室内传导阻滞(内容详细)
- 格式:ppt
- 大小:8.14 MB
- 文档页数:31
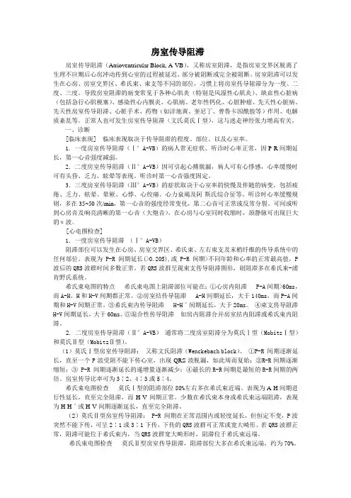
房室传导阻滞的诊断主要根据心电图特点,如下:1.一度房室传导阻滞。
心电图主要表现为PR间期延长>0.20s。
2.二度房室传导阻滞分为两种类型。
二度Ⅰ型房室传导阻滞表现为P波规律地出现,PR间期逐渐延长(通常每次延长的绝对增加值多呈递减),直到P波下传受阻,脱漏1个QRS波群,漏搏后房室阻滞得到一定改善,PR间期又趋缩短,之后又复逐渐延长,如此周而复始地出现,称为文氏现象。
二度Ⅱ型房室传导阻滞表现为PR间期恒定(正常或延长),部分P波后无QRS波群。
3.三度房室传导阻滞。
①心房与心室各自激动,互不相干,呈完全性房室分离。
P-R间期不固定,心房率快于心室率。
②心房节律可以为窦性心律、房性心动过速、心房扑动或心房颤动。
③心室节律可以为房室交界区逸搏心律或室性逸搏心律,心室律一般规则,亦可不规则。
第三十四讲:室内传导阻滞(3)【临床实用心电图入门】第三十四讲室内传导阻滞(3)薛松维《执业助理医师(全科)进修教育讲座》编者按:为了帮助基层医生学习心电图基本知识,掌握看图诊病的基本技能,从这一期开始,本刊在《执业助理医师(全科)进修教育讲座》栏目开设了《临床实用心电图入门》,系列连载。
与以往的心电图教材不同的是,本讲座以基层内科医生和全科医生为对象,更多地强调从临床的视角来看心电图,突出实用性,尽量做到深入浅出,每一讲一个主题,从实例引出概念,临床用得上的多讲,不实用的少讲或不讲。
我们希望通过本讲座使更多的基层医生能够学懂、看懂心电图,并能运用于临床工作中,同时欢迎读者随时将你们的意见、要求和问题告诉我们。
前两讲我们已经学习了室内传导阻滞的主要类型,即:左束支阻滞与右束支阻滞,本讲将简要学习室内阻滞的其它几种类型。
四、左束支分支阻滞(一)左前分支阻滞(left anterior fascicular block,LAFB)左前分支阻滞又称“左前半”阻滞。
由于左前分支比左后分支细,通常由一支冠状动脉供血,因此比较容易发生阻滞。
左前分支阻滞大多数为病理性改变,常见高血压、冠心病、心肌缺血,心肌炎症等。
左前分支阻滞心电图特征(见图34-1至34-5):① QRS电轴左偏,范围在-300 至-900之间。
由于左室肥厚也可导致电轴左偏,因此有专家认为“左前半”应在-450以上,还有教科书提出-600以上诊断才可靠。
② QRS形态:下壁导联Ⅱ、Ⅲ、aVF呈rS型,且SⅢ>SⅡ ;侧壁导联Ⅰ、aVL呈qR型,且RaVL>RⅠ;③ QRS时间<0.12s,即QRS时间正常或轻度延长;④ 无继发性ST-T改变。
电轴左偏是左前分支阻滞的重要条件,因此诊断要慎重,要注意排除假性电轴左偏。
假性电轴左偏可见于陈旧性下壁心肌梗死、B型预激综合征、先天性心脏病房间隔缺损、慢性阻塞性肺气肿时。
(二)左后分支阻滞(left posterior fascicular block,LPFB)左后分支阻滞又称“左后半”阻滞。
房室传导阻滞房室传导阻滞(Atrioventricular Block, A-VB),又称房室阻滞,是指房室交界区脱离了生理不应期后心房冲动传到心室的过程被延迟、部分被阻断或完全被阻断。
房室阻滞可以发生在心房、房室交界区、希氏束、束支等不同的部位,习惯上将房室传导阻滞分为一度、二度、三度。
导致房室阻滞的病变常见于各种心肌炎(特别是风湿性心肌炎)、缺血性心脏病(包括急行心肌梗塞)、感染性心内膜炎、心肌病、老年性钙化、心脏肿瘤、先天性心脏病、先天性房室传导阻滞、心脏手术、药物(如洋地黄、奎尼丁、普鲁卡因酰胺等)作用、电解质紊乱等。
正常人也可发生房室传导阻滞(文氏莫氏Ⅰ型),这与迷走神经张力增高有关。
一、诊断[临床表现]临床表现取决于传导阻滞的程度、部位、以及心室率。
1. 一度房室传导阻滞(Ⅰ°A-VB)的病人常无症状。
听诊时心率正常,因P-R间期延长,第一心音强度减弱。
2.二度房室传导阻滞(Ⅱ°A-VB)因可引起心搏脱漏,病人可有心悸感,心率缓慢时可有头昏、乏力、眩晕等表现。
听诊时第一心音强度固定。
3.三度房室传导阻滞(Ⅲ°A-VB)的症状取决于心室率的快慢及伴随的病变,包括疲倦、乏力、眩晕、晕厥、心悸、心绞痛、心力衰竭及阿-斯氏综合征等。
听诊时心率缓慢规则,多在35~50次/min,第一心音的强度经常变化,第二心音可正常或反常分裂。
可间或听到心房音及响亮清晰的第一心音(大炮音)。
在心房与心室同时收缩时,颈静脉可出现巨大的α波。
[心电图检查]1.一度房室传导阻滞(Ⅰ°A-VB)阻滞部位可以发生在心房、房室交界区、希氏束、左右束支及末梢纤维的传导系统中的任何部位。
表现为P-R 间期延长(>0.20S),或P-R间期>不同年龄和心率的正常最高值,P 波后的QRS波群时间多数正常。
若QRS波群呈现束支传导阻滞图形,则阻滞多在希氏束-浦肯野氏系统。
希氏束电图的特点希氏束电图上阻滞部位可能在:①心房内阻滞 P-A间期>60ms,而A-H、H和H-V间期都正常。
室内传导阻滞的临床表现
现在生活节奏加快了,一些心脑血管方面的疾病也随之而来,而且发病年龄在年轻化。
室内传导阻滞就是心脏出现了问题,与生活压力大有一定的关系。
是指希斯束分叉以下部位的传导阻滞。
那么室内传导阻滞的临床表现是什么呢,下面就为大家介绍一下,希望每个人都要高度警惕。
右束支传导阻滞较为常见。
永久性病变常发生于风湿性心脏病、高血压性心脏病、冠心病、心肌病与先天性心脏病。
此外,正常人亦可发生右束支传导阻滞。
左束支传导阻滞常发生于充血性心力衰竭、急性心肌梗塞、急性感染、奎尼丁与普鲁卡因胺中毒、高血压病、风湿性心脏病、冠心病与梅毒性心脏病。
左前分支阻滞较为常见,左后分支阻滞则较为少见。
单支、双支阻滞通常无临床症状。
间可听到第二心音分裂。
完全性三分支阻滞的临床表现与完全性房室传导阻滞相同。
室内传导阻滞又称室内阻滞,是指希氏束分叉以下部位的传
导阻滞.室内传导系统由三部分组成:右束支`左前分支`左后分
支.右束支阻滞较为常见,大面积肺梗塞`急性心肌梗死后可出现暂时性右束支阻滞.永久性病变常发生于风心病`高血压心脏病`冠心病`心肌病`先天性心脏病.此外,正常人也可发生右束支阻滞.慢性束支阻滞的患者如无症状,无需接受治疗。
以上为您介绍了室内传导阻滞的临床表现。
有些疾病在早期症状不明显,甚至症状容易与其他疾病混淆,在这里提醒您,如果身体出现不适一定要去正规医院接受正规的检查,找到真正的病因,对症下药,这样才能从根本上治愈疾病。