绿化养护等级质量标准
- 格式:doc
- 大小:17.50 KB
- 文档页数:2
园林绿化养护管理质量标准1、一级绿地养护质量标准1.1、绿化养护技术措施完善,管理得当,植物配置科学合理,达到黄土不露天。
1.2、园林植物1.2.1、生长健壮。
新建绿地的各种植物2年内达到正常形态。
1.2.2、园林树木树冠完整美观,分枝点合适,枝条粗壮,无枯枝死杈;主侧枝分布匀称、数量适宜、修剪科学合理;内膛不乱,通风透光。
花灌木开花及时,株形丰满,花后修剪及时合理。
绿篱、色块等修剪及时,枝叶茂密,整齐一致,整型树木造型雅观。
行道树、绿地内无缺、死株。
1.2.3、树木不歪斜,叶片大小、颜色正常,无黄叶、焦叶、卷叶和带虫叶片。
1.2.4、花坛、花带、绿篱、绿植围墙轮廓清晰,整齐美观,色彩艳丽,无残缺,无残花败叶。
1.2.5、草坪及地被植物整齐一致,覆盖率98 %以上,草坪内无杂草。
草坪绿色期:冷季型草坪不得少于300天;暖季型草坪不得少于210天。
1.2.6、病虫害控制及时,园林树木上无明显的病虫为害现象。
具体要求树木上无蛀干害虫的活卵、活虫;主干、主枝上平均每100介壳虫的活虫数不得超过1头,较细枝条上平均每30cm不得超过2头,且平均被害株数不得超过1 %。
叶片上无虫粪、虫网。
被虫咬的叶片每株不得超过2 %。
1.3、垂直绿化应根据不同植物的攀缘特点,及时采取相应的牵引、设置网架等技术措施,视攀缘植物生长习性,覆盖率不得低于90 %。
开花的攀缘植物应适时开花,且花繁色艳。
1.4、绿地整洁,无杂物,对绿化生产垃圾(如树枝、树叶、草屑等)、绿地内水面杂物,重点地区随产随清,其它地区日产日清,做到巡视保洁。
1.5、绿地内栏杆、园路、桌椅、路灯、井盖和标示牌等园林设施清洁、完整、安全,维护及时。
1.6、绿地内无堆物、堆料、搭棚,树干上无定钉、拴挂和刻画等现象。
注:一级绿地养护费用12元/㎡,一、二期养护费用共计1266000元。
2、二级绿地养护质量标准2.1绿化养护技术措施完善,管理得当,植物配置基本科学合理,基本达到黄土不露天。
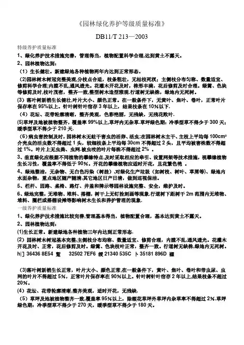
《园林绿化养护等级质量标准》DB11/T 213—2003特级养护质量标准1、绿化养护技术措施完善,管理得当,植物配置科学合理,达到黄土不露天。
2、园林植物达到:(1)生长健壮。
新建绿地各种植物两年内达到正常形态。
(2)园林树木树冠完整美观,分枝点合适,枝条粗壮,无枯枝死杈;主侧枝分布匀称、数量适宜、修剪科学合理;内膛不乱,通风透光。
花灌木开花及时,株形丰满,花后修剪及时合理。
绿篱、色块等修剪及时,枝叶茂密,整齐一致,整型树木造型雅观.行道树无缺株,绿地内无死树。
(3)落叶树新梢生长健壮,叶片大小、颜色正常。
在一般条件下,无黄叶、焦叶、卷叶,正常叶片保存率在95%以上。
针叶树针叶宿存3年以上,结果枝条在10%以下.(4)花坛、花带轮廓清晰,整齐美观,色彩艳丽,无残缺,无残花败叶.(5)草坪及地被植物整齐,覆盖率99%以上,草坪内无杂草.草坪绿色期:冷季型草不得少于300天;暖季型草不得少于210天.(6)病虫害控制及时,园林树木无蛀干害虫的活卵、活虫;在园林树木主干、主枝上平均每100cm²介壳虫的活虫数不得超过1头,较细枝条上平均每30cm不得超过2头,且平均被害株数不得超过1%。
叶片上无虫粪、虫网.被虫咬的叶片每株不得超过2% 。
3、垂直绿化应根据不同植物的攀缘特点,及时采取相应的牵引、设置网架等技术措施,视攀缘植物生长习性,覆盖率不得低于90%。
开花的攀缘植物应适时开花,且花繁色艳。
4、绿地整洁,无杂物、无白色污染(树挂),对绿化生产垃圾(如树枝、树叶、草屑等)、绿地内水面杂物,重点地区随产随清,其它地区日产日清,做到巡视保洁。
5、栏杆、园路、桌椅、路灯、井盖和牌示等园林设施完整、安全,维护及时。
6、绿地完整,无堆物、堆料、搭棚,树干上无钉拴刻画等现象.行道树下距树干2m范围内无堆物、堆料、圈栏或搭棚设摊等影响树木生长和养护管理的现象.一级养护质量标准1、绿化养护技术措施比较完善,管理基本得当,植物配置合理,基本达到黄土不露天。
绿化养护等级质量标准一级养护质量标准1、绿化充分,植物配置合理,达到黄土不露天。
2、园林植物达到:,(1)生长势:好。
生长超过该树种该规格的平均生长量(平均生长量待以后调查确定)。
⑵叶子健壮:①叶色正常,叶大而肥厚、在正常的条件下不黄叶,不焦叶、不卷叶、不落叶,叶上无虫尿虫网灰尘;②被啃咬的叶片最严重的每株在5%以下(包括5%,以下同)。
⑶枝、干健壮:①无明显枯枝、死权、枝条粗壮,过冬前新梢木质化;②无蛀干害虫的活卵活虫;③介壳虫最严重处主枝干上IOO平方厘米1头活虫以下(包括1头,以下同),较细的枝条每尺长的一段上在5头活虫以下(包括5头,以下同);株数都在2%以下(包括2%,以下同);④树冠完整:分支点合适,主侧枝分布均称和数量适宜、内膛不乱、通风透光。
⑷措施好:按一级技术措施要求认真进行养护。
(5)行道树基本无缺株。
(6)草坪覆盖率应基本达到100%;草坪内杂草控制在10%以内;生长茂盛颜色正常,不枯黄;每年修剪暖地型6次以上,冷地型15次以上;无病虫害。
3、行道树和绿地内无死树,树木修剪合理,树形美观,能及时很好地解决树木与电线、建筑物、交通等之间的矛盾。
4、绿化生产垃圾(如:树枝、树叶、草沫等)重点地区路段能做到随产随清,其它地区和路段做到日产日清;绿地整洁,无砖石瓦块、筐和塑料袋等废弃物,并做到经常保洁。
5、栏杆、园路、桌椅、井盖和牌饰等园林设施完整,做到及时维护和油饰。
6、无明显的人为损坏,绿地、草坪内无堆物堆料、搭棚或侵占等;行道树树干上无钉栓刻画的现象,树下距树干2米范围内无堆物堆料、搭棚设摊、圈栏等影响树木养护管理和生长的现象,2米以内如有,则应有保护措施。
二级养护质量标准1、绿化比较充分,植物配置基本合理,基本达到黄土不露天。
2、园林植物达到:⑴生长势:正常。
生长达到该树种该规格的平均生长量。
⑵叶子正常:①叶色、大小、薄厚正常;②较严重黄叶、焦叶、卷叶、带虫尿虫网灰尘的株数在2%以下;③被啃咬的叶片最严重的每株在10%以下。
公路绿化养护等级质量标准一、植物生长状态。
1. 树木方面。
- 咱先说说大树哈。
大树得长得健健康康的,树干要挺直,不能歪歪扭扭的像个喝醉酒的大汉。
枝叶得繁茂,就像小姑娘的头发一样浓密。
要是有枯枝黄叶啊,那可不行,就像人长了白头发还不赶紧拔掉一样难看。
正常情况下,树木的存活率得高,不能种一棵死一棵,那可太浪费感情和资源啦。
而且树木之间的间距要合适,不能太挤,就像人住房子,太挤了住着也不舒服呀。
2. 花草方面。
- 对于花草来说呢,那得是一片生机勃勃的景象。
草坪得像绿色的地毯一样平整,没有斑秃的地方。
要是草坪上这儿秃一块那儿秃一块,就像好好的衣服破了几个洞似的。
花呢,要开得鲜艳,花期到了就得按时开花,不能像个懒虫似的躲着不开花。
而且花草的颜色搭配要好看,不能红一块绿一块的乱搭,得像画家精心调配的色彩一样和谐。
二、绿化养护的日常管理。
1. 浇水。
- 浇水可是个细致活。
就像人要喝水一样,植物也得喝饱水。
但是不能浇太多,不然就像人喝水喝撑了一样难受。
夏天的时候,天气热,水分蒸发快,那得多浇点水,就像给植物吃个冰淇淋降降温。
冬天呢,水不能太凉,也不能浇太多,要根据植物的需求来。
而且浇水要浇透,不能只浇表面那一层,得让植物的根也能喝到水,就像人吃饭得吃到肚子里,不能光在嘴里含着呀。
2. 施肥。
- 施肥就像是给植物吃营养品。
肥料的种类要选对,就像人不能乱吃东西一样。
有机肥、无机肥得根据植物的生长阶段和需求来搭配。
不能施太多肥,不然植物会营养过剩,就像人吃多了会长胖一样,植物也会生病的。
施肥的时间也很重要,要在合适的时候给植物补充营养,让它们茁壮成长。
3. 修剪。
- 修剪就像是给植物做个美容。
树木的枝叶得修剪得整整齐齐的,不能让它的枝桠乱长。
比如说路边的行道树,要是枝桠长得太长,都伸到路中间了,那可不行,就像人的头发太长遮住眼睛了。
花草的修剪也很重要,草坪要定期修剪,保持一定的高度,花也要修剪掉残花败叶,让它们能更好地生长下一轮的花朵。
公园绿化养护管理质量标准公园绿化养护管理一级标准:1、修剪:每年乔木一次以上,灌木二次以上,绿篱三次以上,草坪五次以上。
2、浇水:每年乔木二次以上,灌木三次以上,草坪五次以上,及时排水防涝。
3、施肥:观花乔木每年一次,其它树木两年一次,灌木、草花各二次,草坪一次。
4、绿地中耕、除草五次以上。
5、病虫害防治:药物防治五次以上,人工防治二次以上。
6、及时清理死树,枯枝。
7、古树名木:及时填补古树的空洞,每年记录树木生长情况及养护措施。
8、及时更换草花。
9、人为损害花草树木及时修复,根据植物生态习性,及时采取必要的防寒措施。
10、售票公园每天开园前清扫干净;开放性公园避开人多时清扫,全日保洁。
11、厕所一天冲洗三次以上,及时打药。
12、园林建筑小品每天打扫一次以上,乱贴乱画及时清除,破损的园路及时修复。
13、水面漂浮物及水中杂物及时清理。
14、园林设施每年全面检修一次以上。
道路绿化养护管理二级标准:1、修剪:乔木一次以上,灌木二次以上,绿篱二次以上,草坪四次以上。
2、浇水:乔木二次以上,灌木二次以上,草坪四次以上,适时排水防涝。
3、施肥:观花乔木两年一次,其它树木三年一次,灌木、草花各一次,草坪一次。
4、绿地中耕、除草三次以上。
5、病虫害防治:药物防治四次以上,人工防治一次以上。
6、及时清理死树,枯枝清理二次以上。
7、古树名木:及时填补古树的空洞,每年记录树木生长情况及养护措施。
8、定时更换花草。
9、人为损害花草树木及时修复,根据植物生态习性,采取必要的防寒措施。
10、售票公园每天开园前清扫干净,开放性公园避开人多时清扫,全日保洁。
11、厕所一天冲洗二次以上,及时打药。
12、园林建筑小品每天打扫一次以上,乱贴乱画及时清除,破损的园路及时修复。
13、水面漂浮物、水中杂物及时清理。
14、园林设施每年全面检修一次以上。
道路绿化养护管理三级标准:1、修剪:观花乔木、花灌木修剪年各一次以上,其他乔木、灌木两年一次,绿篱一次以上,草坪三次以上。
绿化养护等级质量标准一级养护质量标准1、绿化充分,植物配置合理,达到黄土不露天。
2、园林植物达到:(1)生长势:好。
生长超过该树种该规格的平均生长量(平均生长量待以后调查确定)。
(2)叶子健壮:①叶色正常,叶大而肥厚、在正常的条件下不黄叶,不焦叶、不卷叶、不落叶,叶上无虫尿虫网灰尘;②被啃咬的叶片最严重的每株在5%以下(包括5%,以下同)。
(3)枝、干健壮:①无明显枯枝、死权、枝条粗壮,过冬前新梢木质化;②无蛀干害虫的活卵活虫;③介壳虫最严重处主枝干上100平方厘米1头活虫以下(包括1头,以下同),较细的枝条每尺长的一段上在5头活虫以下(包括5头,以下同);株数都在2%以下(包括2%,以下同);④树冠完整:分支点合适,主侧枝分布均称和数量适宜、内膛不乱、通风透光。
(4)措施好:按一级技术措施要求认真进行养护。
(5)行道树基本无缺株。
(6)草坪覆盖率应基本达到100%;草坪内杂草控制在10%以内;生长茂盛颜色正常,不枯黄;每年修剪暖地型6次以上,冷地型15次以上;无病虫害。
3、行道树和绿地内无死树,树木修剪合理,树形美观,能及时很好地解决树木与电线、建筑物、交通等之间的矛盾。
4、绿化生产垃圾(如:树枝、树叶、草沫等)重点地区路段能做到随产随清,其它地区和路段做到日产日清;绿地整洁,无砖石瓦块、筐和塑料袋等废弃物,并做到经常保洁。
5、栏杆、园路、桌椅、井盖和牌饰等园林设施完整,做到及时维护和油饰。
6、无明显的人为损坏,绿地、草坪内无堆物堆料、搭棚或侵占等;行道树树干上无钉栓刻画的现象,树下距树干2米范围内无堆物堆料、搭棚设摊、圈栏等影响树木养护管理和生长的现象,2米以内如有,则应有保护措施。
二级养护质量标准1、绿化比较充分,植物配置基本合理,基本达到黄土不露天。
2、园林植物达到:(1)生长势:正常。
生长达到该树种该规格的平均生长量。
(2)叶子正常:①叶色、大小、薄厚正常;②较严重黄叶、焦叶、卷叶、带虫尿虫网灰尘的株数在2%以下;③被啃咬的叶片最严重的每株在10%以下。
绿化养护等级标准
绿化养护等级标准是指对于不同的绿化区域和植物,按照不同标准要求进行养护管理的规范。
不同等级的绿化养护标准,对于养护人员的技能要求、养护设备的配备、养护频率、养护方法等都有所不同。
一般而言,绿化养护等级分为1-5级,其中一级为最高级别,五级为最低级别。
绿化养护等级标准主要包括以下内容:
1. 应用目的:即明确绿化的功能目标是什么,如美化环境、改善空气质量、减少噪音等。
2. 植物种类:即对于不同的绿化区域和用途,选择合适的植物种类进行绿化。
3. 养护标准:即对于不同等级的绿化,对养护频率、养护方法、养护质量等制定具体标准。
4. 养护人员要求:即对于不同等级的绿化,对养护人员的技能、经验、培训等要求进行规范。
5. 养护设备要求:即对于不同等级的绿化,对养护设备的配备、使用、维护等要求进行规范。
绿化养护等级标准的制定是为了确保绿化养护工作的科学性、规范性和高效性。
各地可以根据当地的自然环境、气候条件和城市规划等情况,制定适合本地的绿化养护等级标准。
社区绿化养护等级质量标准》社区绿化养护等级质量标准1.引言本文档旨在制定社区绿化养护等级质量标准,以确保社区绿化养护工作的高效性和一致性。
该标准适用于所有社区的绿化养护工作,包括公园、花坛和绿化带等。
2.绿化养护等级划分绿化养护工作将根据其质量水平划分为以下等级:1.优秀(Excellent):绿化养护工作达到最高标准,植物健康生长、绿化环境整洁有序。
2.良好(Good):绿化养护工作符合基本标准,植物生长正常、绿化环境基本整洁。
3.一般(Fair):绿化养护工作存在一定不足,植物生长有些问题、绿化环境需要改善。
4.不合格(Unacceptable):绿化养护工作未达到基本标准,植物生长异常、绿化环境脏乱。
3.绿化养护等级评价指标评价绿化养护等级的指标包括但不限于以下方面:植物生长状况:包括植物的健康程度、生长速度、叶片色泽等。
绿化环境整洁度:包括绿化带的清洁、杂草处理、垃圾清理等。
病虫害防治情况:包括病虫害防治工作的有效性和效果。
绿化设施维护状况:包括绿化设施的完好性和功能性。
4.评价标准和等级划分根据绿化养护等级评价指标的不同表现,将各个指标综合考虑后,确定绿化养护等级的评价标准和等级划分如下:优秀(Excellent):各项指标均达到优秀水平。
良好(Good):各项指标中大部分达到良好水平,没有明显不足。
一般(Fair):部分指标达到一般水平,部分指标存在明显不足。
不合格(Unacceptable):大部分指标未达到基本标准,存在严重不足。
5.绿化养护等级质量标准的执行和监督为确保绿化养护等级质量标准的执行和监督,应建立下列机制:定期评估与检查:定期组织对社区绿化养护工作进行评估和检查,确保达到标准要求。
整改与奖惩:发现绿化养护等级不符合标准的,应及时进行整改并给予相应的奖惩措施。
公众参与:倡导社区居民积极参与绿化养护工作,并鼓励居民提供意见和建议。
6.结论通过制定社区绿化养护等级质量标准,可以提高社区绿化养护工作的质量和效率,为居民创造更好的生活环境。
⼴东园林绿化养护等级质量标准⼀、引⾔随着社会经济的快速发展,⼈们对⽣活环境的要求越来越⾼,园林绿化作为改善城市环境的重要⼿段,其养护质量越来越受到关注。
⼴东作为中国的经济⼤省,其园林绿化养护⼯作在全国具有代表性。
本⽂将对⼴东园林绿化养护等级质量标准进⾏详细阐述,以供参考。
⼆、⼴东园林绿化养护等级划分根据养护质量和管理⽔平,⼴东园林绿化养护等级划分为⼀级、⼆级、三级三个等级。
⼀级为最⾼等级,三级为最低等级。
不同等级的养护标准有所不同,具体如下:1.⼀级养护⼀级养护是指对园林绿地的精细养护,旨在保持园林绿地的最佳状态,提升景观效果。
⼀级养护包括植物修剪、施肥、灌溉、病⾍害防治等各项措施,要求各项措施到位,保持植物⽣⻓旺盛,景观优美。
2.⼆级养护⼆级养护是指对园林绿地的常规养护,旨在保持园林绿地的整洁、美观。
⼆级养护包括植物修剪、灌溉、病⾍害防治等措施,要求各项措施执⾏到位,保持植物⽣⻓良好,景观效果良好。
3.三级养护三级养护是指对园林绿地的简单养护,旨在保持园林绿地的基本绿化效果。
三级养护包括植物灌溉、除草等措施,要求各项措施基本执⾏到位,保持植物基本⽣⻓,⽆明显杂草。
三、⼴东园林绿化养护质量标准1.植物⽣⻓状况⼀级养护:植物⽣⻓旺盛,叶⽚健康,⽆⻩叶、枯叶。
⼆级养护:植物⽣⻓良好,少量⻩叶、枯叶。
三级养护:植物基本⽣⻓,⽆明显⻩叶、枯叶。
2.植物修剪状况⼀级养护:植物修剪精细,造型美观,⽆徒⻓枝、交叉枝、病⾍害枝等。
修剪时注重植物的⾃然形态和⽣态习性,保护植物⽣⻓点。
⼆级养护:植物修剪整⻬,造型基本美观,少量徒⻓枝、交叉枝、病⾍害枝。
修剪时基本考虑植物的⾃然形态和⽣态习性,保护植物⽣⻓点。
三级养护:植物修剪基本整⻬,⽆明显徒⻓枝、交叉枝、病⾍害枝。
修剪时简单考虑植物的⾃然形态和⽣态习性,保护植物⽣⻓点。
3.灌溉状况⼀级养护:根据植物⽣⻓需要和⼟壤湿度进⾏灌溉,保持⼟壤湿润。
灌溉时注意适量、适时,避免造成⼟壤过湿或过⼲。
绿化养护管理质量标准绿化养护管理质量标准一、等级划分原则根据园林绿化所处的位置重要程度及植物的种类将养护管理由高到低分为一级养护、二级养护和三级养护3种等级。
城市一类道路、风景名胜区的绿化(包括植物和设施)、重要旅游点、造型植物及古树名木的养护管理划为一级养护;城市二三类道路、旅游点绿化(包括植物和设施)的养护管理划为二级养护;偏远地方、地段的绿化养护划为三级养护。
二、各类绿地、树木、花卉、草坪养护管理均应遵循以下原则:1、符合植物的生长习性。
2、符合不同类型绿地的功能和景观要求。
3、符合生态环境保护要求。
三、一级园林绿化养护管理标准绿化养护技术措施完善,管理到位,达到黄土不裸露。
1、乔木(1)生长健壮,树冠丰满,主侧枝分布均匀、数量适宜,整型树木造型美观。
(2)落叶树树叶大而肥厚,针叶树针叶健壮,一般条件下无黄叶、焦叶、卷叶;叶上无虫粪、虫网;病斑及被啃食叶片每株低于5%。
生长季节无枯黄叶株,落叶在10%以下。
(3)枝干健壮,无明显枯枝死杈;枝条粗壮,无蛀干害虫的活卵、活虫;无明显的人为损坏。
(4)修剪合理,树形完整美观。
(5)根据季节和生长情况适时灌溉排水,保持适当水分。
(6)树木保存率99%以上,及时补栽成活率95%以上。
(7)行道树无缺株;新补植树同原有树种、规格、定干高度一致,有支撑措施;行道树及林荫广场树池保持覆盖植物生长良好和硬质覆盖材料完整。
2、灌木和花卉(1)灌木长势良好,枝多叶茂,下部不光秃,无枯枝残叶,植株整齐一致。
花卉适时开花,花多色艳。
花坛轮廓清晰,无残缺,灌木丛中无垃圾、无病枝枯枝和落叶堆积。
(2)灌木和花卉的修剪做到既造型美观又能适时开花;花灌木和草本花卉在花芽分化前进行修剪,避免把花芽剪掉;花谢后及时将残花残枝剪去,常年开花植物要有目的地培养花枝,延长花期。
灌木和花坛整形效果要与周围环境协调,增强园林美化效果。
(3)灌溉要根据植物的生长及开花特性进行合理灌溉。
在雨水缺少的季节,适时灌溉。
绿化养护等级质量标准绿化是城市建设中非常重要的一环,它不仅美化了城市环境,还能改善空气质量,提升居民的生活品质。
而绿化的养护等级质量标准则是评价绿化工作是否达标的重要指标之一。
下面将从绿化养护等级、质量标准以及相关措施等方面进行详细介绍。
一、绿化养护等级。
绿化养护等级是指对不同区域、不同类型绿地的养护要求进行划分和等级评定。
一般来说,绿化养护等级可分为一级、二级、三级等不同等级,不同等级对应着不同的养护标准和要求。
一级绿化养护等级要求对植物的选择、配置、养护和管理都有着较高的要求,通常应用于城市的主干道、广场、景观大道等重点地区。
而二级、三级绿化养护等级则分别适用于次干道、小区绿地、公园绿地等不同类型的绿地。
二、质量标准。
1. 植物健康状况,植物的健康状况是评定绿化养护质量的重要指标之一。
植物应呈现出生机勃勃的状态,叶片鲜绿,无病虫害,生长状况良好。
2. 绿地整洁度,绿地的整洁度也是衡量绿化养护质量的重要标准。
绿地应该保持整洁,无落叶、杂草等杂物,地面平整,无明显的破损和污染。
3. 绿地功能完善度,绿地的功能完善度包括景观效果、生态效益等多个方面。
景观效果要求绿地能够美化环境,提升城市形象;生态效益要求绿地能够改善空气质量,保护生态环境。
三、相关措施。
1. 合理施肥,对于不同类型的绿地,应根据植物的需求进行合理施肥,保证植物的养分供应,提高植物的抗病虫害能力。
2. 定期修剪,定期对绿地内的植物进行修剪,保持植物的整齐美观,促进植物的生长,防止病虫害的滋生。
3. 定期除草,及时清除绿地内的杂草,保持绿地的整洁,避免杂草对植物的侵害。
4. 加强管理,加强对绿地的日常管理,定期巡查,发现问题及时处理,确保绿地的良好状态。
总结,绿化养护等级质量标准是城市绿化工作的重要指标,它直接关系到城市绿化的质量和效果。
因此,我们应该加强对绿化养护等级质量标准的认识,提高绿化养护工作的水平,为城市的绿化事业做出更大的贡献。
广东园林绿化养护等级质量标准全文共四篇示例,供读者参考第一篇示例:广东园林绿化是广东省城市建设的重要组成部分,也是城市环境美化工作的重要内容。
园林绿化养护是保障园林景观质量和城市环境品质的关键环节,对于提升城市形象、改善人居环境、增强市民幸福感具有重要意义。
为了规范广东园林绿化养护工作,提高园林景观质量,制定一套科学完善的养护等级质量标准是必不可少的。
一、养护等级划分标准1. 优秀等级:园林景观绿化质量达到或超过规定标准,景观植物生长茂盛,景观布局合理,景观设施完好,环境整洁,无明显病虫害,光照、通风良好,健康状况良好,保持绿化面积达到或超过城市规划指标。
二、养护等级评定指标1. 植物养护:包括树木修剪、修枝、浇水、施肥、病虫害防治等。
园林绿化植物的生长状况是评定园林绿化养护等级的重要指标之一。
2. 地面整洁:包括草坪修剪、扫除落叶、清除垃圾等。
保持园林绿化场地整洁是提高城市环境品质的重要保障。
3. 设施维护:包括喷灌设施、喷灌管网、排水系统等的维护和保养。
园林景观设施的完好程度也是评定园林绿化养护等级的重要标准之一。
5. 病虫害防治:包括对园林植物进行病虫害防治工作,保障植物生长的健康。
防治病虫害是园林绿化养护工作的重要内容。
6. 安全管理:包括对园林景观设施、照明设备、游园设施等的安全管理,确保市民在园林绿化区域内游玩、休息时的安全。
7. 绿化管理:包括对园林景观植物的养护、更新、规划设计等,保证园林绿化的长远发展。
三、加强养护等级质量标准的实施1. 建立健全园林绿化养护等级质量标准评定体系,明确评定标准和评定程序,确保评定结果客观、公正、合理。
2. 加强对园林绿化养护工作人员的培训和管理,提高其专业素质和工作水平,确保园林景观的良好养护。
3. 加强对园林绿化养护单位的监督和检查,定期组织评定和验收工作,及时发现和纠正问题,确保园林绿化养护等级质量标准的有效实施。
4. 积极开展园林绿化养护等级的宣传工作,倡导市民参与园林绿化养护的行动,形成全社会关注园林绿化养护的良好氛围。
市政绿化养护等级质量标准》.txt 市政绿化养护等级质量标准1.引言这份文档旨在制定市政绿化养护等级质量标准,以确保城市绿地的统一管理和高质量维护。
通过明确不同等级的养护要求和标准,能够提高市政绿化养护工作的规范性和效率。
2.绿化养护等级划分市政绿化养护等级根据绿地的重要性和功能特点进行划分,分为以下几个等级:2.1 一级绿化一级绿化是城市的重点绿地,包括主干道两侧的绿化带、广场等。
养护要求高,需要定期修剪、灌溉和施肥,以确保绿地的清洁整洁和植被的健康生长。
2.2 二级绿化二级绿化是城市的次重点绿地,包括社区绿地、公园等。
养护要求适中,需要定期修剪、清理垃圾,并保持场地的整洁和绿植的健康状态。
2.3 三级绿化三级绿化是城市的一般绿地,包括居民小区绿地、街头绿地等。
养护要求较低,需要定期修剪、除草,保持场地的整洁和绿植的基本生长。
3.绿化养护质量标准不同等级的绿化养护具体质量标准如下:3.1 一级绿化草坪:绿化带草坪高度应保持在合适范围内,草坪表面应平整齐整,不得有枯黄或积水现象。
树木:主干道两侧的树木应保持整洁,树冠应修剪整齐,没有病虫害和枯萎现象。
灌木:灌木应修剪整齐,无枯黄或病虫害现象。
绿化带硬质铺装:绿化带硬质铺装应干净整洁,无明显破损。
3.2 二级绿化草坪:草坪高度应保持在适宜范围内,表面平整,无杂草和积水。
树木:树木树冠形状整齐,无病虫害和枯萎现象。
灌木:灌木整齐修剪,无杂草和病虫害现象。
场地硬质铺装:场地硬质铺装平整,无明显破损和杂物。
3.3 三级绿化草坪:草坪高度保持在适宜范围内,无明显积水和杂草。
树木:树木整洁,无明显病虫害和枯萎现象。
灌木:灌木修剪整齐,无病虫害现象。
场地硬质铺装:场地硬质铺装整洁,无明显破损和杂物。
4.养护工作责任市政绿化养护工作的责任如下:4.1 一级绿化负责单位:市政绿化管理部门具体工作:定期维护草坪、树木、灌木和绿化带硬质铺装,确保其高质量的维护。
4.2 二级绿化负责单位:社区绿化管理部门具体工作:定期维护草坪、树木、灌木和场地硬质铺装,保持绿地的良好状态。
绿化养护等级质量标准
绿化养护等级质量标准的性质是质量标准,草坪覆盖率为应基本达到100%。
一级养护质量标准
1、绿化充分,植物配置合理,达到黄土不露天。
2、园林植物达到:
(1)生长势:好。
生长超过该树种该规格的平均生长量(平均生长量待以后调查确定)。
(2)叶子健壮:①叶色正常,叶大而肥厚、在正常的条件下不黄叶,不焦叶、不卷叶、不落叶,叶上无虫尿虫网灰尘;②被啃咬的叶片最严重的每株在5%以下(包括5%,以下同)。
(3)枝、干健壮:①无明显枯枝、死权、枝条粗壮,过冬前新梢木质化;②无蛀干害虫的活卵活虫;③介壳虫最严重处主枝干上100平方厘米1头活虫以下(包括1头,以下同),较细的枝条每尺长的一段上在5头活虫以下(包括5头,以下同);株数都在2%以下(包括2%,以下同);④树冠完整:分支点合适,主侧枝分布均称和数量适宜、内膛不乱、通风透光。
(4)措施好:按一级技术措施要求认真进行养护。
(5)行道树基本无缺株。
(6)草坪覆盖率应基本达到100%;草坪内杂草控制在10%以内;生长茂盛颜色正常,不枯黄;每年修剪暖地型6次以上,冷地型15次以上;无病虫害。
3、行道树和绿地内无死树,树木修剪合理,树形美观,能及时很好地解决树木与电线、建筑物、交通等之间的矛盾。
4、绿化生产垃圾(如:树枝、树叶、草沫等)重点地区路段能做到随产随清,其它地区和路段做到日产日清;绿地整洁,无砖石瓦块、筐和塑料袋等废弃物,并做到经常保洁。
5、栏杆、园路、桌椅、井盖和牌饰等园林设施完整,做到及时维护和油饰。
6、无明显地人为损坏,绿地、草坪内无堆物堆料、搭棚或侵占等;行道树树干上无钉栓刻画的现象,树下距树干2米范围内无堆物堆料、搭棚设摊、圈栏等影响树木养护管理和生长的现象(2米以内如有),则应有保护措施。
二级养护质量标准
1、绿化比较充分,植物配置基本合理,基本达到黄土不露天。
2、园林植物达到:
(1)生长势:正常。
生长达到该树种该规格的平均生长量。
(2)叶子正常:①叶色、大小、薄厚正常;②较严重黄叶、焦叶、卷叶、带虫尿虫网灰尘的株数在2%以下;③被啃咬的叶片最严重的每株在10%以下。
(3)枝、干正常:①无明显枯枝、死权;②有蛀干害虫的株数在2%以下(包括2%,以下同);③介壳虫最严重处主枝主干100平方厘米2头活虫以下,较细枝条每尺长一段上在10头活虫以下,株数都在4%以下;④树冠基本完整:主侧枝分布均称,树冠通风透光。
(4)措施:按二级技术措施要求认真进行养护。
(5)行道树缺株在l%以下。
(6)草坪覆盖率达95%以上;草坪内杂草控制在20%以内;生长和颜色正常,不枯黄;每年修剪暖地型二次以上,冷地型10次以上;基本无病虫害。
3、行道树和绿地内无死树,树木修剪基本合理,树形美观,能较好地解决树木与电线、建筑物、交通等之间的矛盾。
4、绿化生产垃圾要做到日产日清,绿地内无明显的废弃物,能坚持在重大节日前进行突击清理。
5、栏杆、园路、桌椅、井盖和牌饰等园林设施基本完整,基本做到及时维护和油饰。
6、无较重的人为损坏。
对轻微或偶尔发生难以控制的人为损坏,能及时发现和处理、绿地、草坪内无堆物堆料、搭棚或侵占等;行道树树干无明显地钉栓刻画现象,树下距树2米以内无影响树木养护管理的堆物堆料、搭棚、圈栏等。
[1]
三级养护质量标准
1、绿化基本充分,植物配置一般,裸露土地不明显。
2、园林植物达到:
(1)生长势:基本正常。
(2)叶子基本正常:①叶色基本正常;②严重黄叶、焦叶、卷叶、带虫尿虫网灰尘的株数在10%以下;③被啃咬的叶片最严重的每株在20%以下。
(3)枝、干基本正常:①无明显枯枝、死杈:③有蛀干害虫的株数在10%以下;③介壳虫最严重处主枝主干上100平方厘米3头活虫以下,较细的枝条每尺长一段上在15头活虫以下,株数都在6%以下;④90%以上的树冠基本完整,有绿化效果。
(4)措施:按三级技术措施要求认真进行养护。
(5)行道树缺株在3%以下。
(6)草坪覆盖率达90%以上;草坪内杂草控制在30%以内;生长和颜色正常;每年修剪暖地型草1次以上,冷地型草6次以上。
3、行道树和绿地内无明显死树,树木修剪基本合理,能较好地解决树木与电线、建筑物、交通等之间的矛盾。
4、绿化生产垃圾主要地区和路段做到日产日清,其他地区能坚持在重大节日前突击清理绿地内的废弃物。
5、栏杆、园路和井盖等园林设施比较完整,能进行维护和油饰。
6、对人为破坏能及时进行处理。
绿地内无堆物堆料、搭棚侵占等,行道树树干上钉栓刻画现象较少,树下无堆放石灰等对树木有烧伤、毒害的物质,无搭棚设摊、围墙圈占树等。
参考资料
[1] 绿化养护.源莲山课件[引用日期2012-08-08]。