第7章80C51单片机的串行口单片机原理及应用(C51编程)-李全利-高教出版社
- 格式:ppt
- 大小:3.59 MB
- 文档页数:51
第二章2.80C51单片机的存储器的组织采用何种结构?存储器地址空间如何划分?各地址空间的地址范围和容量如何?在使用上有何特点?答:采用哈佛结构,在物理上设计成程序存储器和数据存储器两个独立的空间;80C51基本型单片机片内程序存储器为4KB,地址范围是0000H-0FFFH,用于存放程序或常数;片内数据存储器为128字节RAM,地址范围是00H-7FH,用于存放运算的中间结果、暂存数据和数据缓冲;另外在80H-FFH还配有21个SFR。
第三章7.为什么说布尔处理功能是80C51单片机的重要特点?答:单片机指令系统中的布尔指令集、存储器中的位地址空间与CPU中的位操作构成了片内的布尔功能系统,它可对位(bit)变量进行布尔处理,如置位、清零、求补、测试转移及逻辑“与”、“或”等操作。
在实现位操作时,借用了程序状态标志器(PSW)中的进位标志Cy作为位操作的“累加器”。
8.对于80C52单片机内部RAM还存在高128字节,应采用何种方式访问?答:寄存器间接寻址方式。
15.试编写程序,将内部RAM的20H、21H、22H三个连续单元的内容依次存入2FH、2EH和2DH单元。
答:MOV 2FH,20HMOV 2EH,21HMOV 2DH,22H16.试编写程序,完成两个16位数的减法:7F4DH-2B4EH,结果存入内部RAM的30H和31H单元,30H单元存差的高8位,31H单元存差的低8位。
答:CLR CYMOV 30H,#7FHMOV 31H,#4DHMOV R0,#31HMOV A,@R0SUBB A ,#4EMOV @R0,A ;保存低字节相减结果DEC R0MOV A,@R0SUBB A,#2BHMOV @R0,A ;保存高字节相减结果17.试编写程序,将R1中的低4位数与R2中的高4位数合并成一个8位数,并将其存放在R1中。
答:MOV A,R2ANL A,#0F0HORL R1,A18.试编写程序,将内部RAM的20H、21H单元的两个无符号数相乘,结果存放在R2、R3中,R2中存放高8位,R3中存放低8位。
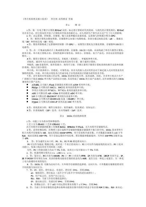
80C51单片机原理RAM地址寄存器 RAM 128B 程序地址寄存器P0驱动器 P2锁存器 P2驱动器P1锁存器 暂存器2 B 寄存器 4KB ROM暂存器1ACC SP P0锁存器 PC PC 增1 缓冲器 P3锁存器 OSC中断、串行口及定时器PSW ALU DPTRP1驱动器 P3驱动器XTAL1XTAL2 P0.0~P0.7 P2.0~P2.7 P3.0~P3.7 P1.0~P1.7 RST ALEV CCV SS定时控制 指令译码器 指令寄存器 PSEN EA表2-1 P3口各引脚与第二功能表PSW 的各位定义见表80C51 P0~P3接口功能简见大多数口线都有双重功能,介绍如下: 1、P0口具有双重功能:(1) 作为通用I/O ,外接I/O 设备。
(2) 作为地址/数据总线。
在有片外扩展存储器的系统 中,低8位地址和数据由P0口分时传送。
PSW 位地址 PS W.7PSW .6PSW .5 PSW .4 PSW .3 PSW .2 PSW .1 PSW .0 位标志CY ACF0RS1RS0OVF1P2、P1口是唯一的单功能口:作为输入/输出口,P1口的每一位都可作为输入/输出口。
3、P2口具有双重功能:(1)作为输入/输出口。
(2)作为高8位地址总线。
在有片外扩展存储器的系统中,高8位地址由P2口传送。
4、P3口具有双重功能:(1)作第一功能使用时,其功能为输入/输出口。
(2)作第二功能使用时,每一位功能定义如表2.1所示。
80C51单片机的4个I/O口都是8位双向口,这些口在结构和特性上是基本相同的,但又各具特点,以下将分别介绍之。
图2-9 P0口某位的结构图2-10 P1口某位的结构1D CPQQ MUX& T1T2锁存器地址/数据控制信号C V CC内部总线写锁存器读锁存器读引脚P0.X引脚12DCPQQ T锁存器V CC内部总线写锁存器读锁存器读引脚P1.X引脚12图2-11 P2口某位的结构图2-12 P3口某位的结构P0~P3口使用时应注意事项1、如果80C51单片机内部程序存贮器ROM 够用,不需要扩展外部存贮器和I/O接口,80C51的四个口均可作I/O 口使用。
第一章绪论什么是单片机(MCU)?在一片集成电路芯片上集成中央处理器(CPU)、存储器(ROM/RAM)、I/O接口电路,从而构成了单芯片微型计算机,简称单片机。
➢P14 3、5第二章80C51的结构和原理1、CPUCPU由含运算器(ACC、B、ALU、PSW)、控制器(PC (寻址64KB ROM)、IR、时钟等)及其他寄存器(DPTR、SP)组成。
2、最小系统:电源、时钟(四个周期的概念)、复位电路、存储器设置电路3、存储器4、并行口P1、P2、P3因为内部上拉电阻而被称为“准双向口”。
P0口没有内部上拉电阻,是一个真正的双向口。
➢P47 2、4、5、8第三章80C51的指令系统1、指令格式:操作码 [目的操作数] [,源操作数] [;注释] 2、常用符号:3、寻址方式(7种):4、指令:➢P87 11、13、第四章80C51的汇编语言程序设计1、常用伪指令:2、基本程序结构:顺序、分支、循环、子程序3、一个完整的源程序必备的四个要素:(1)有ORG 0000H,即源程序的机器码从ROM的0000H 单元开始存放。
(2)有END,告知汇编程序,你的源程序结束了。
(3)源程序的主程序框架一定是一个顺序执行的无限循环的程序,运行过程必须构成一个圈。
(4)通常主程序的存放要跳过中断向量区。
实现方法:在0000H单元存放一条转移指令,转向中断向量区后的主程序的真实的入口地址,如START、MAIN等。
4、子程序:现场保护与恢复、参数传递、子程序返回➢P104 例4-5➢P129 6、8、9第五章80C51的中断系统及定时/计数器一、中断系统1、中断响应过程:中断响应→保护现场→中断服务→恢复现场→中断返回2、中断源(5个)、中断优先级(2个)3、中断控制相关寄存器二、定时/计数器1、80C51单片机内设有两个可编程的16位定时器/计数器:T0和T1。
它们既可用以定时,也可用来对外部脉冲计数。
2、相关SFR3、定时/计数器工作方式➢P152 例5-6 例5-7➢P160 1、5、8第六章80C51的串行口1、通信的基本方式可分为并行通信和串行通信2、串行通信依据传输方向和时间的关系分为单工、半双工和全双工的通信方式。
《单片机原理及接口技术》李全利高等教育答案章1 绪论1.答:第一台电子数字计算机ENIAC问世,标志着计算机时代的到来。
与现代的计算机相比,ENIAC 有许多不足,但它的问世开创了计算机科学技术的新纪元,对人类的生产和生活方式产生了巨大的影响。
2.答:由运算器、控制器、存储器、输入设备和输出设备组成,运算器与控制器合称为CPU。
3.答:微型计算机由微处理器、存储器和I/O接口电路构成。
各部分通过地址总线(AB)、数据总线(DB)和控制总线(CB)相连。
4.答:微处理器集成了运算器和控制器(即CPU);而微型计算机包含微处理器、存储器和I/O接口电路等。
5. 答:在一片集成电路芯片上集成微处理器、存储器、I/O接口电路,从而构成了单芯片微型计算机,即单片机。
单片机主要特点有:控制性能和可靠性高;体积小、价格低、易于产品化;具有良好的性能价格比。
6.答:微型计算机有三种应用形式:多板机(系统机)、单板机和单片机。
多板机,通常作为办公或家庭的事务处理及科学计算,属于通用计算机。
单板机,I/O设备简单,软件资源少,使用不方便。
早期主要用于微型计算机原理的教学及简单的测控系统,现在已很少使用。
单片机,单片机体积小、价格低、可靠性高,其非凡的嵌入式应用形态对于满足嵌入式应用需求具有独特的优势。
目前,单片机应用技术已经成为电子应用系统设计的最为常用技术手段。
7.答:多年来的应用实践已经证明,80C51的系统结构合理、技术成熟。
因此,许多单片机芯片生产厂商倾力于提高80C51单片机产品的综合功能,从而形成了80C51的主流产品地位,近年来推出的与80C51兼容的主要产品有:●ATMEL公司融入Flash存储器技术推出的AT89系列单片机;●Philips公司推出的80C51、80C552系列高性能单片机;●华邦公司推出的 W78C51、W77C51系列高速低价单片机;●ADI公司推出的ADμC8xx系列高精度ADC单片机;●LG公司推出的GMS90/97系列低压高速单片机;●Maxim公司推出的DS89C420高速(50MIPS)单片机;●Cygnal公司推出的C8051F系列高速SOC单片机等。
章5 80C51的中断系统及定时/计数器1.80C51有几个中断源?各中断标志是如何产生的?又是如何复位的?CPU响应各中断时,其中断入口地址是多少?答:5个中断源,分别为外中断INT0和INT1、T0和T1溢出中断、串口中断。
电平方式触发的外中断标志与引脚信号一致;边沿方式触发的外中断响应中断后由硬件自动复位。
T0和T1,CPU响应中断时,由硬件自动复位。
RI和TI,由硬件置位。
必须由软件复位。
另外,所有能产生中断的标志位均可由软件置位或复位。
各中断入口地址:INT0―0003H,T0—000BH,INT1—0013H,T1—001BH,RI和TI—0023H。
2.某系统有三个外部中断源1、2、3,当某一中断源变低电平时便要求CPU处理,它们的优先处理次序由高到低为3、2、1,处理程序的入口地址分别为2000H、2100H、2200H。
试编写主程序及中断服务程序(转至相应的入口即可)。
答:将3个中断信号经电阻线或,接INT1。
ORG 0000HLJMP MAINORG 00013HLJMP ZDFZORG 0040HMAIN:SETB EASETB EX1SJMP $0RG 0200HZDFZ:PUSH PSWPUSH ACCJB P1.0,DV0JB P1.1,DV1JB P1.2,DV2INRET:POP ACCPOP PSWRETIORG 2000HDV0:------------JMP INRETORG 2100HDV1:------------JMP INRETORG 2200HDV2:------------JMP INRET3.外部中断源有电平触发和边沿触发两种触发方式,这两种触发方式所产生的中断过程有何不同?怎样设定?答:当IT0=0时,INT0为电平触发方式。
电平触发方式时,CPU在每个机器周期的S5P2采样INT0引脚电平,当采样到低电平时,置IE0=1向CPU请求中断;采样到高电平时,将IE0清0。
章1 绪论1.第一台计算机的问世有何意义?答:第一台电子数字计算机ENIAC问世,标志着计算机时代的到来。
与现代的计算机相比,ENIAC有许多不足,但它的问世开创了计算机科学技术的新纪元,对人类的生产和生活方式产生了巨大的影响。
2.计算机由哪几部分组成?答:由运算器、控制器、存储器、输入设备和输出设备组成,运算器与控制器合称为CPU。
3.微型计算机由哪几部分构成?答:微型计算机由微处理器、存储器和I/O接口电路构成。
各部分通过地址总线(AB)、数据总线(DB)和控制总线(CB)相连。
4.微处理器与微型计算机有何区别?答:微处理器集成了运算器和控制器(即CPU);而微型计算机包含微处理器、存储器和I/O接口电路等。
5.什么叫单片机?其主要特点有哪些?答:在一片集成电路芯片上集成微处理器、存储器、I/O 接口电路,从而构成了单芯片微型计算机,即单片机。
单片机主要特点有:控制性能和可靠性高;体积小、价格低、易于产品化;具有良好的性能价格比。
6.微型计算机有哪些应用形式?各适于什么场合?答:微型计算机有三种应用形式:多板机(系统机)、单板机和单片机。
多板机,通常作为办公或家庭的事务处理及科学计算,属于通用计算机。
单板机,I/O设备简单,软件资源少,使用不方便。
早期主要用于微型计算机原理的教学及简单的测控系统,现在已很少使用。
单片机,单片机体积小、价格低、可靠性高,其非凡的嵌入式应用形态对于满足嵌入式应用需求具有独特的优势。
目前,单片机应用技术已经成为电子应用系统设计的最为常用技术手段。
7.当前单片机的主要产品有哪些?各有何特点?答:多年来的应用实践已经证明,80C51的系统结构合理、技术成熟。
因此,许多单片机芯片生产厂商倾力于提高80C51单片机产品的综合功能,从而形成了80C51的主流产品地位,近年来推出的与80C51兼容的主要产品有:●ATMEL公司融入Flash存储器技术推出的AT89系列单片机;●Philips公司推出的80C51、80C552系列高性能单片机;●华邦公司推出的W78C51、W77C51系列高速低价单片机;●ADI公司推出的ADμC8xx系列高精度ADC单片机;●LG公司推出的GMS90/97系列低压高速单片机;●Maxim公司推出的DS89C420高速(50MIPS)单片机;●Cygnal公司推出的C8051F系列高速SOC单片机等。