2019届中考化学专题冲刺金属的化学性质预测题模拟训练(含解析)语文
- 格式:doc
- 大小:149.04 KB
- 文档页数:12
2019年中考化学《金属的性质》专题训练卷新人教版1.对甲、乙、丙三种金属活动性的实验研究过程如下:(1)取大小相等的三种金属片,分别放入CuSO4溶液中,一段时间后,甲、丙表面出现红色物质,乙没有现象。
(2)取大小相等的甲、丙两种金属片,分别放入相同的稀盐酸中,甲、丙表面都产生气泡,但甲产生气泡的速度明显比丙的快。
则甲、乙、丙三种金属的活动性顺序是() A.甲>丙>乙 B.丙>乙>甲C.甲>乙>丙 D.丙>甲>乙2.如图所示是探究铁锈蚀条件的装置。
调节L端与R端的液面高度一致,塞紧木塞,一周后观察。
下列推断错误的是()A.b管中铁钉不会锈蚀B.L端与R端液面高度仍然保持一致C.该实验说明铁锈蚀与空气、水有关D.若将a管中的水改为食盐水能加快铁的锈蚀3.如图所示表示等质量的金属Mg和Al分别与足量且质量分数相等的稀硫酸反应。
下列叙述正确的是()A.x表示反应所用时间,y表示生成氢气的质量B.x表示生成氢气的质量,y表示反应所用时间C.x表示滴加稀硫酸的质量,y表示生成氢气的质量D.x表示参加反应的金属的质量,y表示生成氢气的质量4.为了探究影响锌与盐酸反应剧烈程度的因素某学习小组设计了下列实验:下列说法正确的是()A.对比实验①和②,可研究盐酸的浓度对反应剧烈程度的影响B.对比实验②和③,可研究盐酸的浓度对反应剧烈程度的影响C.对比实验②和③,可研究温度对反应剧烈程度的影响D.对比实验①和②,可研究温度对反应剧烈程度的影响5.现有X、Y、Z三种金属,已知:①X+YCl2==XCl2+Y;②把Y、Z两种金属分别放入稀硫酸中,只有Y和稀硫酸反应。
这三种金属的活动性由强到弱的顺序是()A.X>Z>Y B.Z>Y>X C.Y>Z>X D.X>Y>Z6.向CuSO4溶液中加入一定质量的铝粉,完全反应后过滤,得滤渣和蓝色滤液,下列说法正确的是()A.向滤渣中滴加稀盐酸,无气泡产生 B.滤渣中一定有Cu,可能有AlC.滤液中只有A l2(SO4)3 D.滤液中只有CuSO47.在氯化铜和氯化亚铁的混合溶液中加入一定量的镁粉,充分反应后过滤,向滤出的固体中滴加稀盐酸,没有气泡产生。
金属的性质和金属资料一、选择题1.以下做法正确的选项是()A.用铝锅盛放酸性食品B.菜刀使用后放在湿润的砧板上C.用水浇灭锅中着火的油D.塑料器皿使用时应防止接触火源2.以下有关金属的说法正确的选项是()A.铝拥有很好的抗腐化性能B.铜能置换出酸中的氢C.钢是纯净物D.银能把铁从氯化亚铁溶液中置换出来3.待开水液面沉静后,取约三分之一试管的水,向此中滴加几滴无色酚酞试液,取一小块金属钠当心放入试管中,能够察看到金属钠融化,水从头沸腾起来,金属钠消逝后水快速变成平均的红色.以下说法不正确的选项是()A.金属钠与水的反响属于放热反响B.红色平均,说明溶液是均一的系统C.金属钠与水反响的生成物溶于水,溶液显酸性D .金属钠的熔点低于100℃4.黄金是一种名贵金属,它不单被视为美好和富裕的象征,并且还能够其独有的价值造福于人类.常言道:“真金不怕火炼”主假如指()A .熔点高B .延展性好C.有金属光彩D.化学性质稳固5.向必定质量的铜锌合金中加入足量的稀盐酸,与反响有关的变化关系用以下表示图表示,此中正确的选项是()A.B.C.D.6.以下说法不切合事实的是()A.地壳中含量最高的金属元素是铁B.在钢铁表面镀铬能防备钢铁生锈C.多半合金的抗腐化性能比构成它们的纯金属更好D .“真金不怕火炼”说明金的化学性质不开朗7.以下对于铁制品的使用合理的是()A.铁桶加入硫酸铜溶液和石灰水配制农药B.菜刀用湿布包起来防备生锈C.不锈钢可用于制作外科手术刀D.用铁锅长久寄存姜醋8.镁是一种化学性质开朗的金属,在空气中常温下就能被迟缓氧化.以下有关镁条焚烧实验的说法不正确的选项是()A.实验前,应先用砂纸打磨镁条至表面出现银白色B.实验时,应使用石棉网C.实验时,应用坩埚钳夹持镁条,在酒精灯上点燃D.镁条在空气中迟缓焚烧,发出刺眼的黄光,有大批蓝紫烟生成9.以下金属能与硫酸锌溶液反响的是()A .铁B .镁C.铜D.银10.以下说法错误的选项是()A.铁粉能够除掉氯化亚铁溶液中的氯化铜B.保持干燥、外加保护层能够防备铁制品生锈C.配制必定浓度的氯化钠溶液所需要的都是玻璃仪器D.我国研制出吸附能力超强的“碳海绵”(如图),它很轻、可用于吸附油污11. 11.2g 某种铁合金样品(只含两种成分)与足量的稀硫酸充足反响后,生成0.44g 氢气,则该铁合金中所含的另一种成分可能是()A . CuB .Al C. Zn D. C12.以下金属单质能与硫酸铜反响的是()A .银B .金C.铜D.锌13.必定质量的锌、铁分别和等量的盐酸反响,产生氢气质量与时间的关系以下图,以下说法不正确的选项是()A. t1时,产生氢气的质量锌比铁大B. t1时,产生氢气的速率锌比铁大C. t2时,参加反响锌的质量与铁同样D . t2时,锌、铁耗费的盐酸质量同样14. X, R 表示两种金属,在溶液中发生反响:X+3RNO 3═3R+X ( NO 3)3.以下说法不正确的是()A.该反响是置换反响B.若 X 是 Al , R 是 Ag ,则反响后溶液质量减少C. X 可能是 Fe, R 可能是 CuD . X 的金属活动性比R 强15.把等质量的X 、 Y、 Z、 M 四种金属分别加入到同体积、同浓度的足量稀盐酸中.再把X 加入到Z (NO 3)2溶液中, M 加入到 YNO 3溶液中.反响关系以下图.据此判断四种金属的活动性次序为()A .Z>X>M>Y B.X >Z>M>Y C.X>Z>Y> M D. Y> M>Z>X 16.金属镍及其化合物能发生以下反响:①Ni+2HCl=NiCl2+H 2↑;②NiO+2HCl=NiCl2+H 2O;③ NiO 2 +4HCl=NiCl2+Cl 2↑+2H 20;剖析化学方程式可知,以下说法中错误的选项是()A.镍能与硫酸铜溶液反响B.反响②属于复分解反响C.反响③中Ni 的化合价由 +4 价变成 +2 价D .上述 3 个反响中波及 2 种单质17.以下表达的是某些实验的部分现象,此中正确的选项是()A.将一小块生铁放入足量的稀硫酸中,有少许固体没有溶解B.白磷在空气中焚烧,产生大批白色烟雾C.必定温度时,向饱和的氯化钠溶液中加入氯化钠固体,看到固体渐渐溶解D .电解水时,正、负电极上产生的气体的体积比为2: 118.研究金属活动性次序时,将锌粒放入硫酸铜溶液中,锌粒表面有紫红色物质析出,还有无色无味气体产生的“异样”现象.推测该气体可能是()A .氢气B .二氧化硫C.二氧化碳D.一氧化碳19.以下表达不正确的选项是()A.在空气中,铝拥有很好的抗腐化性能B.白菜上喷洒甲醛溶液用来保鲜C.青少年体内缺乏钙元素易患佝偻病D.硝酸铵、硫酸铵等铵态氮肥不可以和碱性物质混淆使用20.以下有关金属的说法正确的选项是()A .铝有优秀的抗氧化能力B .合金必定不含非金属C.生铁是化合物D.赤铁矿是金属资料21.已调平的托盘天平(高敏捷度)两边各放一个等质量的烧杯,向烧杯中倒入质量相等、质量分数也相等的足量的稀硫酸,而后在左侧的烧杯中放入必定质量的铁粉,同时在右侧的烧杯中放入等质量的锌粉,在反响过程中天平指针的偏转状况为()A .先左后右B .先右后左C.不偏转D.没法确立22.现有锌和另一种金属构成的混淆物,把 6.5g 该混淆物加入到100g 必定溶质质量分数的稀硫酸中,恰巧完整反响,产生氢气的质量为w.则以下说法中正确的选项是()A .若混淆物为Zn 、Al , w 可能是 0.2gB .若混淆物为Zn 、 Fe, w 不可以能是0.2gC.若混淆物为Zn 、 Cu, w 是 0.1g,则该混淆物中锌的质量分数为50%D .若混淆物为 Zn 、 Mg,则加入的稀硫酸中溶质质量分数必定大于10%23.“电子垃圾”中含有金属铜和少许贵金属金、银等,直接荒弃将严重污染环境且造成金属资源浪费.社会实践小组为回收这些金属,设计了以下操作步骤:①分拆、灼烧:把荒弃电子产品分拆后灼烧,将部分金属转变成氧化物;②酸洗:用硝酸溶解灼烧获得的混淆物,过滤,采集残渣中的金;③回收:利用适合的金属提炼出滤液中的铜和银.为达到分别提炼金属铜、银的目的,以下方案合理的是()A.用金属铁同时提炼出铜和银B.先用金属铜提炼出银,再用金属铁提炼出铜C.用金属铁提炼出金属铜D.用金属铜提炼出金属银24.现有锌和另一种金属构成的合金 6.5g,洋洋同学向此合金中加入100g 必定溶质质量分数的稀盐酸,充足反响后发现金属完整消逝,若产生氢气的质量为m.则以下判断正确的选项是()A .假如合金为锌和铁,m 不可以能是0.2gB.反响后溶液中的溶质只有两种C.假如合金为锌和镁,m 可能是 0.1g,则该合金中锌的质量分数为50%D .假如合金为锌和铁,所加稀盐酸溶质质量分数必定大于7.3% .二、填空题25.( 1)铝、铜、铁为平常生活中常有的金属.某化学兴趣小组的同学在研究铝、铜、铁三种金属的有关性质时,进行了如图实验:在 A 实验中发生反响的化学方程式为.将A实验结束后①、②试管内的物质倒入烧杯中,发现烧杯中的红色固体物质显然增加,一段时间后过滤.滤渣中:必定含有的物质是,可能含有的物质是.为了进一步确立可能有的物质能否存在,同学们向滤渣中滴加稀盐酸,结果没有气泡产生,那么滤液中含有的金属离子可能是(填写序号).①Al 3+② Al 3+、 Fe2+③ Al 3+、 Fe3+④ Fe2+、 Cu2+⑤ Al 3+、 Fe2+、 Cu2+( 2)占有关资料报导,世界上每年因腐化而报废的金属设施或资料相当于年产量的20% ~40%.稀盐酸常用于金属表面除锈,写出反响的化学方程式,保护金属资源,人人有责,请写出一条防备铁制品生锈的方法.26.某化学小组的同学为测定铜铁合金粉末中铜的质量分数,先称得两份质量均为m 克的合金粉末,而后甲乙两名同学分别按以下两种方案进行实验:甲同学方案:合金粉末过滤,将获得固体清洗、干燥、称量,称得质量为a克.乙同学方案:合金粉末过滤,将获得的固体清洗、干燥、称量,称得质量为 b 克.请回答以下问题:( 1)甲同学方案中,反响开始发生时的明展现象是.( 2)实验结束后,甲同学计算出合金中铜的质量分数为:;乙同学计算出合金中铜的质量分数为:.经过同学们议论,一致以为同学的计算结果是错误的,原由是.27.化学实验室要从X 、银、铜、锌四种金属混淆物中分别某名贵金属.流程以下:请回答:( 1)四种金属的活动性次序由强到弱的是;( 2)固体丙中必定含有的金属是;( 3)写出③中反响的化学方程式;(4)为了查验滤液 C 中的溶质成分:向此中加入稀盐酸,有白色积淀产生,则滤液 C 中一定含有的阳离子.28.运用金属活动性的知识,回答以下问题.(1)“真金不怕火炼”说明金的化学性质(填“开朗”或“不开朗”);(2)写出铁与稀盐酸反响的化学方程式:;(3)将必定量的锌粉加入到硝酸银和硝酸铜的混淆溶液中,充足反响后过滤,则滤渣中一定含有的金属是;滤液中必定含有的溶质是.三、解答题29.为了比较甲、乙两种金属的活动性强弱和相对原子质量大小,小吴设计了一套实验装置(如图),他取两种金属(表面积同样)各m 克,分别加入足量的稀硫酸(同样质量和质量分数)进行反响,在同样条件下测定不一样时间内采集到的气体体积,实验记录以下表:反响时间(秒)20406080100120140采集到的甲256095130160170170气体体积金(毫升)属乙3075120150150150150金属( 1)由实验结果可知:金属活动性较强的是.( 2)为了使获得的实验数据正确,小吴开始采集气体的时间点应当是.A .导管口一有气泡冒出时B.冒出气泡连续且平均时C.查验产生的气体纯净时.( 3)依据已有实验数据,要比较甲、乙两种金属的相对原子质量大小,还需知道 A .参加反响的硫酸质量 B.生成物中金属元素的化合价.30.( 1)铝合金应用宽泛,抗腐化性强,是因为;(2)将铁粉加入 CuSO4溶液中,充足反响后过滤,向所得物体加入稀盐酸,产生气泡,则滤纸上的物质是,溶液中的溶质是.金属的性质和金属资料参照答案与试题分析一、选择题1.以下做法正确的选项是()A.用铝锅盛放酸性食品B.菜刀使用后放在湿润的砧板上C.用水浇灭锅中着火的油D.塑料器皿使用时应防止接触火源【考点】金属的化学性质;金属锈蚀的条件及其防备;灭火的原理和方法;塑料及其应用.【专题】化学与生活.【剖析】 A 、在金属活动性次序里,铝排在氢的前方,能与酸反响放出氢气;B、铁生锈的条件是铁与氧气、水等共同作用的结果;C、油的密度比水小;D、塑料熔点低、易燃.【解答】解: A 、在金属活动性次序里,铝排在氢的前方,能与酸反响放出氢气,所以用铝锅盛放酸性食品不可以,故 A 错误;B 、铁生锈的条件是铁与氧气、水等共同作用的结果,湿润的砧板易使菜刀生锈,故B错误;C、油的密度比水小,所以用水浇灭锅中着火的油起不到隔断氧气的目的,不可以灭火,故C 错误;D 、塑料熔点低、易燃,所以塑料器皿使用时应防止接触火源,故 D 正确.故答案为: D【评论】本题表现了“化学根源于生活,又应用与生活”的理念,综合考察了学生运用所学化学知识解决生活中本质问题的能力,是近几年考试的热门.2.以下有关金属的说法正确的选项是()A.铝拥有很好的抗腐化性能B.铜能置换出酸中的氢C.钢是纯净物D.银能把铁从氯化亚铁溶液中置换出来【考点】金属的化学性质;金属活动性次序及其应用;生铁和钢.【专题】金属与金属资料.【剖析】 A 、依据铝的化学性质剖析.B、依据金属活动性次序表的意义解决.C、依据钢的构成剖析.D、依照金属活动性次序表剖析解决.【解答】解: A 、金属铝制品在生活中使用宽泛,但却极少发现铝制品象铁似的出现锈蚀现象,其原由就在于铝能够和空气中的氧气发生反响生成一层致密的氧化物保护膜氧化铝,覆盖在铝制品表面,隔断铝与氧气的接触;B、铜的活动性排在氢后不会与酸反响生成氢气,故错误.C、钢是铁的合金,属于混淆物,故错误.D、银的活动性比铁弱不会从铁的盐溶液中置换出铁,故错误.应选 A【评论】本题主要考察物质的性质,解答时要充足理解各样物质的性质,而后再依据物质的性质方面进行剖析、判断.3.待开水液面沉静后,取约三分之一试管的水,向此中滴加几滴无色酚酞试液,取一小块金属钠当心放入试管中,能够察看到金属钠融化,水从头沸腾起来,金属钠消逝后水快速变成平均的红色.以下说法不正确的选项是()A.金属钠与水的反响属于放热反响B.红色平均,说明溶液是均一的系统C.金属钠与水反响的生成物溶于水,溶液显酸性D .金属钠的熔点低于100℃【考点】金属的化学性质;酸碱指示剂及其性质.【专题】金属与金属资料.【剖析】依据实验现象能够判断钠的物理性质、化学性质;显碱性的溶液能使酚酞试液变红色;溶液是均一、稳固的混淆物.【解答】解: A 、钠和水反响时,水从头沸腾起来,说明钠与水反响放出热量.正确.B、最后形成红色平均的溶液,说明溶液是均一的系统.正确.C、由实验现象可知,金属钠与水反响的生成物溶于水,形成的溶液能使酚酞试液变红色,说明溶液显碱性.不正确.D 、待开水液面沉静后,温度应当低于100℃,这时把钠当心放入试管中,能够察看到金属钠融化,说明钠的熔点低于100℃ .正确.应选: C.【评论】化学变化中陪伴着好多现象,比如颜色发生变化,生成气体,出现积淀等,实验现象能够帮助我们认识化学变化的本质,要培育仔细察看实验现象的优秀习惯.4.黄金是一种名贵金属,它不单被视为美好和富裕的象征,并且还能够其独有的价值造福于人类.常言道:“真金不怕火炼”主假如指()A .熔点高B .延展性好C.有金属光彩D.化学性质稳固【考点】金属的化学性质.【专题】金属与金属资料.【剖析】依据金的化学性质剖析.金的化学性质不开朗,在加热条件下也不简单与其余物质发生化学反响.【解答】解:“真金不怕火炼”说明金在高温条件下也不简单发生化学变化.表现了金的热稳定性强.属于金的化学性质.该说法与金的熔点、延展性和金属光彩没有直接关系.所以,A 、B、C 错误, D 正确.应选 D.【评论】解答本题要从金的化学性质方面进行剖析、判断,进而得出正确的结论.5.向必定质量的铜锌合金中加入足量的稀盐酸,与反响有关的变化关系用以下表示图表示,此中正确的选项是()A.B.C.D.【考点】金属的化学性质.【专题】金属与金属资料.【剖析】铜锌合金中只有锌和稀盐酸反响产生氢气,氢气质量应当从零开始,节余固体的质量应当先减少后不变.【解答】解:铜锌合金中加入足量的稀盐酸,此中只有锌和稀盐酸反响产生氢气,氢气质量应当从零开始,最后不变,故AC 都错误;节余固体的质量应当先减少后不变,故 B 错误,D 正确.应选 D.【评论】本题是一道图象题,考察了学生对物质的性质的掌握及剖析、解决问题的能力,是一道不错的培育学生思想能力的题目.6.以下说法不切合事实的是()A.地壳中含量最高的金属元素是铁B.在钢铁表面镀铬能防备钢铁生锈C.多半合金的抗腐化性能比构成它们的纯金属更好D .“真金不怕火炼”说明金的化学性质不开朗【考点】金属的化学性质;金属锈蚀的条件及其防备;地壳中元素的散布与含量.【专题】金属与金属资料.【剖析】 A 、依据地壳中各元素含量的排序及元素的分类进行剖析判断.B、铁与水、氧气充足接触时简单生锈,使铁制品与氧气和水隔断能够防备生锈.C、依据合金的性质进行剖析判断.D 、“真金不怕火炼”,即金在高温条件下也不易与氧气发生化学反响.【解答】解: A 、地壳含量许多的元素(前四种)按含量从高到低的排序为:氧、硅、铝、铁,此中含量最多的金属元素是铝元素,应选项说法错误.B、在钢铁表面镀铬,能隔断氧气和水,防备钢铁生锈,应选项说法正确.C、多半合金的抗腐化性能比构成它们的纯金属更好,应选项说法正确.D 、“真金不怕火炼”,即金在高温条件下也不易与氧气发生化学反响,说明金的化学性质不开朗,应选项说法正确.应选 A.【评论】本题难度不大,掌握金属的化学性质、防备金属锈蚀的举措、合金的性质等即可正确解答本题.7.以下对于铁制品的使用合理的是()A.铁桶加入硫酸铜溶液和石灰水配制农药B.菜刀用湿布包起来防备生锈C.不锈钢可用于制作外科手术刀D.用铁锅长久寄存姜醋【考点】金属的化学性质;生铁和钢;金属锈蚀的条件及其防备.【专题】金属与金属资料.【剖析】 A 、铁可与硫酸铜溶液反响;B、铁生锈的条件是与氧气和水蒸气接触发生反响;C、据不锈钢的用途回答;D、据铁可与醋发生反响剖析解答.【解答】解:A 、铁可与硫酸铜溶液反响,所以不可以铁桶加入硫酸铜溶液和石灰水配制农药,故错误;B、铁生锈的条件是与氧气和水蒸气接触发生反响,所以菜刀用湿布包起来会加快生锈,故错误;C、能用于制造医用手术刀的物质需要具备不生锈的性质,所以不锈钢可用于制作外科手术刀,正确;D、食醋中含有醋酸,可与铁反响,所以若用铁锅长久寄存姜醋会缩短铁锅的使用寿命,故错误;应选 C.【评论】铁位于氢前,可与酸发生反响,金属活动性次序表中前方的金属可将后边的金属从其盐溶液中置换出来,铁生锈的条件是与氧气、水蒸气接触,不锈钢可用于制作手术刀,认识以上知识,才能联合选项正确剖析和解答.8.镁是一种化学性质开朗的金属,在空气中常温下就能被迟缓氧化.以下有关镁条焚烧实验的说法不正确的选项是()A.实验前,应先用砂纸打磨镁条至表面出现银白色B.实验时,应使用石棉网C.实验时,应用坩埚钳夹持镁条,在酒精灯上点燃D.镁条在空气中迟缓焚烧,发出刺眼的黄光,有大批蓝紫烟生成【考点】金属的化学性质.【专题】金属与金属资料.【剖析】 A 、依据镁是一种化学性质开朗的金属,在空气中常温下就能被迟缓氧化剖析用砂纸打磨镁条的目的;B、依据焚烧的产物温度较高产生的危害剖析;C、依据焚烧固体药品的方法剖析;D、依据镁焚烧的现象剖析.【解答】解: A 、镁是一种化学性质开朗的金属,在空气中常温下就能被迟缓氧化,所以用砂纸打磨镁条的目的是除掉表面的氧化膜,便于镁条的焚烧,故正确;B、镁条焚烧放出大批的热,生成物的温度较高掉落下来简单灼烧桌面,所以能够用石棉网承接,故正确;C、焚烧镁条会放出大批的热,所以能够用坩埚钳夹持进行焚烧,故正确;D、镁条焚烧会发出刺眼的强光,放出大批的热,生成白色固体,故现象描绘错误;应选项为: D .【评论】本题考察了镁的焚烧的现象的描绘和实验的注意事项,化学实验是学习化学的基础,要娴熟掌握实验现象的描绘及特别的实验的注意事项.9.以下金属能与硫酸锌溶液反响的是()A .铁B .镁C.铜D.银【考点】金属的化学性质.【专题】金属与金属资料.【剖析】 A 、从在金属活动性次序中,铁位于锌以后,不可以和硫酸锌溶液反响去剖析解答;B、从在金属活动性次序中,镁位于锌以前,能和硫酸锌溶液反响,生成硫酸镁和锌去剖析解答;C、从在金属活动性次序中,铜位于锌以后,不可以和硫酸锌溶液反响去剖析解答;D、从在金属活动性次序中,银位于锌以后,不可以和硫酸锌溶液反响去剖析解答;【解答】解:地点在前的金属能将位于后来的金属从其盐溶液中置换出来.A 、在金属活动性次序中,铁位于锌以后,不可以和硫酸锌溶液反响;故 A 错误;B 、在金属活动性次序中,镁位于锌以前,能和硫酸锌溶液反响,生成硫酸镁和锌;故 B 正确;C、在金属活动性次序中,铜位于锌以后,不可以和硫酸锌溶液反响;故 C 错误;D 、在金属活动性次序中,银位于锌以后,不可以和硫酸锌溶液反响;故 D 错误;故答案为: B .【评论】记着金属活动次序表,并学会运用.10.以下说法错误的选项是()A.铁粉能够除掉氯化亚铁溶液中的氯化铜B.保持干燥、外加保护层能够防备铁制品生锈C.配制必定浓度的氯化钠溶液所需要的都是玻璃仪器D.我国研制出吸附能力超强的“碳海绵”(如图),它很轻、可用于吸附油污【考点】金属的化学性质;必定溶质质量分数的溶液的配制;金属锈蚀的条件及其防备;碳元素构成的单质.【专题】溶液、浊液与溶解度;碳单质与含碳化合物的性质与用途;金属与金属资料.【剖析】 A 、依据铁、铜的活动性剖析;B、依据铁生锈的条件剖析;C、依据配置溶液的过程剖析用到的仪器;D 、依据“碳海绵”的吸附性剖析.【解答】解:A 、因为铁的活动性大于铜,所以,铁粉能够除掉氯化亚铁溶液中的氯化铜.故A说法正确;B、铁生锈的条件是铁与水、氧气接触.所以,保持干燥、外加保护层能够防备铁制品生锈.故B 说法正确;C、在配置必定浓度的氯化钠溶液要用到托盘天平称量氯化钠的质量.故 C 说法错误;D 、因为“碳海绵”的吸附能力超强,所以,可用于吸附油污.故 D 说法正确.应选C.【评论】本题考察的知识点许多,但难度不大,应娴熟掌握有关的基础知识.11. 11.2g 某种铁合金样品(只含两种成分)与足量的稀硫酸充足反响后,生成0.44g氢气,则该铁合金中所含的另一种成分可能是()A . CuB .Al C. Zn D. C【考点】金属的化学性质;依据化学反响方程式的计算.【专题】压轴实验题;推测混淆物的可能构成.【剖析】依据铁与稀硫酸反响的化学方程式能够计算出11.2g 纯铁能生成0.4g 氢气.因为0.4g< 0.44g,说明不纯的铁中所含的杂质能与稀硫酸反响且能产生氢气,并且等质量的铁和所含杂质对比,杂质与稀硫酸反响产生的氢气多.等质量的金属与足量的酸反响时生成氢气的质量比等于金属的化合价与金属相对原子质量的比.【解答】解:设11.2g 纯铁与稀硫酸反响生成氢气的质量为x.Fe+H 2SO4═ FeSO4+H 2↑56211.2g xx=0.4g <0.44g说明等质量的铁和所含杂质对比,杂质与稀硫酸反响产生的氢气多.A、铜在金属活动次序表中排在氢的后边,不可以与稀硫酸反响,应选项错误.B、因为铁、锌、铝的化合价与相对原子质量之比由大到小的次序是:铝>铁>锌,则等质量的铁、锌、铝与足量的稀硫酸反响时产生的氢气质量由多到少的次序是:铝>铁>锌,等质量的铝比等质量的铁产生的氢气多,应选项正确.C、因为铁、锌、铝的化合价与相对原子质量之比由大到小的次序是:铝>铁>锌,则等质量的铁、锌、铝与足量的稀硫酸反响时产生的氢气质量由多到少的次序是:铝>铁>锌,等质量的锌比等质量的铁产生的氢气少,应选项错误.D、碳不与不可以与稀硫酸反响,应选项错误.。
专题16 金属的化学性质1.【2019年江苏省苏州市】工业用2Mg+TiCl42MgCl2+Ti来冶炼金属钛,该反应属于A.化合反应B.分解反应C.置换反应D.复分解反应【答案】C【解析】由方程式:2Mg+TiCl42MgCl2+Ti可知该反应是:一种单质和一种化合物反应生成另一种单质和另一种化合物,属于置换反应。
故选C。
2.【2019年浙江省嘉兴市】科学兴趣小组对金属R的活动性探究时发现:将R放入稀硫酸中,有气泡产生,同时生成正二价的盐:将R放入ZnSO4溶液中无任何变化。
根据以上信息,下列化学方程式正确的是A.R+MgCl2RCl2+Mg B.R+2AgCl RCl2+2AgC.R+2HCl RCl2+H2↑D.Al+RSO4AlSO4+R【答案】C【解析】将R放入稀硫酸中,有气泡产生,说明在金属活动顺序中R在氢的前面;将R放入ZnSO4溶液中无任何变化,说明R在Zn的后面。
A、根据以上分析可知,在金属活动顺序中,R在镁的后面,R不能置换出氯化镁中的镁,故A错误;B、因为氯化银不溶于水形不成溶液,所以R不能置换出氯化银中的银,故B错误;C、在金属活动顺序中,R在氢的前面,在化合物中显+2价,R+2HCl RCl2+H2↑能够反应,故C正确;D、铝元素在形成化合物时显+3价,与RSO4反应的化学方程式为:2Al+3RSO4Al2(SO4)3+3R,故D错误。
故选C。
3.【2019年青海省西宁市】现有甲、乙、丙三种金属,甲在常温下就能与氧气反应,乙、丙在常温下几乎不与氧气反应:如果将乙、丙分别放入硫酸铜溶液中,过一会儿,在丙的表面有红色固体析出,而乙表面没有变化,则甲、乙、丙三种金属的活动性由弱到强的顺序是A.甲乙丙B.乙甲丙C.乙丙甲D.甲丙乙【答案】C【解析】有甲、乙、丙三种金属,甲在常温下就能与氧气反应,乙、丙在常温下几乎不与氧气反应,说明甲的活动性最强,乙、丙的活动性较弱,即金属活动性甲>乙、丙;把乙和丙分别放入硫酸铜溶液中,过一会儿,在丙的表面有红色固体析出,说明丙的金属活动性比铜强,即丙>铜;而乙表面没有变化,说明乙的金属活动性比铜弱,即铜>乙;则甲、乙、丙三种金属的活动性由强到弱的顺序是甲>丙>乙。
初中化学专项训练2019-2020初中化学《金属》专项训练测试卷题号一二三四五六总分得分一、选择题1.(2分)某单质X能从某溶液中置换出单质Y,由此推断下列说法中正确的是()A.X是金属时,Y一定比X活泼B.X可能是铁,Y一定是铜C.X是金属时,Y可能是金属,也可能是非金属D.X一定是排在金属活动顺序表中氢以前的金属2.(2分)在已调平的托盘天平两边的等质量烧杯中各倒入质量相等、溶质质量分数相同的稀硫酸。
再向两烧杯中分别放入质量相等的铝和镁,反应完毕后,若天平失去平衡,则下列情况可能的是:①铝、镁均有剩余;②铝、镁均耗尽;③镁耗尽,而铝有剩余()A.仅②B.①②C.①③D.②③3.(2分)图表资料可以提供很多信息,下面是某学生对图表资料的使用,其中不正确...的是()A.根据金属活动性顺序表,判断金属能否置换出稀硫酸中的氢B.根据密度数据表判断液体物质挥发性的大小C.根据溶解度曲线图,判断从溶液中获得晶体的方法D.根据酸、碱、盐的溶解性表,判断某些复分解反应能否进行4.(2分)向铁粉和氧化铜粉末的混合物中加入一定量的稀硫酸,微热,充分反应后过滤,除去不溶物,向滤液中投入一铁片,铁片上产生气泡,则以下判断正确的是()A.不溶物中一定有铜B.不溶物中可能含有氧化铜C.滤液中一定含有硫酸铜D.滤液中一定含有硫酸亚铁5.(2分)在一定条件下,同一反应进行的快慢与反应物的浓度成正比。
现用100克质量百分比浓度为30%的硫酸溶液与过量的镁粉反应,为了使反应慢一点而不影响生成氢气的总量,可向所用的硫酸中加入适量的()A.氢氧化钠B.水C.硫酸钾溶液D.碳酸钠溶液6.(2分).将质量相等的A、B、C三种金属,同时分别放入三份溶质质量分数相同且足量的稀盐酸中,反应生成H2的质量与反应时间的关系如图所示。
根据图中所提供的信息,得出的结论正确的是。
(已知:A 、B 、C 在生成物中均为+2价) A .放出H 2的质量是A >B >C B .反应速率最大的是A C .金属活动性顺序是A >B >C D .相对原子质量是C >B >A7.(2分)(2008年南通市)若金属锰(Mn )在金属活动性顺序中位于铝和锌之间,则下列反应不正确的是 ( ) A .Mn + H 2SO 4 = MnSO 4 + H 2↑ B .Mg + MnSO 4 = MgSO 4 + Mn C .Fe + MnSO 4 = FeSO 4 + MnD .Mn + CuSO 4 = MnSO 4 + Cu8.(2分)有X 、Y 、Z 三种金属,小刚对它们的金属活动性进行了比较,结果如下表所示:能反应的记为“√”,不能反应的记为“—”,无标记的表示未做该实验。
山东省泰安市2019中考化学复习第一部分基础过关第十单元金属第2课时金属的化学性质练习(含解析)编辑整理:尊敬的读者朋友们:这里是精品文档编辑中心,本文档内容是由我和我的同事精心编辑整理后发布的,发布之前我们对文中内容进行仔细校对,但是难免会有疏漏的地方,但是任然希望(山东省泰安市2019中考化学复习第一部分基础过关第十单元金属第2课时金属的化学性质练习(含解析))的内容能够给您的工作和学习带来便利。
同时也真诚的希望收到您的建议和反馈,这将是我们进步的源泉,前进的动力。
本文可编辑可修改,如果觉得对您有帮助请收藏以便随时查阅,最后祝您生活愉快业绩进步,以下为山东省泰安市2019中考化学复习第一部分基础过关第十单元金属第2课时金属的化学性质练习(含解析)的全部内容。
/ 15 1 / 151第十单元金属第2课时金属的化学性质夯基提能作业一、选择题1.(2018四川成都中考)探究锌、铜、镁的金属活动性时,下列现象、分析或结论正确的是( )A。
盐酸的浓度可以不同 B.铜片表面有气泡C.镁片的试管发烫 D。
活动性:Cu〉Zn>Mg2。
(2018新疆中考)如图是探究铁和铜金属活动性的实验,关于此实验说法错误..的是( )/ 15 2 / 152/ 153 /153A.铁丝需要砂纸打磨B 。
溶液由蓝色变为无色C.金属活动性强弱:Fe 〉CuD.化学反应方程式为:Fe+CuSO 4 Cu+FeSO 43。
(2018山西中考)验证镁、铜的金属活动性顺序,下列试剂不能选用的是( )A.MgSO 4溶液B.KCl 溶液C.稀盐酸 D 。
ZnCl 2溶液二、填空题4.(2018北京中考)炼铁的主要原料是赤铁矿石(主要成分为Fe 2O 3)、焦炭、空气等,转化过程如下: 焦炭二氧化碳一氧化碳铁(1)②中,反应为CO 2+C 2CO,其中化合价发生改变的元素是 .(2)③中,CO 与Fe 2O 3反应的化学方程式为 。
中考化学专项训练:金属的化学性质(同步练习)及解析一、初中化学金属的化学性质选择题1.把金属X放入AgNO3溶液中,X表面有银白色固体析出;若放入FeSO4溶液中,无明显现象。
则X、Ag、Fe三种金属活动性由强到弱的顺序正确的是()A.Ag、X、Fe B.X、Fe、Ag C.Fe、Ag、X D.Fe、X、Ag2.汞合金是目前使用较多的补牙材料。
汞合金补牙材料中除含有汞外,还含有锌、锡、铜等金属。
下列有关该汞合金补牙材料的说法中不正确的是A.汞合金的熔点比汞低B.食用酸性较强的食物对该材料有腐蚀性C.汞合金的强度和硬度比锡的大D.汞合金是一种具有金属特性的混合物3.不法分子常用金光闪闪的“假金元宝”(铜锌合金)蒙骗百姓,下列对真假元宝的鉴别办法中错误的是A.加盐酸B.看颜色C.用火烧D.测密度4.某学生为了验证铁、锌、铜三种金属的活动性顺序,设计了四种方案:①将Zn、Cu分别加入到FeSO4溶液中,②将Zn、Cu分别加入到ZnSO4溶液中,③将Zn分别加入到FeSO4、CuSO4溶液中,④将Fe 分别加入到ZnSO4、CuSO4溶液中。
其中正确的方案是()A.①或④B.①或②C.②或③D.③或④5.向一定量的铁粉中逐滴加入稀硫酸至过量,该图是反应过程中某种物质的质量Y随加入稀硫酸的质量变化的关系,则Y不可能表示()。
A.消耗铁粉的质量B.生成硫酸亚铁的质量C.溶液的总质量D.生成氢气的质量6.对Ag、Fe、Cu三种金属活动性顺序的探究,下列所选试剂不可行的是()A.Fe、Ag、CuSO4溶液B.Cu、Ag、FeSO4溶液C.Fe、Cu、稀盐酸、AgNO3溶液D.Cu、FeSO4溶液、AgNO3溶液7.向 AgNO3、Cu(NO3)2、Mg(NO3)2的混合溶液中,加入一定量的铁粉,充分反应后过滤,滤液呈蓝色。
下列判断正确的是()A.滤液中可能有 Fe(NO3)2、Mg(NO3)2和 Cu(NO3)2B.向滤渣中加入稀盐酸,可能有气泡产生C.与原溶液相比,滤液的质量可能增大D.向滤液中滴入稀盐酸,可能会有白色沉淀出现8.为了验证Zn、Fe、Cu三种金属的活动顺序为:Zn>Fe>Cu这一结论,下面实验设计合理的是( )A .将Zn 、Cu 两金属片分别放入稀硫酸B .将Fe 、Cu 两金属片分别放入稀硫酸C .将Zn 、Fe 两金属片分别放入CuSO 4溶液中D .将Zn 、Cu 两金属片分别放入FeSO 4溶液中9.向含有AgNO 3、Cu(NO 3)2的混合溶液中,加入一定量铁粉,充分反应后过滤,往滤渣中加入稀硫酸,有气泡产生,则滤液中大量存在的离子是:A .Fe 2+、NO 3-B .Fe 2+、H +、 NO 3-C .Fe 2+、Cu 2+、 NO 3-D .Fe 2+、Cu 2+、Ag +、NO 3- 10.下列关于金属及金属材料的说法,正确的是( )A .镁条、铝片、铜丝均能在空气中燃烧B .铝合金门窗是用纯的金属铝材料制成的C .人类使用铝的年代早于铜、铁D .武德合金的熔点低,可作保险丝11.X 、Y 、Z 代表三种金属,将金属X 、Y 、Z 分别放入稀硫酸中,观察到的现象:无明显现象,Y 、Z 逐渐溶解并产生大量气泡。
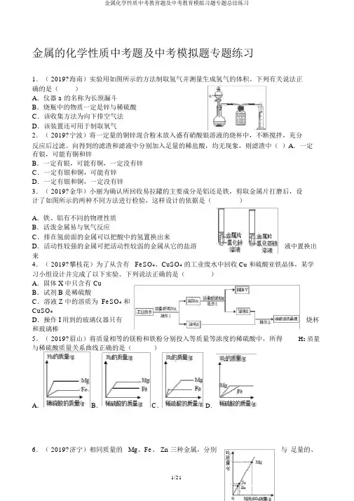
金属的化学性质中考题及中考模拟题专题练习1.( 2019?海南)实验用如图所示的方法制取氢气并测量生成氢气的体积。
下列有关说法正确的是()A.仪器 a 的名称为长颈漏斗B.烧瓶中的物质一定是锌与稀硫酸C.该收集方法为向下排空气法D.该装置还可用于制取氧气2.( 2019?宁波)将一定量的铜锌混合粉末放入盛有硝酸银溶液的烧杯中,不断搅拌,充分反应后过滤。
向得到的滤渣和滤液中分别加入足量的稀盐酸,均无现象,则滤渣中()A.一定有银,可能有铜和锌B.一定有银,可能有铜,一定没有锌C.一定有银和铜,可能有锌D.一定有银和铜,一定没有锌3.( 2019?金华)小丽为确认所回收易拉罐的主要成分是铝还是铁,剪取金属片打磨后,设计了如图所示的两种不同方法进行检验,这样设计的依据是()A.铁、铝有不同的物理性质B.活泼金属易与氧气反应C.排在氢前面的金属可以把酸中的氢置换出来D.活动性较强的金属可把活动性较弱的金属从它的盐溶液中置换出来4.( 2019?攀枝花)为了从含有FeSO4、CuSO4的工业废水中回收Cu 和硫酸亚铁晶体,某学习小组设计并完成了以下实验。
下列说法正确的是()A.固体 X 中只含有 CuB.试剂 B 是稀硫酸C.溶液 Z 中的溶质为 FeSO4和CuSO4D.操作 I 用到的玻璃仪器只有烧杯和玻璃棒5.( 2019?眉山)将质量相等的镁粉和铁粉分别投入等质量等浓度的稀硫酸中,所得H2质量与稀硫酸质量关系曲线正确的是()A.B.C.D.6.( 2019?济宁)相同质量的Mg、Fe、 Zn 三种金属,分別与足量的、质量相同、质量分数相同的稀H2 4充分反应,生成氢气与消耗稀24的质量关系见右SO H SO图,分析图象所得的结论中,不正确的是()A.三种金属的活动性顺序:Mg>Fe> ZnB.三种金属的相对原子质量:Mg<Fe<ZnC.三种金属消耗稀H2SO4的质量: Mg> Fe>ZnD.三种金属与稀H2SO4反应后溶液的质量: Mg<Fe< Zn7.( 2019?绍兴)将质量均为10 克的 Mg、 Fe、Zn 三种金属分别放入质量和溶质质量分数均相同的三份稀硫酸中,反应完成后,生成氢气的质量关系不可能的是()A.B.C.D.8.印刷铜制电路板的“腐蚀液”为 FeCl3溶液。
中考化学专项训练:金属的化学性质训练题含答案一、初中化学金属的化学性质选择题1.向Cu(NO3)2溶液中加入一定量的铁粉充分反应,下列情况中可能出现的是①溶液中有Fe2+、Cu2+,不溶物为Cu ②溶液中有Fe2+、Cu2+,不溶物为Fe③溶液中只有Cu2+,不溶物为Fe ④溶液中只有Fe2+,不溶物为Fe、CuA.①③B.②③C.①④D.③④2.在托盘天平的两边各放一只烧杯,调节天平至平衡,向两烧杯中分别注入等质量、等质量分数的稀硫酸(足量),然后向右盘的烧杯中放入一定质量的Fe粉,同时向左盘的烧杯中放入与Fe粉等质量的Zn粉,反应过程中可能出现的现象是()A.天平最终仍然平衡B.天平指针先偏向左盘,后偏向右盘C.天平指针始终偏向右盘D.天平指针先偏向右盘,后偏向左盘3.向一定量的铁粉中逐滴加入稀硫酸至过量,该图是反应过程中某种物质的质量Y随加入稀硫酸的质量变化的关系,则Y不可能表示()。
A.消耗铁粉的质量B.生成硫酸亚铁的质量C.溶液的总质量D.生成氢气的质量4.向含AgNO3、Cu(NO3)2、Mg(NO3)2混合溶液中,加入一定量的锌粒,充分反应后过滤,向滤出的固体中滴加稀硫酸,有气体生成,则滤出的固体中一定有A.Ag、Cu、Mg B.Cu、Mg、Zn C.Ag、Cu、Zn D.Ag、Mg、Zn 5.将适量的铜粉和镁粉的混合物放入一定量的硝酸银溶液中,充分反应后过滤,得到固体物质和无色滤液,则关于滤出的固体和无色滤液的下列判断正确的是()A.滤出的固体中一定含有银和铜,一定不含镁B.滤出的固体中一定含有银,可能含有铜和镁C.滤液中一定含有硝酸银和硝酸镁,一定没有硝酸铜D.滤液中一定含有硝酸镁,一定没有硝酸银和硝酸铜6.新型材料纳米铁粉具有广泛的用途,它比普通铁粉更易与氧气反应,工业上可以利用H2 和 FeCl2 在高温反应器中制备,同时得到 HCl。
下列有关说法错误的是( )A.制备纳米级铁粉的反应属于置换反应B.纳米级铁粉与氧气反应,生成物是 Fe3O4C.反应前需向反应器中通入氮气,目的是排除装置中的空气D.纳米级铁粉比普通铁粉更易与氧气反应是因为物质种类不同7.金属M与AgNO3溶液反应的化学方程式为:M +2AgNO3=M(NO3)2+2Ag。
2019 届初三化学中考复习金属和金属材料专项训练题1. 下列关于金属的物理性质,不是铜、铝、铁所共有的是( )A. 常温下都是固体B .都具有银白色金属光泽C.都是电、热的导体 D .都具有延展性2. 下列性质属于金属物理性质的是( )①导电性②熔点低③延展性④有金属光泽⑤不易导电⑥导热性A. ①②⑤ B .①③④⑥C.②④⑤⑥ D.②③④⑤3. 下列金属的活动性最强的是( )A. Al B . Fe C . Na D . Ag4. 古人曾将铅锻打成细细的铅条,作为笔来写字,这也是“铅笔”名字的由来铅条能像铅笔一样写字,这一现象与铅的下列性质有关的是( )A.硬度小 B .熔点低C .密度大D .能导电5. 金属材料的性质在很大程度上决定了它们的用途。
下列说法中不正确的是( )A. 不锈钢抗腐蚀性好,常用于制造医疗器械B. 铁具有良好的导热性,可以用于制造炊具C. 铝合金轻而坚韧,可作汽车、飞机的材料D. 铅锑合金的熔点较低、电阻率较大,常用于制成发热体6. 下列反应中,属于置换反应的是( )A. CO CuO=^==Cu+ CO B . 3Fe + 2Q点燃=F®OC. Cu+ 2AgNO===2A+Cu(N02 D . CaCO高温:CaO+ COf7.在金属表面覆盖保护膜是普遍采用的金属防锈措施之一。
下列自行车的防锈措施中,不属于覆盖保护膜的是( )A.擦拭保持洁净与干燥B .链条上油C .轮圈镀铬D .车架喷漆8.下列事实不能证明金属甲的金属活动性比金属乙强的是( )A. 自然界中甲元素只以化合物形式存在,乙元素有单质形式存在B. 甲能与盐酸反应而乙不能C. 甲能从乙的化合物溶液中置换出乙D. 化合物中甲元素显+ 2价而乙元素显+ 3价9. 钠是一种银白色固体,放置在空气中会迅速与氧气反应生成氧化钠,把钠投入水中,与水剧烈反应,熔化成闪亮小球在水面上游动,生成了氢氧化钠和氢气。
中考化学专项训练:金属的化学性质复习提高测试题含答案一、初中化学金属的化学性质选择题1.有X、Y、Z三种金属,把足量X放入Y(NO3)2和Z(NO3)2的混合溶液中,充分反应后过滤,滤渣中只有X、Z。
据此判断这三种金属的活动性由强到弱的顺序为A.Y>X>Z B.Y>Z>X C.X>Y>Z D.X>Z>Y2.汞合金是目前使用较多的补牙材料。
汞合金补牙材料中除含有汞外,还含有锌、锡、铜等金属。
下列有关该汞合金补牙材料的说法中不正确的是A.汞合金的熔点比汞低B.食用酸性较强的食物对该材料有腐蚀性C.汞合金的强度和硬度比锡的大D.汞合金是一种具有金属特性的混合物3.下列关于金属材料的说法不.正确的是A.硬铝(铝合金)的硬度大于纯铝B.铁在干燥的空气中容易生锈C.常温下,铝能与空气中的氧气反应,在其表面生成致密的氧化铝薄膜D.金属资源的回收利用既保护了环境,又节约了矿石资源4.X、Y、Z三种金属中,只有Z能和稀硫酸反应;将Y放人X的盐溶液中,Y表面有X析出。
则X、Y、Z三种金属的活动性顺序为A.X > Z > Y B.Y > X > Z C.Y > Z > X D.Z > Y > X5.向一定量的铁粉中逐滴加入稀硫酸至过量,该图是反应过程中某种物质的质量Y随加入稀硫酸的质量变化的关系,则Y不可能表示()。
A.消耗铁粉的质量B.生成硫酸亚铁的质量C.溶液的总质量D.生成氢气的质量6.新型材料纳米铁粉具有广泛的用途,它比普通铁粉更易与氧气反应,工业上可以利用H2 和 FeCl2 在高温反应器中制备,同时得到 HCl。
下列有关说法错误的是( )A.制备纳米级铁粉的反应属于置换反应B.纳米级铁粉与氧气反应,生成物是 Fe3O4C.反应前需向反应器中通入氮气,目的是排除装置中的空气D.纳米级铁粉比普通铁粉更易与氧气反应是因为物质种类不同7.向 AgNO3、Cu(NO3)2、Mg(NO3)2的混合溶液中,加入一定量的铁粉,充分反应后过滤,滤液呈蓝色。
初中化学专项训练2019-2020初中化学《金属》专项训练测试卷一、选择题1.(2分)把铁粉和氧化铜的混合物加入到一定量的盐酸中,充分反应后,过滤。
在滤液中加入少量铁粉,无现象。
则下列判断正确的是()A.滤渣中一定不含铜B.滤液中可能含FeCl2和HClC.滤渣可能是铜和铁的混合物D.滤液中一定含FeCl2和CuCl22.(2分)(2008年南充市)有x、y、z三种金属,如果把x和y分别放人稀硫酸中,x溶解并产生氢气,而Y 不反应;如果把y 和z分别放入硝酸银溶液中,过一会儿,在y 表面有银析出,而z没有变化。
根据以上实验事实,判断x、y和z的金属活动顺序正确的是()A.X>y>Z B.X>Z>y,C.Z>y >X D.Z>X>y,3.(2分)(6分)铝在地壳中的储量约为铜的1000多倍,但铝的大规模开发使用却比铜晚6000多年,说出主要原因,并列举实验事实支持你的观点。
4.(2分)在AgNO3、KNO3和Cu(NO3)2的混合溶液中,加入一定量的铁粉充分反应后,过滤,洗涤,将滤渣放入盐酸中有气泡产生,滤液中存在的阳离子是()A.Cu2+ B.只有Fe3+ C.Fe2+ D.K+5.(2分)出土的古文物中,金器保存完好,铜器表面有锈迹,而铁器锈迹斑斑。
这表明金、铜、铁的金属活动性从强到弱的顺序是:()A.金、铜、铁B.铁、金、铜C.铁、铜、金D.铜、金、铁6.(2分)在硫酸铜、硫酸锌和稀硫酸的混合溶液中,加入一定量的铁粉,使之充分反应后,铁有剩余,过滤。
则滤液中一定没有的溶质是,所得固体残渣中一定含有。
(共2分)7.(2分)白蚁分泌的蚁酸能蛀蚀木头,蚁酸的化学性质与盐酸相似,能腐蚀很多建筑材料。
下列最不容易被白蚁蛀蚀的材料是()A.钢B.铜C.大理石D.铝合金8.(2分)将质量相同的A 、B 两种金属,同时分别放入两份完全相同的稀盐酸中(已知:A 、B 在生成物中均显+2价),反应生成H 2的质量与反应时间的关系如右图所示。
2019年中考化学一模冲刺模拟试题(含答案) 中考是九年义务教育的终端显示与成果展示,中考是一次选拔性考试,其竞争较为激烈。
为了更有效地帮助学生梳理学过的知识,提高复习质量和效率,在中考中取得理想的成绩,下文为大家准备了中考化学一模冲刺模拟试题。
1.(2019,黄石)下列有关金属的说法中不正确的是(B)A.铁钉在潮湿的空气中易生锈B.常温下金属均为固态C.锌和稀硫酸反应生成硫酸锌和氢气D.合金的许多性能和组成它们的纯金属不同2.(2019,苏州)下列关于金属的说法正确的是(B)A.人类使用金属铝的年代早于铜、铁B.真金不怕火炼表明金(Au)在高温条件下也很难与氧气反应C.通过高炉炼得的铁为纯铁D.武德合金的熔点高,可用于制造保险丝3.(2019,兰州)有X、Y、Z三种金属,如果把X和Y分别放入稀硫酸中,X溶解并产生氢气,Y不反应;如果把Y和Z 分别放入硝酸银溶液中,过一会儿,在Y表面有银析出,而Z没有变化。
根据以上实验事实,判断这三种金属的活动性由强到弱的顺序为(C)A.YXB.YZC.XZD.ZX4.下列关于铁的说法错误的是(A)A.用铁桶盛放硫酸铜溶液B.铁钉在潮湿的空气中易生锈C.铁和稀盐酸反应生成氯化亚铁和氢气D.炼铁高炉内一氧化碳夺取氧化铁中的氧而生成了铁5.(2019,菏泽)仅用下列各组试剂无法完成验证Zn,Cu,Ag 三种金属活动性顺序的是(C)A.Zn、Ag、CuSO4溶液B.Cu、ZnSO4溶液、AgNO3溶液C.Zn、Ag、稀硫酸、ZnSO4溶液D.Zn、Cu、稀硫酸、AgNO3溶液6.(2019,重庆)对比法是实验探究中常用的一种科学方法,分析以下铁钉生锈实验的设计,得出的结论不正确的是(B)A.对比①②可以说明铁生锈一定要有氧气参加B.对比②③可以说明铁生锈一定要有水参加C.对比①③可以说明铁生锈一定要有水参加D.对比①②③可以说明铁生锈必须水和氧气同时参加7.(2019,湛江)早在春秋战国时期,我国就开始生产和使用铁器。
中考化学专项训练:金属的化学性质同步测试及解析一、初中化学金属的化学性质选择题1.有X、Y、Z三种金属,只有Y在自然界主要以单质形式存在,如果把X放入Z的硫酸盐溶液中,X表面有Z析出.据此判断这三种金属的活动性由强到弱的顺序为( )A.Y、X、Z B.Z、X、Y C.Y、Z、X D.X、Z、Y2.非金属间的置换规律与金属的相似:已知Br2+2KI=2KBr+I2; Cl2+2NaBr=2NaCl+Br2.则下列非金属活动性由弱到强顺序正确的是()A.I2、Br2、Cl2B.Br2、Cl2、I2C.Cl2、I2、Br2D.Cl2、Br2、I23.向氧化铜和铁粉的混合物中加入一定量稀硫酸,充分反应后过滤,向滤渣中再滴入稀硫酸,有气泡产生,则下列判断正确的是A.滤渣中可能含 Cu B.滤渣中只含 FeC.滤液中不含 CuSO4D.滤液中不一定含 FeSO44.下列关于金属材料的说法不.正确的是A.硬铝(铝合金)的硬度大于纯铝B.铁在干燥的空气中容易生锈C.常温下,铝能与空气中的氧气反应,在其表面生成致密的氧化铝薄膜D.金属资源的回收利用既保护了环境,又节约了矿石资源5.向含AgNO3、Cu(NO3)2、Mg(NO3)2混合溶液中,加入一定量的锌粒,充分反应后过滤,向滤出的固体中滴加稀硫酸,有气体生成,则滤出的固体中一定有A.Ag、Cu、Mg B.Cu、Mg、Zn C.Ag、Cu、Zn D.Ag、Mg、Zn 6.将铁粉加入到一定量AgNO3、Cu(NO3)2的混合溶液中,充分反应后过滤,向滤渣中加入稀盐酸发现有气体逸出,则滤渣的组成为A.铁B.铁和铜C.铁和银D.铁、铜、银7.将锌粉加入到硫酸铜溶液中,一段时间后过滤,得蓝色滤液和滤渣。
滤渣的成分是A.Zn B.Cu C.Zn、Cu D.ZnSO4、Cu8.向m克Zn和Fe的混合物中加入一定质量的溶液,充分反应后过滤,将滤渣洗涤、干燥后称量,质量仍为m g。
初中化学专项训练2019-2020初中化学《金属》专项训练测试卷一、选择题1.(2分)某学生将燃着的镁条迅速伸入盛满CO2。
的集气瓶中,发现镁条在集气瓶中继续燃烧,反应结束后发现瓶内壁附着黑色颗粒,瓶底有白色物质。
对此现象他作如下解释,其中不正确的是()A.CO2能支持某些可燃物燃烧B.黑色颗粒可能是碳C.白色物质可能是氧化镁D.白色物质可能是氢氧化镁2.(2分)有X、Y、Z三种金属,它们之间能够发生如下反应: Y + X(NO3)2 == X + Y (NO3)2,X + Z(NO3)2 == Z + X(NO3)2。
问:X、Y、Z三种金属的活动性由强到弱的顺序是A.Z>Y=X B.X<Y<ZC.Y>X>Z D.X>Z>Y3.(2分)向硝酸银和硝酸铜的混合溶液中加入一定量的铁粉,充分反应后发现有少量金属析出,过滤后往滤纸中滴加盐酸,有白色沉淀生成,则析出的少量金属为()A.Fe和Cu B.Fe和Ag C.Ag D.Cu和Ag4.(2分)向AgN03、Cu(N03)2的混合溶液中加入一些铁粉,完全反应后过滤。
不可能存在的情况是()A.滤纸上有Ag,滤液中有Ag+、Cu2+、Fe2+B.滤纸上有Ag、Cu,滤液中有Ag+、Fe2+C.滤纸上有Ag、Cu、Fe,滤液中有Fe2+D.滤纸上有Ag、Cu、Fe,滤液中有Ag+、Cu2+5.(2分)某同学为了确定Fe、Cu、Hg三种金属的活动性顺序,用铁片、铜片、硝酸汞溶液和盐酸四种试剂设计了下列实验方案,其中可行的是A.Fe+HCl Cu+HCl Fe+Hg(NO3)2B.Fe+HCl Fe+Hg(NO3)2 Cu+Hg(NO3)2C.Fe+HCl Cu+HCl Cu+ Hg(NO3)2D.Cu+HCl Fe+Hg(NO3)2 Cu+ Hg(NO3)26.(2分)有X 、Y 、Z 三种金属,把Y 投入X (N03)2溶液中,Y 表面有X 析出, 把X 投入Z (NO 3)2溶液中,X 表面有Z 析出。
初中化学专项训练2019-2020初中化学《金属》专项训练测试卷一、选择题1.(2分)在金属铝所列性质中,属于化学性质的是()A.导电性B.导热性C.延展性D.还原性2.(2分)将X、Y两种金属放入Z的盐溶液中,观察到X表面有明显的变化,而Y的表面无变化,根据此现象可推断出X、Y、Z的活动性由强到弱的顺序是()A.Z>Y>X B.Y>X>Z C.X>Y>Z D.X>Z>Y3.(2分)从“南海Ⅰ号”沉船打捞出的文物中发现,金器保存完好,铜器表面有锈迹,而铁器则锈迹斑斑。
这说明金、铜、铁的金属活动性由强到弱的顺序是()A.金、铜、铁B.铁、金、铜C.铜、铁、金D.铁、铜、金4.(2分)为了使经济可持续发展,生产过程应尽量减少对环境的负面作用。
由单质铜制取硫酸铜有下列几种步骤,其中可行且符合以上要求的是()。
A.Cu→CuSO4B.Cu→CuO→CuSO4C.Cu→Cu2(OH)2CO3→CuSO4D.Cu→CH(NO3)2→Cu(OH)2→CuSO4 5.(2分)为了使经济可持续发展,生产过程应尽量减少对环境的负面作用。
由单质铜制取硫酸铜有下列几种步骤,其中可行且符合以上要求的是A.Cu→CuSO4B.Cu→CuO→CuSO4C.Cu→Cu2(OH)2CO3→CuSO4D.Cu→Cu(NO3)2→Cu(OH)2→CuSO4 6.(2分)三种金属A、B、C都是二价金属,已知A放入到B的硝酸盐中,溶液质量增重,B放入到C的硝酸盐中,溶液质量减轻,则下列说法正确的是()A.三种金属的活动性顺序为A>B>CB.三种金属的活动性顺序为A>C>BC.A、B、C可能依次为Zn、Cu、AgD.A、B、C可能依次为Fe、Cu、Ag7.(2分) 等质量的稀硫酸分别与足量的镁、铁、锌三种金属反应,下列图像能正确生产氢气质量与反应时间之间关系的是()8.(2分)有x、y、z三种金属,如果把x和y分别放人稀硫酸中,x溶解并产生氢气,而Y 不反应;如果把y 和z分别放入硝酸银溶液中,过一会儿,在y 表面有银析出,而z没有变化。
2019年中考化学金属和金属材料专项冲刺卷1.为验证Zn、Cu、Ag三种金属的活动性顺序,以下试剂可以选用的是〔〕A、ZnSO4溶液B、稀盐酸C、AgNO3溶液D、CuSO4溶液2.以下防锈措施不合理的是A、钢管存放在干燥的地方B、用盐水清洗菜刀C、及时清除铁制品表面的锈渍D、在铁管表面镀上一层不易锈蚀的金属3.向AgNO3溶液中加入一定量的Mg粉和Cu粉,充分反应后过滤,得到滤渣和蓝色的滤液.关于该滤渣和滤液有以下四种说法:①向滤渣中加入稀盐酸,可能有气泡产生;②向滤液中加入稀盐酸一定有沉淀产生;③滤渣中一定有Ag;④滤液中一定有Cu〔NO3〕2、一定不含AgNO3、可能有Mg〔NO3〕2,以上说法中正确的个数为〔〕A、1个B、2个C、3个D、4个4.以下实验中,能够达到实验目的是〔〕5.在FeCl2和CuCl2的混合溶液中加入Zn粉。
以下说法错误的选项是A、假设反应完成后Zn无剩余,溶液中假设有CuCl2,那么一定有FeCl2B、假设反应完成后Zn无剩余,溶液中假设无CuCl2,那么可能有FeCl2C、假设反应完成后Zn有剩余,那么溶液中有ZnCl2,无CuCl2和FeCl2D、假设反应完成后Zn有剩余,那么溶液中有ZnCl2,无CuCl2,可能有FeCl26.国产大飞机C919机壳采用了先进的铝锂合金材料。
金属锂〔Li〕的活动性比铝强。
以下有关说法错误的选项是A、铝锂合金硬度大,密度小B、铝在空气中表面会形成致密的氧化膜C、锂能与盐酸反应,放出热量,生成氢气D、锂能与氧气反应,生成的Li2O中Li显+2价7.铝、铁、铜三种金属与我们的生活密切相关,以下关于铝、铁、铜的说法错误的选项是〔〕A、铝与硫酸铜溶液反应的化学方程式为Al+CuSO4═AlSO4+CuB、用硫酸铝溶液、氯化铜溶液、单质铁三种物质可探究出三种金属活动性顺序C、铝制品具有抗腐蚀性,是因为铝制器品表面可形成致密的氧化物薄膜D、我国历史上最早使用的金属是铜8.将一定质量的锌粉放入到硝酸亚铁、硝酸银和硝酸镁的混合溶液中,充分反应后过滤,得到滤渣和滤液。
《金属》测试题一、单选题(每小题只有一个正确答案)1.下列物质的用途正确的是()A.A B.B C.C D.D2.下列是小强同学设计的“家庭小实验”方案,其中可行的是()A.用空塑料瓶、小卵石、石英沙、活性炭、膨松棉等制作简易净水器B.将铅笔芯粉末放入锁芯,使锁开启更灵活C.向洗净的碎鸡蛋壳中加入食盐水制二氧化碳D.用植物油、面粉和水配制溶液3.防止金属生锈是保护金属资源的有效途径,光亮的铁钉在下面几种情况下,最不容...易.生锈的是()4.物质的性质决定其用途。
对下列物质性质与其对应用途的描述不相符的是( ) A.铁导热性良好,可制铁锅 B.氢气有还原性,可用于冶炼金属C.氮气不活泼,可作保护气 D.石墨质软,可作电极5.下列物质中,属于合金的是()A.镁 B.铁 C.铜 D.钢6.把金属X放入AgNO3溶液中,X表面有银白色固体析出;若放入FeSO4溶液中,无明显现象。
则X、Ag、Fe三种金属活动性由强到弱的顺序正确的是()A.Ag、X、Fe B.X、Fe、Ag C.Fe、Ag、X D.Fe、X、Ag7.下列对实验现象的观察或记录中正确的是()A.镁在空气中燃烧,发出白光,生成氧化镁固体B.室温下,向饱和食盐水中加入少量硝酸钾固体,搅拌,固体不溶解C.硝酸铵溶于水时温度上升D.将黄铜与紫铜互相刻划,紫铜表面出现划痕8.Fe2O3、ZnO、CuO的固体混合粉末a g,在加热条件下用足量CO还原,得到金属混合物2.41 g ,将生成的CO 2气体用足量的澄清石灰水吸收后,产生5.00 g 白色沉淀,则a 的数值为( )A .3.21B .3.59C .7.41D .2.469.取锌与另一种金属的合金7克,与足量的稀硫酸充分反应后得到氢气0.2克,则该合金中的另一种金属是( )A .铁B .镁C .铝D .铜10.下列物质在一定条件下能与氧气反应,且生成物为黑色固体的一组是( )①Mg ②Al ③Fe ④Au ⑤CuA .①和③B .只有③C .③④⑤D .③和⑤11.分别将不同质量的锌粉加入到一定量的Fe (NO 3)2、Cu (NO 3)2和AgNO 3混合溶液中,充分反应后过滤,以下是在不同情况下对滤渣或滤液成分的说法,错误的是( )A .若滤液中只含一种溶质,滤渣一定含有Ag 、Cu 、Fe ,可能含有ZnB .当滤液含两种溶质时,滤渣一定含有Ag 、Cu ,可能含有Fe ,一定不含ZnC .若滤渣中有红色固体,滤液一定含有Zn (NO 3)2、Fe (NO 3)2,一定不含AgNO 3、Cu(NO 3)2D .若向所得滤渣中滴加稀盐酸无气泡生成,滤渣一定含有Ag ,可能含Cu ,一定不含Fe 和Zn12.下列叙述符合实际且化学方程式书写正确的是( )A .用氢氧化钠治疗胃酸过多:NaOH+HCl=NaCl+H 2OB .碳酸钠溶液能使澄清的石灰水变浑浊:Na 2CO 3+Ca(OH)2=2NaOH+CaCO 3↓C .实验室用过氧化氢溶液与二氧化锰混合制取氧气:H 2O 2H 2↑+O 2↑D .高炉炼铁的反应原理:Fe 2O 3+3CO Fe+3CO 2 13.在硝酸银、硝酸铜的混合溶液中加入一定量锌粉,充分反应后过滤,滤液仍为蓝色,滤渣中所含物质不可能的情况是( )A .可能有银和铜,没有锌B .可能只有银,没有铜和锌C .一定有银,可能有铜和锌D .一定有银、没有锌,可能有铜14.用锌从含有硝酸银的废液中回收银,正确的化学方程式是( )A .Zn +2AgNO 3−→−2Ag +Zn (NO 3)2 B .Zn +AgNO 3−→−Ag +ZnNO 3 C .Zn +Ag (NO 3)2−→−Ag +Zn (NO 3)2 D .Zn +AgNO 3−→−Ag +Zn (NO 3)2二、填空题15.盐酸是一种重要的化工产品,也是实验室中重要的化学试剂。
中考化学专题冲刺--金属的化学性质预测题模拟训练一、选择题1、下列金属单质不能与稀盐酸反应放出氢气的是()A.Cu B.Zn C.Mg D.Fe【答案】A【解析】金属单质不能与稀盐酸反应放出氢气的应是在金属活动性顺序中排在氢后面的金属。
不能与稀盐酸反应放出氢气的是A.Cu。
铜排在氢后。
B.Zn ,C.Mg,D.Fe,均排在氢前面,可用置换出氢气。
2、现有甲、乙、丙三种金属,先将三者分别加入到硫酸亚铁溶液中,只有甲可使溶液中析出铁单质.再将三者加入到硝酸银溶液中,只有乙不能使溶液中析出银单质,则三者的金属活动性从大到小的顺序是A.甲>乙>丙 B.乙>甲>丙C.甲>丙>乙 D.无法判断【答案】C【解析】分别加入到硫酸亚铁溶液中,只有甲可使溶液中析出铁单质,只有甲比铁活泼。
再将三者加入到硝酸银溶液中,只有乙不能使溶液中析出银单质,只有丙不银活泼。
三者的金属活动性从大到小的顺序是C.甲>丙>乙3、为验证Zn、Cu、Ag三种金属的活动性顺序,下列试剂可以选用的是()A.ZnSO4溶液 B.稀盐酸 C.AgNO3溶液 D.CuSO4溶液【答案】D【解析】为验证Zn、Cu、Ag三种金属的活动性顺序,下列试剂可以选用的是D.CuSO4溶液,锌可置换出铜,银不可。
4、下列实验方案不能..达到实验目的的是选项实验目的实验方案A 区别聚乙烯与聚氯乙烯分别将两种塑料灼烧,闻气味B 比较铜与银的金属活动性强弱将铜和银分别放入盐酸中,观察现象C 区别天然气与一氧化碳分别点燃两种气体,检验燃烧产物D 判断温度对溶解速率的影响对比高锰酸钾固体在冷、热水中溶解的快慢【答案】B【解析】选项实验目的实验方案A 区别聚乙烯与聚氯乙烯分别将两种塑料灼烧,气味不同,闻气味。
故A正确。
B 比较铜与银的金属活动性强弱将铜和银分别放入盐酸中,均不反应。
故B错误。
C 区别天然气与一氧化碳分别点燃两种气体,产物不同,检验燃烧产物。
故C正确。
D 判断温度对溶解速率的影响对比高锰酸钾固体在冷、热水中溶解的快慢,热水快,冷水慢。
故D正确。
5、下列图像不能正确反映对应变化关系的是A.向等质量的氧化钙、氢氧化钙中分别加入等质量分数的稀盐酸至过量B.向一定质量氯化亚铁和氯化铝的混合溶液中加入镁粉至过量C.向盐酸和氯化钙的混合溶液中逐滴加入纯碱溶液至过量D.向等质量的镁、铝中分别加入等质量分数的稀硫酸至过童【答案】D【解析】A、氧化钙与稀盐酸反应生成氯化钙和水,氢氧化钙和稀盐酸反应生成氯化钙和水,利用化学方程式,根据反应的质量比可知等质量的氧化钙和氢氧化钙分别和稀硫酸反应,氧化钙消耗的盐酸的量更多,正确;B、镁先与氯化亚铁反应生成铁和氯化镁导致溶液的质量减少,镁将氯化亚铁中的铁完全置换出来后再与氯化铝反应生成铝和氯化镁,溶液的质量会增加,完全反应后溶液的质量保持不变,正确;C、碳酸钠先与稀盐酸反应生成氯化钠、水和二氧化碳导致溶液的酸性减弱,当碳酸钠和稀盐酸恰好完全反应时,溶液呈中性,pH=7,继续滴加碳酸钠,碳酸钠与氯化钙反应生成碳酸钙沉淀和氯化钠,溶液呈中性,完全反应后继续滴加碳酸钠,由于碳酸钠呈碱性,故溶液的pH>7,正确;D、镁的活动性比铝强,故与稀硫酸的反应速率更快,利用化学方程式,根据反应的质量比可知等质量的镁和铝分别与等质量分数的稀硫酸反应,镁消耗的硫酸的质量更多,错误。
故选D。
6、在张献忠沉银考古现场,整齐堆放着金册、银册,金币、银币、铜币和银锭,还有铁刀、铁矛等兵器。
下列说法中错误的是A.“真金不怕火炼”说明了黄金的化学性质稳定B.上述钱币用金、银、铜而不用铁,从化学角度看主要原因是铁的冶炼困难C.自然界有天然的铜、银、金却没有天然的金属铁D.常温下验证铁、铜、银三种金属的活动顺序时,至少需一种金属单质【答案】B【解析】A.“真金不怕火炼”说明了黄金的化学性质稳定,及时高温下也不与氧气反应;B.上述钱币用金、银、铜而不用铁,从化学角度看主要原因是铁的化学性质活泼;C.自然界有天然的铜、银、金却没有天然的金属铁,因为铁的化学性质活泼,易发生化学变化,成为化合物;D.。
金属的位置越靠前,金属的活动性越强。
位置靠前的金属能将位于其后的金属从它的盐溶液中置换出来。
常温下验证铁、铜、银三种金属的活动顺序时,至少需一种金属单质,如:铜和硝酸亚铁溶液、硝酸银溶液。
选B7、大数据能及时获得更多的信息。
下列图像能正确反映对应变化关系的是【答案】A【解析】A铁与盐酸反应生成氯化亚铁和氢气,所以反应中随氯化亚铁的量的增加,溶液中铁元素的质量增加,完全反应后氯化亚铁的质量不再改变,溶液中铁元素的质量也不再增加;B浓硫酸有吸水性,敞口放置时,溶质不变,溶剂的量增加,所以溶质的质量分数减小;C氢氧化钠和盐酸反应生成氯化钠,反应中氯化钠的质量分数增大,刚好完全反应时,氯化钠的质量分数达到最大;再加入盐酸时溶液增加,氯化钠的量不变,;溶液中氯化钠的质量分数减小;D、氢氧化钠溶液呈碱性,溶液的pH大于7,加水时,溶液的减小变弱,pH减小,但由于溶液始终呈碱性,PH不可能等于或小于7.8、要除去下列各组物质中的少量杂质,所选试剂和方法正确的是选项物质杂质试剂方法A CO2CO 通入氧气,点燃B KCl溶液KNO3加入适量的AgNO3溶液,过滤C FeSO4溶液CuSO4加入足量的铁粉,充分反应后过滤D MnO2炭粉在空气中充分灼烧【答案】CD【解析】物质的除杂原则是所加试剂与杂质反应的同时不能引进新的杂质,主要物质可以多但不能少;A选项一氧化碳在二氧化碳的环境下不能燃烧;B选项中氯化钾溶液能与硝酸银溶液反应,造成主要物质减小;C选项是正确的除杂方法;D选项是正确的除杂方案;故答案选择CD9、将一定质量的铁粉和氧化铜粉末投入到一定质量的稀硫酸中,充分反应后过滤,得到滤液M和滤渣N,下列有关说法:①滤液M中一定含有硫酸铁,可能含有硫酸和硫酸铜;②在滤液M中放入一块刚打磨过的锌片,一定有置换反应发生;③向滤渣N中滴加稀硫酸,可能有气泡产生;④当滤液M中含有硫酸铜时,滤渣N中一定没有氧化铜。
其中一定正确的说法是A.①② B.②③ C.③④ D.①④【答案】B【解析】A铁与硫酸反应生成硫酸亚铁和氢气,氧化铜和硫酸反应生成硫酸铜和水;铁与硫酸铜反应生成硫酸亚铁和铜,反应后有固体,所以溶液中一定没有硫酸铁,一定有硫酸亚铁;B、锌与硫酸、硫酸亚铁、硫酸铜都能发生置换反应,所以在滤液M中放入一块刚打磨过的锌片,一定有置换反应发生;C当铁有剩余时,向滤渣N中滴加稀硫酸,铁与硫酸反应生成硫酸亚铁和氢气,有气泡产生;D当滤液M中含有硫酸铜时,只能说明氧化铜和硫酸反应生成了硫酸铜,但不能说明氧化铜有剩余。
选B10、常温下,往盛放适量M物质的烧杯中逐渐加入N物质并充分搅拌。
右下图横坐标x表示N物质的质量,纵坐标y表示烧杯中的某物理量(见下表)。
下列实验与图像对应关系合理的是M N yA 水氧化钙溶液的温度B 水氢氧化钠溶液的pHC 饱和氯化钠溶液氯化钠溶液的溶质质量分数D 硫酸铜溶液铁粉溶液的质量【答案】D【解析】A、氧化钙与水反应生成氢氧化钙会放出热量,导致溶液的温度升高,完全反应后温度不变,错误;B、氢氧化钠加入水中溶液呈碱性,pH>7,随着加入的氢氧化钠的量增加,碱性逐渐增强,pH变大,错误;C、饱和的氯化钠溶液中加入氯化钠,氯化钠不能溶解,溶质的质量分数不变,错误;D、铁和硫酸铜反应生成铜和硫酸亚铁,利用化学方程式,根据反应的质量比可知反应后溶液的质量增加,完全反应后溶液的质量不变,正确。
故选D。
二、非选择题11、整理实验器材时,小柯将还在反应的锌和稀硫酸的残留物,倒入有少量硫酸铜溶液的废液缸中,观察到锌粒表面产生气泡的速度大大加快。
对此,他十分好奇:与硫酸铜溶液混合怎么会加快锌和稀硫酸的反应速度?查阅资料:①相互接触的两种活动性不同的金属,同时放入酸中,活动性较强的金属与酸反应产生氢气的速度会大大加快。
②硫酸铜对锌和稀硫酸反应没有催化作用。
小柯根据下表进行实验,观察并记录现象。
组别第一组第二组A B C D金属锌片绑有铜片的锌片铁片绑有铜片的铁片30%硫酸溶液(ml)20 ? 20 20产生气泡快慢快明显加快慢明显加快(1)第一组实验中“?”处的数据应为_______________。
(2)为了定量比较产生气体的快慢,可以测量“收集相同体积的氢气所需的时间”或测量___ _______,然后进行比较。
(3)请推测与废液缸中少量硫酸铜溶液混合后,锌料与稀硫酸反应速度加快的原因_ ___。
【答案】(1)20(2)相同时间收集到氢气(气体)的体积(3)硫酸铜与锌发生置换反应产生的铜附着在锌粒表面,加快了锌与稀硫酸的反应速度12、化学实验小组的同学在用锌粒与右图硫酸溶液(试剂瓶标签部分腐蚀)反应时。
发现有气泡产生,并闻列有刺激性气味。
他们对此气体的成分进行了探究.【提出问题】锌粒加入该硫酸溶液反应生成的气体是什么?【查阅资料】①浓硫酸与锌反应,但不产生氢气,也不会产生氧气。
能生成二氧化硫气体;②有刺激性气味,易溶于水,能使品红(一种红色色素)溶液褪色。
【猜想与假设】甲同学认为:气体可能是H2;乙同学认为:气体可能是SO2;丙同学认为:气体还可能是_____。
【实验探究】为了验证上述猜想,同学们在老师的指导下设计了如下图的装置(部分夹持器材略去,假设每个能发生的反应都进行完全)进行探究:(1)图I中a仪器的名称是______,图II中D处气体发生装置可选图I中的____(填字母序号)。
(2)实验开始后,观察到E中品红溶液褪色,证明气体中含有________。
(3)H装置的作用是______。
写出发生反应的化学方程式__________。
(4)F装置的作用是_________。
(5)G装置在点燃酒精灯加热之前应先通一段时间的气体。
目的是_______;加热一段时间后,观察到__ ___,证明气体中含有H2。
【实验结论】______同学的猜想是正确的。
【反思与交流】①锌和浓硫酸反应生成硫酸锌、水和二氧化硫,为什么反应过程中又产生了氢气呢?用文字简述原因:____________________。
②锌与浓硫酸、稀硫酸反应都可以产生硫酸锌,如果需要制取硫酸锌,用锌与稀硫酸反应的优点是____________(任填一种合理的答案)。
【答案】[猜想与假设】H2、SO2 [实验探究](1)①长颈漏斗②BC;(2)SO2(3)①吸收SO2②SO2+2NaOH=Na2CO3+H2O (4)吸收水蒸气;(5)①排尽装置内的空气②黑色固体变红【实验结论】丙【反思与交流】①随着反应的进行浓硫酸变成了稀硫酸②只产生氢气或无污染(合理答案均可得分)【实验结论】通过实验证明气体中有氢气、二氧化硫,所以猜想丙成立;【反思与交流】①随着反应的进行浓硫酸变成了稀硫酸,所以将锌放到浓硫酸中后来会产生氢气;②用锌与稀硫酸反应的优点是只产生氢气或无污染(合理答案均可得分13、钛和钛合金被认为是21世纪的重要金属材料, 他们具有很多优良的性能, 如熔点高, 密度小, 可塑性好等。