员工职工工人人身安全风险分析预控本
- 格式:docx
- 大小:43.72 KB
- 文档页数:19
《员工人身安全风险分析预控本》风险分析分解参考引言概述:员工人身安全是企业管理中的重要问题,对于企业来说,保障员工的人身安全是一项重要的责任。
为了预防和控制员工人身安全风险,制定一份员工人身安全风险分析预控本是非常必要的。
本文将从五个方面对员工人身安全风险进行分析和预控,以供参考。
一、人员安全风险分析1.1 岗位风险评估:对不同岗位的员工进行风险评估,确定其所面临的潜在危险和风险等级。
1.2 人员素质评估:评估员工的素质和能力,包括身体素质、心理素质、专业技能等,以确定其能否胜任工作并应对突发情况。
1.3 人员背景调查:对新员工进行背景调查,了解其个人背景、工作经历、信用记录等,以排除潜在的不良因素。
二、工作环境安全风险分析2.1 工作场所安全评估:对工作场所进行安全评估,包括建筑结构、设备设施、消防设备等,以确保工作环境的安全性。
2.2 工作场所卫生评估:评估工作场所的卫生状况,包括空气质量、噪音水平、灰尘污染等,以保障员工健康。
2.3 工作场所紧急情况预案:制定工作场所紧急情况预案,包括火灾、地震、突发事件等,以提高员工应对突发情况的能力。
三、人身安全风险预控措施3.1 培训与教育:为员工提供相关的安全培训和教育,包括安全意识培养、应急处理技能等,以提高员工对人身安全的认识和应对能力。
3.2 安全设施建设:加强安全设施的建设,包括安全监控系统、门禁系统、紧急呼叫设备等,以提供员工的安全保障。
3.3 安全管理制度:制定完善的安全管理制度,包括安全巡查制度、安全奖惩制度等,以确保员工人身安全的预控。
四、应急响应与处理4.1 应急预案制定:制定完善的应急预案,包括突发事件应急预案、员工伤病应急预案等,以提前做好应对措施。
4.2 应急演练:定期组织应急演练,提高员工应对突发情况的能力和反应速度。
4.3 事故处理与调查:建立事故处理和调查机制,及时处理和调查发生的事故,以避免类似事故再次发生。
五、持续改进与监控5.1 风险评估与监控:定期进行风险评估和监控,及时发现和解决可能存在的人身安全风险问题。
员工人身安全风险分析预控本Last revision on 21 December 2020员工人身安全风险分析预控本XXX发电有限公司没有风险分析不进入现场!没有风险分析不开展作业!风险分析方法和内容:生产人员进入现场作业和操作前,应以防范人身伤害为重点按照以下方法和内容进行安全风险分析。
1.明确作业性质和类型。
运行操作、检修作业、建设施工、交通运输、水上作业等;电气作业、起重作业、动火作业、有限空间作业、高处作业、危化品作业、防腐作业、机械加工、物品接卸等。
2.评估个人能力和状态。
精神状态、健康状况、作业禁忌、专业培训、作业资格、业务能力、应急处置能力和作业组人员安排、作业监护等。
3.检查个人安全防护用品(具)及使用。
是否根据作业性质类型,选用适当的安全带、安全帽、工作服、防护眼镜、防护手套、防护鞋、呼吸器、耳塞等个人安全防护用品(具);能否正确佩戴使用;安全防护用品(具)是否合格、有无破损、有无应急防护准备等。
4.分析作业现场风险因素。
高温、低温、高压、有毒、酸碱、噪声、粉尘、辐射、雷击、地灾、极端天气、高空临边、通道不畅、通风不良、间距不够、照明不足、标识不清、地面湿滑、致害动植物等。
5.分析设备设施风险因素。
高温、高压、带电、转动、突然启动、电气短路、标识缺损、接地不良、隔离不全、监测报警失灵、支撑固定不够、特种设备未检验等。
6.分析工器具风险因素。
选用不当、缺陷残损、功能失效、未检验合格、使用不当等。
7.确认作业过程风险。
触电、淹溺、灼烫、坍塌、爆炸、火灾、中毒窒息、高处坠落、起重伤害、物体打击、机械伤害、车辆伤害、脚手架(高平台)垮塌等。
工作任务:工作地点:作业性质类型:□一般作业□动火作业□危化作业□有限空间□高处作业□电气作业□起重作业□土建作业□机械加工□其他作业人员因素风险:□精神不佳□带病工作□作业禁忌□未经培训□不具资格□不熟悉设备□不熟悉工艺□不熟悉应急□人员安排不当防护用品风险:□选用不当□残损失效□超期使用□佩戴不当□无法应急现场环境风险:□高温□低温□高压□有毒□酸碱□噪声□粉尘□辐射□雷击□地灾□极端天气□高空临边□通道不畅□通风不良□照明不足□间距不够□标示不清□地面湿滑设备设施风险:□高温□高压□带电□转动□短路□突然启动□接地不良□标识残缺□隔离不全□报警失灵□特种设备未检验工具器具风险:□选用不当□残损失效□功能不全□未经检验□使用不当作业过程风险:□触电□淹溺□灼烫□坍塌□爆炸□火灾□中毒窒息□机械伤害□高空坠落□物体打击□起重伤害□车辆伤害□脚手架(高平台)垮塌其他风险:有无人身伤亡风险:□有□无风险等级:公司控制人:部门控制人:班组控制人:预控措施:预控措施示例:。
《员工人身安全风险分析预控本》风险分析分解参考员工人身安全风险分析预控本随着社会的不断发展,员工人身安全问题日益受到重视。
在企业管理中,如何有效地分析员工人身安全风险并采取预控措施,已成为企业管理者必须面对的重要问题。
本文将从风险分析的角度出发,探讨员工人身安全风险的分析与预控方法。
一、风险分析1.1 员工人身安全风险的定义员工人身安全风险是指员工在工作过程中可能面临的各种危险和伤害,包括身体伤害、精神伤害等。
1.2 员工人身安全风险的来源员工人身安全风险来源于工作环境、工作内容、工作方式等多个方面,如作业设备不安全、工作压力过大、人为疏忽等。
1.3 员工人身安全风险的影响员工人身安全风险的发生将对企业造成严重的财务损失,同时也会影响员工的工作积极性和生产效率,甚至可能导致员工伤亡事件的发生。
二、风险分解2.1 识别风险企业应通过对员工工作环境、工作流程等方面进行全面的调查和分析,识别潜在的人身安全风险。
2.2 评估风险对已识别的风险进行综合评估,确定风险的严重程度和可能性,以便有针对性地采取预控措施。
2.3 预测风险企业应根据历史数据和趋势预测未来可能出现的员工人身安全风险,及时采取预防措施,避免风险的发生。
三、参考3.1 参考其他企业的做法企业可以参考其他同行企业在员工人身安全方面的做法和经验,借鉴其成功的经验和教训,及时调整自身的管理策略。
3.2 借鉴国内外的相关研究成果企业还可以借鉴国内外学术界在员工人身安全领域的研究成果,了解最新的研究动态和管理理念,为企业的风险分析和预控提供参考。
3.3 寻求专业机构的帮助企业可以委托专业的安全管理机构进行员工人身安全风险分析,以确保分析的准确性和专业性,为企业的风险预控提供有力支持。
四、预控4.1 制定员工人身安全管理制度企业应建立健全的员工人身安全管理制度,明确责任分工和管理流程,确保员工人身安全工作的有效开展。
4.2 加强员工培训企业应定期对员工进行人身安全培训,提高员工的安全意识和应急处理能力,减少员工人身安全风险的发生。
《员工人身安全风险分析预控本》风险分析分解参考引言概述:员工人身安全风险是企业管理中不可忽视的重要问题,对于保障员工的人身安全,预防潜在风险的发生具有重要意义。
本文将从风险分析的角度出发,提出员工人身安全风险分析预控本的参考内容,以匡助企业全面了解和掌握员工人身安全风险,制定相应的预防措施。
一、风险分析的重要性1.1 了解员工人身安全风险的必要性1.2 分析员工人身安全风险的目的1.3 风险分析的作用和意义二、员工人身安全风险的分类2.1 内部风险2.1.1 员工职业疲劳和心理压力2.1.2 员工职业病和工伤风险2.1.3 员工人际关系冲突和暴力行为风险2.2 外部风险2.2.1 环境因素引起的风险2.2.2 社会因素引起的风险2.2.3 突发事件引起的风险三、员工人身安全风险分析方法3.1 定性分析方法3.1.1 专家评估法3.1.2 事件树分析法3.1.3 故事线分析法3.2 定量分析方法3.2.1 统计分析法3.2.2 数学模型分析法3.2.3 经验法和案例法四、员工人身安全风险预控措施4.1 内部风险的预控措施4.1.1 加强员工健康管理4.1.2 实施职业风险评估和防护4.1.3 加强员工培训和心理辅导4.2 外部风险的预控措施4.2.1 建立安全环境和设施4.2.2 加强社会关系维护和管理4.2.3 建立应急预案和应对机制五、员工人身安全风险的监控和评估5.1 监控员工人身安全风险的指标体系5.1.1 事故率和伤害率指标5.1.2 健康状况和心理状态指标5.1.3 安全设施和应急预案指标5.2 评估员工人身安全风险的方法5.2.1 风险评估模型和工具5.2.2 定期安全检查和评估5.2.3 员工满意度调查和反馈机制结论:通过对员工人身安全风险的分析和预控措施的制定,企业可以更好地保障员工的人身安全,提高员工的工作积极性和生产效率,降低潜在风险的发生概率,实现企业的可持续发展。
因此,企业应该重视员工人身安全风险的分析与预控,不断完善相关管理制度和措施,确保员工的安全与健康。
员工人身安全风险分析预控本风险分析分解一、风险识别在进行员工人身安全风险分析之前,首先需要对可能导致人身安全风险的因素进行识别。
以下是一些常见的风险因素:1.工作环境风险:包括恶劣的工作环境条件、缺乏安全设施和紧急逃生通道等。
2.人为因素:员工自身的不良行为,如违反安全操作规程、使用不当的设备等。
3.自然灾害:如地震、台风、洪水等自然灾害可能对员工人身安全造成威胁。
4.公共场所风险:公共场所的安全问题,如公共交通安全、恶性犯罪等。
5.心理因素:员工的心理健康状况可能对其人身安全产生影响。
二、风险分析在识别潜在的风险因素之后,接下来需要对各种风险因素进行分析,以评估其对员工人身安全的潜在威胁程度。
以下是几种可能的分析方法:1.发生概率分析:对潜在风险事件的发生概率进行评估,以确定其发生的可能性大小。
2.损失评估:评估潜在风险事件可能对员工人身安全造成的损失程度,包括生命、健康和财产损失等。
3.影响范围分析:分析潜在风险事件对员工人身安全的影响范围,包括个人、团队、部门和组织层面等。
4.事件连锁反应分析:分析潜在风险事件可能引发的连锁反应,以确定其对员工人身安全造成的潜在影响。
三、风险预控方案在进行风险分析之后,根据分析的结果可以制定相应的风险预控方案。
以下是一些可能的预控方案:1.建立安全管理制度:制定和落实完善的安全管理制度,包括安全操作规程、紧急救援流程等,以保障员工的人身安全。
2.安全培训和教育:对员工进行必要的安全培训和教育,提高其安全意识和应对突发事件的能力。
3.安全设施和装备:在工作场所提供必要的安全设施和装备,如防护用品、消防设备等,以提高员工的人身安全保障能力。
4.风险监测和预警:建立有效的风险监测和预警机制,及时发现和应对潜在的安全风险。
总结:通过对员工人身安全进行风险分析和预控,组织可以更好地识别潜在风险因素,并提供相应的解决方案以降低风险的发生概率和减少风险对员工人身安全造成的影响。
《员工人身安全风险分析预控本》风险分析分解参考引言概述:员工人身安全是企业管理中的重要一环,对于企业来说,员工的人身安全风险是不可忽视的。
为了预防和控制员工人身安全风险,制定一份员工人身安全风险分析预控本是非常必要的。
本文将从四个方面进行分析和预控,以匡助企业更好地管理员工人身安全风险。
一、员工人身安全风险的来源1.1 员工行为风险员工的行为是员工人身安全风险的主要来源之一。
例如,员工可能会因为不遵守安全操作规程而导致事故发生,或者因为不慎操作而受伤。
此外,员工的不当行为,如酗酒、吸烟等,也会增加员工人身安全风险。
1.2 工作环境风险工作环境的不安全因素也是员工人身安全风险的重要来源。
例如,工作场所的设施设备是否符合安全要求,是否存在安全隐患等。
此外,工作环境的气候条件、噪音等也可能对员工的人身安全造成影响。
1.3 外部环境风险员工的人身安全风险还可能来自于外部环境因素。
比如,企业所在地的治安情况、自然灾害等都可能对员工的人身安全构成威胁。
此外,恶意攻击、绑架等事件也可能对员工的人身安全造成严重影响。
二、员工人身安全风险的评估方法2.1 定性评估定性评估是对员工人身安全风险进行主观判断和描述的方法。
通过对员工行为、工作环境和外部环境等因素进行综合分析,评估其对员工人身安全的潜在影响。
评估结果可以匡助企业确定重点关注的风险源,为后续的预控措施提供依据。
2.2 定量评估定量评估是通过数据分析和模型计算等方法对员工人身安全风险进行量化评估的方法。
通过采集和分析相关数据,如事故发生率、伤害程度等,可以对员工人身安全风险进行定量评估。
这种评估方法更加客观和科学,可以为企业提供更准确的风险预测和控制措施。
2.3 综合评估综合评估是将定性评估和定量评估相结合的方法。
通过综合考虑定性和定量评估的结果,综合评估员工人身安全风险的综合程度和优先级。
这种评估方法可以综合考虑各种因素,更全面地评估员工人身安全风险。
三、员工人身安全风险的预控措施3.1 培训教育通过对员工进行安全培训和教育,提高员工的安全意识和安全技能,减少员工的不当行为和操作失误,从而降低员工人身安全风险。
《员工人身安全风险分析预控本》风险分析分解参考引言概述:员工人身安全风险是企业管理中不可忽视的重要问题。
为了保障员工的人身安全,预防潜在的风险,企业应该进行全面的风险分析和预控措施的制定。
本文将从五个大点来阐述员工人身安全风险的分析与预控,以提供参考。
正文内容:1. 员工人身安全风险的来源1.1. 外部环境因素1.1.1. 社会治安状况1.1.2. 自然灾害1.1.3. 恐怖袭击1.2. 内部因素1.2.1. 工作场所安全1.2.2. 人际关系冲突1.2.3. 职业病与健康问题2. 员工人身安全风险的评估2.1. 风险识别2.1.1. 调查员工的工作环境和生活环境2.1.2. 分析员工的工作任务和工作场所特点2.1.3. 了解员工的健康状况和心理状况2.2. 风险分析2.2.1. 确定可能导致员工人身安全风险的因素2.2.2. 评估这些因素的潜在危害程度和可能性2.2.3. 分析风险的可控性和影响范围2.3. 风险评估2.3.1. 综合评估各项风险因素的权重和重要性2.3.2. 制定风险评估报告,并提出相应的预控措施2.3.3. 定期更新风险评估,以应对新的风险因素3. 员工人身安全风险的预控措施3.1. 建立安全管理制度3.1.1. 制定安全规章制度和操作规范3.1.2. 加强对员工的安全教育和培训3.1.3. 设立安全监督机构和责任人3.2. 加强安全设施建设3.2.1. 安装监控设备和报警系统3.2.2. 提供紧急救援设备和应急通道3.2.3. 定期检查和维护安全设施3.3. 加强安全意识和文化建设3.3.1. 开展安全宣传和教育活动3.3.2. 建立安全奖惩制度3.3.3. 培养员工的安全责任感和自我保护意识4. 员工人身安全风险的监测与应对4.1. 建立风险监测系统4.1.1. 收集和整理员工人身安全风险的相关数据4.1.2. 分析和评估风险的动态变化4.1.3. 及时报告和预警风险事件4.2. 制定应急预案4.2.1. 制定员工人身安全事件的应急处理流程4.2.2. 组织应急演练和培训4.2.3. 提供紧急救援和心理支持服务4.3. 建立危机管理机制4.3.1. 成立危机管理团队和指挥中心4.3.2. 制定危机管理预案和处置方案4.3.3. 及时响应和处理突发事件,减少损失5. 员工人身安全风险的持续改进5.1. 定期评估和检查安全措施的有效性5.1.1. 进行安全演练和模拟测试5.1.2. 收集员工的意见和建议,进行改进5.1.3. 定期召开安全工作会议,总结经验教训5.2. 加强与相关部门和机构的合作与交流5.2.1. 与公安、消防等部门建立长期合作机制5.2.2. 参与行业安全标准的制定和宣传5.2.3. 参加安全论坛和研讨会,分享经验和技术总结:员工人身安全风险的分析与预控是企业管理中的重要任务。
《员工人身安全风险分析预控本》风险分析分解参考员工人身安全风险分析预控本引言概述:员工人身安全是企业管理中一个重要的方面,保障员工的人身安全不仅是企业的法律责任,也是企业文化建设的重要组成部分。
为了有效预防和控制员工人身安全风险,企业需要进行全面的风险分析,并采取相应的预控措施。
本文将从员工人身安全风险分析的角度出发,提供一份参考文档,帮助企业全面了解员工人身安全风险并有效预控。
一、员工人身安全风险分析1.1 员工工作环境安全风险- 分析员工工作环境中可能存在的安全隐患,如设备故障、电气线路问题、工作场所不合理等。
- 考虑员工在工作环境中可能遇到的意外情况,如火灾、爆炸、坠落等。
- 评估员工在工作环境中的安全意识和自我保护能力,是否能及时应对突发情况。
1.2 员工出行安全风险- 分析员工出差、外出办公等情况下可能遇到的安全问题,如交通事故、盗抢等。
- 考虑员工在外出行时可能面临的健康风险,如突发疾病、食物中毒等。
- 评估企业对员工出行安全的保障措施是否完善,如是否提供安全出行指南、保险等。
1.3 员工个人安全风险- 分析员工个人生活中可能存在的安全隐患,如家庭暴力、人身攻击等。
- 考虑员工在个人生活中可能面临的健康风险,如饮食不当、缺乏运动等。
- 评估企业对员工个人安全的关注程度,是否提供心理健康支持、安全教育等。
二、员工人身安全风险预控2.1 制定员工安全管理制度- 建立完善的员工安全管理制度,规范员工工作环境、出行安全和个人安全。
- 明确员工安全责任,制定相应的安全操作规程和流程。
2.2 加强员工安全培训- 定期组织员工安全培训,提高员工安全意识和自我保护能力。
- 针对不同岗位和工作环境,开展专业化的安全培训,提高员工应对突发情况的能力。
2.3 提供员工安全保障设施- 在工作场所和员工出行途中提供安全保障设施,如安全防护装备、急救设备等。
- 建立健全的安全保障机制,确保员工在工作和生活中的安全得到有效保障。
员工人身安全风险分析预控本Company number:【0089WT-8898YT-W8CCB-BUUT-202108】员工人身安全风险分析预控本XXX发电有限公司没有风险分析不进入现场!没有风险分析不开展作业!风险分析方法和内容:生产人员进入现场作业和操作前,应以防范人身伤害为重点按照以下方法和内容进行安全风险分析。
1.明确作业性质和类型。
运行操作、检修作业、建设施工、交通运输、水上作业等;电气作业、起重作业、动火作业、有限空间作业、高处作业、危化品作业、防腐作业、机械加工、物品接卸等。
2.评估个人能力和状态。
精神状态、健康状况、作业禁忌、专业培训、作业资格、业务能力、应急处置能力和作业组人员安排、作业监护等。
3.检查个人安全防护用品(具)及使用。
是否根据作业性质类型,选用适当的安全带、安全帽、工作服、防护眼镜、防护手套、防护鞋、呼吸器、耳塞等个人安全防护用品(具);能否正确佩戴使用;安全防护用品(具)是否合格、有无破损、有无应急防护准备等。
4.分析作业现场风险因素。
高温、低温、高压、有毒、酸碱、噪声、粉尘、辐射、雷击、地灾、极端天气、高空临边、通道不畅、通风不良、间距不够、照明不足、标识不清、地面湿滑、致害动植物等。
5.分析设备设施风险因素。
高温、高压、带电、转动、突然启动、电气短路、标识缺损、接地不良、隔离不全、监测报警失灵、支撑固定不够、特种设备未检验等。
6.分析工器具风险因素。
选用不当、缺陷残损、功能失效、未检验合格、使用不当等。
7.确认作业过程风险。
触电、淹溺、灼烫、坍塌、爆炸、火灾、中毒窒息、高处坠落、起重伤害、物体打击、机械伤害、车辆伤害、脚手架(高平台)垮塌等。
工作任务:工作地点:作业性质类型:□一般作业□动火作业□危化作业□有限空间□高处作业□电气作业□起重作业□土建作业□机械加工□其他作业人员因素风险:□精神不佳□带病工作□作业禁忌□未经培训□不具资格□不熟悉设备□不熟悉工艺□不熟悉应急□人员安排不当防护用品风险:□选用不当□残损失效□超期使用□佩戴不当□无法应急现场环境风险:□高温□低温□高压□有毒□酸碱□噪声□粉尘□辐射□雷击□地灾□极端天气□高空临边□通道不畅□通风不良□照明不足□间距不够□标示不清□地面湿滑设备设施风险:□高温□高压□带电□转动□短路□突然启动□接地不良□标识残缺□隔离不全□报警失灵□特种设备未检验工具器具风险:□选用不当□残损失效□功能不全□未经检验□使用不当作业过程风险:□触电□淹溺□灼烫□坍塌□爆炸□火灾□中毒窒息□机械伤害□高空坠落□物体打击□起重伤害□车辆伤害□脚手架(高平台)垮塌其他风险:有无人身伤亡风险:□有□无风险等级:公司控制人:部门控制人:班组控制人:预控措施:预控措施示例:。
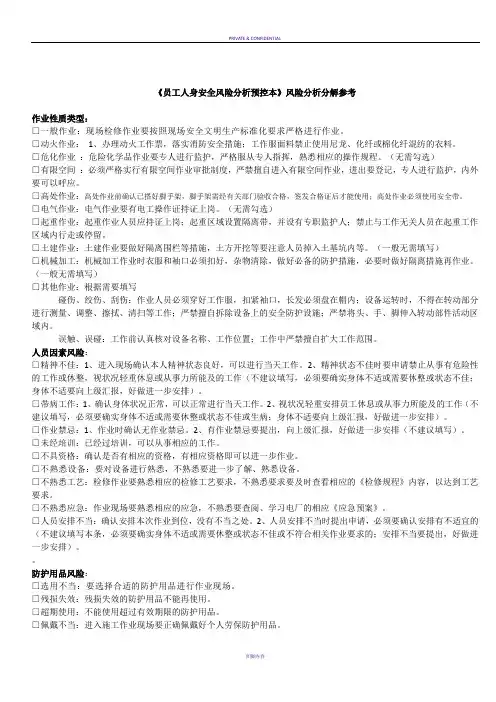
《员工人身安全风险分析预控本》风险分析分解参考作业性质类型:□一般作业:现场检修作业要按照现场安全文明生产标准化要求严格进行作业。
□动火作业:1、办理动火工作票,落实消防安全措施;工作服面料禁止使用尼龙、化纤或棉化纤混纺的衣料。
□危化作业:危险化学品作业要专人进行监护,严格服从专人指挥,熟悉相应的操作规程。
(无需勾选)□有限空间:必须严格实行有限空间作业审批制度,严禁擅自进入有限空间作业,进出要登记,专人进行监护,内外要可以呼应。
□高处作业:高处作业前确认已搭好脚手架,脚手架需经有关部门验收合格,签发合格证后才能使用;高处作业必须使用安全带。
□电气作业:电气作业要有电工操作证持证上岗。
(无需勾选)□起重作业:起重作业人员应持证上岗;起重区域设置隔离带,并设有专职监护人;禁止与工作无关人员在起重工作区域内行走或停留。
□土建作业:土建作业要做好隔离围栏等措施,土方开挖等要注意人员掉入土基坑内等。
(一般无需填写)□机械加工:机械加工作业时衣服和袖口必须扣好,杂物清除,做好必备的防护措施,必要时做好隔离措施再作业。
(一般无需填写)□其他作业:根据需要填写碰伤、绞伤、刮伤:作业人员必须穿好工作服,扣紧袖口,长发必须盘在帽内;设备运转时,不得在转动部分进行测量、调整、擦拭、清扫等工作;严禁擅自拆除设备上的安全防护设施;严禁将头、手、脚伸入转动部件活动区域内。
误触、误碰:工作前认真核对设备名称、工作位置;工作中严禁擅自扩大工作范围。
人员因素风险:□精神不佳:1、进入现场确认本人精神状态良好,可以进行当天工作。
2、精神状态不佳时要申请禁止从事有危险性的工作或休整,视状况轻重休息或从事力所能及的工作(不建议填写,必须要确实身体不适或需要休整或状态不佳;身体不适要向上级汇报,好做进一步安排)。
□带病工作:1、确认身体状况正常,可以正常进行当天工作。
2、视状况轻重安排员工休息或从事力所能及的工作(不建议填写,必须要确实身体不适或需要休整或状态不佳或生病;身体不适要向上级汇报,好做进一步安排)。
《员工人身安全风险分析预控本》风险分析分解参考引言概述:员工人身安全是企业管理中的重要问题,为了预防和控制员工人身安全风险,制定一份风险分析预控本是必要的。
本文将从五个方面进行分析和阐述,包括员工职业病风险、工伤风险、心理健康风险、安全意识风险和突发事件风险。
通过详细分析这些风险,帮助企业更好地了解和预防员工人身安全风险。
一、员工职业病风险1.1 工作环境对员工健康的影响:分析员工工作环境中可能存在的职业病因素,如有害物质、噪音、辐射等。
1.2 员工职业病的类型和病因:介绍不同类型的职业病,如尘肺病、职业性听力损失等,并分析其病因。
1.3 预防和控制措施:提出相应的预防和控制措施,如改善工作环境、提供个人防护用品等。
二、工伤风险2.1 工作场所安全隐患:分析工作场所可能存在的安全隐患,如机械设备故障、电气事故等。
2.2 员工工伤的类型和原因:介绍不同类型的工伤,如摔倒、电击等,并分析其原因。
2.3 预防和应急措施:提出相应的预防和应急措施,如加强安全培训、建立应急预案等。
三、心理健康风险3.1 工作压力对员工心理健康的影响:分析工作压力可能对员工心理健康造成的影响,如焦虑、抑郁等。
3.2 员工心理健康问题的类型和原因:介绍不同类型的心理健康问题,如工作不满意、人际关系问题等,并分析其原因。
3.3 心理健康支持和干预措施:提出相应的心理健康支持和干预措施,如提供心理咨询服务、建立员工关怀机制等。
四、安全意识风险4.1 员工安全意识的重要性:分析员工安全意识对预防和控制人身安全风险的重要性。
4.2 安全意识问题的表现和原因:介绍员工安全意识问题的表现,如忽视安全规定、不重视个人防护等,并分析其原因。
4.3 提升员工安全意识的措施:提出相应的措施,如加强安全培训、设立安全奖励机制等。
五、突发事件风险5.1 不可预见的突发事件对员工人身安全的影响:分析突发事件可能对员工人身安全造成的影响,如火灾、地震等。
员工人身风险分析预控本实施细则为有效防范人身伤害事故,保证员工生命健康安全,确保作业前开展人身安全风险分析预控,对潜在的人身安全风险进行有效控制;要求员工每天工作前根据工作内容认真填写员工人身风险分析预控本,特制定以下实施细则。
一、填写要求:1. 每项工作前必须进行风险分析预控,并按要求认真填写《员工人身安全风险分析预控本》。
2. 员工人身安全风险分析预控的原则是“以个人分析为主,自己对自己负责”,重点防范人身伤害。
不能代替工作票安全措施和危险点分析等措施。
3. 《员工人身安全风险分析预控本》的填写应使用蓝色或黑色钢笔(碳素笔),要求填写内容完整、字迹清晰工整。
4. 所有生产人员(包括检修和运行)在进入工作现场作业或操作前,都必须针对个人所承担的工作任务内容,认真分析工作中可能存在的伤害自己、伤害他人、被他人所伤害以及作业环境中所存在的安全风险和应采取的预控措施,并在《风险预控本》作好记录。
做到“没有风险分析不进场,没有风险分析不作业”。
5.除突发事件应急处置外,抢修、夜间作业等都必须进行个人安全风险分析。
突发事件应急处置必须确保安全。
6.运行人员在一个值班周期内的运行值班工作,在第一次值班前进行一次安全风险分析预控,不用每天进行风险分析预控。
其他所有工作如:检修、运行操作(含升压站巡视、集电线路、风机、箱变、道路巡视、风机验收)等工作必须先开展安全风险分析预控,否则不得开展工作。
7.风险分析预控内容应当与工作内容及作业环境相符合。
8.风险分析预控内容中有风险项应打勾√,无风险项项打叉×,预控措施应当与预控内容一一对应。
9.与风险分析预控对应的工作票(操作票)号填写在工作任务栏右侧。
10.人身伤害风险(高、中、低)只有在低风险时方可开展工作,选定项应打勾√,未选项打叉×。
11. 工作结束后,评估风险管控效果,及时修正完善管控措施。
二、检查:1.部门管理(值班人员)每周三检查一次所有员工风险分析预控措施填写情况并签字。
员工人身安全风险分析预控本为了您的生命安全,请开展风险分析!为了您的家庭幸福,请开展风险分析!国电承德华御新能源有限公司没有风险分析不进入现场!没有风险分析不开展作业!风险分析方法和内容:生产人员进入现场作业和操作前,应以防范人身伤害为重点按照以下方法和内容进行安全风险分析。
1.明确作业性质和类型。
运行操作、检修作业、建设施工、交通运输、水上作业等;电气作业、起重作业、动火作业、有限空间作业、高处作业、危化品作业、防腐作业、机械加工、物品接卸等。
2.评估个人能力和状态。
精神状态、健康状况、作业禁忌、专业培训、作业资格、业务能力、应急处置能力和作业组人员安排、作业监护等。
3.检查个人安全防护用品(具)及使用。
是否根据作业性质类型,选用适当的安全带、安全帽、工作服、防护眼镜、防护手套、防护鞋、呼吸器、耳塞等个人安全防护用品(具);能否正确佩戴使用;安全防护用品(具)是否合格、有无破损、有无应急防护准备等。
4.分析作业现场风险因素。
高温、低温、高压、有毒、酸碱、噪声、粉尘、辐射、雷击、地灾、极端天气、高空临边、通道不畅、通风不良、间距不够、照明不足、标识不清、地面湿滑、致害动植物等。
5.分析设备设施风险因素。
高温、高压、带电、转动、突然启动、电气短路、标识缺损、接地不良、隔离不全、监测报警失灵、支撑固定不够、特种设备未检验等。
6.分析工器具风险因素。
选用不当、缺陷残损、功能失效、未检验合格、使用不当等。
7.确认作业过程风险。
触电、淹溺、灼烫、坍塌、爆炸、火灾、中毒窒息、高处坠落、起重伤害、物体打击、机械伤害、车辆伤害、脚手架(高平台)垮塌等。
工作任务:工作地点:作业性质类型:□一般作业□动火作业□危化作业□有限空间□高处作业□电气作业□起重作业□土建作业□机械加工□其他作业人员因素风险:□精神不佳□带病工作□作业禁忌□未经培训□不具资格□不熟悉设备□不熟悉工艺□不熟悉应急□人员安排不当防护用品风险:□选用不当□残损失效□超期使用□佩戴不当□无法应急现场环境风险:□高温□低温□高压□有毒□酸碱□噪声□粉尘□辐射□雷击□地灾□极端天气□高空临边□通道不畅□通风不良□照明不足□间距不够□标示不清□地面湿滑设备设施风险:□高温□高压□带电□转动□短路□突然启动□接地不良□标识残缺□隔离不全□报警失灵□特种设备未检验工具器具风险:□选用不当□残损失效□功能不全□未经检验□使用不当作业过程风险:□触电□淹溺□灼烫□坍塌□爆炸□火灾□中毒窒息□机械伤害□高空坠落□物体打击□起重伤害□车辆伤害□脚手架(高平台)垮塌人身伤害风险:□高□中□低预控措施:预控效果及补充措施:工作任务:工作地点:作业性质类型:□一般作业□动火作业□危化作业□有限空间□高处作业□电气作业□起重作业□土建作业□机械加工□其他作业人员因素风险:□精神不佳□带病工作□作业禁忌□未经培训□不具资格□不熟悉设备□不熟悉工艺□不熟悉应急□人员安排不当防护用品风险:□选用不当□残损失效□超期使用□佩戴不当□无法应急现场环境风险:□高温□低温□高压□有毒□酸碱□噪声□粉尘□辐射□雷击□地灾□极端天气□高空临边□通道不畅□通风不良□照明不足□间距不够□标示不清□地面湿滑设备设施风险:□高温□高压□带电□转动□短路□突然启动□接地不良□标识残缺□隔离不全□报警失灵□特种设备未检验工具器具风险:□选用不当□残损失效□功能不全□未经检验□使用不当作业过程风险:□触电□淹溺□灼烫□坍塌□爆炸□火灾□中毒窒息□机械伤害□高空坠落□物体打击□起重伤害□车辆伤害□脚手架(高平台)垮塌人身伤害风险:□高□中□低预控措施:预控效果及补充措施:工作任务:工作地点:作业性质类型:□一般作业□动火作业□危化作业□有限空间□高处作业□电气作业□起重作业□土建作业□机械加工□其他作业人员因素风险:□精神不佳□带病工作□作业禁忌□未经培训□不具资格□不熟悉设备□不熟悉工艺□不熟悉应急□人员安排不当防护用品风险:□选用不当□残损失效□超期使用□佩戴不当□无法应急现场环境风险:□高温□低温□高压□有毒□酸碱□噪声□粉尘□辐射□雷击□地灾□极端天气□高空临边□通道不畅□通风不良□照明不足□间距不够□标示不清□地面湿滑设备设施风险:□高温□高压□带电□转动□短路□突然启动□接地不良□标识残缺□隔离不全□报警失灵□特种设备未检验工具器具风险:□选用不当□残损失效□功能不全□未经检验□使用不当作业过程风险:□触电□淹溺□灼烫□坍塌□爆炸□火灾□中毒窒息□机械伤害□高空坠落□物体打击□起重伤害□车辆伤害□脚手架(高平台)垮塌人身伤害风险:□高□中□低预控措施:预控效果及补充措施:工作任务:工作地点:作业性质类型:□一般作业□动火作业□危化作业□有限空间□高处作业□电气作业□起重作业□土建作业□机械加工□其他作业人员因素风险:□精神不佳□带病工作□作业禁忌□未经培训□不具资格□不熟悉设备□不熟悉工艺□不熟悉应急□人员安排不当防护用品风险:□选用不当□残损失效□超期使用□佩戴不当□无法应急现场环境风险:□高温□低温□高压□有毒□酸碱□噪声□粉尘□辐射□雷击□地灾□极端天气□高空临边□通道不畅□通风不良□照明不足□间距不够□标示不清□地面湿滑设备设施风险:□高温□高压□带电□转动□短路□突然启动□接地不良□标识残缺□隔离不全□报警失灵□特种设备未检验工具器具风险:□选用不当□残损失效□功能不全□未经检验□使用不当作业过程风险:□触电□淹溺□灼烫□坍塌□爆炸□火灾□中毒窒息□机械伤害□高空坠落□物体打击□起重伤害□车辆伤害□脚手架(高平台)垮塌人身伤害风险:□高□中□低预控措施:预控效果及补充措施:精神状态1.工作人员思想情绪异常波动期间不得参加作业;2.工作人员精神疲惫的情况下不得参加作业;3.宿醉状态下不得参加工作。
《员工人身安全风险分析预控本》风险分析分解参考一、引言在各类企业和组织中,员工的人身安全是首要任务。
为了更好地保障员工的安全,需要从各个方面进行风险分析和管理。
本篇文章将通过七个部分,详细探讨员工人身安全风险分析预控的方法和要点,以期为企业和组织提供一套实用的风险分析框架。
二、工作环境风险工作环境评估:定期对工作环境进行安全检查,评估潜在的安全隐患,如温度、湿度、噪音、光照等。
安全标识:在工作场所设置明显的安全标识,提醒员工注意潜在的危险。
通风设施:确保工作场所具备良好的通风设施,避免有害气体聚集。
三、个人防护措施防护装备:提供并鼓励员工使用个人防护装备,如护目镜、手套、耳塞等。
培训和教育:定期进行安全培训,提高员工的安全意识和自我保护能力。
健康检查:定期为员工进行健康检查,及早发现并预防职业病。
四、安全操作规程操作指导:制定详细的安全操作规程,为员工提供明确的操作指南。
监督执行:加强安全监管,确保员工严格遵守安全操作规程。
应急预案:制定应急预案,指导员工在突发情况下采取正确的应对措施。
五、紧急事故处理紧急救援:提供紧急救援服务,确保员工在发生事故时得到及时救治。
应急演练:定期进行应急演练,提高员工应对紧急事故的能力。
事故调查:对发生的事故进行调查分析,找出原因并采取有效的预防措施。
六、风险评估方法定量评估:采用定量评估方法,对各类风险进行数值化评估,以便进行比较和排序。
定性评估:根据实际情况,采用定性评估方法,对难以量化的风险进行评估。
风险矩阵:使用风险矩阵对各类风险进行综合评估,确定风险等级和优先级。
七、风险信息管理风险数据库:建立风险数据库,收集、整理和储存各类风险信息。
信息共享:促进风险信息的内部共享,以便各部门协同应对和管理风险。
《员工人身安全风险分析预控本》风险分析分解参考引言概述:员工人身安全是企业管理中的重要问题,关系到员工的生命安全和企业的稳定发展。
为了有效分析和预控员工人身安全风险,本文将从五个方面进行分析和探讨,包括员工人身安全的风险来源、风险评估方法、风险控制策略、应急预案制定和员工培训等。
一、员工人身安全的风险来源1.1 工作环境因素:包括工作地点的安全性、工作设备的安全性、工作场所的卫生状况等。
1.2 工作行为因素:包括员工的工作态度、工作纪律、安全操作意识等。
1.3 人为因素:包括员工之间的冲突、恶意破坏、非法侵入等。
二、风险评估方法2.1 定性评估:通过对员工人身安全风险的描述和分析,对风险进行等级划分,确定风险的严重程度。
2.2 定量评估:通过对员工人身安全风险的数据采集和分析,计算风险的概率和影响程度,确定风险的大小。
2.3 综合评估:将定性和定量评估相结合,综合考虑各种因素对员工人身安全风险的影响,确定风险的综合评估结果。
三、风险控制策略3.1 风险防范:通过改善工作环境,加强设备维护和管理,提高员工的安全意识和操作技能,防范员工人身安全风险的发生。
3.2 风险转移:购买适当的保险,将一部份风险转移给保险公司,减轻企业的经济损失。
3.3 风险应对:建立健全的应急预案,明确员工人身安全风险发生时的应对措施和责任分工,及时应对和处理突发事件。
四、应急预案制定4.1 风险识别:对可能导致员工人身安全风险的因素进行识别和分析,确定可能发生的突发事件类型。
4.2 应急组织:建立应急小组,明确组织架构和成员职责,制定应急预案的执行流程和时间节点。
4.3 应急演练:定期组织员工进行应急演练,提高应对突发事件的能力和反应速度,确保员工人身安全。
五、员工培训5.1 安全意识培训:通过开展安全意识培训,提高员工对人身安全风险的认识和理解,增强安全意识。
5.2 操作技能培训:对员工进行相关操作技能培训,提高员工的工作技能和操作规范,减少人身安全风险的发生。
员工人身安全风险分析预控本精编版MQS system office room 【MQS16H-TTMS2A-MQSS8Q8-MQSH16898】员工人身安全风险分析预控本XXX发电有限公司没有风险分析不进入现场!没有风险分析不开展作业!风险分析方法和内容:生产人员进入现场作业和操作前,应以防范人身伤害为重点按照以下方法和内容进行安全风险分析。
1.明确作业性质和类型。
运行操作、检修作业、建设施工、交通运输、水上作业等;电气作业、起重作业、动火作业、有限空间作业、高处作业、危化品作业、防腐作业、机械加工、物品接卸等。
2.评估个人能力和状态。
精神状态、健康状况、作业禁忌、专业培训、作业资格、业务能力、应急处置能力和作业组人员安排、作业监护等。
3.检查个人安全防护用品(具)及使用。
是否根据作业性质类型,选用适当的安全带、安全帽、工作服、防护眼镜、防护手套、防护鞋、呼吸器、耳塞等个人安全防护用品(具);能否正确佩戴使用;安全防护用品(具)是否合格、有无破损、有无应急防护准备等。
4.分析作业现场风险因素。
高温、低温、高压、有毒、酸碱、噪声、粉尘、辐射、雷击、地灾、极端天气、高空临边、通道不畅、通风不良、间距不够、照明不足、标识不清、地面湿滑、致害动植物等。
5.分析设备设施风险因素。
高温、高压、带电、转动、突然启动、电气短路、标识缺损、接地不良、隔离不全、监测报警失灵、支撑固定不够、特种设备未检验等。
6.分析工器具风险因素。
选用不当、缺陷残损、功能失效、未检验合格、使用不当等。
7.确认作业过程风险。
触电、淹溺、灼烫、坍塌、爆炸、火灾、中毒窒息、高处坠落、起重伤害、物体打击、机械伤害、车辆伤害、脚手架(高平台)垮塌等。
工作任务:工作地点:作业性质类型:□一般作业□动火作业□危化作业□有限空间□高处作业□电气作业□起重作业□土建作业□机械加工□其他作业人员因素风险:□精神不佳□带病工作□作业禁忌□未经培训□不具资格□不熟悉设备□不熟悉工艺□不熟悉应急□人员安排不当防护用品风险:□选用不当□残损失效□超期使用□佩戴不当□无法应急现场环境风险:□高温□低温□高压□有毒□酸碱□噪声□粉尘□辐射□雷击□地灾□极端天气□高空临边□通道不畅□通风不良□照明不足□间距不够□标示不清□地面湿滑设备设施风险:□高温□高压□带电□转动□短路□突然启动□接地不良□标识残缺□隔离不全□报警失灵□特种设备未检验工具器具风险:□选用不当□残损失效□功能不全□未经检验□使用不当作业过程风险:□触电□淹溺□灼烫□坍塌□爆炸□火灾□中毒窒息□机械伤害□高空坠落□物体打击□起重伤害□车辆伤害□脚手架(高平台)垮塌其他风险:有无人身伤亡风险:□有□无风险等级:公司控制人:部门控制人:班组控制人:预控措施:。
精心整理
2019年-9月
员工人身安全风险分析预控本 为了您的生命安全,请开展风险分析!
为了您的家庭幸福,请开展风险分析!
XXX
2019年-9月
没有风险分析不进入现场!没有风险分析不开展作业! 风险分析方法和内容:
生产人员进入现场作业和操作前,应以防范人身伤害为重点按照以下方法和内容进行安全风险分析。
1.明确作业性质和类型。
接卸等。
2.评估个人能力和状态。
排、作业监护等。
3.;能否正确高温、高压、带电、转动、突然灵、支撑固定不够、特种设备未检验等。
6.分析作业现场风险因素。
高温、低温、高压、有毒、酸碱、噪声、粉尘、辐射、雷击、地灾、极端天气、高空临边、通道不畅、通风不良、间距不够、照明不足、标识不清、地面湿滑、致害动植物等。
2019年-9月
7.确认作业过程风险。
触电、淹溺、灼烫、坍塌、爆炸、火灾、中毒窒息、高处坠落、起重伤害、物体打击、机械伤害、车辆伤害、脚手架(高平台)垮塌等。
工作地点:
作业性质类型:□一般作业□动火作业□危化作业□有□电气作业□起重作业□土建作业□机械人员因素风险:□精神不佳□带病工作□作业禁忌□未
预控效果及补充措施:
2019年-9月
工作地点:
作业性质类型:□一般作业□动火作业□危化作业□有□电气作业□起重作业□土建作业□机械人员因素风险:□精神不佳□带病工作□作业禁忌□未
预控效果及补充措施:
2019年-9月
人员因素风险:□精神不佳□带病工作□作业禁忌□未□不熟悉设备□不熟悉工艺□不熟悉应急防护用品风险:□选用不当□残损失效□超期使用□佩工具器具风险:□选用不当□残损失效□功能不全□未设备设施风险:□高温□高压□带电□转动□短路□突2019年-9月
现场环境风险:□高温□低温□高压□有毒□酸碱□噪□辐射□雷击□地灾□极端天气□高空
□通风不良□照明不足□间距不够□标示作业过程风险:□触电□淹溺□灼烫□坍塌□爆炸□
人员因素风险:□精神不佳□带病工作□作业禁忌□未□不熟悉设备□不熟悉工艺□不熟悉应急防护用品风险:□选用不当□残损失效□超期使用□佩工具器具风险:□选用不当□残损失效□功能不全□未设备设施风险:□高温□高压□带电□转动□短路□突
2019年-9月
现场环境风险:□高温□低温□高压□有毒□酸碱□噪□辐射□雷击□地灾□极端天气□高空
□通风不良□照明不足□间距不够□标示作业过程风险:□触电□淹溺□灼烫□坍塌□爆炸□
2019年-9月
人员搭配1.作业组成员要搭配合理,满足工作和安全需要;
2.大型作业要高、低岗配合,重要作业设第二监护人;
3.作业组人员的数量应满足工作的需求。
的防护栏杆;
5.使用梯子时梯子与地面的夹角在60度左右,
人在梯子上工作时禁止移动梯子,并有专人扶
持和监护。
2019年-9月
工作任务:
工作地点:
作业性质类型:□一般作业□动火作业□危化作业□有□电气作业□起重作业□土建作业□机械人员因素风险:□精神不佳□带病工作□作业禁忌□未
预控效果及补充措施:
2019年-9月
工作任务:
工作地点:
作业性质类型:□一般作业□动火作业□危化作业□有□电气作业□起重作业□土建作业□机械人员因素风险:□精神不佳□带病工作□作业禁忌□未
预控效果及补充措施:
2019年-9月
起重伤害1.起重作业人员应持证上岗;
2.起重区域应设置隔离带,并设有专职监护人;
3.禁止与工作无关人员在起重工作区域内行走或停留。
2019年-9月
工作任务:
工作地点:
作业性质类型:□一般作业□动火作业□危化作业□有□电气作业□起重作业□土建作业□机械人员因素风险:□精神不佳□带病工作□作业禁忌□未
预控效果及补充措施:
2019年-9月
工作任务:
工作地点:
作业性质类型:□一般作业□动火作业□危化作业□有□电气作业□起重作业□土建作业□机械人员因素风险:□精神不佳□带病工作□作业禁忌□未
预控效果及补充措施:
2019年-9月
火灾伤害1.严格执行动火工作票制度;
2.进行焊接、切割工作时,应采取有效措施,防止金属熔渣飞溅、掉落引起火灾;
3.氨站、氢站、油库等重点防火区域应使用防爆型电气设备。
工作任务:
工作地点:
作业性质类型:□一般作业□动火作业□危化作业□有□电气作业□起重作业□土建作业□机械人员因素风险:□精神不佳□带病工作□作业禁忌□未
2019年-9月
□不熟悉设备□不熟悉工艺□不熟悉应急防护用品风险:□选用不当□残损失效□超期使用□佩工具器具风险:□选用不当□残损失效□功能不全□未设备设施风险:□高温□高压□带电□转动□短路□突□标识残缺□隔离不全□报警失灵□特种
工作任务:
工作地点:
作业性质类型:□一般作业□动火作业□危化作业□有□电气作业□起重作业□土建作业□机械人员因素风险:□精神不佳□带病工作□作业禁忌□未
2019年-9月
□不熟悉设备□不熟悉工艺□不熟悉应急防护用品风险:□选用不当□残损失效□超期使用□佩工具器具风险:□选用不当□残损失效□功能不全□未设备设施风险:□高温□高压□带电□转动□短路□突□标识残缺□隔离不全□报警失灵□特种
2019年-9月
电气伤害1.每次开工前必须核对设备名称和编号,清楚带电间隔和设备,注意安全距离;
2.雨、雪、雾、大风、雷电天气应停止升压站内的施工和作业;
3.电动工器具必须检验合格,必须接用带有漏电保护装置且动作正常的电源;
现场环境置隔离措施及明显警示标识,施工结束后应及时恢复原状;
2.工作地点确保照明充足;光线不足的环境下应携带移动式照明工具等。
2019年-9月
2019年-9月。