TCM电梯诊断仪说明书V2.0.
- 格式:doc
- 大小:756.00 KB
- 文档页数:29
瓦格厦TCM I 与TCM II发动机控制系统用户安装、操作、维护使用说明目录手册使用指南投资CEC涡轮增压器控制模块系统是您一项明智的选择。
在工业发动机领域,瓦格厦发动机是质量和耐用性的代名词。
在正常的使用和维护情况下,该发动机可以提供多年的有效服务。
注:TCM家族包括TCM I系统和TCM II系统。
本手册中的安装、设计和故障检修信息对于整个TCM系列产品都是适用的。
本手册中提到的“TCM”包括TCM I和TCM II。
如果信息是特指某一系统,TCM I或者TCM II,这种情况在手册中将明确说明。
在使用TCM系统之前请仔细阅读第一章,这一章涵盖了安全性要求和系统总的说明。
第1.00 节——安全性要求部分——提供了一系列的警告和注意事项确保您对发动机的操作和维修中的危险状态引起重视。
——请仔细阅读并完全遵循。
第1.05 节——总的说明部分——提供了扭矩数值,数据转换,进气歧管压力计算以及配线信息等。
第1.10节——操作说明——提供了涡轮增压器模块的基础数据,例如:TCM I和TCM II 系统说明书、操作理论和本手册中称谓的定义。
请对本手册中的特别警告引起重视,对于您和其他操作或者位于发动机近处的人员的安全来说,这些信息是至关重要的。
手册中的警示和注释信息关乎操作或维修过程中对发动机可能造成的损坏。
本手册包括涡轮增压器控制模块系统(TCM I和TCM II)的安装、操作和维修使用说明。
共分五章,每一章分为一节或者几节。
每一章节的题目位于每页的页眉处。
您可以通过翻阅本手册前面的目录和后面的索引查找到特定主题的位置。
手册中的服务和数据到手册印刷时为止是最新的,以后如有更改恕不通知。
因适应用户特殊要求而对发动机配件进行的改变等未尽事宜请咨询您的供应商或者瓦格厦服务实施部门。
第1.00节安全说明安全说明发布以下的安全警示是从您的情况考虑的。
哈立波顿瓦格厦发动机公司,并没有暗示或以任何方式声明这些情况囊括接近工业发动机或者燃料比功率试验设备时可能发生的所有危险情况。
I型诊断仪I 型 诊 断 仪七 段 数 字 显 示 屏起 / 停 按 钮 (闪 烁) 脉 冲 感 应 器运 行:IS/RS 2)上 行 SR 模 块 检 查 回 应 下 行程 序 选 择 轮 安 全 回 路 感 应 器接 触 器接 触 器用I 型诊断仪总共可以查询或处理16种功能。
各项具体的功能可以用程序选择轮来选定。
被选定的功能就会出现在七段数字显示屏上(闪烁显示)。
所有各项功能将在以下各页说明: TCI/TCM 1) 功 能 功 能 号 0100 至 1400 2) 教 入 简 介 功 能 号 1500 3) 教 入 功 能 号 1500 4) 存 储 地 址 功 能 号 0000 F2/F3 5) 门 机 功 能 号 0100, 1400, 1500 LSM1 6) 称 重 装 置 功 能 号 1300, 1400, 1500 ________________________________________________________________1) 当七段显示屏闪烁时,上图侧面所示功能将由A 列及B 列发光二极管指示出来。
2) IS ... 检修运行RS ... 应急电动运行用於TCI 及TCM 的诊断仪当TCI 采用从04.86/3版起的工作程序时,或者当TCM 采用从V1版起的工作程序时可选择的功能 (有效程序版本表自26页起)。
EK HKTK KT使用方法•将 I 型诊断仪插入 CPU,必定出现功能显示 (闪烁)。
用程序选择轮选定所需的功能。
•只有当七段显示屏闪烁时,才可能从一种功能转换到另一种功能。
•要退出所选功能,可将程序选择轮转动一挡,再按下起 / 停钮 > 2 秒。
• 要 从 教 入 功 能 退 出 时,可 以 通 过 AF 00 或 者 将 主 开 关 断 开 再 接 通。
• 下 述 的 关 於 I 型 诊 断 仪 的 解 释 和 功 能 说 明 适 用 於 所 有 的 从 04.86.3 版 起 的 工 作 程 序。
TCM电梯诊断仪说明书V 2.0一、简介:Version 2.0 所做的改进:-新增F500功能;-修改了Node功能,可以查看8层以上的MS-CARD的工作状态;-改进了通信模块,程序在工作中不易发生死机现象;-新增了[Service Trip]功能,用户可以根据需要查看和修改Travels 和Hours的值;-改进了程序的使用界面,操作简单方便。
TCM电梯诊断仪是一款基于Pocket PC操作系统的应用程序,目前支持MC I、MC II和MC III 电梯控制器的诊断工作。
图1:程序主页面TCM诊断仪主要功能部件包括,Hoistway(井道、Event Log(事件日志、Error Bank(故障库、Teach In(教入、Memory(存储器、Info(电梯系统信息、F500 和Nodes (接点信息。
在接下来的章节中,本教程将逐个叙述各功能部件的使用方法(除帮助和版本信息,及注意事项。
二、基本操作2.1 设备2.1.1 PDA环境-型号:HP IPAQ HX2190-系统语言:英语-显示标准:320 * 240 TFT(65535色-系统ROM: 128MB(用户最大可用80MB-系统RAM 64MB-操作系统:Microsoft Windows Mobile 5.0-处理器:312MHz Intel PX270-支持蓝牙无线界面-支持SD、CF闪存卡2.1.2 其他硬件设备-PDA充电器:5V直流输出,100 – 240V交流输入(50Hz/500mA-PDA –串口(9针RS232连线2.2 如何启动诊断工具在使用TCM电梯诊断工具前,掌上电脑设备PDA必须通过PDA-串口连线和电梯控制器连接在一起(使用过程中,请勿断开连接。
连接完毕后,按PDA设备右上角的电源按钮打开PDA,并按以下步骤进入应用程序:图2-单击PDA屏幕左上角的Start下拉菜单(图2,然后单击Program选项;-在Programs窗口中找到TCM Diagnostic Tool图标(图3,单击图标;图32.3 如何退出诊断工具点击Pocket Wizard桌面右上角的按钮(图1,退出程序。
《TCM 电梯的速度教入操作》1. 作业前提:1). 适用于TCM 电梯系列2). CPI 变频器中的额定速度重新调整后3). 新板的第一次运行2. 工具和器具的准备:1). Diagnostic unit I 型诊断仪或专用PDA 或安装有Diagnostic unit IV 并且有串口的笔记本电脑,或有USB -串口转换器,并有串口专用数据线缆3. 速度教入操作步骤:1). 准备——将电梯开到上端站,并在确认轿厢内没有乘客后,将机房控制柜上的检修开关拨到“1”(检修状态)。
在主板上插入Diagnostic unit I 型诊断仪。
2). 速度教入——将Diagnostic unit I 型诊断仪地址选择为1500(闪烁),按下Diagnosticunit I 型诊断仪侧边的选择按钮,这时Diagnostic unit I 型诊断仪显示持续为“15AF ”,再次按选择按钮直到Diagnostic unit I 型诊断仪显示“AFFF ”后,请向上推动拨轮直到Diagnostic unit I 型诊断仪显示“AF27”,按下选择按钮后,请从左向右设定为“0600”(设定加速曲线,数值越大则加速感越明显,有时将会出现钢丝绳打滑引发平层变化,故建议设定为“0600”),设定完成后Diagnostic unit I 型诊断仪自动显示“AF28”,按下选择按钮确认后Diagnostic unit I 型诊断仪显示“AF29”,向上推动拨轮直到Diagnostic unit I 型诊断仪显示“AF2A ”,按下选择按钮后,请从左向右设定为“0600”(设定跟踪曲线,数值越大对电梯运行曲线的修正跟踪调整周期越短,建议设定为“0600”);设定完成后Diagnostic unit I 型诊断仪自动显示“AF2b ”,按下选择按钮确认后,Diagnostic unit I 型诊断仪显示“AF33”,(设定加速曲线和跟踪曲线对速度教入最终数值有很大影响,必须先设定后再进行速度教入)请向下推动拨轮直到Diagnostic unit I型诊断仪显示“AF16”,按下选择按钮后,Diagnostic unit I 型诊断仪显示“AFb6”请将机房控制柜上的检修开关拨到“0”(快车状态),再次按下选择按钮后,电梯将自动向下运行一层半左右的距离后自动停止,Diagnostic unit I 型诊断仪显示“AFE6”再将机房控制柜上的检修开关拨到“1”(检修状态),按下选择按钮后,Diagnostic unit I 型诊断仪显示为“AF23”,按下选择按钮后,Diagnostic unit I 型诊断仪显示值应该接近电梯的额定速度值,再次按下选择按钮后,Diagnostic unit I 型诊断仪显示“AF24”,向下推动拨轮直到Diagnostic unit I 型诊断仪显示“AF00”后,按下选择按钮直接退出,退出后 MC2电子板将自动复位并重新启动(Diagnostic unit I 型诊断仪显示“FC00”)即完成电梯的速度教入操作。
I型诊断仪警告Warning本手册所阐述之工艺仅提供给合格之专业人士使用。
为了你个人及他人的安全,请勿执行你无资格执行和没有认证的工艺步骤。
This manual is designed to provide qualified technicians. For the safety of you and others, you will be recommended not to perform any operations that are not authorized.本手册包括的所有图纸和信息属蒂森电梯有限公司之财产,不能任意直接或间接地传播、公开、并损坏蒂森电梯有限公司的利益。
All information and drawings included in this manual are regarded as property of Thyssenkrupp and prohibited to be propagate, publicize directly or indirectly, which may undermine Thyssenkrupp.在制作本手册时已尽可能地作到精确和最新版本。
然而,蒂森电梯有限公司不能承担任何由于手册内的错误和省略导致的结果而产生的责任。
When compiling this manual, we have made every effort to present you the most accurate and updated edition; however, we are not accountable for any error or negligence that may result in loss.请将本手册的任何问题告知蒂森克虏伯电梯全球技术服务中心(亚洲区)。
Please contact ThyssenKrupp Elevator ITS (Asia) if you have any problem.I 型 诊 断 仪七 段 数 字 功 能显 示1)七 段 数 字 显 示 屏 起 / 停 按 钮 (闪 烁) 脉 冲 27 LN 感 应 器26 运 行:IS/RS 2)25 IS 上 行 SR 模 块 检 查 回 应 24 IS 下 行程 序 选 择 轮 安 全 回 路23 LK 感 应 器2221 W/W1 接 触 器20 VO/VU 接 触 器用 I 型 诊 断 仪 总 共 可 以 查 询 或 处 理 16 种 功 能。
蒂森电梯I 型诊断仪7 段数字显示屏起动/停止按键(闪烁 1)旋转脉冲LK 传感器运行:IS/RS 2IS 上行 SR 模块反馈 IS 下行程序选择旋钮安全回路 EKLN 传感器HKTK W/W1 接触器 KTWO/WU 接触器当 I 型诊断仪没有进入 15AF 功能时,LK 和 LN 感应器被井道码板遮挡时,诊断仪上的 LK 和LN 相应的发光二极管闪烁。
当 I 型诊断仪进入 15AF 功能时,LK 和 LN 感应器被井道码板遮 挡时,诊断仪上的 LK 和 LN 相应的发光二极管不闪烁,并且在功能 15AF 里这两个 LED 的配位 也互相对换(见 MA13,类型 6510,顺序号 046)。
用诊断仪 I 总共可查询或处理 16 项功能。
用户可以通过程序选择旋钮选定各项功能。
选 定的功能出现在七段数字显示屏上(闪烁显示)。
使用方法将诊断仪 I 插入相关的印刷电路板(CPU ,门控制,LMS1 等等)。
显示屏显示某项功 能(闪烁)。
用户可调节程序选择旋钮,选择需要的功能。
只有在显示屏闪烁的情况下, 才能从一个功能转换到另一个功能。
退出选定功能:将程序选择旋钮旋转一档,然后按启动/停止键>2 秒。
用户可通过 AF00(dF00,bF00)或者将主开关切断再接通,退出教入功能。
本书中对诊断仪 I 的阐述或功能描述适用于 04.86.3 版起的所有工作程序。
TCI/TCM电 梯控制系统的现行工作程序将在紧急信息栏中公布。
诊断仪 I 的所有功能将在以下章节中分别作详细介绍。
1)当 七 段 显 示 屏 闪 烁 时, 上 图 侧 面 所 示 功 能 将 由 A 列 及 B 列 发 光 二 极 管 指 示 出来。
2)IS ... 检修运行 RS ... 应急电动运行。
诊断仪I(适用于电梯控制系统TCI和TCM)当TCI采用04.86/3版起的工作程序,TCM采用MC,MC1,MC2,MC3控制系统时,以下功能可供选择。
I 型 诊 断 仪七 段 数 字 显 示 屏起 / 停 按 钮 (闪 烁)脉 冲 感 应 器行:IS/RS 2)上 行 SR 模 块 检 查 回 应 下 行序 选 择 轮 安 全 回 路 感 应 器井道 轿厢 接 厅门 接 触 器用 I 型 诊 断 道地地仪 总 共 可 以 查 询 或 处 理 16 种 功 能。
各 项 具 体 的 功 能 可 以 用 程 序 选 择 轮 来 选 定。
被 选 定 的 功 能 就 会 出 现 在 七 段 数 字 显 示 屏 上 ( 闪 烁 显 示)。
所 有 各 项 功 能 将 在 以 下 各 页 说 明:TCI/TCM 1) 功 能 功 能 号 0100 至 14002) 教 入 简 介 功 能 号 1500 3) 教 入 功 能 号 15004) 存 储 地 址功 能 号 0000F2/F35) 门 机功 能 号 0100, 1400, 1500LSM1 6) 称 重 装 置功 能 号 1300, 1400, 1500________________________________________________________________1) 当 七 段 显 示 屏 闪 烁 时, 上 图 侧 面 所 示 功 能 将 由 A 列 及 B 列 发 光 二 极 管 指 示 出 来。
2) IS ... 检 修 运 行 RS ... 应 急 电 动 运 行 用 於 TCI 及 TCM 的 诊 断 仪当 TCI 采 用 从 04.86/3 版 起 的 工 作 程 序 时, 或 者 当 TCM 采 用 从 V1 版 起 的 工 作 程序 时 可 选 择 的 功 能 (有 效 程 序 版 本 表 自 26 页 起)。
EK HK TK KT功能01 00显示故障堆栈XX:楼层NN :楼层定义ZZ :标志位置YY:未定标号_____________________________________5) 根据有关的功能不同,复位既可以指紧急停梯随之以校正运行,也可以指电梯设备停止。
TCM电梯诊断仪说明书V 2.0一、简介:Version 2.0 所做的改进:-新增F500功能;-修改了Node功能,可以查看8层以上的MS-CARD的工作状态;-改进了通信模块,程序在工作中不易发生死机现象;-新增了[Service Trip]功能,用户可以根据需要查看和修改Travels 和 Hours的值;-改进了程序的使用界面,操作简单方便。
TCM电梯诊断仪是一款基于Pocket PC操作系统的应用程序,目前支持MC I、MC II和MC III 电梯控制器的诊断工作。
图1:程序主页面TCM诊断仪主要功能部件包括,Hoistway(井道)、Event Log(事件日志)、Error Bank(故障库)、Teach In(教入)、Memory(存储器)、Info(电梯系统信息)、F500 和Nodes (接点信息)。
在接下来的章节中,本教程将逐个叙述各功能部件的使用方法(除帮助和版本信息),及注意事项。
二、基本操作2.1 设备2.1.1 PDA环境-型号:HP IPAQ HX2190-系统语言:英语-显示标准:320 * 240 TFT(65535色)-系统ROM: 128MB(用户最大可用80MB)-系统RAM 64MB-操作系统:Microsoft Windows Mobile 5.0-处理器:312MHz Intel PX270-支持蓝牙无线界面-支持SD、CF闪存卡2.1.2 其他硬件设备-PDA充电器:5V直流输出,100 – 240V交流输入(50Hz/500mA)-PDA – 串口(9针RS232)连线2.2 如何启动诊断工具在使用TCM电梯诊断工具前,掌上电脑设备PDA必须通过PDA-串口连线和电梯控制器连接在一起(使用过程中,请勿断开连接)。
连接完毕后,按PDA设备右上角的电源按钮打开PDA,并按以下步骤进入应用程序:图2-单击PDA屏幕左上角的Start下拉菜单(图2),然后单击Program选项;-在Programs窗口中找到TCM Diagnostic Tool图标(图3),单击图标;图32.3 如何退出诊断工具点击Pocket Wizard桌面右上角的按钮(图1),退出程序。
I型诊断仪I 型 诊 断 仪七 段 数 字 显 示 屏起 / 停 按 钮 (闪 烁) 脉 冲 感 应 器运 行:IS/RS 2)上 行 SR 模 块 检 查 回 应 下 行程 序 选 择 轮 安 全 回 路 感 应 器接 触 器接 触 器用 I 型 诊 断 仪 总 共 可 以 查 询 或 处 理 16 种 功 能。
各 项 具 体 的 功 能 可 以 用 程 序 选 择 轮 来 选 定。
被 选 定 的 功 能 就 会 出 现 在 七 段 数 字 显 示 屏 上 ( 闪 烁 显 示)。
所 有 各 项 功 能 将 在 以 下 各 页 说 明:TCI/TCM 1) 功 能 功 能 号 0100 至 14002) 教 入 简 介 功 能 号 1500 3) 教 入 功 能 号 15004) 存 储 地 址功 能 号 0000F2/F35) 门 机功 能 号 0100, 1400, 1500LSM1 6) 称 重 装 置功 能 号 1300, 1400, 1500________________________________________________________________1) 当 七 段 显 示 屏 闪 烁 时, 上 图 侧 面 所 示 功 能 将 由 A 列 及 B 列 发 光 二 极 管 指 示 出 来。
2) IS ... 检 修 运 行 RS ... 应 急 电 动 运 行 用 於 TCI 及 TCM 的 诊 断 仪当 TCI 采 用 从 04.86/3 版 起 的 工 作 程 序 时, 或 者 当 TCM 采 用 从 V1 版 起 的 工 作 程 EK HKTK KT序时可选择的功能 (有效程序版本表自 26 页起)。
使用方法•将 I 型诊断仪插入 CPU,必定出现功能显示 (闪烁)。
用程序选择轮选定所需的功能。
•只有当七段显示屏闪烁时,才可能从一种功能转换到另一种功能。
•要退出所选功能,可将程序选择轮转动一挡,再按下起 / 停钮 > 2 秒。
I型诊断仪高级使用说明(V2.0)一、简介I 型诊断仪高级版有上端口和下端口,下端口插线作为一般诊断仪使用插在主板的对应端口例如MC2主板的X2,上端USB口是下载参数和导入参数使用时需要连接到主板的的对应端口,例如MC2主板的X1(从主板备份参数到诊断仪或从诊断仪导入参数到主板,上下端口2个线都需要连接)另外上端口是用来连接电脑和随机配置的软件通讯时需要使用(支持主板参数的备份下载+导入上传+参数修改)在普通I型诊断仪调试功能不变的基础上增加了TCM系列主板:MC1、MC2、MC3的特性程序下载和上传保存的功能,把下载的主板特性程序保存在诊断仪上。
与高级版I型诊断仪配套的还有绿色版免安装电脑软件-目前支持XP/WIN7/WIN8/WIN10系统,点击打开就可以使用,可以将平时下载保存的主板特性程序备份到电脑,以备不时之需,备份数据太多自己可以编号保存,每台梯子的对应编号在0--ID里可以查看,也可以通过软件把电脑上储存的特性程序加载到诊断仪里面。
备份的参数程序用配套软件可以直接修改,也可以用蒂森原装TCM manager软件打开和修改。
在现场维修调试时,I型高级版诊断仪方便解决一些项目上的特殊问题:例如电梯由于使用年限已久,各种原因导致的主板上特性程序芯片丢失、芯片损坏以及一些捣乱的假芯片。
不用再担心更换主板而又没有主板特性程序芯片的烦恼。
更省去了做A6的步骤,一键上传一键下载。
I 型高级版在更换 MC1 MC2 MC3等主板需要拷贝参数时,只需简单的几步操作即可。
然后在调试其他项,井道教入 AF10、速度教入AF16、速度校正、外呼扫描AF0C等。
二、使用说明I 型+在此处有一个接口,用于参数下载和上传(文尾附图)1、按键操作和状态切换、菜单介绍I型+诊断仪外观(图1)第1 页共 7 页图2插上诊断仪,需要进行参数拷贝与上传时,同时按住‘+’‘—’键,直到第一位数码管右下角红灯点亮后松手,诊断仪会切换到参数拷贝界面。
《TCM 电梯的速度教入操作》1. 作业前提:1). 适用于TCM 电梯系列2). CPI 变频器中的额定速度重新调整后3). 新板的第一次运行2. 工具和器具的准备:1). Diagnostic unit I 型诊断仪或专用PDA 或安装有Diagnostic unit IV 并且有串口的笔记本电脑,或有USB -串口转换器,并有串口专用数据线缆3. 速度教入操作步骤:1). 准备——将电梯开到上端站,并在确认轿厢内没有乘客后,将机房控制柜上的检修开关拨到“1”(检修状态)。
在主板上插入Diagnostic unit I 型诊断仪。
2). 速度教入——将Diagnostic unit I 型诊断仪地址选择为1500(闪烁),按下Diagnosticunit I 型诊断仪侧边的选择按钮,这时Diagnostic unit I 型诊断仪显示持续为“15AF ”,再次按选择按钮直到Diagnostic unit I 型诊断仪显示“AFFF ”后,请向上推动拨轮直到Diagnostic unit I 型诊断仪显示“AF27”,按下选择按钮后,请从左向右设定为“0600”(设定加速曲线,数值越大则加速感越明显,有时将会出现钢丝绳打滑引发平层变化,故建议设定为“0600”),设定完成后Diagnostic unit I 型诊断仪自动显示“AF28”,按下选择按钮确认后Diagnostic unit I 型诊断仪显示“AF29”,向上推动拨轮直到Diagnostic unit I 型诊断仪显示“AF2A ”,按下选择按钮后,请从左向右设定为“0600”(设定跟踪曲线,数值越大对电梯运行曲线的修正跟踪调整周期越短,建议设定为“0600”);设定完成后Diagnostic unit I 型诊断仪自动显示“AF2b ”,按下选择按钮确认后,Diagnostic unit I 型诊断仪显示“AF33”,(设定加速曲线和跟踪曲线对速度教入最终数值有很大影响,必须先设定后再进行速度教入)请向下推动拨轮直到Diagnostic unit I型诊断仪显示“AF16”,按下选择按钮后,Diagnostic unit I 型诊断仪显示“AFb6”请将机房控制柜上的检修开关拨到“0”(快车状态),再次按下选择按钮后,电梯将自动向下运行一层半左右的距离后自动停止,Diagnostic unit I 型诊断仪显示“AFE6”再将机房控制柜上的检修开关拨到“1”(检修状态),按下选择按钮后,Diagnostic unit I 型诊断仪显示为“AF23”,按下选择按钮后,Diagnostic unit I 型诊断仪显示值应该接近电梯的额定速度值,再次按下选择按钮后,Diagnostic unit I 型诊断仪显示“AF24”,向下推动拨轮直到Diagnostic unit I 型诊断仪显示“AF00”后,按下选择按钮直接退出,退出后 MC2电子板将自动复位并重新启动(Diagnostic unit I 型诊断仪显示“FC00”)即完成电梯的速度教入操作。
《TCM 电梯特性程序激活操作》1. 作业前提:1. 适用于TCM 电梯系列2. 做完CPU 程序升级3. 更换新主板后2. 工具和器具的准备:1. Diagnostic unit I 型诊断仪或专用PDA 3. 特性程序操作步骤:1. 准备工作——将电梯开到下端站,并在确认轿厢内没有乘客后,将机房控制柜上的检修开关拨到“1”(检修状态并触按“↓”按钮,直到曳引钢丝绳在曳引轮上打滑。
接上Diagnostic unit I 型诊断仪。
2. 运行程序指针定向——将Diagnostic unit I 型诊断仪地址选择为1500(闪烁,按下Diagnostic unit I 型诊断仪侧边的选择按钮,这时Diagnostic unit I 型诊断仪显示持续为“15AF ”,请向上推动拨轮直到Diagnostic unit I 型诊断仪显示“15A6”后,按下选择按钮后Diagnostic unit I 型诊断仪显示“A6FF ”,向下推动拨轮直到Diagnostic unit I 型诊断仪显示“A6Ad ”后,按下选择按钮过一会儿Diagnostic unit I 型诊断仪显示“A600”后,按下选择按钮直接退出,退出后 MC2电子板将自动复位并重新启动(Diagnostic unit I 型诊断仪显示“FC00”。
3. 特别程序激活——再次将Diagnostic unit I 型诊断仪地址选择为1500(闪烁,按下Diagnostic unit I 型诊断仪侧边的选择按钮,这时Diagnostic unit I 型诊断仪显示持续为“15AF ”,请向上推动拨轮直到Diagnostic unit I 型诊断仪显示“15A6”后,按下选择按钮后Diagnostic unit I 型诊断仪显示“A6FF ”,向下推动拨轮直到Diagnostic unit I 型诊断仪显示“A60d ”后,按下选择按钮后Diagnostic unit I 型诊断仪显示“A6Fd ”,再次按下选择按钮后Diagnostic unit I型诊断仪显示“A6EA ”,再次按下选择按钮后Diagnostic unit I 型诊断仪显示“A6dA ”,这时Diagnostic unit I 型诊断仪A 列和B 列红灯看起来顺时针交替转动点亮,说明特别程序已经激活。
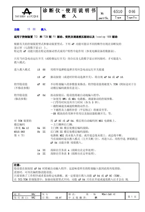
蒂森电梯诊断仪I操作说明- 功能-MA136510046I 型诊断仪7 段数字显示屏起动/停止按键(闪烁1)旋转脉冲LK 传感器运行:IS/RS2IS 上行SR 模块反馈IS 下行程序选择旋钮安全回路EK LN 传感器HKTK W/W1 接触器KT WO/WU 接触器当I 型诊断仪没有进入15AF 功能时,LK 和LN 感应器被井道码板遮挡时,诊断仪上的LK和LN 相应的发光二极管闪烁。
当I 型诊断仪进入15AF 功能时,LK 和LN 感应器被井道码板遮挡时,诊断仪上的LK和LN相应的发光二极管不闪烁,并且在功能15AF里这两个LED的配位也互相对换(见MA13,类型6510,顺序号046)。
用诊断仪I总共可查询或处理16项功能。
用户可以通过程序选择旋钮选定各项功能。
选定的功能出现在七段数字显示屏上(闪烁显示)。
使用方法将诊断仪I插入相关的印刷电路板(CPU,门控制,LMS1等等)。
显示屏显示某项功能(闪烁)。
用户可调节程序选择旋钮,选择需要的功能。
只有在显示屏闪烁的情况下,才能从一个功能转换到另一个功能。
退出选定功能:将程序选择旋钮旋转一档,然后按启动/停止键>2秒。
用户可通过AF00(dF00,bF00)或者将主开关切断再接通,退出教入功能。
本书中对诊断仪I的阐述或功能描述适用于04.86.3版起的所有工作程序。
TCI/TCM 电梯控制系统的现行工作程序将在紧急信息栏中公布。
诊断仪I的所有功能将在以下章节中分别作详细介绍。
1)当七段显示屏闪烁时,上图侧面所示功能将由 A 列及 B 列发光二极管指示出来。
2)IS ...检修运行RS ...应急电动运行。
原文(英文)译文(中文)诊断仪I操作说明- 功能-MA136510046诊断仪I(适用于电梯控制系统TCI和TCM)当TCI采用04.86/3版起的工作程序,TCM采用MC,MC1,MC2,MC3控制系统时,以下功能可供选择。
功能界面功能名称描述页数01 00故障堆栈读出故障堆栈及事件堆栈F01 1-3402 00显示订单号06.88/6 版起的工作程序可实现此功能F02 103 00显示轿厢位置轿厢位置显示在7段显示器上;LED无意义F03 104 00运行阶段显示屏和LED显示当前的运行阶段F04 1-205 00存储器地址 A 列及B 列LED 显示重要的存储器地址(轿厢)F051-2006 00门锁装置(TCI)主门:A列及B列LED显示F06 LMS2(TCM)LMS2 教入107 00门锁装置(TCI)后门:A列及B列LED显示F07 CPI 参数(TCM)显示CPI控制器参数(仅限TCM)1-308 00轿厢召唤对主门一侧楼层发轿厢召唤F08109 00厅门召唤发下行召唤(TU) -主门侧F09 110 00厅门召唤发上行召唤(TU) -主门侧F10 111 00轿厢召唤对后门一侧楼层发轿厢召唤F11112 00厅门召唤发下行召唤(TU) -后门侧F12 113 00厅门召唤发上行召唤(TU) -后门侧F13 114 00显示版本及标志位显示CPU工作程序版本及发行日期。
TCM电梯诊断仪说明书V 2.0一、简介:Version 2.0 所做的改进:-新增F500功能;-修改了Node功能,可以查看8层以上的MS-CARD的工作状态;-改进了通信模块,程序在工作中不易发生死机现象;-新增了[Service Trip]功能,用户可以根据需要查看和修改Travels 和Hours的值;-改进了程序的使用界面,操作简单方便。
TCM电梯诊断仪是一款基于Pocket PC操作系统的应用程序,目前支持MC I、MC II和MC III 电梯控制器的诊断工作。
图1:程序主页面TCM诊断仪主要功能部件包括,Hoistway(井道、Event Log(事件日志、Error Bank(故障库、Teach In(教入、Memory(存储器、Info(电梯系统信息、F500 和Nodes (接点信息。
在接下来的章节中,本教程将逐个叙述各功能部件的使用方法(除帮助和版本信息,及注意事项。
二、基本操作2.1 设备2.1.1 PDA环境-型号:HP IPAQ HX2190-系统语言:英语-显示标准:320 * 240 TFT(65535色-系统ROM: 128MB(用户最大可用80MB-系统RAM 64MB-操作系统:Microsoft Windows Mobile 5.0-处理器:312MHz Intel PX270-支持蓝牙无线界面-支持SD、CF闪存卡2.1.2 其他硬件设备-PDA充电器:5V直流输出,100 – 240V交流输入(50Hz/500mA-PDA –串口(9针RS232连线2.2 如何启动诊断工具在使用TCM电梯诊断工具前,掌上电脑设备PDA必须通过PDA-串口连线和电梯控制器连接在一起(使用过程中,请勿断开连接。
连接完毕后,按PDA设备右上角的电源按钮打开PDA,并按以下步骤进入应用程序:图2-单击PDA屏幕左上角的Start下拉菜单(图2,然后单击Program选项;-在Programs窗口中找到TCM Diagnostic Tool图标(图3,单击图标;图32.3 如何退出诊断工具点击Pocket Wizard桌面右上角的按钮(图1,退出程序。
备注:经常察看电池状态。
PDA操作系统的桌面上有一个电池状态图标(图4,其同时还显示了电池电力剩余百分比情况。
图4其他PDA操作请参考PDA设备附带的惠普用户手册。
三、TCM诊断工具主要部件及基本操作TCM诊断仪主要部件包括,Hoistway(井道、Event Log(事件日志、Error Bank(故障库、Teach In(教入、Memory(存储器、Info(电梯系统信息、F500 和Nodes (接点信息。
(参见图13.1 如何启动某个功能部件例:启动井道功能部件-在Pocket Wizard桌面上,单击Hoistway图标,进入其工作窗口。
3.2 如何退出某个功能部件例:退出井道功能部件-点击井道Hoistway右上角的按钮(图1,退出。
(除教入功能外,其余功能都退出方法均同例1,教入功能的退出方法请参阅3.6.23.3 井道井道(Hoistway功能主要用于显示电梯轿厢的运行方向、实际轿厢所处的楼层位置和门机状态等信息,并可进行内呼和外呼等呼叫设置(Call操作(图5。
点击【Call】按钮可以进入内呼,外呼设置界面,点击【Close】按钮可以返回程序主界面。
图53.3.1 呼叫设置在井道功能窗口左下方位置有一个呼叫设置(Call按钮,点击此按钮可进入呼叫设置页面(图6。
用户可根据自己需求,点击某个楼层,进行相应楼层的上呼(Up、下呼(Dn、内呼(In。
火警服务(Fr。
特别呼叫(Sp暂时被屏蔽。
图6在图(6中点击某个楼层,进入相应楼层的呼叫设置界面,(图7,设置呼叫类型。
点击【Ok】按钮,完成该楼层的呼叫设置,程序会自动返回到井道主功能界面(图5。
点击【Cancel】取消本次呼叫设置。
图73.4 事件日志事件日志(Event Log功能用于显示电梯运行中的一些重要情况(图8,最近的100次事件将会在事件日志功能中得以显示。
图8点击刷新按钮(Refresh,刷新日志列表。
点击和翻页按钮,浏览前10条或后10条事件。
每页事件日志列表可最大显示10条事件信息,其均按时间先后排序。
点击事件日志窗口下方的标记按钮(Flag,更改标记(图9。
图9选择相应的标记号码,然后点击ok按钮确认。
点击标记设置窗口右上方的X按钮可退出标记设置。
做好新的标记后,请点及Refresh按钮,以显示最新的事件更新。
3.5 故障库故障库(Error Stack功能用于显示电梯运行中的一些故障情况(图10,故障库最大可存储100个故障情况。
图10点击刷新按钮(Refresh,刷新故障列表。
点击和翻页按钮,浏览前10条或后10条故障。
每页故障列表可最大显示10条故障信息。
双击故障代码条目,可以查阅故障的具体内容。
(图10点击故障库窗口下方的标记按钮(Flag,更改标记(图11。
图11选择相应的标记号码,然后点击ok按钮确认(图11。
点击标记设置窗口右上方的X按钮可退出标记设置。
做好新的标记后,请点及Refresh按钮,以显示最新的故障更新。
3.6 教入3.6.1 教入的基本使用教入功能(Teach In可用于显示并修改电梯的控制参数。
此外,电梯控制器可通过教入功能自学习一些特殊的控制参数。
在使用教入前,请先确认电梯控制系统的紧急电动开关处于打开状态(图12。
图12进入教入功能后,双击各功能条目进入该条目的功能操作页面;或者单击此功能条目,并点击执行按钮(Execute,进入该功能的操作页面(图13。
图133.6.2退出教入功能部件-在教入功能的窗口上方的下拉菜单中(图16,选择第一条AF00-Reset(AF00重置,然后点击右下方的执行按钮(Execute ,重置电梯控制器,并推出教入功能;-直接点击教入功能窗口下方的AF00重置快捷按钮,重置电梯控制器,并退出教入功能; -如果用户直接点击PDA屏幕右上方的OK按钮,系统讲提示用户执行AF00,重置电梯控制器,并退出。
3.6.3 井道自学习-将轿厢移动到井道自学习位置;-在教入功能页面上方的下拉菜单中,双击AF10-Shaft learning(well teach-in功能条目;图14-进入井道自学习操作页面后,状态栏(Status里会显示自学习的进程;-一开始状态栏显示Initiating;-当状态栏显示turn off the switch时,关上紧急电动开关,开始自学习(图19;图15-当状态栏显示learning时,下方的信息显示窗口开始显示具体的自学习进程(图20;图16-当状态栏显示Finished时,其表示自学习结束,点击页面右下方的ok按钮,退出自学习功能。
3.6.4 其他功能使用和传统诊断仪一样,用户可以通过4位16进制代码来识别教入功能的各子功能。
例如,AF23,表示电梯的最大运行速度。
以ACC0为例,进入该功能操作页面后(图22,用户可根据自己的需要改动电梯的最大运行速度。
1.拖动滑动条中的刻度标记来改变设置;2.点击-、+两个按钮来实现微调;3.完成设置后,点击Write键,将新的设置写入控制器;4.点击Read键,显示当前的设置。
图17备注:自学习功能仅能通过AF00重置功能中止,所以请务必在其他教入功能操作完毕后,最后使用自学习功能。
3.4 存储器TCM诊断仪提供了针对电梯控制系统存储器的读写和显示功能,最大显示长度为128字节(图23。
3.4.1读取显示存储器数据-进入存储器功能页面后(图18,在起始地址(Start Address处,输入用户所想显示数据的地址起始位(16进制;-读取长度(Length处,输入用户所想显示数据的长度(10进制; -点击Display按钮,地址相应的数据会在内存显示窗口中显示;图183.4.2 更改显示存储器数据-点击Change按钮,进入存储器数据更改的操作页面(图19;图19-在地址(Address处,输入用户所想更改数据的地址(16进制;-在新值(New Value处,输入新的数据,点击Write按钮,将数据写入内存; -点击Close按钮,退出数据更改操作;3.5电梯系统信息电梯系统信息用于显示系统的一些基本信息(图20。
图203.6 F500 功能F500功能可以查看电梯的一些信号状态,使用方法可以参照I型诊断仪器(图21。
图213.6 Node 功能Node功能可检查电梯控制器个重要功能电路板的连接情况(图22。
图22四、PDA相关功能介绍4.1 软键盘使用软键盘在一个诊断仪功能的使用上起到了很重要的输入功能,比方内存地址的输入,或内存数据的修改。
通常,在程序操作页面最下方蓝色底条的中间位置会有一个白色的键盘图标(图23,点图标打开软键盘(图24。
图23图24软键盘的操作和电脑键盘的操作规则一样,但其使用手写笔点触的方式选择用户所需要的字符按键,用户可使用CAP或Shift键切换子大小写和其它字符(图25。
图25用户也可点击123键,选择以小键盘的方式进行操作(图26。
图26附录附1 蒂森克虏伯电梯门系统诊断工具蒂森克虏伯电梯门系统诊断工具目前具备47个诊断和调试F5/F9门机的功能。
除英语说明外,用户也可通过16进制代码来识别这些功能,其表示方式与传统手持式诊断仪完全相同,操作步骤和显示与Windiag类似。
我们将在这一章节简单论述如何使用门系统诊断工具。
如何打开PDA,进入和退出门系统诊断工具的步骤,请参阅2.2、2.3。
进入诊断仪操作页面后,请选择所要操作的门机,包括主侧(Main Side和后侧(Open-Through,请选择正确的门侧(图A1。
图A1附1.1 基本操作-点击Main Side,进入主门的操作页面。
进入操作页面后,请点击右下方的Ok按钮退出程序(图A2。
图A2-所有47个功能分5页显示,点击和翻页按钮,显示前10条和后10条功能条目。
-双击功能条目,进入该功能的操作页面。
图A3-选择文件上拉菜单(File,可更改门侧(Door Side,进入故障堆栈功能(Error Stack 和退出程序(Exit(图A3。
图A4-选择帮助上拉菜单(Help,可察看帮助文档的索引(Index和察看软件的版本信息(About (图A4。
附1.2 功能使用门系统诊断仪包括了47个功能条目和故障堆栈。
其中大部分功能的基本操作步骤类似,这里讲举例说明几个典型功能的操作步骤。
例1.DF00图A5-进入DF00存储数据的操作页面后,点击Ok按钮进行数据存储,或者点击Close 按钮退出功能。
图A6-点击Close按钮后,会有弹出让用户确认的确要退出和不保存任何信息的确认页面。