为什么使用外观设计专利产品不是侵权行为
- 格式:docx
- 大小:100.39 KB
- 文档页数:3
专利法第十一条规定:“发明和被授予后,除本法另有规定的以外,任何单位或者个人未经专利权人许可,都不得实施其专利,即不得为生产经营目的制造、使用、许诺销售、销售、进口其专利产品,或者使用其专利方法以及使用、许诺销售、销售、进口依照该专利方法直接获得的产品.外观设计专利权被授予后,任何单位或者个人未经专利权人许可,都不得实施其专利,即不得为生产经营目的制造、许诺销售、销售、进口其外观设计专利产品.”细心的人会发现,专利法对外观设计的保护,有别于发明和使用新型.具体而言,他人未经,可以使用外观设计专利产品.人们会问,为什么使用发明或实用新型专利产品是侵权行为,而使用外观设计专利产品就不侵权呢原因在于,外观设计专利保护的客体与发明和实用新型保护的客体不同.专利法第二条规定:“外观设计,是指对产品的形状、图案或者其结合以及色彩与形状、图案的结合所作出的富有美感并适于工业应用的新设计.”外观设计专利固有的那种美感,是有制造商愿意制造这种外观设计专利产品、销售商愿意销售这种产品、进口商愿意进口这种产品、消费者愿意购买这种产品的理由.简而言之,“美”的产品好卖.北京市高级人民法院专利侵权判定指南2017第104条规定:“使用外观设计专利产品,是指该外观设计产品的功能、技术性能得到了应用.”根据该条规定,换言之,外观设计专利产品一旦经过销售,到达消费者手中后,除非将其作为部件用于生产其他产品再销售,消费者都无法像制造商或销售商一样使用外观设计的美感用于“招揽”顾客,最终消费者只能使用该外观设计产品的功能、技术性能.而功能和技术性能不是外观设计的客体.最高人民法院关于审理侵犯专利权纠纷案件应用法律若干问题的解释第12条第2款规定:“将侵犯外观设计专利权的产品作为零部件,制造另一产品并销售的,人民法院应当认定属于专利法第十一条规定的销售行为,但侵犯外观设计专利权的产品在该另一产品中仅具有技术功能的除外.”根据上述司法解释的规定,如果将前手外观设计专利产品作为零部件,利用其工业上的美感制造另一产品并销售的,法院应认定是侵权的销售行为.但是如果该零部件用的是外观产品的技术功能,则后续的制造和销售行为不构成侵权.赘述一句,消费者使用不应被认定为侵权,不是依据合法来源抗辩或是权利用尽抗辩而可免责,而是因为“使用外观设计专利产品的技术功能”不是外观设计专利保护的客体.随着人们的意识增强,越来越多人懂得要做好知识产权的保护,但是知识产权中的商标、专利、版权注册业务坑太多,很多人怕中招.别怕,汇桔网精选知识产权服务商,咨询客服24小时在线,不漏下您的每一次需求,托管监控服务流程,对每一步服务进度负责,保障支付信息安全,守护每一笔交易.。
如何识别并应对产品外观设计侵权行为在当今竞争激烈的市场环境中,产品外观设计的独特性和创新性成为吸引消费者、提升品牌竞争力的重要因素。
然而,随之而来的是产品外观设计侵权行为的日益增多,这不仅损害了原创者的合法权益,也扰乱了市场秩序。
因此,学会识别和应对产品外观设计侵权行为显得尤为重要。
一、产品外观设计侵权的定义及构成要件产品外观设计侵权,是指未经授权,他人擅自使用与受法律保护的产品外观设计相同或近似的设计,导致消费者产生混淆,从而损害了权利人的利益。
构成产品外观设计侵权通常需要满足以下几个要件:1、存在有效的外观设计专利权:即权利人的产品外观设计已经获得了合法的专利保护。
2、侵权行为:未经许可制造、销售、许诺销售、进口等行为。
3、相同或近似:被指控侵权的产品外观与专利产品外观在整体视觉效果上相同或近似。
4、混淆可能性:使普通消费者在施以一般注意力的情况下,容易对两者产生混淆。
二、如何识别产品外观设计侵权1、进行外观设计特征的对比将涉嫌侵权的产品与专利产品的外观设计进行详细对比,包括形状、图案、色彩及其组合等方面。
注意观察整体轮廓、各部分的比例关系、细节特征等。
2、考虑消费者的认知和观察习惯从普通消费者的角度出发,判断他们在正常购买和使用过程中,是否会将两者误认为是同一种产品或者认为两者存在特定的关联。
3、借助专业工具和技术可以利用图像分析软件、三维建模等工具,对产品外观进行精确的测量和比较,提高识别的准确性。
4、参考相关案例和司法实践了解以往类似的侵权案例以及法院的判决依据和标准,有助于更准确地判断当前的情况是否构成侵权。
三、产品外观设计侵权的常见表现形式1、完全抄袭直接复制专利产品的外观设计,不做任何改动。
2、局部修改对专利产品的外观进行部分修改,如改变颜色、增减某些细节等,但整体上仍与专利产品相似。
3、模仿创意借鉴专利产品的设计理念和风格,虽然在具体形状和图案上有所不同,但整体效果相近。
四、应对产品外观设计侵权行为的措施1、收集证据一旦发现可能的侵权行为,应及时收集相关证据,如侵权产品的实物、销售记录、宣传资料、网页截图等。
外观设计专利权保护范围引言外观设计专利权保护是指保护产品的外观形状、颜色、图案等方面的独创性,并赋予专利权人对其进行独占使用的权利。
外观设计专利权的保护范围是指专利权人享有的权利的界定,涉及哪些方面的权利、如何判断是否侵权等问题。
本文将全面、详细、完整、深入地探讨外观设计专利权保护范围的相关问题。
外观设计专利权的保护范围根据外观设计专利法规定根据《中华人民共和国外观设计专利法》,外观设计专利权的保护范围包括设计的特征组合在整个设计中形成的整体效果。
即专利权人享有专利产品外观形状、颜色、图案等方面的独占使用权。
根据实施细则规定根据《外观设计专利实施细则》,外观设计专利权的保护范围还应根据该设计与现有的外观设计之间的区别进行界定。
如果专利产品的外观设计与已有的外观设计存在差异,即具有新颖性和个性化,那么专利权人将享有独占使用权。
判断外观设计侵权的标准根据相关法律规定,判断外观设计专利是否被侵权应考虑以下几个方面: 1. 是否存在相同或者近似的外观设计; 2. 是否专利产品的外观设计与已获得专利权的设计存在显著的不同; 3. 是否存在侵权人对专利产品的外观设计进行了实质性的复制或者模仿; 4. 是否存在对专利产品外观设计的商业使用行为。
外观设计专利权保护范围案例分析案例一:外观形状保护如果一个产品的外观形状是独特非常的,比如苹果公司的iPhone,其独特的圆角矩形外观形状获得了外观设计专利权的保护。
其他厂商如果生产类似形状的手机,可能构成侵权行为。
案例二:颜色保护某饮料公司开发了一款瓶装饮料,其瓶身颜色为特定的粉红色,并获得了外观设计专利权。
其他厂商如果在其饮料瓶上使用相同或者近似的粉红色,可能会被认定为侵权。
案例三:图案保护某服装品牌设计了一种独特的图案,将其应用于商品的表面,获得了外观设计专利权。
其他厂商如果在其商品上使用相同或者近似的图案,可能构成侵权行为。
案例四:综合因素综合判断在具体的案件中,外观设计专利权的保护范围往往需要考虑多个因素综合判断。
外观设计专利保护范围是什么外观设计专利权的保护范围以表示在图片或照片中的该外观设计专利产品为准。
申请外观设计不要求提交权利要求书、说明书等文字说明文件,而是要求提交图片或照片。
判断是否侵权的标准是:如果在与专利产品相同或相类似的产品上使用了相同或相似的外观设计,即被认为侵权。
不同类型的专利保护的范围不同,专利权人要想维护自己的利益,则首先要知道法律对自己权利的保护范围是怎样的。
这样发生了保护范围内的侵权行为,才好追究对方的法律责任。
那么外观设计专利保护范围是怎样的?我们一起在下文中进行了解。
▲一、外观发明专利是指什么?外观设计专利是指对产品的形状、图案、色彩或者其结合所做出的富有美感并适于工业上应用的新设计。
外观设计是指工业品的外观设计,也就是工业品的式样。
外观设计专利是专利权的客体,是专利法保护的对象,是指依法应授予专利权的外观设计。
它与发明或实用新型完全不同,即外观设计不是技术方案。
外观设计专利应当符合以下要求:是指形状、图案、色彩或者其结合的设计;必须是对产品的外表所作的设计;必须富有美感;必须是适于工业上的应用。
▲二、外观发明专利的保护范围是哪些?《专利法》第56条第2款规定,外观设计专利权的保护范围以表示在图片或者照片中的该外观设计专利产品为准。
该规定表明外观设计专利的保护对象是产品,外观设计必须与产品结合为一体。
如果单纯是一种创新图案、画稿,没有使用于某一载体之上便不能得到外观设计专利的保护。
只有把某种设计图案用于镜框。
汽车等工业产品上才能得到《专利法》的保护,否则属于《著作权法》的保护范围。
不能列入外观设计专利保护范围的物品有:1、建筑物、桥梁等不能在工厂组装的产品,如住宅、博物馆等;但建筑构件,如门、窗及小型活动房等建筑可以在工厂形成批量生产的不在此限。
2、无固定形状的物体如气体、液体或流动的物质以及粉末状、颗粒状的集合体。
3、产品的不能单独出售和使用的部分如刀把、水杯的把手等。
专利不侵权行为类型总结根据专利法第十一条规定:发明和实用新型专利权被授予后,除本法另有规定外,任何单位或者个人未经专利权人许可,都不得实施其专利,即不得为生产经营目的制造、使用、许诺销售、销售、进口其专利产品,或者使用其专利方法以及使用、许诺销售、销售、进口依照该专利方法直接获得的产品。
外观设计专利权被授予后,任何单位或者个人未经专利权人许可,都不得实施其专利,即不得为生产经营目的制造、许诺销售、销售、进口其外观设计专利产品。
如何判断不侵权行为,具体分为哪几类?根据专利法第六十九条规定:有下列情形之一的,不视为侵犯专利权:(一)专利产品或者依照专利方法直接获得的产品,由专利权人或者经其许可的单位、个人售出后,使用、许诺销售、销售、进口该产品的。
(二)在专利申请日前已经制造相同产品、使用相同方法或者已经作好制造、使用的必要准备,并且仅在原有范围内继续制造、使用的。
(三)临时通过中国领陆、领水、领空的外国运输工具,依照其所属国同中国签订的协议或者共同参加的国际条约,或者依照互惠原则,为运输工具自身需要而在其装置和设备中使用有关专利的。
(四)专为科学研究和实验而使用有关专利的。
(五)为提供行政审批所需要的信息,制造、使用、进口专利药品或者专利医疗器械的,以及专门为其制造、进口专利药品或者专利医疗器械的。
下面对专利法69条规定的不视为侵犯专利权的几种情况具体详细进行解释:①权利用尽:专利权人通过自己制造、进口或者通过许可他人制造、进口的专利产品,并予以销售,就可以从中获利,权利人的权利已经实现,权利人不应当就同一产品重复获利。
②先用权:在专利申请以前实施或者准备实施专利技术的行为被称为在先使用。
在先使用产生先用权,可以对抗专利权。
这样规定的原因在于申请并获得专利权的人不一定是首先作出发明创造的人,也不一定是首先实施该发明创造的人。
在专利权人提出其专利申请之前,可能有人已经研究开发出同样的发明创造,并且已经实施或者准备实施,这样的人被称为先用者。
外观设计专利什么是外观设计专利?外观设计专利是指那些以外观为主要特征的产品的专利。
通俗地说,外观设计专利就是对产品外观的保护。
外观设计专利的保护范围,通常是对产品外观的整体或局部的外观特征(如形状、色彩、纹理、图案、装饰等)的保护。
一旦获得了外观设计专利,其他人就不能在未经授权的情况下,使用、生产、销售或进出口被外观设计专利所保护的产品。
外观设计专利与实用新型专利、发明专利的区别1.保护范围不同外观设计专利的保护范围是针对产品的外观特征进行保护,而实用新型专利和发明专利则是针对产品的实用性和技术含量进行保护。
2.获得难度不同相较于实用新型专利和发明专利,获得外观设计专利要容易得多。
一般情况下,提交外观设计专利申请的时间和流程也少得多。
3.保护时间不同外观设计专利的保护期限为10年,而实用新型专利和发明专利的保护期限则是20年。
外观设计专利的申请流程1.申请人准备对于希望获得外观设计专利的申请人来说,首先需要准备如下材料:•申请书;•外观设计说明书;•外观设计图样。
2.申请人提交申请申请人可以直接提交申请,也可以委托专利代理机构代理申请。
申请提交后,中国专利局将开始审查申请人提交的材料,对其合法性和可行性进行审查。
3.公告审查经过初审后,中国专利局将把申请内容公告在专利公告中,择期组织上述有限的人进行公告审查。
公告审查包括以下几个方面的内容:•对公告中内容的相关技术进行检索和分析;•针对公告内容,进行审查意见的编写等。
4.授权发明证书经过公告审查后,如果中国专利局决定授权,那么就会颁发外观设计专利证书。
外观设计专利一经颁发,就享有了专利权。
对于未经授权的人而言,他们不能擅自生产、销售、引进或使用外观设计专利所保护的产品,否则,侵犯他人的知识产权的行为将被认定为侵权行为。
外观设计专利的保护想要获得外观设计专利的保护,除了必须遵守上述申请流程以外,申请人还需要对产品的外观特征进行明确和详细的说明。
申请人不要只是提供外观设计图样,而应该根据自己的实际情况,充分说明产品的外观特征及其具体结构。
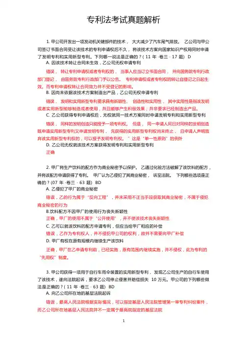
专利法考试真题解析1. 甲公司开发出一项发动机关键部件的技术,大大减少了汽车尾气排放。
乙公司与甲公司签订书面合同受让该技术的专利申请权后不久,将该技术方案向国家知识产权局同时申请了发明专利和实用新型专利。
下列哪一说法是正确的?( 11 年·卷三· 17 题) DA. 因该技术转让合同未生效,乙公司无权申请专利错误,转让专利申请权或者专利权的,当事人应当订立书面合同,并向国务院专利行政部门登记,由国务院专利行政部门予以公告。
专利申请权或者专利权的转让自登记之日起生效。
而专利申请权转让合同效力并不受登记的影响。
B. 因尚未依据该技术方案制造出产品,乙公司无权申请专利错误,发明和实用新型专利要求具有新颖性、创造性和实用性,其中实用性是指该发明或者实用新型能够制造或者使用,并且能够产生积极效果;并非要求已经制造出产品。
C. 乙公司获得专利申请权后,无权就同一技术方案同时申请发明专利和实用新型专利错误,同样的发明创造只能授予一项专利权。
但是,同一申请人同日对同样的发明创造既申请实用新型专利又申请发明专利,先获得的实用新型专利权尚未终止,且申请人声明放弃该实用新型专利权的,可以授予发明专利权。
”这是“单一性原则”的例外D. 乙公司无权就该技术方案获得发明专利和实用新型专利正确2. 甲厂将生产饮料的配方作为商业秘密予以保护。
乙通过化验方法破解了该饮料的配方,并将该配方申请获得了专利。
甲厂认为乙侵犯了其商业秘密,诉至法院。
下列哪些选项是正确的?(07 年·卷三· 63 题) BDA. 乙侵犯了甲厂的商业秘密错误,乙的行为属于“反向工程”,并未采用不正当手段获取其商业秘密,不属于侵犯商业秘密的行为B.饮料配方不因甲厂的使用行为丧失新颖性正确,甲厂的使用不属于“公开使用”,并不使该技术丧失新颖性C. 乙可以就该饮料的配方申请专利,但应当给甲厂相应的补偿错误,乙作为专利权人,并不侵犯甲公司的权利,故并不需要向甲厂补偿D. 甲厂有权在原有规模内继续生产该饮料正确,甲厂在乙申请专利前,已经实施,原有范围内继续实施,并不侵权,此为专利的“先用权”制度。
保护工业品外观设计的基本原理1. 简介工业品外观设计是指产品外观形态、图案、颜色或其组合在整体上呈现出来的视觉效果,是产品与消费者之间的第一接触点。
保护工业品外观设计的基本原理主要包括两个方面:法律保护和商业保护。
法律保护主要通过专利法和商标法等知识产权法律来实现,而商业保护则主要通过市场竞争和品牌建设等手段来实现。
2. 法律保护2.1 专利法保护根据中国专利法的规定,工业品外观设计可以通过申请外观设计专利来获得法律保护。
外观设计专利是指对于产品的形状、图案或其组合所做的新设计,具有新颖性、创造性和工业适用性,并且在审查合格后取得专利权。
2.2 商标法保护根据中国商标法的规定,工业品外观设计可以作为商品商标进行注册,并获得商标权的保护。
商标是用于区别商品来源的特定符号,包括文字、图形、颜色、声音等,可以通过注册商标来确保外观设计的独特性和独占性。
2.3 专利法与商标法的比较专利法和商标法在保护工业品外观设计方面有一些区别。
专利权是一种临时的、有限期的独占权,而商标权则是一种永久的、无限期的独占权。
此外,专利权主要保护技术创新方面的内容,而商标权主要保护品牌形象和市场竞争方面的内容。
3. 商业保护3.1 品牌建设品牌建设是指通过广告宣传、产品包装、形象设计等手段来塑造产品在消费者心中的形象和认知。
通过建立强大的品牌形象,可以使工业品外观设计在市场上具有较高的辨识度和美誉度,从而提高产品销售额。
3.2 市场竞争市场竞争是指通过不断改进产品设计、提高产品质量以及降低产品价格等手段来增强企业在市场上的竞争力。
通过不断创新和优化工业品外观设计,可以使产品具有更好的功能性、实用性和美观性,从而吸引更多的消费者。
3.3 售后服务售后服务是指在产品销售后为消费者提供的一系列服务,包括维修、保养、退换货等。
通过提供高质量的售后服务,可以增加消费者对产品的信任感和满意度,进而提升产品的口碑和市场竞争力。
4. 综合保护策略为了更好地保护工业品外观设计,企业可以采取以下综合保护策略:4.1 多方位申请专利工业品外观设计可以同时申请外观设计专利和商标注册,以获得更全面的法律保护。
外观设计专利侵权案例外观设计是产品的外观形状、纹理、颜色、图案或其组合所具有的新的和原创的特点,可以通过外观设计专利来保护。
侵权指他人未经授权擅自制造、销售、使用被他人保护的外观设计作品。
下面将介绍两起外观设计专利侵权案例。
案例一:汽车制造公司设计并申请了一款新型轿车的外观设计专利,并获得了授权。
他们的外观设计独特,具有较高的知名度和市场价值。
然而,竞争对手未经授权,生产并销售了外观与其设计相似的轿车。
原汽车制造公司发现后提起了侵权诉讼。
在此案中,原汽车制造公司拥有合法的外观设计专利权,竞争对手的行为属于未经授权的生产销售,构成了侵权行为。
法院通过审理认定了侵权事实,并判决竞争对手停止侵权行为,赔偿原汽车制造公司的经济损失,并承担法律责任。
案例二:家具公司设计并申请了一款新型沙发的外观设计专利,并获得了授权。
该沙发的外观设计独特,备受消费者喜爱。
然而,家具商未经授权,开始生产并销售与其外观设计相似的沙发。
原家具公司提起了侵权诉讼。
在此案中,原家具公司拥有合法的外观设计专利权,家具商的行为构成了未经授权的生产销售,侵犯了原外观设计专利的权益。
法院判决家具商停止侵权行为,赔偿原家具公司的损失,并承担违法责任。
综上所述,外观设计专利侵权案件中,原告需要证明自己拥有合法的外观设计专利权,并证明被告的行为构成侵权行为,即未经授权的生产销售。
法院将根据证据认定侵权事实,并依法判决停止侵权行为,赔偿损失,并对侵权方承担相应的法律责任。
对于创新型企业来说,申请外观设计专利是保护自己知识产权的重要手段,也能够有效避免侵权纠纷的发生。
What we are most proud of is not that we never fall, but that we can get up every time we fall.(页眉可删)外观设计专利权侵权认定标准是什么导读:1、进行外观设计专利侵权判定时,应当以普通消费者的眼光和审美观察能力为标准,不应当以该外观设计专利所属领域的专业设计人员的眼光和审美观察能力为标准。
2、整体观察、综合判断是外观设计侵权判断的主要方式。
一、外观设计专利权侵权认定标准是什么进行外观设计专利侵权判定,即判断被控侵权产品与外观设计专利产品是否构成相同或者相近似。
主要注意以下两个问题:第一,进行外观设计专利侵权判定时,应当以普通消费者的眼光和审美观察能力为标准,不应当以该外观设计专利所属领域的专业设计人员的眼光和审美观察能力为标准。
判断被控侵权产品与外观设计专利产品是否相同或者相似,不同水平的人、站在不同的立场上、用不同的眼光,可能会得出完全相反的结论。
例如,专业技术人员或者普通美术人员与普通消费者对产品外观的分辨能力有很大差异,有些相似产品之间外观上的细微差别,专业技术人员或者普通美术人员能很容易地分辨出来,而普通消费者却极易忽略。
外观设计专利保护的目的,在于防止不正当的竞争,防止抄袭、仿冒行为的发生,这就要求生产者在设计其产品的外观时,应当尽量与其他生产者的产品的外观区别开来,使消费者不致混淆、误认、误购。
因此,以普通消费者的眼光和水平为尺度,判断产品外观设计是否相同或者相近似是较为合理的标准。
普通消费者并非任何公民,而是指该外观设计专利同类产品或者类似产品的购买群体或者使用群体。
因为,只有购买商品的消费者或者使用商品的消费者,才需对该产品与同类其他产品的相同与相近似作出比较和判断。
第二,整体观察、综合判断是外观设计侵权判断的主要方式。
整体观察、综合判断是相辅相成的。
对被控产品的外观与外观设计专利产品外观是否相同、相近似,不应仅从一件设计的局部出发,或把一件设计的各个部分分割开来,而应从其整体出发,从一件设计的整体或其主要构成上来比较判断二者是否相同、相近似。
外观设计专利侵权判定标准是什么外观专利侵权的判定标准是该产品的外观设计以专利外观设计完全相同,外观的设计在要部上和专利外观设计基本相同。
所以,判定外观专利有没有侵权的办法就是注意观察该产品的外观设计,外观设计都是通过肉眼直接就能辨别得出来的,发现构成设计专利侵权就要及时的维权。
▲一、外观设计专利侵权判定标准是什么?(1)被控侵权产品的外观设计与专利外观设计完全相同,就认定前者落入了专利权的保护范围,专利侵权成立。
(2)被控侵权产品的外观设计在要部上与专利外观设计基本相同,整体上属于近似,将可能根据等同原则,也认定专利侵权成立。
(3)被控侵权产品的外观设计与专利外观设计在整体上既不相同,也不近似,就认定被控侵权产品没有落入专利权的保护范围,专利侵权不成立。
▲二、外观设计专利侵权的判定方法,也有三个步骤:1、确定外观设计专利权的保护范围。
根据专利法第五十九条第二款之规定,其保护范围,以表示在外观设计专利权人在申请外观设计专利时向专利局提交的图片或者照片中的该外观设计专利产品为准,包括主视图、俯视图、侧视图等。
其中主视图最为重要,因为它最能体现该项外观设计的美感。
在确定外观设计专利权的保护范围时,还要注意从这些视图中找出能够体现该项外观设计美感的各项要素。
2、确定外观设计专利产品与侵权产品是否属于相同或者类似商品。
中国法官的认定方法,通常是以产品的功能、用途作为标准,同时参考国际外观设计分类表(即洛迦诺条约)有关商品的分类。
如果外观设计专利产品与被控侵权产品在功能、用途上是相同的,就可以确定二者是相同或者类似商品,并继续进行下面3的比较。
如果二者在功能、用途上不相同,可以认定二者既不是相同商品,也不是类似商品,到此就可以结束我们的侵权判定步骤,认定专利侵权不成立。
3、将外观设计专利与被控侵权产品进行对比。
即以普通消费者的眼光,对被授予专利的外观设计与被控侵权产品的外观设计进行要部观察,整体判断。
▲三、专利侵权的民事责任是怎样的?根据我国民法通则和专利法的规定,侵犯专利权的民事法律主要有停止侵权、赔偿损失、清除影响等。
外观设计相同相近似判定——上海海事大学徐园随着人们生活水平的提高,外观设计在社会经济生活中的作用也越来越大,人们在注重商品本身功能的同时,对产品的外观也有了更多的追求。
在同类市场中,面对琳琅满目,功能相似的产品,如何以其外观设计出奇制胜,吸引消费者的目光,成了许多商家的法宝。
理所当然,对外观设计的专利保护不仅保障了企业的利益,也保护了消费者的权益。
然而,在如今的市场中,我们不难发现许多山寨品,他们与一些知名品牌的包装,名称及其相似,借着这些品牌的东风,靠着顾客的一不留神,他们也同样闯出了一番天地。
比如,你会看到与“大白兔”奶糖包装相似的“小白兔”,与“好吃点”神似的“女子吃点”……数不胜数。
那么,这些是否构成侵权呢,怎样对外观设计相同相近似的产品进行判定?案例:原告:广东康宝电器厂(以下简称康宝电器厂)被告:广州番禺大石电器厂(以下简称大石电器厂)原告康宝电器厂于1992年4月15日向中国专利局申请“消毒柜”外观设计专利,并于1993年6月13日获得授权,专利号为92301447.0号。
其外观设计的产品名称为“消毒柜”,在国家专利局外观设计专利公报表示的该外观设计专利图片为:立体几何形状为竖长方体矩形圆角设计,边角采用大R转角设计,转角成弧形,门拉手成凹状的弧形,右置并暗藏,柜门下部电器开关配件部位中间弧形凸起,俯视图有凸起6条装饰带,门的上檐有长条形圆包角。
该专利曾由被告大石电器厂等五厂家申请宣告无效。
国家专利局专利复审委员会于1994年12月14日作出审查决定,维持该专利有效。
被告大石电器厂从1993年10月开始制造双乐牌SL-700-03双门豪华型消毒柜。
该消毒柜的立体几何形状为竖长方体矩形圆角设计,边角采用大R转角设计,转角成弧形,两个门拉手成凹状的弧形,右置并暗藏,柜门下部电器开关配件部位中间弧形凸起,俯视图有凸起的5条装饰带,门和上檐为长条状的圆包角,其长、宽、高比例与原告专利产品略有不同。
用以科学研究的他人专利算不算侵权
第一,根据《专利权法》第六十九条的规定,专为科学研究和实验而使用
有关专利的行为,不构成侵权行为,但也只可以使用外观设计,发明和实用新
型专利则不能使用,而且专利法还规定限制在针对专利技术本身进行研究范围
之内。
第二,从法律角度来说,构成侵权必须具备四个要件:1、有被侵犯的对象:即侵犯的必须是受专利法保护的专利产品或方法,对于已经过期,宣告无效或
放弃的专利的实施,不构成侵权;2、有法定的侵权行为:如制造、使用、销售或许诺销售、进口别人的专利产品,或使用了别人的专利方法,使用、销售、
进口了以该方法直接获得的产品,均属于侵权行为;3、以生产经营为目的:即以赢利为目的实施他人专利的行为,如果专门为科学研究和实验而使用有关专
利技术或个人出自爱好或自用等非盈利目的制造、使用专利产品或使用专利方
法的行为,也不属于侵犯专利权;4、未经专利权人许可:如果是经专利权人许可或默许的实施行为,则不构成侵权。
专题二十四专利侵权行为一、专利权的特征1. 排他性(独占性)知识产权(专利)为权利人所独占,没有法律规定或未经权利人许可,任何人不得使用权利人的知识产品;专利权人有权排斥他人对专利技术进行不法仿制,但是专利权人实施其技术也可能对他人专利侵权。
2. 地域性排他效力只限于本国境内。
3. 时间性在一定时期内受法律保护。
二、专利侵权行为分析《专利法》第11条规定:“发明和实用新型专利权被授予后,除本法另有规定的以外,任何单位或者个人未经专利权人许可,都不得实施其专利,即不得为生产经营目的制造、使用、许诺销售、销售、进口其专利产品,或者使用其专利方法以及使用、许诺销售、销售、进口依照该专利方法直接获得的产品。
外观设计专利权被授予后,任何单位或者个人未经专利权人许可,都不得实施其专利,即不得为生产经营目的制造、许诺销售、销售、进口其外观设计专利产品。
”下面结合《最高人民法院关于审理侵犯专利权纠纷案件应用法律若干问题的解释》第12条第1、2款的规定,对本部分重要考点归纳如下:1. 专利侵权行为的构成要件(1)专利权有效专利申请被授权后,其他人未经许可实施专利的行为才构成专利侵权。
(2)未经专利权人许可未经专利权人许可,实施其专利的行为构成专利侵权。
(3)生产经营目的生产经营目的是指为工农业生产或者为商业经营的目的,不能被简单地理解为“以营利为目的”。
国家机关、非盈利性单位、社会团体的行为也有为生产经营目的的性质,例如医院为治病而使用专利设备,学校为教学制造、使用专利设备等。
(4)存在实施专利行为制造、使用、许诺销售、销售、进口其专利产品(含依照专利方法直接获得的产品),或者使用其专利方法。
(5)实施行为落入专利权的保护范围保护范围的确定和侵权判断原则可参见专题二十五。
2. 实施专利的行为(1)实施发明、实用新型专利产品的行为①制造通过机械或者手工方式做出的具有权利要求书所记载的全部技术特征的产品。
②使用包括单独使用,以及作为其他产品组成部分使用,如将侵犯发明或者实用新型专利权的产品作为零部件,制造另一产品。
怎么判定专利侵权,有什么判定原则我国规定的专利包括发明创造、实⽤新型以及外观设计,侵犯其中⼀种专利项⽬都是违法的,那怎么判定专利侵权,有什么判定原则?接下来由店铺的⼩编为⼤家整理了⼀些关于这⽅⾯的知识,欢迎⼤家阅读!怎么判定专利侵权,有什么判定原则⼀、发明和实⽤新型专利侵权判定(⼀)判定原则1、全⾯覆盖原则全⾯覆盖是指被控侵权物(产品或⽅法)将专利权利要求中记载的技术⽅案的必要技术特征全部再现,被控侵权物(产品或⽅法)与专利独⽴权利要求中记载的全部必要技术特征⼀⼀对应并且相同。
全⾯覆盖原则是专利侵权判定中的⼀个最基本原则。
主要包括以下⼏种形式:(1)字⾯侵权⼜称全部技术特征覆盖,即如果被控侵权物(产品或⽅法)的技术特征包含了专利权利要求中记载的全部必要技术特征,则落⼊专利权的保护范围。
(2)上位概念侵权当专利独⽴权利要求中记载的必要技术特征采⽤的是上位概念特征,⽽被控侵权物(产品或⽅法)采⽤的是相应的下位概念特征时,则被控侵权物(产品或⽅法)落⼊专利权的保护范围。
(3)特征数量侵权如被控侵权物(产品或⽅法)在利⽤专利权利要求中的全部必要技术特征的基础上,⼜增加了新的技术特征,仍落⼊专利权的保护范围。
此时,不考虑被控侵权物(产品或⽅法)的技术效果与专利技术是否相同。
(4)从属专利侵权被控侵权物(产品或⽅法)对在先专利技术⽽⾔是改进的技术⽅案,并且获得了专利权,则属于从属专利⼜称依存专利。
未经在先专利权⼈许可,实施从属专利也覆盖了在先专利权的保护范围。
2、等同原则“等同原则”的概念:是指以基本相同的⼿段,实现基本相同的功能,达到基本相同的效果,并且所属领域的技术⼈员在侵权⾏为发⽣时通过阅读说明书、附图和权利要求书,⽆需经过创造性劳动就能够联想到的特征。
等同原则的“等同”,是指具体技术特征在功能、作⽤上的等同,⽽不是侵权产品与专利两个技术⽅案的整体等同。
故被控侵权产品该三个技术特征的结合与专利权利要求必要技术特征“弹性罩边”是以基本相同的⼿段,实现基本相同的功能,达到了基本相同的效果,应认定是等同的。
为什么使用外观设计专利产品不是侵权行为
文件管理序列号:[K8UY-K9IO69-O6M243-OL889-F88688]
《专利法》第十一条规定:“发明和被授予后,除本法另有规定的以外,任何单位或者个人未经专利权人许可,都不得实施其专利,即不得为生产经营目的制造、使用、许诺销售、销售、进口其专利产品,或者使用其专利方法以及使用、许诺销售、销售、进口依照该专利方法直接获得的产品。
外观设计专利权被授予后,任何单位或者个人未经专利权人许可,都不得实施其专利,即不得为生产经营目的制造、许诺销售、销售、进口其外观设计专利产品。
”
细心的人会发现,专利法对外观设计的保护,有别于发明和使用新型。
具体而言,他人未经,可以使用外观设计专利产品。
人们会问,为什么使用发明或实用新型专利产品是侵权行为,而使用外观设计专利产品就不侵权呢?
原因在于,外观设计专利保护的客体与发明和实用新型保护的客体不同。
专利法第二条规定:“外观设计,是指对产品的形状、图案或者其结合以及色彩与形状、图案的结合所作出的富有美感并适于工业应用的新设计。
”外观设计专利固有的那种美感,是有制造商愿意制造这种外观设计专利产品、销售商愿意销售这种产品、进口商愿意进口这种产品、消费者愿意购买这种产品的理由。
简而言之,“美”的产品好卖。
北京市高级人民法院《专利侵权判定指南》(2017)第104条规定:“使用外观设计专利产品,是指该外观设计产品的功能、技术性能得到了应用。
”
根据该条规定,换言之,外观设计专利产品一旦经过销售,到达消费者手中后,除非将其作为部件用于生产其他产品再销售,消费者都无法像制造商或销售商一样使用外观设计的美感用于“招揽”顾客,最终消费者只能使用该外观设计产品的功能、技术性能。
而功能和技术性能不是外观设计的客体。
《最高人民法院关于审理侵犯专利权纠纷案件应用法律若干问题的解释》第12条第2款规定:“将侵犯外观设计专利权的产品作为零部件,制造另一产品并销售的,人民法院应当认定属于专利法第十一条规定的销售行为,但侵犯外观设计专利权的产品在该另一产品中仅具有技术功能的除外。
”根据上述司法解释的规定,如果将前手外观设计专利产品作为零部件,利用其工业上的美感制造另一产品并销售的,法院应认定是侵权的销售行为。
但是如果该零部件用的是外观产品的技术功能,则后续的制造和销售行为不构成侵权。
赘述一句,消费者使用不应被认定为侵权,不是依据合法来源抗辩或是权利用尽抗辩而可免责,而是因为“使用外观设计专利产品的技术功能”不是外观设计专利保护的客体。
随着人们的意识增强,越来越多人懂得要做好知识产权的保护,但是知识产权中的商标、专利、版权注册业务坑太多,很多人怕中招。
别怕,汇桔网精选知识产权服务商,咨询客服24小时在线,不漏下您的每一次需求,托管监控服务流程,对每一步服务进度负责,保障支付信息安全,守护每一笔交易。