高中化学《离子浓度大小比较》专题讲解及例题分析
- 格式:doc
- 大小:124.00 KB
- 文档页数:5
高中化学学习材料(灿若寒星**整理制作)离子浓度大小关系的解题技巧一、相关知识弱电解质的电离平衡,盐类的水解平衡,溶液中的电荷守恒,物料守恒,质子守恒。
弱电解质及多数盐的单一水解是微弱的,一般认为浓度相等的弱电解质的电离程度大于相应的离子的水解程度。
如浓度相等的CH3COOH(NH3.H2O)和CH3COONa(NH4Cl)中,CH3COOH的电离程度大于CH3COO-的水解程度,NH3.H2O的电离程度大于NH4+的水解程度。
而对于特殊的NaHCO3溶液,其中HCO3-离子既存在电离平衡又存在水解平衡,认为其水解程度大于电离程度。
但具体到一个特定的习题,应根据题中的信息来判断哪种平衡程度更大。
二、解题技巧首先,通过读题明确两个内容:1、最终溶液中存在的溶质及溶质的浓度。
2、存在的平衡关系及相对强弱。
然后,确定溶液中离子间的基本关系:1、三个等式关系(1)、电荷守恒关系溶液中的阳离子所带的正电荷总数等于阴离子所带的负电荷总数。
如在NaF溶液中:c(F-)+(OH-)= C (Na+)+c (H+)(2)、物料守恒关系溶液中某元素的歌种存在形式中,原子总量不变。
如:0.1mol.L-1 NaHCO3溶液中:c (HCO3-)+c (CO32-)+c (H2CO3)= C (Na+)= 0.1mol.L-1(3)、质子守恒关系溶液中水电离出来的H+和OH-的数目相等。
如:在Na2S溶液中:c (OH-) =c (H+)+c(HS-)+c(H2S)2、一个大小关系根据题中信息判断电离程度与水解程度的相对强弱关系得出三、题型例析1、单组分溶液例1、0.1mol.L-1的CH3COOH溶液在的离子浓度的关系等式的关系:电荷守恒:c (H+)=c(CH3COO-)+c (OH-)物料守恒:c(CH3COO-)+c(CH3COOH)=0.1mol.L-1大小关系:c(CH3COOH)> c (H+)> c (OH-)例2、0.1mol.L-1的NH4Cl溶液电荷守恒:c(NH4+)+c (H+)=c(Cl-)+c (OH-)物料守恒:c(NH4+)+c(NH3.H2O)=c(Cl-) =0.1mol.L-1大小关系:c(Cl-)> c(NH4+)> c (H+)> c (OH-)例3、0.2mol.L-1Na2CO3溶液电荷守恒:c(Na+)+c (H+)=2c (CO32-)+c(HCO3-)+c(OH-)物料守恒:c(Na+)=2c (CO32-) +2c(HCO3-)+ 2c (H2CO3)=0.4mol.L-1质子守恒:c (OH-)= c (H+)+ c (HCO3-)+2c (H2CO3)大小关系:c(Na+)> c(CO32-)> c (OH-)> c (HCO3-)> c (H+)例4、将甲酸溶液中加入一定量的氢氧化钠溶液,恰好完全反应,则所得溶液中离子浓度的关系。
溶液中离子浓度的大小比较题型归纳及解题策略一、要注意掌握两个微弱观念1.弱电解质的电离平衡弱电解质电离的过程是可逆的、微弱的,在一定条件下达到电离平衡状态,对于多元弱酸的电离,可认为是分步电离,且以第一步电离为主。
如在H 2S的水溶液中:H2S HS-+H+,HS-S2-+H+,H2O H++OH -,则离子浓度由大到小的顺序为c(H+)>c(HS-) >c(S2-)>c(OH-)。
2.盐的水解平衡在盐的水溶液中,弱酸根的阴离子或弱碱的阳离子都会发生水解反应,在一定条件下达到水解平衡。
在平衡时,一般来说发生水解反应是微弱的。
多元弱酸根的阴离子的水解,可认为是分步进行的,且依次减弱,以第一步为主。
如在Na 2CO3溶液中存在的水解平衡是:CO32-+H2O HCO3-+OH-,HCO3-+H2OH2CO3+OH-,则c(Na+)>c(CO32-) >c(OH-)>c(HCO3-)>c(H+)。
二、要全面理解三种守恒关系1.电荷守恒:电解质溶液中所有阳离子所带有的正电荷数与所有的阴离子所带的负电荷数相等。
例如:NaHCO3溶液中:n(Na+)+n(H+)=n(HCO3-)+2n(CO32-)+n(OH-)推出:c(Na+)+c(H+)=c(HCO3-)+2c(CO32-)+c(OH-)2.物料守恒:电解质溶液中由于电离或水解因素,离子会发生变化变成其它离子或分子等,但离子或分子中某种特定元素的原子的总数是不会改变的。
例如:NaHCO3溶液中n(Na+):n(C)=1:1,推出:c(Na+)=c(HCO3-)+c(CO32-)+c(H2CO3)3.质子守恒:电解质溶液中分子或离子得到或失去质子(H+)的物质的量应相等。
例如:在NH4HCO3溶液中H3O+、H2CO3为得到质子后的产物;NH3、OH-、CO32-为失去质子后的产物,故有以下关系:c(H3O+)+c(H2CO3)=c(NH3)+c(OH-)+c(CO32-)以上三种守恒是解题的关键,对于这一类题的如何切入、如何展开、如何防止漏洞的出现等只有通过平时的练习认真总结,形成技能,才能很好地解这一类型的题。
专题讲座离子浓度的大小比较一、熟悉两大理论,构建思维基点1.电离理论(1)弱电解质的电离是微弱的,电离产生的微粒都非常少,同时还要考虑水的电离,如氨水溶液中:NH3·H2O、NH+4、OH-浓度的大小关系是c(NH3·H2O)>c(OH-)>c(NH+4)。
(2)多元弱酸的电离是分步进行的,其主要是第一级电离(第一步电离程度远大于第二步电离)。
如在H2S 溶液中:H2S、HS-、S2-、H+的浓度大小关系是c(H2S)>c(H+)>c(HS-)>c(S2-)。
2.水解理论(1)弱电解质离子的水解损失是微量的(双水解除外),但由于水的电离,故水解后酸性溶液中c(H+)或碱性溶液中c(OH-)总是大于水解产生的弱电解质溶液的浓度。
如NH4Cl溶液中:NH+4、Cl-、NH3·H2O、H+的浓度大小关系是c(Cl-)>c(NH+4)>c(H+)>c(NH3·H2O)。
(2)多元弱酸酸根离子的水解是分步进行的,其主要是第一步水解,如在Na2CO3溶液中:CO2-3、HCO-3、H2CO3的浓度大小关系应是c(CO2-3)>c(HCO-3)>c(H2CO3)。
二、把握3种守恒,明确等量关系1.电荷守恒规律: 电解质溶液中,无论存在多少种离子,溶液都是呈电中性,即阴离子所带负电荷总数一定等于阳离子所带正电荷总数。
如NaHCO3溶液中存在着Na+、H+、HCO-3、CO2-3、OH-,存在如下关系:c(Na+)+c(H+)=c(HCO-3)+c(OH-)+2c(CO2-3)。
2.物料守恒规律: 电解质溶液中,由于某些离子能够水解,离子种类增多,但元素总是守恒的。
如K2S 溶液中S2-、HS-都能水解,故S元素以S2-、HS-、H2S三种形式存在,它们之间有如下守恒关系:c(K+)=2c(S2-)+2c(HS-)+2c(H2S)。
离子浓度大小的比较(讲义)一、电荷守恒:整个溶液不显电性1.概念:溶液中阳离子所带的正电总数=阴离子所带的负电总数2.注意:离子显几价其浓度前面就要乘上一个几倍的系数3.指出:既要考虑溶质的电离,也要考虑水的电离,还要考虑盐的水解在电解质溶液中,某些离子能够发生水解或者电离,变成其它离子或分子等,这虽然可使离子的种类增多,但却不能使离子或分子中某种特定元素的原子的数目发生变化,因此应该始终遵循原子守恒。
1.某一种原子(团)的数目守恒:若已知以下各电解质的浓度均为0.1mol/L则它电离或水解出的各种粒子的浓度之和就等于0.1mol/L此比例来自于化学式且与化学式一致(三)质子守恒:2.范围:只有可水解的盐溶液中才存在着质子守恒②酸式盐:以NH(1)当C(NH4Cl)≤C(NH3·H2O)、C(NaAC)≤C(HAC)时,电离大于水解,水解忽略不计。
(2)电离大于水解的NaHSO3(3)水解大于电离的NaHCO3四、分析思路:1、电荷守恒:溶液整体呈现电中性。
如NaHCO3溶液中存在的离子有:溶质NaHCO3提供的:Na+、HCO3-、以及由碳酸氢根电离出得CO32-、碳酸氢根水解生成的碳酸分子因为整体呈电中性,因此不用考虑溶剂H2O提供的:H+、OH-溶液整体呈现电中性,所以有:n(Na+)+n(H+)=n(HCO3—)+2n(CO32—)+n(OH—)推出:c(Na+)+c(H+)=c(HCO3—)+2 c(CO32—)+c(OH—)2、物料守恒(元素守恒)如NaHCO3溶液中n(Na+):n(c)=1:1,溶液只能提供H、O两种元素,不影响Na、C元素之间的比例关系。
并且C元素在溶液中有三种存在状态推出:c(Na+)=c(HCO3—)+c(CO32—)+c(H2CO3)这种元素间的恒定的比例关系就是元素守恒,或者叫物料守恒。
物料守恒注意:找到除H、O外的元素比值关系3、质子守恒如NaHCO3溶液中所以质子守恒可以表示为:C(H+)H2O==C(OH-)H2OC(H+)H2O== C(H+)aq+C(H2CO3)C(OH-)H2O== C(OH-)aq+C(CO32-)推出:C(H+)aq+C(H2CO3)== C(OH-)aq+C(CO32-)或者表示为:C(H+)+C(H2CO3)== C(OH-)+C(CO32-)典型例题类型:一、单一溶液离子浓度比较:例1:在0.1 mol/l的CH3COOH溶液中,下列关系正确的是()A.C(CH3COOH)>C(H+)>C(CH3COO-)>C(OH-)B.C(CH3COOH)>C(CH3COO-)>C(H+)>C(OH-)C.C(CH3COOH)>C(CH3COO-)=C(H+)>C(OH-)D.C(CH3COOH)>C(CH3COO-)>C(OH-)>C(H+)例2:在氯化铵溶液中,下列关系正确的是()A.c(Cl-)>c(NH4+)>c(H+)>c(OH-)B.c(NH4+)>c(Cl-)>c(H+)>c(OH-)C.c(NH4+)=c(Cl-)>c(H+)=c(OH-) D.c(Cl-)=c(NH4+)>c(H+)>c(OH-)例3:在0.1 mol·L-1的NaHCO3溶液中,下列关系式正确的是()A.c(Na+)>c(HCO3-)>c(H+)>c(OH-) B.c(Na+)+c[H+]=c(HCO3-)+c(OH-)+2c(CO32-) C.c(Na+)=c(HCO3-)>c(OH-)>c(H+) D.c(Na+)=c(HCO3-)+c(H2CO3)+c(CO32-)例4、在0.1mol/L的Na2CO3溶液中,pH=12,离子浓度从大到小的顺序是:水电离出的[OH-]= ,写出电荷守恒的式子:,写出物料守恒的式子:,写出体现水电离出氢离子和氢氧根离子浓度相等的式子:。
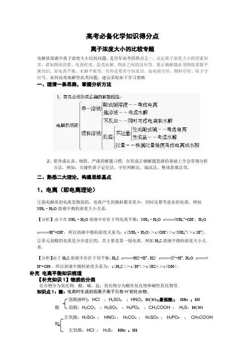
高考必备化学知识得分点离子浓度大小的比较专题电解质溶液中离子浓度大小比较问题,是历年高考的热点之一.决定离子浓度大小的因素很多,诸如物质的量、电离程度、盐类水解、物质之间的反应等.要正确解题必须熟练掌握平衡知识,如电离平衡、水解平衡等;另外还要有守恒意识,如电荷守恒、物料守恒、质子守恒等。
如何高效地解答此类问题,建议采取如下学习策略一、理清一条思路,掌握分析方法2、要养成认真、细致、严谨的解题习惯,在形成正确解题思路的基础上学会常规分析方法,例如:关键性离子定位法、守恒判断法、淘汰法、整体思维法等。
二、熟悉二大理论,构建思维基点1、电离(即电离理论)①弱电解质的电离是微弱的,电离产生的微粒都非常少,同时还要考虑水的电离,例如NH3·H2O溶液中微粒浓度大小关系。
【分析】由于在NH3·H2O溶液中存在下列电离平衡:NH3·H2O NH4++OH-,H2OH++OH-,所以溶液中微粒浓度关系为:c(NH3·H2O)>c(OH-)>c(NH4+)>c(H+)。
②多元弱酸的电离是分步进行的,其主要是第一级电离。
例如H2S溶液中微粒浓度大小关系。
【分析】由于H2S溶液中存在下列平衡:H2S HS-+H+,HS-S2-+H+,H2OH++OH-,所以溶液中微粒浓度关系为:c(H2S)>c(H+)>c(HS-)>c(OH-)。
补充电离平衡知识梳理【补充知识1】物质的分类化合物分为氧化物,酸,碱,盐;氧化物分为酸性氧化物和碱性氧化物等。
知识点1:酸:电离时生成的阳离子离子只有H+的化合物。
强酸(6种):HCl ;H2SO4;HNO3 HC.lO4(最强酸);HBr ;HI 酸弱酸:H2CO3;H2SO3;H3PO4;CH3COOH ;H2S;HC.lO含氧酸:H2SO4;HNO3 ;H2CO3;H2SO3;H3PO4;CH3COOH 酸无氧酸:HCl ;H2S;HBr ;HI一元酸:HNO3 ;CH3COOH;HCl酸二元酸:H2SO4;H2CO3;H2SO3 ;H2S三元酸:H3PO4知识点2:碱:电离时生成的阴离子只有OH-的化合物。
水溶液中的离子平衡:离子浓度大小判断图像及高考真题(滴定曲线)学习导航1.掌握离子浓度大小判断图像规律。
2.突破滴定曲线类图像的解题思路和方法教学过程【导入】同学们,咱们先来找找有关溶液中离子浓度滴定曲线图像的规律?【典例】【答案】C【详解】C.【点晴】本题考查了酸碱混合时的定性判断、弱电解质的电离平衡、离子浓度大小比较等。
在判断溶液中微粒浓度大小的比较时,要重点从三个守恒关系出发,分析思考。
(1)两个理论依据:①弱电解质电离理论:电离微粒的浓度大于电离生成微粒的浓度。
例如,H2CO3溶液中:c(H2CO3)>c(HCO3-)①c(CO32-)(多元弱酸第一步电离程度远远大于第二步电离)。
①水解理论:水解离子的浓度大于水解生成微粒的浓度。
例如,Na2CO3溶液中:c(CO32-)>c(HCO3-)①c(H2CO3)(多元弱酸根离子的水解以第一步为主)。
(2)三个守恒关系:①电荷守恒:电荷守恒是指溶液必须保持电中性,即溶液中所有阳离子的电荷总浓度等于所有阴离子的电荷总浓度。
例如,NaHCO3溶液中:c(Na+)+c(H+)=c(HCO3-)+2c(CO32-)+c(OH-)。
①物料守恒:物料守恒也就是原子守恒,变化前后某种元素的原子个数守恒。
例如,0.1 mol·L-1NaHCO3溶液中:c(Na+)=c(HCO3-)+c(CO32-)+c(H2CO3)=0.1 mol·L-1。
①质子守恒:由水电离出的c(H+)等于由水电离出的c(OH-),在碱性盐溶液中OH-守恒,在酸性盐溶液中H+守恒。
例如,纯碱溶液中c(OH-)=c(H+)+c(HCO3-)+2c(H2CO3)。
质子守恒的关系式也可以由电荷守恒式与物料守恒式推导得到。
解答本题时,能够从图像的起始点得出三种酸的相对强弱是解题的关键。
【答案】C【详解】分析:本题应该从题目所给的图入手,寻找特定数据判断题目中的沉淀滴定的具体过程。
高考总复习离子浓度的大小比较(基础)【高考展望】电解质溶液中离子浓度大小比较问题,是高考的“热点”之一。
多年以来全国高考化学试卷年年涉及这种题型,受到高考命题者的青睐。
这种题型考查的知识点多,灵活性、综合性较强,有较好的区分度,它能有效地测试出学生对强弱电解质、电离平衡、水的电离、pH值、离子反应、盐类水解等基本概念的掌握程度及对这些知识的综合运用能力。
【方法点拨】解答此类题时必须有正确的思路,首先确定平衡溶液中的溶质,是单一溶质,还是含多个溶质;然后从宏观和微观上进行分析。
宏观上掌握解题的三个思维基点即抓住三大守恒:电荷守恒、物料守恒、质子守恒,并能做出相应的变形。
微观上抓住电离平衡、水解平衡,分清主次。
总的来说就是要先整体,后局部;先宏观,后微观;先定性,后定量。
【知识升华】一、电解质溶液中的守恒关系1.电荷守恒:⑴电荷守恒的含义:电解质溶液中所有阳离子所带有的正电荷数与所有的阴离子所带的负电荷数相等.⑵电荷守恒式的书写:如Na2CO3溶液中由于存在下列电离和水解关系:Na2CO3=2Na++CO32-,H2O H++OH-,CO32-+H2O HCO3-+OH-,H2O+HCO3-H2CO3+OH-,所以溶液中所有的阳离子有Na+、H+,阴离子有CO32-、HCO3-、OH-,根据电荷守恒有:c(Na+)+c(H+)=2c(CO32-)+c(HCO3-)+c(OH-)。
又如CH3COONa溶液中由于存在下列电离和水解关系:CH3COONa=CH3COO-+Na+,CH3COO-+H2O CH3COOH+OH-,H2O H++OH-,所以溶液中所有的阳离子为Na+、H+,所有的阴离子为CH3COO-、OH-,因此电荷守恒式为:c(Na+)+c(H+)=c(CH3COO-)+c(OH-)。
【注意】书写电荷守恒式必须做到:①准确的判断溶液中离子的种类;②弄清离子浓度和电荷浓度的关系。
2.物料守恒:⑴含义:指某微粒的原始浓度等于它在溶液中各种存在形式的微粒浓度之和。
高考总复习离子浓度的大小比较(基础)【高考展望】电解质溶液中离子浓度大小比较问题,是高考的“热点”之一。
多年以来全国高考化学试卷年年涉及这种题型,受到高考命题者的青睐。
这种题型考查的知识点多,灵活性、综合性较强,有较好的区分度,它能有效地测试出学生对强弱电解质、电离平衡、水的电离、pH值、离子反应、盐类水解等基本概念的掌握程度及对这些知识的综合运用能力。
【方法点拨】解答此类题时必须有正确的思路,首先确定平衡溶液中的溶质,是单一溶质,还是含多个溶质;然后从宏观和微观上进行分析。
宏观上掌握解题的三个思维基点即抓住三大守恒:电荷守恒、物料守恒、质子守恒,并能做出相应的变形。
微观上抓住电离平衡、水解平衡,分清主次。
总的来说就是要先整体,后局部;先宏观,后微观;先定性,后定量。
【知识升华】一、电解质溶液中的守恒关系1.电荷守恒:⑴电荷守恒的含义:电解质溶液中所有阳离子所带有的正电荷数与所有的阴离子所带的负电荷数相等.⑵电荷守恒式的书写:如Na2CO3溶液中由于存在下列电离和水解关系:Na2CO3=2Na++CO32-,H2O H++OH-,CO32-+H2O HCO3-+OH-,H2O+HCO3-H2CO3+OH-,所以溶液中所有的阳离子有Na+、H+,阴离子有CO32-、HCO3-、OH-,根据电荷守恒有:c(Na+)+c(H+)=2c(CO32-)+c(HCO3-)+c(OH-)。
又如CH3COONa溶液中由于存在下列电离和水解关系:CH3COONa=CH3COO-+Na+,CH3COO-+H2O CH3COOH+OH-,H2O H++OH-,所以溶液中所有的阳离子为Na+、H+,所有的阴离子为CH3COO-、OH-,因此电荷守恒式为:c(Na+)+c(H+)=c(CH3COO-)+c(OH-)。
【注意】书写电荷守恒式必须做到:①准确的判断溶液中离子的种类;②弄清离子浓度和电荷浓度的关系。
2.物料守恒:⑴含义:指某微粒的原始浓度等于它在溶液中各种存在形式的微粒浓度之和。
【考点定位】本考点考查离子浓度的大小比较,根据溶液中存在的电离平衡、水解平衡准确确定溶液中存在的微粒,灵活运用电荷守恒、物料守恒及质子守恒分析。
【精确解读】一、单一溶液中离子浓度大小的比较:1.多元弱酸溶液,根据多步电离分析,如0.1mol/L的H3PO4的溶液中:c(H+)>c(H2PO4—)>c(HPO42—)>c(PO43-)点拨:判断多元弱酸溶液中离子浓度大小的一般规律是:(显性离子)>(一级电离离子)>(二级电离离子)>(水电离出的另一离子)2.一元弱酸的正盐溶液,如0。
1mol/L的CH3COONa溶液中:c(Na+)>c(CH3COO—)>c(OH-)>c(H+)点拨:判断一元弱酸的正盐溶液中离子浓度大小的一般规律是:(不水解离子)>(水解离子)>(显性离子)>(水电离出的另一离子)3.多元弱酸正盐根据多元弱酸根的分步水解分析:如0。
1mol/L 的Na2CO3溶液中:c(Na+)>c(CO32-)>c(OH-)>c(HCO3—)点拨:判断二元弱酸的正盐溶液中离子浓度大小的一般规律是:(不水解离子)>(水解离子)>(显性离子)>(二级水解离子)>(水电离出的另一离子)4.二元弱酸的酸式盐溶液,如0.1mol/L的NaHCO3溶液:c (Na+)>c(HCO3-)>c(OH—)>c(H+)>c(CO32—)点拨:判断二元弱酸的酸式盐溶液中离子浓度大小的一般规律是:(不水解离子)>(水解离子)>(显性离子)>(水电离出的另一离子)>(电离得到的酸根离子)5.不同溶液中同一离子浓度的比较,要看溶液中其它离子对其影响的因素.如在相同物质的量的浓度的下列溶液:①NH4Cl②CH3COONH4③NH4HSO4中c(NH4+)浓度由大到小的顺序是:③>①>②.点拨:该类型题要看溶液中其它离子对的其影响.二、混合溶液中离子浓度大小的比较:1.两种物质混合不反应:如①等物质的量的CH3COOH和CH3COONa混合:CH3COOH的电离作用大于CH3COONa的水解作用,混合后溶液呈酸性,c (CH3COO—)>c(Na+)>c(H+)>c(OH—)②等物质的量的NH4Cl和NH3•H2O混合:和NH3•H2O的电离作用大于NH4Cl的水解作用,混合后溶液呈碱性,c(NH4+)>c(Cl-)>c(OH-)>c(H+)2.两种物质其恰好完全反应:如①10ml 0.1 mol/L NaOH溶液中加入同体积、同浓度HAc溶液混合②100 mL 0.1 mol/L 醋酸与50 mL 0。
高二化学溶液中离子浓度大小比较专题一、单一溶质溶液中离子浓度大小关系:例1、H2S溶液中,各离子浓度大小关系为_______________________________________,例2、Na2S溶液中各离子浓度大小关系为________________________________________二、两种溶液混合后不同离子浓度的比较:1、两种物质混合不反应:例、用物质的量都是0.1 mol的CH3COOH与CH3COONa配成1 L混合溶液,已知其中c(CH3COO-)大于c(Na+),对该混合溶液下列判断正确的是( )A、c(H+)>c(OH-)B、c(CH3COOH)+c(CH3COO-)=0.2 mol·L-1C、c(CH3COOH)>c(CH3COO-)D、c(CH3COO-)+c(OH-)=0.1 mol·L-12、两种物质恰好完全反应:练习:等体积等浓度的醋酸与NaOH溶液相混合,所得溶液中离子浓度由大到小的顺序是( )A、c(Na+)>c(Ac-)>c(OH-)>c(H+)B、c(Na+)=c(Ac-)>c(OH-)>c(H+)C、c(Na+)>c(OH-)>c(Ac-)>c(H+)D、c(Na+)>c(OH-)>c(H+)>c(Ac-)3、两种物质反应,其中一种有剩余:练习:将0.4mol/LNH4Cl溶液和0.2mol/LNaOH溶液等体积混合后,溶液中下列微粒的物质的量关系正确的是()A c(NH4+)=c(Na+)=c(OH-)>c(NH3·H2O)B c(NH4+)=c(Na+)>c(NH3·H2O) >c(OH-)>c(H+)Cc(NH4+)>c(Na+)>c(OH-)>c(NH3·H2O) Dc(NH4+)>c(Na+)>c(NH3·H2O) >c(OH-)>c(H+)4、未指明酸碱的强弱:例:一元酸HA溶液中,加入一定量强碱MOH溶液后,恰好完全反应,反应后的溶液中,下列判断正确的是( )A.[A-]≥[M+] B.[A-]≤[M+] C.若MA不水解,则[OH-]<[A-] D.若MA水解,则[OH-]>[A-]5、pH之和等于14的酸和碱溶液的混合:例:将pH=3的盐酸和pH=11的氨水等体积混合后溶液呈_____性,溶液中c(NH4+)与c(Cl-)的大小关系是_____________三、不同物质相同离子浓度的比较:练习物质的量浓度相同的下列溶液①(NH4)2CO3②(NH4)2SO4③NH4HCO3④NH4HSO4⑤NH4Cl ⑥NH3·H2O;按c(NH4+)由小到大的排列顺序正确的是()A.③⑤④⑥①③B.⑥③⑤④①②C.⑥⑤③④①②D.⑥③⑤④②①例4、CH3COONa溶液中,存在哪些平衡?存在哪些守恒关系?例1:在氯化铵溶液中,下列关系式正确的是【】A.[Cl-]>[NH4+]>[H+]>[OH-] B.[NH4+]>[Cl-]>[H+]>[OH-]C.[Cl-]=[NH4+]>[H+]=[OH-] D.[NH4+]=[Cl-]>[H+]>[OH-]例2:在0.1 mol/l的NH3·H2O溶液中,下列关系正确的是【】A.[NH3·H2O]>[OH-]>[NH4+]>[H+] B.[NH4+]>[NH3·H2O]>[OH-]>[H+]C.[NH3·H2O]>[NH4+]=[OH-]>[H+] D.[NH3·H2O]>[NH4+]>[H+]>[OH-]练习8:常温下,下列关于0.1mol/LNH4Cl溶液的说法正确的是( )①c(NH4+)=0.1mol·L-1 ; ②溶液中c(H+)· c(OH-)=1.0×10-14 ;③水电离出来的c(H+)= c(OH-); ④溶液的pH=1 ;⑤c(OH-)= c(NH4+)+c(H+)-c(Cl-); ⑥升高温度,溶液的pH增大;⑦加热蒸干溶液,将得不到固体物质; ⑧c(NH4+)+ c(NH3·H2O)=0.1mol·L-1;⑨c(OH-)+ c(NH3·H2O)= c(H+); ⑩NH4Cl水解的离子方程式为: NH4++OH-== NH3·H2O、练习9: Na2S溶液中各种离子的物质的量浓度关系不正确的是( )A、c(Na+)>c(S2-)>c(OH-)>c(HS-)B、c(Na+)+c(H+)=c(HS-)+2c(S2-)+c(OH-)C、c(Na+)=2c(HS-)+2c(S2-)+2c(H2S)D、c(OH-)=c(H+) + c(HS-)练习10、在0.1 mol·L-1的NaHCO3溶液中,下列关系式正确的是( )A、c(Na+)>c(HCO3-)>c(H+)>c(OH-)B、c(Na+)+c(H+)=c(HCO3-)+c(OH-)+2c(CO32-)C、c(Na+)=c(HCO3-)>c(OH-)>c(H+)D、c(Na+)=c(HCO3-)+c(H2CO3)+c(CO32-)练习11、已知某温度下0.1mol·L-1的NaHB(强电解质)溶液中c(H+)>c(OH-),则下列有关说法或关系式一定正确的是()①HB-的水解程度小于HB-的电离程度;②c(Na+)=0.1mol·L-1≥ c(B2-);③溶液的pH=1;④c(Na+)= c(HB-)+2 c(B2-)+ c(OH-)、A、①②B、②③C、②④D、①②③练习12、已知某酸的酸式盐NaHY的水溶液的pH=8,则下列说法中正确的是()A、在Na2Y、NaHY、H2Y的溶液中,阴离子的种类不同B、NaHY的溶液中,离子浓度大小顺序为:c(Na+)>c(Y-)>c(HY-)>c(OH-)>c(H+)C、HY-的水解离子方程式为:HY-+H2O Y-+H3O+D、相同物质的量浓度的Na2Y和NaHY溶液,前者的pH大于后者练习CH3COOH与CH3COONa等物质的量混合配制成稀溶液,pH值为4.7,下列说法错误的A CH3COOH的电离作用大于CH3COONa的水解作用B CH3COOH的存在抑制了CH3COONa的水解C CH3COONa的水解作用大于CH3COOH的电离作用D CH3COONa的存在抑制了CH3COOH的电离如果一定量的醋酸和氢氧化钠混合后,溶液的pH=7,则各离子浓度的关系为()A、c(Na+)>c(Ac-)B、c(Na+)=c(Ac-)C、c(Na+)<c(Ac-)D、c(OH-)>c(H+)*关于水的电离的有关叙述*例1、100℃时纯水电离出的氢离子是25℃纯水电离出的氢离子的多少倍(已知:100℃时Kw=1×10-12;25℃时Kw=1×10-14() A 10-2 B 2倍 C 102 D 10倍练习1:25℃时PH=3的盐酸溶液中由水电离出c(H+)是PH=5的盐酸溶液中由水电离出的c(H+)的多少倍() A 103 B 10-2 C 10-3 D 2练习2:常温下某溶液由水电离出的c(H+)=1×10-11mol/L,则该溶液的PH值可能等于()A 11B 3C 8D 7练习3:25℃时,PH=11的NaOH溶液和NaCN溶液中,由水电离出的c(H+)的关系()A 相等B 后者是前者的11倍C 后者是前者的108D前者是后者的108练习4:将固体苛性钠溶于水配成100mL溶液,当溶液中由水本身电离产生的c(OH-)=1×10-13mol/l,则加入的苛性钠的质量为()A 0.8gB 0.4gC 4gD 40g练习5:下列四种溶液(1)pH=0的盐酸溶液(2)0.1mol/L的盐酸溶液(3)0.01mol/L的NaOH (4)pH=11的NaOH溶液由水电离出的c(H+)浓度之比()A 1:10:100:1000B 0:1:11:11C 14:13:12:11D 100;10:1:0练习6:在由水电离出的c(H+)=10-13mol·L-1的溶液中,一定能大量共存的离子组是( )A、K+、Fe2+、Br-、NO3-B、Ba2+、Na+、Cl-、NO3-C、NH4+、Na+、HCO3-、SO42-D、Na+、Al3+、NO3-、Cl-。
高三化学溶液中离子浓度大小比较专题相关知识点:1、电解质的电离电解质溶解于水或受热熔化时,离解成能自由移动的离子的过程叫做电离。
强电解质如NaCl、HCl、NaOH等在水溶液中是完全电离的,在溶液中不存在电解质分子。
弱电解质在水溶液中是少部分发生电离的。
25℃0.1mol/L的如CH3COOH溶液中,CH3COOH的电离度只有1.32%,溶液中存在较大量的H2O和CH3COOH分子,少量的H+、CH3COO-和极少量的OH-离子。
多元弱酸如H2CO3还要考虑分步电离:H2CO3H++HCO3-;HCO3-H++CO32-。
2、水的电离水是一种极弱的电解质,它能微弱地电离,生成H3O+和OH-,H2O H++OH-。
在25℃℃(常温)时,纯水中[H+]=[OH-]=1×10-7mol/L。
在一定温度下,[H+]与[OH-]的乘积是一个常数:水的离子积Kw=[H+]·[OH-],在25℃时,Kw=1×10-14。
在纯水中加入酸或碱,抑制了水的电离,使水的电离度变小,水电离出的[H+]水和[OH-]水均小于10-7mol/L。
在纯水中加入弱酸强碱盐、弱碱强酸盐,促进了水的电离,使水的电离度变大,水电离出的[H+]水或[OH-]均大于10-7mol/L。
3、盐类水解在溶液中盐的离子跟水所电离出的H+或OH-生成弱电解质的反应,叫做盐类的水解。
强酸弱碱盐如NH4Cl、Al2(SO4)3等水解后溶液呈酸性;强碱弱酸盐如CH3COONa、Na2CO3等水解后溶液呈碱性。
多元弱酸盐还要考虑分步水解,如CO32-+H2O HCO3-+OH-、HCO3-+H2O H2CO3+OH-。
4、电解质溶液中的守恒关系电荷守恒:电解质溶液中所有阳离子所带有的正电荷数与所有的阴离子所带的负电荷数相等。
如NaHCO3溶液中:n(Na+)+n(H+)=n(HCO3-)+2n(CO32-)+n(OH-)推出:[Na+]+[H+]=[HCO3-]+2[CO32-]+[OH-]物料守恒:电解质溶液中由于电离或水解因素,离子会发生变化变成其它离子或分子等,但离子或分子中某种特定元素的原子的总数是不会改变的。
离子浓度大小比较专题一、电离理论和水解理论1.电离理论:⑴弱电解质的电离是微弱的,电离消耗的电解质及产生的微粒都是少量的,同时注意考虑水的电离的存在;例如NH3·H2O溶液中微粒浓度大小关系。
【分析】由于在NH3·H2O溶液中存在下列电离平衡:NH3·H2O NH4++OH-,H2O H++OH-,所以溶液中微粒浓度关系为:c(NH3·H2O)>c(OH-)>c(NH4+)>c(H+)。
⑵多元弱酸的电离是分步的,主要以第一步电离为主;例如H2S溶液中微粒浓度大小关系。
【分析】由于H2S溶液中存在下列平衡:H2S HS-+H+,HS-S2-+H+,H2O H++OH-,所以溶液中微粒浓度关系为:c(H2S)>c(H+)>c(HS-)>c(OH-)。
2.水解理论:⑴弱酸的阴离子和弱碱的阳离子因水解而损耗;如NaHCO3溶液中有:c(Na+)>c(HCO3-)。
⑵弱酸的阴离子和弱碱的阳离子的水解是微量的(双水解除外),因此水解生成的弱电解质及产生H+的(或OH-)也是微量,但由于水的电离平衡和盐类水解平衡的存在,所以水解后的酸性溶液中c(H+)(或碱性溶液中的c(OH-))总是大于水解产生的弱电解质的浓度;例如(NH4)2SO4溶液中微粒浓度关系。
【分析】因溶液中存在下列关系:(NH4)2SO4=2NH4++SO42-,+2H2O 2OH-+2H+,2NH3·H2O,由于水电离产生的c(H+)水=c(OH-)水,而水电离产生的一部分OH-与NH4+结合产生NH3·H2O,另一部分OH-仍存在于溶液中,所以溶液中微粒浓度关系为:c(NH4+)>c(SO42-)>c(H+)>c(NH3·H2O)>c(OH-)。
⑶一般来说“谁弱谁水解,谁强显谁性”,如水解呈酸性的溶液中c(H+)>c(OH-),水解呈碱性的溶液中c(OH-)>c(H+);⑷多元弱酸的酸根离子的水解是分步进行的,主要以第一步水解为主。
例如Na2CO3溶液中微粒浓度关系。
【分析】因碳酸钠溶液水解平衡为:CO32-+H2O HCO3-+OH-,H2O+HCO3-H2CO3+OH-,所以溶液中部分微粒浓度的关系为:c(CO32-)>c(HCO3-)>c(OH-)。
二、电荷守恒和物料守恒1.电荷守恒:⑴电荷守恒的含义:电解质溶液称呈电中性,溶液中阴、阳离子所带电荷数值相等,由于溶液是均一的,所有阳离子的电荷浓度之和必定等于所有阴离子的电荷浓度之和。
①离子浓度:指溶液中某种离子的浓度;②电荷浓度:如溶液中某离子的浓度为c(R n+),则其电荷浓度为nc(R n+)。
⑵电荷守恒式的书写:如Na2CO3溶液中由于存在下列电离和水解关系:Na2CO3=2Na++CO32-,H2O H++OH-,CO32-+H2O HCO3-+OH-,H2O+HCO3-H2CO3+OH-,所以溶液中所有的阳离子有Na+、H+,阴离子有CO32-、HCO3-、OH-,根据电荷守恒有:c(Na+)+c(H+)=2c(CO32-)+c(HCO3-)+c(OH-)。
又如CH3COONa溶液中由于存在下列电离和水解关系:CH3COONa=CH3COO-+Na+,CH3COO-+H2O CH3COOH+OH-,H2OH++OH-,所以溶液中所有的阳离子为Na+、H+,所有的阴离子为CH3COO-、OH-,因此电荷守恒式为:c(Na+)+c(H+)=c(CH3COO-)+c(OH-)。
【注意】书写电荷守恒式必须①准确的判断溶液中离子的种类;②弄清离子浓度和电荷浓度的关系。
2.物料守恒:⑴含义:指某微粒的原始浓度等于它在溶液中各种存在形式的微粒浓度之和。
⑵物料守恒式的书写:如Na2CO3溶液中由于存在下列电离和水解关系:Na2CO3=2Na++CO32-,CO32-+H2O HCO3-+OH-,H2O+HCO3-H2CO3+OH-,由于c(Na+)=2c(CO32-)原始,而CO32-由于水解在溶液中存在的形式为CO32-、HCO3-、H2CO3,所以有c(Na+)=2c(CO32-)+2c(HCO3-)+2c(H2CO3)。
又如CH3COONa溶液中由于存在下列电离和水解关系:CH3COONa=CH3COO-+Na+,CH3COO-+H2O CH3COOH+OH-,由于c(Na+)=c(CH3COO-)原始,而由于水解在溶液中的存在形式为CH3COOH、CH3COO-,所以有c(Na+)=c(CH3COO-)+c(CH3COOH)。
3.导出式——质子守恒:如碳酸钠溶液中由电荷守恒和物料守恒将Na+离子消掉可得:c(OH-)=c(H+)+c(HCO3-)+2c(H2CO3)。
此关系式也可以按下列方法进行分析,由于指定溶液中氢原子的物质的量为定值,所以无论溶液中结合氢离子还是失去氢离子,但氢原子总数始终为定值,也就是说结合的氢离子的量和失去氢离子的量相等。
可以用图示放分析如下:,由得失氢离子守恒可得:c(OH-)=c(H+)+c(HCO3-)+2c(H2CO3)。
又如醋酸钠溶液中由电荷守恒和物料守恒将钠离子消掉可得:c(OH-)=c(H+)+c(CH3COOH)。
三、一种电解质的溶液中离子浓度的大小比较1.弱酸溶液:【例1】在0.1mol/L的H2S溶液中,下列关系错误的是()A.c(H+)=c(HS-)+c(S2-)+c(OH-)B.c(H+)=c(HS-)+2c(S2-)+c(OH-)C.c(H+)>[c(HS-)+c(S2-)+c(OH-)]D.c(H2S)+c(HS-)+c(S2-)=0.1mol/L分析:由于H2S溶液中存在下列平衡:H2S H++HS-,HS-H++S2-,H2OH++OH-,根据电荷守恒得c(H+)=c(HS-)+2c(S2-)+c(OH-),由物料守恒得c(H2S)+c(HS-)+c(S2-)=0.1mol/L,所以关系式错误的是A项。
(注意:解答这类题目主要抓住弱酸的电离平衡。
)2.弱碱溶液:【例2】室温下,0.1mol/L的氨水溶液中,下列关系式中不正确的是()A. c(OH-)>c(H+) B.c(NH3·H2O)+c(NH4+)=0.1mol/LC.c(NH4+)>c(NH3·H2O)>c(OH-)>c(H+)D.c(OH-)=c(NH4+)+c(H+)分析:由于氨水溶液中存在一水合氨的电离平衡和水的电离平衡,所以所得溶液呈碱性,根据电荷守恒和物料守恒知BD正确,而一水合氨的电离是微量的,所以C项错误,即答案为C项。
3.强酸弱碱盐溶液:【例3】在氯化铵溶液中,下列关系正确的是()A.c(Cl-)>c(NH4+)>c(H+)>c(OH-)B.c(NH4+)>c(Cl-)>c(H+)>c(OH-)C.c(NH4+)=c(Cl-)>c(H+)=c(OH-)D.c(Cl-)=c(NH4+)>c(H+)>c(OH-)分析:由于氯化铵溶液中存在下列电离过程:NH4Cl=NH4++Cl-,H2O H++OH-和水解过程:NH4++H2O H++NH3·H2O,由于铵离子水解被消耗,所以c(Cl-) +),又因水解后溶液显酸性,所以c(H+)>c(OH-),且水解是微量的,所>c(NH4以上述关系式正确的是A项。
(注意:解答这类题目时主要抓住弱碱阳离子的水解,且水解是微量的,水解后溶液呈酸性。
)4.强碱弱酸盐溶液:【例4】在Na2S溶液中,下列关系正确的是()A. c(OH-)=c(HS-)+c(H+)+c(H2S)B. c(OH-)=c(HS-)+2c(H+)+c(H2S)C. c(OH-)=2c(HS-)+c(H+)+c(H2S)D. c(OH-)=c(HS-)+c(H+)+2c(H2S)分析:因在硫化钠溶液中存在下列电离过程和水解过程:Na2S =2Na++ S2-,H2O H++OH-,S2-+H2O HS-+OH-,HS-+H2O H2S+OH-,所以根据电荷守恒得c(Na+)+c(H+)=2c(S2-)+c(HS-)+c(OH-),根据物料守恒得c(Na+)=2c(S2-)+2c(HS-)+2c(H2S),故有c(OH-)=c(HS-)+c(H+)+2c(H2S),所以D 项正确。
(本题也可以直接根据质子守恒进行分析。
)5.强碱弱酸的酸式盐溶液:【例5】在0.1mol/L的NaHCO3溶液中,下列关系式正确的是()A.c(Na+)>c(HCO3-)>c(H+)>c(OH-)B.c(Na+)=c(HCO3-)>c(OH-)>c(H+)C.c(Na+)+c(H+)=c(HCO3-)+c(OH-)+2c(CO32-)D.c(Na+)=c(HCO3-)+c(CO32-)+c(H2CO3)分析:由于溶液中存在下列电离和水解过程:NaHCO3=Na++HCO3-,H2OH++OH-,HCO3-H++CO32-,HCO3-+H2O H2CO3+OH-,所以溶液呈碱性,因此离子浓度大小关系为:c(Na+)>c(HCO3-)>c(OH-)>c(H+),电荷守恒和物料守恒关系分别为:c(Na+)+c(H+)=c(HCO3-)+c(OH-)+2c(CO32-),c(Na+)=c(HCO3-)+c(CO32-)+c(H2CO3),故CD项正确。
四、两种电解质溶液混合后离子浓度大小的比较1.强酸与弱碱混合:【例1】室温下,pH=3的盐酸与pH=11的氨水等体积混合,所得溶液中离子浓度关系正确的是( )A. c(NH4+)>c(Cl-)>c(H+)>c(OH-)B.c(NH4+)>c(Cl-)>c(OH-)>c(H+)C. c(Cl-)>c(NH4+)>c(H+)>c(OH-)D.c(Cl-)>c(NH4+)>c(OH-)>c(H+)分析:由于一水合氨为弱电解质,当pH=3的盐酸与pH=11的氨水等体积混合反应后,溶液中一水合氨有较多量的剩余,所以所得溶液仍呈碱性,由电荷守恒关系知B项正确。
(解答此类题目主要抓住两溶液反应后生成的强酸弱碱盐的水解情况,当弱碱剩余较多时溶液的酸碱性由弱碱的电离决定。
)2.强碱与弱酸混合:【例2】等体积等浓度的MOH强碱溶液和HA弱酸溶液混合后,混合溶液中有关离子浓度的关系正确的是( )A.c(M+)>c(OH-)>c(A-)>c(H+)B. c(M+)>c(A-)>c(H+)>c(OH-)C.c(M+)>c(A-)>c(OH-)>c(H+)D. c(M+)+c(OH-)=c(A-)+c(H+)分析:由于等体积等浓度的上述物质混合后,二者恰好完全反应而生成强碱弱酸盐,所以所得溶液由于A-的水解而呈碱性,由电荷守恒和物料守恒知CD项正确。