中频感应加热设备
- 格式:docx
- 大小:177.55 KB
- 文档页数:2
中频炉感应圈设计数据中频感应炉是一种利用感应加热原理进行金属加热的设备。
它通过高频电流在电感线圈中产生交变磁场,将电能转化为热能,实现金属加热。
感应圈是中频感应炉的重要组成部分,其设计对于炉的性能有着重要的影响。
下面将从感应圈的设计要求、参数计算和优化设计等方面进行讨论。
感应圈的设计要求:1.合理利用空间:在有限的炉体空间内,应充分考虑感应圈的结构形式和大小,使之能够容纳加热工件的尺寸,同时还要保留足够的维修和更换空间。
2.高效的能量传递:感应圈应能够将电能高效地转化为热能,减小能量损失,提高加热效率。
3.适应工作频率:感应圈的设计要根据中频感应炉的工作频率进行调整,以获得最佳的工作效果。
4.稳定性和耐久性:感应圈应具有良好的机械强度和耐热性能,以确保长时间稳定工作。
感应圈参数计算:1.感应圈的电感L:感应圈的电感直接影响感应加热的效果,一般可以根据工作频率和工件尺寸进行估算。
电感的计算公式为L=μ0*μr*N^2*(π*r^2)/h,其中L为电感,μ0为真空中的磁导率,μr为感应圈材料的相对磁导率,N为匝数,r为匝的平均半径,h为感应圈的高度。
2.感应圈的匝数N:匝数的选择要根据工作频率和工件尺寸来综合考虑。
一般来说,匝数越多,电感越大,加热效果越好,但也会带来更大的成本和功率损耗。
3.感应圈的截面积A:截面积的大小会影响感应加热的功率密度,一般可以通过感应加热功率和电流密度来计算。
截面积的计算公式为A=P/(k*J*N*f*Bm),其中A为截面积,P为感应加热功率,k为电磁性能系数,J为电流密度,f为工作频率,Bm为最大磁感应强度。
4.感应圈的材料选择:感应圈的材料应具有良好的导电性和磁导率,以提高加热效果和转换效率。
常用的材料有铜、铝等。
感应圈的优化设计:1.引入热分析方法:利用热传递分析软件对感应圈进行热传导分析,优化感应圈的结构设计,降低热损失和温度梯度,提高加热效果。
2.优化匝数和尺寸:根据具体工件尺寸和工作频率,通过优化匝数和尺寸的选择,达到最佳的加热效果和能量利用率。
中频感应加热设备的设计引言中频感应加热设备是一种常见的工业加热设备,通过电磁感应原理将电能转换为热能,广泛应用于金属材料的加热、熔化、焊接等工艺中。
本文将详细介绍中频感应加热设备的设计原理、设备组成以及关键技术要点。
设计原理中频感应加热设备的工作原理基于法拉第电磁感应定律:当导体处于变化磁场中时,会在内部产生感应电流。
设备通过线圈产生变化的高频电磁场,导体进入电磁场后,感应电流在导体内部产生摩擦热,从而实现加热效果。
设备组成中频感应加热设备主要由以下组成部分构成:1. 电源装置电源装置是中频感应加热设备最关键的组成部分,它负责提供稳定的高频电能。
常见的电源装置包括中频电源、功率电源和电容器等。
中频电源通过变压器将市电的低压高频电流转换为设备所需的高压高频电流,功率电源则提供稳定的电能供给线圈工作,而电容器则用于存储电能以供应设备瞬时需求。
2. 线圈线圈是中频感应加热设备的核心部件,它由绝缘材料包裹的铜导线组成。
线圈内通有高频电流,通过线圈的电流在导体中产生变化的磁场,从而实现感应加热效果。
线圈的设计要考虑到导热性能、电流容量以及加热均匀性等因素。
3. 冷却系统中频感应加热设备在工作过程中会产生大量的热量,需通过冷却系统及时散热。
常见的冷却系统包括水冷系统和气冷系统。
水冷系统通过与线圈接触的水管吸热并带走热量,起到冷却的作用;气冷系统则通过风扇或风道将热风吹散,降低设备温度。
4. 控制系统中频感应加热设备的控制系统用于监控和调节设备的运行状态和参数,保证设备的稳定工作。
常见的控制系统包括温度传感器、电流传感器、PLC控制器等。
温度传感器用于监测被加热物体的温度,电流传感器用于监测线圈电流,PLC控制器则用于根据监测到的参数进行智能控制和调节。
设计要点在中频感应加热设备的设计过程中,需要注意以下几个要点:1. 加热物体的选择不同的加热物体具有不同的导热性能和电磁感应特性,因此在设计过程中需要根据实际工艺需求选择合适的加热物体。
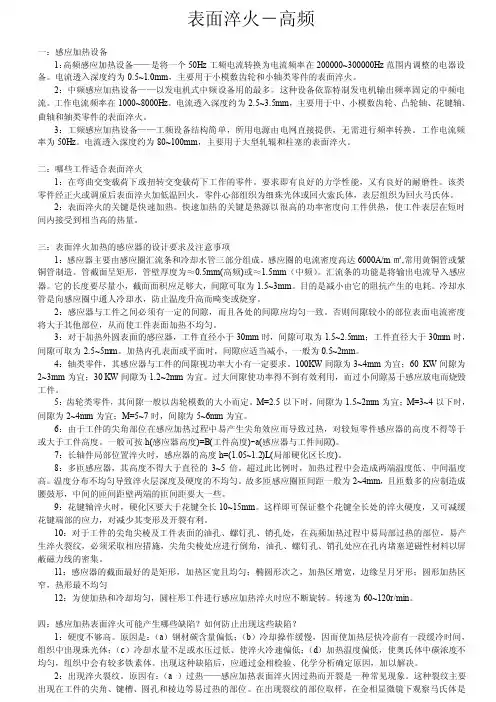
表面淬火-高频一:感应加热设备1:高频感应加热设备——是将一个50Hz工频电流转换为电流频率在200000~300000Hz范围内调整的电器设备。
电流透入深度约为0.5~1.0mm,主要用于小模数齿轮和小轴类零件的表面淬火。
2:中频感应加热设备——以发电机式中频设备用的最多。
这种设备依靠特制发电机输出频率固定的中频电流。
工作电流频率在1000~8000Hz。
电流透入深度约为2.5~3.5mm,主要用于中、小模数齿轮、凸轮轴、花键轴、曲轴和轴类零件的表面淬火。
3:工频感应加热设备——工频设备结构简单,所用电源由电网直接提供,无需进行频率转换。
工作电流频率为50Hz。
电流透入深度约为80~100mm,主要用于大型轧辊和柱塞的表面淬火。
二:哪些工件适合表面淬火1:在弯曲交变载荷下或扭转交变载荷下工作的零件。
要求即有良好的力学性能,又有良好的耐磨性。
该类零件经正火或调质后表面淬火加低温回火,零件心部组织为细珠光体或回火索氏体,表层组织为回火马氏体。
2:表面淬火的关键是快速加热。
快速加热的关键是热源以很高的功率密度向工件供热,使工件表层在短时间内接受到相当高的热量。
三:表面淬火加热的感应器的设计要求及注意事项1:感应器主要由感应圈汇流条和冷却水管三部分组成。
感应圈的电流密度高达6000A/m㎡,常用黄铜管或紫铜管制造。
管截面呈矩形,管壁厚度为≈0.5mm(高频)或≈1.5mm(中频)。
汇流条的功能是将输出电流导入感应器。
它的长度要尽量小,截面面积应足够大,间隙可取为1.5~3mm。
目的是减小由它的阻抗产生的电耗。
冷却水管是向感应圈中通人冷却水,防止温度升高而畸变或烧穿。
2:感应器与工件之间必须有一定的间隙,而且各处的间隙应均匀一致。
否则间隙较小的部位表面电流密度将大于其他部位,从而使工件表面加热不均匀。
3:对于加热外圆表面的感应器,工件直径小于30mm时,间隙可取为1.5~2.5mm;工件直径大于30mm时,间隙可取为2.5~5mm。
中频感应加热炉:中频感应加热炉原理与用途1. 中频感应加热炉简介中频感应加热炉是一种利用电磁感应原理将工件表面加热的设备。
中频感应加热炉的特点是加热瞬间、加热效率高、温度范围广泛、操作简便、环保节能等优点。
中频感应加热炉已广泛应用于冶金、机械、汽车、军工、航空等领域。
下面我们就来了解一下中频感应加热炉的原理和用途。
2. 中频感应加热炉的原理中频感应加热炉的加热原理是利用电磁感应产生涡流,使工件表面产生电流,电流通过内阻产生局部加热。
其工作原理如下:1.当电源启动后,感应加热炉内的主电路形成一个交流磁场,同时工件内的导体形成一个环形电路。
2.这个电路的形成导致了在工件内部产生的涡流,也就是感应电流。
这个涡流会沿着导体表面循环,加热导体表面的道。
3.由于涡流只在表面循环,工件的表面层变得非常热,而由于涡流的电阻力,也因此使内部的热量向表面输送。
4.这就实现了工件表面瞬间加热的效果。
3. 中频感应加热炉的用途中频感应加热炉的应用非常广泛,下面我们介绍一些较为常见的应用领域和用途:3.1 冶金行业中频感应加热炉可以用于钢铁行业的炉前加热、调温、重坯提炼以及带钢直播加热等领域。
3.2 机械行业中频感应加热炉可以用于热处理领域,例如对金属的淬火、调质、回火等等。
3.3 汽车行业中频感应加热炉可以用于汽车制造领域,例如对汽车零部件的加工、表面改性等等。
3.4 军工行业中频感应加热炉可以用于航空、火箭、导弹等领域,例如对复合材料的加固、粘接等等。
3.5 生活用品行业中频感应加热炉也可以用于家庭影音领域,例如对音响、耳机、手机、电脑等产品的热处理和焊接。
总的来说,中频感应加热炉的应用领域非常广泛,可谓是机械、冶金、汽车、航空、电子等多个领域的必备设备之一。
4. 总结中频感应加热炉是一种利用电磁感应原理将工件表面加热的设备。
它具有加热瞬间、加热效率高、温度范围广泛、操作简便、环保节能等优点。
中频感应加热炉已广泛应用于冶金、机械、汽车、军工、航空等领域。
中频炉气体扩散器原理引言:中频炉气体扩散器是中频感应加热设备中的重要组成部分,它能够有效地改善炉内气体的流动状态,提高炉内加热效果。
本文将介绍中频炉气体扩散器的原理和工作过程,以及它在中频感应加热中的应用。
一、中频炉气体扩散器的原理中频炉气体扩散器是一种利用气体的流动性质,将炉内的气体均匀扩散到整个工作区域的装置。
它主要由扩散器本体和扩散器驱动系统两部分组成。
1. 扩散器本体:扩散器本体通常由一系列的导流板组成。
这些导流板通过合理的排列方式,可以将炉内的气体分流,使其沿着规定的路径流动。
导流板的形状和数量可以根据具体的工艺要求进行设计,以保证气体能够均匀扩散。
2. 扩散器驱动系统:扩散器驱动系统用于提供动力,使扩散器本体能够正常工作。
通常采用电机驱动,通过轴承和传动装置将动力传递给扩散器本体。
扩散器驱动系统还可以根据需要进行调整,以改变气体的流动速度和方向。
二、中频炉气体扩散器的工作过程中频炉气体扩散器在工作时,首先需要将气体引入炉内。
气体经过进气口进入扩散器本体,然后沿着导流板排列的路径流动。
导流板的作用是将气体分流,使其沿着规定的路径流动,以达到均匀扩散的目的。
在气体流动的过程中,炉内的热量也会被气体带走,从而提高了炉内的加热效果。
此外,扩散器本体还可以改善炉内气体的流动状态,减少气体的湍流现象,提高加热均匀性。
三、中频炉气体扩散器在中频感应加热中的应用中频炉气体扩散器在中频感应加热中具有重要的应用价值。
它可以提高加热效果,降低炉内温度梯度,减少热应力,延长设备的使用寿命。
同时,中频炉气体扩散器还可以改善材料的加热均匀性,提高产品的质量。
在实际应用中,中频炉气体扩散器通常与其他设备配合使用,如感应线圈、冷却系统等。
通过合理的配置和控制,可以实现对加热过程的精确控制,满足不同材料和工艺的要求。
结论:中频炉气体扩散器是中频感应加热设备中的重要组成部分,它能够有效地改善炉内气体的流动状态,提高加热效果。
中频炉参数(原创版)目录1.中频炉的概念和作用2.中频炉的主要参数3.中频炉在各行业的应用4.中频炉的优点5.中频炉的发展前景正文一、中频炉的概念和作用中频炉是一种将工频 50HZ 交流电转变为中频(300HZ 以上至1000HZ)的电源装置。
它主要通过整流、逆变等技术,将三相工频交流电变成直流电,再将直流电变为可调节的中频电流。
这种电源装置可以供给由电容、电感组成的谐振回路,从而产生高频磁场,达到感应加热金属的目的。
中频炉是感应加热设备的一种,目前在机械行业是主流的加热设备。
二、中频炉的主要参数中频炉的主要参数包括工作频率、功率、电压等。
其中,工作频率决定了中频炉的加热效果和适用范围。
频率越高,加热效果越好,但设备成本也越高。
功率和电压则是决定中频炉加热能力的重要参数,它们直接影响到中频炉的加热速度和效率。
此外,中频炉还有诸如电流、温控等辅助参数,这些参数的设置会影响到中频炉的稳定性和安全性。
三、中频炉在各行业的应用中频炉主要应用于锻造行业、铸造行业和金属调质加热。
在锻造行业,中频炉可以用于加热金属材料,提高其塑性和可锻性,从而方便锻造成型。
在铸造行业,中频炉可以用于熔炼金属,提高熔化速度和效率,缩短生产周期。
在金属调质加热领域,中频炉可以用于调整金属的组织结构,提高其机械性能。
四、中频炉的优点中频炉具有加热功能强大、加热速度快、节能环保、工作环境好等优点。
它能够在短时间内将金属加热到所需的温度,提高了生产效率。
同时,中频炉的加热方式是感应加热,不需要直接接触金属,因此工作环境较好,减少了劳动强度。
此外,中频炉的能耗较低,符合节能环保的要求。
五、中频炉的发展前景随着我国经济的发展,中频炉在各行业的应用将越来越广泛。
尤其是在锻造、铸造等金属加工行业,中频炉的优势更加明显。
中频炉的工作原理
中频炉是一种利用电磁感应原理进行加热的设备,其工作原理如下:
1. 电源输入:中频炉通过电源将交流电输入设备,常见的电源频率为50Hz或60Hz。
2. 变压器:中频炉内部设有变压器,用于将电网供电的低频电压升高至中频炉所需的高电压。
通常,变压器使用铜线绕制的线圈来实现电能的传输。
3. 变流器:变压器将高电压输出到变流器。
变流器将高电压交流电通过全桥式的电子元件(例如IGBT)进行整流和换流,
将其转化为中频交流电。
4. 感应线圈:中频炉的感应线圈由多层绝缘线圈构成,线圈内绕有工件。
当中频电流流过感应线圈时,将产生强磁场。
5. 工件加热:当感应线圈通电时,由于电磁感应作用,磁场会穿透工件并在其内部产生涡流。
这些涡流会将电能转化为热能,从而使工件加热。
6. 淬火、退火和保温:中频炉还可以通过调节电流和时间来实现工件的淬火、退火和保温等不同的热处理过程。
7. 控制系统:中频炉一般配备有控制系统,用于监测和控制加热过程的温度、电压和电流等参数,以确保加热效果和工作安
全。
通过以上步骤,中频炉能够实现对金属工件的快速、高效加热,广泛应用于冶金、机械制造、建筑材料等领域。
中频感应加热热处理操作步骤嗨,宝子们!今天来唠唠中频感应加热热处理的操作步骤哈。
咱先得把设备检查好。
看看中频感应加热设备有没有啥明显的损坏呀,那些电线啥的有没有破损或者松动的情况。
这就好比出门前要检查自己衣服有没有破洞一样重要呢。
还有控制装置,按一按那些按钮,看看显示屏啥的是不是正常工作,要是这一步没做好,后面可就容易出乱子啦。
接下来呢,就是要把需要热处理的工件准备好。
工件表面得干净整洁,不能有油污、铁锈这些脏东西哦。
就像咱洗脸一样,脸不干净,擦啥护肤品都不好使。
你可以用一些简单的清洁工具把工件表面清理干净,这可是保证热处理效果的关键呢。
再然后呀,把工件放到合适的位置上。
这个位置可不能乱放,得根据设备的要求来。
就像玩拼图一样,每个块都有它该在的地方。
要确保工件和感应线圈之间的距离合适,太近了可能会出现一些意外情况,太远了又加热效果不好。
之后就可以启动设备啦。
不过在启动的时候,要慢慢调整功率和频率这些参数哦。
这就像炒菜的时候慢慢调整火候一样,不能一下子开太大。
根据工件的材料、大小和热处理的要求,找到最适合的参数值。
这个过程可能需要一点经验和耐心,但是多试几次就好啦。
在加热的过程中,眼睛可不能闲着。
要时刻盯着设备的运行状态,看看温度是不是按照预期在上升。
要是发现有啥不对劲的地方,像温度突然升得特别快或者设备发出奇怪的声音,就得赶紧采取措施,可不能让小问题变成大麻烦。
等加热到了规定的温度和时间后,就可以停止加热啦。
但是这还没完哦,还得让工件进行适当的冷却。
冷却的方式也有讲究呢,有的工件需要快速冷却,有的则需要慢慢冷却。
这就像不同的人睡觉盖被子的厚度不一样,得根据具体情况来。
最后呢,把处理好的工件取出来,再检查一下质量。
看看热处理后的工件是不是达到了预期的效果,硬度、韧性这些性能指标有没有符合要求。
如果没达到,就得分析分析是哪个步骤出了问题,下次改进。
好啦,这就是中频感应加热热处理的操作步骤啦,是不是还挺有趣的呢?。
中频感应加热钢管热处理设备技术参数一、概述其设备主要用于φ60.3—φ325的各种钢管、油管、套管、钻杆、等的整体淬火回火和正火处理。
本中频感应加热钢管热处理设备主要用于φ273—1066δ30-130钢管的整体淬火回火热处理。
如果按照年产量1万吨计算:(每年按照工作240天,每天工作7小时)每小时产量约为:6000公斤(也就是每分钟加热100公斤)。
淬火加热温度按照1000℃计算,功率为:1500KW.根据以上计算,如果按年产量1万吨计算,功率选择1500KW,所对应的钢管加热走速就很慢,还没有到钢管淬火喷淋装置时,钢管温度就下降达不到淬火工艺要规格每米重量(公斤)功率选择1500KW 走速(年产量1万吨)功率选择4000KW 走速(年产量3万吨)直径273壁厚30179 1.79分钟走1米(每分钟走558毫米)每分钟走1670毫米直径600壁厚30419 4.19分钟走1米(每分钟走238.7毫米)每分钟走715毫米直径600壁厚130149714.97分钟走1米(每分钟走67毫米)每分钟走200毫米直径711壁厚305005分钟走1米(每分钟走200毫米)每分钟走600毫米直径711壁厚130185018.95分钟走1米(每分钟走54毫米)每分钟走160毫米直径1066壁厚307617.61分钟走1米(每分钟走131.4毫米)每分钟走393毫米直径1066壁厚130298029.8分钟走1米(每分钟走33.6毫米)每分钟走100毫米求。
所以要想达到工艺要求,并满足φ273—1066δ30-130所有钢管生产要求,淬火总功率必须选择为4000KW.回火因为加热温度比较低,总功率可以选择3000KW.方案可以选择三种方式:1、淬火、回火集中在一条生产线上一次完成。
2、先进行淬火工艺,干完一批后,在回过头来在淬火生产线上完成回火工艺。
3、只考虑φ273—600δ30-130的钢管工艺要求方案。
下面主要介绍第一种方式方案:本套设备是在以上设备基础上,根据近几年我公司在感应加热及热处理方面积累的丰富经验,按照贵单位提出的工艺要求而作出的更加合理.更加可行的一套方案。
中频炉主要用途中频炉是一种工业加热设备,主要用于金属材料的加热处理、熔融和熔炼。
它采用中频电源供电,产生高频交流电流,通过感应加热原理将电能转化为热能,使金属材料迅速加热到所需温度。
中频炉的主要用途有以下几个方面:1. 金属加热处理:中频炉广泛应用于金属加热处理行业。
比如对于热处理部件,可以通过中频炉进行淬火、回火、正火等处理;对于金属铸件,可以通过中频炉进行退火、均化处理等;对于金属材料的变形加工,可以通过中频炉进行加热软化等。
2. 熔融金属:中频炉可用于金属材料的熔融,如铝、铜、铁、钢等。
中频炉可以控制加热温度和加热时间,实现金属的熔化和保温,满足不同金属材料的熔融需求。
熔融后的金属可以用于铸造、注射成型、喷射成型等工艺。
3. 金属熔轧:中频炉还可用于金属熔轧行业。
熔轧是指将金属材料熔化后,通过轧制设备将其轧制成所需形状和规格的工艺。
中频炉可以提供熔化所需的高温和熔化速度,为后续的熔轧工艺提供原料。
4. 金属精炼:中频炉在金属冶炼过程中也有重要的作用。
在金属冶炼过程中,有些杂质如硫、氧等对金属性能有不良影响,需要进行精炼。
中频炉通过高温加热和搅拌作用,将杂质和金属分离,提高金属的纯度和质量。
5. 电子零件制造:中频炉也可应用于电子零件制造行业。
电子零件的制造过程中,需要对一些金属材料进行加热处理,以改变其物理性质和机械性能。
中频炉可以提供高温加热,实现对金属材料的精确控制和加工。
6. 其他应用领域:除了上述应用领域,中频炉还可以用于金属焊接、烙铁加热、电容器铝箔焊接等工艺。
中频炉具有加热速度快、能耗低、操作简单等特点,因此在工业生产中得到了广泛的应用。
总之,中频炉是一种重要的工业加热设备,主要用于金属材料的加热处理、熔融和熔炼。
它在金属加工、冶炼、电子零件制造等领域发挥着重要作用,对提高金属材料的质量和工艺效率具有重要意义。
感应加热设备是可以使金属物体瞬间被加热到所需的任何温度,包括其熔点;不需要象其它加热方式那样,先产生高温后再去加热被它加热的金属物体,可以在金属物中直接产生高温;不但可以使金属物体整体加热,也可以选择性地对每个部位进行局部加热;是一种加热方式的革命,同样是电能加热,它却可以比电炉、电烘箱等节电百分之四十;这就是高频感应加热和中频感应加热的强大优势。
下面我们来看看中频感应加热电源和高频感应加热电源的区别:中频感应加热的原理:工件放到感应线圈内,感应线圈一般是输入中频的空心铜管。
产生交变磁场在工件中产生出同频率的感应电流,这种感应电流在工件的分布是不均匀的,在表面强,而在内部很弱,到心部接近于0,利用这个集肤效应,可使工件表面迅速加热,在几秒钟内表面温度上升到800-1000度,而心部温度升高很小。
中频感应加热电源多数用于工业金属零件表面淬火、金属熔炼、棒料透热等多个领域,是使工件表面产生一定的感应电流,迅速加热零件表面,达到表面迅速加热,甚至透热融化的效果。
中频感应加热以其加热效率高、速度快,可控性好及易于实现机械化、自动化等优点,已在熔炼、铸造、弯管、热锻、焊接和表面热处理等行业得到广泛的应用。
中频感应加热电源优势:1. 加热温度高,而且是非接触式加热2. 加热效率高—节能3. 加热速度快—被加热物的表面氧化少4. 温度容易控制—产品质量稳定,省心5. 可以局部加热—产品质量好,节能6. 容易实现自动控制—省力7. 作业环境好—几乎没有热、噪声和灰尘8. 作业占地少—生产效率高9. 能加热形状复杂的工件、适用面广10.工件容易加热均匀—产品质量好高频感应加热的原理:利用导体在高频磁场作用下产生的感应电流(涡流损耗)、以及导体内磁场的作用磁滞损耗引起导体自身发热而进行加热的。
高频感应加热对金属五金件及工具热处理,各类五金件钎焊、焊接、熔接、钢管铜管焊制,机械零件和汽摩配件淬火,不锈钢退火退磁,棒料锻前烧红透热,推制弯头拉伸及一些特种加热以及小量贵金属和合金的熔化、熔炼等。
感应加热设备,根据输出频率不同,大致可以分为:超音频感应加热设备、高频感应加热设备、中频感应加热设备等。
不同的加热工艺要求需要的频率不同,如果频率选择错误不能满足加热要求,如加热时间慢、工作效率低、加热不均匀、温度达不到要求,容易造成工件的损坏。
那么如何正确的选择频率呢?
首先,要了解产品的加热工艺要求,大概来说有几种情况:
1、工件透热,例如:紧固件、标准间、汽配、五金工具、麻花钻的热镦热轧等,工件直径越大,频率应越低。
Φ4mm以下适用高频(100-500KHz)
Φ4-16mm适用高频(50-100KHz)
Φ16-40mm适用超音频(10-50KHz)
Φ40mm以上适用中频(0.5-10KHz)
热处理,轴类、齿轮、淬火及不锈钢制品退火等等,以淬火为例,工件要求淬火层越浅,频率应越高,淬火层越深,频率应越低。
淬火层为0.2-0.8mm适用100-250KHz高频
0-1.5mm适用40-50KHz高频、超音
1.5-2mm适用20-25KHz超音频
2.0-
3.0mm适用8-20KHz超音频、中频
3.0-5.0mm适用4-8KHz中频
5.0-8.0mm适用2.5-4KHz中频
以上就是金科智电子为大家介绍的关于感应加热设备频率如何选择的相关内容,希望对大家有所帮助!。
中频感应加热设备原理
嘿,朋友们!今天咱就来讲讲中频感应加热设备原理,这可真是个超级有趣的东西嘞!
你看啊,中频感应加热设备就像是个神奇的魔法箱!它到底是怎么工作的呢?简单来说,就是通过电磁感应这个厉害的本事!就好比,你把一块金属想象成一个懒洋洋的家伙,然后中频感应加热设备就像个活力满满的小太阳,给这个懒洋洋的家伙注入能量,让它变得火热起来!比如说,在工厂里,要把一块儿大铁块加热来进行加工,中频感应加热设备就大显身手啦!它能迅速地让铁块热起来,速度那叫一个快呀!
它的原理可不简单哦!里面有感应线圈,就像给金属准备的特别通道,电流在这通道里欢快地跑着,产生磁场,然后磁场就像一双神奇的手,紧紧抓住金属,让它发热。
哎呀呀,这不是很奇妙吗?就好像是磁场跟金属在跳一场热情的舞蹈!“嘿,金属老兄,快热起来吧!”
想象一下,如果没有中频感应加热设备,那我们得用多老土的方法去加热金属呀!得花多少时间和精力呀!但有了它,一切都变得简单高效啦!这多让人开心呀!
我去参观过一个工厂,那里的工人师傅可喜欢中频感应加热设备了,他们说这玩意儿简直就是他们的好帮手!能帮他们快速完成工作,还能保证质量嘞!你说,这样的好东西,谁能不喜欢呢?
总之呀,中频感应加热设备原理虽然有点复杂,但真的超级有趣也超级实用!它就像是个默默无闻的英雄,为我们的工业生产立下了汗马功劳!所以啊,大家一定要好好认识它,了解它的厉害之处哦!。
2吨中频感应加热炉技术参数大全2吨中频感应加热炉是西安科信感应加热设备有限公司的节能型中频炉,根据逆变谐振的不同分为普通2吨并联中频炉和2吨串联中频炉而2吨串联中频炉又分为单台2吨串联中频炉和2吨一拖二中频炉。
2吨中频感应加热炉由1200KW中频电源、2台2吨钢壳或者铝壳中频炉,钢壳中频炉有装磁轭。
根据倾炉的不同,要求用户自行选配液压倾炉或者机械倾炉。
选配普通6脉冲整流变压器或者12脉冲整流变压器、选配全套水冷却系统。
一、普通经典线路2吨并联中频炉2吨并联中频炉的1200KW中频电源采用可控硅中频电源或12脉中频电源由选配,负载采用并联谐振。
12脉中频电源消除了5、7高次谐波,大大减少了电网的谐波干扰。
普通经典线路2吨并联中频炉技术参数设备配置二、进步线路超级快速节能型串联线路2吨串联中频炉1、单台2吨串联中频炉单台2吨串联中频炉是串联逆变中频电炉,是串联逆变熔炼炉,由600KW中频电源采用KGPS 中频电源或12脉中频电源选配,2吨串联逆变中频炉是最节能的中频炉型:功率因数高于0.95。
效率高。
负载始终满功率输出,有效的缩短熔炼时间。
进步线路2吨串联中频炉技术参数设备配置串联中频炉型号:GWT-2T/1200KW 6脉整流电源铝壳炉体三相进线660v中等配置12脉整流电源铝壳炉体三相进线660v高等配置12脉整流电源钢壳炉体三相进线660v超高配置设备型号GWT-2/1200 技术指标(6脉)技术指标(12脉)中频电源额定功率1200KW 频率1000Hz 1200KW频率1000Hz中频电源进相电压3*660V 6*660V中频电源整流形式3相6脉整流6相12脉整流中频电源启动方式零电压启动或者扫频启动扫频启动启动成功率100%(含重载)100%(含重载)额定电压2800V 2800V额定容量2T 2T额定温度1600℃1600℃配中频电源规格KGPS-2/1200中频电源KGPS-2/1200中频电源配中频炉规格GW-2钢壳或者铝壳中频炉GW-2钢壳或者铝壳中频炉熔化率2T/H 2T/H直流电流1400A 700A交流电流1150 A 575 A功率因数≥0.85 ≥0.85倾炉方式:选配减速机或者液压选配减速机或者液压水冷电缆两根两根设备额定功率1200KW 1200kw 1200kw进相电压3*660V 6*660V 6*660V电炉额定电压3000V 3000V 3000V熔化率约2.1T/H 约2.2T/H 约2.3T/H额定容量2T 2T 2T额定温度1800℃1800℃1800℃中频电源整流形式3相6脉整流6相12脉整流6相12脉整流直流电流1400A 700A 700A交流电流1150 A 575 A 575 A功率因数≥0.95 ≥0.95 ≥0.95倾炉方式:选配减速机或者液压选配减速机或者液压选配减速机或者液压配电源规格KGPS-2/1200 KGPS-2/1200 KGPS-2/1200快速中频电源一套(内配滤波电容器)6脉中频电源一套(内配滤波电容器)12脉中频电源一套(内配滤波电容器)12脉中频电源补偿电容柜一套一套一套炉子铝壳炉铝壳炉钢壳机构炉体(含磁轭)减速机二台二台液压水冷电缆两根两根两根坩埚膜一只一只一只2、进步线路2吨一拖二中频炉2吨一拖二中频炉是2吨串联逆变中频电炉,配两台中频炉炉体则可以两台炉可同时熔炼,也可以一台中频炉熔炼,另一台中频炉可控制所需温度进行浇铸或保温。
中频炉的工作原理中频炉是一种用于加热金属的工业设备,它采用了中频电磁感应加热的原理。
中频炉的工作原理可以简单地概括为将电能转化为热能,然后传递给金属材料,使其加热。
下面将详细介绍中频炉的工作原理。
1. 中频电磁感应加热原理中频电磁感应加热是利用电磁感应原理将电能转化为热能的一种加热方法。
当通过导体中通以交变电流时,会在导体周围产生交变磁场,这个交变磁场会穿透导体并在导体内部产生涡流。
这些涡流会导致导体发热,从而实现加热的目的。
中频电磁感应加热具有加热速度快、效率高、加热均匀等优点,因此被广泛应用于金属加热领域。
2. 中频炉的结构中频炉通常由电源系统、感应线圈、工作台、水冷系统等部分组成。
电源系统提供交变电流,感应线圈将电能转化为热能并传递给金属材料,工作台用于放置金属材料,水冷系统用于冷却感应线圈以及工作台。
这些部分共同协作,使中频炉能够正常工作。
3. 中频炉的工作过程中频炉的工作过程可以分为以下几个步骤:(1) 开机准备:首先将金属材料放置在工作台上,然后启动中频炉的电源系统。
(2) 加热阶段:电源系统提供交变电流,感应线圈将电能转化为热能并传递给金属材料,金属材料开始加热。
(3) 控温阶段:当金属材料达到设定温度时,可以通过控制电源系统的输出功率来控制金属材料的温度,以保持在设定温度范围内。
(4) 关机:当金属材料加热完成后,可以关闭中频炉的电源系统,完成加热工艺。
4. 中频炉的应用中频炉广泛应用于金属热处理、金属熔炼、金属锻造等工业领域。
由于中频炉具有加热速度快、效率高、加热均匀等优点,因此被广泛应用于需要对金属材料进行加热处理的工艺中。
综上所述,中频炉利用中频电磁感应加热原理将电能转化为热能,并将热能传递给金属材料,实现对金属材料的加热。
它具有加热速度快、效率高、加热均匀等优点,因此被广泛应用于金属加热领域。
中频感应炉所用电源频率在150一10000赫兹范围内的感应炉称为中频感应炉,其主要频率在150一2500赫兹范围。
国产小频感应炉电源频率为150、1000和2500赫兹三种。
中频感应炉是一种适用于冶炼优质钢与合金的特冶设备,和工额感应炉相比具有以下优点:1)熔化速度快,生产效率高。
中频感应炉的功率密度大,每吨钢液的功率配置比工频感应炉约大20一30%。
因此,在相同条件下中频感应炉的熔化速度快,生产效率高。
2)适应性强,使用灵活。
中频感应炉每炉钢液可以全部出净,更换钢种方便;而工频感应炉每炉钢液不允许出净,必须保留一部分钢液供下炉启动,因此更换钢种不方便,只适用于冶炼单一品种钢。
3)电磁搅拌效果较好。
由于钢液承受的电磁力是与电源频率的平方根成反比,因此中频电源的搅拌力比工频电源小。
对于去除钢中杂质和均匀化学成分、均匀温度来说,中频电源的搅拌效果比较好。
工频电源过大的搅冲力使钢液对炉衬的冲刷力增大,不仅降低精炼效果而且会降低坩埚寿命。
4)起动操作方便。
由于中频电流的集肤效应远大于工频电流流,因此中频感应炉在起动时,对炉料没有特殊要求,装料后即可迅速加热升温;而工频感应炉则要求有专门制作的开炉料块(与坩埚尺寸近似,约以坩埚高度一半的铸钢或铸铁块)才能启动加热,而且升温速度很慢。
阅此,在周期作业的条件下大多使用中频感应炉。
起动方便带来的另一个优点是,在周期作业时可以节约电力。
由于以上优点,中频感应炉近几年来,不仅广泛地用于钢与合金的生产领域,而且在铸铁生产中,特别是在周期作业的铸造车间也得到很快的发展。
中频感应炉的配套设备中频感应炉的成套设备包括:电源及电气控制部分,炉体部分,传动装置及水冷系统。
感应炉的感应电源感应炉的电源有高频、中频和工频之分,我国工频为50Hz、中频为50Hz--10kHz,高于10kHz为高频。
1.高频电源--可用很多方法获得高频电流。
如用火花高频发电器、电子管高频装置及高频炉(即电子管高频振荡器)等。
中频加热设备的电流密度都很高,一定采用异型铜管绕制成各种形状的线圈,铜管通水冷却,工件与线圈之间有耐温炉衬,相互组装在一起。
(1) 铜管必须由优质铜材构成,导电性能优良,其杂质越小越佳,在退火状态柔软,不易折断。
(2) 耐火炉衬通常为石英砂组成,Al203含量越高,其耐温性能越高,耐温性好,热传导性越差,热效率也就高,耐温性好,炉衬厚度可以减薄,可以提高电效率,则综合效率也就高。
小直径的能耗不低的一个很重要的因素是炉衬厚度不可能做得很薄,在同一个感应炉内加热不同直径的工件,总是直径大时能耗低,直径小者能耗高。
(3) 中频感应加热设备的端板采用铜质,主要是作用是防止电的散射,并开口减少铜端板的损耗。
(4) 其结构由于电流同时流过线圈和工件,因此它们相互间的电动力是相当大,工件在线圈上的炉衬中移动又要承受工件的压力,因此必须使线圈匝与匝之间紧固,防止移动和线圈间的短路,这个紧固必须是牢固的,否则产生低频振动造成噪声,所以线圈匝间要绝缘紧固,必须与端板夹紧固定,似一个完整固体。
往往工频感应加热炉常用玻璃纤维带和其他绝缘复合材料带将线圈铜管包扎起来,并浸漆处理,目的使线圈匝间结构紧密,不产生低频振动。
匝间距越小,效率也越高。
(5) 线圈的水路要有足够的水路数,以水在水管中流通成紊流为原则,水路不要有直角弯,它会降低水流流量与速度,降低冷却效果。
判断方法以每一个支路水有一定的水温,且每一路流量水温都差不多。
如果一路水温偏高,恐怕有焊渣或运行中有杂质堵塞,所以感应炉对每一支路要进行温度监测与控制。
每一支路的水温控制在50℃为宜,过高温度冷却水在铜管内侧面汽化将会大大降低冷却效果,过高温度要结垢,最终炉子线圈过温而损坏。
(6) 炉衬材料要防止跌落和开裂,造成的原因是原材料不过关,炉衬材料一般为耐火水泥,水泥一旦吸潮过性,成形为粉末状,成块脱落。
工艺不到位,耐火水泥与普通建筑水泥相似,要保养,时间不能少,这个保养是在潮湿环境下的保养,保养时间约48h,不能出现流浆,保养时间不够或流浆,必然会开裂,炉衬有烘干与不烘二种方法。
要炉子寿命长,炉衬烘干很重要,核心是慢速烘干,在低温长时间36h的烘干,初始升温要很慢。
(7) 中频感应加热设备的每一个支路的分接头水路支路的焊接为银铜焊,确保焊接牢固不渗水,水路为橡胶管,不用塑料管,塑料管密封性能不佳。
(8) 一般配有通水导轨,导轨寿命长短取决于堆焊材料与厚度。
不推荐用喷涂法堆耐磨材质,因为喷涂耐磨粉配方通常为单一不锈钢,不及高温耐磨的焊条,堆焊条的配方成分全面。