膝关节外侧支持带松解术后康复计划(新)
- 格式:doc
- 大小:42.00 KB
- 文档页数:2
髌骨外侧面的平行线和股骨后髁间连线的平行线组成的夹角。
开口向内为正值,开口向外为负值,正常值应小于0。
(9)股骨滑车凹中心与胫骨结节的距离(trochleatotibialtubercledistanceVITD)【I3】:需要将股骨滑车凹最大层面与胫骨结节层面图像叠加后测出。
正常值为10—15ram。
当大于20mm时髌骨向外侧脱位的机会增大。
该指标比Q角能更准确地反映髌腱外翻的程度。
3.CT检查的方法:检查时,病人仰卧位,双膝置于膝关节角度架上,在股四头肌放松状态下,以髌骨中心作为中点,扫描范围自胫骨结节至髌骨上缘,层厚5mm。
骨窗:窗宽800—1500:窗位150—300。
4.膝关节屈曲度数选取的依据:研究证明,在屈膝Oo.30。
范围内,髌骨最不稳定,易发生骸骨与股骨滑车的不吻合。
此时在股骨滑车沟内的髌骨稳定性检查最重要,在此活动范围内髌股关节成像被认为是对髌骨排列异常最敏感的诊断手段。
而且日常生活中以屈膝45。
以内的关节活动最多。
因此,我们设计在膝关节屈曲0。
100,20。
,30。
和400状态下进行CT扫描。
图解:LAOB为股骨滑车沟角(FIA),CO为该角的平分线DO是滑车凹最低点和髌骨嵴最低点的连线么cOD即为适合角(CA)山西医科大学焉士学位论文图解:AB为内外髁顶点的连线,CD为髌骨外侧关节面EF为髌骨横径,GH为股骨后髁连线AB与CD所构成的夹角即为外侧髌骨角(LPA)CD与GH所构成的夹角即为髌骨倾斜角(PTA)AB与即所构成的夹角即为倾斜角(1.A)过股骨外侧最高点作AB之垂线PQ,与EF相交于点O,EO与EF之比即为髌骨外移率(Ls)图解:分别过股骨外髁顶点和滑车凹最低点做两条水平线AB,CD两条平行线间的距离即为股骨滑车凹的深度(FrD)髌股关节内侧关节面距离EF,髌股关节外侧关节面距离GH两者之比即为髌骨指数(PE)图解:分别过胫骨结节最高点和滑车凹最低点作垂线AB,CD两条平行线间的距离即为股骨滑车凹中心与胫骨结节的距离(T兀D)1。
膝关节黏连术后院外康复计划关节活动受限及练习的机制:长期关节活动度受限后,不仅关节腔内会产生粘连,其相应的组织(如关节周围的肌肉、韧带、关节囊等)在长期得不到充分的牵伸后,亦会发生挛缩(即长度变短、延展性下降),进而加重关节活动度受限。
康复原则:1)随时观察组织情况练习过程中应密切注意受牵拉部位组织的张力。
如局部发硬,肿痛明显,则应暂时减少活动度练习的量,增加冰敷的次数及加强等长肌力练习(即绷劲练习)。
并及时就医复查。
2)持续牵伸的原则关节活动度的练习以持续牵伸为主要方法。
如有必要时,使用轻小暴力小幅度进展角度(不可盲目追求角度,否则可能有组织拉伤断裂的危险或引发骨化性肌炎)。
练习中应在可从容耐受疼痛的角度处尽可能地长时间保持,使组织在适当拉力下逐渐延长,不但可保证组织的安全性,同时可提高关节的灵活性。
3)功能练习生活化习惯化的原则在日常生活中,应使关节随时处于尽可能大的屈曲或伸展位置,而应避免长时间处于自我感觉最舒服的“休息位”,否则不但影响功能练习的进度,且不利于关节灵活性的提高。
即平时应屈曲至微痛、有牵拉感的位置保持;或尽可能大的伸展位置保持。
至疲劳或无法继续保持时,交换位置。
4)平衡练习的原则活动度练习应与肌力练习共同进行,否则肌力过弱时将会造成关节不稳,导致新的损伤发生。
屈曲与伸展应确保均有练习,否则可能由于相应组织张力的不平衡,会产生新的活动度受限。
练习中可能发生的情况:1)练习过程中会有“反复”。
即在某一阶段活动度会有退步,或进展停滞不前。
只要调整练习的量和方法,坚持练习一段时间即可改善。
2)关节的肿胀会持续整个练习过程。
直至关节活动度基本恢复,不再对组织进一步产生刺激时,才会逐渐消退。
只要肿胀程度不突然增加,不必过分紧张。
3)活动度练习中的疼痛是不可避免的,只要在练习结束后30分钟内消退至原有程度,即为正常。
4)练习后应及时冰敷,以避免肿胀;可在练习前给予热敷,以使组织软化,利于牵伸。
膝关节置换术后康复方案注意事项:1.功能练习中存在的疼痛,是不可避免的。
如疼痛在练习停止半小时内可消退至原水平,则不会对组织造成损伤,应予以耐受,可是力量练习进程中不该出现疼痛感。
2.除手术肢体制动保护外,其余身体部位(如上肢、腰腹、健侧腿等)应尽可能多地活动,以确保身体素质,提高整体循环代谢水平,增进手术局部的恢复。
3.关节活动度(屈、伸)练习,每日只进行一次,力求角度有所改善即可,避免反复屈伸,多次练习。
如屈曲角度长时间(>2 周)无进展,则有关节粘连可能,应高度重视,坚持完成练习。
所有涉及关节反复屈伸运动的练习结束后均即刻给予冰敷15-20分钟。
如平时感到关节肿、痛、发烧明显,可随时冰敷,每日3-5次。
若是感到患肢关节周围肿胀僵硬,可酌情将练习次数减至隔1-2天一次。
4.关节的肿胀会伴随整个练习进程,肿胀不随角度练习及活动量增加而增加即属正常现象,直至角度及肌力大体恢复正常肿胀才会逐渐消退。
肿胀的突然增加应调整练习,减少活动量,严重时应及时复诊。
5.关节假体为机械结构,建议关节灵活性不超过120度,以保证假体安全。
6.接受此项手术之患者多为老年患者,练习时应该时刻密切关注既往慢性病史,若是练习进程当中出现头晕、乏力、恶心、血压升高、心悸、冷汗等不适症状,则即刻中止练习,等身体状况稳定后再从头投入练习。
7.超声诊断明示在患肢出现深静脉血栓时,应注意避免下床运动,屈曲练习可减至每2-3天弯一次,避免栓子脱落,或遵医嘱。
练习内容踝泵――全范围,缓慢,尽可能使劲的踝关节反复屈伸运动,为增进循环、避免下肢深静脉血栓形成的重要练习方式!每小时至少练习5分钟,麻醉消退后即刻开始。
股四头肌等长收缩(大腿绷劲)――反复收缩股四头肌(大腿前群肌肉),次数尽可能多,麻醉消退后即刻开始。
直抬腿――膝关节尽可能伸直,抬至足跟距离床面20厘米处,坚持至力竭后休息,距离5秒,10次/组,3-4组/天,麻醉消退后,在疼痛耐受范围内进行,若是因为放置引流管所致疼痛难忍,可以酌情推延进行,可是术后三天内应尽可能做到自行抬腿。
北医三院膝关节术后功能康复计划注意事项:1.本计划所提供的方法按一般情况制定,具体执行时应在医生指导下,根据自身情况完成练习。
2.功能练习中出现疼痛是不可避免的。
如疼痛在练习停止半小时内可消退至原水平,则不会对主旨造成损伤,应予以耐受,不必过分紧张。
如疼痛剧烈或持续加重不消退则应立刻停止并及时就医。
3.肌力练习应集中练习至肌肉有酸胀疲劳感后再休息。
练习的次数、时间、负荷等可根据自身情况调整,但每次练习后应有明显疲劳感,练习数量不够或练一会儿休息一会儿不能达到练习效果。
4.除手术肢体适当制动保护外,身体其余部位应尽可能多活动,以提高整体循环代谢水平,促进手术局部的恢复。
运动员尤其应多练习身体其他部位,确保基础体能,早日恢复运动。
5.关节活动度,一般术后早期练习1次/日,肿痛不明显后逐渐增至2次/日。
角度应逐渐增长,避免使用暴力,避免反复活动引起肿胀。
如2周无任何进展,则可能关节粘连,应坚持练习,并在必要时及时复查。
6.活动度练习后即刻冰敷15—20分钟。
如平时感到关节肿、痛、发热明显,可增加冰敷每2小时1次。
7.关节的肿胀会持续整个练习过程,直到角度、肌力基本恢复,才会逐渐消退。
但肿胀持续不消退或突然增加,必须停止练习,增加冰敷次数,同时尽快就医!术后患腿抬高放于枕头上,足尖向正上方,不能歪向一边,同时膝关节下方应空出,不得将腿垫成微弯位置。
如疼痛不可忍受,则在医护人员指导下摆于舒适体位。
术前伸直受限患者尤其应注意!术后4周内睡眠时应戴夹板,术后_3月_可除去夹板保护。
术后一周开始调节夹板0至30度范围内活动,每4-5天向内挪动一格增加20度活动范围,术后4周调节至夹板全范围活动。
一.肌力练习1.术后1至2周练习:股四头肌(大腿前侧肌群)等长练习:即大腿肌肉绷紧及放松。
在不增加疼痛的前提下尽可能的多做。
(大于500-1000次/日)2.术后1至2周练习:腘绳肌(大腿后侧肌群)等长练习:患腿用力下压所垫枕头,使大腿后侧肌肉绷紧及放松。
膝关节术后院外康复计划注意事项:1.本计划所提供的方法及数据均按照一般常规情况制定,具体执行中需视患者自身情况不同,在医生指导下完成。
2.功能练习中存在的疼痛,是不可避免的。
如疼痛在练习停止半小时内可消退至原水平,则不会对组织造成损伤,应予以耐受。
3.肌力练习应每组集中练习至肌肉有酸胀疲劳感,充分休息后再进行下一组。
练习次数、时间、负荷等必须根据要求完成,以肌肉出现酸胀疲劳感为宜,次日缓解,但应无痛或仅有微痛。
尤其不宜为完成更多次数而增加休息时间,否则很难达到预期效果。
肌力练习中应注意均匀呼吸,不得屏气。
4.为您设计的下肢练习,双腿均应完成,不可只练习肌力较差的一侧,否则下肢肌力不能达到平衡,很难恢复功能,并有可能在生活中发生摔倒等意外,造成新的损伤。
5.如有意外情况发生必须马上停止练习,并及时就医!力量练习:您需要准备一个5斤沙袋加强练习。
1、直抬腿练习:仰卧,伸膝后直腿抬高至足跟离床15㎝处,保持至力竭。
3-5个/组,2—3组/日(练习时髌骨处稍有疼痛属正常现象,应予以耐受。
)2、直抬腿画方框练习:伸膝后直腿抬高至足跟离床15㎝处向外向下向内画一个方块(可在踝关节处加沙袋以增加练习强度)。
连续10次为1组, 2组/日。
3、多角度屈曲练习:仰卧位或坐位,分别于膝关节伸直位、屈曲30°、60°、80°位,每个角度保持30-60秒,之后休息1分钟。
8-10个/组,2—3组/日。
4、抗阻伸膝练习:坐位,小腿自然下垂,膝关节90°位,患侧脚踝处加沙袋,伸膝至0°位,保持30秒,缓慢下落。
10-15个/组,2组,2-3次/日。
5、终末伸膝练习:仰卧位,膝下垫枕头,使膝关节处于屈曲45度左右的位置,做伸膝动作至伸直,保持30秒,缓慢下落。
休息15秒。
10-15个/组,2组,2-3次/日。
6、“空中”自行车练习:平卧,双腿抬起,在空中模拟骑自行车动作,缓慢用力。
膝关节黏连术后院外康复计划关节活动受限及练习的机制:长期关节活动度受限后,不仅关节腔内会产生粘连,其相应的组织(如关节周围的肌肉、韧带、关节囊等)在长期得不到充分的牵伸后,亦会发生挛缩(即长度变短、延展性下降),进而加重关节活动度受限。
康复原则:1)随时观察组织情况练习过程中应密切注意受牵拉部位组织的张力。
如局部发硬,肿痛明显,则应暂时减少活动度练习的量,增加冰敷的次数及加强等长肌力练习(即绷劲练习)。
并及时就医复查。
2)持续牵伸的原则关节活动度的练习以持续牵伸为主要方法。
如有必要时,使用轻小暴力小幅度进展角度(不可盲目追求角度,否则可能有组织拉伤断裂的危险或引发骨化性肌炎)。
练习中应在可从容耐受疼痛的角度处尽可能地长时间保持,使组织在适当拉力下逐渐延长,不但可保证组织的安全性,同时可提高关节的灵活性。
3)功能练习生活化习惯化的原则在日常生活中,应使关节随时处于尽可能大的屈曲或伸展位置,而应避免长时间处于自我感觉最舒服的“休息位”,否则不但影响功能练习的进度,且不利于关节灵活性的提高。
即平时应屈曲至微痛、有牵拉感的位置保持;或尽可能大的伸展位置保持。
至疲劳或无法继续保持时,交换位置。
4)平衡练习的原则活动度练习应与肌力练习共同进行,否则肌力过弱时将会造成关节不稳,导致新的损伤发生。
屈曲与伸展应确保均有练习,否则可能由于相应组织张力的不平衡,会产生新的活动度受限。
练习中可能发生的情况:1)被动活动时,可能会有粘连带被拉断时的细小断裂声,属正常情况,无须过分担心。
2)关节的肿胀会持续整个练习过程。
直至关节活动度基本恢复,不再对组织进一步产生刺激时,才会逐渐消退。
只要肿胀程度不突然增加,不必过分紧张。
3)活动度练习中的疼痛是不可避免的,只要在练习结束后30分钟内消退至原有程度,即为正常。
4)练习后应及时冰敷,以避免肿胀;可在练习前给予热敷,以使组织软化,利于牵伸。
练习后的热敷有助于肿胀的消退,但必须在练习后至少4小时后。
膝关节置换术后康复计划(在使用本计划指导练习前,应仔细阅读完全部内容,并经医生许可再予执行)※注意事项:1.术后康复锻炼应注意保护伤口,避免污染,如伤口暴露应马上消毒更换敷料。
2.锻炼应从小量开始逐渐递增,根据锻炼后及次日的反应(全身状态、疲劳程度、膝关节局部肿胀和疼痛等)增减运动量。
锻炼后以不发生膝关节局部疼痛、肿胀等为宜,如发生也应采取相应措施在几小时内缓解,不应持续到第二天。
均匀分布运动量,应有短时间间隔休息。
与隔日长时间运动相比,每日短时间多次的运动更有效。
根据不同康复阶段的需要和功能恢复情况适时调整运动强度、时间及方式。
3.锻炼前后疼痛严重或对疼痛比较敏感的,可用一些温热疗法,并可小量使用消炎镇痛药或止痛药。
老年人锻炼前应排尽大小便,避免睡觉醒后半小时到一小时内或起床后立即锻炼。
锻炼时应穿宽松衣裤和防滑鞋,最好有人协助保护,并予以适当鼓励,共同配合努力。
4.增加膝关节活动度和增加肌力的锻炼相结合,即使达到正常水平也应继续维持长期的锻炼。
正文一、第一阶段:术后1天~术后14天(一)术后第1~3天手术后第1~3天应将小腿略垫高,同时做如下康复练习:A.被动练习(在医护人员指导下由陪护人员完成)1.对患肢做由足及大腿的按摩,每2小时按摩10分钟2.对患肢做由足及小腿的按摩,每2小时按摩10分钟3.屈伸踝关节(与下肢按摩交替进行),每1小时活动10分钟4.本阶段暂避免CPM练习,因可能增加关节内出血。
A.主动练习(病人自主完成)肌肉等长舒缩练习(与被动练习间隔进行):1.足用力做上勾和下踩的动作,每隔1小时10下,每个动作持续3秒2.健膝屈曲,患膝充分伸直做压床动作,此时股四头肌收缩、膝关节展平,髌骨可轻微上下移动,每2小时练习1组,重复30次,每次持续10~15秒※通过本阶段锻炼应达到:基本消除患肢肿胀患肢大腿、小腿肌肉能够协调用力做出肌肉舒缩动作依靠小腿重力,膝关节被动自由屈曲无严重不适(二)、术后第 4 ~ 7 天病人已经可以正常进食,体力逐渐恢复,伤口疼痛开始减轻,关节内积血引流管已经拔除,患肢肿胀逐渐消除,可在床上坐起。
髌骨内侧紧缩外侧松解术后康复计划注意事项:一.必须通读此计划全文并理解后才可开始康复训练。
二.训练中可能发生的意外有:心脑血管意外、周围组织损伤、延迟愈合或不愈合、异位骨化、功能改善不满意等。
三.训练中出现疼痛为正常现象,若训练结束后半小时疼痛缓解,则不会造成损伤。
四.关节的肿胀、发热为正常现象,可以通过冰敷缓解。
若肿胀、发热持续严重且关节角度长期无进展,则应减少活动及训练量,及时复诊。
正文:一.肌肉力量(以下训练1、2、3术后麻醉消退后立即开始。
持续训练8周)1. 踝泵练习:用最大力向上勾脚尖5秒后再向下踩5秒,每天总量500-1000次。
很重要!预防血栓!2. 股四头肌收缩:术后立即开始。
用力收缩大腿前侧肌肉5秒后放松2秒,每天总量500次。
3. 腘绳肌收缩:膝关节完全伸直后用力下压脚下所垫枕头,持续5秒,放松2秒,每天总量500次。
4. 直抬腿练习:术后一周内尽早完成。
膝关节完全伸直抬离床面15°,每天总量30次,每次持续到力竭。
二.关节角度1. 膝关节角度的计算:大腿的延长线与小腿之间的夹角。
2. 屈膝练习:每天上午进行一次屈膝练习。
具体进度参照附表。
a . 屈膝的流程为:解除夹板→屈膝至目标角度→维持10分钟→佩戴夹板→冰敷20分钟。
b . 屈膝的方法有:90°内坐位垂腿,90-105°坐位顶墙,100°以上坐位抱腿、仰卧垂腿。
图1 膝关节角度图2 坐位垂腿 图3 坐位顶墙 图4仰卧位垂腿 图5 坐位抱腿3. 屈膝进度:三.行走1. 术后第二天即可拄拐下地负重行走。
2. 两周内每日行走不超过30分钟,两周后逐渐增加。
四.其它1. 冰敷:每次屈膝训练后必须用冰水混合物冰敷膝关节周围20分钟,其它时间平均冰敷2-3次。
2. 若合并软骨损伤微骨折处理,对应进行CPM 训练。
关节镜辅助下髌骨外侧支持带松解,内侧髌骨股骨韧带重建治疗复发性髌骨脱位作者:樊大钊李金龙徐峥等来源:《赤峰学院学报·自然科学版》 2013年第6期樊大钊,李金龙,徐峥,柳忠兴(赤峰学院第二附属医院,内蒙古赤峰 024000)摘要:目的:介绍在关节镜下髌骨外侧支持带松解,内侧髌骨股骨韧带(MPFL)重建治疗复发性髌骨脱位的手术方法和探讨其疗效.方法:我院自2005年至2010年,共收治复发性髌骨脱位病人共26病例,手术采用自体半腱肌重建MPFL,并在关节镜下松解髌骨外侧支持带治疗复发性髌骨脱位共26病例,3病例同时胫骨结节内移(Q角度大于20度),结果24例获得随访,随访时间1-3年,其中一例复发,其他23病例术后恢复良好,未再复发.结论:关节镜辅助下髌骨外侧支持带松解,MPFL重建治疗复发性髌骨脱位手术方法创伤小,术后疗效满意,复发率低,是一种治疗复发性髌骨脱位良好方法.关键词:内侧髌骨股骨韧带重建;复发性髌骨脱位;髌骨外侧支持带松解;关节镜中图分类号:R274.22文献标识码:A文章编号:1673-260X(2013)03-0110-02复发性髌骨脱位在临床上是比较常见的疾病,严重影响病人的日常生活和运动水平,既往有100多种手术方法治疗,如股骨滑车成形术,胫骨结节移位术,内侧关节支持带紧缩等等,但每种方法都有其优缺点.自1992年以来,文献上开始报道应用MPFL重建治疗髌骨复发性脱位以来,人们逐渐认识到MPFL在维持髌骨稳定方面重要作用,我院自2005年1月—2010年4月共收治26例髌骨复发性脱位的病人,采用关节镜下髌骨外侧支持带松解,内侧髌骨股骨韧带(MPFL)重建进行治疗,经1—5年随访,术后疗效满意,故总结报道如下.1 资料和方法1.1 一般资料本组26病例,男性7例,女性19例,年龄12—38岁,平均年龄22.5岁,右膝11例,左膝15例,伤后0.5年到3年手术,皆有2次以上的髌骨脱位病史,患者有膝关节不稳定和打软腿,容易摔倒等症状.0度和30度位外推髌骨试验和恐惧试验都是阳性,膝关节MRI检查提示MPFL连续性中断或显示不清.1.2 手术方法患者取仰卧位,股部缚止血带,常规消毒铺巾(包括防水单),首先采用标准的内外侧入路行全面的关节镜检查,观察是否有半月板等损伤和有游离体存在,并相应处理,并注意髌骨是否位于股骨滑车内,通过建立外上通路松解髌骨外侧支持带远端,经外侧通路松解髌骨近端,通过髌骨倾斜试验和在关节镜下观察髌骨活动轨迹来判断髌骨外侧支持带松解是否合适.然后于髌骨内侧缘和股骨内收肌结节处各做2cm的切口,在髌骨内侧切口内沿髌骨内侧缘锐性切开内侧支持带和残余的MPFL髌骨止点,显露骨面,(注意要求保持关节囊完整,因为MPFL为关节囊外组织)于髌骨内侧缘中点拧入一枚锚钉,在髌骨内上角(髌骨内上1/3处)拧入第二枚锚钉,将自体半腱肌对折中点的两边分别与第一和第二枚锚钉缝合,完成髌骨解剖点重建,然后经深筋膜下将半腱肌两端引至股骨内收肌结节处,于内收肌结节和股骨内上髁之间中点,打入带孔导针并用合适的空心钻制备股骨隧道,将自体半腱肌两端引导进入股骨隧道,暂时不固定,由助手牵拉半腱肌尾端牵引线,术者外推髌骨推达2/4,全范围被动活动膝关节,如果髌骨活动轨迹正常,无内外倾斜,在屈膝60-90度位,应用挤压钉股骨端肌腱,再次行关节镜检查,冲洗切口,缝合.术后膝关节伸直位支具固定,4周内每日可去除支具行0-90度锻炼,6周时可进行全范围的膝关节锻炼,并可去除支具负重行走,3个月时可进行慢跑等锻炼,6个月时可从事正常体育锻炼.2 结果本组共26例,其中24例获得随访,随访时间1-3年,其中一例复发,再次重建MPFL同时行股骨滑车成型后未再复发.其他23病例术后恢复良好,未再复发.髌骨外推试验和髌骨外推恐惧试验阴性,膝关节活动度正常,可完全下蹲,Lysholm评分为95±3.25分.3 讨论复发性髌骨脱位是临床上比较常见的膝关节损伤,病人往往有一种或多种膝关节解剖结构的异常如:股骨滑车发育不良、内侧MPFL松弛|、髌腱止点偏外等,在轻微外力作用下发生发生脱位,由于内侧MPFL损伤愈合能力差,伤后发生松弛,导致控制髌骨向外侧脱位的能力下降,大约有50%[1]的病人出现复发性髌骨脱位.近年来随着MPF随着人们对膝关节静态稳定结构的认识的加深,逐渐认识到MPFL是主要限制髌骨向外侧脱位的内侧软组织结构,特别是在股骨滑车等骨性结构异常时是限制髌骨外侧脱位的最主要的结构,提供约53%-60[2]的限制.我院自2005年应用自体半腱肌腱解剖重建内侧MPFL并在在关节镜下松解外侧支持带取得良好疗效.我们在治疗中感觉到要取得良好疗效,应注意以下几点:(1)严格掌握行其适应症,此手术对于骨性解剖并不严重的病例比较适合,对于严重的股骨滑车发育不良并不适用,如我院复发病例就是因为由于患者严重的股骨外髁发育不良,而一期未行股骨滑车成型,造成重建的MPFL应力过大而导致其松弛,髌骨脱位复发.另外也不适用于固定性髌骨脱位和习惯性髌骨脱位.(2)股骨及髌骨重建点要准确,股骨侧点位于股骨内收肌结节和股骨内上髁之间的浅沟,可稍微偏远,不可偏近,否则由于重建的韧带等长性差而导致膝关节屈曲受限或发生松弛.髌骨重建点位于髌骨中点近端以上.(3)外侧支持带松解要适当,可根据关节镜下观察髌骨外移程度和髌骨倾斜试验来判断,髌骨向上倾斜要达到60—90度.(4)对于膝关节Q角大于20度的病人,应常规行胫骨结节内移,否则也容易重使重建的髌骨股骨韧带承受过大的应力,而发生松弛,导致手术失败.(5)重建的MPFL的张力要适当,我们一般在屈膝60-90度时固定重建的肌腱,并在固定前全范围活动膝关节,调整内侧MPFL的张力,使髌骨不发生内侧倾斜,以防止屈膝受限和髌股内侧关节压力过高,导致术后疼痛.(6)在手术中应进行全面的关节镜检查,防止遗漏前交叉韧带损伤和半月板损伤等.总之我们体会到应用关节镜辅助下外侧关节囊松解,内侧髌骨股骨韧带重建治疗复发性髌骨脱位的方法简单有效,手术创伤小,其复发率低,据文献报道只有0-10%复发率,膝关节粘连轻,功能恢复快,是治疗复发性髌骨脱位的良好治疗方法.参考文献:〔1〕冯华,姜春岩.关节镜微创术[M].北京:人民卫生出版社,2010.24—31.〔2〕腾跃,赵金衷.复发性髌骨脱位手术治疗进展[J].国际骨科学杂志,2008,1(29):21.。
膝关节院外康复计划※注意事项:1. 本计划所提供的方法及数据均按照一般常规情况制定,具体执行中需视自身条件及手术情况不同,在医生指导下完成。
2. 功能练习中存在的疼痛,是不可避免的。
如疼痛在练习停止半小时内可消退至原水平,则不会对组织造成损伤,应予以耐受。
3. 肌力练习应集中练习至肌肉有酸胀疲劳感,充分休息后再进行下一组。
练习次数、时间、负荷视自身情况而定,且应同时练习健侧。
肌力的提高是关节稳定的关键因素,必须认真练习。
4. 除患侧手术肢体制动保护外,其余身体部位(如上肢、腰腹、健侧腿等)应尽可能多地练习,以确保身体素质,提高整体循环代谢水平,促进手术局部的恢复。
5. 早期关节活动度(屈、伸)练习,每日只进行一至二次,力求角度有所改善即可,避免反复屈伸,多次练习。
如屈曲角度长时间(>2 周)无进展,则有关节粘连可能,故应高度重视,坚持完成练习。
6. 活动度练习后即刻给予冰敷15—20分钟。
如平时感到关节肿、痛、发热明显,可再冰敷,每日2-3次。
7. 关节的肿胀会伴随整个练习过程,肿胀不随角度练习及活动量增加而增加即属正常现象,直至角度及肌力基本恢复正常肿胀才会逐渐消退。
肿胀的突然增加应调整练习,减少活动量,严重时应及时复诊。
屈曲练习:练习过程中不得伸直放松休息,反复屈伸关节,否则将影响效果,且极易造成肿胀。
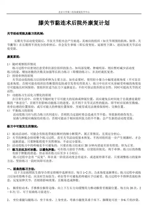
1 髌骨松动术:手推推住髌骨边缘,向上下左右方向缓慢用力推动髌骨至极限位置。
每方向20次,2—3次/日。
可于屈曲练习前进行。
2 坐位垂腿:坐于躺于床边,膝以下悬于床外。
保护下放松大腿肌肉,使小腿自然下垂,至极限处保持10-15分钟。
必要时在踝关节处加负荷。
3 仰卧垂腿:仰卧于床上,双手抱住大腿,使大腿垂直于床面,保护下放松肌肉,使小腿自然下垂,逐渐增加屈曲角度。
不可收缩肌肉对抗疼痛,可通过调整负荷重量的大小逐渐适应,保持10-15分钟。
4 坐位顶墙:坐椅上,患侧足尖顶墙或固定,缓慢向前移动身体以增大屈膝角度,感疼痛后保持不动,数分钟后疼痛消失或降低,再向前移动,至极限。
关节粘连松解术后康复方案关节粘连松解术后的康复功能练习是较为困难,周期较长,且苦痛较大的一类。
虽然部位不同,但其练习方法类似、指导练习的原则相同,故归为同一康复方案加以叙述。
关节活动受限及练习的机制:长期关节活动度受限后,不仅关节腔内会产生粘连,其相应的组织(如关节四周的肌肉、韧带、关节囊等)在长期得不到充分的牵伸后,亦会发生挛缩(即长度变短、延展性下降),进而加重关节活动度受限。
因此,术后很长一段时期内难以达到术中松解推拿的角度。
而必需通过长期的功能练习,牵伸相应的组织,使其渐渐延长,才能获得良好及敏捷的关节活动。
康复原则:1)个体差异性关节粘连松解术后功能练习的进度难以明确制定。
因粘连的部位不同,程度不同,术中松解推拿达到的角度不同,术后的临床表现(发热、引流量等)不同。
因此无法规定练习的进度,只能依据详细状况随时调整练习。
2)早期康复的原则关节粘连松解术后为避开再次粘连,应尽早开头功能练习。
3)随时观看组织状况练习过程中应亲密留意受牵拉部位组织的张力。
如局部发硬,肿痛明显,则应临时削减活动度练习的量,增加冰敷的次数及加强等长肌力练习(即绷劲练习)。
并准时告知医生。
4)持续牵伸的原则关节活动度的练习以持续牵伸为主要方法。
如有必要时,应由医生进行被动推拿(不行盲目追求角度,否则可能有危急或引发骨化性肌炎)。
练习中应在可耐受苦痛的角度处尽可能地长时间保持,使组织在适当拉力下渐渐延长,不但可保证组织的平安性,同时可提高关节的敏捷性。
5)功能练习生活化习惯化的原则在日常生活中,应使关节随时处于尽可能大的屈曲或伸展位置,而应避开长时间处于“休息位”,否则不但影响功能练习的进度,且不利于关节敏捷性的提高。
即平常应屈曲至微痛、有牵拉感的位置保持;或尽可能大的伸展位置保持。
疲惫或无法连续保持时,交换位置。
6)平衡练习的原则活动度练习应与肌力练习共同进行,否则肌力过弱时将会造成关节不稳,导致新的损伤发生。
屈曲与伸展练习应共同练习,否则由于相应组织张力的不平衡,会产生新的活动度受限。
膝关节外侧支持带松解(内侧紧缩)术后
(在使用本计划指导练习前,应仔细阅读完全部内容,并经医生许可再予执行)
※注意事项:
1 本计划所提供的方法及数据均按照一般常规制定,执行中需视自身条件及手术情况不同,在医生指导下完成。
2 功能练习早期可能存在一定程度的疼痛,是不可避免的。
如疼痛在练习停止半小时内可消退至原水平,则不会对组织造成损伤,应予以耐受。
3 肌力练习应集中练习至肌肉有酸胀疲劳感,充分休息后再进行下一组。
练习次数、时间、负荷视自身情况而定,且应同时练习健侧。
肌力的提高是关节稳定的关键因素,必须认真练习。
4 除手术肢体制动保护外,其余身体部位(如上肢、腰腹、健侧腿等)应尽可能多地练习,以确保身体素质,提高整体循环代谢水平,促进手术局部的恢复。
5 关节活动度(屈、伸)练习,每日只进行1-2次,力求角度有所改善即可。
早期应避免反复屈伸,多次练习,以免造成肿胀。
如屈曲角度长时间(>2周)无进展,则有关节粘连可能,故应高度重视。
6 练习后如关节肿、痛,则即刻给予冰敷15—20分钟。
如平时感到关节肿、痛、发热明显,可再冰敷,每日2-3次。
7 术后早期不宜过多行走,否则可能引发肿胀,影响功能康复进程。
8 附录中带有阴影一侧为患侧。
9 运动员肌力较好,则应酌情加快进度,加大负荷。
10关节的肿胀会伴随整个练习过程,肿胀不随角度练习及活动量增加而增加即属正常现象,直至角度及肌力基本恢复正常肿胀才会逐渐消退。
肿胀的突然增加应调整练习,减少活动量,严重时应及时复诊。
正文
一·早期——炎性反应期(0-1周)
目的:减轻疼痛,肿胀;早期肌力练习;早期负重;早期活动度练习,以避免粘连及肌肉萎缩。
功能练习的早期及初期,因肌力水平较低,组织存在较为明显的炎性反应。
故以静力
练习及小负荷的耐力练习为主。
选用轻负荷(完成30次动作即感疲劳的负荷量),30次/组,2-4组连续练习,组间休息30秒,至疲劳为止。
早期不得过多行走,不应以行走作为练习方法。
否则极易引发关节肿胀和积液,影响功能恢复及组织愈合。
㈠手术当天:麻醉消退后,开始活动足趾、踝关节。
1 踝泵——用力、缓慢、全范围屈伸踝关节,5分/组,1组/小时。
(见附录1—图1)
2 股四头肌等长练习——即大腿肌肉绷劲及放松。
应在不增加疼痛的前提下尽可能多做。
3腘绳肌等长练习——患腿用力下压所垫枕头,使大腿后侧肌肉绷劲及放松。
要求同上。
(见附录1—图2)所有练习在不增加疼痛的前提下,尽可能多做!4术后24小时后可扶拐下地行走,但只限去厕所等必要活动。
(二)术后1天:
1 继续以上练习。
踝泵改为抗重力练习(可由他人协助或用手扶住大腿)。
(见附录—图3)
2 尝试直抬腿练习(疼痛明显则推迟数日后练习)——伸膝后直腿抬高至足跟离床15㎝处,保持5秒。
(见附录1—图4)。
30次/组,3-4组/日。
3.开始后抬腿练习,俯卧(脸向下趴),伸膝后直腿抬高至足尖离床5㎝处,保持5秒。
要求及次数同上。
4.负重及平衡(合并软骨损伤患者推迟3-5天进行)——保护下双足分离,在微痛范围内左右交替移动重心。
5分/次,
2次/日。
(见附录1—图7). ——双足前后分离,移动重心。
(见附录1—图22)。
(三)术后3-7天根据情况由医生决定开始屈曲练习
屈曲练习由康复医生完成,或在医生指导下按照备注中方法练习,以微痛为度。
(四)术后1周: 1 主动屈曲小于90°。
2. 强化伸展练习,方法见备注。
二·初期:(1-2周)
目的:加强活动度及肌力练习:提高关节控制能力及稳定性。
随肌力水平的提高,此期以提高绝对力量的练习为主。
选用中等负荷(完成20次动作即感疲劳的负荷量),20次/
1
组,2-4组连续练习,组间休息60秒,至疲劳为止。
应注意控制运动量,避免关节肿胀、积液。
练习后关节有发胀发热感,则应及时冰敷!
㈠术后2周: 1 主动屈膝90度。
被动屈曲角度90-100度。
2 强化肌力练习,强化股四头肌绷劲练习。
3开始指导下各项肌力练习:见附录1—图18、19;附录2—图4、5、10、11,练习的负荷、角度、次数及时间,根据自身条件而定。
一般为30次/组,2-4组/日。
三·中期:(3周—4周)
目的:强化肌力,改善关节稳定性。
恢复正常步态,可完成患侧单腿负重。
*如疼痛肿胀不明显,可扶单拐、或不用拐下地,但不鼓励多行走。
下地时首先扶双拐保护,并逐渐尝试脱拐行走。
㈡术后3周: 1 被动屈曲至100-110°。
2 强化肌力练习。
(一次直抬腿最长可达6分钟)
3 开始侧抬腿练习,见附录1—图5、6。
要求及次数同上。
四·后期:(1个月—2个月)
目的:全面恢复关节活动度。
强化肌力及关节稳定。
逐渐恢复运动。
提高最大力量,选用大负荷(完成12次动作即感疲劳的负荷量),8-12次/组,2-4组连续练习,组间休息90秒,至疲劳为止。
㈠术后4-6周: 1 主动屈曲达130°(全范围,与健侧腿相同),且基本无痛。
2 开始患侧单腿45度位半蹲练习。
3 开始靠墙静蹲练习。
静蹲练习:(见附录2—图1、2)后背靠墙,双脚与肩同宽,脚尖及膝关节正向前,不得“内外八字”,随力量增加逐渐增加下蹲的角度(小于90°),2分/次,间隔5秒,5-10连续/组。
2-3组/日。
4 开始立位“勾腿”练习。
(见附录1—图17、18、19)抗阻屈至无痛的最大角度保持10—15秒。
30次/组,4组/日。
㈡术后6—8周:
1 主动屈伸角度达至与健侧相同,且无疼痛。
5分/次,4次/日。
2 开始固定自行车练习。
30分/次,1-2次/日。
3 开始前后、侧向跨步练习。
见附录1—图21、23,逐渐过渡至附录1—图24、25,
并渐增负荷至附录2—图6、7、8、9。
30次/组,4组/日。
(练习后冰敷!)
五·恢复运动期:(2-3个月后)
目的:强化肌力,及跑跳中关节的稳定性;通过测试,患健肌力达健侧85%以上,运动中无痛,无明显肿胀,则可完全恢复运动。
1 可完成日常的各项活动,如上下楼、骑自行车、行走5000米以上关节无肿痛。
2 开始跪坐练习,见附录2—图14。
3 开始游泳,跳绳及慢跑。
4 开始蹬踏练习,见附录2—图12。
5 开始膝绕环练习,见附录2—图15。
2 开始跳上跳下练习,见附录2—图16。
6 开始侧向跨跳练习,见附录2—图13。
4运动员开始专项运动中基本动作的练习。
※必要时可戴护膝保护,但只主张在剧烈运动时使用。
备注:
*屈曲的练习方法:
以下方法任选其一。
每日一次,力求角度略有增长即可。
练习过程中或练习后如有特殊不适,应及时告知医生。
练习过程中不得伸直休息,反复屈伸,否则将影响效果,且极易造成肿胀。
1 坐(或仰卧)位垂腿:坐于躺于床边,膝以下悬于床外。
保护下放松大腿肌肉,使小腿自然下垂,至极限处保护10分钟。
必要时可于踝关节处加负荷。
2 仰卧垂腿:仰卧于床上,大腿垂直于床面,保护下放松大腿肌肉,使小腿自然下垂,要求同上。
见附录1—图9。
3 坐位抱膝:坐位.足不离开床,双手抱于踝关节处,缓慢、用力,最大限度屈膝,并保持10秒。
10分/次,2-3次/日。
*伸屈的练习法:( 如术前存在伸直障碍,则必须认真练习)
伸展练习中肌肉及后关节囊的牵拉感及轻微疼痛为正常,不可收缩肌肉对抗,应完全放松,否则将会无效。
练习中采用负荷的重量不宜过大,应使患膝放松,持续至30分钟,有明显牵拉感为宜。
练习中不得中途休息,否则将影响效果。
1 坐位伸膝:坐位,足垫高,于膝关节以上处加重物。
完全放松肌肉,保持30分钟。
30分/次,1—2次/日。
见附录1—图14。
2 俯卧悬吊:俯卧,膝以下悬于床外,踝关节处加重物。
见附录1—图15。
要求同上。
2。