文字校对
- 格式:doc
- 大小:571.00 KB
- 文档页数:10
印刷文字校对管理制度一、总则为规范印刷文字校对工作,提高印刷文字质量,保证文字印刷成品准确无误,特制定本印刷文字校对管理制度。
二、适用范围本制度适用于公司印刷文字校对工作,涉及所有有关印刷品的文字校对工作。
三、校对员要求1. 校对员应具有文字校对相关经验和技能,能识别常见错误和问题,并能熟练操作校对工具。
2. 校对员须具备较强的责任心和细心,做事认真细致,有较强的文字表达能力和阅读理解能力。
3. 校对员需具备团队合作精神,能在团队合作中有效沟通和协作。
四、校对流程1. 收到印刷件后,校对员应认真仔细阅读文字内容,了解校对要求和标准。
2. 校对员根据校对要求逐字逐句核对文字,注意文字是否正确、拼写是否正确、标点是否准确。
3. 校对员应及时发现并纠正文字错误,标注问题所在并提出修改建议。
4. 校对员完成校对工作后,将校对结果报告给主管领导,等待后续处理。
五、校对标准1. 文字正确无误,遵循规范标准,符合语法要求。
2. 拼写准确,符合语言文字规范,并避免出现错别字和错别字问题。
3. 标点使用恰当,符合标准规范,避免出现标点符号乱用的问题。
4. 排版格式正确,字号、字体、行距等符合要求,文字布局合理美观。
六、责任分工1. 主管领导负责指导和监督校对工作,制定校对计划和流程,统筹协调校对工作。
2. 校对员负责具体的校对工作,按照要求完成校对任务,保证文字质量。
3. 相关部门负责对校对件进行审查和验收,确保文字印刷成品质量。
七、奖惩措施1. 对校对工作出色的员工进行表扬和奖励,激励员工发挥积极性。
2. 对校对工作不到位、出现严重错误的员工进行批评和教育,促使员工提升工作质量。
八、违纪处理1. 对违反文字校对管理制度的行为,将给予相应的纪律处分,直至解除劳动合同。
九、监督检查1. 主管领导应定期对校对工作情况进行检查和评估,指导员工加强工作能力,提高文字质量。
2. 相关部门应加强对校对工作的监督和检查,确保文字印刷成品的质量和准确性。
在过去的一年中,我有幸担任了校对工作,这是一项既严谨又充满挑战的任务。
在这一年中,我不仅锻炼了自己的专业技能,也提高了自己的责任心和细致度。
以下是我对过去一年校对工作的总结。
一、工作内容与成果1. 文字校对:我主要负责对各类文稿进行文字校对,包括但不限于书籍、报告、文章等。
在这一过程中,我严格遵循校对规范,对错别字、语法错误、标点符号等问题进行了细致的校对,确保了文稿的准确性和规范性。
2. 格式校对:在完成文字校对的同时,我还对文稿的格式进行了检查,包括页眉页脚、字体字号、行间距、段落格式等,确保文稿的格式统一、美观。
3. 成果展示:在过去的一年中,我共参与了10余项文稿的校对工作,其中包含书籍校对3本、报告校对5份、文章校对2篇。
经过我的校对,所有文稿均按时完成,且质量得到了领导和客户的认可。
二、技能提升与成长1. 专业能力:通过一年的校对工作,我对文字处理软件的使用更加熟练,对各类校对工具和规范有了更深入的了解,专业能力得到了显著提升。
2. 细致度:校对工作要求极高的细致度,在这一过程中,我养成了严谨细致的工作习惯,对细节的关注程度得到了加强。
3. 沟通能力:在校对过程中,我与作者、编辑等团队成员进行了多次沟通,了解了他们的需求和意见,提高了自己的沟通能力。
三、不足与反思1. 时间管理:在繁忙的工作中,我有时会出现时间管理不当的情况,导致工作效率受到影响。
在今后的工作中,我将更加注重时间管理,提高工作效率。
2. 细节处理:虽然我在校对过程中力求完美,但仍有疏漏之处。
在今后的工作中,我将更加注重细节,确保文稿的准确性。
四、未来展望1. 继续提升专业能力:我将不断学习新知识、新技能,提高自己的专业素养,为更好地完成校对工作打下坚实基础。
2. 加强团队合作:在校对工作中,团队合作至关重要。
我将加强与团队成员的沟通与协作,共同提高工作效率。
3. 关注行业动态:我将关注校对行业的最新动态,了解行业发展趋势,为自己的职业发展做好准备。
文字校对工作总结
在过去的一段时间里,我有幸担任文字校对工作,这段经历让我受益匪浅。
在
这篇文章中,我将对我的工作进行总结,分享我所学到的经验和教训。
首先,文字校对工作需要高度的专注和耐心。
在校对过程中,我发现自己需要
反复阅读文本,以确保没有遗漏任何错误。
这需要我保持专注,不受外界干扰,以免错过任何细节。
同时,我也学会了耐心,因为有时候校对一篇长文可能需要花费很长时间。
但是,我意识到只有耐心才能保证工作的质量。
其次,文字校对工作需要严谨和细致。
在校对过程中,我发现自己需要对每一
个标点符号、拼写错误、语法问题等进行仔细检查。
任何一个小错误都可能影响整篇文章的质量,因此我学会了严谨和细致,以确保每一个细节都得到正确的处理。
此外,文字校对工作也需要一定的知识储备和学习能力。
在校对过程中,我遇
到了一些专业术语和领域知识,这需要我不断学习和积累。
我发现只有不断学习,才能不断提高自己的校对水平,以应对不同领域的文章。
最后,文字校对工作也需要良好的沟通能力和团队合作精神。
在校对过程中,
我需要和作者、编辑等进行有效的沟通,以确保理解他们的意图和需求。
同时,我也需要和同事一起合作,共同完成一篇文章的校对工作。
这需要我具备良好的沟通能力和团队合作精神,以确保工作的顺利进行。
总的来说,文字校对工作是一项需要高度专注、耐心、严谨、细致、学习能力、沟通能力和团队合作精神的工作。
通过这段经历,我不仅学到了很多校对技巧,也提高了自己的综合素质。
我相信这段经历将对我的未来工作产生积极的影响。
文书校对的基本方法全文共四篇示例,供读者参考第一篇示例:文书校对是文稿修改的一个重要环节,通过校对可以提高文书的质量,使得文稿更加准确、清晰、规范。
下面将介绍文书校对的基本方法,希望对大家有所帮助。
一、仔细阅读文稿文书校对的第一步是仔细阅读文稿,确保对文中内容有清晰的理解。
在阅读文稿时,可以结合纸笔或者电子文档,逐字逐句地进行校对,标注出现的问题和错误。
二、校对拼写和语法错误在文书校对的过程中,特别要注意拼写和语法错误的修改。
拼写错误可能导致读者对文稿内容产生误解,严重影响文稿的可读性;语法错误则会降低文章的质量,给读者留下不专业的印象。
三、检查标点符号和排版格式标点符号和排版格式的错误会让文稿显得凌乱和不规范。
在文书校对过程中,要仔细检查文中标点符号的使用是否得当,排版格式是否统一。
确保文稿的格式整齐、清晰。
四、确认名词解释和术语使用在文书中出现的专业名词和术语要使用准确,不能出现歧义或错误。
在文书校对的过程中,要特别留意名词解释和术语使用的问题,确保文稿的专业性和准确性。
五、检查数据和事实准确性文书中的数据和事实应该准确无误,不能出现错误或者不符合实际情况的情况。
在文书校对的过程中,要对数据和事实进行反复核对,确保其准确性。
六、多人校对为了提高文书校对的准确性和全面性,可以邀请多人参与校对,利用不同人的视角和思维来检查文稿。
不同的人可能会发现不同的问题,能够更好地完善文稿。
七、反复校对校对不只是一次性的工作,应该进行多次反复校对,直到文稿没有任何错误为止。
可以在不同的时间点进行校对,以确保有足够的时间和精力来发现并纠正问题。
第二篇示例:文书校对是一项非常重要的工作,尤其对于需要提交给单位或者机构的文件来说,正确无误的文书可以提高专业性和可信度。
在进行文书校对时,有一些基本方法可以帮助我们提高效率和准确性。
文书校对的第一步是仔细阅读文件内容。
在校对文书时,我们需要逐字逐句地阅读文档,查找可能存在的错误或遗漏。
文字校对软件的原理和应用1. 介绍文字校对软件是一种通过自动计算和比较,对文本进行校对和纠错的工具。
它基于自然语言处理和机器学习的技术,能够快速准确地检测和纠正文本中的拼写错误、语法问题等。
2. 原理文字校对软件的原理主要分为两个部分:错误检测和纠正。
2.1 错误检测文字校对软件首先通过自然语言处理技术,对文本进行分词、词性标注、语法分析等处理。
然后,它会根据预先训练好的语言模型,对文本中的每个词进行检测,判断是否存在拼写错误、语法问题等。
在错误检测过程中,文字校对软件会参考多种语言规则和统计模型,比如拼写纠错模型、语法规则等。
它会计算每个词的概率,根据概率判断该词是否存在错误。
如果词的概率低于某个阈值,就会被认为是错误的,并进行标记。
2.2 纠正在错误检测完成后,文字校对软件将对标记的错误进行纠正。
它会根据语言模型和语言规则,推断出可能的正确词,并将其替换原有的错误词。
纠正过程依赖于字典、词库、语法规则等资源。
纠正过程还可能会涉及到上下文的分析。
文字校对软件会考虑词与词之间的关系,以及句子的结构和语义,来判断可能的正确词。
这样可以提高纠正的准确性。
3. 应用文字校对软件在各个领域都有着广泛的应用。
3.1 拼写纠错文字校对软件可以快速准确地检测和纠正文本中的拼写错误。
它可以应用在文本编辑器、办公软件、个人博客等场景中,提升用户的写作质量。
3.2 语法检查文字校对软件还可以进行语法检查,发现和纠正文本中的语法问题。
这对于学生写作、专业写作、新闻编辑等工作非常有帮助。
它可以帮助用户找出句法错误、语义错误等,提高文本的准确性和可读性。
3.3 机器翻译文字校对软件在机器翻译领域也有广泛的应用。
它可以对机器翻译的结果进行校对和纠正,提高翻译的准确性和流畅性。
这对于跨语言交流、跨国公司的合作等都非常重要。
3.4 媒体编辑文字校对软件还可以应用在媒体编辑领域。
它可以帮助新闻编辑、出版社编辑等专业人士找出文本中的错误,提升文本的质量和可信度。
语言文字校对制度1. 背景简介语言文字在各种文档和沟通中起着关键的作用。
为了确保文档的准确性和专业性,我们建立了语言文字校对制度,以保证所使用的语言文字无误、清晰易懂,并能符合标准和规定。
2. 目标和原则我们的语言文字校对制度旨在达到以下目标和原则:- 提高文档的准确性:通过校对语言文字,确保文档中没有语法、拼写或使用错误,以保证文档内容的准确性。
- 保证专业性:校对语言文字以确保文档表达的专业性和严谨性,以符合公司的标准和要求。
- 简洁易懂:通过优化语言文字的表达方式,使文档更加简洁、易懂,提高信息传达的效果。
3. 校对流程语言文字校对制度的流程如下:1. 原作者编写文档完成后,提供给校对人员进行校对。
2. 校对人员仔细阅读整个文档,对语法、拼写、用词等进行校对。
3. 校对人员记录发现的问题并提出修改建议。
4. 原作者根据校对人员提出的修改建议进行修改。
5. 经过修改后的文档再次交给校对人员进行最终校对。
6. 校对人员对修改后的文档进行终审,确保没有遗漏的错误。
7. 最终校对完成后,文档交由其他相关人员进行审查或发布。
4. 责任和义务在语言文字校对制度中,各方的责任和义务如下:- 原作者:负责撰写文档,并根据校对人员的修改建议进行修改。
- 校对人员:负责对文档进行校对,并提出语言文字错误的修改建议。
- 相关人员:负责对校对后的文档进行最终审查,确保内容的准确性和专业性。
5. 效果评估为了评估语言文字校对制度的效果,我们将进行定期的评估和反馈收集,以确保制度的有效性和适应性。
评估结果将用于改进和优化语言文字校对流程和相应的培训。
---以上为语言文字校对制度的概述,我们相信通过执行该制度,我们将能够提高文档的质量和专业性,并提高企业沟通的效果和形象。
请各位员工积极配合执行该制度,共同提升我们的语言文字标准和沟通水平。
谢谢!。
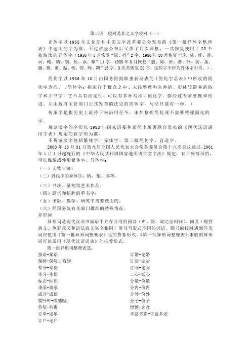
第三讲校对是非之文字校对(一)正体字以1955年文化部和中国文字改革委员会发布的《第一批异体字整理表》中选用的字为准。
不过该表公布后又作了几次调整,一共恢复使用了28个被淘汰的异体字(1956年3月恢复“阪、挫”2字。
1986年10月恢复“诉、讌、晔、詟、诃、鳝、纳、划、鲙、诓、雠”11字。
1988年3月恢复“翦、邱、於、澹、骼、彷、菰、溷、徼、薰、黏、桉、愣、晖、凋”15字。
3次共恢复28字,这些字不作为异体字对待。
)。
简化字以1986年10月由国务院批准重新发表的《简化字总表》中所收的简化字为准。
(简体字:指流行于群众之中、未经整理和完善的、形体较简易的俗字和手书字,它不具有法定性,可以有多种写法。
简化字:指经过专家整理和改进、并由政府主管部门正式发布的法定的简体字,写法只能有一种。
)传承字是指历史上流传下来沿用至今,未加整理简化或不需要整理简化的字。
规范汉字的字形以1988年国家语委和新闻出版署联合发布的《现代汉语通用字表》规定的新字形为准。
不规范汉字包括繁体字、异体字、第二批简化字、自造字。
2000年10月31日第九届全国人民代表大会常务委员会第十八次会议通过,2001年1月1日起施行的《中华人民共和国国家通用语言文字法》规定,有下列情形的,可以保留或使用繁体字、异体字:(一)文物古迹;(二)姓氏中的异体字;镕、榘、邨等。
(三)书法、篆刻等艺术作品;(四)题词和招牌的手书字;(五)出版、教学、研究中需要使用的;(六)经国务院有关部门批准的特殊情况。
异形词异形词是现代汉语书面语中并存并用的同音(声、韵、调完全相同)、同义(理性意义、色彩意义和语法意义完全相同)而书写形式不同的词语。
图书编校时遇到异形词应使用《第一批异形词整理表》里的推荐形式。
《第一批异形词整理表》未收的异形词可以采用《现代汉语词典》的推荐形式。
第一批异形词整理表选:按语-案语保姆-保母、褓姆辈分-辈份本分-本份标志-标识秉承-禀承成分-成份喘吁吁-喘嘘嘘答复-答覆订单-定单订户-定户订婚-定婚订货-定货订阅-定阅二心-贰心分量-份量分内-份内分外-份外分子-份子愤愤-忿忿丰富多彩-丰富多采复信-覆信孤苦伶仃-孤苦零丁股份-股分光彩-光采喝彩-喝采弘扬-宏扬宏论-弘论宏图-弘图、鸿图宏愿-弘愿宏旨-弘旨洪福-鸿福纪念-记念简练-简炼精彩-精采连贯-联贯连接-联接连绵-联绵连缀-联缀联结-连结联袂-连袂联翩-连翩马蜂-蚂蜂绵连-绵联模拟-摹拟凝练-凝炼漂泊-飘泊漂流-飘流飘零-漂零飘摇-飘飖人才-人材神采-神彩死心塌地-死心踏地推诿-推委诿过-委过毋宁-无宁毋庸-无庸五彩缤纷-五采缤纷稀罕-希罕稀奇-希奇稀少-希少稀世-希世稀有-希有洗练-洗炼贤惠-贤慧小题大做-小题大作秀外慧中-秀外惠中直截了当-直捷了当、直接了当指手画脚-指手划脚装潢-装璜容易混淆的词举例“分”与“份”“分”与“份”同音而词义不同,容易混淆。
文字校对方法校对方法:1、折校法:方法是将原稿与打印稿进行比照,找出并修改异同。
适用于没有改动或改动很少的原稿(最适合翻版稿)2、点校法:将原稿放在左边,校样放在右边,先读原稿,后看校样,左手指着原稿上要校对的文字,右手执笔,逐字逐句校对,长句可以分为两三段校对。
适用于改动较大的原稿,或者原稿与校样横竖不一。
3、读校法:一个人朗读原稿文字,另一个人看着校样进行核对改正。
读稿人口齿要清晰,校对人要避免跳行漏行。
适用于原稿抄写比较清楚、内容比较浅显、格式不太复杂的稿件。
4、人机结合校对:采用计算机软件对电子文本进行自动校对,然后采用人工方式对校样进行二次校对,输出校样后由机器再次进行校对。
机器校对具有速度快、准确率高等优点,特别适合于校对常见错别字、专名错误和成语错误,可以消除30%以上的常见错误,有利于减轻校对负担。
校对中常见错误校对中常见错误:文字错误:如错别字、多字、漏字、颠倒字、异体字、拼音错误、计算机录排错误等。
词语差错:如词性错误、词形错误、词义错误、感情色彩错误、成语错用等。
语法逻辑错误:如词性误用、成分残缺、词序不当、词语重复、搭配不当、指代不明、句式杂糅、不合事理、违背逻辑等。
数字用法错误:违背国家技术监督局1995《出版物上数字用法的规定》。
标点符号错误:违背国家技术监督局1995《标点符号用法》。
量和单位错误:使用了不规范的量名称、符号、单位等。
版面格式错误:不统一、不一致、不配套、不规范。
知识性错误:事实性错误:违法了有关的客观事理和事实。
政治性错误:在编辑审稿和加工过程中遗漏的政治性错误。
,如政治观点、政治倾向、政策法律等错误。
1.校对工作计划的种类及其基本内容。
校对工作计划有两种基本类型:一是出片计划,二是校对计划。
两类计划都需按月编制。
下面对两类计划的具体内容进行分别介绍。
(1)出片计划。
出片计划反映各书稿或定本经过校对环节的动态,以出片为接合点,由此脱离原稿或定本,以清样的形式进入制版过程。
文字校对实施方案一、概述文字校对是保证文档质量的重要环节,通过对文档进行仔细的审查和修改,可以确保文档的准确性、规范性和流畅性。
因此,制定一套科学的文字校对实施方案对于提高文档质量具有重要意义。
二、文字校对的重要性1. 确保文档准确性:文字校对可以帮助发现文档中的错误,包括拼写错误、语法错误、逻辑错误等,从而保证文档的准确性。
2. 提高文档规范性:文字校对可以确保文档遵循规范的写作风格和格式要求,使文档更加规范。
3. 提升文档流畅性:文字校对可以对文档进行修辞和语言上的优化,使文档更加流畅易读。
三、文字校对实施方案1. 制定文字校对标准:根据公司的实际情况和文档的特点,制定文字校对的标准和要求,明确文字校对的范围和标准,包括拼写、语法、标点、格式等方面的要求。
2. 分工负责:对文字校对工作进行分工,明确每个人的责任和任务,确保每一份文档都能得到仔细的校对。
3. 使用专业工具:使用专业的文字处理软件进行文字校对,如拼写检查、语法检查等工具,提高文字校对的效率和准确性。
4. 多次反复校对:对重要文档进行多次反复校对,确保文档的准确性和规范性。
5. 建立校对反馈机制:建立文字校对反馈机制,对校对过程中发现的问题进行及时反馈和处理,避免同类问题的再次出现。
6. 定期评估和改进:定期对文字校对工作进行评估和改进,总结经验,不断提高文字校对的质量和效率。
四、文字校对的注意事项1. 仔细审查:进行文字校对时要仔细审查每一个细节,确保不漏掉任何错误。
2. 注意统一性:对于一些特定术语、格式和写作风格要求,要注意统一使用,避免出现混乱。
3. 尊重原意:在进行文字校对时,要尊重原文作者的意图,不要随意修改文意。
4. 注重细节:文字校对时要注重细节,包括标点符号、大小写、空格等方面的问题。
五、文字校对的效果评估对文字校对的效果进行定期评估,包括文档的错误率、规范性和流畅性等方面进行评估,及时发现问题并进行改进。
六、结语通过科学的文字校对实施方案,可以提高文档质量,确保文档的准确性、规范性和流畅性,为公司的文档工作提供有力保障。
文字校对编辑工作内容
文字校对编辑工作的内容包括:
1. 语句、段落和文章的结构审查,对文中不恰当的段落划分、语法错误、句子重复等问题进行修正,使文章结构更加合理清晰。
2. 确认文中使用的术语、专有名词、缩写和标点符号使用是否准确无误,并作出修改。
3. 对文中的排版和字体进行审查,检查文字大小、质量、行距和对齐等方面是否符合规范和格式要求。
4. 检查文中的错误拼写、标点、符号及排版错误,并进行必要的修改和纠正。
5. 保持文章的一致性,确保文中使用的时态、语气、语调和用词等在整篇文章中保持一致性。
6. 审查文章的逻辑性和连贯性,避免重复、冗长或不必要的描述和语句,保证篇章的思路连贯清晰。
7. 进行风格修正,对文中使用的词汇、表达方式和句子结构等进行修改,使文章语言更加流畅,亲切和易于理解。
8. 根据不同的要求对文章进行校验和修订,确保文中的信息和意义准确无误,完整清晰。
9. 最后,对已经修订完毕的文本进行最终审查,并保持良好的工作流程和文化整合。
文字校对实施方案一、背景介绍随着信息化时代的到来,文字资料的数量急剧增加,而在这些文字资料中,却存在着大量的错别字、语病、标点符号错误等问题,这不仅影响了文字的美观性,更严重地影响了文字的准确性和可读性。
因此,对文字进行校对成为了一项十分重要的工作。
二、目的文字校对的目的在于保证文字的准确性和规范性,提高文字的质量,使其更加易读易懂。
三、实施方案1. 初步校对在初步校对阶段,需要对文字进行整体的审查,包括拼写、语法、标点等方面的错误。
通过人工阅读,找出文字中存在的错误,进行修正。
2. 专业校对对于一些专业性较强的文字资料,需要进行专业校对。
这需要具备一定专业知识的人员,对文字内容进行深入的检查,确保其中的专业术语使用准确无误。
3. 技术辅助校对在实际工作中,可以借助一些文字校对软件进行辅助校对。
这些软件可以帮助找出一些拼写错误、标点错误等问题,提高校对的效率和准确性。
4. 多人协同校对在文字校对过程中,可以采取多人协同校对的方式,通过多人的审查,可以更全面地找出文字中存在的问题,提高校对的质量。
5. 定期复查文字校对不是一次性的工作,需要在一定周期内进行定期复查。
这有助于发现文字中存在的问题,并及时进行修正,保证文字的长期准确性。
四、实施步骤1. 收集文字资料首先需要收集需要进行校对的文字资料,包括文档、文章、公告等。
2. 初步校对对收集的文字资料进行初步校对,找出其中存在的拼写、语法、标点等问题。
3. 专业校对对需要进行专业校对的文字资料,找到具备相关专业知识的人员进行深入检查。
4. 技术辅助校对借助文字校对软件进行辅助校对,找出一些常见的错误。
5. 多人协同校对通过多人协同校对的方式,找出文字中存在的问题,提高校对的质量。
6. 定期复查定期对文字资料进行复查,及时发现问题并进行修正。
五、实施效果评估对文字校对的效果进行评估,包括校对的准确性、质量等方面进行评估,及时发现问题并进行改进。
六、总结文字校对是一项重要的工作,通过合理的实施方案和步骤,可以有效提高文字资料的质量,保证文字的准确性和规范性。
文字校对工作总结
在现代社会,文字校对工作已经成为了一个重要的职业。
文字校对工作不仅仅是简单的检查拼写和语法错误,更是需要对整篇文章的逻辑性、连贯性和表达准确性进行全面的审查。
在这篇文章中,我们将对文字校对工作进行总结,探讨其重要性和技巧。
首先,文字校对工作的重要性不言而喻。
在信息爆炸的时代,人们需要大量的文字来传递信息。
而这些文字往往是由不同的人编写而成,难免会存在一些错误。
文字校对工作的存在,就是为了保证这些信息的准确性和可信度。
一篇文章如果存在大量的拼写错误和语法错误,将会给读者留下一个不专业的印象,甚至会影响到文章的阅读体验和传递的信息。
其次,文字校对工作需要一定的技巧。
首先,文字校对人员需要有良好的语言能力,能够准确地辨别拼写和语法错误。
其次,文字校对人员需要有耐心和细心,因为文字校对工作往往需要反复地阅读和比对。
最后,文字校对人员需要有一定的专业知识,能够对不同领域的文章进行专业的审查。
总的来说,文字校对工作是一项重要且需要技巧的工作。
它不仅仅是简单的纠错,更是为了保证文章的准确性和可信度。
希望在未来的工作中,文字校对工作者们能够不断提升自己的专业水平,为传递准确的信息而努力。
文字校对合同模板甲方(委托方):_____________________乙方(受托方):_____________________鉴于甲方需要对其出版物、文件或其他文本进行文字校对,乙方具备相应的专业能力,双方本着平等自愿、诚实信用的原则,经协商一致,特订立本合同。
一、校对内容1. 甲方委托乙方对以下文本进行文字校对:- 文本名称:________________- 文本类型:________________- 文本字数:________________- 文本提交时间:____________二、校对标准1. 乙方应按照国家语言文字规范和甲方要求,对文本进行校对,确保文本无错别字、语法错误、标点符号使用不当等问题。
2. 乙方应保证校对后的文本符合出版标准和甲方的特定要求。
三、校对期限1. 乙方应在收到甲方提交的文本后____天内完成校对工作,并提交校对结果。
四、校对费用1. 校对费用按照以下标准计算:- 每千字费用:__________元- 总计费用:根据实际校对字数计算五、付款方式1. 甲方应在乙方提交校对结果后____天内,按照约定的校对费用支付给乙方。
2. 付款方式:______________(如银行转账、支付宝、微信等)。
六、知识产权1. 乙方在完成校对工作后,甲方对校对后的文本拥有完整的知识产权。
2. 乙方不得将甲方提交的文本用于任何商业用途,未经甲方书面同意,不得泄露给第三方。
七、违约责任1. 如乙方未能按时完成校对工作,应向甲方支付违约金,违约金的数额为校对费用的____%。
2. 如甲方未按时支付校对费用,应向乙方支付违约金,违约金的数额为未付款项的____%。
八、合同变更与解除1. 双方应协商一致,方可变更或解除本合同。
2. 如遇不可抗力因素导致合同无法履行,双方可协商解除合同。
九、争议解决1. 本合同在履行过程中如发生争议,双方应友好协商解决;协商不成时,可提交至甲方所在地人民法院诉讼解决。
文字校对合同范本合同编号:________甲方(委托方):________乙方(受托方):________鉴于甲方需要对特定文本进行校对,乙方具备相应的专业能力,双方本着平等自愿、诚实信用的原则,经协商一致,订立本合同,以资共同遵守。
第一条服务内容乙方应按照甲方的要求,对甲方提供的文本进行校对,确保文本内容的准确性、规范性和一致性。
校对范围包括但不限于语法、拼写、标点、格式、逻辑结构等。
第二条服务期限乙方应自本合同生效之日起____天内完成全部校对工作,并提交给甲方。
第三条工作要求1. 乙方应保证校对工作的专业性和准确性,不得有遗漏或错误。
2. 乙方应尊重甲方的知识产权,对甲方提供的文本内容保密,不得泄露给第三方。
3. 乙方在发现文本中的问题时,应及时与甲方沟通,并提出修改建议。
第四条费用及支付方式1. 本次校对服务的费用总计为人民币____元。
2. 甲方应在本合同签订之日起____天内支付50%的预付款,即人民币____元。
3. 乙方完成校对工作并经甲方验收合格后,甲方应在____天内支付剩余的50%款项,即人民币____元。
第五条验收标准1. 甲方应在收到乙方提交的校对文本后____天内完成验收。
2. 验收标准应符合本合同第一条所述的服务内容和工作要求。
3. 如甲方对校对结果有异议,应在验收期内提出,并与乙方协商解决。
第六条违约责任1. 如乙方未能在约定时间内完成校对工作,应向甲方支付违约金,违约金为未完成部分费用的____%。
2. 如甲方未能按时支付服务费用,应向乙方支付违约金,违约金为逾期支付部分费用的____%。
第七条合同变更与解除1. 双方应本着诚信原则,协商一致后,方可变更或解除本合同。
2. 任何一方需提前____天书面通知对方,方可解除本合同。
第八条争议解决双方因履行本合同所发生的任何争议,应通过友好协商解决;协商不成时,任何一方均可向甲方所在地人民法院提起诉讼。
第九条其他约定__________。
核对文字的工作
校对是保证出版书籍质量的重要环节,是对编辑工作的继续和补充。
因此校对必须高度负责,认真细致,严谨周密。
一般,文字校对主要针对于文字、格式等方面的校对。
例如,根据原稿,核对并清除校样上的差错。
改正在政治思想上和科学性上遗留的不准确的提法和词句。
清除语法修辞上遗留的差错和毛病,尤其是清除错别字,标点符号的错误用法。
总结下来,文字校对应遵循交叉三校制。
1.一校:侧重对原稿校对,力求校样与原稿的一致,纠正版式错误,对有疑问处做出标示。
校后通读一遍,要求作者不能对原稿作大的改动。
2.二校:校对时要确定一校校出错误已改正,纠正版式错误,并对文稿中的疑问予以处理,填补遗缺,统一体例。
3.三校:校对时要确定二校校出错误已改正,对校样进行综合检查,清理差错,确定版面格式。
在进行三校之后,还要进行点校,也就是针对三校校出错误予以核对,并对文章、版式作最后通校,确保清样无差错。
最后,甩开原稿和三校样,对清样进行阅读,寻找差错。
在读样后,进行总体扫描,检查有无错字、漏字、表格与插图是否合乎规范,字体、字号使用是否正确等。
总结下来,文字校对不但要检查多、漏、错文字及标点、符号错误;核对标题、署名,文中人名、地名、数字、公式。
另外,还要检查版面、格式,图表位置及表题、图题,字体、字号、字距和行距。
最后检查标题位置、层次及转行,注释、参考文献及序号,核对中英文目录及页码与文章的一致。
最终,针对检查
目录及对应的页码、刊眉、页码顺序、版权,封面、封二、封三、封底的文字、刊号、年月期号也要进行详细校对。
《文字校对》教案
屠甸中学沈雪强
教学目标
·知识目标
1.了解“拼写和语法”检查工具的基本作用和局限性。
2.了解“更改大小写”及“查找和替换”工具的作用。
·技能目标
1.掌握利用“拼写和语法”工具检查和更改文字错误的方法。
2.掌握利用“更改大小写”工具更改英文单词书写格式的方法。
3.掌握利用“替换”工具更改出现同一错误的文字。
·情感目标
通过本课时的学习,培养学生规范书写的良好习惯以及认真细致的待事作风。
教学重点针对选定区域,利用拼写和语法工具纠正文本错误以及更改大小写。
设计思路:建立两个文件一个Excel电子表格存放姓名和获奖等次等信息,一个WORD 文件作为证书样版调用电子表格中的姓名和获奖信息,保持打印的格式一致!
采用的方法:WORD的邮件合并功能
实施步骤:
1、创建电子表格,因为我的电子表格是从长阳教育网下载的结果公示,已包含了获奖者的姓名、论文题目以及获奖等次等信息,因为要调用,标题以及不规范的非获奖记录行都要删除整理一下如图所示。
以上只列出了Sheet1工作表部分名单,在整理过程中要删除空白行或无意义的行,以免出错!以上文件整理好以后以book1为名保存到桌面备用。
2、打开WORD2003文字处理软件(2000版可能有所不一样),在“工具”菜单中选择----“信函与邮件”菜单----“邮件合并”
3、出现邮件合并向导:
选择右边向导中的“信函”复选框,下一步“正在启动文档”----默认的“当前文档”----下一步“选取候选人”----默认“使用现有列表”----下一步:“撰写信件”,到这里一直是下一步,到了这里,要选取数据源了,出来一个浏览窗口。
找到桌面上这个备用的电子表格文件,“打开”:
因为我们整理的数据在工作表1中,所以就选择第一个表:
选择表1所,我们要打印的数据出来了,“全选”后确定。
这个数据表就可以使用了,下面接着讲如何安排这些数据到WORD中。
4、设计WROD中的格式:
接上面,点选数据源以后,继续下一步“撰写邮件”,这时是在WORD中编辑,有的文字是固定的,我们可以直接打上去,有的是变化的,比如姓名和论文题目,是要打一张变一个的,就要用到右边的“其他项目”插进去。
点击其他项目插入姓名、论文题目和获奖等次变量:
选择姓名,点插入,文中就出现了一个带符号的<<姓名>>,“获奖证书”这几个字是固定的,就直接打上去,继续插入<<题目>>、<<获奖等级>>和中间固定的串词:
下一步,预览信件,证书上的字体和大小也可以调整一下先,如果合适就可以打印一张出来比对一下位置:
5、后续调整:
因为证书不是标准的A4大小,在纸张设置上进一步调整,有的证书上面有固定文字的,还要进一步设计填空的位置和大小。
等一张做成熟之后,点击“完成合并”这时直接打印WORD还是只能打印一份的,如果全顺次打印出来,还要点选右边的合并项中“打印...”或者“编辑个人信件”前面是直接合并到打印机,一个一个打印出来,如上图,后面一个是把电子表格中的所有记录生成一个WORD文件,可以生成后在WORD 中按常规方法打印。