自考合同法复习和考试的重点
- 格式:doc
- 大小:30.50 KB
- 文档页数:6
千里之行,始于足下。
自考合同法易考知识点自考合同法是指《中华人民共和国合同法》,全称为《中华人民共和国合同法》是中国法律制度的一部基础性法律,也是中国商法的重要组成部分。
合同法对合同的成立、履行、变更、终止等方面作出了具体规定,保护了当事人的合法权益,维护了社会经济的稳定发展。
1.合同的基本原则:自由原则、平等原则、诚实信用原则、公平原则、有偿原则、诚实信用原则、公平交易原则、大多数原则。
2.合同的成立:合同的成立有三个要件,即需要有甲方和乙方的意思表示,需要有合法的标的和形式。
3.合同的履行:对合同义务的履行依法来说时间、方式、环境三要件。
4.合同的变更和转让:当事人可以随时通过协商一致来变更合同的内容,也可以将合同的权利义务转让给他人。
但变更和转让需要经过双方当事人的一致同意,并按照法律规定进行相应的手续办理。
5.合同的终止:合同的终止可以分为达成目的、期限届满、协议解除、不能履行、违法违约等情况。
6.合同的违约责任:当一方当事人未按照合同约定履行合同义务或者履行合同义务不符合合同约定时,就构成了合同违约行为。
违约方需承担相应的违约责任,赔偿对方因此而遭受的损失。
7.合同的效力:合同的效力是指合同具有法律约束力,当事人必须按照合同约定履行义务。
第1页/共2页锲而不舍,金石可镂。
8.合同的无效和撤销:当一方当事人订立合同时,存在欺诈、胁迫、重大误解、重大不公平等情形,可以要求撤销合同。
9.合同中的特别规定:合同可以根据当事人特殊的需要,制定特殊的规定,如合同中的补充条款、附加条款、特例条款等。
10.合同的损害赔偿:当一方当事人违反合同约定导致对方受损时,受损方有权要求违约方承担相应的损害赔偿责任。
11.合同的保证:合同的保证是指第三人为当事人履行合同提供担保责任。
12.合同的抵销:当事人各自拥有相互债权债务的情况下,可以协商一致将相互债务相互抵销。
13.合同附则的规定:合同附则中包括了合同的适用范围、当事人的权利义务、争议解决等内容。
自考合同法重点章节在合同法中,有一些重点章节需要特别注意。
这些章节是关于合同的基本要素、合同的成立、履行和解除、合同的效力、合同的变更和转让,以及违约责任等方面的内容。
下面将逐一介绍这些重点章节。
一、合同的基本要素合同的基本要素包括合同当事人、合同对象、合同内容和合同形式。
合同当事人是指订立合同的主体,可以是自然人、法人或其他组织。
合同对象是指合同的目的和内容,可以是财产、权利和义务等。
合同内容是指双方在合同中约定的权利和义务。
合同形式根据法律的规定有不同要求,有些合同必须采用书面形式。
二、合同的成立合同的成立需要满足要约和承诺的双方意思表示一致、内容合法、形式符合法律规定的要求。
要约是指提出订立合同的意思表示,承诺是指接受要约并同意订立合同的意思表示。
要约和承诺可以通过口头或书面等方式进行表达。
三、合同的履行和解除合同的履行是指当事人按照合同约定的方式、时间和内容履行各自的权利和义务。
合同的解除是指由于当事人间的原因,根据法律规定或者协议约定,可以终止合同的履行。
解除合同可以采取协商解除、法定解除和裁判解除等方式。
四、合同的效力合同的效力是指合同在法律上具有约束力和可执行性。
合同的效力主要体现在合同权利的取得、转让和制约等方面。
合同的效力受到法律的保护,当事人应当按照合同约定的权利和义务进行履行。
五、合同的变更和转让当合同当事人需要对合同内容进行修改或者转让合同的权利义务时,可以通过合同的变更和转让来实现。
合同的变更是指在合同成立之后,经当事人协商一致对合同的某些内容进行修改。
合同的转让是指合同当事人将其合同权利义务全部或部分转移给第三人。
六、违约责任当事人违反合同约定的权利和义务时,应当承担相应的违约责任。
违约责任可以是履行、赔偿、解除、排除妨碍、请求交付和请求支付等。
当事人在合同中可以约定违约责任的方式和金额,也可以依照法律的规定确定违约责任。
综上所述,自考合同法的重点章节包括合同的基本要素、合同的成立、履行和解除、合同的效力、合同的变更和转让以及违约责任等内容。
合同法自考重点一、合同法概述合同法是调整平等主体之间合同关系的法律规范的总称。
它规定了合同的订立、效力、履行、变更、转让、终止以及违约责任等基本制度。
二、合同的订立合同的订立是指当事人之间就合同内容达成一致的过程。
合同的订立应遵循自愿、公平、诚实信用的原则,并符合法律、行政法规的规定。
三、合同的效力合同的效力是指合同对当事人产生的法律约束力。
合同自成立时生效,但法律、行政法规规定应当办理批准、登记等手续的,依照其规定。
四、合同的履行合同的履行是指当事人按照合同约定履行义务的行为。
当事人应当按照约定全面履行自己的义务,不得擅自变更或者解除合同。
五、合同的变更和转让合同的变更是指当事人对合同内容的修改。
合同的转让是指合同权利义务的转移。
变更和转让应当遵循法律规定的程序,并取得对方当事人的同意。
六、合同的终止合同的终止是指合同权利义务关系的消灭。
合同终止的原因包括合同履行完毕、解除、抵销、混同、提存、免除等。
七、违约责任违约责任是指违反合同义务的当事人依法承担的民事责任。
违约责任的承担方式包括继续履行、采取补救措施、赔偿损失等。
八、合同的解释合同的解释是指对合同内容的理解和说明。
合同解释应当遵循合同的目的、交易习惯以及诚实信用的原则。
九、合同争议的解决合同争议的解决是指当事人之间因合同产生的纠纷的处理。
合同争议可以通过协商、调解、仲裁或者诉讼等方式解决。
十、特殊合同特殊合同是指具有特定性质或者适用特殊规则的合同,如买卖合同、租赁合同、承揽合同、运输合同、技术合同等。
特殊合同应当遵循合同法的一般规定,并适用特殊规则。
合同法自考重点一、合同法的基本概念和性质合同法作为民商法的重要组成部分,是调整和规范市场交易行为的法律。
合同是指民事主体之间通过协商达成的、平等、自愿、公平、诚实信用的协议,产生法律效力。
合同法主要规定了合同的成立、效力、履行、变更、解除等内容。
二、合同的成立和效力合同的成立包括要约和承诺、合同的表现形式和方式以及合同的生效条件三个要素。
合同的效力主要包括生效、无效和终止三个方面。
生效是指合同经过法定程序,并符合法律规定的要件后产生效力。
无效是指合同违反法律规定,或者合同的内容有违反公序良俗的情形,导致合同无效。
终止是指合同的效力终止,即合同的权利义务关系消灭。
三、合同的履行和变更合同的履行是指当事人按照合同的约定履行各自的权利义务。
合同的变更是指当事人对原有合同内容进行修改或者增减。
合同的履行包括履行期限、履行地点、履行方式等内容的约定。
合同的变更必须经过当事人的一致同意,并符合法律的规定。
四、合同的解除和终止合同的解除是指当事人依法解除合同,合同的权利义务关系终止。
合同的终止是指合同的效力消除,合同的权利义务关系消灭。
合同的解除和终止可以通过协商、一方单方解除、法院判决等方式进行。
五、合同法的违约责任合同的违约责任是指当事人违反合同约定所应承担的责任。
合同的违约责任包括违约金、损害赔偿、履行、停止违约等形式。
当事人应当根据合同的约定履行合同义务,如有违约行为,应当承担相应的法律责任。
六、合同法的特殊合同合同法还规定了一些特殊合同,如买卖合同、租赁合同、借款合同、劳动合同等。
这些特殊合同在合同法中有着具体的规定,对于不同类型的合同具有特殊的要求和规范。
七、合同法的争议解决合同法规定了当事人在合同履行过程中发生争议时的解决方式,包括协商解决、仲裁解决和诉讼解决。
当事人可以通过友好协商解决争议,也可以选择仲裁机构进行仲裁,还可以向人民法院提起诉讼解决争议。
当事人在争议解决过程中应当遵守法律程序,并按照法律规定处理争议。
自考合同法复习和考试的重点自考合同法复习和考试的重点一、考试类型与题目类型自考合同法考试一般为闭卷考试,题型包括单项选择题、多项选择题、判断题、简答题、论述题和案例分析题等。
其中,选择题和判断题主要考查考生对合同法基本概念和基础知识的理解,而简答题和论述题则要求考生对合同法的具体规定和实际运用有深入的理解和分析。
案例分析题则更加注重考查考生对合同法的综合运用能力。
二、考试重点1、合同的概念和要素:合同是双方或多方约定,对相互权利义务关系进行约定,并在当事人之间产生法律效力的协议。
合同的基本要素包括当事人意思表示一致、合法性和有偿性等。
2、合同的成立与生效:合同的成立需要经过要约和承诺两个阶段,合同成立的要件包括双方当事人、意思表示一致和符合法定形式等。
合同生效后,当事人应当履行合同约定的义务。
3、合同的形式与内容:合同可以采用书面形式、口头形式或其他形式。
合同的内容包括合同的有效性、合同条款的完备性和合同的履行义务等。
4、合同的履行和变更:合同履行应当遵循诚实信用原则,按照合同约定履行义务。
在合同履行过程中,如果出现了不可抗力等情形,可以进行合同变更或解除。
5、违约责任:如果一方未能按照合同约定履行义务,则应当承担违约责任。
违约责任包括违约金、赔偿损失和实际履行等。
三、复习方法1、整理笔记:在复习过程中,可以将重点内容整理成笔记,以便于记忆和理解。
笔记应当简明扼要,突出重点,并且可以根据自己的理解进行适当补充。
2、练习题目:做题是复习合同法的重要方式之一,可以加深对知识点的理解和记忆。
可以选择一些典型的题目进行练习,并在做题的过程中思考和分析问题。
3、案例分析:合同法考试注重对实际案例的分析和解决能力,因此可以通过分析一些典型的案例来加深对知识点的理解和应用。
4、归纳总结:在复习的过程中,可以将知识点进行归纳总结,形成自己的知识框架和体系。
这样可以更好地把握知识点的内在联系,加深对知识点的理解和记忆。
关于自考合同法的知识点第二部分合同法一、合同法原则及合同分类(一)熟悉合同法的基本原则及调整范围1、合同法的基本原则(1)平等原则1)合同当事人的法律地位一律平等。
2)合同中的权利义务对等。
3)合同当事人必须就合同条款充分协商,取得一致,合同才能成立。
(2)自愿原则(3)公平原则(4)诚实信用原则(5)不得损害社会公共利益原则2、合同法的调整范围(1)广义合同与狭义合同狭义的合同是指债权合同;广义的合同除了民法中债权合同之外,还包括物权合同、身份合同,以及行政法中的行政合同和劳动法中的劳动合同等。
合同法的调整范围是狭义的合同。
(2)不受合同法调整的主要关系类型1)有关的合同如婚姻合同(婚约)适用《婚姻法》、收养合同适用《收养法》等专门法。
2例如政府特许经营合同、公务委托合同(如税款代扣合同即是)、公益捐赠合同、行政奖励合同、行政征用补偿合同等。
3)4例1:下列属于我国《合同法》调整的法律关系是()(09真)A、收养合同B、劳动合同C、税款代扣合同D、赠予合同D例2:下列各项合同中,属于合同法调整范围的是()。
(10真)A、抵押合同B、供用电合同C、婚姻合同D、行政合同E、劳动合同AB例:下列合同中,由《合同法》调整的是()合同。
(11真)A、婚姻B、收养C、买卖D、行政C(三)了解合同的分类1、有名合同与无名合同有名合同,也称典型合同,是法律对某类合同赋予专门名称,并设定专门规范的合同,如《合同法》分则所规定的十五类合同。
无名合同,也称非典型合同,是法律上未规定专门名称和专门规则的合同。
无名合同,是合同实践的常态。
2、双务合同与单务合同依合同当事人之间是否互负义务,合同可以分为双务合同与单务合同。
双务合同是当事人之间互相承担义务,或者说,当事人均承担义务的合同。
例如买卖合同。
单务合同是只有一方当事人承担给付义务,另一方不承担义务只享有权利的合同。
例如,赠与合同。
建设工程施工合同属于双务合同。
3、有偿合同与无偿合同有偿合同是常见的合同形式,诸如买卖、租赁、运输、承揽等等。
1241.2.3.4.1.2.3.1.2.3.1281851.2.12312123312341.1215342.91939393121912319191129131.2.2328293.31324.12331231121226162 616261623139240341451231 24123152123452.121.542.3.4.123411616221.122.1236191101713.6161686465123123415751.2.3.4.5.828312312121.2.121.2.3.971.2.3.111023114119115商品名称规格计量单位数量单价金额合计第二条:验收标准,及提出异议期限:按照确认样品验收,提出异议期限为货物自收到后七天内第三条;结算方式及期限,甲方须向乙方付5000人民币作为定金,剩余货款自付定金之日起第七日付清第四条:交货规定1、交货方式:2交货地点;3交货日期:4交运输费第五条经济责任(一)乙方责任1产品规格品种质量不符合本合同规定时,甲方同意利用者,按质论价。
不能利用的乙方负责保修,包退,包换,由于上述原因致延误交货时间,每逾期一日,乙方应按照逾期交货部分货款总值的1%向甲方偿付,逾期交货的违约金。
2产品交货时间不符合同规定时,每延期一天,乙方应偿付甲方延期交货部分货款总值1%的罚金。
(二)甲方的责任1甲方中途退货应事先与乙方协商,乙方同意退货的应有甲方偿付乙方退货部分,货款总值5%的罚金。
乙方不同意退货的甲方需按合同规定收货,2属甲方自提的货物,如甲方未按规定时期提货,每逾期一天,应偿付乙方延期提货部分货款总额1%的罚金。
3甲方未按规定日期付款,每延期一天。
应按延期付款总额1%付给乙方延期罚金。
4乙方送货或代运的产品,如甲方拒绝接货,甲方应承担造成的损失和运费费用及罚金。
5甲乙任何一方如要求全部或部分注销合同,必须提出充分理由,经双方协商,并报请上级主管部门备案,提出注销合同一方,须向对方偿付注销合同部分总额1%的补偿金。
自考合同法必背知识点
1. 合同的成立条件呀,这可太重要啦!就像你和朋友约好一起吃饭,你说“咱晚上 6 点吃饭”,他说“行”,这合同不就成立啦!比如你去商店买东西,你说要这个,店家说好,这也是合同成立了呀。
2. 合同的效力问题呢,可不能小瞧!要是一份合同没效力,那不就白签啦!比如你签了个合同说要给人 100 万,结果发现你是被人骗着签的,这
合同能有效吗?肯定不行呀!
3. 违约金的规定得清楚呀!就好比你和人约定好了,要是你违约就给人家一大笔钱作为惩罚。
比如说你租房子,约定要是提前退租就得付两个月租金当违约金。
4. 合同的履行也超级关键呀!你答应的事儿就得做到呀。
就好像你跟人说你会帮忙搬东西,那你就得去搬呀!要是没做,那就是违约喽。
5. 合同的变更得慎重考虑呀!可不能随便就改。
比如你和人本来约好明天见面,后来又说改成后天,这就是合同变更呀。
6. 合同的解除也有讲究呢!不是想解除就解除的。
好比你和人合作做事,不能说不干就不干了呀,得有正当理由才行。
7. 格式条款可得注意喽!有些商家弄些小字条款来坑人呢。
就像你买东西,不仔细看那些密密麻麻的小字,说不定就被坑啦!
8. 表见代理是什么意思呢,哎呀,就是表面上看起来像代理呀!比如有人拿着公司的章子去签合同,别人就以为他有代理权呢。
9. 缔约过失责任也不能忽视呀!要是你在谈合同的时候故意隐瞒什么重要的,让别人受损失,那你就得负责呀!就好像相亲的时候故意隐瞒自己的缺点骗人家感情一样。
我的观点:自考合同法这些知识点真的都超级重要啊,必须得好好掌握,不然在实际生活中很容易吃亏呀!。
自考合同法易考知识点本章介绍合同法的基本原则。
合同法是调整合同关系的法律规范总称。
在我国,合同法是民法的重要组成部分,用于调整平等主体之间的交易关系。
本章重点介绍合同法的基本原则,包括自愿原则、平等原则、诚实信用原则、公平原则等。
自愿原则是指当事人在合同签订过程中应当自主自愿地作出意思表示,不受任何外部压力或威胁。
平等原则是指合同当事人在签订合同时应当处于平等地位,没有任何一方享有特殊优势。
诚实信用原则是指当事人在合同履行过程中应当遵守诚实信用的原则,不得采取欺诈、误导等不正当手段。
公平原则是指合同应当公平合理,不得损害任何一方当事人的合法权益。
在研究本章内容时,需要注意以下问题:(1)合同法的基本原则及其含义;(2)自愿原则、平等原则、诚实信用原则、公平原则的具体内容及其适用;(3)合同法的基本原则与其他法律规范的关系;(4)实际案例分析,理解合同法基本原则的应用。
本章是合同法中的重点章节之一,主要讲述了合同的成立。
合同的成立是指当事人就合同主要条款达成协议,但这并不意味着合同已经产生法律上的拘束力,还需要具备法律规定的要件。
一般来说,合同的成立需要订约的当事人、订约当事人就合同条款达成合意以及经过要约和承诺两个阶段。
要约和承诺是订立合同的必经程序,是合同成立的基本规则。
要约和承诺作为订约的意思表示,对要约人和受要约人均产生法律上的拘束力。
要约是希望与他人订约的意思表示,也称为发盘、出盘、发价或报价等。
要约应当具备一定的构成要件,即要由具有订约能力的特定人作出;具有订立合同的意图;向特定的受约人发出;内容须特定等。
要约一经发出,即产生法律上的拘束力,在生效时间上,我国合同法采取到达生效主义,即要约到达受要约人而生效。
在要约存续期间,要约人受到要约的拘束,不得随意撤销或对受要约人加以限制或扩张。
禁止要约人违反法律和要约的规定随意撤回要约及变更要约的内容。
当然,法律也允许要约人在要约到达之前、受要约人承诺之前撤回或撤销要约,但须符合法律的规定。
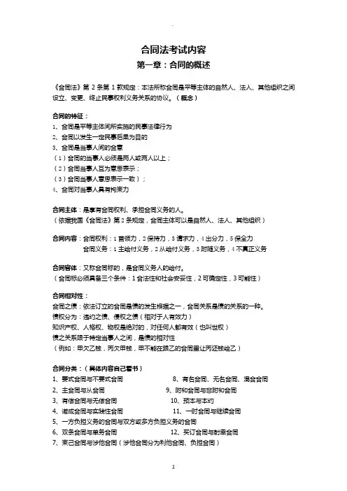
合同法考试内容第一章:合同的概述《合同法》第2条第1款规定:本法所称合同是平等主体的自然人、法人、其他组织之间设立、变更、终止民事权利义务关系的协议。
(概念)合同的特征:1、合同是平等主体间所实施的民事法律行为2、合同以发生一定民事后果为目的3、合同是当事人间的合意(1)合同的当事人必须是两人或两人以上;(2)合同当事人互为意思表示;(3)合同当事人意思表示一致);4、合同对当事人具有拘束力合同主体:是享有合同权利、承担合同义务的人。
(依据我国《合同法》第2条规定,合同主体可以是自然人、法人、其他组织)合同内容:合同权利:1首领力,2保持力,3请求力,4出分力,5保全力合同义务:1主给付义务,2从给付义务,3附随义务,4不真正义务合同客体:又称合同标的,是合同义务人的给付。
(合同标必须具备三个条件:1合法性和社会安妥性,2可确定性,3可能性)合同相对性:合同之债:依法订立的合同是债的发生根据之一,合同关系是债的关系的一种。
债权分为:违约之债、侵权之债(相对于人有效力)知识产权、人格权、物权是绝对的,对任何人都有效(也叫世权)债之关系限于特定当事人之间,是债的相对性(例如:甲欠乙钱,丙欠甲钱,甲不能在跟乙的合同里让丙还钱给乙)合同分类:(具体内容自己看书)1、要式合同与不要式合同 8、有名合同、无名合同、混合合同2、主合同与从合同 9、附和合同与非附和合同3、有偿合同与无偿合同 10、预本与本约4、诺成合同与实践性合同 11、一时合同与继续合同5、一方负担义务的合同与双方或多方负担义务的合同6、双条合同与单务合同 12、买订合同与射幸合同7、束己合同与涉他合同(涉他合同分为利他合同、负担合同)第二章:合同法的概述合同法:是调整特定平等主体的自然人、法人、其他组织之间因合同订立、履行、变更、转让、终止等行为所发生的财产性民事权利义务关系的法律规范的总和。
合同法中的民事权利义务关系分为:1、绝对权(对世权)2、相对权(对人权)债的发生原因有很多,除合同以外,还有因单方允诺、遗赠、不当得利(1年之内,否则无效)、无因管理等事由;单方允诺、遗赠、不当得利、无因管理发生的债权关系不属于合同债务关系,属于民事调整。
自考合同法复习重点1 合同:是平等主体的自然人、法人、其他组织之间设立、变更、终止民事权利义务关系的协议。
其特征为:①是一种合意;②是发生法律上效果的双方民事行为;③是发生民法上效果的民事行为。
2 合同的要素:①合同的成立必须要有两个或两个以上的当事人;②各方当事人须互相作出意思表示;③各个意思表示是一致的,也就是说当事人达成了一致的协议。
3 有名合同:是指法律上已经确定了一定的名称及规则的合同。
无名合同:又称非典型合同,是指法律上尚未确定一定的名称与规则的合同。
法律适用:在适用法律时,有名合同直接适用合同法的规定,无名合同则适用合同法总则的规定,并可以参照合同法分则或其他法律最相类似的规定。
4 双务合同:是当事人双方互负对待给付义务的合同。
单务合同:是合同当事人仅有一方负担给付义务的合同。
在法律上区分单、双务合同的意义:①在是否适用同时履行抗辩权方面不同;②在风险的负担上是不同的;③因一方的过错所致合同不履行的后果不同。
5 有偿合同:是指一方通过履行合同规定的义务而给对方某种利益,对方要得到该利益必须为此支付相应代价的合同。
无偿合同:是一方给付对方某种利益,对方取得该利益时并不支付任何报酬的合同。
其区分的意义:①确定某些合同的性质;②义务的内容不同;③主体要求不同。
6 诺成合同:是指当事人一方的意思表示一旦经对方同意即能产生法律效果的合同。
实践合同:又称要物合同,是除当事人双方意思表示一致以外尚需交付标的物才能成立的合同。
其区别:诺成合同自双方当事人意思表示一致时起合同即告成立,实践合同在当事人交付标的物以后才能成立。
7 为订约人自己订立的合同:是指订约当事人订立合同是为自己设定权利,使自己直接取得和享有某种利益。
为第三人利益订立的合同:是指在特殊情况下,订约当事人并非为了自己设定权利而是为第三人的利益订立合同,合同将对第三人发生效力。
为第三人利益订立的合同的特征:①第三人不是订约当事人,他不必在合同上签字,也不需要通过其代理人参与缔约;②此种合同只能给第三者设定权利,而不能为其设定义务;③此种合同的订立,事先无需通知或征得第三人的同意。
自考合同法重点章节甲方(姓名):____________________身份证号:____________________联系地址:____________________联系电话:____________________乙方(姓名):____________________身份证号:____________________联系地址:____________________联系电话:____________________一、合作内容1. 共同学习自考合同法的重点章节,包括但不限于[具体章节]。
2. 分享学习资料、笔记和心得。
二、合作方式1. 定期组织学习讨论,时间为[具体时间],地点为[具体地点]。
2. 通过线上交流平台进行日常沟通和交流。
三、权利和义务(一)甲方的权利和义务1. 有权获得乙方分享的学习资料和心得。
2. 有义务按时参加学习讨论,积极参与交流。
3. 有义务保守双方在合作过程中涉及的机密信息。
(二)乙方的权利和义务1. 有权获得甲方分享的学习资料和心得。
2. 有义务按时参加学习讨论,积极参与交流。
3. 有义务保守双方在合作过程中涉及的机密信息。
四、违约责任若一方违反本合同的约定,给对方造成损失的,应承担相应的赔偿责任。
五、争议解决如双方在本合同的履行过程中发生争议,应通过友好协商解决;协商不成的,任何一方均可向有管辖权的人民法院提起诉讼。
六、其他条款1. 本合同自双方签字(或盖章)之日起生效。
2. 本合同一式两份,双方各执一份,具有同等法律效力。
甲方(签字/盖章):____________________日期:____________________乙方(签字/盖章):____________________日期:____________________。
自考合同法复习重点自考合同法复习重点【1】第一章合同与合同法一、合同:法律特征:一、债:其产生的原因:它起源于,当时将其分为其法律特征二、合同关系的组成要素:合同关系的相对性(债的相对性)合同的相对性规则内容:三、合同法的调整范围:合同法的特征:合同法与特权法关系:四、1950年9月27日,政务院财政经济委员会颁布了我国第一个合同规章1999年3月15日,九届全国人大第二次会议通过了《中华人民共和国合同法》,共428条,于1999年10月1日生效十、《民法通则》作为合同法主要渊源和基本规则主要体现:十一、合同种类—A、双务合同:单务合同:区分二者的法律意义:B、有偿合同:无偿合同:区分二者的意义:C、有名合同:无名合同:种类:区分二者的意义:D、诺成合同:实践合同:二者的区别:E、要式合同:不要式合同:F、主合同:从合同:G、本约(本合同):预约(预备合同):H、为订约人自己订立的合同和为第三人利益订立的合同第三人利益合同的法律特征:十二、事实行为:民事法律行为:自考法律专业合同法复习指导【2】第一章合同与合同法本章是关于合同及合同法的基础知识。
又叫契约,是平等主体的自然人、法人及其他组织之间设立、变更、终止民事权利义务关系的协议。
它具有三个方面的特征:第一、合同是一种法律行为,是引起当事人之间民事权利义务关系产生、变更、终止的合法行为,而非事实行为。
第二、合同的目的和宗旨是在当事人之间设立、变更和终止民事权利义务关系。
第三、合同是当事人意思一致的;示,是他们之间的协议。
这里的意思表示一致是要求两个或两个以上的当事人均要作出意思表示,且其意思表示是平等、自愿、真实和完全一致的。
合同是债发生的最重要、最常见的原因之一在债的法律关系中、债的主体、客体和内容都是待定的债的主体是指债的当事人,具有特定性和相对性债的客体是主体的权利和义务所共同指向的对象债的内容则是主体所依法享有的权利和义务。
由合同引起的债叫合同之债。
合同法自考要点学习合同法自考这么久,今天来说说关键要点!首先,合同的订立是非常重要的一个板块。
我理解合同订立最关键的是要约和承诺这两个概念。
比如说,你去商店买东西,商家把商品标上价格放在货架上,这就相当于一个要约,就是表示这个东西我愿意以这个价格卖给别人。
然后你拿着商品去收银台结账,这就是承诺,意味着你同意按照商家提出的条件来购买这个商品。
我总结记忆这两个概念的时候,就想象成两个人互相说句话定个事儿。
不过我在学习要约和要约邀请的时候有点迷糊过。
要约邀请就像是菜单,只是邀请你去点菜(发出要约),本身不是要约。
举个例子,你看到餐厅的菜单,菜单只是告诉你餐厅有这些东西可以卖,但并不是说已经把菜卖给你了,这个很容易混淆呢,所以要多做一些案例分析题才能更好地理解。
合同的效力这一块也很难。
有效合同、无效合同、可撤销合同和效力待定合同,这几个类型我理解的时候费了好大的劲。
我觉得记忆它们的区别要从合同订立的主体、内容、意思表示等方面去理解。
像一个未成年人没有经过法定代理人同意订立了价值较大的合同,这就是效力待定合同,因为他缺乏独立订立这种较大价值合同的能力,但经过代理人追认就可以有效。
违约责任也是重要内容。
我总结违约责任就是一方没有履行好合同约定的义务所要承担的后果。
如果一个人租了房子没有按照规定时间交房租,那房东就有权按照合同让租客承担违约责任,比如交违约金或者解除合同等等。
学习合同法,我的技巧就是一定要多做案例,从实际的例子当中去理解那些枯燥的条文。
有时候感觉自己学了条文,看案例还是不会分析,这就是还没有真正理解到位的原因。
关于参考资料的话,自考的指定教材那是必须详细研读的。
还有就是一些往年比较经典的自考真题,分析真题的答案可以明白答题的要点和思路。
我觉得学习合同法靠死记硬背不行,要多思考多举例,这样才能真正掌握要点!对了还有合同的履行,这不仅要按照合同确定的内容履行,关联方还有协助履行等义务,例如在货物运输合同中,收货方有及时收货的协助义务,如果拒签无正当理由也可能承担一定责任。
自考本科合同法重点自考本科合同法重点第一章合同与合同法本章是关于合同及合同法的基础知识所谓合同又叫契约是平等主体的自然人、法人及其他组织之间设立、变更、终止民事权利义务关系的协议它具有三个方面的特征:第一、合同是一种法律行为是引起当事人之间民事权利义务关系产生、变更、终止的合法行为而非事实行为第二、合同的目的和宗旨是在当事人之间设立、变更和终止民事权利义务关系第三、合同是当事人意思一致的示是他们之间的协议这里的意思表示一致是要求两个或两个以上的当事人均要作出意思表示且其意思表示是平等、自愿、和完全一致的合同是债发生的最重要、最常见的原因之一所谓债是发生在特定主体之间的以请求为特定行为的法律关系是按照合同的约定或依照法律的规定在当事人之间产生的特定的权利和义务关系享有权利的是债权人负有义务的是债务人在债的法律关系中、债的主体、客体和内容都是待定的债的主体是指债的当事人具有特定性和相对性债的客体是主体的权利和义务所共同指向的对象债的内容则是主体所依法享有的权利和义务由合同引起的债叫合同之债但无论是债的关系或合同关系均须纳人法的调整范围之中合同法就是调整合同关系的法律规范的总称我国合同法是调整平等主体之间的交易关系的法律是我国民法的重要组成部分它确认了我国现实法活中的15种有名合同并进一步强调无名合同也适用其总则的热定、但值得注意的是合同法只调整平等主体之间的交易关系婚姻、收养、监护等有关身份关系的技议应用其他法律的规定而不适用合同法学员学习本章内容时应了解合同的概念和特征债的概念及特征了解合同关系的要素及相对性原理理解合同的分类了解合同法及其特征需要注意的具体问题是:(1)基础知识:合同的概念及特征合同的要素合同的分类及划分依据并能举例说明之合同法的概念及适用范围合同法的特征:合同法的历史发展(2)重点及难点问题包括:合同与经济合同的关系债的概念及法律特征债与合同的关系合同关系的相对性原理债的关系的三要素及其内容合同法与物权法的关系合同法与民商法的关系等第二章合同法的基本原则合同法的基本原则是贯穿于整个合同法的根本性准则其内容不仅适用于总则部分对于分则也同样具有指导意义在处理具体问题时如果合同法的分则没有规定时可以按照合同法总则中所确定的原则精神去处理因此合同法的原则在合同法中具有非常重要的地位我国合同法确立了下述四项基本原则:一是合同自愿原则其基本涵义是指当事人依法享有在缔结合同、选择相对决定合同内容以及在变更和解除合同、选择合同补救方式等方面的自由即在法律规定的范围内当事人是否订立合同、与谁订立合同、订立什么样的合同以及是否变更或解除合同、选择合同补救方式等方面享有完全的自主权任何单位、个人不得强迫、阻止或干预当事人订立、变更或解除合同这一原则在我国合同法第4条作了明确规定且在合同法的总则和分则均具体现出了这一原则精神二是诚实信用原则该原则简称诚信原则是指当事人在从事民事活动中诚实守信以善意的方式履行其义务不得滥用权利及规避法律或合同规定的义务它同自愿原则一样不仅是合同法的原则同时也是民商法的基本原则之一该原则对于保持和弘扬传统道德及商业道德维护正常的交易秩序平衡利益冲突为解释法律和合同提供准则等均具有非常重要的意义三是合法原则该原则不仅要求当事人应在合同法及其它法律规定的范围内享有合同权利并履行合同义务同时也包含了事实上的另外一个原则即公序良俗原则公序良俗原则的基本要求就是当事人在享有权利和履行义务的过程中不得损害国家、集体和第三人的合法权益不得损害社会的公共利益四是鼓励交易的原则合同法确认此原则的目的是基于建立我国社会主义市场经济的需要消除长期以来计划经济的影响避免过多的行政干预它的基本涵义是:只要是当事人在意思一致基础上产生的交易不违背法律和社会的公共利益不损害国家、集体和第三人的合法权益即使缺少了某些合同要件也不一味的宣告全同无效而给予当事人予以调整、补正的机会从而使交易能够顺利进行这里值得注意的是合同法鼓励的交易必须是合法、自愿的交易合同法在关于无效合同、合同的成立及法效、可撤销合同、效力待定合同、合同的解释、合同的解除以及合同的形式等方面均体现了这一原则精神学员学习本章内容时应深刻理解我国合同法的基本原则的内容了解合同法原则的类型及意义需要注意的具体问题是:(1)基础知识和基本概念:合同自愿原则诚实信用原则(2)重点及难点问题:合同自愿原则的内容合同自愿原则在合同法中的具体体现确立诚实信用原则的必要性诚实信用原则在合同法中的具体体现合法原则的内容确认鼓励交易原则的必要性鼓励交易原则在合同法中的体现等此外学员应注意把握新合同法与以往合同法相比较所体现出来的立法进步第三章合同的成立本章是合同法的重点章节之一合同的成立是指计约当事人就合同主要条款达成协议但此时并不意味着合同已经产生法律上的拘束力即合同是否生效还应具备法律规定的要件合同的成立一般应具备订约的当事人、订约当事人就合同条款达成合意以及经过要约和承诺两个阶段要约和承诺是订立合同的必经程序是合同成立的基本规则要约和承诺作为订约的意思表示对要约人和受要约人均产生法律上的拘束力所谓要约又称发盘、出盘、发价或报价等是希望与他人订约的意思表示要约应当具备一定的构成要件即要由具有订约能力的特定人作出具有订立合同的意图向特定的受约人发出内容须特定等要约一经发出即产生法律上的拘束力在生效时间上尽管各国有不同的规定但我国合同法采取到达生效主义即要约到达受要约人而生效在要约存续期间要约人受到要约的拘束不得随新闻发言人撤销或对受要约人随意加以限制更或扩张禁止要约人违反法律和要约的规定随意撤回要约及变更要约的内容当然法律也允许要约人在要约到达之前、受要约人承诺之前撤回或撤销要约但均须符合法律的规定要约对于受要约人同样产生法律上的后果受要约人只能在要约的有效期间内享有相应的权利合同的成立要求受要约人的承诺必须与要约的内容一致井以适当的方式到达要约人承诺是受要约人同意要约的意思表示承诺须与要约一致即承诺不能修改要约的实质内容但不包括对要约的非实质性内容的修改修改要约实质内容的承诺视为新要约承诺生效时合同即告成立具体合同的成立方式包括协商成立、确认成立和批准成立同样与要约一样承诺也可以撤回或撤销这里需要注意的是承诺是时要约的承诺对于要约邀请则不是承诺要约邀请是希望他向自己发出要约的意思表示又叫引诱要约它是一种事实行为小能因相对人的承诺而成立合同学员学习此内容时应注意要约和要约邀请的区别对实践中常见的一些事实行为如寄送价目表、拍卖公告、招标公告、投聘说明书以及商业广告等应做到能清楚地判明它是属于要约或要约邀请总之要约和承诺是合同成立的必经程序与此同时合同法进一步要求合同当事入在订立合同时应奠定诚实信用原则否则将有可能承担缔约过失的责任学员学习本章内容应了解合同成立的概念理解要约制度的全部内容、注意要的与要约邀请的区别理解承诺制度的全部内容把握确定合同成立的时间和地点规则能运用缔约过失责任制度保护自己的合法权益需要注意的具体问题包括:(1)基础知识:合同的成立及具体条件合同成立的两个阶段合同成立的方式等(2)重点及难点问题:要约的概念及构成要件要约邀请的概念及其与要约的区别:如何判断某些事实行为是要约或是要约邀请要约的生效时间及存续期间要约对要约人的拘束力要约对受要约人的拘束力要约的撤回和撤销要约失效的概念及原因承诺的概念及其条件承诺生效的标准承诺迟延和承诺撤回合同成立的时间和地点规则的内容缔约过失责任的概念及特点我国合同法确认的缔约过失类型等另外值得注意的是学员应在学好本章理论的基础上加强理论联系实际注意本章内容与其他章节相关知识的综合运用做到能分析和解决实际题和案例第四章合同的内容与形式合同的内容从法律关系的角度讲就是合同当事人所依法享有的合同权利和应承担的合同义务合同法所规定的主要条款是合同权利义务的表现形式当事人依照法定程序订立合同意思表示一致便形成合同条款合同条款固定了当事人各方的权利义务成为法律意义上的合同的内容一般来说一个有效的合同在符合法律规定的情况下应具备四个方面的内容:一是合同法所规定的主要条款二是其他法律、法规所规定的条款三是根据合同的类型和性质应具备的条款四是当事人约定的条款上述均可作为合同的主要条款、但并非是说合同就是上诉条款的简单罗列具体合同不同所包含的条款也不同只不过加上述条款在合同中出现可视为合同中的主要条款此外合同的成立还需要通过一定的方式加以表达作为当事人合意的表现形式合同有门头形式、书面形式和推定形试学员学习本章内容时应注意了解台同内容、合同形式的概念、理解合同内容与合同条款、合同权利义务相互间的关系了解合同形式对合同成立、合同生效的影响掌握合同权利的概念和特征理解合同的义务内容需要注意的具体问题包括(1)基础知识:合同内容的基本涵义台同形式的概念及具体形式(2)重点及难点问题:合同的提示性条款合同的主要条款合同的普通条款合同权利、合同义务与债的关系怎样理解合序订立合同意思表示一致便形成合同条款同条款固定了当事人各方的权利义务成为法律意义上的合同的内容一般来说一个有效的合同在符合法律规定的情况下应具备四个方面的内容:一是合同法所规定的主要条款二是其他法律、法规所规定的条款三是根据合同的类型和性质应具备的条款四是当事人约定的条款上述均可作为合同的主要条款、但并非是说合同就是上诉条款的简单罗列具体合同不同所包含的条款也不同只不过加上述条款在合同中出现可视为合同中的主要条款此外合同的成立还需要通过一定的方式加以表达作为当事人合意的表现形式合同有门头形式、书面形式和推定形试学员学习本章内容时应注意了解台同内容、合同形式的概念、理解合同内容与合同条款、合同权利义务相互间的关系了解合同形式对合同成立、合同生效的影响掌握合同权利的概念和特征理解合同的义务内容需要注意的具体问题包括(1)基础知识:合同内容的基本涵义台同形式的概念及具体形式(2)重点及难点问题:合同的提示性条款合同的主要条款合同的普通条款合同权利、合同义务与债的关系怎样理解合同权利的内容怎样理解合同义务的内容如何从合同的内容上宙查和判定合同的效力合同形式对合同效勺的影响如何草拟一份合同此外学员应注意本章知识与其它章节相关知识的综合运用案例分析、草拟合同义本是本章的难点问题第五章合同的效力本意是合同法的重点章节之一合同法通过时合同的确认从而维护正常的交易关系因此合同是否有效不仅关系到法律是否给予保护另一方面也关系到当事人订立合同的目的能否实现任何有效的合同都须具备法律规定的要件既行为人民具有相应的民事行为能力意思表示不违反法律和社会的公共利益具备法律所要求的合同形式当然由于交易活动是复杂的合同法允许当事人在订立合同时可以的条件或附期限具备法律所规定的条件合同会门依法成立并生效对当事人即产生法律上的拘束力当事人可以按照合同享有权利并承担义务不履行合同或履行合同不适当则要承担违约责任不具备法律所规定的条件原则上合同应归于无效按照合同法的规定以欺诈、胁迫的手段定立合同损害国家利益恶意串通、损害国家、集体或第三者利益以合法形式掩盖非法目的损害社会公共利益违反法律行政法现的强行性规定等的合同均属无效并且无效合同的无效时间具有溯及力即合同自始无效但值得注意的是由于过去我国相关的合同法对合同无效的确认范围过宽泛致许多合同仅因欠缺个别要件而被归于无效使许多本来可以通过调整补正就可以履行并达当事人订立合同之目的的合同因被宣告无效而无法履行影响了交易活动的进行为此合同法在明确厂合同无效的标准的同时还规定了可撤销合同和效力待定合同这两类合同实际上是允许当事人通过行使权利而达到其订立合同的目的效力待定合同是指合同虽然已经成立但因其不完全符合有关生效条件的规定因此其效力能否发生尚未确定一般须经有权人表示承认才能生效这类合同通常是无缔约能力人、无代理权人、无处分权人等与他人订立的合同从表面上看好象合同已具备了有效的条件其实尚待权利人追认其后果是权利人承认合同生效否则该合同将被归于无效效力待定合同不同于无效合同也不同于可撤销合同可撤销合同包括两种情形一是当事人订立的合同显失公平二是当事人因重大误解而订立的合同这类合同的撤销权是由当事人行使的人民法院不主动撤销合同当事人申请撤销的被撤销的合同与无效合同一样自始无效当事人承担无效合同的法律后果如当事人不申请撤销仍可履行当然合同无效有全部无效与部分无效之分部分无效如不影响主要部分履行的法律允许当事人履行其有效部分学员学习本章内容应了解合同效力与合同成立的区别及意义掌握合同的生效要件了解并能运用附条件和附期限的合同理解效力待定合同制度把握无效合同和可撤销合同制度能运用缔约过失责任和返还财产制度需要注意的具体问题是:(1)基本概念:合同生效、附条件的合同、附期限的合同、效力待定合同、无权代理、表见代理、无处分权行为、无效合同本人、相对人、欺诈、可撤销合同、重大误解的合同显失公平的合同、乘人之危等(2)重点及难点:合同生效的内容合同生效与合同成立的区别合同的生效要件民法通则关于自然人行为能力的确认意思表示一致的基本涵义附条件合同中对所附条件的具体要求附期限合同中关于所附期限的具体规定效力待定合同的几种表现形式效力待定合同与可撤销合同、无效合同补正的不同无效合同的特征无效合同的范围如何审查和制定合同的无效可撤销合同的特征当事人如何行使撤销权可撤销合同的种类如何理解重大误解和显失公平乘人之危的合同有些特征承担无效合同的责任方式如何无效合同的无效时间及溯及力的规定等同时学员应特别注意本章知识在实际中的运用要求能运用本章知识和相关章节的知识分析和解决实际问题及案例因为任何形式的合同案例、均会涉及合同有效或无效第六章台同的履行所谓合同的履行是指债务人全面地、适当地完成其合同义务债权人的合同债权得以实现当事人订立合同是为了实现某种特定的目的只有通过合同的履行这种目的才能达到因此合同的履行是实现当事人权利的重要途径合同的履行以有效合同为前提无效合同谈不上履行的问题合同的履行应按照法律规定和合同的约定来进行并遵守适当履行、协作履行、经济合理履行的原则全面履行合同义务适当履行又叫全面履行是指当事人合同规定的标的及其质量、数量由适当的主体在适当的履行期限、履行地点以适当的履行方式全面完成合问义务协作履行原则要求当事人基于诚实信用原则协助对方当事人履行其义务并适当履行自己的义务经济合理履行则要求当事人讲求经济效益以较小成本获取最大的经济利益一般来说合同生效以后当事人可以按照合同约定全面地履行自己的义务并享受合同权利但实际的复杂性会使合同履行出现一定的困难从而导致合同的不履行、不完全履行或暂时不能履行这些情况除符合法律规定依法方可以免责外应承担其相应的法律责任为维护当事人的合法权益我国合同法从现实的客观情况出发对双方合同的履行规定了三个抗辩权即同时履行抗辩权、先履行抗辩权和不安履行抗辩权这也是本章的重点内容同时履行抗辩权是指双方合同的当事人没有先后履行顺序的一方在另一方未为对待给付以前可拒绝履行自己的债务的权利它要求当事人互负债务、且该债务没有规定改履行的先后顺序有给付的可能并已届清偿期该权利的行使以对方当事人未履行债务为前提先履行抗辩权则是强调互负有债务的当事人后履行债务一方在先履行一方当事人没有履行债务的情况下有权拒绝对方要求自己履行债务的请求不安抗辩权是指负有先履行债务的一方当事人确有对方当事人下履行或可能不履行其债务的证据时可暂时中止自己的债务履行并通过对方当事人在对方当事人提供了担保或履行债务以后应履行自己的债务但值得注意的是上述三个抗辩权行使不当给对方当事人造成损害的、应承担法律责任此外本章涉及到的情势变更原则也是值得学员注意的重点问题学员学习本章内容应了解合同履行的含义、原则、具体规则和履行抗辩权掌握合同履行对履行主体、履行标的、履行地点、履行期限和履行方式的要求理解双方合同中的同时履行抗辩权、先履行抗辩权和不安履行抗辩权三项制度需要注意的具体问题是:(1)基础知识:合同履行的概念合同履行的原则合同履的规则双务合同履行中的抗辩权(2)重点及难点问题:如何理解合同履行的基本涵义如何理解情势变更原则同时履行抗辩权的概念及构成要件同时履行抗辩制度的适用范围怎样区分当事人一方违约与同时履行抗辩权先履行抗辩权的概念及构成要件如何行使先履行抗辩权先履行抗辩权的效力如何不安抗辩权的概念及成立条件不安抗辩权的行使及效力如何等其中运用本章知识尤其是三个抗辩权的知识和相关章节的内容分析和解决具体问题和案例是本章的又一难点问题第七章合同的保金合同的保金是指法律为防止因债务人的财产不当减少或不增加而给债权人的债权带来损害允许债权人行使撤销权或代位权以保护其债权合同法规定合同保金的目的在于维护债权人的合法权益但合同保金措施的行使应在合同有效成立期间且已发生了损害债权人利益的行为合同保金的主要方式是代位权或撤销权的行使所谓代位权是指因债务人怠于行使其到期债权对债权人造成损害的债权人可以向人民法院请求以自己的名义代位行使债务人的债权但代位权的行使应当符合法律规定的条件这是因为代位权涉及到债权人、债务人、债务人的债务三方法律关系且代位权的行使同时又影响到其他债权人的权利乃至债务人的利益所谓撤销权是指债务人放弃其到期债权或者无偿转让财产对债权人造成损害的债权人可以请求人民法院撤销债务人的行为撤销权与代位权同属合同保金的形式但二者是有区别的同时它们也不同于可撤销合同中的撤销权撤销权的行使亦应符合法律规定本章亦属合同法课程的重点章节。
《合同法》复习资料。
【很多简答】都【不对】,建议书本实在找不到,参考这里。
第一章合同与合同法第一节合同的概念和特征大陆法学者基本上认为合同是一种合意或者协议。
英美法学者大都认为合同是一种允诺。
合同是平等主体的自然人、法人及其他组织之间设立、变更、终止民事权利义务关系的意思表示一致的协议。
合同具有以下法律特征:1.合同是平等主体的自然人、法人和其他组织所实施的一种民事法律行为。
2.合同以设立、变更或终止民事权利义务关系为目的和宗旨。
3.合同是当事人协商一致的产物或意思表示一致的协议。
第三节合同关系合同的相对性主要包含如下几方面的内容:1.主体的相对性2.内容的相对性所谓内容的相对性是指除法律、合同另有规定外,只有合同当事人才能享有某个合同所规定的权利,并承担合同所规定的义务,合同当事人以外的任何第三人不能主张合同上的权利。
3.责任的相对性违反合同的责任的相对性,包括三方面的内容:第一,违约当事人应对因自己的过错造成的违约后果承担责任,而不能将责任推卸给他人。
第二,在因第三人的行为造成债务不能履行的情况下,债务人仍应债权人承担违约责任。
第三,债务人只能向债权人承担违约责任,而不能向国家或第三人承担违约责任,因为只有债权人和债务人才是合同的当事人,其他人因不是合同的主体,所以债务人不应对其承担违约责任。
第四节合同的分类一、双务合同和单务合同所谓双务合同,即一方当事人所享有的权利,即为他方当事人所负有的义务;所谓单务合同,是指合同当事人仅有一方负担给付义务的合同。
意义有以下几点:1.是否适用同时履行抗辩权。
2.在风险的负担上是不同的。
3.因一方的过错所致合同不履行的后果不同。
二、有偿合同与无偿合同根据当事人是否可以从合同中获取某种利益,可以将合同分为有偿合同与无偿合同。
区分有如下意义:1.义务的内容不同。
2.主体要求不同。
四、诺成合同与实践合同诺成:承诺那成立;实践:交付标的物。
第二章合同法的基本原则第一节合同自愿原则合同自愿是指当事人依法享有在缔结合同、选择相对人、决定合同内容以及在变更和解除合同、选择合同补救方式等方面的自由。
自学考试合同法重难点
合同的成立与生效
(一)合同成立与生效的关系
分三种情况:
1、第44条第1款:合同自成立时生效。
绝大多数合同均是选择。
2、合同成立但不生效。
成立而不生效的合同有:
①附始期的.合同。
例:甲乙6月30日签订租赁合同,约定甲父亲死亡时生效,这就是附始期的合同,如果甲父亲7月15日死亡,该合同于7月15日生效。
②附生效条件的合同。
例:甲乙之间6月30日订立合同,约定:如果甲儿子结婚,就可搬进去住。
③需要履行登记、批准手续的:中外合资、中外合营、转让专利权、转让商标权、抵押。
3、有些合同虽成立,但永不生效。
例:中外合资、中外合营合同,提交成都市外经委批准,但外经委认为该合同属污染项目,则该合同无效。
总结:合同生效,合同一定成立;合同成立,但未必生效。
【自学考试合同法重难点】
1。
自考合同法复习重点1 合同:是平等主体的自然人、法人、其他组织之间设立、变更、终止民事权利义务关系的协议。
其特征为:①是一种合意;②是发生法律上效果的双方民事行为;③是发生民法上效果的民事行为。
2 合同的要素:①合同的成立必须要有两个或两个以上的当事人;②各方当事人须互相作出意思表示;③各个意思表示是一致的,也就是说当事人达成了一致的协议。
3 有名合同:是指法律上已经确定了一定的名称及规则的合同。
无名合同:又称非典型合同,是指法律上尚未确定一定的名称与规则的合同。
法律适用:在适用法律时,有名合同直接适用合同法的规定,无名合同则适用合同法总则的规定,并可以参照合同法分则或其他法律最相类似的规定。
4 双务合同:是当事人双方互负对待给付义务的合同。
单务合同:是合同当事人仅有一方负担给付义务的合同。
在法律上区分单、双务合同的意义:①在是否适用同时履行抗辩权方面不同;②在风险的负担上是不同的;③因一方的过错所致合同不履行的后果不同。
5 有偿合同:是指一方通过履行合同规定的义务而给对方某种利益,对方要得到该利益必须为此支付相应代价的合同。
无偿合同:是一方给付对方某种利益,对方取得该利益时并不支付任何报酬的合同。
其区分的意义:①确定某些合同的性质;②义务的内容不同;③主体要求不同。
6 诺成合同:是指当事人一方的意思表示一旦经对方同意即能产生法律效果的合同。
实践合同:又称要物合同,是除当事人双方意思表示一致以外尚需交付标的物才能成立的合同。
其区别:诺成合同自双方当事人意思表示一致时起合同即告成立,实践合同在当事人交付标的物以后才能成立。
7 为订约人自己订立的合同:是指订约当事人订立合同是为自己设定权利,使自己直接取得和享有某种利益。
为第三人利益订立的合同:是指在特殊情况下,订约当事人并非为了自己设定权利而是为第三人的利益订立合同,合同将对第三人发生效力。
为第三人利益订立的合同的特征:①第三人不是订约当事人,他不必在合同上签字,也不需要通过其代理人参与缔约;②此种合同只能给第三者设定权利,而不能为其设定义务;③此种合同的订立,事先无需通知或征得第三人的同意。
8 合同的相对性:在大陆法中称为“债得相对性”,是合同主要在特定的合同当事人之间发生,只有合同当事人一方能基于合同向与其有合同关系的另一方提出请求或提起诉讼,而不能向与其无合同关系的第三人提出合同上的请求,也不能擅自为第三人设定合同上的义务。
主要包括三方面的内容:⑴合同主体的相对性。
指合同关系只能发生在特定的主体之间,只有合同当事人一方能够向合同的另一方当事人基于合同提出请求或提起诉讼。
⑵合同内容的相对性。
指除法律、合同另有规定以外,只有合同当事人才能享有某个合同所规定的权利,并承担该合同规定的义务,除合同当事人以外的任何第三人都不能主张合同上的权利。
具体引出三个规则:①合同规定由当事人享有的权利,原则上并不及于第三人;②合同当事人无权为他人设定合同上的义务;③合同权利与合同义务主要对合同当事人产生拘束力。
⑶合同责任的相对性。
指合同责任只能在合同关系的当事人之间发生,合同关系以外的人不负违约责任,合同当事人也不对其承担违约责任。
包括三方面内容:①违约当事人应对因自己的过错造成的违约后果承担违约责任;②在因第三人的行为造成债务不能履行的情况下,债务人仍应向债权人承担违约责任;③债务人只能向债权人承担违约责任,而不应向国家或第三人承担违约责任。
9 合同法:是调整平等主体之间的交易关系的法律,它主要规范合同的订立、合同的效力及合同的履行、变更、解除、保全、违约责任等问题。
其适用范围:①适用于平等主体之间订立的民事权利义务关系的协议;②所适用的合同包括各类民事主体基于平等自愿等原则所订立的民事合同;③既包括当事人设立民事权利义务的协议,也包括当事人变更、终止民事权利义务的协议。
不应由合同法调整的包括:①政府依法维护经济秩序的管理活动,属于行政管理关系,适用有关政府管理的法律;②法人、其他组织的内部管理关系,适用有关公司、企业的法律;③婚姻、收养、监护等有关身份关系的协议,适用其他法律的规定。
功能:①保护功能;②鼓励当事人从事自愿交易行为的功能。
10 合同法的基本原则:①合同自由原则;②诚实信用原则;③合法原则;④鼓励交易原则。
合同自由原则:指当事人依法享有订立合同的权利,任何单位和个人不得非法干预。
包括两个方面:⑴当事人的合意具有法律效力;⑵当事人享有订立合同和确定合同内容等方面的自由。
包括:①缔结合同的自由;②选择相对人的自由;③决定合同内容的自由;④变更和解除合同的自由;⑤选择合同方式的自由;⑥选择补救方式的自由;⑦选择裁判的自由。
诚实信用原则:指当事人在从事民事活动时,应诚实守信,以善意的方式履行义务,不得滥用权利及规避法律或合同规定的义务。
设立的必要性:①保持和弘扬传统道德和商业道德;②保障合同得到严守,维护社会交易秩序;③确定行为规则、衡平利益冲突、为解决法律和合同提供准则。
合法原则:指当事人订立、履行合同,应当遵守法律,行政法规,尊重社会公德,不得扰乱社会经济秩序,损害社会公共利益。
包括:①当事人在订约和履约中必须遵守法律和行政法规。
②不得拒绝依据指令性计划任务或订货任务的要求订立合同。
③当事人必须遵守社会公德,不得违背社会公共利益和公共道德。
合同正义和合同自由原则是合同法的两大基本原则。
鼓励交易原则在合同法上的体现:①特别强调无效合同为“违反法律、行政法规的强制性规定”的合同;②严格区分了合同的无效和可撤销;③严格区分了无效和效力待定的合同;④严格区分了合同的成立和合同生效;⑤明确规定在某些情况下,一方已经履行了主要义务,对方接受的,该合同成立;⑥严格限制了违约解除的条件。
11 诚实信用原则在合同法中的体现:①合同订立阶段,当事人彼此间已具有缔约上的联系,应依据诚实信用原则,负有忠实、诚实守信、相互照顾和协助、遵守允诺的附随义务;②合同订立后至履行前,双方都应依据诚实信用原则,认真做好各种履约准备;③合同履行阶段,应当严格遵循诚实信用原则。
遵守诚实信用原则,一方面,要求当事人履行法律和合同规定的义务,以及依诚实信用原则所产生的各种附随义务,另一方面,在义务内容不明确或欠缺规定的情况下,当事人应依据诚实信用原则履行义务;④合同的解除也应遵循诚实信用原则。
在长期的继续性合同中,任何一方依据合同规定的条件而解除合同,应当提前通知对方,使对方由充足的时间做好准备;⑤在合同关系终止以后,仍应根据诚实信用原则的要求,承担必要的附随义务,如保密、忠实等义务。
12 合同成立的意义:①旨在解决合同是否存在的问题;②成立和生效是区分违约责任与缔约过失责任的根本标志;③尽管合同的成立与合同的生效是两个不同的概念,但他们密切联系在一起。
合同的成立要件:①订约主体存在双方或多方当事人;②订约当事人对主要条款达成合意;③合同的成立一般应经历要约和承诺两个阶段。
13 要约:是一方当事人以缔结合同为目的,向对方当事人所作的意思表示。
要约的生效要件:①必须具有订立合同的意图;②必须向要约人希望与之缔结合同的受要约人发出;③内容必须具体确定;④要约必须送达受要约人。
交叉要约:是指订约当事人采取非直接对话的方式,相互不约而同地向对方发出了内容相同的要约。
14 要约邀请:又称引诱要约,指希望他人向自己发出要约的表示。
区分要约和要约邀请:①根据当事人的意愿来区分;②依法律规定区分;③根据订约提议的内容是否包含了合同的主要条款来区分;④根据意思表示是针对特定人还是不特定人发出来区分;⑤根据交易的习惯区分。
15 要约的撤回:是要约人在要约发出以后,未达到受要约人之间,有权宣告取消要约,从而阻止要约生效的意思表示。
要约的撤销:是要约人在要约到达受要约人并生效以后,将该项要约取消,从而使要约的效力归于消灭的意思表示。
撤回与撤销的区别:①撤回发生在要约并未到达受要约人即其生效之前;撤销发生在要约已经到达并生效,但受要约人尚未作出承诺的期限内。
②由于撤销要约时,要约已生效,因此对要约的撤销必须有严格的限定;而对要约的撤回就没有限制。
16 要约失效:是指要约丧失了法律拘束力,即不再对要约人和受要约人产生拘束。
要约失效的原因:①拒绝要约的通知到达要约人;②要约人依法撤销要约;③承诺期限届满,受要约人未作出承诺;④受要约人对要约内容作出实质性变更。
17 承诺:指受要约人同意接受要约的条件从而订立合同的意思表示。
其要件:①必须由受要约人向要约人作出;②必须在要约的有效期限内达到要约人;③承诺的内容必须与要约的内容一致;④必须表明受要约人决定与要约人订立合同;⑤承诺的方式必须符合要约的要求。
18 缔约过失责任:是在合同订立过程中,一方因违背其依据诚实信用原则所产生的义务,而致另一方的信赖利益的损失时所应承担的损害赔偿责任。
缔约过失责任制度在1861年由德国学者耶林提出。
其特点:①缔约上的过失发生在合同订立过程中;②一方违背其依诚实信用原则所应负的义务;③造成他人信赖利益的损失。
19 缔约过失责任与违约责任的区别:①发生的阶段不同。
缔约过失责任发生在缔约过程中,违约责任发生在合同成立后。
②违反的义务不同。
缔约过失责任的当事人违反了依诚实信用原则所产生的义务,违约责任当事人违反了合同义务。
③缔约过失责任是一种法定责任,违约责任可以由当事人约定。
20 先契约义务:是根据诚实信用原则的要求,当事人在订立合同时附有的一定附随义务。
具体包括:①无正当理由不得撤销要约的义务;②使用方法的告知义务;③合同订立前重要情事的告知义务;④协作和照顾的义务;⑤忠实义务;⑥保密义务;⑦不得滥用谈判自由的义务。
21 缔约过失责任的类型:⑴假借订立合同,恶意进行磋商;⑵故意隐瞒与订立合同有关的重要事实或提供虚假情况;⑶泄漏或不正当的使用商业秘密;⑷其他违背诚实信用原则的行为;主要有:①违反有效的要约邀请;②要约人违反有效要约;③合同无效和被撤销。
缔约过失责任的赔偿范围:①因信赖对方要约邀请和有效的要约而与对方联系、赴实地考察以及检查标的物等所支出的各种合理费用;②因信赖对方将要缔约,为缔约做各种准备工作所支出的各种合理费用;③为谈判所支出的劳务,以及为支出上述各种费用所失去的利息。
22 合同条款中,提示性的合同条款有:①当事人的名称或姓名和住所;②标的;③质量和数量;④价款或酬金;⑤履行的期限;⑥履行地点和方式;⑦违约责任;⑧解决争议的方法。
默示条款的种类:①实现合同目的及作用所必不可少的条款;②公认的商业习惯或经营习惯的条款;③合同当事人系列交易的惯有规则的条款;④明示或约定俗成的交易规则在行业内具有不言自明的默示效力的条款;⑤直接根据法律规定而成为合同的普通条款。
23 合同解释:是对合同及其相关资料的含义所作的分析和说明。