【实测实量】质量风险评估表
- 格式:xls
- 大小:76.00 KB
- 文档页数:2
土建工程竣工验收实测实量质量检查评定表工程名称:建筑面积:m2
注:合格率均不小于80%,当单项不合格时该项需返工或返修处理,综合不合格时判定工程不合格。
给排水及电气工程竣工验收实测实量质量检查评定表工程名称:建筑面积:m2
注:合格率均不小于80%,当单项不合格时该项需返工或返修处理,综合不合格时判定工程不合格。
道路工程竣工验收实测实量质量检查评定表工程名称:道路长度:m
注:合格率均不小于80%,当单项不合格时该项需返工或返修处理,综合不合格时判定工程不合格。
排水工程竣工验收实测实量质量检查评定表工程名称:排水管路长度:m
注:合格率均不小于80%,当单项不合格时该项需返工或返修处理,综合不合格时判定工程不合格。
实测实量质量风险检查评分表规则解读
1、《扣分标准》所列举的质量缺陷都按在该检查区出现的频率扣分:C:属于系统性质量问题
生;B:属于重点关注性问题,在检查区内部分存在(5处以上);A:属于个性问题,在检查区内个别存处)。
2、标段风险评价应得分为该检查项所有参与检查的“检查大项” 分值之和(已隐蔽的检查大项不算入段风险评价扣分为该检查项所有参与检查的“检查大项”扣分之和(扣分不超过该“检查大项分值”)标段风险评价得分率=(参与的检查项总分-参与的检查区扣分)/检查项总分*100%,其中检查区扣分不大项分值,即检查项最大扣分值或扣分值之和为检查大项分值。
线扣分项说明:
凡每出现一项带★项扣分为B级的,对质量风险评估总分加扣1分(按百分制);
凡每出现一项带★项扣分为C级的,对质量风险评估总分加扣3分(按百分制)。
以下表为例:
说明:1、按问题出现频率填写扣分值,无问题项扣分值为零,若不具备检查条件项则不参与评
2、上表中参与评分项共5项,检查项总分为30分,总扣分值为12分,则质量风险得分为(30-1
由于有一条带★项扣分为B级,则对质量风险评估总分加扣1分,总分为59分;
3、最终,质量风险项在实测实量综合得分中占59*0.3=17.7分。
读
量问题,在检查区内普遍发问题,在检查区内个别存在(1-5隐蔽的检查大项不算入总分);标该“检查大项分值”);
0%,其中检查区扣分不应超过检查 3、红
参与评分(此项空);
(30-12)*100%/30=60分,。
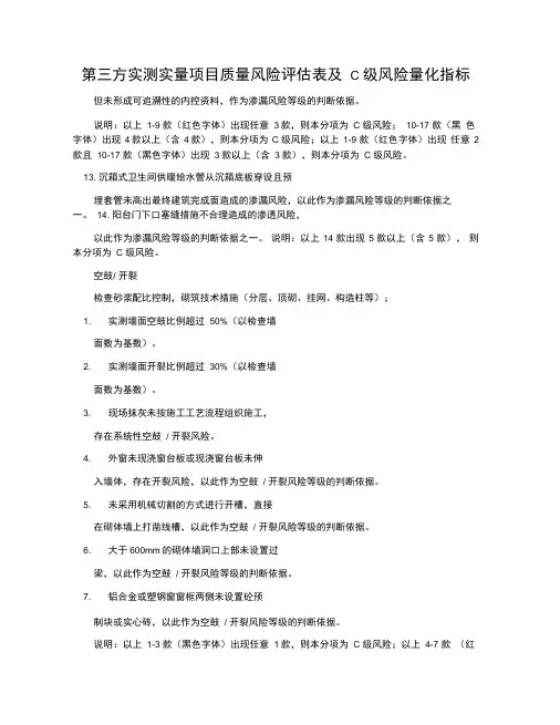
第三方实测实量项目质量风险评估表及 C 级风险量化指标但未形成可追溯性的内控资料,作为渗漏风险等级的判断依据。
说明:以上1-9 款(红色字体)出现任意3款,则本分项为 C 级风险;10-17 款(黑色字体)出现4款以上(含4款),则本分项为C 级风险;以上1-9 款(红色字体)出现任意2款且10-17 款(黑色字体)出现3款以上(含3款),则本分项为 C 级风险。
13. 沉箱式卫生间供暖给水管从沉箱底板穿设且预埋套管未高出最终建筑完成面造成的渗漏风险,以此作为渗漏风险等级的判断依据之一。
14. 阳台门下口塞缝措施不合理造成的渗透风险,以此作为渗漏风险等级的判断依据之一。
说明:以上14 款出现5 款以上(含5 款),则本分项为 C 级风险。
空鼓/ 开裂检查砂浆配比控制,砌筑技术措施(分层、顶砌、挂网、构造柱等);1. 实测墙面空鼓比例超过50%(以检查墙面数为基数)。
2. 实测墙面开裂比例超过30%(以检查墙面数为基数)。
3. 现场抹灰未按施工工艺流程组织施工,存在系统性空鼓/ 开裂风险。
4. 外窗未现浇窗台板或现浇窗台板未伸入墙体,存在开裂风险,以此作为空鼓/ 开裂风险等级的判断依据。
5. 未采用机械切割的方式进行开槽,直接在砌体墙上打凿线槽,以此作为空鼓/ 开裂风险等级的判断依据。
6. 大于600mm的砌体墙洞口上部未设置过梁,以此作为空鼓/ 开裂风险等级的判断依据。
7. 铝合金或塑钢窗窗框两侧未设置砼预制块或实心砖,以此作为空鼓/ 开裂风险等级的判断依据。
说明:以上1-3 款(黑色字体)出现任意1款,则本分项为 C 级风险;以上4-7 款(红色字体)出现任意2款,则本分项为 C 级风险。
1. 墙面挂网质量如任意一个标准层累计 5 处由于现场执行不到位存在空鼓/开裂风险,或超过三个标准层各累计 3 处由于现场执行不到位存在空鼓/开裂风险,以此作为空鼓/ 开裂风险等级的判断依据之一。
2. 甩浆质量如任意一个标准层累计5 处由于现场执行不到位存在空鼓/ 开裂风险,或超过三个标准层各累计3 处由于执行不到位存在空鼓/开裂风险,以此作为空鼓/开裂风险等级的判断依据之一。
德信诚培训网质量风险评估报告表
德信诚培训网
德信诚培训网
德信诚培训网
德信诚培训网
德信诚培训网
注:
1、经过风险评价、分析共找出31个风险点,其中24个风险点为高风险或中等风险,因此需要对此
24个风险点采取
相应降低或消除风险的措施;其余7个风险点为低风险,可直接接受。
2、风险分析:根据公司《质量风险管理规程》(MS 09-033),对风险等级进行分类。
严重程度(S):分为四个等级,如下:
德信诚培训网
可能性程度(P):分为四个等级,如下:
可检测性(D):在潜在风险造成危害前,检测发现的可能性,定义如下:
德信诚培训网
3、风险评价标准
通过评价风险的严重性、可能性和可检测性,从而确认风险的等级。
采用RPN(风险优先系数)进行计算,将严重程度、可能性及可检测性三种因素的分值相乘获得风险优先系数(RPN=S×P×D)。
德信诚培训网。
质量风险评估表本文档旨在介绍质量风险评估表的背景、目的以及本大纲的结构和组成部分。
质量风险评估表是一种用于评估和管理质量风险的工具。
在各种行业中,质量风险评估是一个重要的步骤,以确保产品或服务的质量符合预期并符合相关的标准和要求。
质量风险评估表的主要目的是帮助组织识别、评估和管理质量风险。
通过使用该评估表,组织可以系统地分析潜在的质量问题,识别可能的风险,并采取适当的措施来降低风险,从而提高产品或服务的质量。
本质量风险评估表的大纲主要包括以下几个部分:风险评估表信息:包括表格的标题、版本号、日期等基本信息。
评估对象:列出需要评估质量风险的产品或服务。
风险评估指标:定义用于评估质量风险的指标和标准。
风险评估过程:描述评估质量风险的具体步骤和方法。
结果和分析:对质量风险评估的结果进行总结和分析。
风险管理措施:提出针对不同质量风险的管理措施和建议。
以上是质量风险评估表的简要大纲,旨在为组织提供一个系统化的方法来评估和管理质量风险。
质量风险评估是组织中保持高质量标准的关键过程。
通过评估产品或服务的质量风险,组织能够识别和解决潜在的问题,从而保证其提供的产品或服务的质量和可靠性。
质量风险评估表是帮助组织系统地记录和分析质量风险的工具,具有以下价值和益处:提前识别潜在问题:质量风险评估表可以帮助组织提前发现潜在的质量问题。
通过对产品或服务的各个方面进行评估,组织能够识别可能存在的质量隐患,从而有针对性地采取预防措施,减少潜在的质量风险。
提前识别潜在问题:质量风险评估表可以帮助组织提前发现潜在的质量问题。
通过对产品或服务的各个方面进行评估,组织能够识别可能存在的质量隐患,从而有针对性地采取预防措施,减少潜在的质量风险。
优化资源分配:通过质量风险评估表,组织能够对不同方面的质量风险进行量化和优先级排序。
这使得组织可以更加合理地分配资源,将更多注意力和资源投入到可能会影响产品或服务质量的关键领域,提高质量管理效率和效果。
质量风险评估2017年编制:审核:批准:目录一、公司基本经营情况--------------------------------------------------------------3二、质量管理体系--------------------------------------------------------------------4三、人员与培训-----------------------------------------------------------------------7四、电子计算机系统------------------------------------------------------------------9五、设施设备-------------------------------------------------16六、温湿度监测系统-------------------------------------------21七、验证与校准-----------------------------------------------23八、采购-------------------------------------------------26九、收货与验收-----------------------------------------------29十、储存与养护-----------------------------------------------33十一、出库与运输-------------------------------------------37十二、销售与售后服务---------------------------------------二、质量管理体系三、人员与培训四、电子计算机系统五、设施设备六、温湿度监测系统七、验证与校准八、产品采购九、收货与验收十、储存与养护十一、出库与运输十二、销售与售后服务记录销售记录售的可追溯性、真实性大损失,出现法规风险可能出现查就能发现销售记录。