金属及金属活动性顺序
- 格式:doc
- 大小:1.44 MB
- 文档页数:8
Ⅱ、金属活动性顺序表:K Ca Na Mg Al Zn Fe Sn Pb (H) Cu Hg Ag Pt Au ————-———-—————————-————→金属活动性由强逐渐减弱小结:1、只有排在H前面的金属才能置换出酸里的氢2、只有排在前面的金属才能将排在后面的金属从它的盐溶液中置换出来二、溶液的酸碱度——pH石蕊试液红紫蓝-—-——-————-—--—--—-—-———-————酚酞试液无无红酸性增强碱性增强pH试纸红黄蓝三、常见物质的颜色、气味等:红色:红P、Cu、Fe2O3红褐色:Fe(OH)3浅绿色:Fe2+盐的溶液黄色:S、Fe3+盐的溶液绿色:Cu2(OH)2CO3紫黑色:KMnO4晶体蓝色:Cu(OH)2、CuCO3、CuSO4•5H2O、Cu2+盐的溶液紫红色:KMnO4溶液黑色:C、Fe粉、CuO、MnO2、Fe3O4白色:BaSO4、AgCl、MgO、P2O5、CaO、NaOH、Ca(OH)2、CaCO3、KClO3、KCl、NaCl、BaCO3、CuSO4、Na2CO3等无色气体:空气、O2、H2、CO2、CO、CH4、N2、SO2刺激性气味气体:SO2、HCl、HNO3等无色透明:金刚石、干冰以及大部分酸、碱、盐的溶液和酒精、乙酸的溶液四、熟记一些物质的学名、俗名及对应的化学式Hg汞(水银)CO2二氧化碳(干冰)CO一氧化碳(煤气) CH4甲烷(沼气天然气) CaO氧化钙(生石灰)Ca(OH)2氢氧化钙(熟石灰、消石灰)CaCO3碳酸钙(石灰石、大理石)NaCl氯化钠(食盐)KMnO4高锰酸钾(灰锰氧) C2H5OH乙醇(酒精)CH3COOH乙酸(醋酸)NaOH氢氧化钠(烧碱、苛性钠)Na2CO3碳酸钠(纯碱、苏打)NaHCO3碳酸氢钠(小苏打)HCl氢氯酸(盐酸) CuSO4•5H2O五水硫酸铜(胆矾、蓝矾) (NH4)2SO4硫酸铵(硫铵)NH4HCO3碳酸氢铵(碳铵)Cu2(OH)2CO3碱式碳酸铜(铜绿)NH4NO3硝酸铵(硝铵)K2CO3碳酸钾(草木灰主要成分)五、化学反应类型1、化合反应:A+B→C2、分解反应:C→A+B3、置换反应:A+BC→B+AC4、复分解反应:AB+CD→AD+CB2、化学变化和物理变化的根本区别是:有没有新物质的生成。
高中金属活动性顺序表全
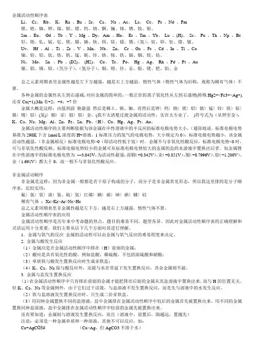
Li、Cs、Rb、K、Ra、Ba、Fr、Sr、Ca、Na 、La、Pr 、Nd 、Pm、Sm 、Eu、Ac
锂、铯、铷、钾、镭、钡、钫、锶、钙、钠、镧、镨、钕、钷、钐、铕、锕、
Gd 、Tb 、Am 、Y 、Mg 、Dy、Tm 、Yb、Lu 、Ce、Ho、Er 、Sc、Pu 、Th 、Be 、Np
钆、铽、镅、钇、镁、镝、铥、镱、镥、铈、钬、铒、钪、钚、钍、铍、镎、
U、Hf 、Al 、Ti 、Zr 、V 、Mn、Nb、Zn、Cr 、Ga 、[H2(NH4+)]、Cd、Fe 、In 、Tl 、Co
铀、铪、铝、钛、锆、钒、锰、铌、锌、铬、镓、(铵)、镉、铁 [2]、铟、铊、钴、
Ni、Mo、Sn 、Pb 、[D2 (H2DO+)]、[H2 (H3O+)]、Cu、Po、Hg 、Ag、Pd 、Pt 、Au
镍、钼、锡、铅、(水合氘)、(水合氕)、铜、钋、汞、银、钯、铂、金 [1]金属活动性和反应的剧烈程度无关。
大多数人认为铯与水反应会爆炸,而锂与水反应很平和,误以为铯比锂活泼,但这种观点是错误的。
金属活动性只和其电极电势有关,和剧烈程度无关。
因此,锂是活动性最强的金属。
金属活动性顺序表Li、Cs、Rb、K、Ra 、Ba 、Sr、Ca、Na 、Ac、La、Ce、Pr 、Nd 、Pm锂、铯、铷、钾、镭、钡、锶、钙、钠、锕、镧、铈、镨、钕、钷、Sm 、Eu、Gd 、Tb 、Y 、Mg 、Dy、 Am 、Ho、Er 、Tm 、Yb、Lu 、(H)、Sc、Pu 、Th 、Np 、Be 钐、铕、钆、铽、钇、镁、镅、镝、钬、铒、铥、镱、镥、(氢)、钪、钚、钍、镎、铍、Uv、Hf 、Al 、Ti 、Zr 、V 、Mn、Nb、Zn、Cr 、Ga 、Fe 、Cd 、In 、Tl 、Co铀、铪、铝、钛、锆、钒、锰、铌、锌、铬、镓、铁、镉、铟、铊、钴、Ni、Mo、Sn 、Pb 、(D2)、(H2)、Cu、Tc、Po、Hg 、Ag、Rh 、Pd 、Pt 、Au镍、钼、锡、铅、(氘分子)、(氢分子)、铜、锝、钋、汞、银、铑、钯、铂、金总之元素周期表里金属性越是左下方越强,越是右上方越弱。
惰性气体(惰性气体为旧称,现称为稀有气体)不算。
各种金属的金属性从左到右递减,对应金属的简单的,一般正价的离子氧化性从左到右递增(特殊:Hg2+<Fe3+<Ag+). 还有Cu(+1);Mn有+2;+4;+7价金属大概是这样:由强到弱铯最强然后是稀土、钡、铷、再然后是钾〉钙〉钠〉镁〉铝〉铍〉锰〉锌〉铁〉钴〉镍〉锡〉铅〉(氢)〉铜〉汞〉银〉铂〉金。
(我不太清楚过渡金属的活动性,实在太专业了。
)符号式为(从钾至金):K、Ca、Na、Mg、Al、Zn、Fe、Sn、Pb、(H)、Cu、Hg、Ag、Pt、Au。
金属活动性顺序的主要判断依据为该金属在中性溶液中的半反应的标准电极电势大小,(通俗地说,标准电极电势基准为298K下含1mol/L浓度的H+溶液,1标准压力的氢气的电极电势,大小规定为0),标准电极电势越小,该金属活动性越强,(非金属相反)标准电极电势>0(即活动性低于氢)时,金属不与非氧化性酸反应,标准电极电势<0时,可与非氧化性酸反映。
Ⅱ、金属活动性顺序表:K Ca Na Mg Al Zn Fe Sn Pb (H) Cu Hg Ag Pt Au ———————————————————————→金属活动性由强逐渐减弱小结:1、只有排在H前面的金属才能置换出酸里的氢2、只有排在前面的金属才能将排在后面的金属从它的盐溶液中置换出来二、溶液的酸碱度——pH石蕊试液红紫蓝—————————————————————————————酚酞试液无无红酸性增强碱性增强pH试纸红黄蓝三、常见物质的颜色、气味等:红色:红P、Cu、Fe2O3红褐色:Fe(OH)3浅绿色:Fe2+盐的溶液黄色:S、Fe3+盐的溶液绿色:Cu2(OH)2CO3紫黑色:KMnO4晶体蓝色:Cu(OH)2、CuCO3、CuSO4•5H2O、Cu2+盐的溶液紫红色:KMnO4溶液黑色:C、Fe粉、CuO、MnO2、Fe3O4白色:BaSO4、AgCl、MgO、P2O5、CaO、NaOH、Ca(OH)2、CaCO3、KClO3、KCl、NaCl、BaCO3、CuSO4、Na2CO3等无色气体:空气、O2、H2、CO2、CO、CH4、N2、SO2刺激性气味气体:SO2、HCl、HNO3等无色透明:金刚石、干冰以及大部分酸、碱、盐的溶液和酒精、乙酸的溶液四、熟记一些物质的学名、俗名及对应的化学式Hg汞(水银)CO2二氧化碳(干冰)CO一氧化碳(煤气)CH4甲烷(沼气天然气)CaO氧化钙(生石灰)Ca(OH)2氢氧化钙(熟石灰、消石灰)CaCO3碳酸钙(石灰石、大理石)NaCl氯化钠(食盐)KMnO4高锰酸钾(灰锰氧)C2H5OH乙醇(酒精)CH3COOH乙酸(醋酸)NaOH氢氧化钠(烧碱、苛性钠)Na2CO3碳酸钠(纯碱、苏打)NaHCO3碳酸氢钠(小苏打)HCl氢氯酸(盐酸)CuSO4•5H2O五水硫酸铜(胆矾、蓝矾)(NH4)2SO4硫酸铵(硫铵)NH4HCO3碳酸氢铵(碳铵)Cu2(OH)2CO3碱式碳酸铜(铜绿)NH4NO3硝酸铵(硝铵)K2CO3碳酸钾(草木灰主要成分)五、化学反应类型1、化合反应:A+B→C2、分解反应:C→A+B3、置换反应:A+BC→B+AC4、复分解反应:AB+CD→AD+CB2、化学变化和物理变化的根本区别是:有没有新物质的生成。
金属活动性的比较及金属的活动性顺序活动性是指金属在化学反应中失去电子的能力。
金属的活动性顺序是指根据金属失去电子的能力进行排列,活动性越强的金属越容易失去电子。
本文将对常见金属的活动性进行比较,并给出金属的活动性顺序。
1. 高活动性金属钾 (K)、钠 (Na)、铷 (Rb)、铯 (Cs)、铝 (Al)、镁 (Mg)等金属属于高活动性金属。
它们在化学反应中容易失去电子,具有较强的氧化性。
例如,钠在空气中会迅速与氧气反应生成氧化钠,产生剧烈的火花和燃烧。
2. 中等活动性金属铁 (Fe)、锌 (Zn)、镍 (Ni)等金属属于中等活动性金属。
它们在一定条件下能失去电子,但反应相对缓慢。
例如,锌可以与稀盐酸反应生成氢气,但需要加热才能使反应进行。
3. 低活动性金属银 (Ag)、铜 (Cu)、金 (Au)等金属属于低活动性金属。
它们失去电子的能力相对较弱,不容易发生化学反应。
例如,金在常温常压下几乎不与任何物质反应。
金属的活动性顺序如下:铝 > 锌 > 铁 > 镁 > 钠 > 铜 > 银 > 金这个顺序是根据它们失去电子的能力进行排列的。
在这个顺序中,铝的活动性最高,金的活动性最低。
活动性越大的金属在化学反应中越容易失去电子,从而发生氧化反应。
而活动性较低的金属则比较稳定,不容易与其他物质发生反应。
金属的活动性顺序对于理解金属的化学性质和反应有很大的帮助。
在实际应用中,我们可以利用金属的活动性顺序来预测金属之间的反应,以及金属与其他物质的反应。
例如,在电化学腐蚀中,活动性较大的金属容易被腐蚀,而活动性较小的金属则相对稳定。
总结一下,金属的活动性顺序是根据金属失去电子的能力进行排列的,活动性越大的金属越容易发生化学反应。
了解金属的活动性顺序有助于我们理解金属的化学性质,并在实际应用中进行有针对性的操作和预测。
【化学知识点】金属活动性顺序表口诀金属活动性顺序表口诀:钾钙钠镁铝锌铁,锡铅(氢),铜汞银铂金。
和酸来反应,氢后难进行,稀酸常用盐酸和硫酸。
和盐液反应,前金换后金,盐需溶于水。
特殊情况要记牢,单质铁变亚铁盐,钾钙钠,不可行。
Li、Cs、 Rb、 K、Ra、Ba、Fr、Sr、 Ca、 Na 、 La、 Pr 、Nd 、Pm、Sm 、Eu、Ac锂、铯、铷、钾、镭、钡、钫、锶、钙、钠、镧、镨、钕、钷、钐、铕、锕、Gd 、Tb 、Am 、Y 、Mg 、Dy、Tm 、Yb、 Lu 、 Ce、 Ho、 Er 、 Sc、 Pu 、Th 、Be 、Np钆、铽、镅、钇、镁、镝、铥、镱、镥、铈、钬、铒、钪、钚、钍、铍、镎、U、 Hf 、Al 、Ti 、Zr 、V 、Mn、 Nb、 Zn、 Cr 、Ga 、[H2(NH4+)]、Fe 、Cd 、In 、Tl 、Co铀、铪、铝、钛、锆、钒、锰、铌、锌、铬、镓、(铵)、铁、镉、铟、铊、钴、Ni、 Mo、 Sn 、Pb 、[D2(H2DO+)]、 [H2(H3O+)]、 Cu、 Po、 Hg 、Ag、 Pd 、Pt 、Au镍、钼、锡、铅、(水合氘)、(水合氕)、铜、钋、汞、银、钯、铂、金1.排在前面的金属可以将排在后面的金属从它们的金属溶液中置换出来。
(若金属过于活泼,则会直接与水反应,并不会与水中的金属离子反应);2.理论上讲,金属活动性表中铁及排在其前的金属均可置换出纯水中的氢;3.若只考虑氢离子的氧化性,排在氢(H)前的金属才能和非氧化性酸反应,置换出氢;4.排在越后的金属越容易,也越先从它们的化合物中被置换出来;排在越前的金属越容易,也越先把其他化合物中的金属置换出来。
感谢您的阅读,祝您生活愉快。
金属活动性顺序表常见金属活动性顺序:K、Ca、Na、Mg、Al、Zn、Fe、Sn、Pb、(H)、Cu、Hg、Ag、Pt、Au金属活动性顺序表的意义(1)金属的位置越靠前,它的活动性越强(2)位于氢前面的金属能置换出酸中的氢(强氧化酸除外)。
(3)位于前面的金属能把位于后面的金属从它们的盐溶液中置换出来(K,Ca,Na 除外)。
(4)很活泼的金属,如K、Ca、Na 与盐溶液反应,先与溶液中的水反应生成碱,碱再与盐溶液反应,没有金属单质生成。
如:2Na+CuSO 4+2H 2O==Cu(OH)2↓+Na 2SO 4+H 2↑(5)不能用金属活动性顺序去说明非水溶液中的置换反应,如氢气在加热条件下置换氧化铁中的铁:Fe 2O 3+3H 2金属原子与金属离子得失电子能力的比较2Fe+3H 2O金属活动性顺序表的应用(1)判断某些置换反应能否发生a.判断金属与酸能否反应:条件:①金属必须排在氢前面②酸一般指盐酸或稀硫酸 b.判断金属与盐溶液能否反应:条件:①单质必须排在盐中金属的前面②盐必须可溶于水③金属不包含K、Ca、Na(2)根据金属与盐溶液的反应判断滤液、滤渣的成分。
如向CuSO 4,AgNO 3混合液中加铁粉,反应后过滤,判断滤液和滤渣成分。
铁与CuSO 4和AgNO 3溶液反应有先后顺序,如果铁足量,先将AgNO 3中的Ag 完全置换后再置换CuSO 4中的Cu,那么溶液中只有FeSO 4;如果铁的量不足,应按照“先后原则”分别讨论滤液和滤渣的成分。
(3)根据金属活动性顺序表判断金属与酸反应的速率或根据反应速率判断金属的活动性顺序。
如镁、锌、铁三种金属与同浓度的稀H 2SO 4反应产生氢气的速率:Mg>Zn>Fe,则可判断金属活动性Mg>Zn>Fe,(4)利用金属活动性顺序表研究金属冶炼的历史。
金属活动性越弱,从其矿物中还原出金属单质越容易;金属活动性越强,从其矿物中还原出金属单质越难。
常用金属活动性顺序表K Ba Ca Na Mg Al Mn Zn Cr Fe Co Ni Sn (H) Cu Hg Pb Ag Pt Au即:钾钡钙钠镁铝锰锌铬铁钴锡铅氢铜汞银铂金各种金属的金属性从左到右递减,对应金属的简单的,一般正价的离子氧化性从左到右递增(特殊:Hg2+<Fe3+<Ag+). 还有Cu(+1);Mn有+2;+4;+7价金属大概是这样:由强到弱铯最强然后是稀土、钡、铷、再然后是钾〉钙〉钠〉镁〉锂〉铝〉铍〉锰〉锌〉铁〉钴〉镍〉锡〉铅〉铜〉汞〉银〉铂〉金。
非金属是这样:因为非金属一般都是若干原子构成的分子,而分子是非金属常见形态,所以这里排的是分子顺序表,比较实用:氟〉氯〉氧〉溴〉氮、硫〉氢〉红磷〉碘、碳、砷、硒、硼、硅惰性气体:Xe>Kr>Ar>Ne>He总之元素周期表里越是左下方,越是右上方越强。
惰性气体不算。
金属活动性顺序表的应用金属活动性顺序是历年来中考命题的热点,题目的难易不同,题型各异。
因此对金属活动性顺序表的正确理解和灵活运用十分重要。
我们主要从以下几个方面对其进行理解。
1. 金属与酸发生反应(1)金属应是在金属活动性顺序中排在(H)前面的金属。
(2)单质铁与酸发生置换反应时生成亚铁盐。
(3)K、Ca、Na除与酸反应外,还能与水在常温下发生置换反应生成,其余金属则不能。
2. 金属与盐发生置换反应(1)在金属活动性顺序中只有排在前面的金属才能把排在后面的金属从其盐溶液中置换出来,而与H的位置无关。
但K、Ca、Na等金属例外,由于它们过于活泼,与盐溶液不发生置换反应,而是先与溶液中的水发生反应。
(2)铁与盐溶液发生置换反应时,只生成二价亚铁盐。
(3)用同种金属置换不同的盐溶液,盐中金属排在金属活动性顺序中较后的金属首先被置换出来。
用不同的金属置换同种盐溶液,盐中金属排在金属活动性顺序中较前的金属先被置换出来。
金属活动性顺序表常见金属活动性顺序:K、Ca、Na、Mg、Al、Zn、Fe、Sn、Pb、H、Cu、Hg、Ag、Pt、Au金属活动性顺序表的意义1金属的位置越靠前,它的活动性越强2位于氢前面的金属能置换出酸中的氢强氧化酸除外;3位于前面的金属能把位于后面的金属从它们的盐溶液中置换出来K,Ca,Na除外;4很活泼的金属,如K、Ca、Na与盐溶液反应,先与溶液中的水反应生成碱,碱再与盐溶液反应,没有金属单质生成;如:2Na+CuSO4+2H2O==CuOH2↓+Na2SO4+H2↑5不能用金属活动性顺序去说明非水溶液中的置换反应,如氢气在加热条件下置换氧化铁中的铁: Fe2O3+3H22Fe+3H2O金属原子与金属离子得失电子能力的比较金属活动性顺序表的应用1判断某些置换反应能否发生a.判断金属与酸能否反应:条件:①金属必须排在氢前面②酸一般指盐酸或稀硫酸b.判断金属与盐溶液能否反应:条件:①单质必须排在盐中金属的前面②盐必须可溶于水③金属不包含K、Ca、Na2根据金属与盐溶液的反应判断滤液、滤渣的成分;如向CuSO4,AgNO3混合液中加铁粉,反应后过滤,判断滤液和滤渣成分;铁与CuSO4和AgNO3溶液反应有先后顺序,如果铁足量,先将AgNO3中的Ag 完全置换后再置换CuSO4中的Cu,那么溶液中只有FeSO4;如果铁的量不足,应按照“先后原则”分别讨论滤液和滤渣的成分;3根据金属活动性顺序表判断金属与酸反应的速率或根据反应速率判断金属的活动性顺序;如镁、锌、铁三种金属与同浓度的稀H2SO4反应产生氢气的速率:Mg>Zn>Fe,则可判断金属活动性Mg>Zn>Fe,锌不足不能与FeSO4溶液完全反应Fe、Cu ZnSO4、FeSO4锌适量恰好与FeSO4溶液完全反应Fe、Cu ZnSO4锌足量Zn、Fe、Cu ZnSO42将几种不同的金属放入同一种盐溶液中,发生反应的情况与将一种金属放入几种金属的盐溶液中相似,也是在金属活动性顺序表中,距离越远的先反应,然后是距离较远的反应;金属与酸反应生成氢气图像问题的分析方法:1等质氢图:两种金属反应产生的氢气质量相同,此图反映两种情况:①酸不足,金属过虽,产生的氢气质量由酸的质量决定;②酸足量,投放的两种金属与酸反应产生氢气的质量恰好相同,如锌和铁分别投入足量的盐酸中反应产生的氢气质量相同;2等质等价金属图:如等质量的镁、铁、锌与足量的酸反应生成的金属离子都是+2价,产生氢气的速率和质量不同;此图反映出:①金属越活泼,图示反应物的线越陡,如Mg线比Zn线陡,Zn线比Fe线陡,说明活泼性Mg>Zn>Fe②金属的相对原子质量越小;等质量时,与酸反应产生的氢气越多,曲线的拐点越高,因此,相对原子质量Zn >Fe>Mg;可简单概括为:越陡越活,越高越小;3等质不等价金属图:铝、镁、锌与酸反应生成金属离子的化合价分别为+3、+2、+2,此图反映出等质不等价金属与酸反应不仅速率不同而且生成的氢气的质量与金属化合价有关;可用下面式子计算氢气质量:金属与酸或盐溶液反应前后溶液密度变化的判断方法:金属与酸的反应和金属与盐溶液的反应均为置换反应,反应后溶液的溶质发生了改变,导致溶液的溶质质量分数、溶液的密度也随之改变;反应前后溶液的密度的变化取决于反应前后溶液中溶质的相对分子质量的相对大小;1反应后溶液密度变小:如Fe+CuSO4== FeSO4+Cu,在该反应中,反应前溶液中的溶质为CuSO4,其相对分子质量为160;反应后溶液中的溶质为FeSO4,其相对分子质量为152,由于152<160,故该反应后溶液密度变小;2反应后溶液密度变大:如Zn+H2SO4== ZnSO4+H2↑,在该反应中,反应前溶液中的溶质为H2SO4,相对分子质量为98;反应后溶液中溶质为ZnSO4,相对分子质童为161,由于161>98;故该反应后溶液密度变大;真假黄金的鉴别:黄金是一种具有金黄色光泽的金属、化学性质极不活泼;黄铜的外形与黄金非常相似,所以不法分子常用黄铜Zn,Cu合金来冒充黄金;但二者之间的性质有很大差异,可用多种方法鉴别;方法一:取少量金黄色金属块于试管中,加入少量稀盐酸或稀硫酸,若有气泡产生Zn+2HCl==ZnCl2+H2,则原试样为黄铜;若没有气泡产生,则原试样为黄金;方法二:取少量金黄色金属块,用天平称其质量,用量筒和水测出其体积,计算出金属块的密度与黄金的密度对照,若密度相等,则为黄金;若有较大的差异,则为黄铜;方法三:取少员金黄色金属块在火焰上加热,若金属块表面变黑2Cu+O22CuO,则原试样为黄铜;若无变化,则为黄金;方法四:取少讨金黄色金属块于试管中,向试管中加人适量的硫酸铜溶液,若金属块表而出现红色物质且溶液颜色变浅Zn+CuSO4==ZnSO4+Cu,则原试样为黄铜;若无变化,则原试样为黄金;。
金属活动性顺序表常见金属活动性顺序:K、Ca、Na、Mg、Al、Zn、Fe、Sn、Pb、(H)、Cu、Hg、Ag、Pt、Au金属活动性顺序表的意义(1)金属的位置越靠前,它的活动性越强(2)位于氢前面的金属能置换出酸中的氢(强氧化酸除外)。
(3)位于前面的金属能把位于后面的金属从它们的盐溶液中置换出来(K,Ca,Na除外)。
(4)很活泼的金属,如K、Ca、Na与盐溶液反应,先与溶液中的水反应生成碱,碱再与盐溶液反应,没有金属单质生成。
如:2Na+CuSO4+2H2O==Cu(OH)2↓+Na2SO4+H2↑(5)不能用金属活动性顺序去说明非水溶液中的置换反应,如氢气在加热条件下置换氧化铁中的铁:Fe2O3+3H22Fe+3H2O金属原子与金属离子得失电子能力的比较金属活动性顺序表的应用(1)判断某些置换反应能否发生a.判断金属与酸能否反应:条件:①金属必须排在氢前面②酸一般指盐酸或稀硫酸b.判断金属与盐溶液能否反应:条件:①单质必须排在盐中金属的前面②盐必须可溶于水③金属不包含K、Ca、Na(2)根据金属与盐溶液的反应判断滤液、滤渣的成分。
如向CuSO4,AgNO3混合液中加铁粉,反应后过滤,判断滤液和滤渣成分。
铁与CuSO4和AgNO3溶液反应有先后顺序,如果铁足量,先将AgNO3中的Ag完全置换后再置换CuSO4中的Cu,那么溶液中只有FeSO4;如果铁的量不足,应按照“先后原则”分别讨论滤液和滤渣的成分。
(3)根据金属活动性顺序表判断金属与酸反应的速率或根据反应速率判断金属的活动性顺序。
如镁、锌、铁三种金属与同浓度的稀H2SO4反应产生氢气的速率:Mg>Zn>Fe,则可判断金属活动性Mg>Zn>Fe,(4)利用金属活动性顺序表研究金属冶炼的历史。
金属活动性越弱,从其矿物中还原出金属单质越容易;金属活动性越强,从其矿物中还原出金属单质越难。
所以越活泼的金属越不易冶炼,难于冶炼的金属开发利用的时间就越迟。
金属活动性顺序表的应用金属活动顺序大概是:由强到弱铯最强然后是稀土、钡、铷、再然后是钾〉钙〉钠〉镁〉铝〉铍〉锰〉锌〉铁〉钴〉镍〉锡〉铅〉(氢)〉铜〉汞〉银〉铂〉金。
符号式为(从钾至金):K、Ca、Na、Mg、Al、Zn、Fe、Sn、Pb、(H)、Cu、Hg、Ag、Pt、Au(初中生应该掌握的··)。
1.金属与酸发生反应(1)金属应是在金属活动性顺序中排在(H)前面的金属。
(2)单质铁与酸发生置换反应时生成亚铁盐。
(3)K、Ca、Na除与酸反应外,还能与水在常温下发生置换反应生成对应的碱和H2,其余金属则不能。
2. 金属与盐发生置换反应(1)在金属活动性顺序中只有排在前面的金属才能把排在后面的金属从其盐溶液中置换出来,而与H的位置无关。
但K、Ca、Na等金属例外,由于它们过于活泼,与盐溶液不发生置换反应,而是先与溶液中↑,CuSO4+2NaOH===Cu(OH)的水发生反应。
如把钠放入硫酸铜溶液中[2Na+2H2O===2NaOH+H22↓+Na2SO4]最终没有单质铜生成(2)铁与盐溶液发生置换反应时,只生成二价亚铁盐。
(3)用同种金属置换不同的盐溶液,盐中金属排在金属活动性顺序中较后的金属首先被置换出来。
用不同的金属置换同种盐溶液,盐中金属排在金属活动性顺序中较前的金属先被置换出来。
还有要知道:金属只与溶液发生置换反应,而且若有一种金属和多种混合盐溶液反应,最先反应的是最不活泼的那个金属的盐溶液,如:锌粒与氯化亚铁和硫酸铜和硝酸汞的混合溶液反应,最先反应的是硝酸汞,当硝酸汞被消耗完时,硫酸铜才与锌粒反应,同理,硫酸铜反应完后,锌才会和氯化亚铁反应。
还有,当多种金属与一种盐溶液反应时,最活泼的金属先反应,如:把打磨光亮的镁带,铝丝,铜丝一起放入硝酸银溶液中,镁被消耗完后,铝才和硝酸银反应,铝反应完后,铜跟硝酸银反应注意:必须是一种金属单质和一种溶液,其他不可以反应,如:Cu+AgCO3≠ (Cu>Ag,但AgCO3不溶于水)金属活动性顺序表专题复习一、选择题1、下列化学方程式中,正确的是()A、Cu + 2AgCl == 2Ag + CuCl2B、Zn + 2AgNO3 == 2Ag +Zn(NO3)2C、2Na + CuSO4== Cu + Na2SO4D、2Fe +3CuCl2==2FeCl3 + 3Cu2、将锌片投入下列盐溶液中,充分反应后,使溶液质量减轻的是( )A、MgCl2B、CuCl2C、Ag(NO3)2D、KCl3、下列物质可以由相应的金属和酸发生置换反应而制得的是( )A、Fe2(SO4)3B、CuCl2C、AgNO3D、Al2(SO4)34、将一定质量的铁粉放入到足量的Cu(NO3)2和AgNO3混合溶液中,充分反应后过滤,测得滤渣中只含有一种金属,则该金属是( )A、Fe B、Cu C、Ag5、向CuCl2、ZnCl2、HCl的混合溶液中加入过量的Fe粉,反应后的溶液中一定含有()A、ZnCl2、HClB、FeCl2、CuCl2C、CuCl2、HClD、ZnCl2、FeCl26、下列金属中,金属活动性最强的是()。
金属活动性顺序表常见金属活动性顺序:K、Ca、Na、Mg、Al、Zn、Fe、Sn、Pb、(H)、Cu、Hg、Ag、Pt、Au金属活动性顺序表的意义(1)金属的位置越靠前,它的活动性越强(2)位于氢前面的金属能置换出酸中的氢(强氧化酸除外)。
(3)位于前面的金属能把位于后面的金属从它们的盐溶液中置换出来(K,Ca,Na除外)。
(4)很活泼的金属,如K、Ca、Na与盐溶液反应,先与溶液中的水反应生成碱,碱再与盐溶液反应,没有金属单质生成。
如:2Na+CuSO4+2H2O==Cu(OH)2↓+Na2SO4+H2↑(5)不能用金属活动性顺序去说明非水溶液中的置换反应,如氢气在加热条件下置换氧化铁中的铁:Fe2O3+3H22Fe+3H2O金属原子与金属离子得失电子能力的比较金属活动性顺序表的应用(1)判断某些置换反应能否发生a.判断金属与酸能否反应:条件:①金属必须排在氢前面②酸一般指盐酸或稀硫酸b.判断金属与盐溶液能否反应:条件:①单质必须排在盐中金属的前面②盐必须可溶于水③金属不包含K、Ca、Na(2)根据金属与盐溶液的反应判断滤液、滤渣的成分。
如向CuSO4,AgNO3混合液中加铁粉,反应后过滤,判断滤液和滤渣成分。
铁与CuSO4和AgNO3溶液反应有先后顺序,如果铁足量,先将AgNO3中的Ag完全置换后再置换CuSO4中的Cu,那么溶液中只有FeSO4;如果铁的量不足,应按照“先后原则”分别讨论滤液和滤渣的成分。
(3)根据金属活动性顺序表判断金属与酸反应的速率或根据反应速率判断金属的活动性顺序。
如镁、锌、铁三种金属与同浓度的稀H2SO4反应产生氢气的速率:Mg>Zn>Fe,则可判断金属活动性Mg>Zn>Fe,(4)利用金属活动性顺序表研究金属冶炼的历史。
金属活动性越弱,从其矿物中还原出金属单质越容易;金属活动性越强,从其矿物中还原出金属单质越难。
所以越活泼的金属越不易冶炼,难于冶炼的金属开发利用的时间就越迟。
金属活动性顺序表(口诀)15字的断句:钾、钙、钠、镁、铝锌、铁、锡、铅、氢,铜、汞、银、铂、金。
18字的断句:钾钙钠镁铝锰锌铬铁镍锡铅氢铜汞银铂金。
金属活动顺序表的应用(口诀)原子具有还原性,由强到弱分得清;离子也有氧化性,强弱顺序逆着行;置换反应前换后,氢前金属置换氢。
氢前金属易锈蚀,电化锈蚀最恼人。
金属活动顺序表的应用常见金属的活动顺序为:K、Ca、Na、Mg、Al、Zn、Fe、Sn、Pb(H)、Cu、Hg、Ag、Pt、Au。
从左→右顺序,反映了金属在溶液中失电子生成金属阳离子的能力逐渐减弱(即还原性),而其对应的阳离子得电子能力逐渐增强(即氧化性)。
该表有多种应用,归纳如下:(1)判断金属与酸能否发生置换反应:氢前金属可与非氧化性酸发生置换氢的反应。
氢前:Zn+H2SO4(稀)=ZnSO4+H2↑氢后:Cu+H2SO4(稀)(2)判断金属与盐溶液能否发生置换反应:排在前边的较活泼的金属能把后边金属从其盐溶液中置换出来,生成新盐和新金属。
Fe+CuSO4=FeSO4+CuCu+FeSO4特殊情况:①极活泼金属(K、Ca、Na等)与盐溶液反应:首先活泼金属与水反应置换出水中的氢,生成碱和氢气;新生成的碱有可能与盐溶液发生复分解反应,生成不溶性碱。
如金属钠投入CuSO4溶液中,发生反应依次是:2Na+2H2O=2NaOH+H2↑CuSO4+2NaOH=Cu(OH)2↓+Na2SO4可合并为2Na+2H2O+CuSO4=Cu(OH)2↓+Na2SO4+H2↑②活泼金属(Mg、Al、Zn等)和强酸弱碱盐溶液反应时,可以产生氢气:如NH4Cl与Mg反应时,NH4Cl发生水解反应,使溶液呈酸性;Mg与溶液中氢离子发生置换,反应生成氢气;[H+]的降低又促使NH4Cl水解平衡向右方向进行,溶液碱性增强,Mg2+与碱生成Mg(OH)2↓沉淀。
NH 4++H2O NH3·H2O+H+Mg+2H+= Mg2++H2↑Mg2++2NH3·H2O=Mg(OH)2↓+2NH4+③金属与具有强氧化性的盐发生非置换反应的氧化—还原反应。
金属性最强的是铯,金属活动性最强的是锂
Li、CS、Rb、K、Ra 、Ba 、Sr、Ca、Na 、Ac、La、Ce、Pr 、Nd 、Pm
锂、铯、铷、钾、镭、钡、锶、钙、钠、锕、镧、铈、镨、钕、钷、
Sm 、Eu、Gd 、Tb 、Y 、Mg 、Am、Dy 、Ho、Er 、Tm 、Yb、Lu 、(H)、Sc、Pu 、Th 、Np 、Be
钐、铕、钆、铽、钇、镁、镅、镝、钬、铒、铥、镱、镥、(氢)、钪、钚、钍、镎、铍、
Uv、Hf 、Al 、Ti 、Zr 、V 、Mn、Sm、Nb、Zn、Cr 、Ga 、Fe 、Cd 、In 、Tl 、Co
铀、铪、铝、钛、锆、钒、锰、钐、铌、锌、铬、镓、铁、镉、铟、铊、钴、
Ni、Mo、Sn 、Tm 、Pb 、(D2)、(H2)、Cu、Tc、Po、Hg 、Ag、Rh 、Pd 、Pt 、Au
镍、钼、锡、铥、铅、(氘分子)、(氢分子)、铜、锝、钋、汞、银、铑、钯、铂、金
金属大概是这样:由强到弱铯最强然后是稀土、钡、铷、再然后是钾〉钙〉钠〉镁〉铝〉铍〉锰〉锌〉铁〉钴〉镍〉锡〉铅〉(氢)〉铜〉汞〉银〉铂〉金。
符号式为(从钾至金):K、Ca、Na、Mg、Al、Zn、Fe、Sn、Pb、(H)、Cu、Hg、Ag、Pt、Au。
铜铁锌金属活动性顺序
铜、铁、锌、金是常用的金属,它们的活动性顺序将影响其在各种条件下的反应速率。
如果在平衡中含有三种金属,金属的活动性顺序决定其中一种金属将受到其他两种金属的
影响。
铜的活动性是这四种金属的最低水平,因此它受到其他三种金属影响的机会最少,且
具有最高的活性水平。
在常温下,铜可以被用于制备涂层以防止腐蚀,但在潮湿的环境中
会腐蚀。
锌的活动性低于铁和铜,因此受到的腐蚀影响较小。
它的活性水平在潮湿的环境中仍
然很高,因此可以用来保护铁和铜免受水汽的侵蚀性。
另外,锌在湿度较高的环境中会形
成不易腐蚀的氧化物膜保护被腐蚀金属。
金是这四种金属中活动性最高的,它无法被氧化,因此即使在湿度较高的环境中仍能
保护被腐蚀金属。
金可以用来防止细菌的滋生,因为它具有紫外线阻挡的能力,同时它还
可以用于精密仪器的制造,因为它的密度、剪切强度和延伸率都极其高。
从活动性顺序来看,金>铜>铁>锌,这四种金属在不同环境下能够提供不同程度的腐
蚀防护能力。
可以根据实际情况灵活使用这些金属,以满足实际应用中特定的腐蚀防护要求。
金属及金属活动性顺序●复习要点梳理1.金属的物理性质:通常状况下,除汞是液体外,其他金属都是固体(中文名称一般都带有金字旁)。
金属具有良好的导电性、导热性和延展性,密度和熔点高。
铁、钴、镍等金属还具有铁磁性。
金属普遍具有金属光泽,但金属粉末一般呈灰黑色。
2.金属活动性顺序:K Ca Na Mg Al Zn Fe Sn Pb(H) Cu Hg Ag Pt Au金属活动性由强逐渐减弱通过不同金属与、酸、盐溶液反应的现象或人类冶炼金属的年代,可判断金属活动性顺序。
3.金属的化学性质:(1)一些金属与氧气反应,例:点燃3Fe+ 2O2====== Fe3O4△2Cu+ O2=====2CuO(2)一些金属与酸溶液能发生置换反应反应生成盐和氢气,例:Fe+ 2 HCl====FeCl2+ H2↑排在氢前面的金属可以把酸中的氢置换出来。
但应注意:金属与酸溶液反应时,由于浓硫酸、硝酸具有强氧化性,金属与其反应时,得不到氢气,即发生的不是置换反应,而是氧化还原反应。
(3)一些金属与盐溶液能发生置换反应反应生成盐和新金属,例:Fe+CuSO4=FeSO4+ Cu活动性较强的金属能把活动性较弱的金属从它的盐溶液中置换出来。
但要注意:特别活泼金属如K、Ca、Na等与盐溶液反应时,是先与水反应,故不能置换出盐溶液中的金属元素。
例如:金属钠投入硫酸铜溶液中发生如下反应:2Na+2H2O=2NaOH+H2↑CuSO4+ 2NaOH====Cu(OH)2↓(蓝色)+Na2SO44.合金:在一种金属中加入其他一种或几种金属(或金属与非金属)一起熔合而成的具有金属特性的物质,如生铁和钢等。
合金属于混合物。
一般地说,合金比纯金属具有更好的性能,因此合金比纯金属具有更广泛的用途。
5.钢铁的用途和冶炼(1)钢:钢是一种由碳和铁等元素形成的合金,质坚硬,有弹性和延展性,机械性能好,可用来制作坚硬的汽车车身及制造刀具、量具和模具等,是最常见、应用较广泛的一种合金材料。
(2)金属冶炼:金属冶炼就是要把金属从化合态变成游离态。
炼铁的主要原理如下。
高温Fe2O3+3CO======2Fe+3CO26.金属的锈蚀与防锈(1)钢铁的锈蚀原因①外部原因:空气、水②内部原因:金属内部结构(2)钢铁的防锈:①保护膜法,例如油漆、搪瓷、镀上金属、烤蓝等。
②改变金属内部结构法,例如在普通钢中加入铬、镍等金属制成不锈钢。
7.废弃金属的回收:由于垃圾填埋处理后,金属不会自行分解;并且铅、镉等金属被腐蚀后,会形成溶于水的有毒的金属离子,污染土壤和地下水源。
因此废弃金属将对环境造成严重的污染,大部分金属应通过分类回收使其循环再利用。
●典型例题解析【例1】下列盐不能用金属与稀酸直接反应制得的是()①MgCl2②FeCl3 ③CuSO4④AlCl3A. ③B. ③④C. ②D. ②③【精析】本题考查的是金属与酸发生置换反应的条件以及铁在置换反应中呈现的化合价两个知识点,由于铜的活动性排在氢后面,所以无法用单质铜与稀硫酸直接反应制得。
而铁在置换反应中始终呈现+2价,所以用单质铁与稀盐酸不能制得FeCl3只能制得FeCl2.【解答】D【失分警示】粗一看,本题好象在考查金属与酸发生置换反应的条件这个知识点,因此粗心的同学漏掉了另一个考察的知识点,马上就选择了答案A,导致失分,因此审题时要特别仔细,要将所有的选项看完以后在答题,切忌审题审一半就匆忙答题。
【例2】根据你的生活经验和下表所提供的信息,并查阅有关资料后分析回答下列问题:(2)银的导电性比铜好,为什么电线一般用铜制而不用银制?(3)为什么灯泡里的灯丝用钨制而不用锡制?如果用锡制,可能会出现什么情况?(4)为什么有的铁制品如水龙头等要镀铬?如果镀金怎么样?【精析】物质的性质在很大程度上决定了物质的用途,但这不是唯一的决定因素。
在考虑物质的用途时,还需要考虑价格、资源、是否美观、使用是否便利,以及废料是否易于回收和对环境的影响等多种因素。
此题联系生活实际考查金属材料及其物理性质等,认识金属材料与人类生活和社会发展的密切关系。
【解答】(1)因为铁的硬度比铅大,且铅有毒;故常用铁而不用铅做菜刀、锤子、镰刀。
(2)银和铜的导电性相近,但银比铜贵得多,且电线用量大,所以用铜不用银。
(3)因为钨的熔点高(3410℃),而锡的熔点(232℃)太低;通电时锡就熔化了,所以用钨丝而不用锡丝做灯泡的灯丝。
(4)因为铁制水龙头易生锈而腐蚀,而铬的硬度大(硬度为9),且抗腐蚀性强,所以有的水龙头要镀铬。
如果镀金,虽然美观,光泽好,但金的硬度小(2.5~3),耐磨性差,且资源很少;价格贵。
【失分警示】要注重平时对常见金属性质的积累,由性质去考虑金属的用途。
【例3】比较、分析、归纳是学习科学的有效方法。
现有反应:① Zn+CuCl2====ZnCl2+Cu:② Cu+2AgNO3====Cu(NO)2+2Ag;③Cl2+2NaBr=====2NaCl+Br2;④Br2+2NaI======2NaBr+I2。
(1)通过比较、分析,可以发现上述四个反应有相似之处:均属于四种基本反应类型中的________反应。
再分析这四个反应前后各元素的化合价,我们还会发现一个相似之处:__________。
( 2)分析反应①和②,可以得到:Zn、Cu、Ag三种金属的活动性由强到弱的顺序是___________。
用相似的思维方法类推到反应③和④中,我们还可以得到:Cl2、Br2、I2三种非金属的活泼性由强到弱的顺序为____________。
【精析】金属跟盐溶液反应置换出另一金属是判断金属活动性顺序的重要方法,也是金属活动性顺序的一个重要应用。
并由此可以推导到非金属也存在着活泼性顺序及其判断。
该题以金属活动性顺序为基础考查了学生运用知识解决问题的能力,在解题过程中学会方法并将归纳出的方法进一步应用到非金属活泼性的判断上,拓展了科学视野。
【解答】(1)置换反应前后元素的化合价有变化(只要表示“化合价有变化”的意思就可以给分,如写“有变化”或写“氧化还原反应”都可得分)(2)Zn、Cu、Ag(或锌、铜、银)Cl2、Br2、I2(或氯、溴、碘也给分)【例4】将等质量的镁、锌、铁三种金属放入等质量分数的稀硫酸(足量)中,测得生成氢气的质量与反应时间的关系如图36——1所示,则a、b、c三条曲线分别代表的金属为_____________。
【精析】本题有两种解决方案。
一种是利用金属活动性顺序进行判断,由图象可知。
开始反应时,在相同的反应时间内放出氢气的质量是。
a>c>b这说明金属a与稀硫酸反应的速率最快,c次之,b最慢,故三种金属的活动性由强到弱的顺序是a>c>b,则a是镁,c是锌,是铁。
另一种是利用相对原子质量进行判断,随着反应的进行,生成氢气的质量不断增加,直至各自都不再发生变化,这说明金属已经反应完全,等质量的三种金属完全反应后,生成氢气的质量是a>b>c,因为三种金属均生成十2价的硫酸盐,则根据规律(或计算)可知,三种金属的相对原子质量由大到小的顺序是。
c>b>a,则c是锌,b是铁,a是镁。
[解答]镁、铁、锌模拟预测训练基础闯关题组1. 2010年上海世博会中国馆—“东方之冠”给人强烈的视觉冲击,它的主体结构为四根巨型钢筋混凝上制成的陔心筒。
其中钢属于()A.金属材料 B.有机合成材料 C.天然材料 D.无机非金属材料2.等质量的M、N两种金属,分别与相同质量分数的足量稀盐酸反应(已知M、N 在生成物中均为+2价),生成氢气质量和反应时间的关系如右图所示,下列叙述正确的是()A.M、N两种金属中较活泼的是NB.生成H2的质量M<NC.相对原子质量较大的是ND.产生H2的速率N>M3.出土的古文物中,金器保存完好,铜器表面有锈迹,而铁器锈迹斑斑。
这表明金、铜、铁的金属活动性从强到弱的顺序是()A.金、铜、铁 B.铁、金、铜C.铁、铜、金 D. 铜、金、铁4.关于金属物品的使用正确的是() A.铝合金门窗变旧变暗后用砂纸或钢丝球打磨B.铁桶中加入硫酸铜溶液和石灰乳配制杀菌剂波尔多液C.铝壶内的水垢用质量分数为18%的热盐酸长时间浸泡D.校内用钢架制作的自行车防雨棚应定期喷涂油漆防锈5.把含有少量氧化铜的铁粉加入稀盐酸中,加热充分反应后,发现铁粉有剩余。
将溶液过滤,滤液中可能含有的溶质是.() A.稀盐酸 B.氯化铜C.氯化铁D.氯化亚铁6.若金属锰(Mn)在金属活动性顺序中位于铝和锌之间,则下列反应不正确...的是()A.Mn + H2SO4 = MnSO4 + H2↑ B.Mg + MnSO4 = MgSO4 + MnC.Fe + MnSO4 = FeSO4 + Mn D.Mn + CuSO4 = MnSO4 + Cu7.向AgNO3、 Cu(NO3)2的混合溶液中加入一些铁粉,完全反应后过滤。
不可能存在的情况是()A.滤纸上有Ag,滤液中有 Ag+、Cu2+、Fe2+B.滤纸上有Ag、Cu,滤液中有Cu2+、Fe2+C.滤纸上有 Ag、Cu、Fe,滤液中有Fe2+D.滤纸上有Ag、Cu、Fe,滤液中有Ag+、Cu2+8.某科学兴趣小组为验证Fe、Cu、Ag三种金属的活动性顺序,设计了如图所示的四种实验方案,其中不能..达到目的的是。
()9.经过课外学习,小明发现镍(NiK、 Ca、 Na、 Mg、 Al、 Zn、 Fe Sn、 Pb、(H)、 Cu、 Hg、Ag、Pt、Au (1(2)已知镍盐中镍元素显十2价,写出一个有金属镍参加的置换反应的化学方程式:。
10.铬(Cr)为不锈钢主要的添加元素,含量一般在12%以上。
铬的表面生成一薄层致密的钝态氧化物保护膜是不锈钢具有耐蚀性主要原因。
请回答下列问题:(1)铁生锈的主要条件是铁与________和________直接接触。
(2)不锈钢是一种____________(填“合金”或“金属”)。
(3)相同温度下,取大小相同、表面光亮的Cr、Mg、Cu三种金属薄片,分别投入等体积等溶质质量分数②从上述探究实验可知,Cr (填“能”或“不能”)跟CuSO4溶液反应。
若反应,请写出反应的化学方程式______________________________。
11.金属材料在生活中的应用是非常广泛的,试回答下列问题:(1)随意丢弃废旧干电池会造成环境污染,而废旧干电池中的许多物质都是可以回收利用的。
图36—3所示的干电池中一定属于金属材料的是 (写化学式)。
(2)盛放在油罐车内的石油产品,振荡时可产生静电,容易引起火灾,所以油罐车尾部都有一条拖地的铁链,这是利用了铁具有的性质。
(3)市场上出售的补血麦片中常含有微量颗粒细小的还原性铁粉,铁粉与人体胃液中的盐酸反应转化为亚铁盐,被人体吸收后起到补血的作用。