财务部门组织架构图
- 格式:docx
- 大小:100.40 KB
- 文档页数:3
财务部组织架构图经理岗位职责成本核算会计岗位职责总账会计岗位职责出纳岗位职责出纳收入现金,须凭现金收入传票(包括视同现金收入传票的各项凭证)收款,其程序为:1、应根据现金收入传票点收现金,鉴定现金的真伪无误后,即在现金收入传票加盖“收款日戳"。
2、将收款后的传票依序登记于:现金日记账。
第二条、付款程序出纳付出现金时需凭付款传票(包括视同现金支票传票的各项付款凭证)并对相关责任人签名确认无误后方可办理。
1、凡付款传票,均须依照程序先由经办员,财务经理、主管财务的副总经理审核签字后才得付款。
2、出纳支付款项时,须先查明传票的的所有签字具备后,依序登记现金或银行日记账。
3、在传票及附件上加盖“付款日戳”及私章后,点检款项,并查明金额无误后,即照付现金(包括支票).4、凡公司签发出的支票应登记在支票使用的登记簿上.第三条、出纳有关的其他事项1、现金的提存,往来行库的票据及现金提送,应派适当的人员充任、金额较巨或认为必要时应加派人员办理.2、每日营业终了时,除酌留正常必要的库存现金外,所有余款就应尽量送存银行。
3、库存现金除现款外,其他一切票据、借据或取款条均不能抵充。
4、每日库存现金,须与“库存现金表”所载金额相符,如有不符应及时报告财务经理,并于当日查明不符缘由,当天处理。
5、银行存款支票簿的使用:(1)、领用支票时,须由在支票簿上登记,事项、时间、支票号、经办人签字才能领用。
(2)、作废的支票,须盖“作废"戳记,粘贴于该同一号码的存根上。
(3)、每日应即查对当日签发的支票存根。
与银行存款科目签发总数是否相符,同时查点尚未使用的空白支票张数是否相符.(4)、用讫的支票存根查核使用张数与作废张数是否相符,并在支票使用簿上登记,妥为保管(期限15年)。
6、银行存款的印鉴银行存款的印章为公司财务专用章、总经理、出纳的印章,公司总理保管一供合法、真实、准确、完整的会计信息。
第二条、各部门发生下列事项应当及时办理会计手续,进行会计核算:1、款项和有价证券的收付。
公司组织架构图合营人大会监事会董事会工会董事会秘书党支部董事长副董事长总经理总经理助理财务副总经理生产副总经理商务副总经理内蒙光热财综生设采仓质研商项示务合产备购储量发务目范部部部部部部部部部部基地WORD格式财务部组织架构图财务部经理会出计纳WORD格式综合部组织架构图综合部主任行政主管人事主管司机信息化专员行政专员文控专员门卫保洁员绩效培训专员招聘薪酬专员WORD格式生产部组织架构图生产部经理生产调度员生产办公室集热管玻璃组组长集热管组装组组长综合组组长玻璃制作玻璃凝胶金属环封接钢管抛光、镀膜集热管组装支架试制内蒙基地维保油漆包装铆焊接生产统安质设工计全检备艺员员员员员设备部组织架构图设备部经理设备部副经理设设备备工技程术师员采购部组织架构图采购经理采购主管采采购购工员程师仓储部组织架构图仓储部主管原五辅成金材品设记料仓备账仓管仓员管员管员员WORD格式品质部组织架构图品质部经理供应商品质工程师过程品质工程师品质办公室来料检验组制程检验组成品检验组实验室体来料检验组组长制程检验组组长成品检验组组长实验室主管系品统质计工员程师来料检验员制程检验员成品检验员实验员WORD格式研发部组织架构图研发部经理项目经理项助工艺目理工工工程程程师师师WORD格式商务部组织架构图商务部经理产光品销售工程热项目工程商务助理师师还来不及享受美丽的锦瑟华年,就已经到了白发迟暮,一生匆匆而过。
生命,就是这样匆匆,还来不及细细品味,就只剩下了回忆。
生命匆匆,累了就选择放下,别让自己煎熬痛苦,别让自己不堪重负。
放下该放下的,心才会释放重负,人生才能安然自如。
人生就是一个口袋,里面装的东西越多,前行的脚步就越沉重。
总觉得该得到的还没有得到,该拥有的却已经失去,苦苦追寻的依然渺茫无踪。
心累,有时候是为了生存,有时候是为了攀比。
只有放下羁绊前行脚步的重担,放下阴霾缭绕的负面情绪,才能感受到“柳暗花明又一村”的豁然开朗,领悟到“一蓑烟雨任平生”的超然物外。
财务部组织架构图及岗位职责以下是医院财务部的组织架构图及各岗位的工作职责:财务部主任(1人):负责整个财务部门的管理和领导,对总账会计、成本兼费用会计、银行兼现金出纳、收入会计、库管员和收费员等岗位负责。
财务经理岗位职责:1.严格遵守国家各项财经法律、法规及财务制度,组织开展本部财务工作,对直属领导及总部财务中心负责。
2.制定本部财务计划、财务预算、决算,上报审批后组织实施。
3.严格遵守国家有关法规,协调本部与各外联部门的关系。
4.协调本部与省部、本部内部各职能部门的关系。
5.制定公司的各项财务规章制度和计划,并及时汇报执行情况。
6.管理本部门员工的日常工作,调配人员,布置工作任务。
7.监督各类票据的领用和使用情况。
8.审核本部的报表、账务及统计工作,根据预算对本部所有资金支出进行审核。
9.负责业务合同的审改,限财务及付款条款。
10.对本部员工进行工作考核。
11.参与公司的投资、筹资、销售价格、营销方案、广告策划、企业规划等决策,对公司各项经营计划的实施进行督导、检查与控制,利用各项财务指标对公司的发展前景进行预测与判断。
12.督促和指导本部员工的工作。
13.对本部员工有引进、录用、管理、考核、奖惩权。
14.对本部财务系统、流程建设和销售结算体系不断优化,为保证省部及各地市财务数据口径一致;如有特殊业务超出核算体系范围,应上报总部财务中心。
15.规范税务行为,重视税收筹划。
总账会计岗位职责:1.严格遵守国家各项财经法律、法规及财务制度,组织开展本部财务工作,对财务经理负责。
2.审核所有会计凭证、进行月末账务处理,编制会计报表;审核对内、外报送的各种财务报表。
3.分析公司财务经营状况,汇总各部门财务报表。
4.组织每月会计资料的装订整理工作,负责会计档案、凭证、报表的保管。
5.负责监交财务人员的交接工作。
6.协助本部门其他人员的相关工作。
7.对公司的税务工作进行指导和监督。
8.根据合同与协议计算各种收入、价保、返利金额。
财务部组织架构及岗位职责第一条财务部基本任务是:做好各项财务收支的计划、控制、核算、分析和考核工作;参与经营投资决策;有效利用公司各项资产;努力提高经济效益。
第二条本制度适用于xx科技有限公司的全体财务部员工。
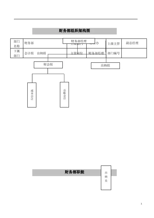
第三条财务部门组织结构图如下图所示。
财务部门组织结构图第四条财务部工作职责1.负责公司资金的筹措运用、资本营运、会计核算和成本核算工作。
2.负责编制并执行公司年度、月度财务收支计划。
3.负责各类经济合同的审核,按规定的程序和条件核付各类款项。
4.负责内部费用的支出报销,及时办理职工各类社会保险。
5.负责组织财产清查工作,建立各类财务辅助台账。
6.负责组织债权债务的清理和催收工作。
7.负责与银行、审计、税务及社保等相关部门的业务联系工作。
8.定期整理、装订、备份会计凭证和报表等资料并妥善保管。
9.定期分析、比较有关资料,及时编制月份、季度、年度分析报告。
10.参与公司投资项目的可行性研究。
11.参与制定公司中长期发展计划、项目开发计划,参与编制年度、季度、月度经营工作计划。
12.完成公司领导交办的其他工作。
第五条财务经理岗位职责:1.在公司董事会领导下,负责主持财务部的全面工作,组织并督促部门人员全面完成本部职责范围内的各项工作任务。
2.贯彻落实本部门岗位责任制和工作标准,密切与生产、业务、采购、仓库等部门的工作联系,加强与有关部门的协作配合工作。
3.负责组织公司财务管理制度、会计成本核算规程、成本管理会计监督及其有关的财务专项管理制度的拟定、修改、补充和实施。
4.组织领导编制公司财务计划、审查财务计划。
拟定资金筹措和使用方案,全面平衡资金,开辟财源,加速资金周转,提高资金使用效果。
5.组织领导本部门按上级规定和要求编制财务决算工作。
6.负责组织公司的成本管理工作。
进行成本预测、控制、核算、分析和考核,降低消耗、节约费用,提高监利水平,确保公司利润指标的完成。
7.负责建立和完善公司财务稽核、审计内部控制制度,监督其执行情况。
企业财务部组织架构及岗位职责上传standalone; self-contained; independent; self-governed;autocephalous; indie; absolute; unattached; substantive财务部组织架构及岗位职责1总则财务部基本任务是:做好各项财务收支的计划、控制、核算、分析和考核工作;参与经营投资决策;有效利用公司各项资产;努力提高经济效益。
本制度适用于北京xxxx公司的全体财务部员工。
2财务部架构图3财务部工作职责负责公司资金的筹措运用、资本营运、会计核算和成本核算工作。
负责编制并执行公司年度、月度财务收支计划。
负责各类经济合同的审核,按规定的程序和条件核付各类款项。
负责内部费用的支出报销,及时办理职工各类社会保险。
负责组织财产清查工作,建立各类财务辅助台帐。
负责组织债权债务的清理和催收工作。
负责与银行、审计、税务及社保等相关部门的业务联系工作。
定期整理、装订、备份会计凭证和报表等资料并妥善保管。
定期分析、比较有关资料,及时编制月份、季度、年度分析报告。
参与公司投资项目的可行性研究。
参与制定公司中长期发展计划、项目开发计划,参与编制年度、季度、月度经营工作计划。
完成公司领导交办的其他工作。
4财务部各岗位职责财务经理岗位职责彻落实本部岗位责任制和工作标准,密切与销售、采购、仓管等部门的工作联系,加强与有关部门的协作配合工作;拨款项目管理制度的拟定、修改、补充和实施;组织领导编制公司财务计划、审查财务计划。
拟定资金筹措和使用方案,全面平衡资金,开辟财源,加速资金周转,提高资金使用效果;参与协助各部门制定考核指标,分析各考核指标的执行情况,并及时提出改进措施。
业绩考核评价;总账及税务会计岗位职责根据国家财务会计法规和行业会计规定,结合公司特点,配合财务经理拟订公司会计核算的有关工作细则和具体规定,经领导批准后组织实施。
及证监会审核。
负责审核出纳现金及银行存款余额是否账实相符,并与网银系统相核对。
公司组织架构图合营人大会监事会董事会工会董事会秘书党支部董事长副董事长总经理总经理助理财务副总经理生产副总经理商务副总经理内蒙光热财综生设采仓质研商项示务合产备购储量发务目范部部部部部部部部部部基地财务部组织架构图财务部经理会出计纳综合部组织架构图综合部主任行政主管人事主管信绩 招文效 聘行司 息控 门 保薪政 培 机化专 卫洁酬专 训专员员专员专员员员生产部组织架构图生产部经理生产调度员生产办公室集热管玻璃组组长集热管组装组组长综合组组长钢内金 管 集铆玻 支 蒙玻抛 热 油统 安 质 设 工璃 属架 基 焊璃光 管 漆计 全 检 备 艺制 环试 地 接凝、 组 包员员员员员作封 制维 生 胶镀 装装接保产膜设备部组织架构图设备部经理设备部副经理设备工程师设备技术员采购部组织架构图采购经理采购主管采购工程师采购员仓储部组织架构图仓储部主管原五辅成金材品设记料仓备账仓管仓员管员管员员品质部组织架构图品质部经理供应商品质工程师过程品质工程师来料检验组制程检验组成品检验组实验室来料检验组组长制程检验组组长成品检验组组长实验室主管来料检验员制程检验员成品检验员实验员品质办公室体系品统质计工员程师研发部组织架构图研发部经理项目经理项助工目理艺工工工程程程师师师商务部组织架构图商务部经理产光品热销商项售务目工助工程理程师师鱼知水恩,乃幸福之源也。
鱼离不开水,人离不开亲人和朋友,当你处于逆境和灾难时,帮助你一臂之力,渡过难关的人,都是你的亲人和朋友。
吃水不忘挖井人,度过苦难,不能忘记援助过你的人。
知恩图报,善莫大焉。
一个人要想获得幸福,必须懂得感恩。
生活需要一颗感恩的心来创造,一颗感恩的心需要生活来滋养。
一饭之恩,当永世不忘。
顺境里给你帮助的人,不能全部称作朋友,但是能够在你逆境时依然愿意援助你,走出困境的人,一定是你要用一生去感谢和珍惜的人。
唐代李商隐的《晚晴》里有这样一句诗:天意怜幽草,人间重晚晴。
久遭雨潦之苦的幽草,忽遇晚晴,得以沾沐余辉而平添生意。
1.1 财务部基本任务是:做好各项财务收支的计划、控制、核算、分析和考核工作;参预经营投资决策;有效利用公司各项资产;努力提高经济效益。
1 。
2 本制度合用于有限公司的全体财务部员工。
3.1 3 。
2 3 。
3 3.4 3.5 3.6 3 。
7 3 。
8 3 。
9 3 。
10 3.11负责公司资金的筹措运用、资本营运、会计核算和成本核算工作。
负责编制并执行公司年度、月度财务收支计划。
负责各类经济合同的审核,按规定的程序和条件核付各类款项. 负责内部费用的支出报销,及时办理职工各类社会保险。
负责组织财产清查工作,建立各类财务辅助台帐。
负责组织债权债务的清理和催收工作。
负责与银行、审计、税务及社保等相关部门的业务联系工作。
定期整理、装订、备份会计凭证和报表等资料并妥善保管。
定期分析、比较有关资料,及时编制月份、季度、年度分析报告。
参预公司投资项目的可行性研究。
参预制定公司中长期发展计划、项目开辟计划,参预编制年度、季度、月度经营工作计划.3 。
124.1.1 完成公司领导交办的其他工作。
在公司董事会领导下,负责主持财务部的全面工作,组织并催促部门人员全面完成本部职责范围内的各项工作任务;4。
1.2 贯彻落实本部岗位责任制和工作标准,密切与生产、业务、采购、仓库等部门的工作联系,加强与有关部门的协作配合工作;4 。
1.3 负责组织公司财务管理制度、会计成本核算规程、成本管理会计监督及其有关的财务专项管理制度的拟定、修改、补充和实施;4.1.4 组织领导编制公司财务计划、审查财务计划。
拟定资金筹措和使用方案,全面平衡资金,开辟财源,加速资金周转,提高资金使用效果;4.1 。
5 4.1.6组织领导本部门按上级规定和要求编制财务决算工作;负责组织公司的成本管理工作.进行成本预测、控制、核算、分析和考核, 降低消耗、节约费用,提高监利水平,确保公司利润指标的完成;4.1。
7情况;4 。
1 。
84 。
1 。
94 。
财务部门组织架构图概述本文档旨在提供财务部门的组织架构图,以便清晰了解财务部门内各职能部门的分工和层级结构。
一级组织架构在财务部门的一级组织架构中,主要包括以下职能部门:1. 财务总监办公室:负责协调和管理整个财务部门的日常工作,并提供高层决策支持。
2. 财务规划与分析部:负责制定财务规划策略、进行财务分析和预测,以支持公司的战略决策。
3. 财务会计部:负责公司的日常会计工作、资产负债表的编制和审计事务。
4. 财务报告部:负责编制和分析财务报告、提供准确的财务信息给管理层和股东。
5. 税务管理部:负责制定税务筹划方案、处理税务事务及纳税申报工作。
二级组织架构在财务部门的二级组织架构中,各职能部门进一步细分如下:1. 财务规划与分析部- 财务规划组:负责制定公司财务规划、预算管理和资金筹划。
- 财务分析组:负责进行财务指标分析、经营绩效评估和利润预测。
2. 财务会计部- 总账组:负责进行总账管理、凭证录入和会计凭证的审核。
- 应收账款组:负责管理和核对公司的应收账款以及进行催收工作。
- 应付账款组:负责管理和核对公司的应付账款以及进行付款操作。
- 固定资产组:负责固定资产的登记和管理,以及折旧和清理工作。
3. 财务报告部- 财务报表组:负责编制并审查财务报表,确保其准确性和及时性。
- 内部控制组:负责制定和实施内部控制政策、流程和规范,确保公司的财务风险得到有效管理。
- 成本控制组:负责成本核算和控制,为公司提供成本管理和成本效益分析等服务。
4. 税务管理部- 税务筹划组:负责制定税务筹划方案、进行税务优惠申请和处理税务调查工作。
- 纳税申报组:负责处理各项税务申报、缴纳和申请退税等工作。
三级组织架构在财务部门的三级组织架构中,根据需要,各二级部门可以进一步细分和划分各自的工作职责,以便更好地配合完成财务部门的日常工作。
结论以上是财务部门的组织架构图,通过清晰划分各职能部门的分工和层级结构,可以帮助提高财务部门的协作效率和工作效益,为公司的财务决策提供坚实的支持。
财务部组织架构与职位体系
一、财务部职能描述
1.内部体系建立。
建立健全公司财务管理制度。
2.税务申报。
督导公司的税务筹划和纳税申报工作。
3.审计。
对公司各项合同及费用的科学性、真实性和合规性(合理性)进行审核。
4.资产管理。
负责对公司各项资产进行盘点与监管。
5.资金管理。
加强对公司流动资金的管理并逐步提高责金周转率,统筹安排公司的各项费用支出。
6.成本核算。
核算产品标准成本,进行成本核算、控制与管理。
7.财务预算与监管。
依据公司年度经营目标编制公司年度财务预算,并且根据预算对各部门费用进行审计、分析与监管。
8.编制财务报表。
编制各项财务报表,为董事会提供决策参考。
9.部门建设。
负责本部门员工的选拔、任用、培训及绩效管理工作。
二、职位关系图
财务部职位关系图如下图所示。
财务主管
成本会计应付会计出纳
三、职位说明书
1.财务主管职位说明书
2.应付会计职位说明书
3.出纳职位说明书
4、成本会计职位说明书。
财务部组织架构及岗位职责一总则财务部基本任务是:做好各项财务收支的计划、控制、核算、分析和考核工作;参与经营投资决策;有效利用公司各项资产;努力提高经济效益。
二财务部门组织结构图三财务部工作职责1 负责公司资金的筹措运用、资本营运、会计核算和成本核算工作。
2 负责编制并执行公司年度、月度财务收支计划。
3 负责各类经济合同的审核,按规定的程序和条件核付各类款项。
4 负责内部费用的支出报销,及时办理职工各类社会保险。
5 负责组织财产清查工作,建立各类财务辅助台帐。
6 负责组织债权债务的清理和催收工作。
7 负责与银行、审计、税务及社保等相关部门的业务联系工作。
8 定期整理、装订、备份会计凭证和报表等资料并妥善保管。
9 定期分析、比较有关资料,及时编制月份、季度、年度分析报告。
10 参与公司投资项目的可行性研究。
11 参与制定公司中长期发展计划、项目开发计划,参与编制年度、季度、月度经营工作计划。
12 完成公司领导交办的其他财务工作。
四财务部各岗位职责财务经理岗位职责1 在公司董事会领导下,负责主持财务部的全面工作,组织并督促部门人员全面完成本部职责范围内的各项工作任务;2 贯彻落实本部岗位责任制和工作标准,密切与生产、业务、采购、仓库等部门的工作联系,加强与有关部门的协作配合工作;3 负责组织公司财务管理制度、会计成本核算规程、成本管理会计监督及其有关的财务专项管理制度的拟定、修改、补充和实施;4 组织领导编制公司财务计划、审查财务计划。
拟定资金筹措和使用方案,全面平衡资金,开辟财源,加速资金周转,提高资金使用效果;5 组织领导本部门按上级规定和要求编制财务决算工作;6 负责组织公司的成本管理工作。
进行成本预测、控制、核算、分析和考核,降低消耗、节约费用,提高监利水平,确保公司利润指标的完成;7 负责建立和完善公司财务稽核、审计内部控制制度,监督其执行情况;8 并指导及督促仓库主管做好内部管理工作。
9 负责审核公司的报表、记帐凭证。