机械动筛跳汰机
- 格式:pdf
- 大小:267.86 KB
- 文档页数:6
动筛跳汰机的应用及其前景摘要:简述了动筛跳汰机的结构、工作原理及应用效果,认为动筛跳汰机在井口(或井下)毛煤排矸、动力煤(或块煤)分选及干旱缺水地区的煤炭分选等方面具有较好的应用推广前景。
关键词:选煤、振动、动筛跳汰机、动力煤分选、应用、发展前景随着国内煤矿井下综采放顶煤工艺的逐步推广,不可避免地混入一定量的顶板矸石,尤其是粒度较大的矸石,致使原煤的煤质变差,此类问题日益突出,如何来妥善的解决的这个问题,就凸显出动筛跳汰机越来越重要的作用。
虽然动筛跳汰机在国内已经发展应用了十几年,但是在近年来其作为粗粒级排矸分选设备的特殊性能才逐渐被人们所认识并获得广泛运用。
一、动筛跳汰机的分类动筛跳汰机是近年兴起的新型洗选设备,主要用于大块煤排矸和动力煤分选。
它具有工艺简单,操作简便,节能节水,以及投资少和运行成本低等多种优点。
自20世纪90年代在我国应用以来,已形成液压式和机械式2大类型、4个系列多种型号产品,既用于动力煤选煤厂,也用于炼焦煤选煤厂。
(一)液压式动筛跳汰机1.TD 系列液压动筛跳汰机煤炭科学研究总院唐山分院研发的TD系列动筛跳汰机,采用先进的液压驱动并带有自动排矸控制系统,分选参数和运动特性可在线无级调整。
2.YDT系列动筛跳汰机为适应洗选动力煤的需要,近年开发的YDT系列动筛跳汰机入料下限降至20 mm。
3. ROMJIG 型动筛跳汰机ROMJIG动筛跳汰机的排矸控制与我国的TD型动筛跳汰机不同,它是利用压力传感器,测量动筛机构承受的载荷(在床层厚度稳定的条件下,矸石量增多则载荷加重),通过调节器控制液压电机转数,实现排矸量的自动控制,ROMJIG动筛跳汰机的透筛物经闭液阀门排入煤泥筛脱水回收。
4. TDY 系列动筛跳汰机泰安煤机厂引进德国KHD公司ROMJIG动筛跳汰机技术,合作制造TDY型液压动筛跳汰机。
该TDY系列动筛跳汰机的入料粒度50-400mm,其跳汰面积由2-4m2,相应的处理能力由140-350t/h,主要用于排矸。
什么叫跳汰机?什么叫筛动跳汰机?跳汰机有哪些分类?一、跳汰机的由来跳汰机是最早人类用来选矿的重选设备之一,最早出现的跳汰机是人工桶洗。
后来随着人类的发展,技术的更新慢慢的出现了活塞式跳汰机,这样一定程度的提高了工程的效率,但是由于活塞漏水,传动效率低等一系列的问题,现在已经很少有工程在使用了,目前的重力选矿设备比较好用的设备要数筛动跳汰机了。
二、跳汰机概念跳汰机具有选别粒度范围宽,处理量大,占地面积小,生产效率高,易于操作和维修,跳汰机选矿属于深槽分选作业,它用水作为选矿介质,利用所选矿物于脉石的比重区别,进行分选,跳汰机多属于隔膜式,冲程和冲次根据所选矿物的比重,可以灵活调节,广泛用于钨,锡,砂金,赤铁,褐铁,锰,钛,锑,铅,钽,铌等金属的重力选矿。
三、动筛跳汰机工作原理动筛跳汰机是在隔膜跳汰机基础上研发和改进的新型矿用跳汰机,其研发目的主要在于解决隔膜跳汰机用水量大的问题,使缺水地区的跳汰选矿成为可能。
那么动筛跳汰机为何具有省水的效果呢?山西神威洗煤设备厂在此为大家作简单介绍,以供参考!动筛跳汰机通过往复运动的筛子使不同比重的矿物原料得以分层,改变了隔膜跳汰机(洗煤设备配套产品)利用水流作用促使矿物原料分层的本质,因此动筛跳汰机无需特定水压和流量,正常工作只需少量用水将跳汰床层淹没即可,后期只需想跳汰室内注入因矿石便面吸收的水分即可,据实际测试表面,动筛跳汰机正常工作选每吨干矿需补充水量为300-500公斤,确实起到了省水的作用。
动筛跳汰机正常工作无需特定水压,流量也较小,因此,跳汰机配用水泵也相对较小,无形之中减少了设备用电量,起到节能的作用。
动筛跳汰机采用先进的变频调速技术和自动润滑装置,使设备的操作更加简单,使用寿命更长。
四、跳汰机有哪些分类跳汰机是选矿用的设备,那么跳汰机有哪些分类呢?洛阳昱发选矿设备有限公司在此为大家简要介绍一下跳汰机的分类和使用范围。
按入选物料的粒度来分可分为:块煤跳汰机、末煤跳汰机和煤泥跳汰机等。
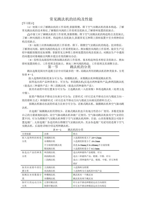
常见跳汰机的结构及性能[学习提示](1)初级工应了解跳汰机的工作原理,掌握筛侧、筛下空气室跳汰机的基本构造,了解常见跳汰机的技术特征,了解数控风阀的工作原理及优缺点,了解排料装置的优缺点。
(2)中级工应了解跳汰机的工作原理,掌握筛侧、筛下空气室跳汰机的构造特点及优缺点,了解三种风阀的工作原理、构造特点及优缺点,掌握常见五种筛上排料装置中至少两种的结构及优缺点。
(3)高级工应熟知跳汰机的工作原理,筛下、筛侧空气室跳汰机的构造、技术特征,了解滑动风阀、旋转风阀的构造及工作原理优缺点,熟知数控风阀的工作原理,能在生产过程中根据原煤的实际调整,掌握常见五种筛上排料装置的结构及优缺点,对跳汰生产中遇到的问题及时准确做出判断并提出有效的解决办法。
(4)技师及高级技师应熟知跳汰机的工作原理、基本构造和技术特征及优缺点,熟知排料装置的特点、工作原理及优缺点,熟知三种风阀的构造、工作原理及其调整方法。
第一节跳汰机的分类跳汰选煤是国内外选煤方法中应用最多的一种,而跳汰所用的跳汰机的种类很多,分类如表4-1.按入选物料的粒度来分可分为:块煤跳汰机、末煤跳汰机和煤泥跳汰机等。
按所选出的产品种类来分,可分为:单段跳汰机(仅选出两种最终产品)和两段跳汰机(能选出三种最终产品)和三段跳汰机(能选出四种最终产品)。
按其在流程中的位置来分可分为:主选跳汰机(入洗原煤)和再选跳汰机(处理主选中煤)。
按重产物的水平移动方向来分可分为:正排矸式(矸石层水平移动方向与煤流方向一致的排料方式)和倒排矸式(矸石层水平移动方向与煤流方向相反的排料方式)。
按跳汰机脉动水流的形成方法来分可分为:活塞式跳汰机、隔膜跳汰机和空气脉动跳汰机。
在选煤厂隔膜跳汰机用得较少,活塞式跳汰机也只有地方性的小厂使用,多数是依靠自己的力量就地制造的,而空气脉动跳汰机却被广泛使用,空气脉动跳汰机按其空气室的位置不同,可分为筛侧空气室跳汰机和筛下空气室跳汰机两种,目前,山西焦煤集团公司除辛置选煤厂、太原选煤厂各选用两台筛侧空气室跳汰机外,其余各选煤厂均采用的是筛下空气室跳汰机,后面将详细介绍这两种跳汰机。
跳汰机技术参数摘要:一、跳汰机简介二、跳汰机的主要技术参数1.跳汰频率2.跳汰振幅3.跳汰冲程4.跳汰机处理能力5.跳汰机电动机功率三、跳汰机技术参数对设备性能的影响四、选择合适的跳汰机技术参数正文:跳汰机是一种常用的固液分离设备,广泛应用于选矿、化工、冶金等行业。
本文主要介绍跳汰机的技术参数,以帮助用户了解并选择合适的设备。
首先,我们来了解一下跳汰机的主要技术参数:1.跳汰频率:指单位时间内跳汰板发生的振动次数,单位为次/分钟。
跳汰频率直接影响到分离效果和处理能力,不同频率适用于不同粒度和密度的物料。
2.跳汰振幅:指跳汰板在振动过程中偏离原位置的最大距离,单位为毫米。
跳汰振幅的大小影响到物料在跳汰机中的运动状态,合适的振幅有利于提高分离效果。
3.跳汰冲程:指跳汰板从一个极端位置到另一个极端位置的距离,单位为毫米。
跳汰冲程与振幅相互影响,共同决定物料在跳汰机中的运动状态。
4.跳汰机处理能力:指跳汰机在单位时间内处理的物料量,单位为吨/小时。
处理能力受跳汰频率、振幅、冲程等因素影响,需要根据实际需求进行选择。
5.跳汰机电动机功率:指驱动跳汰机运行的电动机的功率,单位为千瓦。
电动机功率影响到跳汰机的驱动力,合适的功率可以保证跳汰机稳定运行。
其次,跳汰机技术参数对设备性能的影响:跳汰机的分离效果受到频率、振幅、冲程等因素的共同影响。
若某一参数设置不合理,可能导致物料分离不彻底、处理能力降低等问题。
因此,在选择跳汰机时,需要综合考虑各个技术参数,以获得最佳的分离效果。
最后,选择合适的跳汰机技术参数:在选择跳汰机时,应根据实际需求,结合设备的技术参数,进行综合分析。
首先要明确物料的粒度、密度、含水量等性质,然后根据这些性质,选择合适的跳汰频率、振幅、冲程等参数。
同时,还要考虑跳汰机的处理能力和电动机功率,确保设备能够满足生产需求。
总之,了解跳汰机的技术参数,有助于我们更好地选择和使用设备,提高固液分离效果。
GDT机械动筛跳汰机一、用途:GDT系列机械动筛跳汰机主要用于25—350mm粒度级煤炭的分选。
该机具有结构简单、辅助设备少、易操作、分选、排矸分离精度高、省水、省电、占地面积少和投资少等特点。
用于(选煤厂或井下)块原煤的排矸,提高块煤质量。
也可用于处理掘进矸石或脏杂煤。
二、技术特征:型号GDT12/2.2GDT14/2.2G GDT14/2.5GDT14/2.5G GDT16/3.2GDT16/3.2G GDT18/3.6GDT20/4.0入料粒度(mm)20~15025~35020~15025~35025~20025~35025~35025~350排矸方式自动排矸自动排矸自动排矸自动排矸自动排矸自动排矸自动排矸自动排矸频率调节(r/min)20~60连续(或间断)可调20~60连续(或间断)可调20~60连续(或间断)可调20~60连续(或间断)可调20~60连续(或间断)可调20~60连续(或间断)可调20~60连续(或间断)可调20~60连续(或间断)可调筛面面积(m2)2.2 2.2 2.5 2.53.2 3.2 3.6 3.6处理量(t/h)50~6070~8070~9090~120120~150130~180180~240240~300总功率kw48484853.561.561.571.595.5重量(t)3038354446556575三、工作原理:动筛跳汰机是一种利用筛板做上下往复运动,使筛板上的物料在洗水中靠密度分选的跳汰设备。
动作原理是:动筛3在驱动设备的带动下,绕固定销轴6做上下往复运动。
物料在筛板上经过跳汰分选后,按密度大小分层,处于上层的轻物料(精煤),从溢流堰的上面流到提升轮A隔中,处于下层的物料(矸石),从溢流堰的下面通过排矸轮排出落到提升轮B隔中。
提升轮旋转,将落入其中的物料提升分别倒在排精煤溜槽和排矸石溜槽中排出机外。
同时,透筛细物料,由槽体下面排料口通过配套设备(封闭斗式提升机或双层排料闸门)排出。
跳汰机技术参数摘要:1.跳汰机简介2.跳汰机的主要技术参数2.1 跳汰机规格2.2 跳汰机材质2.3 跳汰机电机功率2.4 跳汰机振动频率2.5 跳汰机处理量3.跳汰机的技术特点4.跳汰机的应用领域5.跳汰机的维护与保养正文:跳汰机是一种常用的固液分离设备,广泛应用于矿山、冶金、化工、建材、煤炭等行业。
本文将详细介绍跳汰机的技术参数及应用领域。
1.跳汰机简介跳汰机是一种利用振动筛面使物料产生跳跃运动的分离设备。
它具有结构简单、操作方便、维修容易等优点,能有效地实现物料的固液分离。
2.跳汰机的主要技术参数2.1 跳汰机规格跳汰机的规格通常根据筛分面积、筛孔尺寸和筛分次数来表示。
规格的选择应根据实际生产需求来确定。
2.2 跳汰机材质跳汰机的筛网通常采用不锈钢、低碳钢等金属材料制作,具有较高的耐磨性和耐腐蚀性。
机体可采用普通钢板或不锈钢制作,以满足不同场合的使用要求。
2.3 跳汰机电机功率跳汰机的电机功率是指驱动跳汰机振动筛面所需的功率。
电机功率的选择应根据跳汰机的规格、物料性质和生产要求来确定。
2.4 跳汰机振动频率跳汰机的振动频率是指筛面每分钟振动的次数。
振动频率的选择应根据物料的性质和分离要求来确定。
2.5 跳汰机处理量跳汰机的处理量是指设备在单位时间内能够处理的物料量。
处理量的选择应根据生产规模和实际需求来确定。
3.跳汰机的技术特点跳汰机具有以下技术特点:(1)结构简单,维修方便;(2)操作简便,运行稳定;(3)能实现连续生产,提高生产效率;(4)分离效果好,能有效降低物料中的水分。
4.跳汰机的应用领域跳汰机广泛应用于以下领域:(1)矿山:用于矿石的选矿、分级和脱水;(2)冶金:用于精矿、中矿和尾矿的脱水;(3)化工:用于催化剂、颜料和化纤原料的筛选;(4)建材:用于石膏、水泥和玻璃原料的分离;(5)煤炭:用于原煤、精煤和矸石的脱水。
5.跳汰机的维护与保养(1)定期检查跳汰机的连接螺栓,发现松动及时拧紧;(2)定期检查筛网,发现破损及时更换;(3)定期给跳汰机的电机轴承加注润滑脂;(4)定期清理跳汰机内部的积料和杂质,保持设备清洁。
动筛跳汰机工作原理解析动筛跳汰机在工作时,槽体内充满一定高度的水,位于水中的动筛机构在液压油缸的驱动下,绕销轴作上、下往复运动,原料煤给入动筛机构后,在筛板上形成一定厚度的床层。
动筛机构在上升时,水介质相对于颗粒向下运动,动筛机构在下降时,水介质形成相对于动筛机构的上升流,颗粒在水介质中作干涉沉降,实现按密度分层。
在工作过程中,松散度是由动筛机构的运动特性决定的。
分层后的轻产物越过溢流堰,落入提升轮的后端,由提升轮提起倒入溜槽上层排出机体外。
重产物由排矸轮排出,落入提升轮的前端,由提升轮提起后倒入溜槽的下层排出机体外。
而透筛细粒物料则由槽体底部排料口由脱水斗式提升机排出。
动筛跳汰机示意图见图。
其分选过程如下:动筛机构5在液压缸6的驱动下,绕销轴13作上、下往复运动。
原料煤给入动筛机构后,在筛板3上形成床层,动筛作上、下运动使床层得到松散,经过多次跳汰后,物料实现按密度分层。
分层后的轻物料越过溢流堰8,落入提升轮后段10中,由提升轮提起倒在精煤溜槽11中排出机外;重产品由排矸轮1排出,落入提升轮前段9中,由提升轮提起倒在矸石溜槽12中排出机外;透筛细粒物料落入锥体底部,由脱水斗式提升机排出。
跳汰机工作原理及工作过程跳汰机的工作原理大体上讲是按矿物比重(密度)分层,然后轻重矿物分别排出,但是从各种跳汰假说评论中可以看出,目前还没有一套完整而统一的跳汰理论,因此根据各种假说和我国的生产实践经验,可将跳汰过程的实质归纳如下:(1)、矿粒在跳汰机中主要是按比重分层。
跳汰机不仅可以分选窄级别的矿粒,而且也可以有效分选宽级别和不分级的矿粒。
(2)、在跳汰过程中,介质的比重越高,矿粒间的比重差越大,则分选效率越高。
(3)、保持床层具有必要的松散度是分层的先决条件。
床层松散度不足,则矿粒难以互相转移,因而也就失去了分层的可能性。
因此在跳汰过程中尽量延长床层处于松散状态的时间,以提高跳汰机的处理量和改善分选效果。
(4)、矿粒的粒度及形状对分层的影响主要发生在矿粒与介质间相对运动速度较大的时期。
跳汰机工作原理
跳汰机是一种常用于工业生产中的设备,它的工作原理主要是通过物料在机器
内部的跳跃和筛分,将不同颗粒大小的物料进行分离。
跳汰机通常由机架、筛网、振动器、减速器等部件组成,下面我们来详细介绍一下跳汰机的工作原理。
首先,当跳汰机启动时,振动器会产生高频振动,使得机器内的物料产生跳跃
运动。
这种跳跃运动会使得物料在筛网上不断地受到冲击和摩擦,从而实现物料的分离。
大颗粒的物料会因为惯性作用而向前运动,而小颗粒的物料则会通过筛网的孔隙,从而实现了不同颗粒大小的物料的分离。
其次,筛网的选用对于跳汰机的工作原理也至关重要。
筛网的孔径大小会直接
影响到分离效果,因此在不同的生产需求下,需要选择不同规格的筛网。
一般来说,筛网的孔径越小,可以分离的细颗粒物料就越小,因此在实际应用中需要根据物料的特性和生产需求来选择合适的筛网。
另外,减速器在跳汰机的工作原理中也起着重要的作用。
减速器通过减速传动,使得振动器产生的高频振动能够传递到筛网上,从而使得物料能够进行有效的筛分。
因此,减速器的性能和稳定性也直接影响到跳汰机的工作效率和分离效果。
总的来说,跳汰机通过振动器产生的高频振动,使得物料在机器内部产生跳跃
运动,通过筛网的分离实现不同颗粒大小物料的分离。
在实际应用中,需要根据物料的特性和生产需求选择合适的筛网和减速器,从而实现高效的分离和筛选。
跳汰机在矿山、建材、化工等行业有着广泛的应用,其工作原理的理解对于提高生产效率和产品质量具有重要意义。
跳汰机技术参数(最新版)目录一、跳汰机简介二、跳汰机技术参数分类三、跳汰机主要技术参数详解1.处理能力2.筛分粒度3.筛分效率4.设备结构与材质四、跳汰机技术参数对选矿效果的影响五、结论正文一、跳汰机简介跳汰机是一种常见的选矿设备,主要用于矿物的筛分和分级。
其工作原理是利用振动和冲击力,使矿物在筛面上跳动,从而达到筛分和分级的目的。
跳汰机广泛应用于煤炭、矿石、建筑材料等矿山行业的粉碎、筛分和选矿作业。
二、跳汰机技术参数分类跳汰机技术参数主要分为以下几个方面:处理能力、筛分粒度、筛分效率、设备结构与材质等。
三、跳汰机主要技术参数详解1.处理能力:跳汰机的处理能力是指单位时间内能够处理的物料量。
处理能力与跳汰机的筛分面积、筛分速度等因素有关。
2.筛分粒度:筛分粒度是指跳汰机可以有效筛分的物料粒度范围。
筛分粒度主要受筛面缝隙大小、振动频率和振动幅度等因素影响。
3.筛分效率:筛分效率是指跳汰机在一定条件下,能够筛分出的物料占总物料量的百分比。
筛分效率受物料性质、筛分条件、设备结构等因素影响。
4.设备结构与材质:跳汰机的结构和材质对其使用寿命、筛分效果等有重要影响。
目前,跳汰机主要有钢结构和耐磨材质两种类型。
四、跳汰机技术参数对选矿效果的影响跳汰机的技术参数对选矿效果具有重要影响。
处理能力、筛分粒度和筛分效率等参数直接影响到选矿的产量、质量和成本。
因此,在选购跳汰机时,需要根据实际需求,综合考虑各项技术参数,选择合适的设备。
五、结论跳汰机技术参数对于选矿效果具有重要意义,选购时应综合考虑处理能力、筛分粒度、筛分效率、设备结构与材质等因素,选择符合实际需求的设备。
动筛跳汰机工作原理
动筛跳汰机是一种常用于颗粒物料筛分和分级的设备。
它的工作原理如下:
1.进料:物料通过进料口进入筛分机的筛分区域。
2.振动:动筛跳汰机通过激振器或电机产生振动力,使物料在筛分区域内进行颗粒间的碰撞、滚动和滑移等运动。
3.分层:由于物料在振动力的作用下,会形成多个不同粒径的层次状分布,较大颗粒物料会分散在上层,较小颗粒物料会聚集在下层。
4.筛分:在物料层次状分布的过程中,物料的较小颗粒会通过筛孔从底部掉落,而较大颗粒会停留在上层,形成筛分效果。
5.出料:较小颗粒物料通过筛孔掉落,沿着出料口排出;较大颗粒物料留在筛面上继续进行筛分。
通过连续的振动和筛分过程,动筛跳汰机能够实现不同粒径物料的分离和分类。
根据需要,可以调整振动频率、振幅以及筛孔尺寸等参数,以适应不同物料的筛分要求。