古文化常识日月星辰的称谓
- 格式:ppt
- 大小:159.50 KB
- 文档页数:8
三祀日月星辰太阳和月亮扶从坡下山,到肃然再次祭地。
封掸用产于江淮的一茅三脊革段各地珍贵的禽走簿诸物祭祉,并用五色土封祭坛,虮此二封禅之后,汉武帝下雨改元,井令在泰山下“治邸”,禅大典告完成。
此后历代封掸,基本与汉粪南宋以后,封禅不阿到泰单独进行,而是与在京都近郊祭祀天地的仪式合为,封与掸也一井同时进行。
甘样自克代封禅是一代盛典,它具有粉饰太平、夸示夷狄的作川,也是帝王们承天之命以浩万民、树立自己神化形象的一种手段,所烈得到了历代帝下,特别足一些好大喜功的帝王们的高度重视。
历代想到泰山封禅的帝王叉何止上述区医数人,封掸糜费巨人,对百姓骚扰太甚,所雌也只能有少数帝王才能行此盛典。
三祀日月星辰太阳和月亮,娃人问的光明之源古人称太阳为“夫明之神”,月亮为“彼明之神”。
它们电是古人祭花的蕾要件柢,春分之朝,祭于东郁,秋分之岁,祭月于西郊,际两天的日正TAJC106K025RNJ祭之外,举行其他祭祀典礼如地、祈年等,也多以日爿从祀靓步月之礼,渊源很古救武帝时太一坛台祭日月,天刚破晓,救武帝即步出竹建成的祠官,向东力拜揖行礼,夜晚冉向两方拜揖行礼。
但这种早起晚睡的辛苦作,舒服精创皇帝老儿难以坚持,后来就政存宫中简易行礼,草卓事。
魏晋南北朝时,正式确定丁春分朝日,秋分夕月的礼仪,将合祭日月改为月分祭:州轲框南京专营建月祭坛,辽都北京后,仍卅南京制,存北京朝阳门外建坛,枉阜成门外建月坛,坛西向,月坛乐向,钽电容皆为层方台。
从明代开始,规定每连大为甲、丙、戊、庚壬之年,皂帝亲到祭其余年份则由文臣代祭。
每逢地为丑、辰、未、成之年,皇帝亲自刮爿坛祭月,其余年份则武甭代祀。
这一制度一直卅用到清朝。
月妊钟棒星辰之祭丰要是五星、二八宿。
五星指东方岁星,南方荧惑,西方太,北方辰星,中央镇星。
二十八宿指东方苍龙宿:角、亢、氐、房、心、尾、箕;北打玄武七宿:斗、牛、女、虚、危、室、壁;西虎七宿:拿、娄、胃、昴、毕、觜、参;南方术雀七宿:、鬼、柳、星、张、翼、轸。
古代文化常识:天文地理一:天文1.星宿:古代把星座称作星宿。
2.二十八宿:又叫二十八舍或二十八星,是古人为观测日、月、五星运行而划分的二十八个星区,用来说明日、月、五星运行所到的位置。
每宿包含若干颗恒星。
3.流火:流,下行;火,指大火星,即东方苍龙七宿中的心宿。
《诗经·七月》:“七月流火,九月授衣。
”七月相当于公历的八月,流火是说大火星的位置已由中天逐渐西降,表明暑气已退。
4.北斗:又称“北斗七星”,指在北方天空排列成斗形(或杓形)的七颗亮星。
七颗星的名称是:天枢、天璇、天玑、天权、玉衡、开阳、摇光。
排列如斗杓,故称“北斗”。
根据北斗星便能找到北极星,故又称“指极星”。
5.北极星:星座名,是北方天空的标志。
古代天文学家对北极星非常尊崇,认为它固定不动,众星都绕着它转。
其实,由于岁差的原因,北极星也在变更。
6.彗星袭月:彗星俗称扫帚星,彗星袭月即彗星的光芒扫过月亮,按迷信的说法是重大灾难的征兆。
如《唐雎不辱使命》:“夫专诸之刺王僚也,彗星袭月。
”7.白虹贯日:“虹”实际上是“晕”,大气中的光学现象。
这种现象的出现,往往是天气将要变化的预兆,可是古人却把这种自然现象视作人间将要发生异常事情的预兆。
如《唐雎不辱使命》:“聂政之刺韩傀也,白虹贯日。
”8.运交华盖:华盖,星座名,共十六星,在五帝座上,今属仙后座。
旧时迷信,以为人的命运中犯了华盖星,运气就不好。
鲁迅《自嘲》诗:“运交华盖欲何求,未敢翻身已碰头。
”9.月亮:月亮是古诗文提到的自然物中最突出地被描写的对象。
它的别称可分为:(1)因初月如钩,故称月亮为银钩、玉钩;(2)因弦月如弓,故称月亮为玉弓、弓月;(3)因满月如轮如盘如镜,故称月亮为金轮、玉轮、银盘、玉盘、金镜、玉镜;(4)因传说月中有兔和蟾蜍,故称月亮为银兔、玉兔、金蟾、银蟾、蟾宫;(5)因传说月中有桂树,故称月亮为桂月、桂轮、桂宫、桂魄;(6)因传说月中有广寒、清虚两座宫殿,故称月亮为广寒、清虚;(7)因传说中为月亮驾车之神名叫望舒,故称月亮为望舒;(8)因传说嫦娥住在月中,故称月亮为嫦娥;(9)因人们常把美女比作月亮,故称月亮为婵娟。
古代文化常识连载之一:天文读书学习05-11 2204:天文在上古时代,人们把自然看得很神秘,认为整个宇宙有一个至高无上的主宰,就是帝或上帝。
在上古文献里,天和帝常常成为同义词。
古人又认为各种自然现象都有它的主持者,于是把它们人格化了,并赋予一定的名字,例如风师谓之飞廉,雨师谓之翳(屏翳),云师谓之丰隆,日御谓之羲和,月御谓之望舒[1],等等,就是这种观念的反映。
戴望舒、方望舒、丁望舒……取"望舒"为名者多至不可数,而却少见有以"羲和"为尊讳的。
足证明中国文化还是同以月亮为代表的阴性文明更能亲和。
这些带有神话色彩的名字,为古代作家所沿用,成了古典诗歌辞赋中的辞藻,这是一方面。
另一方面,我国是世界上最早进入农耕生活的国家之一,农业生产要求有准确的农事季节,所以古人观测天象非常精勤,这就促进了古代天文知识的发展。
根据现有可信的史料来看,殷商时代的甲骨刻辞早就有了某些星名和日食、月食的记载,《尚书》、《诗经》、《春秋》、《左传》、《国语》、《尔雅》等书有许多关于星宿的叙述和丰富的天象记录,《史记》有《天官书》,《汉书》有《天文志》。
我们可以说远在汉代我国的天文知识就已经相当丰富了。
古人的天文知识也相当普及。
明末清初的学者顾炎武说:三代以上,人人皆知天文。
“七月流火”,农夫之辞也。
“三星在户”,妇人之语也。
“月离于毕”,戍卒之作也。
“龙尾伏辰”,儿童之谣也。
后世文人学士,有问之而茫然不知者矣[2]。
夏、商、周三代以上是尧舜治世,是我国古史中的黄金时代。
但那时没有钟表和月历,要知道时间、季节、方位,都得仰看日月星辰。
“日出而作,日入而息”,作息时间表画在天上。
所以“人人皆知天文”。
现在说天文,一讲就是“大爆炸”,就是“黑洞”,早已脱离古时有诗意的广寒宫和神话般的牛郎织女了。
这样的天文,要“人人皆知”,诚斯难矣。
我们现在学习古代汉语当然不是系统学习我国古代的天文学,但是了解古书中一些常见的天文基本概念,对于提高阅读古书能力无疑是有帮助的。
古代对日月星辰的雅称
众所周知,日月星辰是我们最为熟悉的自然现象,它们的光芒照耀着整个宇宙,让其一亮如昼,晦如夜。
古代人民把它们称为“天河”,“玉昆”,“金星”,“太阳”,“月亮”,表达出最高敬礼和赞颂。
“天河”是人们形容星星之间穿行的传说。
古人称之为“天河”,是因为它宛如河流一般,将星星形成一条条平整的沟壑之中,荡漾着宇宙的光辉和辉煌。
“玉昆”是指太阳和月亮,源于古代诗词,把太阳月亮比作圆珠,来形容它们光照之时的璀璨耀眼。
古人相信,只要月亮存在,就会有“珠芒遍境”的美景,晕开蔚蓝的夜空。
“金星”是指行星,古代人称之为“金星”,是因为星星闪烁着金色的光芒,犹如一颗颗闪烁的宝石,使宇宙变得格外美丽。
“太阳”是古人为形容太阳给世界带来的光明,“太阳”就是擎日神秤,它照耀着人间,赐予耕种节气,使之成为生机活跃的世界。
“月亮”是古人形容月亮朦胧的光晖,照耀着大地,它是安宁与柔和的化身,让人们在夜色中有安全的宁静。
古代人对日月星辰的对待,不仅仅是拜谒、祭祀,更是朴实的心怀,仰望着天空中的璀璨,思索 formless 的无形之事,赋予它这样甜蜜的称呼,期盼着来自它的降临。
古代文化常识:天文地理一:天文1.星宿:古代把星座称作星宿。
2.二十八宿:又叫二十八舍或二十八星,是古人为观测日、月、五星运行而划分的二十八个星区,用来说明日、月、五星运行所到的位置。
每宿包含若干颗恒星。
3.流火:流,下行;火,指大火星,即东方苍龙七宿中的心宿。
《诗经•七月》:“七月流火,九月授衣。
”七月相当于公历的八月,流火是说大火星的位置已由中天逐渐西降,表明暑气已退。
4.北斗:又称“北斗七星”,指在北方天空排列成斗形(或杓形)的七颗亮星。
七颗星的名称是:天枢、天璇、天玑、天权、玉衡、开阳、摇光。
排列如斗杓,故称“北斗”。
根据北斗星便能找到北极星,故又称“指极星”。
5.北极星:星座名,是北方天空的标志。
古代天文学家对北极星非常尊崇,认为它固定不动,众星都绕着它转。
其实,由于岁差的原因,北极星也在变更。
6.彗星袭月:彗星俗称扫帚星,彗星袭月即彗星的光芒扫过月亮,按迷信的说法是重大灾难的征兆。
如《唐雎不辱使命》:“夫专诸之刺王僚也,彗星袭月。
”7.白虹贯日:“虹”实际上是“晕”,大气中的光学现象。
这种现象的出现,往往是天气将要变化的预兆,可是古人却把这种自然现象视作人间将要发生异常事情的预兆。
如《唐雎不辱使命》:“聂政之刺韩傀也,白虹贯日。
”8.运交华盖:华盖,星座名,共十六星,在五帝座上,今属仙后座。
旧时迷信,以为人的命运中犯了华盖星,运气就不好。
鲁迅《自嘲》诗:“运交华盖欲何求,未敢翻身已碰头。
”9.月亮:月亮是古诗文提到的自然物中最突出地被描写的对象。
它的别称可分为:(1)因初月如钩,故称月亮为银钩、玉钩;(2)因弦月如弓,故称月亮为玉弓、弓月;(3)因满月如轮如盘如镜,故称月亮为金轮、玉轮、银盘、玉盘、金镜、玉镜;(4)因传说月中有兔和蟾蜍,故称月亮为银兔、玉兔、金蟾、银蟾、蟾宫;(5)因传说月中有桂树,故称月亮为桂月、桂轮、桂宫、桂魄;(6)因传说月中有广寒、清虚两座宫殿,故称月亮为广寒、清虚;(7)因传说中为月亮驾车之神名叫望舒,故称月亮为望舒;(8)因传说嫦娥住在月中,故称月亮为嫦娥;(9)因人们常把美女比作月亮,故称月亮为婵娟。
古代对万物的雅称大全
古代对万物的雅称有很多,以下为您列举一些常见的雅称:
1. 天:苍穹、碧落、青冥、灵曜、灵穹。
2. 地:坤灵、方仪、大矩、地纪、坤仪。
3. 日(太阳):扶光、东君、金轮、丹曦、乾曜、玄晖、丹灵。
4. 月(月亮):望舒、广寒、琼钩、玉鉴、冰镜、玄兔、金蟾、冰轮(圆月)。
5. 星:北辰、白榆、应星、云川、曜魄。
6. 银河:星汉、银湾、绛河、银汉。
7. 夕阳:落晖、西景、夕晖、西暾。
8. 春天的太阳:春晖。
9. 夏天的太阳:骄阳。
10. 早晨的太阳:朝阳、朝曦、初日、朝光、朝晕、初旭、初景。
11. 黄昏的太阳:夕照、夕曛、夕晕、夕阳、残阳、斜阳、落日。
12. 月亮的别称还有玉弓、玉钩、蟾宫、桂宫等。
13. 银河的别称还有星汉、天汉等。
以上是古代对万物的雅称,每个名称都蕴含着独特的文化
意蕴和诗意,展现了古人对自然万物的敬畏与赞美之情。
星汉灿烂中的称呼引言在夜空中仰望星空,我们常常会被那些闪烁的星辰所吸引。
星星是宇宙中最为美丽和神秘的存在之一,它们以各种不同的形态和亮度点缀着天穹。
人们对于这些星辰有着特殊的情感和敬意,因此赋予它们各种美丽的称号。
本文将探讨一些在星汉灿烂中被广泛使用的称呼,并解释它们背后的含义。
星座名称1. 北斗七星(北斗大梁)北斗七星是中国古代最为著名和重要的星座之一。
据传说,北斗七星是上古时代伏羲氏所创造的乐律体系,在农业、社会生活以及航海等方面都有重要作用。
因此,人们将北斗七星视为祥瑞之物,并给予了它们特殊的尊称。
2. 天琴座(天上音乐家)天琴座是一个位于银河系中心附近、形状优美而富有诗意的星座。
传说中,天琴座代表了古希腊神话中的音乐女神欧律芙。
她以美妙的琴音感动着整个宇宙,因此人们将这个星座称为“天上音乐家”。
3. 猎户座(猎人)猎户座是北半球最为著名的星座之一,由七颗明亮的恒星组成。
这个星座在夜空中形似一个持弓射箭的猎人。
古代人们常常将猎户座与勇敢、智慧和力量等特质联系在一起,并给予了它们“猎人”的称号。
星系名称1. 银河系(银河)银河系是我们所在的星系,也是目前已知宇宙中最大最重要的星系之一。
银河系由数百亿颗恒星、行星和其他天体组成,形似一条绵延不绝的银色带子。
早期的观测者认为这个带子像是一条巨大而美丽的河流,因此将其称为“银河”。
2. 安德洛梯云(安德洛梯星云)安德洛梯云是一个位于银河系中心的星云,由大量气体和尘埃组成。
这个星云呈现出绚丽多彩的外观,包括红色、绿色和蓝色等不同颜色。
人们将其称为“安德洛梯星云”,以表达对它美丽和神秘的敬意。
星体名称1. 太阳(日)太阳是我们生活中最为重要的星体之一,它提供了地球上所有生命所需的能量和光线。
太阳是一个巨大而炽热的恒星,它以其耀眼的光芒支撑着整个太阳系。
在中国文化中,人们常常将太阳称为“日”,并将其视为万物之源。
2. 月亮(月)月亮是地球上最明亮的天体之一,它以其神秘而美丽的形态吸引着人们的目光。
古代文化常识:天文地理一:天文1.星宿:古代把星座称作星宿。
2.二十八宿:又叫二十八舍或二十八星,是古人为观测日、月、五星运行而划分的二十八个星区,用来说明日、月、五星运行所到的位置。
每宿包含若干颗恒星。
3.流火:流,下行;火,指大火星,即东方苍龙七宿中的心宿。
《诗经•七月》:“七月流火,九月授衣。
”七月相当于公历的八月,流火是说大火星的位置已由中天逐渐西降,表明暑气已退。
4.北斗:又称“北斗七星”,指在北方天空排列成斗形(或杓形)的七颗亮星。
七颗星的名称是:天枢、天璇、天玑、天权、玉衡、开阳、摇光。
排列如斗杓,故称“北斗”。
根据北斗星便能找到北极星,故又称“指极星”。
5.北极星:星座名,是北方天空的标志。
古代天文学家对北极星非常尊崇,认为它固定不动,众星都绕着它转。
其实,由于岁差的原因,北极星也在变更。
6.彗星袭月:彗星俗称扫帚星,彗星袭月即彗星的光芒扫过月亮,按迷信的说法是重大灾难的征兆。
如《唐雎不辱使命》:“夫专诸之刺王僚也,彗星袭月。
”7.白虹贯日:“虹”实际上是“晕”,大气中的光学现象。
这种现象的出现,往往是天气将要变化的预兆,可是古人却把这种自然现象视作人间将要发生异常事情的预兆。
如《唐雎不辱使命》:“聂政之刺韩傀也,白虹贯日。
”8.运交华盖:华盖,星座名,共十六星,在五帝座上,今属仙后座。
旧时迷信,以为人的命运中犯了华盖星,运气就不好。
鲁迅《自嘲》诗“:运交华盖欲何求,未敢翻身已碰头。
”9.月亮:月亮是古诗文提到的自然物中最突出地被描写的对象。
它的别称可分为:(1)因初月如钩,故称月亮为银钩、玉钩;(2)因弦月如弓,故称月亮为玉弓、弓月;(3)因满月如轮如盘如镜,故称月亮为金轮、玉轮、银盘、玉盘、金镜、玉镜;(4)因传说月中有兔和蟾蜍,故称月亮为银兔、玉兔、金蟾、银蟾、蟾宫;(5)因传说月中有桂树,故称月亮为桂月、桂轮、桂宫、桂魄;(6)因传说月中有广寒、清虚两座宫殿,故称月亮为广寒、清虚;(7)因传说中为月亮驾车之神名叫望舒,故称月亮为望舒;(8)因传说嫦娥住在月中,故称月亮为嫦娥;(9)因人们常把美女比作月亮,故称月亮为婵娟。
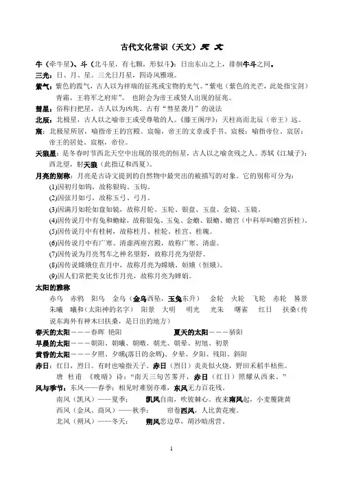
古代文化常识(天文)天文牛(牵牛星)、斗(北斗星,有七颗,形似斗):日出东山之上,徘徊牛斗之间。
三光:日、月、星。
三光日月星,四诗风雅颂。
紫气:紫色的霞气,古人以为祥瑞的征兆或宝物的光气。
“紫电(紫色的光芒,此处指宝剑)青霜,王将军之府库”。
也附会为帝王或贤人出现的征兆。
彗星:俗称扫把星,古人以为凶兆。
古有“彗星袭月”的说法北辰:北极星,古人以之喻帝王或受尊敬的人。
《滕王阁序》:天柱高而北辰(帝王)远。
宸:北极星所居,喻指帝王的宫殿。
宸翰,帝王的文章或手书。
宸极:喻指帝位。
宸居:帝王的居处。
宸枢,帝位。
天狼星:是冬春时节西北天空中出现的很亮的恒星,古人以之喻贪残之人。
苏轼《江城子》:西北望,射天狼(此指辽和西夏)。
月亮的别称:月亮是古诗文提到的自然物中最突出的被描写的对象。
它的别称可分为:(1)因初月如钩,故称银钩、玉钩。
(2)因弦月如弓,故称玉弓、弓月。
(3)因满月如轮如盘如镜,故称月轮、玉轮、银盘、玉盘、金镜、玉镜。
(4)因传说月中有兔和蟾蜍,故称银兔、玉兔、金蟾、银蟾、蟾宫(中科举叫蟾宫折桂)。
(5)因传说月中有桂树,故称桂月、桂轮、桂宫、桂魄。
(6)因传说月中有广寒、清虚两座宫殿,故称广寒、清虚。
(7)因传说为月亮驾车之神名望舒,故称月亮为望舒。
(8)因传说嫦娥住在月中,故称月亮为嫦娥、姮娥(恒娥)。
(9)因人们常把美女比作月亮,故称月亮为婵娟。
太阳的雅称赤乌赤鸦阳乌金乌(金乌西坠,玉兔东升)金轮火轮飞轮赤轮晷景朱曦曦和(太阳神的名字)阳景大明明光光朱曙雀红日扶桑(传说东海外有神木曰扶桑,是日出的地方)春天的太阳―――春晖艳阳夏天的太阳―――骄阳早晨的太阳―――朝阳、朝曦、朝暾、朝光、朝晕、初旭、初景黄昏的太阳―――夕照、夕曛(落日的余辉)、夕晕、夕阳、残阳、斜阳赤日:红日,烈日。
有时也喻指天子。
赤日(烈日)炎炎似火烧,野田禾稻半枯焦。
唐杜甫《晚晴》诗:“南天三旬苦雾开,赤日(红日)照耀从西来。
古代对八大行星的雅称及其含义-概述说明以及解释1.引言1.1 概述概述:八大行星是指太阳系中的太阳、月亮、金星、火星、木星、水星、土星、天王星和海王星。
古代人对这些行星赋予了许多雅称,这些雅称不仅代表了古代人对宇宙的浪漫和崇敬之情,还与文化、传说和神话等方面紧密相连。
在本文中,将会详细探讨古代对八大行星的雅称及其含义。
通过考察各行星的名字和词源,我们可以了解到古代人对行星的不同称谓以及这些称谓所蕴含的丰富内涵。
通过对这些雅称的深入探讨,我们不仅可以了解古代人对太阳系行星的观察和认知,还能感受到他们对宇宙的无尽想象和对自然力量的膜拜。
同时,这些雅称还反映了古代社会的文化背景和历史环境。
本文将详细介绍每个行星的雅称及其含义,并探讨这些雅称所承载的文化意义和象征意义。
通过这些研究,我们可以更深入地了解古代人对宇宙的认知和审美观念,同时也能够从中感受到古代文化的博大精深。
最后,本文将对古代对八大行星的雅称及其含义进行总结,并探讨这些雅称对当代社会的影响和意义。
同时,还将展望未来研究的方向,希望能够进一步挖掘和传承这些古代雅称所蕴含的文化和知识。
1.2文章结构文章结构是指文章的组成部分和各部分之间的关系。
在本文中,文章结构按照以下方式组织:2.1 古代对太阳的雅称及其含义2.2 古代对月亮的雅称及其含义2.3 古代对金星的雅称及其含义2.4 古代对火星的雅称及其含义2.5 古代对木星的雅称及其含义2.6 古代对水星的雅称及其含义2.7 古代对土星的雅称及其含义2.8 古代对天王星的雅称及其含义2.9 古代对海王星的雅称及其含义在正文部分,将依次介绍古代对每个行星的雅称及其含义。
每个小节会包括该行星的雅称和对应的含义解释。
这样的组织结构能够使读者清楚地了解古代对各个行星的命名方式以及它们所代表的含义。
通过这样的结构,读者能够有条理地了解每个行星的雅称以及古代人对于它们的理解。
读者可以通过比较多个行星的雅称及其含义,进一步了解古代人类对宇宙的观察和理解。
古代文化常识(天文、历法)一、天文我们现在学习古代汉语不是要系统学习我国古代的天文学,而是为了提高阅读古书的能力,需要了解古书中一些常见的天文基本概念。
所以接下来就七政、二十八宿、四象、三垣、十二次、分野分别加以叙述。
(一)七政古人把日月和金木水火土五星合起来称为七政或七曜。
金木水火土五星是古人实际观测到的五个行星,它们又合起来称为五纬。
1、金星:古曰明星,又名太白。
金星黎明见于东方叫启明;黄昏见于西方叫长庚。
2、木星:古名歲(岁)星。
古人认为歲星十二年绕天一周,每年行经一个特定的星空区域,并据以纪年。
3、水星:一名辰星。
4、火星:古名荧惑。
5、土星:古名镇星或填星。
(二)二十八宿古人观测日月五星的运行是以恒星为背景的,这是因为古人觉得恒星相互间的位置恒久不变,可以利用它们做标志来说明日月五星运行所到的位置。
经过长期的观测,古人先后选择了黄道赤道附近的二十八个星宿作为“坐标”,称为二十八宿:东方苍龙七宿角亢氏房心尾箕北方玄武七宿斗牛女虚危室壁西方白虎七宿奎娄胃昂毕觜参南方朱雀七宿井鬼柳星张翼轸(三)四象东方苍龙、北方玄武(龟蛇)、西方白虎、南方朱雀,古人把每一方的七宿联系起来想像成四种动物形象,叫做四象。
(四)三垣古代对星空的分区,除了二十八宿外,还有所谓三垣,即紫薇垣、太微垣、天市垣。
1、紫薇垣:古人在黄河流域常见的北天上空,以北极星为标准,集合周围其他各星,合为的一区。
2、太微垣:在紫薇垣外,在星张翼轸以北的星区。
3、天市垣:在房心尾箕斗以北的星区。
(五)北斗北斗是由天枢、天璇、天玑、天权、玉衡、开阳、摇光七星组成。
把天璇、天枢连成直线并延长五倍的距离,就可以找到北极星,而北极星是北方的标志。
北斗星在不同的季节和夜晚不同的时间,出现于天空不同的方位,人们看起来它在围绕着北极星转动,所以古人又根据初昏时斗柄所指的方向来决定季节:斗柄指东,天下皆春;斗柄指南,天下皆夏;斗柄指西,天下皆秋;斗柄指北,天下皆冬。
天文历法一、天文【七曜】又称七政、七纬、七耀。
中国古代对日(太阳星)、月(太阴星)与金(太白星)、木(岁星)、水(辰星)、火(荧惑星)、土(填星、镇星)七大行星的一种总称,源于汉族人民对远古星辰的自然崇拜。
【星宿(xiù)】古代天文学术语,一宿通常包含一颗或多颗恒星。
古人将满天星宿划分为四大星野,青(苍)龙、白虎、朱雀、玄武四象即出自于此,而春秋时又将四象细分成了二十八宿。
【二十八宿】又叫二十八舍或二十八星,是古人为观测日、月、五星运行而划分的二十八个星区,用来说明日、月、五星运行所到的位置。
每宿包含若干颗恒星。
【四象】古人把东、北、西、南四方每一方的七宿想象为一种动物形象,叫作四象。
东方七宿如同飞舞在春末夏初夜空的巨龙,故而称为东宫苍龙;北方七宿似蛇、龟出现在夏末秋初的夜空,故而称为北宫玄武;西方七宿犹猛虎跃出深秋初冬的夜空,故而称为西宫白虎;南方七宿像一只展翅飞翔的朱雀,出现在寒冬早春的夜空,故而称为南宫朱雀。
【分野】古代占星家为了借天象变化来占卜人间的吉凶祸福,将天上星空区域与地上的国、州互相对应,称作分野。
如:“豫章故郡,洪都新府。
星分翼轸,地接衡庐”(《滕王阁序》)是说江西南昌地处翼宿、轸宿分野之内。
【昴(mǎo)宿】西宫白虎七宿的第四宿,由七颗星组成,又称旄(máo)头(“旗头”的意思)。
【斗牛】斗宿与牛宿的合称,都是星宿名。
如:月出于东山之上,徘(《赤壁赋》)徊于斗牛之间。
【壁宿】指北宫玄武七宿中的第七宿,由两颗星组成,因其在室宿的东边,很像室宿的墙壁,又称东壁。
【流火】“流”,下行;“火”,指大火星,即东宫苍龙七宿中的心宿。
“流火”是说大火星的位置已由中天逐渐西降,表明暑气将退。
(《诗经·七月》)如:七月流火,九月授衣。
【北斗】又称北斗七星,指在北方天空排列成斗形(杓形)的七颗亮星。
七颗星的名称分别是:天枢、天璇、天玑、天权、玉衡、开阳、摇光。
排列如斗杓,故称北斗。
古代文化常识:天文知识【星宿】宿(xiù),古代把星座称作星宿。
《范进中举》:“如今却做了老爷,就是天上的星宿。
天上的星宿是打不得的!”古人认为人间有功名的人是天上星宿降生的,这是迷信说法。
【流火】流,下行;火,指大火星,即东方苍龙七宿中的心宿。
《诗经·七月》:“七月流火,九月授衣。
”七月相当于公历的八月,流火是说大火星的位置已由中天逐渐西降,表明暑气已退。
【北斗】又称“北斗七星”,指在北方天空排列成斗形(或杓形)的七颗亮星。
七颗星的名称是:天枢、天璇、天玑、天权、玉衡、开阳、摇光。
排列如斗杓,故称“北斗”。
根据北斗星便能找到北极星,故又称“指极星”。
屈原《九歌》:“操余弧兮反沦降,援北斗兮酌桂浆。
”《古诗十九首》:“玉衡指孟冬,众星何历历。
”玉衡是北斗星中的第五星。
《小石潭记》的“斗折”,意思是像北斗星的曲线一样弯弯曲曲。
【北极星】星座名,是北方天空的标志。
古代天文学家对北极星非常尊崇,认为它固定不动,众星都绕着它转。
其实,由于岁差的原因,北极星也在变更。
三千年前周代以帝星为北极星,隋唐宋元明以天枢为北极星。
一万二千年以后,织女星将会成为北极星。
【彗星袭月】彗星俗称扫帚星,彗星袭月即彗星的光芒扫过月亮,按迷信的说法是重大灾难的征兆。
如《唐雎不辱使命》:“夫专诸之刺王僚也,彗星袭月。
”【白虹贯日】“虹”实际上是“晕”,大气中的一种光学现象。
这种现象的出现,往往是天气将要变化的预兆,可是古人却把这种自然现象视作人间将要发生异常事情的预兆。
如《唐雎不辱使命》:“聂政之刺韩傀也,白虹贯日。
”汉代邹阳《狱中上梁王书》:“昔荆轲慕燕丹之义,白虹贯日,太子畏之。
”燕太子丹厚养荆轲,让其刺秦王,行前已有天象显现,太子丹却畏其不去。
【运交华盖】华盖,星座名,共十六星,在五帝座上,今属仙后座。
旧时迷信,以为人的命运中犯了华盖星,运气就不好。
鲁迅《自嘲》诗:“运交华盖欲何求,未敢翻身已碰头。
”【月亮的别称】月亮是古诗文提到的自然物中最突出的被描写的对象。
古代对星辰的雅称星辰在古代文化中一直被人们所仰慕和赞美,被称为“日月之精华”,“天上瑞光”,充满神秘和宏大的力量。
古人通过对星辰的观察和研究,形成了丰富的雅称和寓意,下面是一些与星辰相关的古代雅称。
1. 星辰:星辰一词表达了古人对星空中的明亮、美丽和神奇的赞美之情。
星辰在古代文化中被视为神秘而伟大的存在,象征着智慧、力量和命运的轨迹。
2. 皓月:古人将明亮的月亮称为“皓月”,充满诗意和浪漫情怀。
皓月高悬,辉映着大地,象征着希望、美好和庄严。
3. 朝阳:古人对绚丽的早晨阳光称之为“朝阳”,寓意着新的一天的到来,充满无限生机和希望。
朝阳的出现,给人们带来温暖和能量。
4. 万顷星河:古人对星空的广阔和繁星点点称之为“万顷星河”。
星河璀璨,覆盖在苍穹之上,给人们以无限想象和遐想的空间。
5. 金星:古代将明亮的早晨和黄昏的星辰叫做“金星”,寓意着光明和希望。
金星独特的亮度和坚硬的金色给人们以积极向上的力量。
6. 夜明珠:古人对夜晚的明亮星辰称之为“夜明珠”。
夜明珠的存在给人们带来光明和宁静,指引着迷失者的方向。
7. 璀璨之芒:古人对星辰中的最亮的星星给予了“璀璨之芒”的雅称。
璀璨的星辰芒照亮黑夜,给人们带来希望和勇气。
8. 捷报星:古人崇尚胜利和喜悦,将常常出现在胜利之后的繁星称之为“捷报星”。
捷报星高高挂起,象征着喜讯传遍大地。
9. 星雨:古人将星辰点点落下的样子形象地比喻为“星雨”。
星雨如琉璃碎片,美丽而神秘,给人们带来无尽的遐想和想象。
10. 星语:古人对星辰的语言和信息称之为“星语”。
星语通过星辰传递,传达着宇宙的智慧和秘密,给人们以启迪和鼓舞。
总之,古人对星辰的雅称充满着对自然的敬畏和对命运的思考。
这些雅称不仅是对星辰美丽和神秘的赞美,也是对人类智慧和力量的一种寄托。
星辰给人们带来光明、温暖和希望,引发了无数古人的思考和探索。
古代天体的雅称嘿,朋友们!咱今天来聊聊古代那些关于天体的超有趣的雅称呀!你说月亮,咱古人可给它起了好多好听的名儿呢!什么“婵娟”呀,你想想,多美的词儿呀,就好像那月亮是个婀娜多姿的美人儿似的。
还有“玉盘”,哎呀,那圆圆的月亮可不就像个大大的玉盘挂在天上嘛,又亮又好看。
每当晚上看到那月亮,我就忍不住想,古人可真会形容啊!再说说太阳,那也是有不少雅称的哟!“赤日”,听着就觉得热辣辣的,太阳可不就是红彤彤的嘛。
还有“骄阳”,夏天那大太阳一出来,可不就是骄阳似火嘛,热得人都受不了啦。
星星呢,那“繁星”就不用说啦,晚上抬头一看,那满天的星星可不就是繁星点点嘛。
还有“星汉”,哇,感觉好有气势呀,就像那星星组成了一条浩瀚的星河。
你说这些雅称是不是特别有意思呀?就好像古人把对天体的喜爱和想象都融入到这些名字里了。
咱现在看到月亮、太阳、星星,也可以想想这些雅称,感受一下古人的浪漫和智慧呀。
咱平时看夜空的时候,是不是觉得特别神奇呀?那月亮有时弯弯的像个小船,有时又圆圆的像个大饼,多好玩呀。
太阳每天升起落下,给我们带来光明和温暖,没有它可不行呢。
星星一闪一闪的,就像在跟我们眨眼睛,好像在跟我们说什么秘密似的。
这些古代天体的雅称,不只是一些好听的名字,它们还承载着古人对宇宙的好奇和敬畏呢。
他们没有我们现在这么多的科学知识,但他们用自己的想象和诗意给天体赋予了这么多美妙的名字。
我们现在虽然知道了很多关于天体的科学知识,但也不能忘了古人的这份浪漫呀。
想想看,如果没有这些雅称,我们说起月亮、太阳、星星来,是不是就没那么有意思啦?这些雅称就像是给天体穿上了一件件漂亮的衣服,让它们变得更加生动、有趣。
所以呀,我们要好好珍惜这些古代的文化遗产,让它们一直流传下去。
下次你再看到月亮、太阳、星星的时候,不妨在心里默念一下它们的雅称,感受一下古人的情怀。
你难道不觉得这样会让我们对天体更加有感情吗?难道不觉得这样会让我们的生活更加丰富多彩吗?让我们一起在这美妙的天体世界里遨游吧!。
天空、星星、太阳、月亮的别称.doc
一、天空
1、沧海遥天星:指天空中漫展的星星,字面意思即“天空像大海一样遥远” 。
2、九苍穹:古代帝王之称,也指仰望的天空,意思是穹苍无垠,深不可测。
3、崦嵫之苍:崦嵫取自“崦嵫相望”,即天空无比广阔,深不可测。
4、海上勾苍:这是秦汉时期叙诗体裁的一种形式,即指张望天空,一望无际,如此
大的天空比海洋更大。
二、星星
1、天弯弯:古代常用比喻状语,指星星点点闪烁,好似一条条彩虹横跨天空。
2、星海漫漫:指星星犹如一片明亮的海洋,繁星无边,天空高远,深不可测。
3、星璀璨:指星星璀璨闪光,好像燕尾蝶,灿烂多彩,照亮整个夜空。
4、星花缤纷:指星星洒落在夜空之中,繁星交辉,煖散夺目,五颜六色,千姿百态。
三、太阳
1、朝霞明:指早晨的太阳升起,到处明亮的光芒交织,洒满山川大地,使得这一切
都充满生机。
2、日晷龙宫:指太阳照耀,将整个世界变成一个巨大的金银龙宫,耀眼灿烂。
3、天鹅绒:太阳升起时,会将整个夜空染上一片灿烂的鹅绒色,绚丽多彩、令人赏
心悦目。
4、金碧辉映:指晨曦中,太阳照耀,将整个世界照亮,色彩斑斓,照射在山水之间,晶莹剔透,让人看到一片美好的景象。
四、月亮
1、皓月清光:指月亮清晰明亮,皓若白云,在夜空之中。
2、玉碧孤照:指月光晶莹剔透,玉碧般的夜空,单独照耀着整个夜晚。
3、女皇之宴:指月亮变得灿烂,如同皇后的宴会一样,显得格外的显眼夺目。
4、万盏古灯:指夜晚照耀的月亮,像一盏盏金色的古灯,将整个夜空照得宛若白昼。