交通导行方案(全封闭)
- 格式:doc
- 大小:20.50 KB
- 文档页数:5
交通导行组织方案及保证措施1、交通导行原则(1)安全原则:根据实际占用道路的类型、道路状况、施工区段划分等状况,在遵守国家标准的基础上,进行道路施工区交通路线的优化疏解与安全维护设施的合理设置,保证过往行人、车辆及施工人员的安全。
(2)便民原则:道路施工时确保利用滨文路出行的居民提供必要的行驶路线,避免绕行线路,尤其是对行人、骑自行车等弱势群体重点保护,贯穿其需求理念。
(3)分离原则:占用道路施工时,做好施工作业区与交通区、机动车与非机动车以及行人等的分离,维持施工区的良好秩序,保证施工人员与行人、骑自行车者或驾驶人员的安全。
(4)连续性、一致性原则:施工区路线的选择尽量与施工之前保持一定的连续性与一致性,施工前道路的一些特征标志在不违背交通安全的前提下最大可能地保留,避免加重驾驶人经过时获取信息量的负荷。
(5)施工交通组织本着公交优先、交通畅通优先的原则。
(6)满足社会交通流量,保证高峰期的需求,确保车辆行人安全顺利通过施工区域。
(7)有利于施工组织管理,且使施工对人民群众、社会经济生活的影响降到最低。
(8)应与现场平面布置图协调一致。
2、交通导行方案本工程四条路均为农村道路畅通工程改建工程,施工期间为保证附近居民出行及车辆交通,须对进行交通导行疏解。
对于本工程利用既有老路路段采取“半幅施工、分幅施工”的方案,不中断老路交通,要保证现状道路交通不致中断,若不能满足通行条件,应在施工段设置通行便道,同时利用周围路网,在高峰时段和施工关键节点分流部分交通,保证施工期间安全通行。
根据老路与新建道路的位置关系,交通组织方案可分为如下两种:(1)单侧拓宽交通组织方案第一步:老路正常通行。
在施工开始阶段,先施工拓宽新建部分,现状道路作为保通道路,沿线设置相关警示标志,限速40km/h,确保双向两车道的通行条件。
单侧拓宽第一步分流示意第二步:改建老路部分。
待新拓宽路幅主体工程实施完成,进行换幅施工,对现状老路进行改建,其保通分流同第一步。
交通导行组织方案及保证措施1、交通导行原则(1)安全原则:根据实际占用道路的类型、道路状况、施工区段划分等状况,在遵守国家标准的基础上,进行道路施工区交通路线的优化疏解与安全维护设施的合理设置,保证过往行人、车辆及施工人员的安全。
(2)便民原则:道路施工时确保利用滨文路出行的居民提供必要的行驶路线,避免绕行线路,尤其是对行人、骑自行车等弱势群体重点保护,贯穿其需求理念。
(3)分离原则:占用道路施工时,做好施工作业区与交通区、机动车与非机动车以及行人等的分离,维持施工区的良好秩序,保证施工人员与行人、骑自行车者或驾驶人员的安全。
(4)连续性、一致性原则:施工区路线的选择尽量与施工之前保持一定的连续性与一致性,施工前道路的一些特征标志在不违背交通安全的前提下最大可能地保留,避免加重驾驶人经过时获取信息量的负荷。
(5)施工交通组织本着公交优先、交通畅通优先的原则。
(6)满足社会交通流量,保证高峰期的需求,确保车辆行人安全顺利通过施工区域。
(7)有利于施工组织管理,且使施工对人民群众、社会经济生活的影响降到最低。
(8)应与现场平面布置图协调一致。
2、交通导行方案本工程四条路均为农村道路畅通工程改建工程,施工期间为保证附近居民出行及车辆交通,须对进行交通导行疏解。
对于本工程利用既有老路路段采取“半幅施工、分幅施工”的方案,不中断老路交通,要保证现状道路交通不致中断,若不能满足通行条件,应在施工段设置通行便道,同时利用周围路网,在高峰时段和施工关键节点分流部分交通,保证施工期间安全通行。
根据老路与新建道路的位置关系,交通组织方案可分为如下两种:(1)单侧拓宽交通组织方案第一步:老路正常通行。
在施工开始阶段,先施工拓宽新建部分,现状道路作为保通道路,沿线设置相关警示标志,限速40km/h,确保双向两车道的通行条件。
单侧拓宽第一步分流示意第二步:改建老路部分。
待新拓宽路幅主体工程实施完成,进行换幅施工,对现状老路进行改建,其保通分流同第一步。
通州区通刘公路全封闭交通导⾏⽅案南通市通州区通刘公路拓宽改造⼯程(X205⾓通线刘桥镇区-南通交界)交通组织⽅案编制单位:编制⼈:编制⽇期:通州区通刘公路(X205⾓通线刘桥镇区⾄南通交界)拓宽改造⼯程道路封闭及交通疏解⽅案本路段路线长3.803公⾥,原⽼路路⾯宽度仅为7⽶,为当地群众出⼊和过境车辆的主要通道且机耕路⼝较多,为了最⼤限度的减少对社会交通的影响,⼜有利于我们施⼯的安全,所以实⾏全封闭施⼯,在红线范围由⽼路东侧另开辟⼀条7⽶宽的道路,限制轻型以上及过境车辆通⾏的交通组织(即7m便道可以通⾏当地轻型车辆及⾏⼈)。
1、编制依据1)、施⼯设计图2)、投标书及相关⽂件3)、现场施⼯调查资料4)、国家及地⽅法律法规、政策5)、当地交通管理部门相关要求2、编制原则1)、确保车辆、⾏⼈安全顺利通过施⼯区域,交通疏导⽅案按照“尽量分流、严禁堵塞、减少⼲扰、确保畅通”的总⽅针组织。
2)、当施⼯与正常交通有冲突时,要先服从交通后安排施⼯。
3)、遵循国家和江苏省现⾏有关的⼟地、环境保护、⽔⼟保持、⽔利与⽔资源等⽅⾯的法规、条例和国家及道路安全⽣产⽅⾯的规定要求。
3、⼯程概况:1)、路线总体⾛向通州区通刘公路(X205⾓通线刘桥镇区⾄南通交界)拓宽改造⼯程位于南通市通州区,是刘桥镇⾄南通市区的⼀条联络线,起点位于刘桥镇镇区,终点⽌于南通交界处,路线全长3.803Km。
道路定级为⼀级公路。
2)、设计标准本项⽬采⽤⼀级公路标准,设计速度60Km/ h,路⾯设计宽度为29.5⽶,采⽤双向四车道标准。
桥梁净宽为24.5m,设计荷载等级为公路-Ⅰ级。
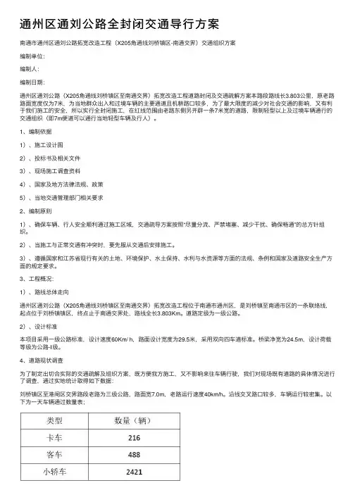
4、道路现状调查为了制定出切合实际的交通疏解及组织⽅案,既⽅便我⽅施⼯,⼜不影响来往车辆⾏驶,我们对现场既有道路的具体情况进⾏了调查,通过实地统计取得如下数据:刘桥镇区⾄港闸区交界路段⽼路为三级公路,路⾯宽7.0m,⽼路运⾏速度40km/h。
沿线交叉路⼝较多,车辆运⾏较密集。
交通导行疏导方案一、导行及疏导措施由于本项目管网工程施工需要占用人行道、车行道、两处下穿轨道、部分顶管下穿居民楼房,交通疏导及周边关系协调为本次施工重点和难点。
因此我司采取了如下交通导行及疏导措施;1、行车道内的围挡在上游外30米处设置交通警示牌、夜间警示灯(间距20米)以及反光锥、等导流设备,提醒过往车辆及行人。
人行道内的围挡前后张贴施工告示牌,并设立标志标识牌,如“前方施工,请绕道通行”等,并悬挂夜间警示灯、导流灯等警示标志。
在施工路段前方或比较危险的路段(如转弯位、施工车辆出入口等位置)增设车载式可变信息灯(带电池),确保夜间安全行车。
2、施工期间临时出入口的设置要谨慎考虑,应取得路政交警及相关部门的同意,并有足够的警示标志,配备专职安保人员值守。
3、车流高峰期间施工应取得交警的配合,宜配备交通清障车在施工作业区附近待命,现场由交警指挥交通。
借道通行时要预先处理中央分隔带紧急开口处,保证足够的开口宽度。
4、异常天气状况时,一要设立提示警告标志,在公路入口的各车道设醒目“前方雾大(大雨),减速行使,保持车距”的提示牌或可变情报板提示,让驾驶员在行车过程中提高警惕。
5、因施工需要,临时占用公路用地或桥底的,须征得扩建交通组织领导小组的同意,并到相应路政队办理相关手续。
6、因施工需要,临时占用涉及轨道交通的,须征得轨道交通部门的同意,并办理相关手续。
7、对大型的封路施工方案,如:半幅封闭和临时封闭主要出入口进行路面施工等,应提前向上报交管审批,交管部门在施工前通过媒体发布信息。
8、不管是白天或夜间进入路面施工区的施工人员必须穿好反光服,施工人员不得随意走出作业区域。
9、施工车辆必须按指定的行车路线出入,并听从指挥员的指挥。
材料、设备应放置整齐有序,不得阻塞交通。
10、根据各分段施工点位长度,派专人协助交警疏导交通。
二、交通导行维护保证措施1、交通导行及疏导工作时是本次施工过程管理中必须高度重视和落实解决的一方面。
XXXX工程交通组织方案北京XXXXXXX有限企业7月7日交通组织方案一、工程概况本工程为XXXXXXXXXX工程,XXX北侧有XXXXXXX管道,由此接线向南引DN200管线,进入XXXXXX院内。
二、交通导行详细措施交通导行旳详细措施为:本工程施工须占XXXXX路双向车道,占双向车道主辅路37米。
详细车行线路见交通组织示意图。
在断路位置夜间设有红色警示灯以保证安全,并在凌晨5点后在作业路段铺设防滑钢板(握槽)。
三、导行期间安全措施工程现场建立完善旳保证安全生产旳规章制度,并严格监督实行。
加强对全体工作人员旳安全生产及劳动保护教育,使参与施工旳每一种人从思想上都对安全工作得以充足重视。
施工中应注意:1.在交通导行期间,两端设有专职交通疏导员,统一着装,协助疏导交通。
设置醒目交通导行标志,夜间设置红色交通警示灯,施工围挡外侧设置防撞桶,施严防由于导行导致交通事故。
2.在交通导行期间,应积极配合并协助交通部门维护交通秩序,防止施工现场交通秩序混乱导致事故。
3.导行期间断路对当地居民及过往车辆通行导致不便,应积极协调与当地居民及其他各方面旳关系,互相谅解,以保证交通导行顺利进行。
4.建立健全安全保证体系,完善安全管理制度,设置专职安全监督员。
5. 专职安全员常常对现场进行巡视检查,纠正安全生产中旳多种隐患,发现违反操作规程旳人员要立即制止,停工整改。
6. 严格执行现场安全管理制度,常常开展安全大检查活动。
7.坚持全员安全教育制度,提高施工人员旳自保与互保意识,将安全生产责任制贯彻到各职能部门,各作业班组责任到人。
8.所有进入施工现场人员,必须按规定佩戴安全帽等个人劳动保护用品,凡不符合安全规定者,严禁上岗。
9.设置专职安全分队对施工围挡进行巡查检查,保证围挡及施工护栏牢固有效。
10.当施工现场发生安全事故时,立即组织人员进行急救工作,保护事故现场,同步向上级部门汇报,参与事故调查分析。
四、文明施工及环境保护1.文明施工认真贯彻执行北京建设工程施工现场环境保护工作基本原则和北京市建设工程施工现场管理基本原则,加强现场文明施工管理。
全封闭交通组织实施方案清晨的阳光透过窗帘的缝隙,洒在桌面上,我泡了杯咖啡,开始构思这个全封闭交通组织实施方案。
思绪如同一幅流动的画卷,一点一点在脑海中展开。
一、项目背景随着城市化进程的加快,交通拥堵问题日益严重,为了缓解交通压力,提高道路通行效率,我们决定实施全封闭交通组织。
这个想法在我脑海中盘旋已久,今天终于要把它变成现实。
二、目标设定1.提高道路通行效率,缩短市民出行时间。
2.保障交通安全,减少交通事故。
3.提升城市形象,为创建文明交通城市奠定基础。
三、实施方案1.封闭区域划分我们需要对封闭区域进行划分。
这个区域要涵盖主要交通干道,同时考虑到居民出行需求,不能过于狭小。
我在地图上画出了几个可能的封闭区域,然后逐一分析它们的优缺点。
2.交通管制措施(1)设置交通信号灯,规范交通秩序。
(2)实行单向行驶,减少交叉冲突。
(3)设置临时停车场,缓解停车难题。
(4)加强交通执法,确保交通规则得到遵守。
3.交通引导策略(1)完善公共交通系统,提高公共交通服务质量。
(2)鼓励市民绿色出行,减少私家车出行。
(3)利用大数据分析,优化交通流线。
(4)开展交通安全宣传教育,提高市民交通安全意识。
4.应急预案(1)制定详细的应急预案,确保在突发情况下迅速响应。
(2)成立应急指挥部,协调各方力量进行应急处置。
(3)加强信息沟通,确保应急信息传递畅通。
(4)定期组织应急演练,提高应急处理能力。
四、实施步骤1.开展前期调研,确定封闭区域和交通管制措施。
2.制定详细的实施方案,报批相关部门。
3.加强宣传引导,提高市民知晓率和参与度。
4.分阶段实施交通管制措施,确保平稳过渡。
5.对实施效果进行评估,及时调整方案。
五、预期效果1.道路通行效率提高,市民出行时间缩短。
2.交通事故减少,市民出行更加安全。
3.城市形象提升,为创建文明交通城市奠定基础。
这个全封闭交通组织实施方案,是我根据多年的工作经验和现实需求精心设计的。
虽然实施过程中可能会遇到各种困难和挑战,但我相信只要我们齐心协力,就一定能克服一切困难,让这个方案顺利实施。
交通导行方案海安县江海路改造工程是一项城市次干路改造工程,位于海安县,西起现状永安路,东至现状通榆路,设计桩号范围为K0+085~K2+761.094,全长2676.094米。
沿线现状路侧以商业街、店铺、民房、小区为主。
本文将介绍其交通导行方案。
编制依据包括《公路工程技术标准》、《公路桥涵施工技术规范》、《公路工程施工安全技术规范》、《公路交通标志标线设置规范》、《道路交通标志和标线》、《公路交通安全设施设计规范》以及江海路改造图纸等,同时还考虑了当地交警部门对交通组织的要求。
针对永安路~草坝路施工段小区和商铺主要集中在K0+085~K0+250两侧,车辆行人繁忙的情况,本工程中洋现代城小区东侧—草坝路为全封闭施工,K0+085~中洋现代城小区东侧中间机动车道封闭留置8米宽满足车辆行人通行,两侧非机动车道封闭。
施工过程中采用动态控制,根据现场的需要灵活机动。
围挡按施工进度阶段提前一天施工保证车辆行人安全。
为了最大限度降低施工对行人、居民正常交通出行的不利影响,本工程制定了科学、合理有序的交通组织方案,以保证各交叉通的畅通,保证工程建设的顺利实施和如期竣工。
交通疏导方案按照“严禁堵塞、减少干扰、确保畅通”的总方针组织,以确保车辆、行人安全顺利通过施工区域为原则。
在施工期间,必须保持旧路和地方道路的畅通。
为此,需要布设必要的临时性排水、支挡警告设施以及施工标志和行车标志,以组织和引导交通。
同时,应该安排专人管理和负责交通指挥,设立必要的交通指挥岗。
如果发现问题,应及时组织处理。
如果出现抢道堵车现象,应立即有专人指挥,不可由司机自由行驶。
同时,应加强施工车辆、施工人员与交通车辆之间的交通安全管理。
为了减少施工与交通间的干扰,施工区域实行全封闭作业,施工作业范围与交通车道分开,即在施工作业范围设置施工围护,力求做到互不干涉。
在施工准备阶段,必须对全线交通情况做实地观测,绘制交通流量图,以确定相应有效的施工部署的依据,以保证交通流量和高峰期的需要。
一、编制依据为确保施工期间道路交通的顺畅,最大程度降低施工对周边居民和社会经济生活的影响,根据《道路交通标志和标线》(GB5768-2009)、《公路交通标注和示线设置规范》(JTG D82-2009)等相关规定,特制定本专项交通导行方案。
二、工程概况本项目位于天雨路,现状道路为混凝土路面,因两侧小区密集建设,社会行人和车流量较大。
为确保施工期间交通畅通及交通安全,需对天雨路进行封闭施工,并采取交通导行措施。
三、交通导行原则1. 安全第一:确保施工区域及交通参与者安全。
2. 科学合理:根据施工进度和交通流量,科学合理地组织交通。
3. 便民利民:最大限度减少对沿线居民出行的影响。
4. 节约资源:充分利用现有道路资源,降低施工成本。
四、交通导行方案1. 施工区域封闭:天雨路施工区域封闭,禁止一切车辆和行人通行。
2. 临时道路设置:在施工区域周边设置临时道路,供非施工车辆和行人通行。
3. 交通分流:根据交通流量,对施工区域周边道路进行交通分流,确保交通畅通。
4. 交通标志设置:在施工区域及周边道路设置醒目的交通标志,引导车辆和行人安全通行。
5. 现场管理:设置专职交通管理人员,负责交通疏导和现场管理。
五、施工导行部署1. 交通导行原则:遵循“占一还一”的原则,占用一条车道则设置一条施工便道。
2. 交通导行实施方案:根据施工进度和交通流量,制定详细的交通导行方案,并进行实时调整。
3. 交通保障体系:建立完善的交通保障体系,确保施工期间交通畅通。
4. 交通导行措施:- 设置围挡,严格控制临时占路范围和时间。
- 设置临时交通导行标志,引导车辆和行人安全通行。
- 组建现场人员协助交通管理部门疏导交通。
5. 疏导管理措施:制定详细的疏导管理措施,确保施工期间交通秩序井然。
6. 交通设施计划:根据施工进度和交通需求,计划设置必要的交通设施。
7. 安全保证措施:制定安全保证措施,确保施工区域及交通参与者安全。
8. 文明施工措施:加强文明施工管理,确保施工期间环境卫生。
施工期间交通导行方案目录一、项目概述 (3)1. 项目背景介绍 (3)2. 施工区域概况 (4)3. 交通导行方案的目标与重要性 (5)二、交通状况分析 (6)1. 施工区域的交通流量统计 (6)2. 现有交通设施及状况评估 (7)3. 周边道路网络分析 (8)4. 公共交通资源分析 (8)三、施工期间交通组织 (9)1. 施工阶段划分 (10)2. 各阶段交通流量预测 (11)3. 交通导行原则与策略 (12)4. 临时交通设施规划 (13)四、具体交通导行方案 (14)1. 导向标志与指示牌设置 (15)2. 临时道路改建及优化措施 (17)3. 行人与非机动车通行路径规划 (18)4. 应急通道与紧急救援措施 (19)5. 公共交通调整方案 (20)五、交通安全保障措施 (21)1. 施工区域安全措施 (22)2. 交通安全管理责任制度 (23)3. 交通安全宣传教育 (25)4. 交通事故应急预案 (25)六、环境影响评估及改善措施 (26)1. 施工对周边环境的影响分析 (27)2. 减少施工期间交通拥堵的措施 (28)3. 降低施工噪声和尘土污染的措施 (29)4. 恢复和改善交通环境的长远规划 (30)七、实施进度安排与监督评估 (31)1. 施工进度计划及关键节点控制 (33)2. 交通导行方案的实施步骤 (34)3. 实施过程中的监督与评估机制 (36)4. 对方案的调整与优化建议 (37)八、投资预算与资金来源 (38)1. 交通导行方案的预算估算 (39)2. 投资来源及资金分配计划 (39)3. 成本效益分析 (40)4. 风险控制及应对措施 (41)一、项目概述本次施工期间交通导行方案是针对XX工程施工过程中的交通管理制定的。
该工程位于城市核心区域,施工规模大、周期长,对周边交通产生一定影响。
为确保施工期间道路畅通、交通安全,减少施工对周边居民出行的影响,特制定此交通导行方案。
交通导行解决方案清晨的阳光透过窗帘洒在书桌上,我的大脑像被唤醒的机器,开始飞速运转。
交通导行,这个看似简单却充满挑战的话题,在我脑海中逐渐展开。
一、项目背景城市越来越大,车辆越来越多,交通拥堵成为每个大城市都无法回避的问题。
如何优化交通导行,提高道路通行效率,成为我们亟待解决的问题。
二、目标定位1.缓解交通拥堵,提高道路通行能力。
2.优化交通结构,提升市民出行体验。
3.实现智能化管理,提高交通导行效率。
三、解决方案1.道路优化(1)拓宽道路:对于拥堵严重的路段,可以考虑拓宽道路,增加通行车道,提高道路通行能力。
(2)设置专用车道:为公交、出租车等特定车辆设置专用车道,减少道路拥堵。
(3)合理规划交叉口:优化交叉口设计,减少拥堵点。
2.交通信号优化(1)智能调控:采用智能交通信号系统,根据实时交通流量调整信号灯时长,提高道路通行效率。
(2)多相位控制:在交叉口设置多个信号相位,减少车辆等待时间。
3.出行方式引导(1)鼓励绿色出行:通过优惠政策,鼓励市民选择公共交通、自行车等绿色出行方式。
(2)合理规划公共交通:增加公共交通覆盖范围,提高公共交通服务水平。
4.智能化管理(1)大数据分析:利用大数据技术,分析交通流量、拥堵原因等,为交通导行提供决策依据。
(2)实时监控:通过摄像头、无人机等设备,实时监控道路情况,及时发现并处理拥堵点。
5.停车管理(1)合理规划停车场:在居民区、商业区等区域合理规划停车场,缓解停车难题。
(2)智能停车:采用智能停车系统,提高停车效率。
四、实施步骤1.调研分析:对现有交通状况进行详细调研,分析拥堵原因。
2.制定方案:根据调研结果,制定针对性的交通导行解决方案。
3.试点推广:在部分路段进行试点,验证方案效果。
4.完善优化:根据试点结果,对方案进行完善和优化。
5.全面实施:将优化后的方案在全市范围内进行推广。
五、预期效果1.道路通行能力提高:通过拓宽道路、优化交通信号等措施,提高道路通行能力。
第一节交通导行方案第一小节交通安全保证1、保证按交管部门核准的施工时间、占路范围、交通维护设施和专职维护人员进行施工。
2、保证导行路路面平整。
3、保证交通维护设施的规格符合国家标准并按照国标标准进行使用及码放对每次占路施工作业指派专人进行现场交通疏导并要求安全负责人进行现场指挥。
4、对施工现场的交通设施进行保护保证不碰撞、不损坏、不污染交通设施设专人看管、维护和清理如有上述情况应及时向交管部门报告及时修复交通设施并承担修复费用。
5、保证应急方案所需各种设施能按方案及时到位,在施工时如遇意外情况应立即启用相应的应急预案,如若有伤员必须立即对伤员采取相应的紧急救助并及时拨打120急救中心求助热线,现场作业时如发生火情应立即启动消防预案并及时拨打火警电话119。
6、保证施工期间值班人员24小时值班值班人员在值班时必须穿反光背心不得打闹、酗酒、离岗、脱岗如发生特殊情况、意外事故必须要及时汇报施工现场领工人员采取相应紧急措施。
7、保证按照交通部门核准的工期进行施工在因遇到特殊天气及其它意外情况需要延期施工的应及时上报交管部门待批准后再行施工。
8、保证听从现场民警指挥保证交通安全并按要求配置足够数量的施工专业协管员队伍协助民警有效疏导行人和车辆。
9、保证在施工前按国标规范码放足够数量的交通维护设施在施工期间维护好设施在施工完毕后撤出设施、恢复交通如若因施工期间交通维护设施不齐全、未按国标码或施工完毕后遗留下交通安全隐患所造成的交通事故或损失一律由施工负责人或施工单位法人承担相应责任。
第二小节交通设施和协管员维护方案【1】交通设施明细表前方施工20面车辆慢行20面左道封闭20面右道封闭20面向左改道20面向右改道20面方形锥桶带链200个防撞消能桶50个圆盘爆闪灯40盏梅花警示灯60盏LED箭头灯≥2米10个反光背心200件防撞筒(消能桶)40个交通标志牌20块道路施工牌20块车辆慢行牌20块交通指挥旗50个闪光指挥棒40个【2】协管员维护方案本工程根据施工特点设两处重点疏导岗分别为施工段的起点和终点每岗不少于2人根据施工段长短每隔100米设置一处流动巡视岗每岗1人主要负责段内的设施维护及安全监管工作以确保施工期间交通顺畅。
环镇北路(K0+820段-九龙路)改造市政工程施工交通导行方案(一)江苏广泽建设有限公司2017年9月15日一、工程概况本工程为环镇北路(K0+820段-九龙路)改造市政工程,南起安定河(K0+820),北至九龙路(K2+337.839),全长约1518米。
现状车行道宽12米,为孟河镇区南北向主要道路。
老路为沥青贯入式路面。
道路两侧为密集商铺、工厂、加油站、快递物流公司等。
道路车行道两侧均有通讯和供电杆件及变压器。
路灯在东侧车行道边,杆件整体较为凌乱。
道路两侧地形台阶型高低差较为常见。
为了减少施工期间对周围环境及居民生活的影响,确保施工安全,达到防尘降噪的效果,提高文明施工的水平,遵循业主要求,特制定交通导行方案如下:二、施工及交通导行方式1、主要导行措施:机动车道全封闭施工(1)施工时需将道路全封闭设置围挡,道路两侧围挡至两侧商铺门前4米处做交通便道,方便沿线居民生活通行。
为了保证交通安全,两侧便道为单线单向通行,只能非机动车通行,禁止机非混行,禁止行人逆向通行。
(2)为了保证道路沿线厂区及快递物流公司正常运作,建议沿线各工厂及各快递物流公司施行小车转运。
沿线居民机动车停放在各支线道路上。
请甲方领导沟通协调。
2、施工围挡现场施工围档采用内白外蓝轻质彩钢板进行封闭,高度2.0m,立柱边长100mm,高2.5m的方形钢管外套PVC塑料管,钢管壁厚3mm,每3m设置一根型钢立柱。
围挡搭设整齐牢固、并按照规定设置警示和标识。
3、布设警示灯(1)围档上方每隔3米布设一盏低压警示红灯,用绝缘线缆及绝缘绑线,将标志灯固定在围挡支架布设的小方木上。
(2)在施工区域入口及路口拐弯处设置交通警示灯并保证足够的照明,以确保过往车辆及行人的通行安全。
4、设置导行牌及警示标志(1)在东西两侧的路口及施工区域入口处分别设置醒目的交通导行标志牌,及早对过往车辆进行警示和疏导。
(2)围档外侧及东西两侧30米外处分别用隔离桩警示隔离,并安放导向箭头指示灯(详见附图)。
交通导行作业方案1、人员配备情况根据施工要求,设置了交通安全文明施工领导小组,交通安全文明施工领导小组执行严格的施工管理制度,加强文明施工,树立交通意识、环境意识,严格执行有关交通管理的审查、审批程序,积极配合相关部门的交通管理。
负责施工安全标志、设施的设置,通过合同约定并监督各施工队的具体落实;设置工程施工安全设施;确保工程施工作业人员、设备的安全。
2、物资配备情况按照该方案要求已经配备了施工所需的各种标志牌、反光背心、锥形桶、水马以及一定量的宣传标语等物品,最大程度上保证安全施工。
(1)所需防护警戒指示用品封闭围挡:2000米隔离锥:6个具体使用数量根据工程实际需求量为准。
(2)所需防护警戒指示用品爆闪灯:6个施工警示灯:55个防撞桶:300个。
具体使用数量根据工程实际需求量为准。
(3)道路翻修施工以及破路恢复施工用安全导行标志牌前方施工减速慢行:8块前方300米施工:2块前方800米施工:2块前方1500米施工:2块道路封闭、靠右行驶:2块右道封闭、靠左行驶:2块左车道变窄:2块左车道封闭:2块右车道变窄:2块右车道封闭:2块限速30公里:6块解除限速30公里:2块限速60公里:2块限速80公里:2块禁止超车:2块具体使用数量根据工程实际需求量为准。
(三)安全防护措施以及作业步骤1、确定施工位置,根据现场施工状况尽快提出方案并协助建设单位办理施工道路导行或封闭手续。
2、在施工位置设置安全文明设施,围挡、防撞桶、警示标志等文明设施。
3、安全防护设施要明显、清洁、整齐、稳固,起到交通安全作用。
4、现场安全员对安全防护措施进行检查,发现问题及时进行处理,消除安全隐患。
5、封闭道路两侧必须安排专人旗手,协助车辆导行;导行人员需带齐安全防备措施:反光背心,旗子,市政专用工作服,安全帽等。
(四)施工导行方案维修作业的交通控制区分部分:警告区、上游过渡区、缓冲区、作业区、下游过渡区、终止区。
(1)警告区:警告区长度不小于1000米,警告区设置前方施工标志、禁止超车标志、限制速度标志、前方车道变窄标志等,相邻标志的间距不得超过300米,通常100米至300米,最后一个标志与上游过渡区的第一个渠化装置(锥形标)间距不得小于1米。
交通导行组织方案及保证措施1、交通导行原则(1)安全原则:根据实际占用道路的类型、道路状况、施工区段划分等状况,在遵守国家标准的基础上,进行道路施工区交通路线的优化疏解与安全维护设施的合理设置,保证过往行人、车辆及施工人员的安全。
(2)便民原则:道路施工时确保利用滨文路出行的居民提供必要的行驶路线,避免绕行线路,尤其是对行人、骑自行车等弱势群体重点保护,贯穿其需求理念。
(3)分离原则:占用道路施工时,做好施工作业区与交通区、机动车与非机动车以及行人等的分离,维持施工区的良好秩序,保证施工人员与行人、骑自行车者或驾驶人员的安全。
(4)连续性、一致性原则:施工区路线的选择尽量与施工之前保持一定的连续性与一致性,施工前道路的一些特征标志在不违背交通安全的前提下最大可能地保留,避免加重驾驶人经过时获取信息量的负荷。
(5)施工交通构造本着公交优先、交迟滞通优先的原则。
(6)满足社会交通流量,保证高峰期的需求,确保车辆行人安全顺利通过施工区域。
(7)有益于施工构造管理,且使施工对群众群众、社会经济生活的影响降到最低。
(8)应与现场平面布置图协调一致。
2、交通导行方案本工程四条路均为农村道路畅通工程改建工程,施工期间为保证附近居民出行及车辆交通,须对进行交通导行疏解。
对于本工程利用既有老路路段采取“半幅施工、分幅施工”的方案,不中断老路交通,要保证现状道路交通不致中断,若不能满足通行条件,应在施工段设置通行便道,同时利用周围路网,在高峰时段和施工关键节点分流部分交通,保证施工期间安全通行。
根据老路与新建道路的位置关系,交通组织方案可分为如下两种:(1)单侧拓宽交通构造计划第一步:老路正常通行。
在施工开始阶段,先施工拓宽新建部分,现状道路作为保通道路,沿线设置相关警示标志,限速40km/h,确保双向两车道的通行条件。
单侧拓宽第一步分流示意第二步:改建老路部分。
待新拓宽路幅主体工程实施完成,进行换幅施工,对现状老路进行改建,其保通分流同第一步。
环镇北路(K0+820段-九龙路)改造市
政工程
施工交通导行方案(一)
江苏广泽建设有限公司
2017年9月15日
一、工程概况
本工程为环镇北路(K0+820段-九龙路)改造市政工程,南起安定河(K0+820),北至九龙路(K2+337.839),全长约1518米。
现状车行道宽12米,为孟河镇区南北向主要道路。
老路为沥青贯入式路面。
道路两侧为密集商铺、工厂、加油站、快递物流公司等。
道路车行道两侧均有通讯和供电杆件及变压器。
路灯在东侧车行道边,杆件整体较为凌乱。
道路两侧地形台阶型高低差较为常见。
为了减少施工期间对周围环境及居民生活的影响,确保施工安全,达到防尘降噪的效果,提高文明施工的水平,遵循业主要求,特制定交通导行方案如下:
二、施工及交通导行方式
1、主要导行措施:机动车道全封闭施工
(1)施工时需将道路全封闭设置围挡,道路两侧围挡至两侧商铺门前4米处做交通便道,方便沿线居民生活通行。
为了保证交通安全,两侧便道为单线单向通行,只能非机动车通行,禁止机非混行,禁止行人逆向通行。
(2)为了保证道路沿线厂区及快递物流公司正常运作,建议沿线各工厂及各快递物流公司施行小车转运。
沿线居民机动车停放在各支线道路上。
请甲方领导沟通协调。
2、施工围挡
现场施工围档采用内白外蓝轻质彩钢板进行封闭,高度2.0m,立柱边长100mm,高2.5m的方形钢管外套PVC塑料管,钢管壁厚
3mm,每3m设置一根型钢立柱。
围挡搭设整齐牢固、并按照规定设置警示和标识。
3、布设警示灯
(1)围档上方每隔3米布设一盏低压警示红灯,用绝缘线缆及绝缘绑线,将标志灯固定在围挡支架布设的小方木上。
(2)在施工区域入口及路口拐弯处设置交通警示灯并保证足够的照明,以确保过往车辆及行人的通行安全。
4、设置导行牌及警示标志
(1)在东西两侧的路口及施工区域入口处分别设置醒目的交通导行标志牌,及早对过往车辆进行警示和疏导。
(2)围档外侧及东西两侧30米外处分别用隔离桩警示隔离,并安放导向箭头指示灯(详见附图)。
5、设置专人疏导交通
为保证交通导行的顺利实施、社会车辆及行人安全有序的通行,我项目部成立专门的交通导行疏导小组,专职进行交通疏导的工作。
(1)在施工过程中,施工区域通过位置的主要车辆、行人出入口以及路口处均设置专职的交通疏导人员。
24小时负责交通安全方面的疏导。
(2)施工前请专业人员对交通疏导人员进行岗前培训指导,进行相关知识的学习及安全教育。
加强交通疏导人员的工作责任心,严格按要求上岗。
(3)交通疏导人员上岗时,严格按要求穿着反光服装,佩戴统
一标志,疏导交通使用专门的指挥棒或指挥旗帜。
(4)按照交通协管队伍的要求,制定交通疏导工作管理制度。
按照交通管理部门的要求和规定上岗到位。
(5)为确保道路交通安全和施工的顺利进行,在路口及施工区域出入口设置专门的交通导行人员,进行对过往车辆及行人的交通安全疏导。
(6)施工过程中我项目部将全力积极配合交管部门及相关管理单位的要求,确保施工区域路段交通导行工作的顺利实施。
三、安全保证措施
1、现场安全组织:
建立以项目经理为组长的交通安全监督小组,对施工区域进行监督巡查,检查现场交通导行的落实,保证施工区域内的交通安全。
2、建立应急事故处理小组,对可能发生的突发事故进行紧急处理。
力争将事故损失降至最低。
3、具体保证措施
(1)严格按照交管部门批复的交通导行方案执行,按规定的路段、路线进行导行。
施工区域用硬质围挡与外界隔离,在围挡及支架上设置安全警示标志。
所有隔离设施贴反光条,确保夜间行车安全。
(2)合理安排施工车辆的进出,避开交通高峰时段。
减少施工车辆对社会交通的影响。
并教育施工车辆驾驶员严格按照交管部门指定的路线文明驾驶,服从交警的指挥。
(3)建立以项目经理为组长的安全领导小组,定期对相关人员及
施工队伍进行安全教育。
不断提高安全意识和交通法规意识,牢记“安全第一”的宗旨。
(4)施工现场的安全负责人员及交通疏导小组全天24小时盯岗并服从交警的统一指挥。
四、现场文明施工及环境保护
1、防尘措施:
施工现场每天备洒水车进行现场及周边道路的洒水降尘,并安排专人进行现场道路及周边环境的清扫。
确保文明施工做好环境保护。
2、降噪措施:
施工现场尽可能的采用低噪声设备,必要时搭设隔音棚。
夜间尽可能安排低噪声的作业项目(如人工作业项目),并对作业队伍加强文明施工意识的教育,禁止大声喧哗、打闹。
保证现场文明施工及环境保护工作的落实。
3、做好文明施工各方面的工作,严格工程质量及工期要求,确保按期完工及时恢复道路交通。
江苏广泽建设有限公司。