通用电机检验标准
- 格式:doc
- 大小:2.11 MB
- 文档页数:12
电动机试验标准电动机试验标准。
电动机是工业生产中常用的设备之一,其性能的稳定性和可靠性对生产效率和产品质量起着至关重要的作用。
为了保证电动机的质量和性能,需要进行严格的试验和检测。
本文将介绍电动机试验标准的相关内容,帮助大家更加全面地了解电动机试验标准的重要性和具体要求。
首先,电动机试验标准主要包括哪些内容呢?通常包括外观检查、绝缘电阻、绝缘电压、转子惯量、空载试验、短路试验、负载试验、效率试验等多个方面。
在外观检查中,需要检查电动机的外观是否完好,是否存在损坏或者变形等情况。
绝缘电阻和绝缘电压试验则是为了检测电动机的绝缘性能,确保在使用过程中不会出现绝缘击穿的情况。
转子惯量试验是为了测量电动机转子的惯量,以确保其在运行时的稳定性。
空载试验、短路试验、负载试验和效率试验则是为了检测电动机在不同工况下的性能表现,确保其在实际使用中能够稳定可靠地运行。
其次,电动机试验标准的具体要求是什么呢?在进行试验时,需要严格按照相关标准和规范进行操作,确保测试结果的准确性和可靠性。
同时,还需要使用专业的试验设备和仪器,以保证试验过程的科学性和规范性。
在试验过程中,需要对电动机的各项指标进行全面的检测和记录,包括外观、绝缘电阻、电压、电流、功率因数、效率等多个方面。
并且,还需要对试验结果进行合理的分析和评估,确保电动机的性能符合相关标准和要求。
最后,电动机试验标准的重要性何在?电动机是工业生产中不可或缺的设备,其性能的稳定性和可靠性直接影响着生产效率和产品质量。
通过严格按照试验标准进行检测,可以有效地发现电动机存在的问题和隐患,及时进行修复和调整,确保其在使用过程中能够稳定可靠地运行。
同时,也可以帮助生产企业更好地选择和采购合格的电动机产品,提高生产效率和产品质量,降低生产成本,增强市场竞争力。
综上所述,电动机试验标准是保证电动机质量和性能的重要手段,其严格遵守和执行对于保障生产效率和产品质量至关重要。
希望本文能够帮助大家更加全面地了解电动机试验标准的相关内容,提高对电动机试验标准的重视和认识,进一步推动电动机试验标准的执行和实施。
文件编号:版本:A/1制定日期:2014/09/30 修订日期:2016-01-08 拟案单位:品质部发行章:Revision History 修改記錄电动产品电机检验标准1.0目的:制定此文件其目的为了方便品管人员在检验中能有一个明确的指引,规范检验标准,确保来料品质.2.0 使用范围:本文件规定了电机的检验检测标准,适用于本公司所有电动类产品使用的电机。
(适用于签样、成品检与来料检).3.0定义:电机:电机是将电能转换成机械能的装置。
交流串激电机:串激(串励)电机就是定子绕组和转子绕组串联的电机。
永磁直流电机: 直流电机由永久磁铁产生磁场,DC电源供电方式.4.0测试所需提供资料4.1.1相关认证资料。
4.1.2电机图纸。
4.1.3 ROHS检测报告。
4.1.4检验标准及型式检验报告5.技术要求5.1外观检查5.1.1、转子:漆包线无破伤,换向器槽内无转子漆、铜砂等异物,轴上无破损及弯枝。
转子须有做平衡处理,平衡胶粘结牢固、高速运转时不能脱落!马达转向:从出轴端视与马达规格图纸符合(CW/正转 CCW/反转).5.1.2、定子:漆包线应整齐,无破伤,保险丝与温控器用扎带应扎平整,无松动。
定子表面不可有锈蚀,碰伤致变形,定子线圈不可超出及高出支架平面.直流电机定子: 永久磁铁粘接牢固、平齐,端盖铆紧无松动、护磁环方向须一致.5.1.3、外观:风叶无歪斜,电机表面光洁无锈斑,污物。
5.1.4、引线:表面光滑,无破损露铜,开线平整,焊线锡头不可外露,束带头不可高出定子平面, 不可破皮致裸线.引线尾部处理须符合图纸.5.1.5. 碳刷座/碳刷:不可松动,破裂; 碳刷不可:装反缺料斜边.5.1.6 EMC元件规格: 电容/电感元件与规格书图纸符合.5.1.7 风叶:1.铁扇叶:叶片不能变形,固定扇叶螺母必须拧紧牢固.2.塑胶风叶尺寸及颜色须与封样相同,另增加检测标准如下:5.2 标识5.2.1、标志需有厂家名称、型号、电源性质、额定工作电压、额定功率、认证标志及绝缘等级等标志。
电机检验标准1.0⽬的规范电机检验作业,确保电机各项性能以质量达到标准要求,杜绝不合格产品进仓、出⼚。
1.1总装好的电动机要进⾏试验,主要验证电动机性能是否符合有关标准和技术条件的要求;设计和制造上是否存在影响运⾏的各种缺陷;另外,通过对试验结果的分析,从中找出改进设计和⼯艺、提⾼产品质量的途径。
2.0范围适⽤于公司的电机检验作业。
3.0定义/参考3.1《过程和产品的测量和控制程序》3.2《不合格品控制程序》4.0作业流程⽣产车间(产品送检)品管课(检验)检测结果评审检验结果填报《检验报告单》PQC加强监督控制判定合格⼊库返⼯处理品管课(异常反馈单)不合格5.0检验项⽬⽣产部门按⽣产⼯单号进⾏⽣产,⽣产完⼯的产品置于‘待检’区,并通知品管课检验员进⾏检测。
5.1检验实施品管课检验员接到通知后按照⽣产⼯单号,即前往‘待检’区,核对产品的品名、型号规格、数量、批号等。
了解任务期限,准备好记录表格和检测⼯具,随后进⾏检验。
5.2检验⽅式检验员对所有组装的电机全检。
5.3检验程序、⽅法与要求5.3.1检验员根据⽣产部门的⽣产⼯单单号进⾏检验⼯作。
5.3.2产品检验程序和⽅法、要求见《电机检测基准》。
5.4检验的⼯具、性能要点及故障处理5.4.1检测的⼯具万⽤表、电桥、耐压仪、游标、电机检测台等。
5.4.2对外观符合要求的电机:其引出线端⼦、接线应紧固,不可有松脱现象。
5.4.3三相电机应测量三相直流电阻,三相电阻应平衡;单相电机应测量主、副绕组的直流电阻。
5.4.4所有电机都应做耐压试验,考验绕组对机壳或相间的绝缘强度。
5.4.5所有电机都应做空载、堵转试验。
其三相电流应平衡,其空载、堵转损耗应符合标准。
5.4.6检测时出现以下情况停⽌做下⼀步试验,应排除故障:接线端⼦、接线螺帽未紧,三相直流电阻不平衡超过平均值±5%,耐压试验时击穿、闪络,三相空载、堵转电流过⼤、过⼩、不平衡值超过10%、损耗过⼤,电机异常发热,异味,振动⼤,异响等。
电机产品检验规范1. 引言电机是现代生活中不可或缺的重要设备,在工业生产、交通运输、家庭和商业应用中起着至关重要的作用。
为了确保电机产品的质量和安全性,制定了一套严格的检验规范,以规范电机产品的生产和质量控制过程。
本文将介绍电机产品检验规范的要点和流程。
2. 检验范围电机产品检验覆盖了从原材料采购到最终产品交付的整个生产过程,包括但不限于以下方面: - 材料检验:对电机的主要材料进行化学成分、物理性能和机械性能的检验; - 外观检验:对电机产品的外观、尺寸和标志进行检验,确保产品的外观符合规定; - 功能性检验:对电机的功能进行检验,包括功率、效率、负载能力等方面的测试; - 安全性检验:对电机产品的绝缘性能、接地保护等进行检验,确保产品符合安全要求; - 可靠性检验:对电机产品的可靠性进行测试,包括工作寿命、温度耐受能力等方面的考察。
3. 检验流程电机产品的检验流程主要包括以下几个步骤: 1. 材料检验:从供应商收到原材料之后,进行外观检查和化学成分、物理性能的检验,确保原材料符合要求; 2.生产过程检验:在整个生产过程中,进行多个检验节点,包括外观检验、尺寸检验、功能测试等; 3. 终检:对成品电机产品进行全面的检验和测试,包括外观、功能、安全性和可靠性等方面; 4. 检验记录和报告:对每个检验节点的检验结果进行记录和整理,生成检验报告。
4. 检验方法和工具电机产品的检验方法和工具根据不同的检验项目有所不同,常用的检验方法和工具包括: - 目视检查:通过肉眼观察,对外观、尺寸、标识等进行检查; - 量具测量:采用千分尺、游标卡尺等工具,对电机产品的尺寸进行测量; - 功能测试:通过对电机产品的负载测试、功率测试等,对其性能进行检验; - 绝缘测试:采用绝缘电阻测试仪,对电机产品的绝缘性能进行测试; - 温度测试:使用温度计或红外测温仪,对电机产品的工作温度进行测量。
5. 检验标准电机产品检验的标准和要求来源于国家标准、行业标准或企业内部标准,具体标准根据不同的产品类型和应用领域有所不同。
电器有限公司
关键件采购技术要求--- 电动机文件编号:SP/QM-19-02 版本:A/0
1、目的
1.1明确认证产品关键件采购技术要求,确保认证产品关键件质量满足整机认证要求,并与型式试验报告确认一致。
2、适用范围
适用于本公司3C认证产品的关键件采购。
3、关键件详细技术要求
4、采购部需严格按照上述关键件技术要求进行原材料下单采购,保障产品的一致性从源头得到控制。
注(采购部在关键件采购前需在CQC网站查询验证该关键件证书有效性,证书有效方可下单采购,如证书失效或暂停,则不可以采购,并对证书暂停原因进行分析,采取相关对应措施,按程序文件《不合格品控制程序》对成品及关键件进行追溯,返工等)
5、与《进料检验标准》(SP/QM-03)同时使用。
编制/日期:审核/日期:。
机电产品通用检验标准机电产品是指以机械和电气为主要构成的产品,广泛应用于工业生产和日常生活中。
为了确保机电产品的质量和安全性能,制定了一系列的检验标准,以便对产品进行全面的检测和评估。
本文将介绍机电产品通用的检验标准,旨在帮助生产企业和检验机构更好地了解和执行相关标准。
首先,机电产品的外观检验是非常重要的一项工作。
外观检验主要包括产品的表面是否平整、无裂纹、无划痕、无变形等情况。
此外,还需要检查产品的标识和标牌是否清晰完整,以及产品的颜色和涂装是否符合要求。
外观检验可以直观地反映出产品的制造质量和工艺水平,因此必须严格执行相关标准。
其次,机电产品的功能性能检验也是至关重要的。
功能性能检验包括产品的工作性能、安全性能、可靠性和稳定性等方面。
例如,对于电器产品,需要检验其电压、电流、绝缘电阻、接地保护等参数;对于机械产品,需要检验其运转平稳性、噪音水平、负载能力等指标。
功能性能检验是保证产品正常使用和安全运行的重要环节,必须按照标准严格执行。
另外,机电产品的环境适应性检验也是必不可少的。
环境适应性检验主要包括产品在不同温度、湿度、震动、腐蚀等环境条件下的性能表现。
这些检验可以评估产品在各种恶劣环境下的可靠性和稳定性,为产品的设计和改进提供重要依据。
在执行环境适应性检验时,必须严格按照相关标准和测试方法进行。
最后,机电产品的安全性检验是保障用户人身安全的重要环节。
安全性检验包括产品的电气安全、机械安全、防火防爆安全等方面。
对于电器产品,需要检验其绝缘强度、漏电保护、接地保护等安全性能;对于机械产品,需要检验其防护装置、紧固件的可靠性等安全指标。
安全性检验是保障产品符合国家安全标准和法规要求的重要手段,必须严格执行。
总之,机电产品的通用检验标准涉及外观检验、功能性能检验、环境适应性检验和安全性检验等多个方面,涵盖了产品的质量、性能和安全性能。
执行这些标准可以有效提升产品质量,保障用户安全,促进行业健康发展。
.汇成电器电机的检测标准一、外观要求:1、定位孔地点正确,外壳和轴的构造尺寸切合图纸要求;外型和安装置合尺寸切合图样要求 , 并经抽样装置合格;刚度好, 电机安装后运转不变形。
2、引出线长公差±10mm,引线规格为按图纸或认证要求,有相应的认证,引线颜色为红蓝白三色,红线为主线,蓝线为副线,白线为公共端,引线出线方向正确,线头办理按图纸或样品要求。
3、电机引线长短、颜色切合要求,标记完满,裸线不该有氧化,切合产品认证的 CDF。
4、整机装置完好,螺丝紧固,应加有防松弹介;外壳电镀有优秀的光彩,镀层无零落,色彩平均;无锈蚀,死心表面无显然锈蚀。
5、振动:小于 2 .5mm/S;(此项我司以振着手感来判断)6、轴向窜动:小于 1.5mm。
7、电机标记清楚,包装完好。
铭牌标记包含以下内容:1)、制造商名或标记;2)、产品型号;3)、额定电压和频次;4)、产品批号和日期。
二、主要电气参数:1、在自制测试架上,接好电机引线,将开关打到对应挡,用转速表测其负载转速,(注意:转速测准时应在电机要求的额定电压及额定频次下进行,各档转速应在图纸要求的转速范围内,公差±100R/MIN)2、额定功率:(额定电压及额定频次下进行,功率按电机图纸要求,公差按国标)。
3、耐压试验:在 1800VAC/0.5mA/3S下无击穿拉弧现象。
4、噪音:在寂静的检测室内,用分贝检测仪在距离电机 500mm处测其空载噪音,应小于45dB,详细要求与电机部封样确认。
(不得有杂音、异响)5、泄露电流:小于 0.5mA。
6、绝缘强度:绕组对地绝缘电阻≥2MΩ。
7、低压启动电压值:产品在 80%额定电压下于最不利的慢速档还能正常启动。
(带负载测试)。
8、旋转方向:顺时针转动(从电机前端看)。
9、热保护器:依据每款机型认证的 CDF表上的要求使用和查收。
10、常温常压下, 实质工作状态可连续运转 3000小时以上。
11、负载温升:在1.06倍额定电压和频次下,电机装机后负载运转 4 小时后,电机绕组温升小于 75K。
汇成电器电机的检测标准一、外观要求:1、定位孔位置正确,外壳和轴的结构尺寸符合图纸要求;外型和安装配合尺寸符合图样要求,并经抽样装配合格;刚度好,电机安装后运行不变形。
2、引出线长公差±10mm,引线规格为按图纸或认证要求,有相应的认证,引线颜色为红蓝白三色,红线为主线,蓝线为副线,白线为公共端,引线出线方向正确,线头处理按图纸或样品要求。
3、电机引线长短、颜色符合要求,标志完好,裸线不应有氧化,符合产品认证的CDF。
4、整机装配完整,螺丝紧固,应加有防松弹介;外壳电镀有良好的光泽,镀层无脱落,色泽均匀;无锈蚀,铁心表面无明显锈蚀。
5、振动:小于2 .5mm/S;(此项我司以振动手感来判定)6、轴向窜动:小于1.5mm。
7、电机标志清晰,包装完整。
铭牌标志包括以下内容:1)、制造商名或标记;2)、产品型号;3)、额定电压和频率;4)、产品批号和日期。
二、主要电气参数:1、在自制测试架上,接好电机引线,将开关打到对应挡,用转速表测其负载转速,(注意:转速测定时应在电机要求的额定电压及额定频率下进行,各档转速应在图纸要求的转速范围内,公差±100R/MIN)2、额定功率:(额定电压及额定频率下进行,功率按电机图纸要求,公差按国标)。
3、耐压试验:在1800VAC/0.5mA/3S下无击穿拉弧现象。
4、噪音:在安静的检测室内,用分贝检测仪在距离电机500mm处测其空载噪音,应小于45dB,具体要求与电机部封样确认。
(不得有杂音、异响)5、泄漏电流:小于0.5mA。
6、绝缘强度:绕组对地绝缘电阻≥2MΩ。
7、低压启动电压值:产品在80%额定电压下于最不利的慢速档仍能正常启动。
(带负载测试)。
8、旋转方向:顺时针转动(从电机前端看)。
9、热保护器:根据每款机型认证的CDF表上的要求使用和验收。
10、常温常压下,实际工作状态可连续运行3000小时以上。
11、负载温升:在1.06倍额定电压和频率下,电机装机后负载运行4小时后,电机绕组温升小于75K。
电机产品检验规范一、检验依据电机产品的检验应依据相关的国家标准、行业标准以及产品设计文件和技术规格书等。
二、检验环境1、温度:通常在 15℃ 35℃之间。
2、相对湿度:不大于 85%。
3、无强电磁场干扰。
三、检验设备1、兆欧表:用于测量电机的绝缘电阻。
2、万用表:测量电机的电压、电流、电阻等参数。
3、转速表:测定电机的转速。
4、噪声测试仪:检测电机运行时的噪声水平。
5、振动测试仪:测量电机的振动情况。
四、外观检验1、电机表面应清洁,无明显的油污、灰尘和锈蚀。
2、铭牌应清晰、牢固,标注的内容应完整、准确,包括型号、额定电压、额定功率、额定转速等。
3、外壳不应有裂纹、变形和损伤。
4、接线盒应完好,接线端子无松动、生锈现象。
5、风扇、风罩应安装牢固,无损坏和变形。
五、尺寸检验1、用游标卡尺、千分尺等工具测量电机的主要尺寸,如轴径、轴长、机座尺寸等,应符合设计要求。
2、检查电机的安装尺寸,包括安装孔的位置、尺寸和间距等,以确保电机能够正确安装。
六、绝缘电阻检验1、用兆欧表测量电机绕组与外壳之间的绝缘电阻,在常温下,其值应不低于 5 兆欧。
2、对于不同电压等级的电机,绝缘电阻的要求可能会有所不同,应按照相应的标准进行检验。
七、直流电阻检验1、用万用表测量电机绕组的直流电阻,各相绕组的电阻值应平衡,其差值不应超过平均值的 2%。
2、测量时应注意选择合适的量程,以保证测量精度。
八、空载试验1、将电机与电源连接,在空载状态下运行。
2、测量电机的空载电流和空载转速,空载电流应不超过额定电流的 50%,空载转速应在规定范围内。
3、检查电机运行时是否平稳,有无异常噪声和振动。
九、负载试验1、在电机加载至额定负载的情况下运行。
2、测量电机的输入功率、输出功率、效率和功率因数等参数,应符合产品设计要求。
3、观察电机在负载运行时的温度升高情况,其温升应在允许范围内。
十、噪声检验1、在电机运行时,用噪声测试仪在规定的测量点测量噪声值,应不超过相关标准规定的限值。
电机检验标准
电机是现代工业生产中不可或缺的重要设备,其性能的稳定与否直接影响到生
产效率和产品质量。
因此,对电机进行严格的检验是非常必要的。
本文将介绍电机检验的标准和方法,以便于大家更好地了解和掌握电机检验的要点。
首先,电机检验应当遵循国家相关的标准和规定。
国家标准是对电机性能、安
全等方面的要求进行了明确的规定,因此在进行电机检验时,必须严格按照国家标准的要求来进行。
只有这样,才能保证电机的性能和安全达到国家规定的标准。
其次,电机检验的内容主要包括外观检查、绝缘电阻检验、绝缘电压强度检验、绕组电阻检验、转子电阻检验、空载试验、负载试验等。
这些检验项目是电机性能和安全的重要保证,必须认真对待,严格执行。
在进行检验时,要注意检查每个项目的细节,确保不遗漏任何一个环节。
另外,电机检验还需要使用一些专业的检测设备和仪器,比如绝缘电阻测试仪、绝缘电压测试仪、电阻测试仪、电流表、电压表等。
这些设备的使用需要严格按照操作说明来进行,以免因操作不当而导致检验结果的不准确。
在电机检验的过程中,还需要注意一些安全事项。
比如,在进行绝缘电阻检验时,要确保电机已经断电,并且对电机进行了放电处理,以免因残余电荷而对操作人员造成伤害。
此外,在进行负载试验时,也需要注意电机的运行状态,确保操作人员的安全。
总的来说,电机检验是非常重要的,它直接关系到电机的性能和安全。
只有严
格按照国家标准的要求进行检验,并且认真对待每一个检验项目,才能保证电机的性能和安全达到要求。
因此,在进行电机检验时,一定要认真对待,严格执行检验标准和方法,确保电机的性能和安全。
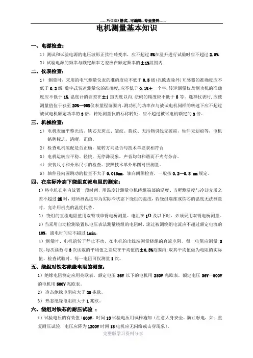
电机测量基本知识一、电源检查:1)测试和试验电源的电压波形正弦性畸变率,应不超过5%在温升进行试验时应不超过2.5% 2)试验电源的频率与额定频率之差应在额定频率的±1%范围内.二、仪表检查:1)测量时,采用的电气测量仪表的准确度应不低于0.5级(兆欧表除外)互感器的准确度应不低于0.2级,数字式转速测量仪的准确度,应不低于0.1%±一个字,转矩测量仪及测功机的准确度应不低于1%,温度计的误差在±1摄氏度以内,法码的精度应不低于5等。
选择仪表时,应使测量值位于获至20%—95%仪表量程范围内。
测功机的功率在与被试电机同样的转速下应不超过被试电机额定功率的3倍,转矩测量仪的标称转矩,应不超过被试电机额定的3倍。
三、机械检查:1)电机表面平整光洁、铁芯无斑点、皱纹、裂纹、无污物引线无破损,轴伸无划痕等,电机铭牌标志,清晰,正确。
2)检查电机装配是否正确,旋转方向是否与技术单要求相符合3)电机运转应平稳、轻快,无停滞现象,声音均匀和谐而不夹有杂音。
4)安装尺寸和外形尺寸的检查、按照技术单外形图对照测量。
5)轴伸径向圆跳动的检查不大于0.015mm。
轴向间隙检查,一般按0.2—0.8 mm规定。
四、在实际冷态下绕组直流电阻的测定:1)将电机在室内放置一段时间,用温度计测量电机绕组端部的温度、当所测温度与冷却介质之差不超过2K时,则所测温度即为实际冷状态下绕组的温度,若绕组端部或铁芯的温度无法测量时,允许用机壳的温度代替。
2)绕组的直流电阻值用双臂或单臂电桥测量。
电阻在1Ω及以下时,必须采用双臂电桥测量。
3)当采用自动检测装置以电压表法测量绕组的电阻时,流过被测绕组电流应不超过额定电流的10%,通电时间应不超过1min。
4)测量时、电机的转子静止不动、在电机的出线端测量绕组的直流电阻。
每一电阻应测量3次,每次读数与3次读数的平均值之差应在平均值的±0.5%范围内,取其平均值做为电阻的实际值。
电机成品检验100﹪(部分配套件)检验依据《中华人民共和国机械行业标准》JB/T 10888-2008〔电动自行车及类似用途电动机技术要求〕《中华人民共和国强制性产品认证》﹙CCC﹚GB12350-2000耐压试验 48V 800V 1—3秒。
漏电电流<5mA。
60V 1800V 1—3秒。
漏电电流<5mA。
空载电流 48V/60V 250W—300W 空载电流≤1.10A。
350W—450W 空载电流≤1.20A。
500W—700W 空载电流≤1.50A。
800W—900W 空载电流≤1.80A。
1000W—1100W 空载电流≤2.50A。
计算方法:输出功率÷电压×1.2﹪±0.2 500W÷48V×0.12≈1.20A额定电流:输出功率÷电压 500W÷48V≈10.4A 配控制限流≤2倍的额定电流。
轮毂材质: A356 A101铝合金一体轮每季度供应商提供材质证明光谱分析报告。
机械强度: 冲击试验≥600N。
在气门孔处冲击只可变形不可断裂加工要求: 铸造工差按DB/6414-86CTn执行未注公差按GB/T1804-92-m级加工。
光亮面粗糙度在1.6-3.2之间。
端盖材质:A101 A102铝合金供应商提供材质证明。
机械强度:冲击试验≥200N。
在端盖螺纹顶端冲击这可变形不可断裂。
加工要求:锐角倒钝0.5*45°铸件未注圆角为R1.5-2.0 其它未注公差按GB/1804-m级执行,粗糙度在1.6-3.2之间。
16”一体铝轮偏摆≤0.3mm。
18”一体铝轮偏摆≤0.4mm。
16”一体铁轮偏摆≤0.4mm。
18”一体铁轮偏摆≤0.5mm。
¢205辐条轮偏摆≤0.3mm。
¢260/¢270辐条轮偏摆≤0.5mm。
¢205电摩轮偏摆≤0.35mm。
各型号轮毂跳动≤0.3mm。
泵站安全运行要求一.异步电动机绝缘性能要求(一)绕组直流电阻。
参照《电力设备预防性试验规程》(DL/T596—1996)第5.4.1条表4中2序号1. 3kV及100kW以上电动机各相绕组直流电阻值相互差别小于其最小值的2%;中性点(△接法)未引出者,测量线间电阻,其相互差别不超过1%。
2.注意相互差别的历年相对变化。
(二)绕组的绝缘电阻和吸收比。
第5.4.1条表4中1序号规定:1.额定电压3kV以下者,(ABC-地)的绝缘电阻值常温下(20 0C)大于0.5M Ω;3kV以上电机(ABC-地)的绝缘电阻值大于1 MΩ/kV。
(kV为单位的额定电压,如6kV电机应>6 MΩ)。
2. 转子绕组电阻值大于0.5MΩ。
3. 有条件的可以做各相间绝缘电阻。
4. 500kW以上电机应测量吸收比,R60 > 1.3R15。
5 . 3kV以下电机使用1000V兆欧表,3kV以上电机使用2500V兆欧表。
(三)定子绕组泄漏电流和直流耐压试验。
第5.4.1条表4中3序号规定:1.泄漏电流相间差别小于最小值的100%(泄漏电流20uA以下者不作规定,500kW以下电机自行规定)。
2.试验电压为2.5U n额定电压3.注意:△接法电机的6个接线头用万用表判断每一相首尾。
二.同步电动机绝缘性能要求(一)绕组直流电阻。
参照《电力水泵预防性试验规程》(DL/T596—1996)第5.1.1条表1中2序号1.电动机各相或各分支绕组直流电阻值相互差别小于其最小值的1.5%;(检测在冷态下进行)2.注意与出厂试验值比较。
(二)绕组的绝缘电阻和吸收比。
第5.1.1条表1中1序号规定:1. 电动机各相或各分支绕组的绝缘电阻值的差值小于最小值的100%。
2. 绝缘电阻值自行规定。
4.吸收比,R60 > 1.3R15。
5. 1kV以下电机使用2500V兆欧表。
(三)定子绕组泄漏电流和直流耐压试验。
第5.1.1条表1中3序号规定:1.泄漏电流。
文件编号:版本:A/1制定日期:2014/09/30 修订日期:2016-01-08 拟案单位:品质部发行章:Revision History 修改記錄电动产品电机检验标准1.0目的:制定此文件其目的为了方便品管人员在检验中能有一个明确的指引,规范检验标准,确保来料品质.2.0 使用范围:本文件规定了电机的检验检测标准,适用于本公司所有电动类产品使用的电机。
(适用于签样、成品检与来料检).3.0定义:电机:电机是将电能转换成机械能的装置。
交流串激电机:串激(串励)电机就是定子绕组和转子绕组串联的电机。
永磁直流电机: 直流电机由永久磁铁产生磁场,DC电源供电方式.4.0测试所需提供资料4.1.1相关认证资料。
4.1.2电机图纸。
4.1.3 ROHS检测报告。
4.1.4检验标准及型式检验报告5.技术要求5.1外观检查5.1.1、转子:漆包线无破伤,换向器槽内无转子漆、铜砂等异物,轴上无破损及弯枝。
转子须有做平衡处理,平衡胶粘结牢固、高速运转时不能脱落!马达转向:从出轴端视与马达规格图纸符合(CW/正转 CCW/反转).5.1.2、定子:漆包线应整齐,无破伤,保险丝与温控器用扎带应扎平整,无松动。
定子表面不可有锈蚀,碰伤致变形,定子线圈不可超出及高出支架平面.直流电机定子: 永久磁铁粘接牢固、平齐,端盖铆紧无松动、护磁环方向须一致.5.1.3、外观:风叶无歪斜,电机表面光洁无锈斑,污物。
5.1.4、引线:表面光滑,无破损露铜,开线平整,焊线锡头不可外露,束带头不可高出定子平面, 不可破皮致裸线.引线尾部处理须符合图纸.5.1.5. 碳刷座/碳刷:不可松动,破裂; 碳刷不可:装反缺料斜边.5.1.6 EMC元件规格: 电容/电感元件与规格书图纸符合.5.1.7 风叶:1.铁扇叶:叶片不能变形,固定扇叶螺母必须拧紧牢固.2.塑胶风叶尺寸及颜色须与封样相同,另增加检测标准如下:5.2 标识5.2.1、标志需有厂家名称、型号、电源性质、额定工作电压、额定功率、认证标志及绝缘等级等标志。
1.0 目的规范电机检验作业,确保电机各项性能以质量达到标准要求杜绝不合格产品进仓、出厂。
1.1 总装好的电动机要进行试验,主要验证电动机性能是否符合有关标准和技术条件的要求;设计和制造上是否存在影响运行的各种缺陷;另外,通过对试验结果的分析,从中找出改进设计和工艺、提高产品质量的途径。
2.0 范围适用于公司的电机检验作业。
3.0 定义/参考3.1 《过程和产品的测量和控制程序》3.2 《不合格品控制程序》5.0 检验项目生产部门按生产工单号进行生产,生产完工的产品置于‘待检’区,并通知品管课检验员进行检测。
5.1 检验实施品管课检验员接到通知后按照生产工单号,即前往‘待检’区,核对产品的品名、型号规格、数量、批号等。
了解任务期限,准备好记录表格和检测工具,随后进行检验。
5.2 检验方式检验员对所有组装的电机全检。
5.3 检验程序、方法与要求5.3.1 检验员根据生产部门的生产工单单号进行检验工作。
5.3.2 产品检验程序和方法、要求见《电机检测基准》。
5.4 检验的工具、性能要点及故障处理5.4.1 检测的工具万用表、电桥、耐压仪、游标、电机检测台等。
5.4.2 对外观符合要求的电机:其引出线端子、接线应紧固,不可有松脱现象。
5.4.3 三相电机应测量三相直流电阻,三相电阻应平衡;单相电机应测量主、副绕组的直流电阻。
5.4.4 所有电机都应做耐压试验,考验绕组对机壳或相间的绝缘强度。
5.4.5 所有电机都应做空载、堵转试验。
其三相电流应平衡,其空载、堵转损耗应符合标准。
5.4.6 检测时出现以下情况停止做下一步试验,应排除故障:接线端子、接线螺帽未紧,三相直流电阻不平衡超过平均值±5%,耐压试验时击穿、闪络,三相空载、堵转电流过大、过小、不平衡值超过10%、损耗过大,电机异常发热,异味,振动大,异响等。
并做好相关记录。
5.5 检验判定检验结果依据电机检测基准进行判定。
5.6 不合格品依据《不合格控制程序》规定处理。
电机的检验标准电机的检测标准一、外观要求:1、定位孔位置正确,外壳和轴的结构尺寸符合图纸要求;外型和安装配合尺寸符合图样要求,并经抽样装配合格;刚度好,电机安装后运行不变形。
2、引出线长公差0mm,引线规格为按图纸或认证要求,有相应的认证,引线颜色为红蓝白三色,红线为主线,蓝线为副线,白线为公共端,引线出线方向正确,线头处理按图纸或样品要求。
3、电机引线长短、颜色符合要求,标志完好,裸线不应有氧化,符合产品认证的CDF。
4、整机装配完整,螺丝紧固,应加有防松弹介;外壳电镀有良好的光泽,镀层无脱落,色泽均匀;无锈蚀,铁心表面无明显锈蚀。
5、振动:小于_____m;(此项我司以振动手感来判定)6、轴向窜动:小于_____mm。
7、电机标志清晰,包装完整。
铭牌标志包括以下内容:)、制造商名或标记;2)、产品型号;3)、额定电压和频率;4)、产品批号和日期。
二、主要电气参数:1、在自制测试架上,接好电机引线,将开关打到对应挡,用转速表测其负载转速,(注意:转速测定时应在电机要求的额定电压及额定频率下进行,各档转速应在图纸要求的转速范围内,公差00IN)2、额定功率:(额定电压及额定频率下进行,功率按电机图纸要求,公差按国标)。
3、耐压试验:在800VA.5mS下无击穿拉弧现象。
4、噪音:在安静的检测室内,用分贝检测仪在距离电机500mm处测其空载噪音,应小于45dB,具体要求与电机部封样确认。
(不得有杂音、异响)5、泄漏电流:小于0.5mA。
6、绝缘强度:绕组对地绝缘电阻2M。
7、低压启动电压值:产品在80%额定电压下于最不利的慢速档仍能正常启动。
(带负载测试)。
8、旋转方向:顺时针转动(从电机前端看)。
9、热保护器:根据每款机型认证的CDF表上的要求使用和验收。
10、常温常压下,实际工作状态可连续运行3000小时以上。
1、负载温升:在1.06倍额定电压和频率下,电机装机后负载运行4小时后,电机绕组温升小于75K。
电机检验标准
电机是工业生产中常见的设备之一,其性能的稳定与否直接关系到生产的效率
和质量。
因此,对电机的检验标准是非常重要的。
本文将就电机检验标准进行详细介绍。
首先,电机的外观检验是非常重要的一步。
在外观检验中,应该检查电机的外
壳是否有明显的损坏或者变形,是否有漆膜的开裂或者脱落,是否有松动的螺丝等情况。
这些外观问题可能会直接影响电机的使用寿命和安全性能。
其次,电机的绝缘性能也是需要重点检验的内容之一。
绝缘性能的好坏直接关
系到电机的安全性能。
在绝缘性能的检验中,应该测量电机的绝缘电阻、介电强度等参数,以确保电机在使用过程中不会发生绝缘击穿等问题。
另外,电机的温升试验也是电机检验标准中的重要内容。
通过对电机在额定工
作条件下的温升进行试验,可以验证电机的散热性能是否符合要求,以及电机在长时间运行时是否会因为温升过高而损坏。
此外,电机的性能参数检验也是电机检验的重要环节。
包括电机的额定功率、
额定转速、额定电流等参数的检验,以确保电机的性能符合设计要求。
最后,对电机的运行试验也是电机检验标准中必不可少的一环。
通过对电机在
负载条件下的运行试验,可以验证电机的运行稳定性和效率,以及电机在负载变化时的响应能力。
综上所述,电机检验标准涉及到电机的外观、绝缘性能、温升试验、性能参数
检验和运行试验等多个方面。
只有通过严格的检验,才能确保电机的质量稳定可靠,从而保障生产的正常进行。
希望本文的介绍能够对电机检验标准有所帮助,谢谢阅读。
一、目的规范电机检验作业,确保电机各项性能以质量达到标准要求,杜绝不合格产品进仓、出厂。
主要验证电动机性能是否符合有关标准和技术条件的要求;设计和制造上是否存在影响运行的各种缺陷;另外,通过对试验结果的分析,从中找出改进设计和工艺、提高产品质量的途径。
二、范围适用于公司的电机检验作业。
三、作业流程生产车间(产品送检)→品管课(检验)↓检测结果评审↓↑检验结果填报《检验报告单》↓PQC加强监督控制判定↓合格→入库↑↓返工处理←品管课(异常反馈单)←不合格四、检验项目生产部门按生产工单号进行生产,生产完工的产品置于‘待检’区,并通知品管课检验员进行检测。
1、检验实施品管课检验员接到通知后按照生产工单号,即前往‘待检’区,核对产品的品名、型号规格、数量、批号等。
了解任务期限,准备好记录表格和检测工具,随后进行检验。
2、检验程序、方法与要求检验员根据生产部门的生产工单单号进行检验工作。
产品检验程序和方法、要求见《电机检测基准》。
3、检验的工具检测的工具万用表、电桥、耐压仪、游标、电机检测台等。
4、检验记录:1)、检测结果记录于《电机检验报告单》,经检验员签字盖章,由品管课录入ERP 系统进行产品核销并保留存档。
2)、检测判定不合格时,检验员应及时对不合格电机做出标识,并及时通知生产部门,生产部门负责返修措施。
如发现批量异常时,检验员应签发《质量异常反馈单》给生产部门及品管主管,并责令停止生产。
品管课主管应会同生产部门追查原因并采取纠正措施,记录于《质量异常反馈单》。
3)、返工后的产品须重新提交品管检验员复检,只有经最终检验判定合格的产品方可入库。
4)、周品质分析品管课应于每周一统计上一周全部检测的品质状况,并就最终检测中发现的品质异常进行分析,形成书面报告。
5)、应用表单《电机检验报告单》《质量异常反馈单》五、电机检测和试验的基准(零部件的检验)适应所有电机(单相、三相)1. 线圈外形的检查:方法:目视,抽查检验。
♦绕好的线圈应两边平直、无交叉现象、所有拐角部位应圆滑无直角折拐打结等现象;♦电磁线应无漆膜脱落、漆瘤、粗细不均等缺陷,颜色应一致;漆膜光滑有弹性,强度好;♦每个线圈最多不能超过3个接头,所有接头应焊接牢固且用相应的绝缘套管包住。
2、每批的线圈进行匝数抽查检验:方法:对要嵌装的线圈每种抽检2-3个,用手数其每个极相组线圈的匝数;或用线圈匝数仪进行抽检。
♦线圈匝数不宜过多和过少,抽检时发现线圈匝数错误多,必须全部检查发现错误必须重新绕制线圈。
3 、嵌线定子浸漆前的检验与试验:目的是保证电机成品(组装好的整机)合格的一个不可缺少的环节,另外,在此阶段试验中发现的很多较严重的问题(例如匝间或对地绝缘击穿问题)都可通过较简单较经济的办法来解决。
1)、外观检验:♦检查端部整形情况,端部应圆正;内、外的直径应符合要求,高度不应超过标准(用对应整形工装环套);绕组交叉部位不能高出定子铁心槽口(即高出定子内圆面),槽纸伸出铁心两端应相等。
♦检查过桥线是否过长:过长部分要折叠并绑扎牢固;不可有单根电磁线高出其他绕组电磁线;♦绑扎应整齐牢固;相间绝缘不应过于高出绕组端部,更不能低于绕组端部;各极相组电磁线绝对不能出现相互搭碰的现象。
♦接线和出线位置正确合理,引出线长短合理。
2)、检查槽楔情况:♦槽楔两端伸出槽口的长度应一致并不高出槽口(即凸出定子内圆面),且无松动现象;槽楔不能插偏,要插正不松动。
♦槽楔要压在槽盖和槽纸、薄膜上边,不能有槽纸薄膜露出槽口。
露出槽口不多的槽纸和薄膜应用锋利刀片刮除;如露出太多应重新检查槽盖是否没盖好还是槽纸没放好。
3)、测量电机绕组的直流电阻:其目的是检查三相电机的电阻是否平衡,以及单相、三相电机是否与设计值相符,并可作为检查匝数、线径和接线是否正确,焊接是否良好等缺陷时的参考。
采用电桥法:电桥应水平放置,指零仪转换开关拨向‘内接’,将指零仪指针调至零位。
♦连接好被测绕组,估计被测阻值,将量程倍率变换器转动到适当数值(调到10-3档);按下‘G’与‘B’按钮并调节测量盘旋钮,使指零仪指针重新回到零位。
读取数值,[Rx=(量程倍率读数)×(标度盘示值)Ω]依次测量其它两相绕组,作好记录,其三相直流电阻应平衡,其不平衡值应小于平均值的±5%,且应与其型号阻值相近。
♦单相电机分别接主绕组两端和副绕组两端,测量其主副绕组的电阻值,是否与设计值相符。
4)、耐电压试验:耐电压试验分两个阶段,未浸漆的嵌线定子;总装后的整机。
耐压试验包括绕组对地(定子)及绕组相互间的绝缘介电强度试验。
方法:用剥线钳把绕组一端的引出线3~4mm处的绝缘外层剥掉,把耐压仪电源开关接通,按耐压仪上1:10的刻度表指示根据下表中的电压进行调压。
♦绕组与铁心之间的耐压试验:一手拿高压测试棒带电端接触定子外部,另一只手的高压测试棒接触绕组引出线的裸线部位,(三相电机三个绕组都要与铁心对打、单相电机的主绕组和副绕组与铁心对打)。
检验时按叠放顺序一行一行逐个试验,不可漏检。
耐压试验过程中应无击穿或闪络现象。
♦绕组相互间的耐压试验:三相电机,两根高压测试棒同时分别接触两相绕组引出线(即U相与V相),然后一根测试棒接触另一相(U相与W相),接着把U相测试棒接触V相(即V相与W相);单相电机,两根测试棒同时接触主绕组和副绕组两个引出线端即可。
单相电机也可不做相间耐电压试验。
♦如有击穿或闪络,应把不良定子引出线打个结作为不良记号,以便返修。
并做好记录,出示异常通知,及时返修。
被试电机的试验电压从不超过试验电压全值的1/3开始,逐渐地(不超过全值5%)升高到全值试验电压,试验电压由全值的1/3升到全值的时间约10~15s,全值试验电压维持10s,然后将试验电压逐渐降低到全值的1/3~1/2后切断电源。
也可按全值电压的120%历时1s进行试验。
做耐压试验时,高压测试棒要有良好的绝缘保护,切记不可用手触及带电部位,高压危险!注意安全!!表1定子试验电压(单位:V)注:U为额定电压N5)、崁线定子浸漆时绝缘漆的检查:崁线定子在浸漆过程中对绝缘漆的粘度要求非常严格,在浸漆前要用4#福特杯对绝缘漆进行粘度检查;♦测量时先把浸漆缸中的绝缘漆搅拌,稍待几分钟,用一空杯把漆舀入福特杯中,(要先把流量口堵住)漆要和杯口平杯要垂直不能倾斜,同时准备好秒表,在松开流量口的同时按下秒表开始计时,直到漆流完保存秒表时间要好记录。
在温度计上记录当时环境温度。
♦1032#绝缘漆粘度与温度对照表来判定当时漆的粘度是否符合要求,如粘度过高或过低,都必须用绝缘漆和稀释剂来进行调整,直到符合要求为止。
♦福特杯在使用前和使用后都必须用天那水或香蕉水来清洗干净。
6)、浸漆后的定子检查:对所有浸漆后的定子进行抽查检验;♦浸漆后的定子绕组,绝缘漆一定要干燥,表面光滑手感有弹性,绕组端部电磁线应成为一个整体,没有松散的电磁线;♦浸漆后端部喇叭口不变形,强硬度好;♦端部电磁线连成一整体,绝缘表面没有刮碰伤,没有断线情况。
六、总装后的检验与试验所有组装好的电机整机1、检查电机外观:♦目视机壳完整无缺陷、无裂纹、散热片美观、槽中光洁无芯沙、铁瘤;♦底座完好无缺陷,安装孔位置正确平行,无断角、无裂纹;♦前后端盖表面无缺陷、毛刺、芯沙、铁瘤、裂纹;♦端盖螺栓选用一致;♦接线盒完好无缺陷;♦所有螺丝应锁紧到位。
♦电容器外壳要一致,且完好无损。
2、检查装配过程中定、转子铁心是否对齐:方法:三相电机用游标卡尺或深度尺量其定子到机壳端面其两端尺寸应相等;♦单相电机视其型号用游标卡尺或深度尺量其定子与机壳端面尺寸应符合规定;♦也可装好一边端盖再装入转子,看其定转子铁心是否对齐。
定转子铁心必须保证一端有对齐。
转子铁心不能一端藏在定子铁心里一端露出定子铁心外,这样将产生漏磁通,电机效率降低。
3、测量直流电阻:♦测量绕组的直流电阻必须在实际冷状态下进行。
♦应在没装连接片时进行测量,测量方法同浸漆前。
4、检查接线情况:♦外观符合要求的电机,需检查引出线端子是否夹紧;方法:手捏端子用力拉拽不宜脱落;♦端子与接线板连接螺帽和螺钉应锁紧;方法:手捏端子左右瓣动不可有松动现象;♦接线应正确,三相电机(3kw以下接成Y形、4kw及以上接成Δ形);单相电机电容的接线应正确。
5、绝缘电阻测定试验:测量方法:交流异步电动机的定子绕组两个线端都已引出到电机机壳之外,则应分别对机壳的绝缘电阻和各绕组相互间的绝缘电阻。
试验时,不参与试验的绕组应与机壳可靠连接。
对在电机内部已联结成Y形和Δ形的绕组和单相电机主、副绕组首尾端已连接好(如三相绕组已接成Y形、Δ形),则可只测它们对机壳的绝缘电阻。
测量时,对于手摇发电的兆欧表,其转速应保持在120r/min左右,在仪表指针达到稳定时读取数值。
做好记录。
测量结果的判断:1.热态时判断标准:小功率电动机绕组的绝缘电阻在热态时不应小于1MΩ;2.冷态时判断标准:小功率电动机绕组的绝缘电阻在冷态时不应小于20 MΩ。
6、耐强电压试验:耐压试验包括绕组对机壳及绕组相互间的绝缘介电强度试验。
♦对绕组在机壳内就相互连接的电机,可只做绕组对机壳耐压试验。
♦单相电机应在没装电容前进行绕组对机壳,主副绕组相互间的试验。
根据表1给出的电压值进行试验。
被试电机的试验电压从不超过试验电压全值的1/3开始,逐渐地(不超过全值5%)升高到全值试验电压,试验电压由全值的1/3升到全值的时间约10~15s,全值试验电压维持15s,然后将试验电压逐渐降低到全值的1/3~1/2后切断电源,(试验时组装好的电机应该是静止的)。
此时如装好连接片只要对接线柱和机壳即可。
做试验时,手不可触及带电部位,高压危险!注意人身安全!!7、匝间绝缘试验试验原理:试验时,仪器给两个绕组轮换着加相同波形和峰值的冲击电压,并由示波器在其屏幕同一坐标上显示这两个绕组的放电波形曲线。
若这两个绕组的电磁参数(匝数、直流电阻、形状、磁路参数、电容量等)完全相同,即阻抗完全相等,则其放电波形曲线就会完全相同,从而在屏幕上完全重合,即只看到一条曲线;若这两个绕组的电磁参数不完全相同(或匝数不等、或磁路不同)即阻抗就不相等,则其放电波形就会有差异(或频率不同,或幅值不同)从而在屏幕上不完全重合,即看到两条不同的曲线。
试验方法:打开匝间仪电源开关,调整好示波器图像(未加电压前是一条水平直线)的位置和亮度,清晰度,按被试电机所需电压设定显示电压波形的比例(每格电压数)。
用其自校功能键核定调出的电压波形和设定比例的一致性。
按电机或绕组类型选择接线方法并接好线。
输入高压电源,给被试绕组加冲击电压,观察示波器显示的波形是否吻合,判断是否有匝间短路等故障。
当三相绕组已接成Y形或Δ形的只有一种额定电压的单速电动机,冲击试验电压从电机接线端输入绕组。