刀具题目
- 格式:doc
- 大小:108.00 KB
- 文档页数:12
车削加工复习题目
车削加工复习题目
车削加工是机械加工中常见的一种方法,广泛应用于制造业中。
为了加深对车
削加工的理解和掌握,下面将提供一些复习题目,帮助大家复习和巩固相关知识。
1. 什么是车削加工?请简要描述车削加工的基本原理和过程。
2. 车床是车削加工的主要设备,它有哪些主要部件?请简要介绍每个部件的功能。
3. 车削加工中,刀具的选择非常重要。
请列举几种常见的车削刀具,并描述它
们的应用领域和适用材料。
4. 在车削加工中,切削速度、进给速度和切削深度是影响加工效果的重要参数。
请解释这三个参数分别是什么,它们之间的关系是怎样的?
5. 车削过程中,常常会遇到不同形状的工件。
请描述如何使用车床进行外圆车
削和内圆车削。
6. 车削加工中,切削液的使用对加工效果有很大影响。
请说明切削液的作用和
常见的切削液类型。
7. 车削加工中,常见的表面粗糙度参数有哪些?请解释它们分别表示什么意思。
8. 车削加工中,如何选择合适的车削工艺参数?请列举几个影响工艺参数选择
的因素,并简要描述它们的作用。
9. 车削加工中,如何保证加工质量和提高加工效率?请提供一些建议和措施。
10. 车削加工是一项需要技术和经验的工艺。
请分享一些自己在车削加工中遇到的问题和解决方法。
以上是一些车削加工的复习题目,希望能帮助大家回顾和巩固相关知识。
在实际应用中,车削加工是一项非常重要的技术,掌握好相关知识和技巧对于提高加工质量和效率至关重要。
希望大家能够通过复习和实践,不断提升自己的车削加工能力,为制造业的发展做出贡献。
题目:外圆弧面锉削有顺圆弧锉法和拟圆弧锉法。
()选项A:对选项B:错答案:错题目:在切削速度较高、切削厚度较小、刀具前角较大的条件下切削塑性金属时,常容易形成下面哪种切削()?选项A:带状切屑选项B:单元切屑选项C:节状切屑选项D:崩碎切屑答案:带状切屑题目:零件的尖角和棱角部分是淬火应力最为集中的地方,容易产生淬火裂纹,因此设计时尽量采用圆角或倒角形式。
()选项A:对选项B:错答案:对题目:铸造常用的手工造型方法有整模造型、分模造型和()。
选项A:活块造型和机器造型选项B:挖沙造型和机器造型选项C:挖沙造型和活块造型选项D:起模造型和机器造型答案:挖沙造型和活块造型题目:把原材料转变为成品的全过程称为()。
选项A:工艺规程选项B:生产过程选项C:机械加工工艺规程选项D:工艺过程答案:生产过程题目:自位支承(浮动支承)其作用增加与工件接触的支承点数目,但()。
选项A:1.4%选项B:0.6%选项C:0.25%选项D:2.11%答案:2.11%题目:特种加工中工具的硬度可以低于被加工材料的硬度。
()选项A:对选项B:错答案:对题目:()是α-Fe中溶入一种或多种溶质元素构成的固溶体。
选项A:渗碳体选项B:奥氏体选项C:珠光体选项D:铁素体答案:铁素体题目:直线度公差属于()。
选项A:位置公差选项B:方向公差选项C:形状公差选项D:不确定答案:形状公差题目:当工件表面层温度超过相变温度,如果这时无冷却液,则造成()。
选项A:退火烧伤选项B:回火烧伤选项C:淬火烧伤答案:退火烧伤题目:基本尺寸就是要求加工时要达到的尺寸。
()选项A:对选项B:错答案:错题目:原始误差是指产生加工误差的“源误差”,即()。
选项A:刀具误差选项B:机床误差选项C:工艺系统误差选项D:夹具误差答案:工艺系统误差题目:表面粗糙度代号在图样标注时尖端应()。
选项A:以上二者均可选项B:从材料外指向标注表面选项C:从材料内指向标注表面答案:从材料外指向标注表面题目:由于()在结晶过程中收缩率较小,不容易产生缩孔、缩松以及开裂等缺陷,所以应用较广泛。
机加工测试题及答案一、选择题1. 机加工中,常用的切削方式不包括以下哪一项?A. 车削B. 铣削C. 磨削D. 铸造答案:D2. 下列哪项不是机加工过程中常见的刀具材料?A. 高速钢B. 碳钢C. 硬质合金D. 陶瓷答案:B3. 在机加工中,刀具的几何角度不包括以下哪一项?A. 切削角B. 后角C. 刃倾角D. 材料硬度答案:D二、填空题1. 机加工中,________是用来测量工件尺寸是否符合设计要求的仪器。
答案:量具2. 机加工中的“三要素”指的是切削速度、________和进给量。
答案:切削深度3. 机加工中,为了提高生产效率,常常采用________来减少换刀次数。
答案:复合刀具三、简答题1. 简述机加工中常见的几种切削方式及其特点。
答案:常见的切削方式包括车削、铣削、钻削、磨削等。
车削主要用于旋转体的加工,特点是加工效率高,表面光洁度好;铣削适用于平面、曲面的加工,特点是加工范围广,适应性强;钻削主要用于孔的加工,特点是加工速度快,精度高;磨削适用于硬质材料的精密加工,特点是加工精度高,表面光洁度好。
2. 机加工中刀具磨损的主要原因有哪些?答案:刀具磨损的主要原因包括:机械磨损、热磨损、化学磨损和相变磨损。
机械磨损是由于切削过程中的摩擦造成的;热磨损是由于切削区域高温导致的;化学磨损是由于切削液或工件材料与刀具材料发生化学反应造成的;相变磨损是由于刀具材料在高温下发生相变造成的。
四、计算题1. 已知工件材料为45号钢,硬度为HB200,使用硬质合金刀具进行车削。
若切削速度为100m/min,进给量为0.2mm/r,求切削深度。
答案:根据切削三要素公式,切削深度 = 切削速度/ (π * 工件直径 * 进给量)。
假设工件直径为D,则切削深度= 100 / (π * D *0.2)。
由于题目未给出工件直径,无法计算具体数值。
五、论述题1. 论述机加工中刀具材料的选择原则。
答案:刀具材料的选择原则主要包括:高硬度、高耐磨性、足够的强度和韧性、良好的热稳定性和化学稳定性、良好的导热性、经济性等。
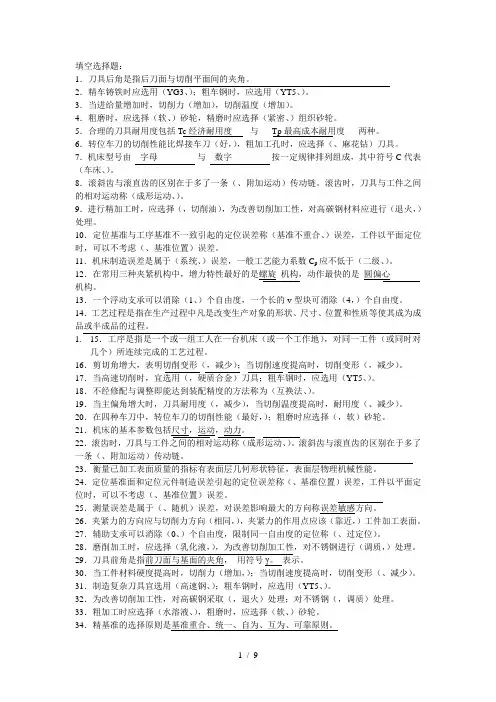
填空选择题:1.刀具后角是指后刀面与切削平面间的夹角。
2.精车铸铁时应选用(YG3、);粗车钢时,应选用(YT5、)。
3.当进给量增加时,切削力(增加),切削温度(增加)。
4.粗磨时,应选择(软、)砂轮,精磨时应选择(紧密、)组织砂轮。
5.合理的刀具耐用度包括Tc经济耐用度与Tp 最高成本耐用度两种。
6.转位车刀的切削性能比焊接车刀(好,),粗加工孔时,应选择(、麻花钻)刀具。
7.机床型号由字母与数字按一定规律排列组成,其中符号C代表(车床、)。
8.滚斜齿与滚直齿的区别在于多了一条(、附加运动)传动链。
滚齿时,刀具与工件之间的相对运动称(成形运动、)。
9.进行精加工时,应选择(,切削油),为改善切削加工性,对高碳钢材料应进行(退火,)处理。
10.定位基准与工序基准不一致引起的定位误差称(基准不重合、)误差,工件以平面定位时,可以不考虑(、基准位置)误差。
11.机床制造误差是属于(系统、)误差,一般工艺能力系数C p应不低于(二级、)。
12.在常用三种夹紧机构中,增力特性最好的是螺旋机构,动作最快的是圆偏心机构。
13.一个浮动支承可以消除(1、)个自由度,一个长的v型块可消除(4,)个自由度。
14.工艺过程是指在生产过程中凡是改变生产对象的形状、尺寸、位置和性质等使其成为成品或半成品的过程。
1.15.工序是指是一个或一组工人在一台机床(或一个工作地),对同一工件(或同时对几个)所连续完成的工艺过程。
16.剪切角增大,表明切削变形(,减少);当切削速度提高时,切削变形(,减少)。
17.当高速切削时,宜选用(,硬质合金)刀具;粗车钢时,应选用(YT5、)。
18.不经修配与调整即能达到装配精度的方法称为(互换法、)。
19.当主偏角增大时,刀具耐用度(,减少),当切削温度提高时,耐用度(、减少)。
20.在四种车刀中,转位车刀的切削性能(最好,);粗磨时应选择(,软)砂轮。
21.机床的基本参数包括尺寸,运动,动力。
中职铣削加工试题及答案一、选择题1. 铣削加工中,刀具的旋转方向与工件的进给方向的关系是什么?A. 刀具旋转方向与工件进给方向相反B. 刀具旋转方向与工件进给方向相同C. 刀具旋转方向与工件进给方向无关D. 以上都不对答案:A2. 在铣削加工中,以下哪种材料最适合使用高速钢刀具?A. 不锈钢B. 铝合金C. 钛合金D. 铸铁答案:D二、判断题1. 铣削加工时,刀具的切削速度越快,加工效率越高。
()答案:×2. 铣削加工中,工件的夹紧方式不会影响加工精度。
()答案:√三、简答题1. 简述铣削加工中刀具材料的选择原则。
答案:铣削加工中刀具材料的选择原则包括:刀具材料的硬度应高于工件材料;刀具材料应具有良好的热硬性,以承受高温而不失去切削能力;刀具材料应具备足够的韧性,以承受冲击负荷;刀具材料应具有较好的耐磨性,以延长刀具的使用寿命。
2. 铣削加工中,如何保证加工表面的质量?答案:保证铣削加工表面质量的方法包括:选择合适的刀具和切削参数,如切削速度、进给速度和切削深度;确保刀具的锋利和清洁;使用适当的冷却液以降低切削温度;保持工件和刀具的稳定性;定期检查和调整机床的精度。
四、计算题1. 已知铣削加工时的切削速度为120m/min,刀具直径为80mm,求切削深度。
答案:首先,将切削速度换算为每转的切削速度,即切削速度(v)除以刀具的圆周速度(πD),其中D为刀具直径。
计算公式为:v_c= v / (πD)。
将数值代入公式得:v_c = 120 / (3.14 × 80) ≈0.464 m/r。
由于题目未给出每转的切削深度,无法直接计算出切削深度。
五、操作题1. 根据给定的铣削加工图纸,完成以下操作:a. 确定工件的装夹方式。
b. 选择合适的刀具和切削参数。
c. 进行铣削加工,并注意切削液的使用。
d. 检查加工后的工件尺寸是否符合图纸要求。
答案:根据题目要求,考生需要根据具体的铣削加工图纸来确定装夹方式,选择合适的刀具和切削参数,并进行实际操作。
数控机床与刀具理论习题集多项选择题第一部分:数控机床理论1.数控机床是指采用计算机控制技术对机床进行自动控制加工的一种高精度、高自动化的机床。
下列哪个选项是数控机床优于普通机床的特点?A. 易于操作B. 加工精度高C. 适用于各种材料的加工D. 安全性强2.数控机床系统是由机床本身、数控装置、输入输出设备和外围设备四部分组成。
下列哪个选项是数控装置的基本功能?A. 程序编辑B. 计算机控制C. 自动换刀D. 电子测量3.在数控机床中,数控系统根据加工程序控制执行机床运动,加工后的工件与机床相对位置可以全自动、半自动调整或手动调整。
下列哪个选项是实现单件多序加工的方法?A. 子程序调用B. 外部输入C. 点位设置D. 坐标系切换4.数控机床加工中的数学基础主要有直线插补和圆弧插补两种。
下列哪个选项是直线插补的数学模型?A. 二次多项式B. 一次多项式C. 三次多项式D. 指数函数5.针对数控机床控制系统中常见的编程语言,下列哪个选项是数控机床中的一种通用语言?A. 周期性B. 集成式C. 组态式D. ISO第二部分:刀具理论6.在加工过程中,刀具的主要作用是切削材料以形成所需的工件,下列哪个选项是刀具的基本构造?A. 刀座B. 刀杆C. 刀片D. 刀盘7.鉴于刀具加工材料的不同,刀具材料也有所不同,下列哪个选项是刀具常见的硬质合金材料?A. 铜合金B. 钛合金C. 铝合金D. 碳化钨8.刀具在加工过程中也会受到磨损影响,下列哪个选项是刀具的主要磨损形式?A. 磨蚀B. 焊接C. 断裂D. 变形9.刀具切削力大小和刀具几何形状尺寸参数、材料强度参数以及切削条件有关,下列哪个选项是切削力影响因素?A. 助剂添加量B. 切削速度C. 表面粗糙度D. 研磨方式10.刀具涂层是利用化学气相沉积技术将一层完整的涂层覆盖在刀具表面,下列哪个选项是使用刀具涂层主要达到的效果?A. 增加刀具腐蚀抗性B. 提高刀具磨损抗性C. 降低刀具产生的损伤D. 使切削力变小以上是数控机床与刀具理论习题集的多项选择题,希望对于学习相关领域的人们有所帮助。
可转位车刀(P22)1.加工棒料(1)d1=40mm,d=36mm,l=70mm(2)d1=80mm,d=72mm,l=100mm(3)d1=100mm,d=90mm,l=150mm(4)d1=150mm,d=138mm,l=200mm(5)d1=160mm,d=146mm,l=256mm表面粗糙度等其他要求详见P222.加工端面工件直径(1) d=200mm(2) d=260mm(3) d=320mm(4) d=360mm(5) d=480mm成形车刀(P39)(1)2-13(2)2-14(3)2-15(4)2-16(5)2-17(6)2-18(7)2-19(8)2-20(9)2-21(10)2-22(11)2-23(12)2-24(13)2-25(14)2-26(15)2-27(16)2-28拉刀设计1.圆拉刀:(P93)(1)d*l=20H7*30mm(2)d*l=30H7*40mm(3)d*l=40H7*50mm(4)d*l=60H7*60mm(5)d*l=75H7*80mm(6)d*l=50H7*80mm2.矩形花键拉刀(P94)(1)N*d*D*B=6*23*26*6 45钢,调制T235,心部硬度220-250HBS,抗拉强度>=0.75GPa (2)N*d*D*B=6*28*32*7 45钢,调制T235,心部硬度220-250HBS,抗拉强度>=0.75GPa (3)N*d*D*B=8*42*46*8 45钢,调制T235,心部硬度220-250HBS,抗拉强度>=0.75GPa (4)N*d*D*B=8*46*50*9 40Cr,调制T235,心部硬度220-250HBS,抗拉强度>=0.85GPa (5)N*d*D*B=8*56*62*10 40Cr,调制T235,心部硬度220-250HBS,抗拉强度>=0.85GPa (6)N*d*D*B=6*16*20*4 40Cr,调制T235,心部硬度220-250HBS,抗拉强度>=0.85GPa (7)N*d*D*B=6*18*22*5 20CrMnTi,渗碳后高频感应加热淬火再低温回火S-G59,心部硬度220-300HBS,抗拉强度>=100GPa(8)N*d*D*B=6*26*32*6 20CrMnTi,渗碳后高频感应加热淬火再低温回火S-G59,心部硬度220-300HBS,抗拉强度>=100GPa(9)N*d*D*B=6*28*34*7 20CrMnTi,渗碳后高频感应加热淬火再低温回火S-G59,心部硬度220-300HBS,抗拉强度>=100GPa涡轮滚刀(参见P110)数据如有错误,以课本为主。
数控刀具练习题一、选择题1. 数控刀具是通过什么方式驱动的?A. 电动驱动B. 气动驱动C. 液压驱动D. 以上皆是2. 数控刀具的主要功能是什么?A. 加工工件B. 确定切削条件C. 选择切削方式D. 储存刀具信息3. 数控刀具的主要种类包括:A. 钻头、铣刀、切割刀B. 机械手、夹具、电机C. 刀杆、刀柄、刀片D. 传感器、编码器、控制器4. 数控刀具的切削速度一般由谁来决定?A. 刀具本身B. 工件要求C. 机床性能D. 操作人员技术水平二、填空题1. 数控刀具的精度一般可以达到________mm。
2. 数控刀具的刀尖半径决定了其________。
3. 数控刀具需要经常进行________和________。
4. 数控刀具对加工材料的________性要求较高。
三、案例分析题某企业生产零部件,其中一个工序需要使用数控刀具加工金属材料。
根据产品的要求和加工工艺,回答以下问题:1. 选择合适的数控刀具的要求有哪些?2. 数控刀具的刀具材料应该选择什么?为什么?3. 如何确定数控刀具的切削速度和进给速度?4. 数控刀具加工过程中需要注意哪些问题?5. 如果数控刀具出现磨损或断裂,应该如何处理?四、应用题某企业使用数控刀具进行铣削加工,某零部件需要进行平面加工。
刀具使用钨钢刀片,刀柄选用高硬度的合金钢材料。
加工材料为铝合金,要求表面光滑度Ra不高于0.8μm。
以下为加工参数,请回答以下问题:1. 刀具切削速度为300m/min,进给速度为0.15mm/r,计算切削时间。
2. 如果需要提高加工效率,应该如何调整刀具切削速度和进给速度?3. 如果加工过程中,出现了切削质量不达标的情况,应该如何解决?五、综合题请以某企业使用数控刀具加工零部件为背景,综合应用前面所学内容,写一份报告,包括以下内容:1. 数控刀具在该企业中的应用情况和重要性。
2. 根据不同工件的要求,选择合适的数控刀具的标准和方法。
3. 数控刀具的刀具材料、切削速度和进给速度的选择原则。
机加工理论题库及答案机加工是机械制造领域中的一个重要环节,涉及金属或其他材料的切削、磨削、钻孔等多种加工方式。
下面是一些机加工理论的题目以及相应的答案。
1. 题目:什么是机加工?答案:机加工是指利用机械设备对材料进行切削、磨削、钻孔、铣削等操作,以达到设计要求的形状、尺寸和表面质量的过程。
2. 题目:简述切削三要素。
答案:切削三要素包括切削速度、进给量和切削深度。
切削速度是指刀具与工件接触点的线速度;进给量是指刀具相对于工件的移动速度;切削深度是指刀具在一次切削过程中切去材料的厚度。
3. 题目:什么是硬质合金刀具?答案:硬质合金刀具是由硬质合金材料制成的刀具,具有高硬度、高耐磨性和高耐热性,常用于高速切削和加工硬质材料。
4. 题目:请解释什么是数控加工?答案:数控加工是指利用数控系统控制机床,按照预先编制的程序自动完成工件加工的过程。
这种加工方式具有加工精度高、生产效率高和加工复杂零件能力强等特点。
5. 题目:什么是磨削?答案:磨削是一种利用磨具(砂轮、砂带等)对工件表面进行切削,以获得高精度和良好表面质量的加工方法。
6. 题目:简述钻孔加工的特点。
答案:钻孔加工是一种孔加工方法,其特点是可以加工出不同直径和深度的孔,适用于各种材料,但加工精度和表面质量受钻头和机床性能的影响。
7. 题目:什么是数控编程?答案:数控编程是指根据工件的加工要求,编写出控制数控机床运动和切削过程的程序代码,这些代码指导机床完成加工任务。
8. 题目:请解释什么是刀具磨损。
答案:刀具磨损是指在切削过程中,由于与工件材料的摩擦和切削力的作用,刀具的切削刃逐渐变钝,导致切削性能下降的现象。
9. 题目:什么是热处理?答案:热处理是一种通过加热和冷却改变金属材料内部结构,从而改善材料性能的工艺过程。
常见的热处理方法包括退火、正火、淬火和回火。
10. 题目:简述机加工中的冷却液的作用。
答案:冷却液在机加工中起到冷却、润滑和清洗的作用。
金属切削原理与刀具综合复习一、填空题(每空1分,共分)1、切削运动是指在切削过程中刀具相对于工件的运动,可分为主运动和进给运动。
2、车刀的切削部分组成包括:前刀面、主后刀面、副后刀面、主切削刃、副切削刃和刀尖。
3、确定刀具几何角度的参考坐标系有两大类:一类称为标注坐标系另一类称为工作坐标系。
4、在刀具材料中,工具钢包括:碳素工具钢、合金工具钢和高速钢。
5、金属切削过程的实质是金属在刀具的作用下产生挤压、剪切和滑移的变形过程。
6、用作刀具的陶瓷材料,根据其化学成分可分为:高纯氧化物陶瓷和复合陶瓷。
7、切屑的种类有多种多样,归纳起来有以下四类:带状切屑、节状切屑、单元切屑、崩碎切屑。
8、影响切削力的主要因素包括:工件材料、刀具几何参数、切削用量和切削液等。
9、刀具磨损的主要原因有:磨粒磨损、粘结磨损、扩散磨损和相变磨损。
10、切削液的作用包括四方面:冷却、润滑、清洗、防锈。
11、按车刀结构的不同,可分为整体式、焊接式和装配式车刀。
12、车刀由用于切削的 ______ 刀头部分_和用于装夹的________ 杆部分 __________ 部分组成。
13、刀具材料种类繁多当前使用的刀具材料分5类:_高速钢_,― 质合金钢__________ ___ 刚石________ ,___ 陶瓷 ______ 和____ 立方氮化硼 _____ 一般机加工使用最多的是― 速钢_____________ 和 _____ 质合金钢_______ 。
14、根据一面两角法, ______ 偏角____ 和―刃倾角________ 角可以确定前刀面的方位,― 后角_______ 和___ ■法后角—两角可以确定后刀面的方位,______ 倾角________ 和_____ 前角______ 角可以确定主切削刃的方位。
15、刀尖的修磨形式有 ____ 直线过渡刃______ 、___ 弧过渡刃 _____ 和 ___ 修光刃______ 。