用工(退工)人员登记表
- 格式:doc
- 大小:47.00 KB
- 文档页数:1
天津市最新退工8号表1. 介绍天津市最新退工8号表是天津市政府根据法律法规制定的一种表格,用于劳动者与用人单位之间的劳动关系解除和退工手续办理。
该表格包含了劳动者基本信息、用人单位信息以及退工原因等内容,劳动者和用人单位都需要填写相关信息并签字确认,以完成退工手续。
2. 表格内容2.1 劳动者信息•姓名:填写劳动者的姓名。
•身份证号码:填写劳动者的身份证号码。
•出生日期:填写劳动者的出生日期。
•入职日期:填写劳动者进入该用人单位的日期。
•离职日期:填写劳动者离开该用人单位的日期。
2.2 用人单位信息•单位名称:填写用人单位的全称。
•统一社会信用代码:填写用人单位的统一社会信用代码。
•单位地址:填写用人单位的详细地址。
•联系电话:填写用人单位的联系电话。
2.3 退工原因•个人原因:劳动者填写退工的个人原因,例如个人升学、个人发展等。
•用人单位原因:用人单位填写退工的原因,例如裁员、业务调整等。
•双方协商一致:双方协商一致决定解除劳动关系。
3. 使用方法3.1 填写劳动者信息劳动者需要填写自己的姓名、身份证号码、出生日期、入职日期和离职日期,确保准确无误。
3.2 填写用人单位信息用人单位需要填写单位名称、统一社会信用代码、单位地址和联系电话,确保准确无误。
3.3 填写退工原因劳动者和用人单位根据实际情况选择相应的退工原因,并在相应的选项上打勾。
3.4 签字确认劳动者和用人单位在表格的指定位置签字确认,并在确认签字的日期栏填写当前日期。
4. 注意事项•填写时请用黑色或蓝色的钢笔或签字笔填写,确保清晰可辨。
•填写内容必须真实、准确,不得有虚假信息。
•填写完毕后,劳动者和用人单位必须签字确认,并填写日期。
5. 使用范围天津市最新退工8号表适用于天津市范围内的劳动关系解除和退工手续办理,用于劳动者与用人单位之间的退工协议的书面表达。
6. 结束语天津市最新退工8号表是一种方便、规范劳动关系解除和退工手续办理的工具。
用工、退工、退档和失业保险等业务的相关表格用工、退工、退档和失业保险等业务的相关表格开发区各用人单位:根据《天津市就业促进条例》规定,用人单位与员工建立或解除(终止)劳动关系后,须及时为其办理用工、退工、退档和享受失业保险资格确认及失业保险待遇核定等手续,用人单位规范用工管理,是依法维护劳资双方的合法权益,构建和谐劳动关系的重要基础。
用人单位用工时,要在建立劳动关系的30日内为其办理用工登记手续。
用人单位与员工解除(终止)劳动关系后,要在15日内为其办理退工备案,对符合条件的(主要是用人单位提出解除(终止)劳动关系的)同时办理享受失业保险资格确认、失业保险待遇核定手续,对档案已春放在开发区并在本企业名下的天津市城镇户籍人员,还要办理退档手续。
如因企业原因未按期办理相关手续,后果由企业承担。
企业与职工终止解除劳动关系达到20人时,须在终止解除劳动关系30日前向劳动部门报告,获得批准后方可终止解除劳动关系。
企业与职工终止解除劳动关系达到20人时,须在终止解除劳动关系15日内办理退工手续,在提交退工材料的同时办理规模退工备案。
2012年8月日起,企业不得再接受个人委托,为其办理失业登记和失业保险金申领手续,今后失业人员需要严格按照《天津市失业保险条例》规定,由本人按月申领失业保险金。
有关的业务流程中所需的表格文件等可以在我科下载中心中“劳动用工管理部分中”下载,因为业务流程和相关表格会不定期更新,所以要在办理相关业务时在我科网页下,查阅最新的经办流程,下载最新的各种表格。
最新更新日期:2012年11月26日附件:天津经济技术开发区用工登记表天津经济技术开发区退工备案表不需核定失业待遇的人员办理退工、退档需准备材料清单(适用于劳动者提出终解劳动关系人员)需核定失业待遇的“天津城镇户籍人员”办理退工、退档递交材料清单需核定失业待遇的“天津农籍及外省市人员”办理退工递交材料清单用人单位与离职人员关于失业保险缴费情况核查表就业、劳动合同登记名册用人单位基本信息登记表订立书面劳动合同通知书续订劳动合同通知书续订变更劳动合同名册劳动合同用章授权书用人单位与职工终止解除劳动关系退工报告派遣单位办理退工情况表用人单位与职工终止解除劳动关系办理退工备案表解除终止劳动合同退工和领取失业保险金人员分区花名册解除(终止)劳动合同协议书解除劳动合同通知书终止劳动合同通知书终止或解除劳动关系情况说明书终止(解除)劳动合同程序表解除劳动合同证明书终止劳动合同证明书接收失业职工退工登记表送档案花名册失业保险金申领资格审核表失业保险缴费年限核定证明天津市失业保险视同缴费年限认定表失业人员登记表领取失业保险金人员参加城镇职工基本医疗保险协议书。
篇一:《上海市单位退工证明退工单》上海市单位退工证明男□女自年日进我单位工作□全日制□非全日制,现于年月日□合同终止□合同解除。
该员工身份证□□□□□□□□□□□□□□□□□□户口地址区、县街道、乡、镇路弄、村号室、队。
该员工档案转出时间年月日;转移方式□机要邮寄□单位自送□请职介所代转;《劳动手册》是否交被退人员□已交□未交。
我单位组织机构代码□□□□□□□□—□经办人单位(章)联系电话年月日说明1、上述方框和划线处请单位按实打“√”和填写,身份证和组织机构代码须填写清楚。
2、本证明一式四联第一联受理退工登记备案手续的职业介绍所留存;第二联为退档凭证并存放劳动者个人档案;第三联交被退劳动者本人;第四联用人单位留存。
上海市就业促进中心监制篇二:《外来人员退工证明(上海市)》外来从业人员退工备案登记表□男□女自年日进我单位工作□全日制□非全日制,现于年月日□合同终止□合同解除。
该员工身份证□□□□□□□□□□□□□□□□□□我单位组织机构代码□□□□□□□□—□经办人单位(章)联系电话年月日说明1、上述方框和划线处请单位按实打“√”和填写,身份证和组织机构代码须填写清楚。
2、本证明一式三联第一联受理退工登记备案手续的职业介绍所留存;第二联为退档凭证并存放劳动者个人档案;第三联用人单位留存。
上海市外来人员就业管理中心监制篇三:《上海市单位退工证明》□男□女自年月日进我单位工作□全日制□非全日制,现于年月日□合同终止□合同解除。
该员工身份证□□□□□□□□□□□□□□□□□□户口地址区、县街道、乡、镇路弄、村号室、队。
该员工档案转出时间年月日;转移方式□机要邮寄□单位自送□请职介所代转;《劳动手册》是否交被退人员□已交□未交。
我单位组织机构代码□□□□□□□□—□经办人单位(章)联系电话年月日说明1、上述方框和划线处请单位按实打“√”和填写,身份证和组织机构代码须填写清楚。
2、本证明一式四联第一联受理退工登记备案手续的职业介绍所留存;第二联为退档凭证并存放劳动者个人档案;第三联交被退劳动者本人;第四联用人单位留存。
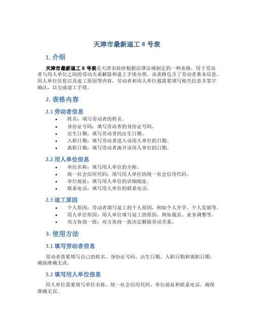
用工(退工)人员登记表
姓 名身份证号
照片民 族性 别文化程度
出生日期政治面貌户口性质
就业失业登记证
号
就业人员类别是否就业困难对
象
合 同 类 别固定期限() 无固定期限()完成一定工作任务为期限()
户籍详细地址联系
电话
居住地详细地址
用工登记备案内容
单位经济类型从业工种(岗
位)
备 案 日 期录 用 日 期
合同起始时间合同终止时间
单 位 经 办 人经 办 人 电
话
退工登记备案内容
单位经济类型终止(解除)劳动关系时
间
合同起始时间合同终止时间
退工时间退工原
因
是否送档
接档日期是否特
殊工种是否女干
部
档案所在地
参保情况□养老保险 □医疗保险 □失业保险 □工伤保险 □生育保险单位经办人经办人电话
用(退)工
单位意见
(章)
年 月 日就业管理
服务机构
备案意见
(章)
年 月 日
注:本表由公共就业服务机构签署意见后存入本人档案。