处理违章记录表表格格式
- 格式:docx
- 大小:7.10 KB
- 文档页数:2
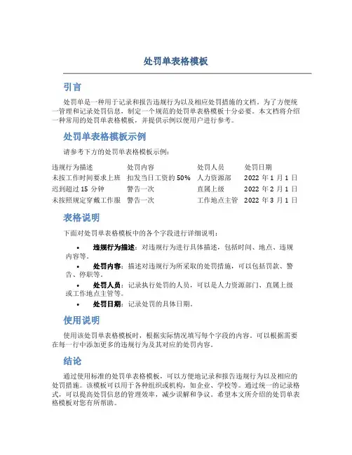
处罚单表格模板
引言
处罚单是一种用于记录和报告违规行为以及相应处罚措施的文档。
为了方便统一管理和记录处罚信息,制定一个规范的处罚单表格模板十分必要。
本文档将介绍一种常用的处罚单表格模板,并提供示例以便用户进行参考。
处罚单表格模板示例
请参考下方的处罚单表格模板示例:
违规行为描述处罚内容处罚人员处罚日期
未按工作时间要求上班扣发当日工资的50% 人力资源部2022年1月1日迟到超过15分钟警告一次直属上级2022年2月1日未按照规定穿戴工作服警告一次工作地点主管2022年3月1日
表格说明
下面对处罚单表格模板中的各个字段进行详细说明:
•违规行为描述:对违规行为进行具体描述,包括时间、地点、违规内容等。
•处罚内容:描述对违规行为所采取的处罚措施,可以包括罚款、警告、停职等。
•处罚人员:记录执行处罚的人员,可以是人力资源部门、直属上级或工作地点主管等。
•处罚日期:记录处罚的具体日期。
使用说明
使用该处罚单表格模板时,根据实际情况填写每个字段的内容。
可以根据需要在每一行中添加更多的违规行为及其对应的处罚内容。
结论
通过使用标准的处罚单表格模板,可以方便地记录和报告违规行为以及相应的处罚措施。
该模板可以用于各种组织或机构,如企业、学校等。
通过统一的记录格式,可以提高处罚信息的管理效率,减少误解和争议。
希望本文所介绍的处罚单表格模板对您有所帮助。
请注意,上述示例中的处罚单表格模板仅为一种常用的格式,您可以根据实际需要进行调整和修改。
此处仅提供了一个简单的示例,希望能为您提供一些灵感和参考。
罚单表格模板
罚单编号:[罚单编号]
日期:[日期]
违规人员信息:
姓名:[姓名]
身份证号码:[身份证号码]
联系电话:[联系电话]
车牌号:[车牌号]
车辆类型:[车辆类型]
违规信息:
违规地点:[违规地点]
违规时间:[违规时间]
违规行为:[违规行为]
罚款金额:[罚款金额]
罚单详情:
| 违规项目 | 违规描述 | 处罚标准 | 罚款金额 | |--------------|--------------|----------------|--------------|
| [违规项目] | [违规描述] | [处罚标准] | [罚款金额] |
违规说明:
[违规说明]
违规责任:
[违规责任]
补充说明:
[补充说明]
罚单发行单位:
单位名称:[单位名称]
联系电话:[联系电话]
地址:[地址]
注意事项:
1. 请在规定时间内进行支付,逾期将产生滞纳金。
2. 如有疑问,请及时与发行单位联系。
3. 请勿随意涂改、污损或遗失本罚单,一经发现将依法追究法律责任。
本罚单仅作为违规行为的记录,并非法律文书。
请按要求缴纳罚款,以免影响个人信用。
[注意:以上内容仅为模板示例,实际填写应根据具体情况进行调整。
]。
(完整版)违章活动记录表
违章活动记录表是一份重要的文件,用于记录和跟踪组织或个
人的违章活动。
通过详细记录违章活动的信息,可以提供证据和数
据分析,以便进行有效的管理和改进。
1. 违章活动信息
- 违章活动日期:(填写日期)
- 违章活动地点:(填写地点)
- 违章活动描述:(填写违章活动的具体描述,包括违反的规定、行为、原因等)
2. 违章活动责任人
- 违章活动责任人姓名:(填写责任人姓名)
- 违章活动责任人职位:(填写责任人职位)
- 违章活动责任人部门/单位:(填写责任人所属部门/单位)
3. 违章活动处罚情况
- 违章活动处罚措施:(填写对责任人采取的处罚措施)
- 违章活动处罚日期:(填写处罚日期)
4. 违章活动改进措施
- 违章活动改进措施:(填写对违章活动的改进方法和措施)
- 违章活动改进责任人:(填写负责实施改进措施的责任人姓名) - 违章活动改进期限:(填写改进措施的期限)
- 违章活动改进进展:(填写改进措施的进展情况)
5. 违章活动审核与复查
- 违章活动审核人:(填写负责审核违章活动记录的人员姓名)
- 违章活动审核日期:(填写审核日期)
- 违章活动复查人:(填写负责复查违章活动实施情况的人员姓名)
- 违章活动复查日期:(填写复查日期)
以上是(完整版)违章活动记录表的内容,通过清晰记录和整理违章活动信息及相关责任人、处罚情况、改进措施和审核复查,可以确保违章活动能够及时被发现、处理和改进,从而维护组织或个人的合法权益和良好形象。
罚款单表格1. 简介罚款单表格是用于记录违规行为并收取罚款的一种表格格式。
在各种场合中,罚款单表格被广泛应用,如交通管理、商业活动、学校教育等方面。
本文档将介绍罚款单表格的基本结构和使用方法,并提供一份示例模板。
2. 罚款单表格的基本结构罚款单表格通常包括以下几个要素:2.1. 表头表头部分包括罚款单的标题和日期等基本信息,一般位于表格的最上方。
示例表头:标题罚款单日期2022-01-012.2. 违规信息栏违规信息栏用于记录违规行为的具体信息,如违章代码、违规内容、时间地点等。
一般情况下,违规信息栏位于表格的左侧。
示例违规信息栏:违规代码违规内容时间地点001闯红灯2022-01-01北京市中心2.3. 处罚结果栏处罚结果栏用于记录违规行为的处罚结果,包括罚款金额、处理人员等。
一般情况下,处罚结果栏位于表格的右侧。
示例处罚结果栏:罚款金额处理人员状态200元张三已处理3. 罚款单表格的使用方法罚款单表格的使用方法通常包括以下几个步骤:3.1. 填写表头信息在罚款单表格的表头中填写罚款单的标题和日期等基本信息,确保信息的准确性和完整性。
3.2. 填写违规信息栏根据实际情况,在违规信息栏中填写违规行为的具体信息,如违章代码、违规内容、时间地点等。
3.3. 填写处罚结果栏根据实际情况,在处罚结果栏中填写违规行为的处罚结果,包括罚款金额、处理人员等。
3.4. 审核和签字在罚款单表格的底部留有审核和签字栏,相关人员应进行审核并签字确认,以确保处理结果的准确性和合法性。
4. 示例模板以下是一份罚款单表格的示例模板:标题: 罚款单日期: 2022-01-01| 违规代码 | 违规内容 | 时间 | 地点| 罚款金额 | 处理人员 | 状态 || --------- | ---------- | ----------- | ------------ | --------- | ---------- | ----------- || 001 | 闯红灯 | 2022-01-01 | 北京市中心 | 200元 | 张三 | 已处理 |审核人员:李四签字:________________5. 总结罚款单表格是一种重要的记录违规行为并收取罚款的工具,在各种场合中都有广泛的应用。