327国债期货
- 格式:ppt
- 大小:278.00 KB
- 文档页数:18
327国债期货事件概述:327国债期货事件是发生在某一特定时间和地点的金融市场事件。
该事件与国债期货市场有关,对市场参与者和金融机构产生了重大影响。
本文将重点探讨这一事件的背景、原因、影响和教训。
背景:国债期货市场是金融市场中的重要组成部分。
国债期货是一种衍生品,其价格由国债价格的变动所决定。
国债期货合约常被用作避险工具和投资手段,能够帮助投资者对冲风险和实现利润。
然而,国债期货市场也面临着一些风险,如利率风险、流动性风险和市场操纵风险。
原因:在此次327国债期货事件中,有几个原因导致了事件的发生。
首先,市场参与者对经济和政策环境的不确定性增加,导致了投资者心态的恶化。
其次,由于某些机构或个人的不当行为,市场出现了不正当的交易行为,例如操纵市场价格、信息泄露和内幕交易等。
这些行为严重影响了市场的公平与公正。
影响:327国债期货事件对市场产生了严重的影响。
首先,市场参与者的信心受到了严重的动摇,投资者开始对国债期货市场失去信任。
这导致了市场的流动性下降,交易量减少,市场活动放缓。
其次,国债期货合约的价格波动变得异常剧烈,增加了投资者的风险暴露。
一些机构甚至出现了巨额损失,这进一步加剧了市场的恐慌情绪。
教训:327国债期货事件给我们带来了一些重要的教训。
首先,重视市场规则和监管,保持市场的公平和透明是维护金融市场稳定的重要前提。
其次,投资者应该加强风险管理意识,做好风险控制和监测。
合理配置资产,分散风险,避免集中投资。
此外,金融机构应该加强内部监督,建立有效的内部控制和风险管理系统,以防止不当行为和操纵市场的发生。
总结:327国债期货事件是国债期货市场中的一次重要事件,给市场参与者和金融机构带来了严重的影响。
事件的发生源于市场不确定性和不当行为。
这一事件提醒我们加强市场规则和监管,加强投资者风险管理能力,以及金融机构的内部监督和控制。
通过吸取教训,我们可以更好地保护金融市场的稳定和健康发展。
案例二十四:“327”国债期货风波1995年2月23日,上海证券交易所发生了震惊中外的“327”国债事件,当事人之一的管金生由此身陷牢狱,另一当事人尉文渊被免掉上交所总经理的职务。
1992年12月28日,上海证券交易所首先向证券商自营推出了国债期货交易。
但由于国债期货不对公众开放,交投极其清淡,并未引起投资者的兴趣。
1993年10月25日,上交所国债期货交易向社会公众开放。
与此同时,北京商品交易所在期货交易所中率先推出国债期货交易。
1994年至1995年春节前,国债期货飞速发展,全国开设国债期货的交易场所从两家陡然增加到14家(包括两个证券交易所、两个证券交易中心以及10个商品交易所)。
由于股票市场的低迷和钢材、煤炭、食糖等大宗商品期货品种相继被暂停,大量资金云集国债期货市场尤其是上海证券交易所。
1994年全国国债期货市场总成交量达2.8万亿元。
此时“327”事件发生了,327国债是指92年发行的三年期国债92(三),95年6月到期兑换。
1992—1994年中国面临较高通货膨胀压力,银行储蓄存款利率不断调高,国家为了保证国债的顺利发行,对已经发行的国债实行保值贴补。
保值贴补率由财政部根据通胀指数每月公布,因此,对通胀率及保值贴补率的不同预期,成了327国债期货品种的主要多空分歧。
以上海万国证券为首的机构在“327”国债期货上作空,而以中经开为首的机构在此国债期货品种上作多。
当时虽然市场传言财政部将对“327”国债进行贴息,但在上海金融界具有一定影响的管金生就是不相信。
当然,管金生的分析不无道理:国家财政力量当时很弱,不太可能拿出这么大一笔钱来补贴“327”国债利率与市场利率的差,而且当时通胀局势已经得到初步控制。
另一方面,由于长期身处证券市场,管金生对市场传闻的不相信是一种与生俱来的感觉。
于是管金生出手,联合辽国发等一批机构在“327”国债期货和约上作空。
1995年2月23日,传言得到证实,财政部确实要对“327”国债进行贴息,此时的管金生已经在“327”国债期货上重仓持有空单。
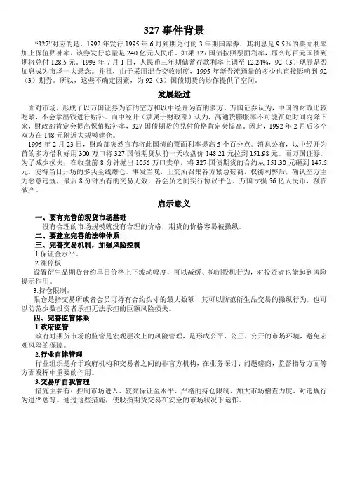
327事件背景“327”对应的是,1992年发行1995年6月到期兑付的3年期国库券,其利息是9.5%的票面利率加上保值贴补率,该券发行总量是240亿元人民币。
如果327国债按照票面利率,那么每百元国债到期将兑付128.5元。
1993年7月1日,人民币三年期储蓄存款利率上调至12.24%,92(3)现券是否加息成为市场一大悬念。
并且,由于采用混合交收制度,1995年新券流通量的多少也直接影响到92(3)期券。
所以,这些不确定因素,为92(3)国债期货的炒作提供了空间。
发展经过面对市场,形成了以万国证券为首的空方和以中经开为首的多方。
万国证券认为,中国的财政比较吃紧,不会拿出钱进行贴补。
而中经开(隶属于财政部)认为,高通货膨胀率不可能在短时间内降下来,财政部肯定会提高保值贴补率,327国债期货的兑付价格肯定会提高。
因此,1992年2月后多空双方在148元附近大规模建仓。
1995年2月23日,财政部突然宣布将此国债的票面利率提高5个百分点。
消息公布,以中经开为首的多方借利好用300万口将327国债期货从前一天收盘价148.21元拉到151.98元。
而万国证券,为了减少损失,在收盘前8分钟抛出1056万口卖单,将327国债期货的合约从151.30元砸到147.5元,使得当日开场的多头全线爆仓。
事发当晚,上交所召集各方紧急磋商,权衡利弊后,确认空方主力恶意违规,最后8分钟所有的交易无效,各会员之间实行协议平仓。
万国亏损56亿人民币,濒临破产。
启示意义一、要有完善的现货市场基础没有合理的市场规模就没有合理的价格,期货的价格容易被操纵。
二、要建立完善的法律体系三、完善交易机制,加强风险控制1.保证金水平。
2.涨停板设置衍生品期货合约单日价格上下波动幅度,可以减缓、抑制投机行为,对投资者也能起到风险提示作用。
3.持仓限制。
限仓是指交易所或者会员可持有合约头寸的最大数额,其可以防范衍生品交易的操纵行为,也可以防范少数投资者承担无法承担的巨额风险损失。
国债期货 Treasury futures国债期货是指通过有组织的交易场所预先确定买卖价格并于未来特定时间内进行钱券交割的国债派生交易方式。
国债期货属于金融期货的一种,是一种高级的金融衍生工具。
它是在20世纪70年代美国金融市场不稳定的背景下,为满足投资者规避利率风险的需求而产生的。
国债期货交易的特点期货交易是一种复杂的交易方式,它具有以下不同于现货交易的主要特点:⒈ 国债期货交易不牵涉到国债券所有权的转移,只是转移与这种所有权有关的价格变化的风险。
⒉ 国债期货交易必须在指定的交易场所进行。
期货交易市场以公开化和自由化为宗旨,禁止场外交易和私下对冲。
⒊ 所有的国债期货合同都是标准化合同。
国债期货交易实行保证金制度,是一种杠杆交易。
⒋ 国债期货交易实行无负债的每日结算制度。
⒌ 国债期货交易一般较少发生实物交割现象。
国债期货合约的标准化条款1、交易单位(trading unit):也称合约规模(contract size),是指交易所对每份期货合约规定的交易数量。
2、报价方式(price quotation):是指期货价格的表示方式。
短期国债期货合约的报价方式采取指数报价法,即100减去年收益率。
3、最小变动价位(minimum price change):是指在期货交易中价格每次变动的最小幅度。
4、每日价格波动限制:是指为了限制期货价格的过度涨跌而设立的涨跌停板制度。
5、合约月份(contact months):是指期货合约到期交收的月份。
6、交易时间(trading hours):是指由交易所规定的各种合约在每一交易日可以交易的某一具体时间。
7、最后交易日:在期货交易中,绝大部分成交的合约都是通过反向交易而平仓的,但这种反向交易必须在规定的时间内进行。
这一规定的时间就是最后交易日。
8、交割安排:包括交割的时间、交割的地点、交割的方式,以及可用于交割的标的物的等级等。
9、部位限制:是指交易所规定的某一交易者在一定时间内可以持有期货合约的最大数量。
财政金融-327国债期货事件对推出股指期货的启示近年来,我国金融市场不断创新,其中期货市场作为金融市场的重要组成部分之一,也在不断发展。
而“327国债期货事件”则成为期货市场发展历程中的一道风景线。
“327国债期货事件”是指1995年3月27日,上海期货交易所推出的国债期货合约,但交易不到一周即被交易所宣布暂停交易,因为期货价格出现大幅下跌,导致投资者的巨额亏损。
此事件引起了广泛的社会关注和对期货市场的质疑,也为后来推出股指期货提供了有益的启示。
首先,从监管角度看,期货市场需要更加完善的监管机制。
当时国债期货合约的推出和市场监管的力度都显得较为薄弱,未能有效预测和控制风险,导致了市场的异常波动和亏损。
而现在在推出股指期货时,监管方面更加注重对期货市场的规范和监管,加强合规管理和风险控制,确保市场平稳、有序运行。
其次,从市场运作角度看,期货市场需要准确预测市场风险和控制交易风险。
在推出股指期货时,交易所需要详细考虑风险预测和控制实践,挖掘投资者需求和市场情绪,调节市场交易进行。
此外,交易所还需要重视信息对称和透明度问题,及时提供有关信息和评估,为投资者提供参考和决策的支持。
最后,从投资者角度看,投资者也需要具备一定的知识和技能,掌握市场动态和风险的认知和决策能力。
在推出股指期货时,投资者需要至少合格的认知能力和市场技能,通过合理、科学的投资策略和信息有效管理来应对市场波动和风险挑战。
总之,“327国债期货事件”是期货市场历程中的一个重要节点,对于推出股指期货及推进期货市场的健康有序发展,具有重要的理论和实践意义。
在今后的市场发展中,应当进一步加强规范性和监管力度,提高市场透明度和信息公开度,以及让投资者更加注重风险意识和风险管理能力,健全金融市场体系和提供有益的服务。
“327”国债期货事件的成因一、“327”国债期货事件的发生国债期货是一种高级的金融衍生工具,它的产生是为了满足投资者规避利率风险的需求。
国债由政府发行,保证还本付息,风险小,被称为“金边债券”,具有成本低、流动性更强、可信度更高等特点。
但是,当时我国国债发行较难,主要靠行政摊派。
1992年发行的国库券,发行一年多后,二级市场的价格最高时只有80多元,连面值都不到。
行业管理者发现期货这个东西不错,可以提高流动性,推动发行,也比较容易控制,于是奉行“拿来主义”,引进国债期货交易,在二级市场上可以对此进行做多做空的买卖。
1993年10月25日,上海证券交易所国债期货交易开始向社会公众开放。
同时,北京商品交易所在期货交易所中率先推出国债期货交易。
“327”国债期货事件中,“327”是国债期货合约的代号,对应1992年发行,1995年6月到期兑付的3年期国库券,该券发行总量是240亿元人民币。
在1992年到1994年的这几年里,中国面临高通胀压力,银行储蓄存款利率不断调高,国家为了保证国债的顺利发行,对已经发行的国债实行保值贴补。
保值贴补率由财政部根据通胀指数每月公布,因此,对通胀率及保值贴补率的不同预期,成为国债期货炒作的重要因素,也成了“327”国债期货品种的主要多空分歧。
市场上,多空双方对峙的焦点始终是对“327”国债品种到期价格的预测,受到保值贴补率和是否加息的影响,众人看法不一。
以上海万国证券为首的机构,认为在国内通胀局势得到初步控制的情况下,政府会继续加强治理居高不下的通货膨胀,不可能继续提高贴值补贴率,而且国家财力空虚,不太可能拿出一大笔钱来补贴“327”国债利率与市场利率的差,在此国债期货上选择作空的策略;而以中国经济开发总公司为首的机构,认为通货膨胀短期内肯定控制不住,对国债的保值贴补率还会继续上涨,最后“327”国债的到期价格会达到一个高的水平,在此国债期货上选择作多的策略。
由此,上演了一场以保值贴补政策和贴息政策预期为主体的国债博弈过程。
327国债期货事件摘要327国债期货事件是指发生在20XX年3月27日的一次在国内期货市场上的重大事件。
该事件对国内金融市场产生了深远的影响,引起了广泛的关注和讨论。
本文将从事件背景、事件经过、影响分析以及对未来的展望等方面对该事件进行详细的介绍和分析。
事件背景国债期货是指以国债作为标的物的期货合约。
国债期货市场作为金融市场的重要组成部分,具有重要的市场价值和风险。
在20XX年3月27日之前,国内国债期货市场一直表现稳定,交易活跃度较高。
事件经过20XX年3月27日,国内国债期货市场突然发生连续暴跌的情况,引起了市场的广泛关注。
经过后续调查和分析,该事件最初起因于市场流动性的降低以及大规模的抛售压力。
具体的事件经过如下: 1. 清晨,市场开始出现大量的抛售压力,许多投资者纷纷减持国债期货合约。
2. 抛售压力导致国债期货价格迅速下跌,引发其他投资者的恐慌和哄抢。
3.交易所采取了临时措施,限制了交易的频率和抛售的数量,但这并没有改变市场下跌的趋势。
4. 国债期货市场在当天下午暴跌超过10%,创下了历史新低。
5. 在这一天结束后,市场依旧动荡不安,投资者对国债期货市场的信心受到了严重打击。
影响分析327国债期货事件对国内金融市场产生了深远的影响,其主要影响如下:1. 大规模抛售导致市场恐慌该事件的核心是大规模的抛售压力,导致市场出现恐慌情绪。
投资者纷纷减持国债期货合约,使得价格下跌。
这种恐慌情绪传导至其他金融市场,使得整个金融市场受到了广泛的冲击。
2. 流动性紧缩抛售压力的增加导致市场流动性降低。
在事件当天,交易所采取了临时措施限制交易频率和抛售数量,这进一步加剧了市场的不稳定性。
投资者难以及时卖出持有的国债期货合约,流动性紧缩成为市场的一大问题。
3. 投资者信心受挫327国债期货事件对投资者的影响不仅在于经济损失,更重要的是对投资者信心的打击。
投资者对国债期货市场的信心受到严重影响,重新评估风险,并对未来的市场表现持更为悲观的态度。