Biotin-tyramide-用于酪胺信号放大-(TSA)技术的试剂-41994-02-9-Apexbio
- 格式:pdf
- 大小:480.73 KB
- 文档页数:2
Nature Methods:一种全新的邻近蛋白质生物素化标记方法—可直接用于原代组织订阅号APExBIO研究意义在生物学研究中,获取某一细胞系的蛋白质相互作用图谱或许并不难,但是直接从原代组织中检测蛋白质组图谱甚至它们之间的相互作用是一个重大的挑战。
近日,来自美国国立卫生研究院(National Institutes of Health,NIH)的研究团队设计了一种新的生物素标记方法,用抗体代替传统的酶融合,标记靶蛋白邻近的蛋白。
即使用针对靶蛋白的抗体来引导生物素沉积到与其相邻的蛋白质上,通过链霉亲和素磁珠捕获这些蛋白质并用质谱鉴定,样本可以是细胞或原代组织。
该团队使用这种方法检测了多种细胞和组织类型中靶蛋白即核纤层蛋白A的邻近蛋白组成。
有一些蛋白质可以以单体的形式发挥作用,但是大部分都是与分子伴侣或者其它蛋白质组装在一起发挥作用。
蛋白质组装(Protein assemblies)对于所有活细胞的功能都至关重要。
细胞或组织中完整的蛋白质-蛋白质相互作用网络称为蛋白质相互作用组(protein interactome),是动态的,会随着时间、发展阶段、细胞周期进程或组织类型而改变。
因此,表征蛋白质之间的相互作用可以获得靶蛋白质的位置和功能等重要信息。
然而,特定突变对组织特异性蛋白质相互作用组的影响很少被详细研究。
我们都知道单个基因的不同突变可能会导致不同的疾病。
如核纤层蛋白 A / C (LMNA)基因有400多个不同的突变,会产生超过14种不同的表型,这些表型引起不同病症包括脂肪营养不良、肌营养不良和早衰综合症。
然而这些单基因突变与其高度可变表型之间的机制联系尚不清楚。
尤其是组织特异性核纤层蛋白(lamin)的相互作用组也有待阐明。
通过标准的免疫共沉淀(CoIP)分析核纤层蛋白的相互作用组是不切实际的,因为由核纤层蛋白长丝产生的不溶性高阶结构导致无关蛋白的过量沉淀。
已经用各种遗传和生物化学方法来鉴定核纤层蛋白A的相互作用蛋白,如利用生物素化的邻近标记方法、表达高亲和力的OneSTrEP-标签和免疫共沉淀、蛋白芯片等。
碧云天生物技术/Beyotime Biotechnology订货热线:400-168-3301或800-8283301订货e-mail:******************技术咨询:*****************网址:碧云天网站微信公众号生物素标记EMSA探针-β-Catenin/TCF (0.2μM)产品编号产品名称包装GS018B 生物素标记EMSA探针-β-Catenin/TCF (0.2µM) 200µl产品简介:生物素标记EMSA探针-β-Catenin/TCF是用于EMSA(也称gel shift)研究的生物素(Biotin)标记的β-Catenin/TCF consensus oligonucleotide。
这个生物素标记的双链寡核苷酸含有公认的β-Catenin/TCF结合位点,可以用作EMSA研究时的探针。
β-Catenin/TCF consensus oligo的序列如下:5'-CCC TTT GAT CTT ACC-3'3'-GGG AAA CTA GAA TGG-5'本生物素标记EMSA探针已经过纯化,可以直接用于EMSA结合反应。
本生物素标记EMSA探针可以和碧云天的化学发光法EMSA试剂盒(GS009)配套使用。
一个包装的生物素标记探针可以进行约200-400个样品的EMSA检测。
包装清单:产品编号产品名称包装GS018B 生物素标记EMSA探针-β-Catenin/TCF (0.2µM) 200µl—说明书1份保存条件:-20ºC保存,一年有效。
注意事项:避免加热到40ºC以上,温度过高会导致双链DNA探针解聚成单链。
而单链无法用于EMSA研究。
对于基于生物素标记的EMSA检测的详细操作可以参考碧云天的化学发光法EMSA试剂盒(GS009)的使用说明。
本产品仅限于专业人员的科学研究用,不得用于临床诊断或治疗,不得用于食品或药品,不得存放于普通住宅内。
一种阿昔替尼片及其制备方法
阿昔替尼片是一种用于治疗某些种类的癌症及其他疾病的药物。
它是一种酪氨酸激酶抑制剂,可以阻断癌细胞生长的信号通路。
本文将介绍一种阿昔替尼片及其制备方法。
阿昔替尼片由吉利德科学公司研制,并于2001年在美国获得批准上市。
它是一种针对腹膜后纤维组织肉瘤、肝癌和慢性髓性白血病等疾病的药物。
阿昔替尼片的制备方法包括以下步骤:
1. 制备起始原料:将一定量的2-氨基-4-氯吡啶与一定量的1-(2-氟苯基)-2-(三氟甲基)-3-苯基丙烯酮在有机溶剂中反应,得到N-(2-氟苯基)-2-(三氟甲基)-3-(2-氨基-4-氯吡啶-5-基)丙烯酰胺。
2. 反应制备:将N-(2-氟苯基)-2-(三氟甲基)-3-(2-氨基-4-氯吡啶-5-基)丙烯酰胺与吉利德的专利化合物4-(4-氨基-3-氨基苯基)-4-(4-氟苯基)-1-丙酮在有机溶剂中反应,得到阿昔替尼的中间体。
3. 精制和加工:将中间体经过烘干、粉碎和压缩成片的步骤,最终得到阿昔替尼片。
阿昔替尼片具有良好的抗癌作用,但也存在一些副作用。
常见的副作用包括头晕、头痛、恶心、呕吐、食欲降低、腹泻、皮疹、乏力等。
在患者使用阿昔替尼片时,需
要定期进行体检和血液检查,以便及时处理可能的副作用并确保药物的疗效。
总之,阿昔替尼片是一种常用于治疗癌症及其他疾病的药物。
它的制备方法具有一定的难度,需要专业的化学技术和设备。
虽然它具有一些副作用,但其抗癌作用仍然非常重要,可以为患者带来希望和生命的延续。
细胞酪氨酸酶(tyrosinase)活性比色法定量检测试剂盒产品说明书(中文版)主要用途细胞酪氨酸酶(tyrosinase)活性比色法定量检测试剂是一种旨在通过酪氨酸酶反应系统中底物酪氨酸氧化后,产生多巴色素,呈现吸光峰值的变化,即采用比色法来测定细胞裂解悬液样品中酶活性的权威而经典的技术方法。
该技术经过精心研制、成功实验证明的。
其适用于各种人体和动物细胞,尤其是黑色素细胞和黑色素瘤细胞裂解悬液样品中酪氨酸酶的活性检测,以及抑制剂筛选。
产品严格无菌,即到即用,操作简捷,性能稳定。
技术背景酪氨酸酶(tyrosinase;EC1.14.18.1)是一种单酚单加氧酶(monophenol monooxygenase),又称为单酚酶(monophenolase)或单酚二羟基苯丙氨酸:O2氧化还原酶(monophenol dihydroxyphenylalanin:O2 oxidoreductase),具有双功能的含铜糖蛋白,广泛存在于植物、酵母和动物组织中,其蛋白结构、大小、糖基化方式、激活特征等都不同。
人体酪氨酸酶是一个跨膜蛋白,而催化结构域在黑色素细胞(melanocyte)或色素细胞的黑色素器(melanosome)里。
酪氨酸酶通过催化L-酪氨酸(L-tyrosine)等的o-羟基化(o-hydroxylation)反应变成L-多巴(L-dopamine),进而氧化产生黑色素底物多巴醌(dopaquinone),从而由多巴色素(dopachrome)转化为黑色素(melanin)中的真黑素(eumelanin),以及其它色素,包括毛发和眼睛色素。
紫外线可以激活酪氨酸酶活性,严重时,会引起色素沉着(hyperpigmentation)。
酪氨酸酶基因突变将导致I型眼皮肤白化病(oculocutaneous albinism)。
酪氨酸酶抑制剂成为增白化妆品的重要元素。
基于底物酪氨酸,在酪氨酸酶的催化下,产生多巴色素,通过其吸光值的变化(475nm波长),来定量测定酪氨酸酶的活性。
DO I :10.3724/S P.J .1096.2010.00258基于酪胺信号放大的新型免疫传感器刘梦琴*1 蒋健晖2 冯泳兰1 黄勇2 沈国励2 俞汝勤21(衡阳师范学院化学与材料科学系功能金属有机材料湖南省重点实验室,衡阳421008)2(湖南大学化学化工学院化学生物传感与计量学国家重点实验室,长沙410082)摘 要 将酪胺应用于酶联免疫分析,建立了一种新的高灵敏伏安型免疫传感器。
利用纳米金的静电吸咐和己二硫醇、巯基乙胺的自组装,将羊抗人Ig G 抗体固定到金电极表面上,以辣根过氧化物酶标记羊抗人IgG 抗体为酶标抗体,以生物素化酪胺为酶底物,利用催化酪胺沉积反应,在传感界面沉积大量生物素,使原始信号得到几何级数的放大。
结果表明,通过生物素化酪胺催化放大后,制得的免疫传感器对H 2O 2的催化能力增大近20倍,检测hIgG 在1.5 g /L ~22m g /L 范围内有良好的线性关系,检出限为0.1 g /L 。
用于实际试样的回收率的测定,结果良好。
关键词 电化学酶联免疫传感器;信号放大;酪胺氧化沉积;生物素;纳米金2009 06 22收稿;2009 10 08接受本文系国家自然科学基金项目(No .20205005)、新世纪优秀人才支持计划基金(N o .NCET 04 0768)、湖南省重点学科建设项目和湖南省教育厅科研计划项目(N o .07C162)资助*E m ai:l li um engqi n2004@yahoo .co 1 引 言酶联免疫分析法是将酶催化反应的放大作用和抗原抗体亲和反应的专一性、特异性相结合,以酶标记的抗原或抗体为主要试剂的免疫测试方法,具有很高的灵敏度和选择性[1~4]。
近年来,关于信号放大酶联免疫传感器的研究多采用安培型或伏安型免疫传感器[5~7]。
本研究将酪胺应用于酶联免疫分析,建立了一种新的高灵敏伏安型免疫传感器。
酪胺,又名对羟基苯乙胺,是一类含氮低分子的生物胺,对动植物和微生物有重要的生理作用,具有易发生氧化的特性[8,9]。
tsa试剂盒放大原理-概述说明以及解释1.引言1.1 概述TSA(Tyramide Signal Amplification)试剂盒是一种被广泛应用于生物学研究领域的放大技术。
该技术通过一系列的化学反应,实现了在细胞或组织样本中低水平信号的放大,从而提高了检测的灵敏度和准确性。
在过去的几十年里,生物学研究人员一直面临着低信号表达水平的挑战。
传统的免疫组化和原位杂交等技术在检测低表达蛋白或核酸时存在信号弱、背景干扰大等问题。
为了解决这一问题,TSA试剂盒应运而生。
TSA试剂盒利用酶标记和亲和原理,将荧光或酶标记的标记物与目标分子结合。
关键的放大原理在于引入了一种被称为“酪氨酸酶”的酶,它能够催化产生一种包含过氧化物的中间体。
这种中间体进一步与荧光或酶底物反应,最终产生大量的荧光信号或酶反应产物。
TSA试剂盒的放大原理相比传统方法具有显著优势。
首先,使用TSA 试剂盒能够提高检测信号的强度,从而提高了实验结果的可靠性。
其次,TSA试剂盒可以实现对低表达信号的有效放大,使研究人员能够更准确地检测到低表达分子的存在。
最后,TSA试剂盒通过增强信号的强度,降低了背景干扰,从而提高了数据的质量。
随着生物学研究领域的不断进步,TSA试剂盒的应用领域也日益扩大。
它被广泛应用于癌症研究、细胞信号传导研究、蛋白质相互作用研究等多个领域。
通过TSA试剂盒的应用,研究人员获得了更具突破性的实验结果,推动了生物学研究的发展。
在本篇长文中,我们将详细介绍TSA试剂盒的基本原理、放大机制以及其在各个领域的应用。
希望通过对TSA试剂盒的深入了解,能够为生物学研究人员提供更多有价值的实验工具和方法,推动生物学研究的不断发展。
1.2 文章结构文章结构部分的内容:本文将从三个方面对tsa试剂盒的放大原理进行阐述。
首先,我们将介绍tsa试剂盒的基本原理,包括其组成和工作原理。
然后,我们将着重探讨tsa试剂盒的放大机制,阐明其放大效果的原理和机制。
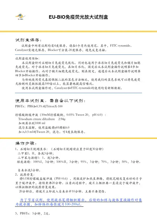
试剂盒保存:试剂盒中所有试剂均需4度保存,请在6个月内使用完。
其中,FITC-tyramide、Catalyzer需避光保存,Blocker可分装-20度保存,避免反复冻融。
试剂盒使用须知:本试剂盒针对⽯蜡切片免疫荧光优化。
同时也适用于冰冻切片免疫荧光和铺片细胞免疫荧光。
对于冰冻切片免疫荧光,在切片⽔化,固定后从本试剂盒操作说明第4步加Blocker开始操作。
⽽对于铺片细胞免疫荧光,则在固定,通透后从本试剂盒操作说明第四步加Blocker开始操作。
与传统使用荧光基团偶联⼆抗的显⾊⽅法相比,使用我们的显⾊系统可以将免疫荧光检测的灵敏性提⾼100倍以上,能显著地提⾼信噪比。
使用本试剂盒操作时,Catalyzer和FITC-tyramide的使用均需新鲜配制。
使用本试剂盒,需自备以下试剂:PBSTx:PBS加0.3%的TritonX-100柠檬酸钠缓冲液(10mM柠檬酸钠,0.05% Tween 20, pH 6.0):Trisodium citrate dihydrate 2.94g加双蒸⽔到1000 ml混匀⾄溶解,使用盐酸将pH调制6.0加⼊0.5 ml的Tween 20,混匀。
可4度长期保存。
操作步骤:1、⽯蜡切片脱蜡⾄⽔:(⽯蜡切片脱蜡前应置于60度30分钟)⼆甲苯I、II,各洗3分钟;⼆甲苯与酒精1:1、洗3分钟。
梯度酒精:100%I,3分钟;100%II,3分钟;95%,3分钟;70%,3分钟;50%,3分钟。
自来⽔洗5分钟。
2、抗原修复:将0.1M柠檬酸盐缓冲液(PH=0.6),用微波炉加热⾄沸腾,将脱完蜡及复⽔好的片⼦置于缓冲液中,持续煮沸20分钟。
注意此过程中,玻片上组织要⼀直浸没于缓冲液中,以保证组织的抗原修复效果。
20分钟后,将玻片立即放⼊自来⽔中10分钟。
主要不要烫伤。
为了节省试剂,使用疏⽔笔将组织圈出,后续的加样与液体置换操作对象为疏⽔圈,加样体积每张玻片100-200ul。
免疫荧光双标法免疫荧光双标记在⼼肌⽯蜡切⽚中的应⽤陈绪军肖明第吕志前卢成宝薛松袁忠祥徐根兴作者单位:200080 上海市第⼀⼈民医院⼼⾎管外科细胞性⼼肌塑型术(cellular cardiomyoplasty )⽤于缺⾎性⼼肌病的治疗受到⼈们越来越多的关注[1],在证实移植的⼈⼲细胞在缺⾎/ 损伤的环境中分化为⼈⼼肌细胞⽅⾯,免疫荧光技术的运⽤逐渐增多,但多⽤的是新鲜冰冻切⽚,在⽯蜡⼼肌切⽚中应⽤较少,⽽且多是单⼀抗原的荧光标记[2]。
有研究表明,酪胺信号放⼤( tyramide signal amplifications, TSA)技术可以提⾼反应的灵敏性⼕役为此,我们以⼈⼼肌⽯蜡切⽚标本为例,运⽤TSA-免疫荧光法与常规间接免疫荧光法分别对⼈⼼肌连接蛋⽩(connexin-43 ,Cx-43)蛋⽩及肌凝蛋⽩(myosin )进⾏标记,旨在为⼼肌⽯蜡切⽚建⽴⼀个免疫荧光双标记的⽅法。
⼀、材料与⽅法1. 主要试剂:兔抗⼈肌凝蛋⽩(myosin )多克隆IgG 抗体购⾃美国Chemicon 公司,标记异硫氰酸酯荧光素(FITC)的驴抗兔多克隆IgG抗体与标记有辣根过氧化物酶(HRP的驴抗⼩⿏多克隆IgG抗体均购⾃美国Jackson Immunity公司,⼩⿏抗⼈Cx-43单克隆抗体、碘化丙啶(PI)与⽜⾎清⽩蛋⽩(BSA)购⾃美国Sigma公司,酪胺(tyramide)-coumrian 结合物试剂盒购⾃美国PerkinElmer 公司。
2.标本的取材、固定、切⽚及抗原修复: ⼈⼼肌取⾃⼀例6岁先天性⼼脏病⼩孩右房⽿,中性福尔马林固定,4° C过夜固定,梯度酒精脱⽔,⽯蜡包埋,5⼙m⽯蜡切⽚。
⽯蜡切⽚常规脱蜡、梯度酒精浸泡后⾏抗原修复:浸⼊0.01 mol/L 的柠檬酸缓冲液(pH 6.0)中,95C,浸泡30 min, 室温冷却10 min。
3. Cx-43的免疫荧光标记:采⽤TSA-免疫荧光法⼕4:,按试剂盒说明书进⾏。
在活细胞线粒体内经空间限制性酶标记的蛋白质组学图谱显微镜和质谱是两种互补的技术:前者在活细胞内提供时间与空间上的信息,但是这种技术在某一时间只能观察到极少数的重组蛋白。
然而,后者能探测到成千上万的内源性蛋白,不过这种技术仅仅用于被溶解的细胞样品中。
在这,我们将介绍一种技术。
这种技术结合了上述两种技术的优势,为活细胞内的内源性蛋白的蛋白质图谱提供了空间与时间上的解决方案。
我们的方法依赖于基因定位的过氧化物酶,这些酶与邻近的蛋白质进行生物素化,随后被纯化和质谱鉴定。
我们用这种方法识别了人类线粒体基质中495种蛋白,包括31种以前认为与线粒体无关的蛋白质。
这种标记方法很特殊,而且能够很好地辨别位于线粒体基质、线粒体膜间腔及线粒体内膜上的内膜蛋白。
一些蛋白以前被认为存在于线粒体膜间腔或者线粒体外膜上,包括原卟啉原氧化酶,经过我们的蛋白质组学数据分析,它被重新认定存在于线粒体基质中,并且得到了电子显微镜证实。
在活细胞中的过氧化物酶介导的蛋白质图谱的特异性,与它的容易使用性相互结合,为生物学家认识活细胞的分子组成提供了强有力的工具。
为了避免蛋白质组学在传统质谱技术中存在细胞器纯化相关的一系列材料损耗及一定限制的特殊性,我们寻求发展一种新方法。
我们的方法包括标记连接像生物素这样的化学手柄的蛋白质,同时细胞仍活着,全部的膜、复合体及其空间关系都未被破坏。
因此,在活细胞内,我们需要有一个基因定位的标记酶,这个酶能共价标记它的相邻物,且此酶与蛋白质距离不远。
一种候选酶是混杂的生物素连接酶,但这种酶的标记速度极其缓慢(需要24小时)。
通过一种半衰期只有几分钟的生物素-腺苷酸酯,可以使这种被提出的机制得以继续,但生物素-腺苷酸酯标记半径很大。
另一种可能的候选酶是催化氮烯产生的辣根过氧化物酶,但是我们无法检测到这种标记,而且在哺乳动物的胞质溶胶中,辣根过氧化物酶无活性。
最近,我们产生了一种工程抗坏血酸过氧化物酶,让它作为电子显微镜的一种遗传标记。
在进行tsa酪胺信号放大多重荧光免疫组化染色法的探讨之前,让我们先来了解一下tsa酪胺信号放大和多重荧光免疫组化染色法的基本概念。
tsa酪胺信号放大是一种用于增强荧光或酶标记免疫组化信号的方法,它可以使得原本微弱的信号得到放大,从而提高检测的灵敏度和准确性。
而多重荧光免疫组化染色法则是一种将多种抗体标记的方法应用于同一组织切片的技术,通过此方法可以同时检测多种抗原,从而获得更加全面的信息。
接下来,我将分别从tsa酪胺信号放大和多重荧光免疫组化染色法的原理,应用和未来发展等方面展开讨论。
一、tsa酪胺信号放大的原理tsa酪胺信号放大的原理是基于过氧化物酶-免疫组化(IHC)技术的,其主要包括以下几个步骤:1. 样品预处理:样品需进行抗原修复处理,以使得抗原得以暴露,从而提高抗体的结合效率。
2. 抗体结合:将一抗与待检测的抗原结合,形成免疫复合物。
3. 加入酶标记的二抗:然后将酶标记的二抗加入样品中,与一抗结合。
4. 加入tsa溶液:在tsa酪胺信号放大法中,tsa溶液会使得酶标记的二抗产生荧光或颜色信号,并且这一信号会得到放大。
5. 观察和分析:观察样品的荧光或颜色信号,并通过显微镜或其他相关设备对信号进行分析和记录。
二、多重荧光免疫组化染色法的应用多重荧光免疫组化染色法在癌症、生殖系统疾病等领域具有广泛的应用,它可以同时检测多种抗原在同一组织切片中的表达情况,从而为临床病理诊断和分子生物学研究提供更为全面的信息。
在癌症研究中,通过多重荧光免疫组化染色法可以同时检测多种与肿瘤相关的抗原,从而进行肿瘤类型的鉴定和发展期的评估,为临床治疗提供重要参考依据。
三、tsa酪胺信号放大多重荧光免疫组化染色法的未来发展随着生物技术的不断发展,tsa酪胺信号放大多重荧光免疫组化染色法也在不断完善和拓展应用范围。
未来,我们可以期待这项技术在疾病诊断、药物研发和基础科研等领域发挥更为重要的作用。
可能会有更多的新型标记物和荧光剂的引入,进一步提高技术的灵敏度和准确性。
瑞禧BiotinAzide生物素化叠氮BiotinN3点击化学试剂实验室可自主生产销售各类点击化学偶连小分子、高分子以及一些定制类的点击化学产品,瑞禧生物还可制备一些点击化学修饰的多肽,核酸,多糖单糖寡糖以及蛋白等不同产品。
更多小分子PEG产品欢迎联系我们公司。
我们还提供特殊PEG产品的定制服务.产品名称:生物素-叠氮英文名称:Biotin Azide;Biotin N3外观:固体/粉末分子式:C27H49N7O7S分子量:615.79溶解性:DMSO, DMF规格:mg质量纯度:95%+储存条件:-20℃储存时间:1年产地:西安用途:仅用于科研实验生物素叠氮(PEG4-甲酰胺-6-叠氮己基生物素)是一种不可裂解的叠氮激活生物素化试剂,它通过铜催化的点击反应与末端炔烃反应生成稳定的三唑键。
生物素叠氮在结构上与生物素叠氮(PEG4-甲酰胺-6-叠氮己基生物素,目录号:B10184,由ThermoFisher Scientific销售),可作为较便宜的替代品使用。
相关产品:Sulfo DBCO-MaleimideSulfo DBCO-PEG4-MaleimideBiotin-PEG4-DBCOWS Biotin DBCODde Biotin DBCODisulfide Biotin DBCO Desthiobiotin-PEG4-DBCO Diazo Biotin DBCOPC DBCO BiotinCy3 DBCOCy5 DBCOCy5.5 DBCOCy7 DBCO Carboxyrhodamine 110 DBCO TAMRA DBCODBCO-mPEGDBCO-PEG4-OH Methyltetrazine DBCOTCO - Amine, HCl SaltTCO-PEG3-AmineTCO-NHS Ester (axial)TCO-NHS Ester (equatorial) TCO-PEG4-AcidTCO-PEG4-NHS EsterTCO-PEG4-TFP EsterTCO-PNB Ester (equatorial) Sulfo TCO-MaleimideTCO-PEG3-MaleimideCy5-TCOMethyltetrazine Acid以上资料来自小编YQ2020.12。
BeyoZonase™超级核酸酶(≥99%)产品简介:碧云天生产的BeyoZonase™超级核酸酶(≥99%) (BeyoZonase™ Super Nuclease, ≥99%)是一种来源于粘质沙雷氏菌(Serratiamarcescens )的非特异性核酸内切酶,可在非常宽泛的条件下降解单链、双链、线状、环状、天然或变性等各种形式的DNA 或RNA ,产生长度为3至5个碱基的5'-单磷酸寡核苷酸。
本产品用途广泛,常用于重组蛋白、病毒疫苗等生物制品中去除核酸,以及有效降低细胞、组织、微生物等蛋白裂解液样品的粘度等。
本产品为超纯级,纯度≥99%,无蛋白酶活性,内毒素极低,<0.25EU/KU 。
BeyoZonase™超级核酸酶,又称全能核酸酶或广谱核酸酶,与Benzonase endonuclease 、TurboNuclease 等类似酶的氨基酸序列基本一致(主要是蛋白的氨基端或羧基端所带的标签或残留氨基酸序列略有不同),具有同样的酶催化活性和相同的用途,大多数情况下可以相互替代。
具体使用时,需要注意纯度和内毒素水平对于后续分析检测的影响。
BeyoZonase™超级核酸酶的稳定性非常好。
37ºC 保存3-5周,BeyoZonase™超级核酸酶能保持>90%的酶活性,在25ºC 保存10周后,酶活性基本没有变化.BeyoZonase™超级核酸酶采用碧云天自主研发的PerfectProtein™技术平台表达、纯化,表达纯化获得的重组蛋白与Serratiamarcescens 中的天然核酸内切酶氨基酸序列完全一致,没有额外的标签,没有额外的氨基酸,与天然粘质沙雷氏菌的核酸内切酶相比在生化特性方面相同。
和本产品相似的带有His tag 的为BeyoZonase™超级核酸酶(≥99%, with His -tag) (D7126)单量<0.25EU/KU 。
Biotin-XXTyramideReagent,生物素-ahx-ahx-酪胺英文名:Biotin-XX Tyramide Reagent中文名:生物素-XX 酪酰胺试剂,生物素-ahx-ahx-酪胺CAS号:851113-28-5分子式:C30H47N5O5S分子量:589.8纯度:95%沸点978.2±65.0 °C(Predicted)密度 1.165±0.06 g/cm3(Predicted)酸度系数(pKa)10.01±0.15(Predicted)Biotin-XX Tyramide Reagent外形:存储条件:-20℃,阴凉,干燥,通风良好的库房包装规格:0.25g、0.5g、0.1g等注意事项:取用时一定要干燥,避免频繁解冻和冷冻。
溶解性:溶于大部分有机溶剂,溶于水产品:可定制生物素-ahx-ahx-酪胺相关系列产品:1.1339202-33-3,Diazo Biotin-PEG3-azide重氮生物素-PEG3-叠氮2.Diazo Biotin-PEG3-DBCO重氮化合物修饰生物素-三聚乙二醇-二苯并环辛炔3.1192802-98-4,UV Cleavable Biotin-PEG2-Azide 紫外可分解生物素-二乙二醇-叠氮4.773888-45-2,Biotin alkyne生物素炔烃5. 908007-17-0,Biotin-azideN-(3-叠氮丙基)生物素胺6.1620523-64-9,Biotin-SS-azide叠氮化物-SS-生物素7.1260586-88-6,Biotin-C5-Azide生物素-C5-叠氮8.122567-66-2,DSPE-BiotinDSPE-生物素9.153162-70-0,N-Boc-6-BiotinamidohexylamineN-生物素-N'-Boc-1,6-己二胺10.1797415-74-7,TAMRA-Azide-PEG-BiotinTAMRA-叠氮化物-PEG-生物素11.947750-21-2,生物素-C6-胺.TFA生物素-C6-胺.TFA12.N/A,Desthiobiotin-PNB ester脱硫生物素-PNB酯13.N/A,Desthiobiotin-PEG4-Acid脱硫生物素-PEG4-酸14.533-48-2,DethiobiotinD-脱硫生物素15.80750-24-9,Desthiobiotin NHS Ester脱硫生物素 N-羟基琥珀酰亚胺酯16.N/A,D-Desthiobiotin AmineD-脱硫生物素胺17.2306109-91-9,Desthiobiotin-PEG4-Amine胺-PEG4-脱硫生物素18.1802907-99-8,Desthiobiotin-PEG4-Alkyne脱硫生物素-PEG4-炔烃对于 Biotin-XX Tyramide Reagent的内容相信大家应该有所了解了吧,如果对于产品方面还有相关疑问的话,欢迎进行留言,会为大家进行答疑解惑!【温馨提示】:供应的Biotin-XX Tyramide Reagent用于科研,不能用于人体治疗、药物开发、和其他商业用途,如有购买方或第三方采购我公司的Biotin-XX Tyramide Reagent用于治疗、药物开发或商业用途,购买方或第三方将承担所有法律责任,我公司也将追究其法律责任。
酪氨酸酶活性检测试剂盒说明书微量法货号:BC4055规格:100T/96S 产品组成:使用前请认真核对试剂体积与瓶内体积是否一致,有疑问请及时联系索莱宝工作人员。
试剂名称规格保存条件提取液液体125mL×1瓶2-8℃保存试剂一粉剂×3瓶2-8℃保存溶液的配制:1、试剂一:临用前每瓶加入7mL 提取液充分溶解待用,现配现用。
溶解后易氧化,24h 内要尽快用完。
产品说明:酪氨酸酶(tyrosinase :EC1.14.18.1)是一种单酚单加氧酶,是具有双功能的含铜糖蛋白,广泛存在于植物、酵母和动物组织中。
酪氨酸酶是生物体合成黑色素的关键酶,也是引起果蔬酶促褐变的主要因素,同时也对昆虫的免疫及生长有重要影响酪氨酸酶催化L-多巴生成多巴色素,其在475nm 下有特征吸收峰,进而测定出酪氨酸酶的活性。
L-Dopa Dopachrome (475nm)注意:实验之前建议选择2-3个预期差异大的样本做预实验。
如果样本吸光值不在测量范围内建议稀释或者增加样本量进行检测。
需自备的仪器和用品:可见分光光度计/酶标仪、低温离心机、水浴锅/恒温培养箱、细胞超声破碎仪、可调式移液器、微量玻璃比色皿/96孔板、研钵/匀浆器、冰、蒸馏水。
操作步骤:一、样本处理(可适当调整待测样本量,具体比例可以参考文献)1、组织:称取约0.1g 组织,加入1mL 提取液进行冰浴匀浆。
12000g ,4℃离心20min ,取上清,置冰上待测。
2、细胞或细菌样本的制备:先收集细胞或细菌样本到离心管内,弃上清,按照每500万细胞或细菌加入1mL 提取液,超声波破碎细菌或细胞(功率200w ,超声3s ,间隔10s ,重复30次)。
12000g ,4℃离心20min ,取上清,置冰上待测。
3、血清(浆):直接检测。
若有浑浊则离心后去上清使用。
二、测定步骤1、分光光度计/酶标仪预热30min ,波长调至475nm 。
分光光度计蒸馏水调零。