机械设计作业集第11章答案
- 格式:doc
- 大小:476.50 KB
- 文档页数:12
机械设计基础课后习题答案-第11章案场各岗位服务流程销售大厅服务岗:1、销售大厅服务岗岗位职责:1)为来访客户提供全程的休息区域及饮品;2)保持销售区域台面整洁;3)及时补足销售大厅物资,如糖果或杂志等;4)收集客户意见、建议及现场问题点;2、销售大厅服务岗工作及服务流程阶段工作及服务流程班前阶段1)自检仪容仪表以饱满的精神面貌进入工作区域2)检查使用工具及销售大厅物资情况,异常情况及时登记并报告上级。
班中工作程序服务流程行为规范迎接指引递阅资料上饮品(糕点)添加茶水工作要求1)眼神关注客人,当客人距3米距离时,应主动跨出自己的位置迎宾,然后侯客迎询问客户送客户注意事项15度鞠躬微笑问候:“您好!欢迎光临!”2)在客人前方1-2米距离领位,指引请客人向休息区,在客人入座后问客人对座位是否满意:“您好!请问坐这儿可以吗?”得到同意后为客人拉椅入座“好的,请入座!”3)若客人无置业顾问陪同,可询问:请问您有专属的置业顾问吗?,为客人取阅项目资料,并礼貌的告知请客人稍等,置业顾问会很快过来介绍,同时请置业顾问关注该客人;4)问候的起始语应为“先生-小姐-女士早上好,这里是XX销售中心,这边请”5)问候时间段为8:30-11:30 早上好11:30-14:30 中午好 14:30-18:00下午好6)关注客人物品,如物品较多,则主动询问是否需要帮助(如拾到物品须两名人员在场方能打开,提示客人注意贵重物品);7)在满座位的情况下,须先向客人致歉,在请其到沙盘区进行观摩稍作等待;阶段工作及服务流程班中工作程序工作要求注意事项饮料(糕点服务)1)在所有饮料(糕点)服务中必须使用托盘;2)所有饮料服务均已“对不起,打扰一下,请问您需要什么饮品”为起始;3)服务方向:从客人的右面服务;4)当客人的饮料杯中只剩三分之一时,必须询问客人是否需要再添一杯,在二次服务中特别注意瓶口绝对不可以与客人使用的杯子接触;5)在客人再次需要饮料时必须更换杯子;下班程序1)检查使用的工具及销售案场物资情况,异常情况及时记录并报告上级领导;2)填写物资领用申请表并整理客户意见;3)参加班后总结会;4)积极配合销售人员的接待工作,如果下班时间已经到,必须待客人离开后下班;1.3.3.3吧台服务岗1.3.3.3.1吧台服务岗岗位职责1)为来访的客人提供全程的休息及饮品服务;2)保持吧台区域的整洁;3)饮品使用的器皿必须消毒;4)及时补充吧台物资;5)收集客户意见、建议及问题点;1.3.3.3.2吧台服务岗工作及流程阶段工作及服务流程班前阶段1)自检仪容仪表以饱满的精神面貌进入工作区域2)检查使用工具及销售大厅物资情况,异常情况及时登记并报告上级。
械设计第十一章课后习题答案11-1 解1)由公式可知:轮齿的工作应力不变,则则,若,该齿轮传动能传递的功率11-2解由公式可知,由抗疲劳点蚀允许的最大扭矩有关系:设提高后的转矩和许用应力分别为、当转速不变时,转矩和功率可提高69%。
11-3解软齿面闭式齿轮传动应分别验算其接触强度和弯曲强度。
(1)许用应力查教材表11-1小齿轮45钢调质硬度:210~230HBS取220HBS;大齿轮ZG270-500正火硬度:140~170HBS,取155HBS。
查教材图11-7,查教材图11-10 , 查教材表11-4取,故:(2)验算接触强度,验算公式为:其中:小齿轮转矩载荷系数查教材表11-3得齿宽中心距齿数比则:、,能满足接触强度。
(3)验算弯曲强度,验算公式:其中:齿形系数:查教材图11-9得、则:满足弯曲强度。
11-4解开式齿轮传动的主要失效形式是磨损,目前的设计方法是按弯曲强度设计,并将许用应力降低以弥补磨损对齿轮的影响。
(1)许用弯曲应力查教材表11-1小齿轮45钢调质硬度:210~230HBS取220HBS;大齿轮45钢正火硬度:170~210HBS,取190HBS。
查教材图11-10得,查教材表11-4 ,并将许用应用降低30% 故(2)其弯曲强度设计公式:其中:小齿轮转矩载荷系数查教材表11-3得取齿宽系数齿数,取齿数比齿形系数查教材图11-9得、因故将代入设计公式因此取模数中心距齿宽11-5解硬齿面闭式齿轮传动的主要失效形式是折断,设计方法是按弯曲强度设计,并验算其齿面接触强度。
(1)许用弯曲应力查教材表11-1,大小齿轮材料40Cr 表面淬火硬度:52~56HRC,取54HRC。
查教材图11-10得,查材料图11-7得。
查教材表11-4 ,因齿轮传动是双向工作,弯曲应力为对称循环,应将极限值乘70%。
故(2)按弯曲强度设计,设计公式:其中:小齿轮转矩载荷系数查教材表11-3得取齿宽系数齿数,取齿数比齿形系数应将齿形系数较大值代入公式,而齿形系数值与齿数成反比,将小齿轮的齿形系数代入设计公式,查教材图11-9得因此取模数(3)验算接触强度,验算公式:其中:中心距齿宽,取满足接触强度。
第十一章 蜗杆传动
11—1 低 ;好 ;1、2、4、6 ;11—2 20Cr ;渗碳淬火 ;铸锡青铜 ;
11—3 (4) ;11—4 (3) ; 11—5 油池 ;喷油 ;
11-6(略)
11-7(略)
11-8答:
普通圆柱蜗杆主要有:阿基米德蜗杆,法向直廓蜗杆,渐开线蜗杆和锥面包络圆柱蜗杆。
其中前两种蜗杆不便于磨削,精度较低;后两种蜗杆可以通过磨削的方法提高精度。
11-9答:
用直线刀刃的刀具加工蜗杆,当导程角 3≤γ时,用单刀加工;当导程角 3>γ时,用双刀加工。
这是因为随着导程角的增大,单刀左侧刀刃的前角和后角与右侧刀刃的前角和后角的差值增大,两处刀刃上的切削力差值增大,因而两处蜗杆齿面的加工质量差距增大。
而改用双刀后,切削蜗杆两侧齿面时,可采用相同的刀具前角和后角,使两侧齿面切削质量相同。
11-10答:
蜗轮滚刀与对应的蜗杆具有相同的分度圆直径,因此,只要有一种分度圆直径的蜗杆,为了加工与之相啮合的蜗轮,就得有一种对应的蜗轮滚刀。
为了限制蜗轮滚刀的数目,以及便于蜗轮滚刀的标准化,故将蜗杆的分度圆直径标准化,并与标准模数对应。
11-11答:
为了配凑中心距,或为了提高蜗杆传动的承载能力及传动效率,常采用变位蜗杆传动。
在变位蜗杆传动中,蜗杆的尺寸不进行变位修正(否则需要制作变位蜗轮滚刀),只对蜗轮的尺寸进行变位修正。
第十一章蜗杆传动11-1试分析图11-26所示蜗杆传动中各轴的回转方向、蜗轮轮齿的螺旋方向及蜗杆、蜗轮所受各力的作用位置及方向。
[解] 各轴的回转方向如下图所示,蜗轮2、4的轮齿螺旋线方向均为右旋。
蜗杆、蜗轮所受各力的作用位置及方向如下图11-3 设计用于带式输送机的普通圆柱蜗杆传动,传递效率min r 960,kW 0.511==n P ,传动比23=i ,由电动机驱动,载荷平稳。
蜗杆材料为20Cr ,渗碳淬火,硬度HRC 58≥。
蜗轮材料为ZCuSn10P1,金属模铸造。
蜗杆减速器每日工作8h ,要求工作寿命为7年(每年按300工作日计)。
[解] (1)选择蜗杆传动类型根据GB/T 10085-1988的推荐,采用渐开线蜗杆(ZI )。
(2)按齿面接触疲劳强度进行设计[]322⎪⎪⎭⎫⎝⎛≥H P E σZ Z KT a①确定作用蜗轮上的转矩T 2按21=z ,估取效率8.0=η,则 mm N 915208239608.051055.91055.91055.962162262⋅=⨯⨯⨯=⨯=⨯=in ηP n P T②确定载荷系数K因工作载荷平稳,故取载荷分布不均匀系数1=βK ;由表11-5选取使用系数1=A K ;由于转速不高,无冲击,可取动载系数05.1=V K ,则05.105.111=⨯⨯==V βA K K K K③确定弹性影响系数E Z 蜗轮为铸锡磷青铜与钢蜗杆相配,故21MPa 160=E Z ④确定接触系数p Z 假设35.01=ad ,从图11-18中可查得9.2=p Z ⑤确定许用接触应力[]H σ由表11-7中查得蜗轮的基本许用应力[]MPa 268'=H σ应力循环系数 ()721021.4830071239606060⨯=⨯⨯⨯⨯⨯==h jL n N 寿命系数 8355.01021.410877HN=⨯=K则 [][]MPa 914.2232688355.0'H N =⨯==H H σK σ⑥计算中心距mm 396.160914.2239.216091520805.132=⎪⎭⎫⎝⎛⨯⨯⨯≥a取中心距mm 200=a ,因23=i ,故从表11-2中取模数8mm =m ,蜗杆分度圆直径mm 80=1d 。
目录第5章螺纹连接和螺旋传动 (9)第6章键、花键、无键连接和销连接 (12)第8章带传动 (15)第9章链传动 (19)题 4 图 (20)a)和b)按逆时针方向旋转合理。
(20)第11章蜗杆传动 (22)第12章滑动轴承 (24)第13章滚动轴承 (27)第14章联轴器和离合器 (29)第15章轴 (30)第5章螺纹连接和螺旋传动1、简要分析普通螺纹、矩形螺纹、梯形螺纹和锯齿形螺纹的特点,并说明哪些螺纹适合用于连接,哪些螺纹适合用于传动?哪些螺纹已经标准化?普通螺纹:牙型为等边三角形,牙型角60度,内外螺纹旋合后留有径向间隙,外螺纹牙根允许有较大的圆角,以减小应力集中。
同一公称直径按螺距大小,分为粗牙和细牙,细牙螺纹升角小,自锁性好,抗剪切强度高,但因牙细不耐磨,容易滑扣。
应用:一般连接多用粗牙螺纹。
细牙螺纹常用于细小零件,薄壁管件或受冲击振动和变载荷的连接中,也可作为微调机构的调整螺纹用。
α,传动效率较其它螺纹高,但牙根强度弱,螺旋副矩形螺纹:牙型为正方形,牙型角 0=磨损后,间隙难以修复和补偿,传动精度降低。
梯形螺纹:牙型为等腰梯形,牙型角为30度,内外螺纹以锥面贴紧不易松动,工艺较好,牙根强度高,对中性好。
主要用于传动螺纹。
锯齿型螺纹:牙型为不等腰梯形,工作面的牙侧角3度,非工作面牙侧角30度。
外螺纹牙根有较大的圆角,以减小应力集中,内外螺纹旋合后,大径无间隙便于对中,兼有矩形螺纹传动效率高和梯形螺纹牙型螺纹牙根强度高的特点。
用于单向受力的传动螺纹。
普通螺纹适合用于连接,矩形螺纹、梯形螺纹和锯齿形螺纹适合用于传动。
普通螺纹、、梯形螺纹和锯齿形螺纹已经标准化。
2、将承受轴向变载荷连接螺栓的光杆部分做的细些有什么好处?可以减小螺栓的刚度,从而提高螺栓连接的强度。
3、螺纹连接为何要防松?常见的防松方法有哪些?连接用螺纹紧固件一般都能满足自锁条件,并且拧紧后,螺母、螺栓头部等承压面处的摩擦也都有防松作用,因此在承受静载荷和工作温度变化不大时,螺纹连接一般都不会自动松脱。
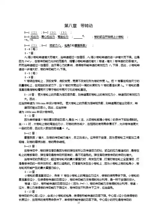
第八章带转动8—1 (2);8—2 (3);(3);;带的紧边开始绕上小带轮;8—3拉应力,离心拉应力,弯曲应力;σ1+σb1c8—4 (2);8—5 预紧力F0 、包角α和摩擦系数f ;8-6(略)8-7 答:P0 随小带轮转速增大而增大,当转速超过一定值后,P0 随小带轮转速的进一步增大而下降。
这是因为P=F e v,在带传动能力允许的范围内,随着小带轮转速的增大(带速v 增大)带传递的功率增大。
然而当转速超过一定值后,由于离心力的影响,使得带所能传递的有效拉力F e 下降,因此,小带轮转速进一步增大时,带的传动能力P0 下降。
8-8(略)8-9 答:V 带绕在带轮上,顶胶变窄,底胶变宽,宽度不改变处称为带的节宽b P。
把V 带套在规定尺寸的测量带轮上,在规定的张紧力下,沿V 带的节宽巡行一周的长度即为V 带的基准长度L d。
V 带轮的基准直径是指带轮槽宽尺寸等于带的节宽尺寸处的带轮直径。
8-10 答:若大带轮上的负载为恒功率负载,则转速高时带轮上的有效拉力小,转速低时有效拉力大。
因此,应当按转速为500r/min 来设计带传动。
若大带轮上的负载为恒转矩负载,则转速高时输出功率大,转速低时输出功率小。
因此,应当按转速为1000r/min 来设计带传动。
8-11 答:因为单根普通V 带的基本额定功率P0 是在i=1(主、从动带轮都是小带轮)的条件下实验得到的。
当i>1 时,大带轮上带的弯曲应力小,对带的损伤减少,在相同的使用寿命情况下,允许带传递更大一些的功率,因此引入额定功率增量△P0。
8—12 答:摩擦系数f 增大,则带的传动能力增大,反之则减小。
这样做不合理,因为若带轮工作面加工得粗糙,则带的磨损加剧,带的寿命缩短。
8—13 答:在带传动中,带的弹性滑动是因为带的弹性变形以及传递动力时松、紧边的拉力差造成的,是带在轮上的局部滑动,弹性滑动是带传动所固有的,是不可避免的。
弹性滑动使带传动的传动比增大。
班 级成 绩姓 名任课教师学 号批改日期第十章 齿轮传动:三、分析与思考题10—34 在不改变齿轮的材料和尺寸的情况下,如何提高轮齿的抗折断能力?答:1、加大齿根圆角半径,以减小应力集中;2、增加轴的刚性,使受载均匀;3、采用合适的热处理使齿芯具有足够的韧性;4、对齿根进行强化处理。
10—35 齿面点蚀一般首先发生在轮齿的什么部位?在开式齿轮传动中,为什么一般不出现点蚀破坏?如何提高齿面抗点蚀的能力?答:齿面点蚀一般首先发生在轮齿节线附近靠近齿根处。
开式齿轮传动的主要失效是磨损,还没有出现点蚀就可能已磨损了。
措施:1、提高齿面硬度,降低粗糙度;2、提高润滑油粘度;3、采用正传动,提高综合曲率半径, 减小接触应力。
10—36软齿面齿轮和硬齿面齿轮是如何划分的?软齿面齿轮和硬齿面齿轮在加工方法上有何区别?为什么?答:根据齿面硬度划分,HB<350,为软齿面;HB ≥350,为硬齿面。
硬齿面齿轮的加工比软齿面多了齿面硬化处理和精加工两道工序,主要是因为齿面硬化处理后有变形出现,需要精加工。
10—37在什么工况下工作的齿轮易出现胶合破坏?胶合破坏通常出现在轮齿的什么部位?如何提高齿轮齿面抗胶合的能力?答:在高速重载工况下工作的闭式齿轮易出现胶合破坏,提高齿轮齿面抗胶合的能力,可: 1、提高齿面硬度,降低粗糙度;2、低速用粘度大的润滑油,高、中速及重载低速用极压润滑油;3、采用变位齿轮,减小滑动系数;4、减小模数,降低齿高,减小滑动系数;5、两齿轮配对时,齿面有硬度差,HB 1-HB 2=30~50。
10—38为什么轮齿的弯曲疲劳裂纹首先发生在齿根受拉伸一侧? 答:拉应力导致疲劳裂纹的扩展。
10—39在直齿圆柱齿轮强度计算中,当齿面接软齿面z 1=20~40硬齿面z 1=17~25(30)z 1=17~20β=8~20°m ≥2 mm b 1=b 2+(5~10)mm传递动力的齿轮模数m 大、小齿轮的齿宽齿轮传动直齿圆柱齿轮齿数z 1闭式开式斜齿圆柱齿轮的螺旋角β班 级成 绩姓 名任课教师学 号批改日期触强度已足够,而齿根弯曲强度不足时,可采用什么措施提高弯曲强度? 答:1、增大模数m ;2、适当增大齿宽b ;3、采用正变位齿轮。
班 级成 绩姓 名任课教师学 号批改日期第十一章 蜗杆传动一、选择题11—1与齿轮传动相比,___D____不能作为蜗杆传动的优点。
A 传动平稳、噪声小 B 传动比可以较大 C 可产生自锁 D 传动效率高11—2阿基米德蜗杆和蜗轮在中间平面上相当与直齿条与_B _齿轮的啮合。
A 摆线B 渐开线C 圆弧曲线D 、 变态摆线11—3 在蜗杆传动中,如果模数和蜗杆头数一定,增加蜗杆分度圆直径,将使___B___。
A 传动效率提高,蜗杆刚度降低 B 传动效率降低,蜗杆刚度提高 C 传动效率和蜗杆刚度都提高 D 传动效率和蜗杆刚度都降低11—4大多数蜗杆传动,其传动尺寸主要由齿面接触疲劳强度决定,该强度计算的目的是为防止 ___D___。
A 蜗杆齿面的疲劳点蚀和胶合B 蜗杆齿的弯曲疲劳折断C 蜗轮齿的弯曲疲劳折断D 蜗轮齿面的疲劳点蚀和胶合 11—5在蜗杆传动中,增加蜗杆头数z 1,有利于___D___。
A 提高传动的承载能力 B 提高蜗杆刚度 C 蜗杆加工 D 提高传动效率 11—6为了提高蜗杆的刚度,应___A___。
A 增大蜗杆的直径B 采用高强度合金钢作蜗杆材料C 蜗杆硬度,减小表面粗糙度值11—7 为了提高蜗杆传动的啮合效率ηl ,在良好润滑的条件下,可采用___B___。
A 单头蜗杆 B 多头蜗杆 C 较高的转速n 1 D 大直径系数蜗杆 11—8对闭式蜗杆传动进行热平衡计算,其主要目的是__B__。
A 防止润滑油受热后外溢,造成环境污染B 防止润滑油油温过高使润滑条件恶化C 防止蜗轮材料在高温下机械性能下降D 蜗杆蜗轮发生热变形后正确啮合受到破坏 11—9对于一般传递动力的闭式蜗杆传动,其选择蜗轮材料的主要依据是__A__。
A 齿面滑动速度 B 蜗杆传动效率C 配对蜗杆的齿面硬度D 蜗杆传动的载荷大小 11—10对于普通圆柱蜗杆传动,下列说法错误的是__B__。
A 传动比不等于蜗轮与蜗杆分度圆直径比B 蜗杆直径系数越小,则蜗杆刚度越大C 在蜗轮端面内模数和压力角为标准值D 蜗杆头数z 1多时,传动效率提高 11—11蜗杆传动的当量摩擦系数f v 随齿面相对滑动速度的增大而___C____。
第11章作业11-1在给定轮系主动轮的转向后,可用什么方法来确定定轴轮系从动轮的转向?周转轮系中主、从动件的转向关系又用什么方法来确定?答:参考教材216~218页。
11-2如何划分一个复合轮系的定轴轮系部分和各基本周转轮系部分?在图ll一12所示的轮系中,既然构件5作为行星架被划归在周转轮系部分中,在计算周转轮系部分的传动比时,是否应把齿轮5的齿数,Z5计入?答:划分一个复合轮系的定轴轮系部分和各基本周转轮系部分关键是要把其中的周转轮系部分划出来,周转轮糸的特点是具有行星轮和行星架,所以要先找到轮系中的行星轮,然后找出行星架。
每一行星架,连同行星架上的行星轮和与行星轮相啮合的太阳轮就组成一个基本周转轮糸。
在一个复合轮系中可能包括有几个基本周转轮系(一般每一个行星架就对应一个基本周转轮系),当将这些周转轮一一找出之后.剩下的便是定轴轮糸部分了。
在图示的轮系中.虽然构件5作为行星架被划归在周转轮系部分中,但在计算周转轮系部分的传动比时.不应把齿轮5的齿数计入。
11-3在计算行星轮系的传动比时,式i mH=1-i H mn只有在什么情况下才是正确的?答在行星轮系,设固定轮为n, 即ωn=0时, i mH=1-i H mn公式才是正确的。
11-4在计算周转轮系的传动比时,式i H mn=(n m-n H)/(n n-n H)中的i H mn是什么传动比,如何确定其大小和“±”号?答: i H mn是在根据相对运动原理,设给原周转轮系加上一个公共角速度“-ωH”。
使之绕行星架的固定轴线回转,这时各构件之间的相对运动仍将保持不变,而行星架的角速度为0,即行星架“静止不动”了.于是周转轮系转化成了定轴轮系,这个转化轮系的传动比,其大小可以用i H mn=(n m-n H)/(n n-n H)中的i H mn公式计算;方向由“±”号确定,但注意,它由在转化轮系中m. n两轮的转向关系来确定。
机械设计作业集(答案)第五章螺纹一、简答题1.相同公称直径的细牙螺纹和粗牙螺纹有何区别?答普通三角螺纹的牙型角为60 º,又分为粗牙螺纹和细牙螺纹,粗牙螺纹用于—般连接,细牙螺纹在相同公称直径时,螺距小、螺纹深度浅、导程和升角也小,自锁性能好,适合用于薄壁零件和微调装置。
细牙螺纹的自锁性能好,抗振动防松的能力强,但由于螺纹牙深度浅,承受较大拉力的能力比粗牙螺纹差。
2.螺栓、双头螺柱、紧定螺钉连接在应用上有何不同?答(1)普通螺栓连接:被连接件不太厚,螺杆带钉头,通孔不带螺纹,螺杆穿过通孔与螺母配合使用。
装配后孔与杆间有间隙,并在工作中不许消失,结构简单,装拆方便,可多个装拆,应用较广。
(2)精密螺栓(铰制孔螺栓)连接:装配间无间隙,主要承受横向载荷,也可作定位用,采用基孔制配合铰制扎螺栓连接。
(3)双头螺柱连接:螺杆两端无钉头,但均有螺纹,装配时一端旋入被连接件,另一端配以螺母,适于常拆卸而被连接件之一较厚时。
装拆时只需拆螺母,而不将双头螺栓从被连接件中拧出。
(4)螺钉连接:适于被连接件之一较厚(上带螺纹孔)、不需经常装拆、受载较小的情况。
一端有螺钉头、不需螺母。
(5)紧定螺钉连接:拧入后,利用杆末端顶住另一零件表面或旋入零件相应的缺口中以固定零件的相对位置。
可传递不大的轴向力或扭矩。
3.为什么多数螺纹连接都要求拧紧?预紧的目的是什么?答绝大多数螺纹连接在装配前都必须拧紧,使连接在承受工作载荷之前,预先受到力的作用。
这个预先加的作蝴用力称为顶紧JJ力。
预紧的目的在于增强连接的紧密性和可靠性,以防止被连接件在受力后出现松动、缝隙或发生滑移。
4.连接用螺纹已经满足自锁条件,为什么在很多连接中还要采取防松措施?答; 对于一般单线螺纹,螺旋升角小于螺旋副的当量摩擦角,本身能满足自锁条件,但是在冲击、振动或变载荷作用下,螺旋副摩擦力可能减小或瞬时消失,多次反复作用后,就可能松脱。
另外,在温度大幅度变化的情况下,反复的热胀冷缩,也会造成松脱。
《机械设计作业集》(第四版)解题指南西北工业大学机电学院2012.7前言本书是高等教育出版社出版、西北工业大学濮良贵、纪名刚主编《机械设计》(第八版)和李育锡主编《机械设计作业集》(第三版)的配套教学参考书,其编写目的是为了帮助青年教师使用好上述两本教材,并为教师批改作业提供方便。
本书是机械设计课程教师的教学参考书,也可供自学机械设计课程的读者和考研学生参考。
《机械设计作业集》已经使用多年,希望广大教师将使用中发现的问题和错误、希望增加或删去的作业题、以及对《机械设计作业集》的改进建议告知编者(电子信箱:liyuxi05@),我们会认真参考,努力改进。
本书由李育锡编写,由于编者水平所限,误漏之处在所难免,敬请广大使用者批评指正。
编者2012.7目录第三章机械零件的强度 (1)第四章摩擦、磨损及润滑概述 (5)第五章螺纹连接和螺旋传动 (6)第六章键、花键、无键连接和销连接 (9)第七章铆接、焊接、胶接和过盈连接 (11)第八章带传动 (15)第九章链传动 (18)第十章齿轮传动 (19)第十一章蜗杆传动 (24)第十二章滑动轴承 (28)第十三章滚动轴承 (30)第十四章联轴器和离合器 (34)第十五章轴 (36)第十六章弹簧 (41)机械设计自测试题 (43)第三章机械零件的强度3—1 表面化学热处理;高频表面淬火;表面硬化加工;3—2 (3);3—3 截面形状突变;增大;3—4 (1);(1);3—5 (1);3-6 答:零件上的应力接近屈服极限,疲劳破坏发生在应力循环次数在 103~104范围内,零件破坏断口处有塑性变形的特征,这种疲劳破坏称为低周疲劳破坏,例如飞机起落架、火箭发射架中的零件。
零件上的应力远低于屈服极限,疲劳破坏发生在应力循环次数大于104时,零件破坏断口处无塑性变形的特征,这种疲劳破坏称为高周疲劳破坏,例如一般机械上的齿轮、轴承、螺栓等通用零件。
3-7 答:材料的持久疲劳极限σr∞ 所对应的循环次数为N D,不同的材料有不同的N D值,有时N D很大。
河南科技大学机械原理及机械设计教研室 机械设计作业集选择题、填空题参考答案第一章绪论一、选择题第二章机械设计总论第三章 机械零件的强度二、填空题3—16 判断机械零件强度的两种方法是 最大应力法 及 安全系数法 ;其相应的强度条件式分别为 σ ≤[σ] 及 S ca ≥[S] 。
3—17 在静载荷作用下的机械零件,不仅可以产生 静 应力,也可能产生 变 应力。
3—18 在变应力工况下,机械零件的强度失效是 疲劳失效 ;这种损坏的断面包括 光滑区(疲劳区)及 粗糙区(脆断区) 两部分。
3—19 钢制零件的σ-N 曲线上,当疲劳极限几乎与应力循环次数N 无关时,称为 无限寿命 循环疲劳;而当N<N 0(N 0≈N D )时,疲劳极限随循环次数N 的增加而降低的称为有限寿命疲劳。
3—20 公式22τστσS S S S S +=表示 复合(双向)应力状态下 疲劳 强度的安全系数,而2max2max4τσσ+=s S 表示 复合(双向)应力状态下的 静(屈服) 强度的安全系数。
3—21 零件表面的强化处理方法有 化学热处理 、 高频表面淬火 、 表面硬化加工 等。
3—22 机械零件受载荷时,在 截面形状或尺寸突变处 产生应力集中,应力集中的程度通常随材料强度的增大而 增大 。
第四章 摩擦、磨损及润滑概述二、填空题4—11摩擦学是一门研究 摩擦、磨损及润滑 的科学。
4—12 润滑油的油性是指润滑油在金属表面的 吸附并形成润滑油膜 能力。
4—13 影响润滑油粘度η的主要因素有 温度 和 压力 。
4—14 两摩擦表面间的典型滑动摩擦状态是 干摩擦 、 边界摩擦和 液体摩擦 。
4—15 流体的粘度,即流体抵抗变形的能力,它表征流体内部 流动阻力 的大小。
4—16 压力升高,粘度 降低 ;温度升高,粘度 降低 。
4—17 机器工作的环境温度高时,应该选择闪点 高 的润滑油;机器工作的环境温度低时,应该选择凝点 低 的润滑油。
机械设计作业集参考答案〔选择、填空题〕第三章机械零件的强度一、选择题二、填空题3-16 最大应力法、平安系数法、σ ≤[σ] 、S ca≥[S]3-17 静、变3-18 疲劳失效、光滑区、粗糙区3-19无限寿命、有限寿命3-20复合〔双向〕、疲劳或静、复合〔双向〕、静3-21化学热处理、高频外表淬火、外表硬化加工3-22截面形状突变处、增大第四章摩擦、磨损及润滑概述二、填空题4-11摩擦、磨损及润滑4-12吸附4-13温度、压力4-14干摩擦、边界摩擦、液体摩擦4-15流动阻力4-16降低、降低4-17 高、低4-18齿轮齿面的胶合、齿轮齿面的磨损、齿轮齿面的点蚀4-19相对滑动的两外表间必须形成收敛的楔形间隙、相对速度,其运动方向必须使油由大端流进,小端流出、滑油必须有一定的粘度,且充分供油。
4-20最小厚度h min ≥ 许用油膜厚度[h]第五章螺纹连接二、填空题5-20 60°、联接、30°、传动5-21大、中、小5-22普通螺纹、米制锥螺纹、管螺纹、梯形螺纹、矩形螺纹、锯齿形螺纹 5-23螺纹升角ψ 、牙型斜角β〔牙侧角〕5-24螺纹副间的摩擦阻力矩T 1 、螺母环形端面与被联接件〔或垫圈〕支承面间的摩擦阻力矩T 2 5-25 90、螺纹根部 5-26拉、扭切5-27 接合面间的摩擦力、预紧〔拉伸、扭转〕、接合面间的滑移、螺栓被拉断、铰制孔用螺栓抗剪切、剪切、挤压、螺杆被剪断、螺杆与孔壁接触面被压溃〔碎〕 5-28 F 0+FC b /〔C b +C m 〕、 F 0-FC m /〔C b +C m 〕、[]σπσ≤⨯=212314d F . 5-29螺栓、被联接件、螺栓的刚度、被联接件的刚度,同时适当增大预紧力 5-30弯曲5-31 摩擦、机械、其它〔破坏螺纹副的关系〕5-32 求出螺栓组中受力最大的螺栓及其所受的力,以便进行强度计算5-33合理确实定联接结合面的几何形状和螺栓的布置形式,力求每个螺栓和联接结合面间受力均匀,便于加工和装配、① 联接结合面设计成轴对称的简单几何形状;② 螺栓的布置应使各螺栓的受力合理;③螺栓的排列应有合理的间距、边距;④分部在同一圆周上螺栓数目应取成4、6、8等偶数 5-34 受载较大且经常装拆、调整或承受变载荷第六章 键、花键、无键联接和销联接一、选择题二、填空题6-11 普通平键、薄型平键、导向平键、滑键、普通平键、薄型平键、导向平键、滑键 6-12 B 型(方头)键 、键宽20mm 、公称长度80mm 6-13工作面压溃、工作面的过度磨损6-14两侧面、键与键槽侧面的挤压、间隙、上下两面、键的楔紧作用〔摩擦力〕传递转矩 6-15不6-16 1 、2、120°~130° 6-17小径 、齿形6-18 高、加工精度高,能用磨削的方法消除热处理引起的变形第七章 铆接、焊接、胶接和过盈连接一、选择题二、填空题7-4对接焊缝、角焊缝、同一平面内、不同一平面内 7-5剪切、拉伸第八章 带传动一、选择题二、填空题8-21 初拉力F0、摩擦系数f〔当量摩擦系数f V〕、小带轮包角 18-22紧边、松边拉应力〔σ1、σ2〕、离心拉应力σc、弯曲应力〔σb1、σb2〕、σmax=σ1+σc+σb1、紧边与小带轮接触处8-23 疲劳破坏、打滑、在不打滑的条件下,使带具有一定的疲劳强度和寿命8-24 1500、7508-25 安装张紧轮、调整中心距8-26小、小带轮包角小于大带轮包角8-27 高速、提高带传动的能力、工作平稳性好及起到过载保护的作用8-28计算功率、小轮转速8-29带两边的拉力差及弹性变形8-30带绕在带轮上的局部第九章链传动9-17内链板和套筒、外链板和销轴、滚子和套筒、套筒和销轴9-18越高、越大、越少9-19链的疲劳破坏、链条铰链的磨损、胶合、链条静力拉断、链板的疲劳强度9-20平均、瞬时9-21 A系列、链节距为9-22 链节距、链速第十章齿轮传动二、填空题10-23 硬、韧、齿面硬度、HBS<350、30~50、小齿轮的循环次数多、HB S≥350、HBS1 = HBS210-24调质、正火、渗碳淬火、整体淬火、外表淬火10-25 齿面点蚀、断齿、磨损、胶合10-26 节线附近靠近齿根、为单齿啮合区、摩擦力大润滑不良10-27 悬臂梁、模数m 、不相等10-28 赫芝、分度圆直径d1〔中心距a〕、不变10-29渐轮齿形状对弯曲应力的影响、齿数、C、A10-30脉动10-31对称、脉动循环、-300MPa 、300MPa,、010-32 斜齿轮的优点不能充分发挥、轴向力过大、8°~ 20°、中心距10-33第十一章蜗杆传动11-15 q =d1/m11-16γ≤ϕv11-17 m a1= m t2 = m,α a1 = α t2=α,γ1=β211-18低、好、1、2、4、611-19合金钢、淬火、锡青铜11-20蜗轮、材料上,蜗轮采用青铜,强度差、结构上,蜗杆的齿是连续的,蜗轮的齿是独立的11-21 相同、导程角11-22 啮合摩擦损耗、轴承摩擦损耗、溅油损耗第十二章滑动轴承二、填空题12-15防止过度磨损、限制温升,防止胶合12-16 增大、减小12-17提高、提高、增加12-18 p≤[p] 、pv ≤[pv]、v ≤ [v]12-19 相对滑动的两外表间必须形成收敛的楔形间隙、有相对速度,其运动方向必须使油由大端流进,小端流出、润滑油必须有一定的粘度,且充分供油、h min≥[h]第十三章滚动轴承二、填空题13-16 N316/P6 、51316(2) 51316 、N316/P6(3) 6306 /P5 、51316(4) 6306 /P5(5) 3030613-17深沟球轴承的外圈边沿两端厚度一样,公称接触角为0;而角接触球轴承外圈边沿两端有厚薄之分,公称接触角不为0、深沟球轴承可以承受不大的双向轴向力,而角接触球轴承只可承受单向轴向力13-18疲劳寿命13-19静强度13-20 规律性非稳定的脉动循环、稳定的脉动循环13-21 双支点各单向固定〔两端固定〕、一支点双向固定,另一端支点游动〔一端固定、一端游动〕、两端游动支承〔两端游动〕13-22提高轴承的旋转精度、支承刚度、减小机器工作时轴的振动、在安装时用某种方法在轴承中产生并保持一轴向力,以消除轴承中的游隙13-23精度不同数值较小的负偏差、0、负值13-24为了防止灰尘、水、酸气和其它杂物进入轴承,并阻止润滑油流失、接触式密封〔中低速〕、非接触式密封〔高速〕、混合式密封〔密封效果较好〕第十四章联轴器和离合器二、填空题14-11 变刚度、增大14-12 对中榫、铰制孔螺栓14-13齿顶制成球面,具有适当的顶隙和侧隙14-14 工况〔计算力矩〕、最大转速、轴孔直径14-15 破断式、嵌合式、摩擦式第十五章轴二、填空题15-13转、心、传动、转15-14 便于轴上零件安装定位、近似等强度15-15非对称循环15-16 对称、脉动15-17小于15-18 低速轴受到的转矩大得多15-19轴的强度、轴的刚度15-20轴肩、轴环、套筒、圆螺母、轴挡档圈、挡圈等、键、花键、过盈配合等15-21合理布置轴上零件的位置和改良轴上零件的结构以减小轴的载荷、改良轴的结构以减小应力集中、改良轴的外表质量以提高轴的疲劳强度15-22 改善轴的支承情况(减小跨距、改悬臂为简支、采用支承刚度大的轴承等)、增大轴的直径、采用空心轴、合理布置轴上零件的位置和改良轴上零件的结构以减小轴的载荷等。
第十一章蜗杆传动一、选择题11—1与齿轮传动相比,___D____不能作为蜗杆传动的优点。
A 传动平稳、噪声小B 传动比可以较大C 可产生自锁D 传动效率高11—2阿基米德蜗杆和蜗轮在中间平面上相当与直齿条与_B_齿轮的啮合。
A 摆线B 渐开线C 圆弧曲线 D、变态摆线11—3 在蜗杆传动中,如果模数和蜗杆头数一定,增加蜗杆分度圆直径,将使___B___。
A 传动效率提高,蜗杆刚度降低B 传动效率降低,蜗杆刚度提高C 传动效率和蜗杆刚度都提高D 传动效率和蜗杆刚度都降低11—4大多数蜗杆传动,其传动尺寸主要由齿面接触疲劳强度决定,该强度计算的目的是为防止___D___。
A 蜗杆齿面的疲劳点蚀和胶合B 蜗杆齿的弯曲疲劳折断C 蜗轮齿的弯曲疲劳折断D 蜗轮齿面的疲劳点蚀和胶合11—5在蜗杆传动中,增加蜗杆头数z1,有利于___D___。
A 提高传动的承载能力B 提高蜗杆刚度C 蜗杆加工D 提高传动效率11—6为了提高蜗杆的刚度,应___A___。
A 增大蜗杆的直径B 采用高强度合金钢作蜗杆材料C 蜗杆硬度,减小表面粗糙度值11—7 为了提高蜗杆传动的啮合效率ηl,在良好润滑的条件下,可采用___B___。
A 单头蜗杆B 多头蜗杆C 较高的转速n1D 大直径系数蜗杆11—8对闭式蜗杆传动进行热平衡计算,其主要目的是__B__。
A 防止润滑油受热后外溢,造成环境污染B 防止润滑油油温过高使润滑条件恶化C 防止蜗轮材料在高温下机械性能下降D 蜗杆蜗轮发生热变形后正确啮合受到破坏 11—9对于一般传递动力的闭式蜗杆传动,其选择蜗轮材料的主要依据是__A__。
A 齿面滑动速度 B 蜗杆传动效率 C 配对蜗杆的齿面硬度 D 蜗杆传动的载荷大小 11—10对于普通圆柱蜗杆传动,下列说法错误的是__B__。
A 传动比不等于蜗轮与蜗杆分度圆直径比B 蜗杆直径系数越小,则蜗杆刚度越大C 在蜗轮端面内模数和压力角为标准值D 蜗杆头数z 1多时,传动效率提高 11—11蜗杆传动的当量摩擦系数f v 随齿面相对滑动速度的增大而___C____。
A 增大 B 不变 C 减小11—12在蜗杆传动中,轮齿承载能力计算,主要是针对__D__来进行的。
A 蜗杆齿面接触强度和蜗轮齿根弯曲强度B 蜗杆齿根弯曲强度和蜗轮齿面接触强度C 蜗杆齿面接触强度和蜗杆齿根弯曲强度D 蜗轮齿面接触强度和蜗轮齿根弯曲强度 11—13蜗杆常选用的材料是__C__。
A HT150 B ZCuSn10P1 C 45号钢 D GCr1511—14 蜗杆传动的失效形式与齿轮传动相类似,其中__B__为最易发生。
A 点蚀与磨损 B 胶合与磨损 C 轮齿折断与塑性变形 D 胶合与塑性变形11—15蜗轮蜗杆传动中,蜗杆1和蜗轮2受到的转矩的关系为_____C_____。
A 12T T = B 12iT T = C 12T i T η= D η=12iT T二、填空题11—16蜗杆直径系数 q =d 1/m _。
11—17 蜗杆传动发生自锁的条件是____v___。
11—18阿基米德蜗杆与蜗轮正确啮合的条件是m a1= m t2 = m, a1 = t2=,1=2。
11—19 在蜗杆传动中,蜗杆头数越少,则传动效率越低,自锁性越好。
一般蜗杆头数常取1、2、4、6 。
11—20 对滑动速度v s≥4m/s的重要蜗杆传动,蜗杆的材料可选用合金钢进行淬火处理;蜗轮的材料可选用锡青铜。
11—21蜗杆传动中强度计算的对象是蜗轮,其原因是材料上,蜗轮采用青铜,强度差、结构上,蜗杆的齿是连续的,蜗轮的齿是独立的。
11—22蜗杆传动中,蜗杆螺旋线的方向和蜗轮螺旋线的方向应相同,蜗杆的导程角应等于蜗轮的螺旋角。
11—23闭式蜗杆传动的功率损耗,一般包括啮合摩擦损耗、轴承摩擦损耗、溅油损耗三部分。
三、分析与思考题11—24 蜗杆传动与齿轮传动相比有何特点常用于什么场合答:特点:1、传动比大,结构紧凑;2、传动平稳,噪声低;3、当v时,具有自锁性;4、齿面滑动速度大,效率低。
适用于大传动比的运动传递,而在动力传输中的应用受到限制。
11—25 与普通圆柱蜗杆传动相比,圆弧圆柱蜗杆传动、环面蜗杆传动、锥蜗杆传动各有何特点各适用于什么场合答:圆弧圆柱蜗杆传动效率高,承载能力强,体积小,质量小,结构紧凑,应用于各种机械设备的减速机构中;环面蜗杆传动传动效率高,承载能力强;锥蜗杆传动重合度大,传动比范围大,承载能力和效率较高。
11—26 影响蜗杆传动效率的主要因素有哪些为什么传递大功率时很少用普通圆柱蜗杆传动答:影响蜗杆传动效率的主要因素有啮合摩擦损耗、轴承摩擦损耗、溅油损耗,其中主要是啮合摩擦损耗,它与蜗杆的导程角、滑动速度等有关。
传递大功率时很少用普通圆柱蜗杆传动是因为其效率较低。
11—27 在普通圆柱蜗杆传动中,为什么将蜗杆的分度圆直径规定为标准值 答:将蜗杆的分度圆直径规定为标准值是为了限制滚刀的数目,便于滚刀的标准化。
11—28蜗杆传动的失效形式及计算准则是什么常用的材料配对有哪些 选择材料应满足哪些要求 答:开式:失效形式为齿面磨损、轮齿折断,设计准则为保证齿根弯曲疲劳强度;闭式:失效形式为齿面胶合、点蚀,设计准则为按齿面接触疲劳强度设计,校核齿根弯曲疲劳强度,还需作热平衡核算。
蜗杆的材料一般为碳钢、合金钢;蜗轮的材料为铸造锡青铜、铸造铝铁青铜、灰铸铁。
选择蜗轮、蜗杆材料不仅要求具有足够的强度,更重要的是具有良好的磨合和耐磨性能。
11—29 蜗轮材料的许用接触应力,有的与相对滑动速度大小有关,而与应力循环次数无关,有的则相反,试说明其原因。
答:当蜗轮材料为灰铸铁或高强度青铜(B300MPa )时,蜗杆的承载能力主要取决于齿面胶合强度,但因目前无胶合强度计算公式,故采用接触强度计算,在查蜗轮的齿面许用接触应力时,要考虑相对滑动速度的大小,而且胶合不属于疲劳失效,因此许用接触应力与应力循环次数无关。
若蜗轮材料为B<300MPa 的锡青铜,则蜗轮主要为接触疲劳失效,许用接触应力与应力循环次数有关。
11—30 对于蜗杆传动,下面三式有无错误为什么答:()()()111212222121121221212223)(2221t t F d T d i T d T F z z md d a d d z z n n i ====+=+====ωω=()()()111121212122221221121221212tan 222223)(2)(2221d Td T d i T d i T d i T d T F z z mz q m d d a d d z z n n i t ≠γ=≠η==+≠+=+=≠==ωω=11-—31 蜗杆传动设计中为何特别重视发热问题如何进行热平衡计算常用的散热措施有哪些答:蜗杆传动齿面滑动速度大,效率低,所以工作时发热量大,若热量不能及时散出,将因油温不断升高而使润滑油稀释,从而增大摩擦损失,甚至发生胶合。
所以,必须根据单位时间内的发热量等于同时间内的散热量的条件进行热平衡计算,以保证油温稳定地处于规定的范围内。
常用的散热措施:1、加散热片以增大散热面积;2、在蜗杆的轴端加装风扇以加速空气的流通;3、在传动箱内装循环冷却管路。
11—32 为什么蜗杆传动要进行蜗杆的刚度计算对于常用的两端支承蜗杆轴如何进行刚度计算答:蜗杆传动由于传动比较大,蜗轮的尺寸较大,蜗杆的支承跨距较大,蜗杆受力后会产生较大的变形,会造成轮齿上载荷集中,影响正确啮合,所以要进行蜗杆的刚度计算。
11—33 为什么普通圆柱蜗杆传动的承载能力主要取决于蜗轮轮齿的强度,用碳钢或合金钢制造蜗轮有何不利答:由于结构和材料上的原因,失效总是发生在蜗轮上。
结构上:蜗杆是连续的齿,而蜗轮的齿则是孤立的;材料上:蜗杆是钢制的,强度较高,而蜗轮的材料则是青铜,强度较低。
在蜗杆传动中,啮合齿面具有较大的滑动速度,为了减少磨损,提高抗胶合能力,要求配对轮齿材料具有良好的减磨性、磨合性和耐磨性,用碳钢或合金钢制造蜗轮,虽强度高,但与碳钢蜗杆配对时减磨性和耐磨性差。
11—34 在动力蜗杆传动中,蜗轮的齿数在什么范围内选取齿数过多或过少有何不利答:蜗轮齿数主要取决于传动比,即z2= i z1。
z2不宜太小(如z2<26),否则将使传动平稳性变差。
z2也不宜太大(z280),否则在模数一定时,蜗轮直径将增大,从而使相啮合的蜗杆支承间距加大,降低蜗杆的弯曲刚度。
11—35 图示蜗杆传动均是以蜗杆为主动件。
试在图上标出蜗轮(或蜗杆)的转向,蜗轮齿的螺旋线方向,蜗杆、蜗轮所受各分力的方向。
题11—35图11—36如图所示传动系统,已知输出轴n 6的方向。
(1)使各轴轴向力较小,确定斜齿轮3、4和蜗杆蜗轮1、2的螺旋线方向(标在图上或用文字说明)及各轴的转向;(2)在图中标出各齿轮轴向力的方向。
n F12题11—36图四、设计计算题11—37某传动装置中采用蜗杆传动,电机功率P =10kW ,转速n =970 r /mim ,蜗杆传动参数:z 1=2,z 2=60,q =8,m =8,右旋,蜗杆蜗轮啮合效率 η1=,整个传动系统总效率η=,卷筒直径D =600 mm ,试求:(1)重物上升时,电机的转向(画在图上);蜗杆左旋v1n(2)重物上升的速度v ; (3)重物的最大重量W ;(4)蜗杆蜗轮所受各力大小,并标出各力的方向。
题11—37图解:(1)如图(2)(3)(4)11—38 图示为简单手动起重装置。
已知:m =8,z 1=1,z 2=40,q =10,卷筒直径D =200 mm ,试确定:(1)重物上升1 m ,手柄应转多少圈若蜗杆为右旋,当重物上30260122121====ωω=z z n n i s m s mm D v n /015.1/78.1015386.326002386.39009703030/302112==⨯=ω⋅==π⨯=π=ω=ωNv P W 55.6896015.17.010103=⨯⨯=η=Nq z d T F F a t 7.1230682984532984532211121=⨯⨯=⨯===Nmm n P T 6.9845397010105.955.95511=⨯⨯==N m z d T F F t a 92386022152022215202222221=⨯⨯=⨯===Nmm i T T 6.22152075.036.98453112=⨯⨯=η=N F F F t r r 9.33520tan 923tan 221=⨯=α==ο升时,手柄转向如何(画在图上)(2)若蜗杆蜗轮齿面间的当量摩擦系数为f v =,此机构是否自锁 (3)若重物重量G =1000N ,人手推力F =50N ,计算手柄力臂长度L ; (4)当提升重物或降下重物时,蜗轮齿面是单侧受载还是双侧受载 解:(1)题11—38图(2)自锁 (3)(4)当提升重物时,蜗轮齿面左侧受力,降下重物时,重力为驱动力,蜗轮的工作齿面没有改变,因此为单侧受载。