应用化学专业教学培养方案
- 格式:doc
- 大小:176.50 KB
- 文档页数:5
常州大学应用化学专业本科培养方案(专业代码:070302)一、指导思想结合我校石油化工教学和科研特色,体现大工程观下的工程应用型人才培养的原则,注重人文素质、现代化学基本专业素质、身心素质及终身学习能力的培养,重视思想道德教育和健康的人格培育,使毕业生成为适应市场需求的融知识、能力、素质为一体的复合型人才。
二、专业培养目标本专业培养具有宽厚的化学化工理论基础及具备化学在化工、能源、电子、材料、环境、生物制药等领域应用的基本知识和基本技能的高级工程技术人才。
在培养学生具备专业技术技能的同时,培养具有社会学、人文科学、经济管理知识、良好的文化素养和健康心理素质的符合社会及专业发展需求的人才。
三、毕业生的基本要求1.思想道德热爱祖国,拥护中国共产党的领导,具有改革创新意识和为社会主义现代化建设服务的事业心和责任感,有为国家强盛,民族振兴而奋斗的理念。
懂得马列主义、毛泽东思想的基本原理和邓小平建设有中国特色社会主义的理论,了解国情,能理论联系实际,初步树立科学世界观和为人民服务的人生观。
具有基本的伦理道德、社会公德和职业道德;热爱所学专业,具有进取和奉献精神。
2.知识结构(1)系统掌握现代化学和工程技术相关的自然科学基本理论;(2)具有较强的化学专业知识及相关的工程技术知识,掌握无机化学、分析化学(含仪器分析)、有机化学、物理化学等基础知识、基本原理和基本实验技能;(3)了解本专业范围的科学技术前沿与发展;(4)具有一定的人文、社科等方面的基础知识与修养;(5)熟练应用计算机等信息技术手段和掌握一门外国语,能及时获取各类信息,有效参与国际交流与竞争。
3.能力培养(1)具有分析和解决本专业实际问题的能力;(2)有较强的自学能力;(3)有丰富的想象力及较强的开拓创新能力;(4)具有一定的科学研究及技术开发能力;(5)有一定的组织管理和表达能力,能够胜任组织、协调、技术洽谈和国际交往等工作。
4.心理品质具有较强的抽象、概括、判断和推理的能力;关心社会、关心他人的情感;克服困难的意志;求新求异的创新意识;一定广度、深度及独立性和逻辑性的思维。
应用化学专业培养方案一、专业概述应用化学是一门结合化学、物理、材料科学等学科的交叉学科,旨在培养具有较强实践能力的应用化学专业人才。
本专业的培养目标是培养具备化学基础扎实、实验技能过硬、具备科学思维和创新能力的应用化学人才,能够在化学制药、能源材料、环境监测等行业从事应用化学研究、分析测试和产品开发等工作。
二、培养目标1.培养学生具有坚实的化学基础知识,掌握应用化学的基本原理和方法;2.培养学生具备化学实验研究的能力,能够独立开展实验设计、数据处理和结果分析;3.培养学生具备科学思维和创新能力,能够运用所学知识解决实际问题;4.培养学生具备良好的团队合作意识和沟通能力,适应现代化生产和科研需求;5.培养学生具有良好的工程伦理和职业道德素养。
三、课程设置1.必修课程:应用化学原理、有机化学、物理化学、分析化学、无机化学、化学实验方法、仪器分析、高分子化学、热力学、电化学等。
2.选修课程:化学生物学、环境化学、材料化学、计算化学、有机合成化学、化学工艺与工程等。
四、实践环节为了确保学生具备实践能力,应用化学专业设置了丰富的实践环节,包括以下几个方面:1.实验教学:开设实践操作课程,包括基础实验、综合实验和科研实验,培养学生掌握实验技能和解决实际问题的能力。
2.实习实训:组织学生参与化学制药、能源材料、环境监测等相关企业的实习实训,提升学生的实践能力和岗位适应能力。
3.科研项目:鼓励学生积极参与科研项目,培养科研思维和创新能力,加强学术交流和合作意识。
五、毕业要求学生在完成学业时应达到以下要求:1.具备扎实的化学理论知识和实验技能,能够独立设计和完成化学实验,并准确处理实验数据;2.具备运用所学理论知识解决实际问题的能力,具备科学思维和创新能力;3.具备良好的团队合作和沟通能力,能够适应现代化生产和科研需求;4.具备良好的工程伦理和职业道德素养,遵守相关法律法规和行业规范;5.具备继续深造和在相关领域从事研究和开发工作的能力和意愿。
应用化学专业培养方案
应用化学专业培养方案主要包括课程设置、实践环节、实验室设施与实验仪器的准备、教学团队建设等方面。
一、课程设置
1. 基础课程:有机化学、无机化学、分析化学、物理化学、生物化学等。
2. 专业核心课程:应用有机化学、应用无机化学、应用分析化学、仪器分析、环境化学等。
3. 选修课程:根据学生兴趣和就业方向的不同,设置有机合成、药物化学、材料化学、环境监测与治理等选修课程。
二、实践环节
1. 实习:安排学生参加化学相关企业或科研院所的实习,让学生接触实际工作环境,了解行业需求。
2. 实训:组织学生进行实际操作的训练,提升实验技巧与操作能力。
3. 毕业设计或毕业论文:安排学生根据所学知识和实践经验进行研究,拓宽视野,提高解决问题的能力。
三、实验室设施与实验仪器的准备
1. 建设现代化实验室:配置先进的实验设备和仪器,满足学生实验教学和科研需求。
2. 提供优质实验材料:确保实验材料的质量,为学生提供良好的实验条件。
四、教学团队建设
1. 选拔优秀教师:招聘有丰富实践经验和教学经验的专业教师,并积极引进国内外优秀教师。
2. 教师培养:组织教师参加专业培训,提高他们的教学能力和科研水平。
3. 学生指导:建立良好的学生导师制度,指导学生在学术和科研方面的成长,提高综合素质。
以上是应用化学专业培养方案的基本内容,通过科学合理的课程设置、丰富多样的实践环节、先进的实验室设施与实验仪器的准备以及师资团队的建设,可以培养出具有良好化学基础和实践能力的高素质应用化学专业人才。
应用化学专业(电化学专业方向)培养方案(Applied chemistry)一、培养目标本专业培养适应我国社会主义现代化建设需要,德智体美全面发展,爱岗敬业,具备扎实的化学的基本理论、基本知识和较强的实验技能,综合素质高、创新能力强,能从事电化学领域(包括化学电源、电镀、表面处理等)设计、研究、生产、开发与经营管理的应用型高级专门人才。
二、基本规格要求本专业学生主要学习化学方面的基本理论、基本知识、基本技能以及相关的工程技术知识,受到基础研究和应用基础研究方面的科学思维和科学实验训练,具有较好的科学素质,具备运用所学知识和实验技能从事应用研究、技术开发、科技管理和教学工作的基本能力。
毕业生应获得以下几个方面的知识和能力:1、具备一定的自然科学、人文社会科学和管理科学的基础知识;2、系统掌握现代化学的基本知识、基本理论和实验技能;3、系统掌握电化学专业的基本理论和实验技能;具有从事专业生产、技术管理,工艺设计以及新产品、新技术、新工艺的研究、开发能力。
4、了解电化学的理论前沿、应用前景、最新发展动态以及相关产业发展状况;具有较强的创新意识、创新能力和持续发展的基本素质。
5、掌握一门外语,能阅读外文专业文献;6、掌握资料查询、文献检索及运用现代信息技术获取相关信息的基本方法;具有一定的实验设计、实验研究、实验结果的归纳、整理、分析能力,具有撰写论文,参与学术交流的能力。
三、学制与授予学位四年,理学学位。
四、毕业最低学分要求本专业必须修满170学分方准毕业。
五、主干学科化学。
六、专业主干课程无机化学、分析化学、有机化学、物理化学、化工原理、化工设计、理论电化学、电化学分析测试、化学电源工艺与电镀工艺学等。
七、课程设置与教学进程安排表(见附表一)八、课程设置与学分比例通识教育课必修课45 学分,占总学分的26.4%,选修课10 学分,占总学分5.9 %;学科基础课必修课44学分,占总学分的25.9 %,选修课0 学分,占总学分0.0 %;专业教育课必修课18 学分,占总学分的10.6 %,选修课37 学分,占总学分21.8 %;实践环节课必修课12 学分,占总学分的7.0%,选修课0 学分,占总学分0.0 %;素质拓展课创新学分4分,占总学分2.4 %。
应用化学专业本科培养方案一、专业简介应用化学学科为湖南省重点学科,是由中国科学院学部委员、原中南矿冶学院院长陈新民教授和配位化学家张祥麟教授倡导和创办的。
本学科自成立以来,立足于解决资源、能源、医药和生命科学领域等关系到国民经济发展、国防建设等涉及化学基础及其应用技术等重大问题,开展了以有色金属为研究对象的功能材料化学、能源化学与工艺、有色金属资源化学;以提高人民健康水平为目的的中草药现代化、生物技术等方面的前沿探索及应用技术研究;以及在构建和谐社会的实践中培养和造就高层次的创新型人才。
经过近30年的发展,已取得了引人注目的成就,形成了鲜明的学科特色和人才培养模式;已凝炼出功能材料设计与化学组装、化学计量学与中药现代化、选冶药剂分子设计及分离新技术、生物传感及表面分析、储能与应用电化学等五个主要研究方向。
二、培养目标培养适应我国社会及经济发展需要,具有扎实的化学理论理论知识、良好的科学素养与身心素质、较强的科研能力与实践技能和创新意识,能从事科学研究与工程技术开发的复合型高级人才。
毕业后能在高等院校、科研院所、企业和其他单位胜任化学化工、冶金、新能源、资源高效利用、精细化工、食品、环保和军工等领域的工作。
三、培养要求学生通过对本专业的系统学习,应掌握化学的基本理论和知识,受到应用化学领域实验技能、分析测试技能、计算机应用、科学研究等方面的基本训练,具有开发设计新工艺和研制新产品的基本能力,能胜任相关部门的科学研究、分析检验、生产工艺和组织管理等工作。
毕业生应获得以下几方面的知识和能力:1.掌握本专业必需的数学、物理学的基本知识原理,系统扎实地掌握化学基础理论知识和基本实验技能。
2.掌握必要的工程技术知识及系统分析能力,受到良好的科学思维和科学实验的基础训练,具有较强的综合思维能力,独立分析问题和解决问题的能力。
3.掌握化学工艺、分析化学、生物化学、材料化学等学科的基本理论与知识,具有较强的分析和解决实际问题的能力。
应用化学专业本科培养方案制定人: 审核人:一、专业名称和代码专业名称:应用化学专业;专业代码:1110二、培养目标本专业根据经济建设和社会发展的需要,培养具有高度社会责任感、宽厚化学知识与能力、较强工程意识与创新精神,能够从事精细化学品等研发、生产、检验、营销及管理工作的应用型高级专业人才。
三、培养标准本专业的培养标准分为知识、能力与素质三大方面,共计32条培养标准。
1.知识标准1.1公共基础知识1.1.1具有一定的人文社会科学和自然科学基本理论知识;1.1.2 具有音体美等方面的基本素养。
1.1.3理解应用化学专业相关领域背景知识。
1.1.4具有个体、环境、社会与公共安全的基本常识。
1.2学科基础知识1.2.1掌握应用化学专业的基础知识包括高等数学、无机化学、有机化学、分析化学、仪器分析、物理化学等方面的知识。
1.2.2掌握应用化学专业的专业基础知识和技术主要包括化工原理、化工制图、高分子化学及物理、精细有机合成技术、精细化工过程与装备等课程的学习。
1.3专业知识掌握从事本专业工作所需要的专业知识,主要包括精细化工工艺学、助剂及其应用、乳化原理与测试技术、表面活性剂化学、现代分析技术、现代分离方法与技术、应用化学专业英语、药物及中间体合成、皮革材料及工艺学等方面的知识。
2.能力标准2.1 专业基本能力2.1.1 掌握精细化学品制备的原理及工艺,理解结构与性能之间的关系。
2.1.2 掌握精细化学品的生产工艺过程和设备特点。
2.1.3 具有正确选用原料、设备并进行精细化学品设计的能力。
2.1.4 具有研究改进精细化学品性能、开发新产品及工艺的初步能力。
2.1.5 具有精细化学品的工业生产、质量控制和技术管理能力。
2.2 工程技术能力2.2.1通过化工原理、化工制图、精细化工工艺学等课程体系的教学,培养学生初步掌握精细化学品化工生产过程中所用的设备、工艺,并具有初步设计精细化学品生产工艺能力;2.2.2 通过高分子化学物理、材料科学基础及实验、药物及中间体合成等课程群教学和相关实践教学活动的开展,培养学生的高分子材料合成、制备、加工能力以及典型精细化学品原料选择、制备、工艺控制的能力;2.2.3 通过精细化学品的研究、设计方法等课程体系的教学,培养学生对新型的精细化学品、环保型精细化学品的应用开发能力。
应用化学专业培养方案
应用化学专业是一门涉及化学原理和实际应用的学科,旨在培养学生具备化学
基础知识和实践技能,能够在化工、材料、环保等领域从事科研、生产、管理等工作。
因此,应用化学专业的培养方案应当充分考虑学生的知识结构、实践能力和专业素养,以期达到培养学生全面发展的目标。
首先,应用化学专业的培养方案应注重学生的基础理论知识的学习。
化学作为
应用化学专业的核心学科,学生需要系统学习有机化学、无机化学、分析化学、物理化学等基础理论知识,为后续的专业学习打下坚实的基础。
此外,还应注重学生对化学原理的理解和运用能力的培养,引导学生从理论知识中发现问题、解决问题。
其次,应用化学专业的培养方案应注重学生的实践能力的培养。
化学实验是应
用化学专业不可或缺的一部分,学生需要通过化学实验课程的学习,掌握基本的实验技能、实验操作规范和实验数据处理方法,培养学生动手能力和实验设计能力。
同时,学校应提供实验室条件和设备,保证学生能够充分参与实验课程,加强实践能力的培养。
此外,应用化学专业的培养方案还应注重学生的专业素养和综合能力的培养。
学生需要学习相关的专业知识,如化工原理、材料科学、环境保护等,了解应用化学在不同领域的应用和发展趋势。
同时,学校还应开设相关的实践课程和实习机会,让学生在实际工作中学习和锻炼,培养学生的团队合作能力、沟通能力和创新能力。
综上所述,应用化学专业的培养方案应当充分考虑学生的基础理论知识、实践
能力和专业素养,注重培养学生的综合能力和创新精神,使其能够适应未来社会的发展需求。
希望各高校能够根据实际情况,不断完善应用化学专业的培养方案,为学生的全面发展提供更好的保障。
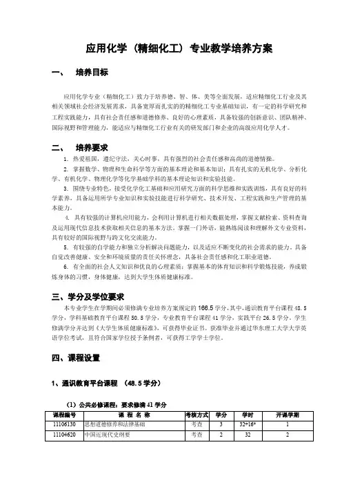
应用化学 (精细化工) 专业教学培养方案一、培养目标应用化学专业(精细化工)致力于培养德、智、体、美等全面发展,适应精细化工行业及其相关领域社会经济发展需求,具备宽厚而扎实的的精细化工专业基础知识,有一定的科学研究和工程实践能力,具有社会责任感和道德修养、良好的心理素质,具备较强的创新意识、团队精神、国际视野和管理能力,能适应与精细化工行业有关的研发部门和企业的高级应用化学人才。
二、培养要求1. 热爱祖国,遵纪守法,关心时事,具有强烈的社会责任感和高尚的道德情操。
2. 掌握数学、物理和生命科学等方面的基本理论和基本知识;具有扎实的无机化学、分析化学、有机化学、物理化学等化学基础学科的基本理论知识和实验技能。
3. 围绕专业特色,接受化学化工基础和应用研究方面的科学思维和实践训练,具有良好的科学素养,具备运用所学专业知识和实验技能进行科学研究、技术开发、工程实践和生产管理的基本能力。
4. 具有较强的计算机应用能力,会利用计算机进行相关数据处理,掌握文献检索、资料查询及运用现代信息技术获取相关信息的基本方法。
掌握一门外语,能熟练阅读和理解外文专业资料,具有较好的国际视野与跨文化交流能力。
5. 有较强的自学能力和独立分析解决问题能力,以及适应不断变化的社会需求的能力。
具备自觉改善健康、安全和环境质量的责任关怀理念,具备社会责任感和化工职业道德。
6. 有全面的社会人文知识和优良的心理素质;掌握基本的体育知识和科学锻炼技能,养成锻炼身体的习惯,身体健康,达到大学生体质健康标准。
三、学分及学位要求本专业学生在学期间必须修满专业培养方案规定的166.5学分,其中,通识教育平台课程48.5学分,学科基础教育平台课程50.5学分,专业教育平台课程41学分,实践平台26.5学分。
学生修满学分并达到《大学生体质健康标准》,可获得毕业证书。
获准毕业并通过华东理工大学大学英语学位考试,且符合国家学位授予条例者,可获得工学学士学位。
安徽大学应用化学专业培养方案2019版应用化学专业人才培养方案[理学(07)、化学类(0703)、应用化学(070302)]一.专业介绍应用化学是化学科学的一个分支,是一门培养学生应用化学方面基础知识、基本理论、基本技能以及相关的工程技术知识,并解决化学品在制备、生产、应用过程中涉及的应用基础研究和技术开发方面的科学与工艺问题的学科,也是一门现代化学、现代物理、功能材料、化学工程等多门学科相互交叉、渗透发展形成的前沿学科。
安徽大学应用化学专业在学习高等数学、化学、物理等基础理论知识及相关实验技能的基础上,接受专业实验技能、信息获取、工程设计、科学研究等方面的技能培训,形成了以合成化学为基础的精细化学品与应用的专业方向。
课程体系的设置体现“基础宽厚实,专业精新活,注重全面素质和创新精神”的本科人才培养特色,使学生既掌握应用化学方面的扎实宽广的基础理论知识又具备精细化学品合成和工艺设计的专业特长,逐步向创新型、应用开发型方向发展。
1988年在有机合成专业的基础上调整为应用化学专业,以培养具备厚实化学和材料专业基础理论知识、专业技能的人才为目标。
2004年起注重创新和实践能力培养,强化实践教育环节,逐步明确精细化学品与应用的专业方向,转为应用型工科人才培养模式,授予工学学士。
专业自创办以来兼顾学生就业的前瞻性和科学研究的延展性,立足安徽,面向长三角和珠三角,服务区域经济,先后培养了一大批优秀毕业生,为国家及地方经济建设做出了突出贡献,社会评价较好,社会满意度高。
二.培养目标基于安徽大学“文理交融、理工互通、寓教于研”的人才培养机制和“233N”的人才培养模式,培养德、智、体、美、劳全面发展,掌握应用化学专业基础知识和基本理论;具备良好的科研素质和道德修养;具备一定的分析问题、解决问题能力;了解化学、化工学科前沿和发展方向,具有创新意识和获取新知识的能力;具有精细化学品合成和应用的基本技能和实践能力;具备在精细化学品领域从事材料制备和加工、工艺设计的能力;能在催化、能源、化学制品等相关行业从事研发、设计、生产、管理及教育等工作的工程技术人才。
应用化学专业培养方案1. 专业简介应用化学是一门以化学基础理论和实际应用为基础,培养具备化学知识和实验技能的高级应用技术人才的学科专业。
本专业旨在培养学生具备扎实的化学基础知识,熟悉化学实验和仪器分析技术,具备化学工程设计和实际应用能力。
2. 培养目标本专业的培养目标是培养具备应用化学基础知识和实验技能,具备科学调查、科研、计划设计、项目管理、工程实施和技术开发等能力的高级应用技术人才。
主要培养以下方面的能力:1.掌握化学的基础理论和基本原理,具备深厚的化学知识体系。
2.熟悉化学实验和仪器分析技术,掌握常用分析方法和仪器的操作与维护。
3.具备实验设计、数据分析和结果解读的能力,能够独立开展科学研究。
4.能够熟练运用化学知识和技术解决实际问题,具备化学工程设计和应用能力。
5.具备较强的团队合作和沟通能力,能够有效组织和领导团队完成科研和工程任务。
6.具备良好的职业道德和社会责任感,能够适应社会发展和创新的需求。
7.具备终身学习的意识和能力,能够不断追求学术进步和自我提升。
3. 专业课程设置3.1 基础课程•无机化学基础•有机化学基础•分析化学基础•物理化学基础•材料化学基础•化工原理与工艺•数学基础3.2 专业课程•应用化学实验•仪器分析与检测技术•化学工程原理与实践•化学工程设计与应用•化学工业与环境保护•现代分析测试技术•化学品安全与风险评估•材料科学与工程•生化分析与工程•能源化学与工程3.3 实践教学•化学实验基础实践•化学工艺实训•实验设计与科研方法实践•工程应用案例分析实践•产学研结合实践4. 培养方案4.1 本科生培养方案本科生的培养方案主要包括以下几个方面:1.通识教育:通过学习人文社会科学、自然科学、工程技术科学等通识课程,培养广泛的知识面和综合素养。
2.学科基础课程:在大一、大二的前两年中,学生将学习基础的化学、数学、物理等课程,打下扎实的学科基础。
3.专业核心课程:在大三和大四的后两年中,学生将学习应用化学的专业核心课程,包括实验操作技能的训练和理论知识的深化。
培养方案——应用化学(学科代码:070321、081704)一、培养目标本学科培养德、智、体全面发展,具有坚实的应用化学基础知识和实验技能,了解应用化学及相关学科的发展动态,有一定的化工知识,熟练使用计算机,熟练 掌握一门外语,既能从事应用化学及相关学科领域的基础研究和科技开发,又能从事高等教育和管理的高层次专业人才。
二、研究方向1.绿色化学与精细化学、2.膜科学与技术、3.污染物控制化学三、学制及学分按照研究生院有关规定。
四、课程设置英语、政治等公共必修课和必修环节按研究生院统一要求。
学科基础课和专业课如下所列。
基础课:CH65201 膜科学与技术(3) CH65202 环境生物技术原理(3)CH65203 水污染控制原理(3) CH44206 绿色化学(3)PH55222 物质结构的波谱能谱分析(3)专业课:CH44202 分子光谱学(4) CH65204 现代传质与分离技术(2)CH65205 污染控制材料(2) CH65206 植物化学物质与健康(2)CH65207 农药化学(2) CH65208 食品香味学(2)CH65209 明胶化学(2) CH25201 当代分析科学(3)CH25205 分离科学与进展(3) CH25208 环境监测新技术导论(2)CH25214 新材料分析导论(2)CH06200 模拟撰写科学基金申请书(1) CH66202 高等应用化学(2)CH66203 绿色化学前沿(2) CH66204 分离科学与技术前沿(2)CH66205 污染控制化学前沿(2) 五、科研能力要求按照研究生院有关规定。
六、学位论文要求按照研究生院有关规定。
应用化学专业教学培养方案
一、培养目标
应用化学专业致力于培养德、智、体、美等全面发展,适应国家化学化工及其相关领域经济建设需要和国际人才市场需求,具有宽厚而扎实的化学知识基础,有一定的应用研究、产品开发和工程实践的能力,具有社会责任感和道德修养、良好的心理素质,具备较强的创新意识、团队精神、国际视野和管理能力,能适应与化学化工有关的研发部门和企业的应用化学人才。
二、培养要求
1. 热爱祖国,遵纪守法,关心时事,具有较强的社会责任感和良好的道德情操。
2. 掌握数学、物理和生命科学等方面的基本理论和基本知识;具有扎实的无机化学、分析化学、有机化学、物理化学、生物化学等化学基础学科的基本理论知识和实验技能。
3. 围绕专业特色,接受应用基础研究和应用研究方面的科学思维和科学实验方法的训练,具有较好的学术素养,具备运用所学知识和实验技能进行应用研究、技术开发和科技管理的基本技能。
4. 具有较强的计算机应用能力,会利用计算机进行相关数据处理,掌握文献检索、资料查询及运用现代信息技术获取相关信息的基本方法。
掌握一门外语,能熟练阅读和理解外文专业资料,具有较好的国际视野与跨文化交流能力。
5. 有较强的分析解决问题以及适应社会需求的能力,具备自觉改善健康、安全和环境质量的责任关怀理念,具备社会责任感和化工职业道德。
6. 具有较强的适应性和终身学习的能力,并具备一定的组织管理能力、较强的表达能力和交往能力,在团队中发挥作用的能力。
7. 掌握科学的体锻方法,具有良好的生活习惯,身体健康,达到国家大学生体质健康标准。
三、学分及学位要求
本专业学生在学期间必须修满专业培养方案规定的166.5学分,其中,通识教育平台课程48.5学分,学科基础教育平台课程50.5学分,专业教育平台课程41学分,实践平台26.5学分。
学生修满学分并达到《大学生体质健康标准》,可获得毕业证书。
获准毕业并通过华东理工大学大学英语学位考试,且符合国家学位授予条例者,可获得工学学士学位。
四、课程设置
1.通识教育平台课程(48.5学分)
(1)公共必修课程:要求修满41学分
(2)公共选修课程
要求修满7.5学分,其中必须选修专业概论课程模块中的“应用化学专业概论”课程(0.5 学分),必须选修信息技术模块中的“文献检索”课程(1学分),并建议在人文历史、经济管理和创业教育等课程模块中各修满1-2学分。
2.学科基础教育平台课程(50.5学分)
3.专业教育平台课程(41学分)
(1)专业必修课程(25学分)
(2)专业选修课程(16学分)
4.实践教学平台(26.5学分)
(1)实践教学环节(必修:26.5学分)
(2)创新实践(供学有余力的学生选修)
附:选修课程修读指导
执笔人:史济斌审核人:张文清批准人:田禾。