(完整版)外国音乐史大题复习资料
- 格式:doc
- 大小:29.33 KB
- 文档页数:23
外国音乐史资料一、名解(必考)1、交响诗 :雏形是 19 世纪的音乐会序曲,由李斯特开创,是一种单乐章的标题交响音乐。
2、音诗:从体裁形式上和内容表达上,与交响诗有很多共同点,理查·施特劳斯的创作,更偏向于对情节、事物的详细描述,甚至在音乐中发掘深刻的真理性内容,形成一系列仔细的描述。
3、托卡塔是一种比较自由的、靠近即兴创作的体裁,曲式稍自由,带有狂想气质,基本由对照的两个段落构成,分别是自由性的主调性前奏和对位性的赋格段。
4、瓦格纳乐剧:由浪漫主义期间的瓦格纳创建,是一种以戏剧为目的,音乐为手段,手段一定听从目的,戏剧、诗歌、音乐、舞蹈密切联合的一致有机体。
5、音乐会序曲:是管弦乐序曲的一种产生于19 世纪早期,是独立的、专为音乐会演奏而作的管弦乐作品。
由门德尔松开创。
二、填空题1.里拉琴为希腊本地正统乐器的代表。
2.中世纪宗教音乐,单声部音乐——格里高利圣咏。
3.多声部复调音乐——奥尔加农、迪斯康特、克劳苏拉、经文歌。
4.音乐理论家圭多与六声音阶,圭多教课工具被称为“圭多手”。
5.教会调式:公元7— 9 世纪,中世纪的教会调式系统应圣咏音乐的分类之需而得以产生。
6.9 世纪的记谱法,纽姆谱。
11 世纪圭多总结出四线谱, 13 世纪弗朗科有量记谱法。
*7. 泰尔潘德创立了古希腊第一所音乐学校。
*8. “强力公司”它是俄公民族乐派的中心组织,于1857— 1862 年在彼得堡渐渐形成,作曲家有:居伊、鲍罗廷、巴拉基列夫、穆索尔基斯、里姆斯基萨科夫,别名“五人公司”*9. 勋伯格的十二音序列*10. 美国乐剧一般在百老汇演出,百老汇有一场《演艺船》,主题歌《老人船》。
*11. 瓦格纳的代表作《尼伯龙根的指环》中世纪世俗音乐歌手:法国游吟诗人,12 世纪南部特罗巴多,北部特罗威尔。
德国恋诗歌手文艺中兴期间(1300 — 1650)勃艮第乐派代表人物:迪费、班舒瓦。
迪费(认识)对应宗教改革与帕勒斯特里那的音乐创作P27巴洛克期间( 1600 — 1750)1.歌剧的定义:歌剧是联合音乐、诗歌、戏剧、舞蹈和舞台美术等艺术因素,以故事情节为基础,以歌唱形式为主体的一种大型综合艺术形式。
西方音樂史一、復調音樂:一种“多声部音乐”。
作品中含有两条以上(含)独立旋律,通过技术性处理,和谐地结合在一起,这样的音乐就叫做复音音乐。
复音音乐拥有漫长的历史,部和声”的写作技巧。
为后来的对位法理论开辟出完善的道路。
一直以来,世界音乐界认为中国没有多部和声艺术,复调音乐仅存于西方。
上个世纪50年代,侗族大歌被中国著名音乐家律成偶然发现。
1986年侗歌合唱团赴法国演出时引起轰动,音乐界惊叹这是中国音乐史上的重大发现,从此扭转了国际上关于中国没有复调音乐(复调音乐:即若干旋律同时进行而组成有机整体的一种音乐形式)的说法。
复音的三种形式对位曲:即按照严格的对位法来写作的一种音乐形式。
卡农:以模仿的手法来处理不同的声部旋律,形成一种连绵不断的感觉。
著名的作品有德国作曲家,管风琴大师帕赫贝尔(JohannPachelbel,1653-1706)脍炙人口的《D大调卡农》。
赋格:一种用多声部相互应答陪衬的方式所写成的复音音乐。
当时流传下来的作品中,最著名的作品集是巴赫的《赋格的艺术》,这套作品可以称为赋格曲的圣经。
复调的形成与发展;一、奥尔加农(organum)二、第斯康特(discant)(圣母院乐派的复调)三、孔杜克图斯conductus四、经文歌motet二、彌撒:弥撒的结束,正是生活的开始。
基督徒深信因散而聚,因为他就是为了能更有效地散居于世,成为地盐世光,才聚在一起,聆听上主的说话,在圣体中汲取生活的动力。
“弥撒礼成”,正是基督派遣我们到世上,为他作证的时候。
弥撒曲是天主教弥撒祭曲活动演唱的歌曲,是音乐中一种重要的体裁。
《安魂曲》安魂曲归于弥撒曲一个分支,唱词基本与普通弥撒相同。
不过与之不同的是省略了荣耀经(Gloria)与信经(Credo),增加了“震怒之日”(Dies irae)。
通常在音乐方面“安魂曲”一次被人习惯了,而在教会(唱诗班有时也是)称之为“追思曲”。
这里尤其提一下莫扎特的《安魂曲》,在19世纪初最出名的安魂曲就要算是莫扎特的那部了。
外国音乐史试题复习一、填空题(共?题?分,每题?分)1、古希腊古罗马音乐是欧洲最古老的音乐文化,大致发展于公元前()世纪至公元()世纪的历史阶段。
1页古希腊的音乐是只记录()音乐,形式完美的希腊音乐总是与()、()结合在一起。
2页缪斯(Muses)是()中()通称。
音乐在古希腊人的生活中()地位。
3页音乐还是古希腊宗教仪式()的一部分。
3页2、西欧中世纪音乐通常是指()世纪至()世纪初()的音乐文化。
在这()年里,()教会是人们思想精神领域的主导者,掌控着几乎一切文化艺术活动,()是欧洲文化教育的中心,()是当时最主要的知识分子,哲学、文学、科学和艺术都依附于()。
中世纪欧洲文化的主流是()文化。
11页3、文艺复兴时期是从中世纪通向巴罗克时代的过度时期。
文学和造型艺术的文艺复兴时期(),音乐的文艺复兴时期()。
32页文艺复兴的思想基础是同中世纪的()和( )针锋相对的()。
32页文艺复兴时期西欧最重要的乐派是佛兰德乐派,佛兰德乐派的代表作曲家:(),佛兰德乐派的主要音乐体裁:()和()。
(1——4章)32页4、欧洲音乐史上的巴罗克时期,通常定为上起()年,下迄()年。
( )年标志着歌剧的诞生,( )标志着J.S巴赫的死期。
1637年2月,()剧院在威尼斯开幕,这是歌剧史上的一件大事。
46页协奏曲产生于17世纪,是巴罗克时期最重要的器乐形式。
早期协奏曲有三种类型:1、()协奏曲;2、()协奏曲;3、()协奏曲。
80页()和()是巴洛音乐发展到高峰时期的两位代表人物。
他们在同一年出生于同一个国家。
德国音乐在音乐史上的地位,是因为有了()才可以和意大利、法国并驾齐驱,甚至有所超越。
95页巴赫的()构思宏伟,篇幅长大,不仅有庄严的合唱和重唱,还有充满人情味的独唱咏叹调。
它和贝多芬的()一样,都已远远超出教会仪式音乐的规范,成为不朽的作品。
98页5、18世纪的奥地利首都(),是欧洲的一个()中心,也是()的发祥地。
(完整版)西方音乐史机考题库复习题一、选择题1.西方音乐的历史通常从哪一个时期讲起?BA 古罗马B 古希腊C 古埃及D 古印度2.西方音乐的历史痕迹可见于:DA 考古挖掘的乐器与乐谱残片B 陶器、浮雕上的音乐图像C 古代文献记载D 以上三点均可3.“音乐”一词的来源与什么神灵有关?BA 宙斯B 阿波罗C 缪斯D 雅典娜4.德尔斐赞美诗常用的伴奏乐器是:CA 阿夫洛斯管B 潘笛C 里拉琴D 竖琴5.酒神颂歌常用的伴奏乐器是:AA 阿夫洛斯管B 管风琴C 基萨拉琴D 鼓和钹6.词意为“和着里拉琴而唱的诗歌”指的是:DA 颂歌B 抒情诗C 史诗D 赞美诗7.悲剧《俄瑞斯特斯》的创作者是:DA 荷马B 萨福C 埃斯库罗斯D 欧里庇得斯8.提出以四音音列为音乐体系基础的古希腊音乐理论家是:BA 毕达哥拉斯B 亚里斯多塞诺斯C 柏拉图D 苏格拉底10、古罗马音乐的主要特征是:DA 军乐较发达B 追求气势和排场C 是身份地位的象征D 以上三点均是11.“中世纪”的开端通常以西罗马帝国的陷落为标志,其年代是:BA 公元313年B 公元476年C 公元800年D 公元1054年12.中世纪音乐的盛期是指:BA 5-10世纪B 11-13世纪C 14世纪D 16世纪13.西方教会初期,米兰教区使用的圣咏是:AA 安布罗斯圣咏B 高卢圣咏C 贝内文托圣咏D 老罗马圣咏14.莫扎拉比圣咏主要指哪个地区的圣咏?DA 不列颠B 法国C 意大利D 西班牙和葡萄牙15.按照词乐关系,歌词的一个音节配四到五个音符的形式称为:DA 吟诵式B 花唱式C 纽姆式D 音节式16.在圣咏的演唱方式中,将唱诗班分成两组轮流演唱的形式属于:BA 应答歌唱B 交替歌唱C 齐唱D 独唱20.常规弥撒配乐的第一首经文是:DA 荣耀经B 信经C 圣哉经D 慈悲经21.最初在“哈里路亚”的花唱旋律上附加歌词,后来独立出来的体裁是:BA 附加段B 继叙咏C 教仪剧22.以下哪些乐曲曾引用《末日经》做为旋律素材?DA 柏辽兹《幻想交响曲》B 李斯特《死之舞》C 圣桑《骷髅之舞》D 以上三部均是23.以耶稣诞生、复活等故事编创的小型戏剧属于:CA 道德剧B 奇迹剧C 神秘剧24.《美德的戏剧》出自哪位作曲家?AA 希德嘉B 萨福C 莱奥南25.西方最早出现的复调音乐叫做;CA 迪斯康特B 附加段C 奥尔加农26.最早附加的奥尔加农声部位于圣咏的:BA 上方五度B 下方五度C 平行八度27.巴黎圣母院乐派的《奥尔加农大全》最早是由谁编创的?AA 莱奥南B 佩罗坦C 希德嘉28.巴黎圣母院乐派中,擅长创作迪斯康特的作曲家是:CA 莱奥南B 邓斯泰布尔C 佩罗坦29.复调经文歌的直接前身是:BA 孔杜克图斯B 克劳苏拉C 奥尔加农30.13世纪的经文歌多为几个声部?AA 三个B 两个C 五个31.中世纪初期西方最重要的音乐理论家是:AA 圭多B 波埃修斯C 格拉瑞安32.在波埃修斯的音乐类别划分中,处在最高等级的是:AA 天乐B 人乐C 器乐33.公元9世纪出现的用以提示旋律轮廓的记谱法是:BA 字母谱B 纽姆谱C 四线谱34.11世纪极力推行四线谱的音乐理论家是:CA 莱奥南B 佩罗坦C 圭多·达雷佐35.中世纪发明唱名法的音乐理论家是:BA 波埃修斯B 圭多·达雷佐C 弗朗科36.取自圣约翰赞美诗首音节的唱名有几个?AA 六个37.辨别教会调式的最重要的音符是:AA 吟诵音B 结束音C 伪音38.正调式的吟诵音通常位于结束音的:BA 下方五度B 上方五度C 下方三度39.《十二调式》中以A为结束音的正调式是:BA 伊奥尼亚B 爱奥利亚C 混合里底亚40.12世纪出现的六种节奏模式,其时值主要采用:AA 三分法B 二分法C 三分与二分兼有41.孔杜克图斯与教会音乐体裁的最大区别是:CA 采用世俗题材B 歌词用韵文C 以新创作的旋律为基础42.13世纪前后出现的民间器乐舞曲叫做:BA 戈利亚德B 埃斯坦比耶C 克劳苏拉43.法国南部的游吟诗人也称作:AA 特罗巴多B 特罗威尔C 恋诗歌手44.创作《我看到云雀高飞》的游吟诗人是:CB 汉斯·萨克斯C 文塔多恩45.德国恋诗歌手常用的巴歌体结构是:AA. AAB B . ABA C. ABC46.14世纪最早提出“新艺术”概念的是哪位作曲家?BA 穆里斯B 维特里C 马绍47.14世纪担负技术与风格革新的主要音乐体裁是:BA 经文歌B 弥撒曲C 赞美诗48.法国“新艺术”时期最具代表性的作曲家是:BA 兰迪尼B 马绍C 弗朗科49.以下哪一种体裁不是法国“新艺术”时期的常用世俗体裁?CA 维勒莱B 叙事歌C 牧歌D 回旋歌50.意大利14世纪常见的世俗音乐体裁有:DA 牧歌B 巴拉塔C 猎歌D 含以上三种51.文艺复兴运动最早发轫于14世纪的哪个地区?BA 法国B 意大利52.以下哪位艺术家不属于文艺复兴时期?CA 拉斐尔B 彼特拉克C 歌德D 米开朗基罗53.福布尔东的风格特点是:DA 音响丰满B 主调和声风格C 多用三六度音程D 以上三点均是54.以下哪位是15世纪上半叶英国最杰出的作曲家:AA 邓斯泰布尔B 兰迪尼C 班舒瓦55.勃艮第时代最重要的作曲家是:BA 马绍B 杜费C 奥克冈56.《最近玫瑰开放》的体裁是:CA 弥撒曲B 法语尚松C 等节奏经文歌57.以下哪位作曲家被马丁·路德盛赞为“音符的主人”?CA 伊萨克B 拉索C 若斯坎58.以下哪位作曲家不属于“法-佛兰德作曲家”?CA 若斯坎B 奥克冈D 奥布雷赫特59.以下哪首曲调常被文艺复兴作曲家用作弥撒曲的定旋律?BA 面色苍白B 武装的人C 罗班爱我60.16世纪法-佛兰德乐派最常用的弥撒曲类型是:CA 定旋律弥撒曲B 格言主题弥撒曲C 模拟弥撒曲61.16世纪盛行于法国的世俗声乐体裁是?BA 牧歌B 尚松C 比良西科62.16世纪擅长创作描绘性尚松的作曲家是?DA 若斯坎B 彼特拉克C 维拉尔特D 雅内坎63.意大利牧歌的风格特点是:DA 诗词高雅B 重视对情感的表达C 多为通谱体D 以上三点均是64.以下哪位作曲家是16世纪中期牧歌的重要代表?BA 费斯塔B 罗勒C 阿卡德尔特65.以下哪位作曲家被誉为“牧歌的舒伯特”?AA 马伦齐奥C 维森蒂诺66.哪位牧歌作曲家因传奇经历和怪异的创作手法而倍受现代作曲家关注?CA 蒙特威尔第B A.加布里埃利C 杰苏阿尔多67.以下哪种声乐体裁常带有fa-la叠歌?AA 英国牧歌B 意大利牧歌C 德国利德68.以下哪位作曲家最擅长创作琉特琴歌曲?DA 托马斯·莫利B 奥克冈C 雅内坎D 约翰·道兰德69.文艺复兴时期最流行的家庭独奏乐器是:CA 管风琴B 维奥尔琴C 琉特琴70.以下哪种器乐体裁与即兴演奏有关?DA 托卡塔B 幻想曲C 前奏曲D 以上三种均是71.德国宗教改革在音乐上的最重要的成果是?CA 经文歌B 弥撒曲C 众赞歌D 奥尔加农72.《上帝是我们的坚固堡垒》的词作者是:AA 马丁·路德B 加尔文C 约翰·瓦尔特D 伊萨克73.最能体现特伦托大公会议精神的天主教作曲家是:CA 若斯坎B 维拉尔特C 帕莱斯特里纳D 塔利斯74.后世将帕莱斯特里纳及其追随者称为:BA 威尼斯乐派B 罗马乐派C 法-弗兰德乐派D 勃艮第乐派75.文艺复兴晚期集大成的一位北方作曲家是:AA 拉索B 扎利诺C 维尔特D 马丁·路德76.以下哪部作品不属于拉索?BA 《回声》B 《白天鹅的死亡之歌》C 《我亲爱的夫人》77.以下哪位作曲家不属于英国?DA 约翰·塔弗纳B 托马斯·塔利斯C 威廉·伯德D 约翰·瓦尔特78.塔利斯的经文歌《寄希望于远方》有多少个声部?BA 16个B 40个C 8个79.16世纪威尼斯音乐文化的发展中心是:BA 圣彼得大教堂B 圣马可大教堂C 圣母百花大教堂80.威尼斯乐派最重要的作曲家是:DA 扎利诺B 马伦齐奥C 拉索D 乔瓦尼·加布里埃利81.“巴罗克”一词在葡萄牙语中意指_________。
西方音乐史复习资料1.古希腊乐器:里拉琴是崇拜阿波罗(理性)的仪式所用的乐器,阿夫洛斯管是崇拜狄俄尼索斯(感性)的仪式所用的乐器2.格里高利圣咏:定义:中世纪宗教音乐的核心是罗马天主教会圣咏,俗称“格里高利圣咏”或“格里高利素歌”。
它节奏灵活自由,没有伴奏的单声部歌曲,歌词来自圣经,用拉丁语演唱。
格里高利圣咏最终于8-9世纪时被固定下来,成为欧洲天主教礼拜音乐中统一的圣咏形式。
演唱方式可分为中齐唱、交替对唱和应答轮唱三种。
节奏:无重音、无固定节拍,由文字和自然音调这两个因素共同决定。
旋律风格可分为三种:音节式、纽姆式、花唱式。
谱式:采用四线谱。
3.罗马教会的圣咏可分为日课和弥撒两大类。
常规弥撒:慈悲经、荣耀经、信经、圣哉经(附有降幅经)和羔羊经。
继续咏:是圣咏中阿莱路亚的扩展段落。
旋律冗长,有多节歌词,除去第一节与最后一节,中间的歌词是两两相对的,即两节歌词的音节和重音格局完全相同,而且配以完全相同的旋律,形成a bb cc dd…n的结构`4.骑士阶层艺术体现了军人道德的人格准则:荣誉、忠诚和爱情。
骑士文化给予吟游诗人丰富题材。
中心主题:骑士与贵妇人的爱情。
5.游吟诗人发原于法国东南部经济和文化最为繁荣的普罗旺斯地区。
南部成为“特罗巴杜尔”北部成为“特伦威尔”。
南部使用卢瓦河以南方言“奥克语” 北部使用方言“奥依语”(后成为现代法语)6.德国的吟游诗人——恋诗歌手,社会背景与法国吟游诗人很相似,多为贵族和骑士,擅长吟诗作曲。
7.华丽奥尔加农:形式为素歌旋律在下方声部,被拖长值,上方旋律自由、活跃,多个音配以下方的一个音,形成华丽流动的花唱式风格。
其实质已成为衬托上方旋律的“持续低音”,13世纪后被称为“固定声部”或“定旋律”8.克劳苏拉:只有曲调没有歌词的复调短歌,以迪斯康特风格写作。
12世纪末,在原无词的上方声部填上歌词,就成了一种新体裁——经文歌。
9.13世纪后经文歌成为最重要的音乐体裁。
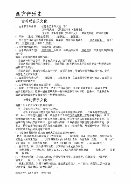
一古希腊音乐文化1.古希腊音乐体裁:①综合艺术形式的“乐”②荷马史诗:《伊里亚特》《奥德赛》③悲剧诶斯库罗斯(悲剧之父)、索福克利斯、欧里庇底斯2.乐器:里拉(乐微的原形)、基萨拉、奥洛斯3.公元前六世纪的古希腊大哲学家、数学家、音乐理论奠基人毕达哥拉斯,首先计算出五度相生律世称“坒律”4.古希腊的音乐是被诗歌规律所支配。
5.古希腊的调式是以四声阶级为基础,早期的里拉有四根弦空弦演奏四声音阶的四个音简答:古希腊的音乐风格特征?①它是一种单音音乐,偶尔有支声复调,但不系统,也不重要②它是即兴创作和即兴演奏的,但这种即兴也不是完全出于自发而是在一种形式法则的控制下进行的。
③它是音乐,舞蹈与诗歌三位一体的,音乐的节奏,节拍与诗歌和舞蹈相一致,音乐与诗歌尤其不可分离。
6.音乐美学代表人物:柏拉图,亚里斯多德在音乐美学的研究中肯定了音乐的社会功能和教育作用。
7.古罗马皇帝中最喜欢音乐的是尼禄。
8.弥撒:天王教大型礼拜仪式,产生于六世纪前后,九世纪逐渐发展为一套较为完整的宗教礼拜仪式,弥撒一般在星期天和一些特殊宗教节日中举行。
弥撒曲,天主教会曲活动演唱的歌曲是宗教音乐中一种重要的体裁。
二中世纪音乐文化简答:中世纪音乐文化的基本特征?答:①约公元五世纪—公元十四世纪②中世纪的欧洲音乐是在两片不同的园地里培植起来的,一片园地是教会的温室,另一片园地是世俗的土壤。
教会音乐出于宗教仪式的需要,它的平铺自叙的,朗诵性质的音调和节奏,服从于散文式的经文歌词。
世俗音乐是从民调歌舞发展起来的,它的整齐的匀称的节拍和结构,是与诗歌的韵律,乐器的演奏和舞蹈的动作相适应的。
事实上,教会音乐与世俗音乐的交流日益频繁。
到了中世纪后期,两者渐渐合流,从而为近代欧洲音乐的发展铺平了道路。
1.(格里高利圣咏)成为影响最大的教会音乐流传至今。
特点:格里高利圣咏是吸取了(古代东方),(古希腊)以及(民间音乐)的特点而形成的是(无固定节拍),(无乐器伴奏)的(单音)音乐,内容选自(圣经),用(拉丁文)演唱,为(宗教礼仪音乐),分为(弥撒)和(日课经文),共1600曲以上。
西方音乐史复习题导言:西方音乐史是音乐学领域中一个非常重要的研究方向。
它记录了西方音乐的发展和演变过程,涵盖了从中世纪到现代音乐的各个时期和风格。
为了帮助大家复习和回顾西方音乐史的重要内容,本文将为您提供一些复习题供您参考。
一、中世纪音乐1. 中世纪音乐主要起源于哪个宗教?2. 中世纪音乐的核心形式是什么?3. 著名的中世纪音乐形式有哪些?4. 著名的中世纪音乐理论家是谁?二、文艺复兴音乐1. 文艺复兴音乐从哪个时期开始兴起?2. 文艺复兴音乐的特点是什么?3. 文艺复兴时期的音乐家有哪些?4. 文艺复兴时期的音乐风格有哪些?三、巴洛克音乐1. 巴洛克音乐的时期是?2. 巴洛克音乐的特点是什么?3. 巴洛克时期最著名的音乐家是谁?4. 巴洛克音乐的形式有哪些?四、古典音乐1. 古典音乐的时期是?2. 古典音乐相对于巴洛克音乐有哪些新的特点?3. 古典音乐的创作形式有哪些?4. 古典音乐时期最著名的音乐家是谁?五、浪漫主义音乐1. 浪漫主义音乐的时期是?2. 浪漫主义音乐的特点是什么?3. 浪漫主义音乐家们注重表达什么情感?4. 浪漫主义音乐的创作形式有哪些?六、现代音乐1. 现代音乐的时期是?2. 现代音乐的特点是什么?3. 现代音乐采用了哪些新的创作技巧?4. 现代音乐的流派有哪些?七、二十世纪音乐1. 二十世纪音乐的特点是什么?2. 二十世纪音乐采用的新技术有哪些?3. 二十世纪音乐的创作风格有哪些?4. 二十世纪音乐的代表人物有哪些?结语:通过回答以上复习题,我们可以回顾西方音乐史的重要内容,了解每个时期音乐的特点和创作形式。
通过深入学习西方音乐史,我们可以更好地欣赏和理解不同时期和风格的音乐作品,提高我们对音乐的鉴赏能力。
希望这些复习题能帮助您巩固和扩展对西方音乐史的知识,为您的音乐学习和欣赏之旅添砖加瓦。
1,西方音乐史上被称为近代音乐之父的是_B、巴赫___。
A、海顿B、巴赫C、贝多芬2、与巴赫同一年出生的另一位巴洛克时期的德国音乐家并着有作品《弥撒亚》的是__A _亨德尔__。
A、亨德尔B、斯卡拉蒂C、弗朗克3、《伦敦交响曲》是_____A_亨德尔 _______的作品。
A、海顿B、亨德尔C、贝多芬4、莫扎特生于____B_奥地利_国的__B萨尔兹堡___,他的生卒年代是____B_1756—1791。
A、德国,波恩,1770—1827B、奥地利,萨尔兹堡,1756—17915、莫扎特一生最后的一部作品是《___A__》。
A、《安魂弥撒曲》B、《小夜曲》C、《费加罗的婚礼》6、莫扎特一生共谱写了_A_41_部交响曲,_A_25_部钢琴协奏曲,_A_5_部小提琴协奏曲。
A、41,25,5B、5,25,417、_A_国音乐大师贝多芬是西方音乐从_A___时期向__A__时期的过渡人物。
A、德,古典,浪漫B、德,浪漫,现实8、在贝多芬的九部交响曲中,第三交响曲叫“__B__”交响曲,第五交响曲叫“_B ___”交响曲。
A、命运,英雄B、英雄,命运C、田园、英雄D、英雄、田园9、贝多芬唯一的一部歌剧题为《___A___》。
A、费黛里欧B、后宫诱逃C、唐.璜10、贝多芬共创作了__B_部钢琴奏鸣曲。
A、9B、32C、111、西方音乐史上“歌曲之王”指的是____A__国的___A__。
A、奥,舒伯特B、奥,莫扎特C、德,舒曼12、舒伯特共谱写了_A__部交响曲,他有一部两个乐章的交响曲叫做“_A____”A、9,未完成交响曲。
B、41,G小调交响曲13、以下哪一部不是舒伯特的声乐套曲《___D___》。
A、《美丽的磨房女》B、《冬之旅》C、《天鹅之歌》D、《菩提树》14、1834年《新音乐杂志》的创刊人是__B___。
A、勃拉姆斯B、舒曼C、门德尔松15、勃拉姆斯是_A__国人,他共谱写了_A__部交响曲和__A_部小提琴协奏曲及其它作品。
外音史复习资料小知识点:第一章古希腊古罗马时期古希腊音乐是以从埃及和阿拉伯流传过来的东方音乐为基础,逐步发展形成自己的音乐。
古希腊的音乐形态是:诗、歌、舞二位一体的。
同时当时的“戏剧艺术发展”〈喜剧、悲剧〉繁荣。
古希腊的音乐是单声部的最突出的音乐形式是齐唱古希腊的拨弦乐器有里拉〈诗琴〉和它的变体基萨拉。
管弦乐器有待簧片的阿夫洛斯和排箫式的西林克斯。
第二章中世纪时期9世纪出现复调音乐,奥尔加农是最早的复调音乐,平行奥尔加农是在原有的圣咏下方加入“相距四度或五度”的声部格里高利圣咏弥撒名词解释新艺术〈14世纪后,古艺术在14世纪前〉最早的的概念是法国音乐理论家维特里提出的第三章文艺复兴时期勃艮第乐派不同时期的代表作曲家:杜费代表作品弥撒曲《脸色苍白》。
班舒瓦。
拉絮斯法~佛兰德乐派:奥克冈,弥撒曲是主要创作体裁。
拉絮斯无伴奏合唱《回声》罗马乐派帕特斯特里那重要代表人物主要成就是宗教音乐,以弥撒曲最为突出。
他的创作特征:注重音乐风格的节制与适度,有限度的使用不合协音,保守且音乐结构清晰,无伴奏,平稳流畅,采用自然教会调式。
威尼斯乐派的创作特征:威尼斯乐派的宗教音乐风格富丽堂皇,色彩绚丽,并以其丰满充实的织体著称,作品主调因素多于对位因素,音色变化多样。
威尼斯的经文歌不是很注重复调的旋律线条,而是更加强调和弦性的进行。
第四章巴洛克时期1597年歌剧诞生1600年《尤丽迪茜》是第一部完整保存下来的歌剧。
克劳迪奥。
蒙特威尔第巴洛特时期最伟大的音乐家也是巴洛克时期戏剧性精神第一位的钢琴是在1709年左右由意大利人叭巴尔托洛梅奥。
克里斯托福利T在0明的。
巴洛克时期的代表人物拉莫《和声学》佩尔戈莱西《女仆作夫人》标志意大利趣歌剧诞生维瓦尔第《春》选自《四季》巴洛克时期诞生了两位杰出的音乐大师巴赫一亨德尔亨德尔歌剧《乞丐歌剧》清唱剧代表作《扫罗》《弥赛亚》《参孙》《耶弗化》其中合唱曲《哈利路亚》成为至今最大的合唱作品之一。
【西方音乐史复习题完整版】名词解释1、新艺术14世纪上半叶,法国理论家、作曲家菲利普·德·维特里写了一本音乐理论著作,题名《新艺术》。
不久,这个名词就流传开来,一切采用新式作曲法的作曲家都称自己是新艺术派,最后这个名词成了这个时期音乐艺术的总称,它实际上指的是文艺复兴初期法国和意大利的音乐艺术。
2、音乐会序曲是浪漫主义时期的产物,创始人是门德尔松,这种序曲和舞台艺术无关,是专为音乐会独立演奏而写的管弦乐曲。
融合了古曲形式和浪漫风格,保留了纯音乐的严格形式,采用单乐章的奏鸣曲式,又与文学历史的情节性,大自然景色的描述性主题相连。
3、清唱剧17世纪初期,在意大利出现的一种宗教内容的大型声乐体裁,音乐形式和风格接近歌剧,但合唱占主要地位,表演方式是音乐会式的,没有布景,服装和动作。
巴洛克时期亨德尔的清唱剧最具有成就。
4、固定乐思是柏辽兹用来称呼“格言主题”,即在曲中多次出现的主题,并且在情节的发展中,在不同的环境中主题有所变形。
应用固定乐思。
最著名的一例是:柏辽兹的《幻想交响曲》。
5、大歌剧产生于十九世纪初期,专指风格雄伟壮丽的歌曲,多以历史故事为题材,特别是以法国大革命时期的题材,剧中不用独白,多用独唱、重唱、合唱、管弦乐、大规模的芭蕾场面和壮观的群众场面,之前辉煌的音乐效果。
代表人物:梅耶比尔6、轻歌剧19世纪下半叶,是娱乐性较强的歌剧品种,多取材于日常生活,偏重讽刺揭露,结构短小,以独幕居多。
广泛运用当时流行的曲调,这种体裁的奠基人是奥芬巴赫。
7、交响诗19世纪由李斯特首创,是一种具有描写性、抒情性和戏剧性的单乐章标题管弦乐曲体裁。
它的题材多取自文学、诗歌、戏剧、绘画及历史传说。
内容富有诗意,乐曲形式不拘一格,交响诗还有其他形式称谓:交响音画和交响童话。
8、强力集团19世纪60年代,俄罗斯的一个社会文化力量。
成员包括:巴拉基列夫、居伊、鲍罗丁、穆索尔斯基、里姆斯基(科萨柯夫)。
一、浪漫主义的含义、浪漫主义时期的时间界定及其音乐风格特点?1、含义及时间界定浪漫(romantic)一词原指用罗曼语(Romance)所写的有关欧洲中世纪那些情节离奇,冒险而富于幻想的骑士故事和传奇小说。
欧洲史学家用这个词来称呼18世纪末至19世纪初盛行的文艺思潮和文艺流派,当时欧洲各国民主革命运动高涨,由于以拿破仑为代表的法国资产阶级革命失败,最后以旧王朝的复辟告终,人们普遍对现实感到失望,对“自由、平等、博爱”的精神寄托不抱幻想,这些思潮表现在艺术上就形成了一种不满足于现实,追求理想的浪漫主义。
后来这个词被借用到音乐领域,把19世纪初到20世纪初的一批欧洲作曲家看成是浪漫主义音乐的代表,即我们所说的“浪漫乐派”。
从时间上讲,浪漫主义时期的时间界定比较模糊,通常指19世纪前后的一百多年(1790-1910),它涵盖了韦伯到理查·施特劳斯的作品。
浪漫主义时期分为初期、中期、中后期、晚期四个阶段:初期(19世纪10-20年代):威伯、舒伯特、贝多芬(晚期)等。
中期(盛期)(19世纪30-40年代):柏辽兹、舒曼、门德尔松、肖邦等。
中后期(19世纪40-80年代):李斯特、瓦格纳、勃拉姆斯、弗兰克、柴科夫斯基等。
晚期(19世纪90年代到20世纪初):布鲁克纳、普契尼、沃尔夫、马勒、理查·施特劳斯2、音乐风格特点浪漫主义时期音乐的特点总的来说有以下几方面:(1)从风格上看:作品强烈地张扬主观情感和个性特征,每个作曲家的作品都带有个性化的烙印。
(2)从文化传统上看:作品强调民族观念,作曲家的创作普遍植根于本民族的文化土壤,尤其是晚期浪漫派。
(3)从体裁上看:打破了古典音乐程式化的限制,出现了表达明确意图的“标题音乐”、多乐章的交响曲、单乐章的交响诗和特性小曲等体裁。
(4)从具体的音乐要素上看:①旋律的乐句组成不受固定形式的约束,趋向不对称的自由化形态,伸缩性很大,抒情性加强。
②和声的结构进行了扩展,不协和和弦被更自由地运用。
西方音乐史复习题集团标准化办公室:[VV986T-J682P28-JP266L8-68PNN]一·浪漫主义一词的来源?“浪漫主义”一词的来源】Roma:罗马(神圣罗马帝国);Roman罗马人(骑士):Romance 罗马人讲述的浪漫故事;Romantic:罗曼蒂克,浪漫的,虚构的;Romanticism:浪漫主义,理想主义~·简述浪漫主义产生的历史背景。
政治局势变幻频繁,思想领域百花齐放,民族解放运动风起云涌,无产阶级登上历史舞台·谁最先在文学领域提出浪漫主义纲领他有哪些代表作1827年雨果发表《克伦威尔序言.》,全面提出浪漫主义纲领,反映了1830年革命前夕新兴资产阶级的民主要求。
雨果的重要小说有《巴黎圣母院》《悲惨世界》。
·与古典主义相比,浪漫主义音乐有哪些特征?与古典主义相比,浪漫主义的特征:古典,理性至上,浪漫,情感至上;古典,尊重现实,浪漫强调幻想,理想;古典崇尚共性,浪漫,突出个性,特色;古典讲究规则,浪漫追求新颖,追求自由;古典营造和谐,浪漫反映矛盾,反映冲突。
二·什么是艺术歌曲?艺术歌曲(Art song),盛行于18世纪末19世纪初的欧洲,是一种具有浪漫主义气质,创作手法考究,情感表达细腻,内容与文学紧密相关的独唱性歌曲。
·简述艺术歌曲的特性/艺术歌曲的特点:歌词:通常是着名诗人的作品,有较强的文学性;曲调:富于抒情性和变化,精致细腻;伴奏:通常用钢琴,形式完美,艺术性强,与声部分同等重要。
·艺术歌曲的种类?分节歌,通体歌,变化通体歌。
·艺术歌曲的代表作曲家有哪些?舒伯特,舒曼,勃拉姆斯,马勒,理查·斯特劳斯。
·什么是声乐套曲?谁是最早开创了声乐套曲的体裁由若干首歌曲组成一部作品,每首歌曲间内容互相联系,表达共同的主题与思想。
最先开创声乐套曲的是贝多芬,代表作是《致远方的爱人》。
外国音乐史大题复习资料2011年简述题:《一》简述巴赫的艺术成就?艺术成就:(1)《平均律钢琴曲集》首次将十二平均律全面系统地运用到音乐创作实践中,有力的证明了平均律的优越性,开辟了欧洲音乐的新天地。
(2)把复调音乐的技巧发展到登峰造极的程度,《音乐的奉献》和《赋格的艺术》总结了中世纪以来的复调音乐写作技术。
(3)高度的复调思维与新颖生动的主调手法并用,使巴赫成为音乐史上一个继往开来的关键人物。
(4)他是钢琴协奏曲的奠基者,并为钢琴演奏中大拇指的解放作出重要的贡献。
(5)使巴洛克时期的器乐发展到巅峰。
《二》简述印象主义音乐的风格特点和风格成因?风格成因:印象主义是19世纪末至20世纪初首先在绘画领域兴起的一个艺术流派,其风格源于莫奈的一幅画作《印象:日出》,印象主义音乐是20世纪音乐流派的先行者,第一次世界大战前,它在文学和绘画领域印象主义潮流的影响下产生,因德彪西交响组曲《春天》的问世而作为一种新音乐风格的称谓被保留下来。
风格特点:(1)印象主义音乐多以自然景物或诗歌绘画为题材,注重表达对客观事物瞬间的印象,音乐大多具有神秘和飘忽朦胧的意境。
(2)它不以旋律为主,重视和声和配器的色彩作用;突破大小调体系,多采用全音音阶和五声音阶;增加和弦结构的可能性:用九和弦、十一和弦、十三和弦代替三和弦和七和弦;减弱和声功能,模糊调性,大量使用变化音,多采用小型体裁。
论述题:《三》论述19世纪德奥浪漫主义音乐的发展概况?题解:19世纪的德奥作曲家有:舒伯特、门德尔松、舒曼、勃拉姆斯、约翰—施特劳斯、沃尔夫、布鲁克纳、马勒、理查—施特劳斯等…兴盛于19世纪的浪漫主义音乐在近代欧洲文化艺术史上具有举足轻重的地位。
在那个宣扬个性思想感情和艺术感受的时代,浪漫主义的音乐是对人间喜怒哀乐一切情感最直接的表现。
浪漫主义音乐的奠基人是奥地利作曲家弗朗兹·舒伯特。
舒伯特最广为流传的是他的六百多首歌曲。
这些歌曲都是从舒伯特的内心情感中直接产生出来的,没有人能胜过他那洋溢的才华和清新的情感。
钢琴伴奏也产生了特殊的效果:用一两个小节描绘出潺潺小溪,街头艺人破旧的手摇风琴,或是“天堂门前”的云雀。
谈到舒伯特的歌曲,可以引用舒曼对《C大调交响曲》的评论:“这种音乐把我们引入一种境地,使我们忘却了以前曾有过的东西。
”浪漫派的音乐巨匠罗伯特·舒曼是19世纪德奥体系音乐家中最具代表性的一位。
在他的艺术创作中深刻地反映出德国浪漫主义的优点和弱点。
舒曼的文学修养深刻地影响着他一生的创作,他的钢琴音乐作品具有许多自传性质或个人日记式的篇章。
钢琴音乐是舒曼音乐创作中最重要的方面,是他内心生活的写照。
钢琴名曲《蝴蝶》、《狂欢节》、《交响练习曲》、《幻想曲集》等,这些乐曲促进了浪漫主义音乐风格的发展。
勃拉姆斯是德国音乐史上最后一个有重大影响的古典作曲家,被视为19世纪浪漫主义音乐时期的“复古”者。
他是创作与演奏并重的作曲家。
但他没有进过音乐学校,靠的是他的勤奋好学、卓越才能和对自己所献身的事业重要性和必要性的觉悟。
勃拉姆斯的音乐既反映出德国北部故乡的朴实无华,又反映出维也纳的妩媚动人。
在他的最大型作品《德意志安魂曲》中表现出了这两个方面。
他出自对人类善良的信念和对德国人民的爱,紧紧依靠德国古典音乐大师——自巴赫、莫扎特、贝多芬到舒伯特和舒曼的传统,创作出足以同十九世纪末德国音乐中开始出现的一些颓废现象相对抗的包罗万象的作品来。
这正是他创作的主要历史功绩所在。
在德国音乐中,人们常把勃拉姆斯同巴赫、贝多芬的姓名的第一个字母总称为“三B”原因概在于此。
2010年简述题:《一》简述20世纪表现主义音乐的风格成因、风格特点及代表人物?风格成因:表现主义是20世纪初、第一次世界大战前在德奥兴起的艺术流派,它的产生有一定的社会原因:当时德国实行专制统治,社会矛盾突出,动荡不安,从而引发了一些艺术家极其主观的情感表达;他们认为世上全是苦难、丑恶和恐怖,因此用夸张、畸形和抽象的几何图形来表达内心的主观感受。
风格特点:(1)音乐具有反传统因素:旋律无连贯性,节拍无规律性,力度极端变化,和弦音响尖锐不谐和,结构不明确,最重要的是运用了十二音体系。
(2)表现主义音乐作为印象主义音乐的反义词,从它们的对比中,可以看到这两个流派在音乐表现上的各自特征:印象主义音乐描绘的是人对客观世界外部瞬间的感受,关注自然界的色彩、光线和气氛,是对自然现实的模仿与再现;而表现主义音乐则放弃对周围世界的描绘,强调把内心体验表达出来,直接追求内心深处的感觉,主张音乐要表现人们的思想本质和内在灵魂。
代表人物:勋伯格、贝尔格、韦伯恩《二》瓦格纳首创的“乐剧”有何特点?(1)对传统歌剧进行了彻底的改革。
他在改革中实施了“整体艺术观”、“无终旋律”以及“主导动机”的手法,并强调戏剧第一,音乐第二,坚持音乐必须服从戏剧内容需要进行创作的原则,改革后的歌剧被称为乐剧(Das Musikdrama)。
2.创作了《尼伯龙根的指环》和《特里斯坦与伊索尔德》等划时代的经典乐剧,使浪漫主义歌剧发展到顶峰。
3.扩大了歌剧中管弦乐队的编制(三管制或四管制),加强了乐队的表现力,改变了传统歌剧将乐队当作“巨型吉它”,使其处于人声伴奏状态的做法。
他抓住了乐队的表现特点,通过“主导动机”的运用来阐述戏剧内容,使乐队成为表达剧情内容的有效工具。
4.建立半音化和声,淡化调式调性,创建了“特里斯坦”和弦,对20世纪音乐观念产生了重要影响。
论述题:《三》结合具体作品论述民族乐派与浪漫乐派的区别?浪漫主义音乐(Romantical Music)音乐派系之一,亦称“浪漫乐派”或“浪漫派音乐”。
一般指十八世纪末到十九世纪初发始于德奥,后又波及整个欧洲各国的一种音乐新风格。
这种新风格同时在其他文艺领域也有所反映,其内容大多表现了理想与现实之间的深刻矛盾。
并通过生与死、孤独与爱情、热爱大自然等抒情题材,表达出知识分子阶层对现实生活的不满,对自由、幸福的向往和渴求。
浪漫派的音乐家一般偏重于幻想的题材与着重抒发主观的内心感受,因而抒发古典乐派某些形式的限制,使音乐创作得到了新的进展。
民族乐派(National Music School)亦称“国民乐派”。
是指以民间音乐为素材,结合西欧作曲技法,创作出具有本国家、本民族精神及艺术特色的音乐作品的流派。
民族乐派在俄国,以格林卡为先驱,随后有巴拉基列夫、居伊、鲍罗廷等;民族乐派在东欧有捷克的斯美塔那及德沃夏克;十九世纪中叶,民族乐派在北欧的代表人物有挪威的格里格,芬兰的西贝柳斯;此外,匈牙利的巴托克、罗马尼亚的乔治·艾涅斯库等均为著名的民族乐派音乐家。
民族乐派是浪漫乐派的一个重要分支,或者说是浪漫乐派后期的发展;早期的民族乐派作曲家,基本上都是浪漫主义者,他们的作品含有后期浪漫乐派风格和形式的许多特点。
兴起于19世纪中期的俄罗斯,东欧,北欧各国。
区别:浪漫主义时期的音乐则主观性相对更强,强烈、自由、奔放等等是这个时期的主要风格;而民族乐派最鲜明的特点是调式,旋律及和声。
在调式上,许多作品以大小调为主,同时间插民族民间音乐中特有的各种调式和音阶,如各种民间自然调式、升高四级音或七级音的小调、五声音阶、大小调交替以及少量的全音音阶等;在旋律上,不仅具有各自不同的民族风格和个性特征;同时也具有共同的特性,如旋律线大多以自然音进行为主,以有别于晚期浪漫主义音乐中常见的变化音进行,给人以质朴亲切之感。
其节奏复杂多变,节拍不对称,变换亦不规则;在和声上,穆索尔斯基和格里格的表现手法尤为大胆、新颖,富于描绘性和色彩性。
在他们的作品中,出于不同表现的需要,创造性地使用特殊结构的和弦、复和弦,以及各种和弦的意外性连接,有时突出传统或民间调式功能和声,有时又故意模糊其功能作用,造成调式与和声不明确或朦胧等,其中在某些方面预示了印象派的和声语言。
2009年简述题:《一》什么是“喜剧歌之争”?喜剧歌的产生有什么意义?喜剧歌之争:即意大利音乐与法国音乐到底孰优孰劣的争论。
产生的意义:喜歌剧在某种意义上是对正歌剧的反叛,它倡导启蒙主义思想,追求“自然”的艺术表现。
歌剧内容不再着眼于神话、历史、英雄等题材,而是以现实生活中的场景和普通人的小事情为主,演员不穿古装,大多使用本国语言,音乐强调本民族的音调。
各国的喜剧歌均形成了各自的名称形式。
《二》简述巴洛克音乐的风格特点?(1)通奏低音:即作曲家在创作时只写旋律和低音,在低音旁用数字标记该音在和弦中的位置,然后演奏者根据这些标识,即兴地把和声填上去。
(2)协奏风格:“协奏”原指独唱与合唱之间的对比效果,后来它被运用到器乐作品中,一个乐器与一组乐器、一组乐器与乐队时而独立演奏,时而共同演奏,形成了特殊的对比效果。
这种风格是巴洛克时期管弦乐作品的常见特征。
(3)即兴处理:巴洛克时期音乐的鲜明特点体现在它的即兴风格上,主要表现在和弦的填充性处理,装饰处理,主题变化和终止式运用等方面。
(4)情感因素:17世纪的作曲家希望在音乐中更多地注入情感,因此从音乐的各种素材着手,进行探索和实验,寻求音乐表现各种情绪和情感的方式和手段,于是音乐史上首次出现了表示作品速度和情感的标记,不过,当时的这种情感与后来浪漫派音乐家表达的情感是不同的,它是一种普遍意义的情感因素,一种整体意义的情感形式。
论述题:《三》结合具体作品论述古典主义时期的社会历史文化背景及古典主义音乐的风格特点?社会文化背景:强调人性解放,崇尚英雄主义,追求人权平等。
它反映了该时期“启蒙运动”和“狂飙突进运动”的思想实质:自由、平等、博爱,关注人的本性和情感。
风格特征:(1)音乐从教堂步入宫廷,并逐步走向社会,走向民众。
(2)音乐创作不再以巴罗克时期的复调手法为主,采用的是主调音乐形式。
加强了旋律与和声的对应,建立起“主—下属—属—主”的功能和声进行。
(3)确立曲式分段式的结构原则,旋律不再采用巴罗克时期延绵不断、扩充的音型,而是以短小对称的2、4小节为基本单位形成方整型乐句结构。
音乐呈现出优美、简单、均衡的特征。
(4)主题动机式发展,以主题的对比取代巴罗克时期单一主题的模进发展。
(5)“通奏低音”被明确的乐器记谱取代,使作曲家对乐器音色的体验更明晰。
(6)追求客观的美,描绘自然界中的人挣脱对教堂中的神、宫廷中的君主的依恋,拓宽了音乐的表现范围和表现力。
(7)音乐的中心移到新型的器乐体裁——交响曲、协奏曲、奏鸣曲、四重奏上。
这些变化对欧洲音乐的发展具有深远的影响。
2008年简述题:《一》柏辽兹的标题交响乐对传统的交响奏鸣交响套曲作了哪些探索与突破?柏辽兹将自己生活经历的感情,真实强烈的表现在他创作的交响曲中,使其交响音乐极富于浪漫主义的技法。
浪漫主义的表达手法,就是用音乐来体现一个诗的意念。