电路图的画法和连接
- 格式:doc
- 大小:58.00 KB
- 文档页数:4
电路图画法、接法
1.找最复杂的那条电路(包括电源,不包括电压表,判断串并联先去电压表),用一条线串起来
2.方框法画出此条电路,电源,干路电流表,开关画一侧,其他化另一侧,左右尽量不画
3.找出剩余的用电器开关,电表,并联在该并联的位置
4.注意电表量程,正负接线柱;滑动变阻器有效接法(上下接法,下端有效),阻值选择
5.用方框法检测并联是否正确。
注意:1. 滑动变阻器最大阻值,且阻值够大
2.电源电压是否匹配,开关是否
3.电表量程选择是否合适,读数是否正确
4.故障排除,电压表排除故障用法
5.电压表两端法(中间不要同时存在电源和用电器)。
怎样画电路图和连接实物图1、画电路图的基本要求:①电路元件的符号要用统一规定的,不能自造符号。
②要注意所画符号和实物的对应性。
③合理安排电路元件符号,使之均匀分布在电路中,具有对称性(元件符号一定不能画在电路的拐角处)。
④电路图最好呈长方形,有棱有角,导线要横平竖直,力求把电路图画得简洁、美观、大小比例适中。
⑤最好从电源的正极开始,沿着电流的方向依次画起,且知道在电路图中导线无长短之分的原则。
2、根据实物图如何画电路图:先根据电流流向法判断实物图的电路结构,弄清各元件的关系,然后画一个作用与效果同实物图一致的规范的电路图。
3、由电路图如何连接实物图:对于串联电路,根据电流流向法将元件依次顺序连接;对于并联电路,先连接元件多的一条支路,然后将元件少的一条支路并联接入。
4、三类基本题型:①根据实物图画电路图;②根据电路图画实物图;③根据文字描述电路的连接和控制情况,画电路图或连接实物图。
例1、按照图8左边的电路图用笔画线代替导线,将右边的电路元件连接成完整电路(导线不交叉)例 2、如图9所示,它是“测量小灯泡电阻”实验的电路连接实物图,请在右边画出它的电路图。
例 3、在某电路(如图10)中,灯L1、L2并联,开关S控制整个电路,开关S1控制L1灯,电流表测L2灯的电流,请你根据上述文字描述连接下面的实物图,并在右边画出它的电路图。
例4、由实物图画出电路图例5、根据下列要求, 画出电路图,并连成实物电路, 电键S1, S2 都闭合时, 灯L1和L2都能发光;断开S1, 灯L1和L2都不发光,若闭合电键S1, 断开电键S2, 则只有灯L1能发光。
一、根据电路图连接实物图连接实物图注意:①分清用电器的连接方式②明确元件是在干路上还是支路上③从电源的正极开始,沿电流的方向连,确定好电流分支点和汇合点.......④导线要画在接线柱上,导线绝不能交叉....二、根据实物图,画出相应的电路图4. 连接方式:串联并联定义 把元件逐个顺次连接起来的电路把元件并列的连接起来的电路特征电路中只有一条电流路径,一处断开所有用电器都停止工作。
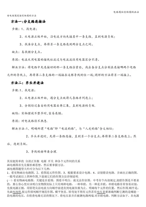
由电路图连接实物图的方法方法一:分支路连接法步骤:1、找电源;2、从电源正极开始,沿电流方向先接其中一条支路,直到电源负极;3、找准分支点,再将另一条支路连到两分支点之间。
缺点:易找错分支点。
原因:电流从用电器的接线柱流过与电流流经用电器区分不清。
解决方法:将电路中先连接好的那一条支路涂重些,找出各分支点分别在连接哪两个电路元件的导线上,再将第二条支路的一端接在这根导线的任一端;同样的方法将另一端接上。
方法二:齐头并进法步骤:1、找电源;2、从电源正极开始,遇分支点就将几条路并列连上;3、分别经过各自的用电器后再汇集,直到电源的负极.缺陷:实物摆放不整齐时,容易连错。
原因:对电流路径不熟悉.解决方法:1、明确所谓“电路"即“电流的路",与“人走的路"含义相似;2、齐头并进时,先将一条路连接,直到另一个分支点;再将第二条支路连上。
然后,连到负极。
3、导线的排布要合理.其实挺简单的分清正负极电源开关和各个元件间的关系画电路图首先克服怕难思想,然后要掌握方法。
画电路图题型大约可分为以下几种:1、看实物画出电路图。
2、看图连元件作图。
3、根据要求设计电路。
4、识别错误电路,并画出正确的图。
一般考试就以上四种作图,下面就它们的作图方法详细说明.(一)看实物画电路图,关键是在看图,图看不明白,就无法作好图,中考有个内部规定,混联作图是不要求的,那么你心里应该明白实物图实际上只有两种电路,一种串联,另一种是并联,串联电路非常容易识别,先找电源正极,用铅笔尖沿电流方向顺序前进直到电源负极为止。
明确每个元件的位置,然后作图.顺序是:先画电池组,按元件排列顺序规范作图,横平竖直,转弯处不得有元件若有电压表要准确判断它测的是哪能一段电路的电压,在检查电路无误的情况下,将电压表并在被测电路两端.对并联电路,判断方法如下,从电源正极出发,沿电流方向找到分叉点,并标出中文“分"字,(遇到电压表不理它,当断开没有处理)用两支铅笔从分点开始沿电流方向前进,直至两支笔尖汇合,这个点就是汇合点。
作业一、选择题(1—7小题为单项选择题;8—10小题为多项选择题)1.下列说法中正确的是()A.用导线把开关、电灯等用电器连接起来就组成了一个完整的电路B.电源是电路中供电的装置C.干电池、蓄电池、发电机、电动机都是电源D.用手电筒时,电流方向是由电池的负极经灯泡流向正极2.如图1所示电路接通后发现A1的示数比A2的示数大一些,下列原因不可能的是()图1 图2A.因为电流从正极流到负极越来越小图3 图45.如图4,若开关闭合后,灯L 1、L 2均不亮,小华同学用电流表检查电路故障,当她将电流表接在L 1两端时,两灯都不亮,将导线连接在灯L 2两端时,L 1亮而L 2不亮.由此可以判断( )A .L 1短路B .灯L 2短路C .灯L 1断路D .灯L 2断路6.教室里有六盏日光灯,每两盏日光灯由一只开关同时控制,则连接时要( )A .每两盏灯并联为一组,再分别与一只开关串联B .每两盏灯串联为一组,然后三组并联C .每三盏灯并联为一组,再与开关串联D .这些灯都与开关并联7.关于导体和绝缘体,下列说法正确的是( )A .通常情况下,液体都是导体B .非金属物质一定是绝缘体C .绝缘体在一定条件下可以变成导体D .导体导电都是靠电子图5 图613.如图6是一个简化的电冰箱电路图,学习了串联和并联电路知识,你能懂这个电路图吗?其中M 是压缩机用的电动机,L 是电冰箱内的照明灯泡。
电路图中的灯泡L 与电动机M 是串联的还是并联的?请写出你的猜想和判断方法。
你的猜想: 。
判断的方法: 。
14.如图7所示,闭合开关S 时,灯泡L 1、L 2都不亮。
用一段导线的两端接触a 、b 两点时,两灯都不亮;接触b 、c 两点时,两灯都不亮;接触c 、d 两点时,两灯都亮,则故障是 。
图7 图815.图8甲电流表的示数为______________;图8乙电流表的示数为_______________。
16.构成电路的四个部分是____________________________________。
人教版必修三电流电路专题:电路图几种画法例析电路计算的首要件是正确识别电路,搞清各元件之间的连接关系,对较复杂的电路应先将电路简化为等效电路,以便分析计算。
画等效电路图的方法很多,现结合实例介绍下面几种画法。
一、伸缩导线法若导线上两点间无用电器连接,则可将这两点间的导线伸长或缩短,甚至可缩成一点。
例1:把图1电路改画成串、并联关系明显的等效电路。
二:拽拉导线法将电路中的连接点向上向下、向左向右拽拉,再经处理即可得串、并联关系明显的等效电路图。
例2把图5电路改画成串、并联关系明显的等效电路图。
三、合并节点法:不论导线有多长,只要其间没有连接电源、用电器,则导线两端点都可看成一点,从而找出各用电器两端的公共点,此法可用于识别不规范的电路。
例3把图8电路改画成串、并联关系明显的等效电路图。
四、移动节点法一个节点可以从导线上的一处移到另一处,但不可越过电源、用电器。
例4把图11电路改画成串、并联关系明显的等效电路图。
例5将图13电路改画成串、并联关系明显的等效电路图。
五、元件拆除法拆除法是识别较复杂电路的一种重要方法:串联电路--------拆除一段电路上的用电器后,其他路段上的用电器不能正常工作。
并联电路-------拆除其中一条支路上的用电器后,其他支路上的用电器仍能正常工作。
例6把图15电路改画成串、并联关系明显的等效电路图。
六、简化电路法把断开的开关和被短路的用电器去掉的方法叫简化电路法。
例7把图19电路改画成串、并联关系明显的等效电路图。
七、电表摘补法对于有电表的电路可采取电表摘补法分析:把电压表连接处看成断路,电流表连接处看作一根导线。
由于导线、开关、电流表的阻值很小,所以在电路中可以把电压表两端导线在电路中进行等效移动,在移动中电压表两端导线可以跨过电路中任何导线、开关、电流表等电阻很小的元件,而几乎不影响电压表的读数。
例8把图22电路改画成串、并联关系明显的等效电路图。
八、电流走向法按电流分流走向、用电器连接的先后关系,改画电路图的方法叫电流走向法。