城市轨道交通行车调度指挥系统设计
- 格式:docx
- 大小:42.57 KB
- 文档页数:5
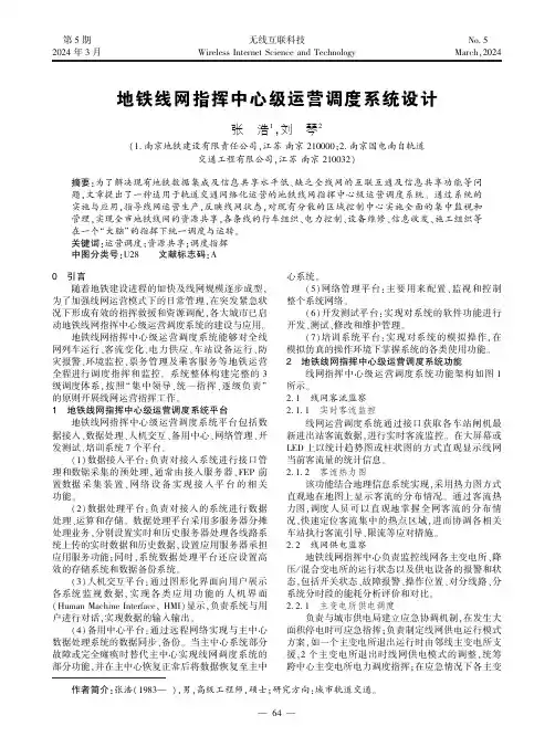
第5期2024年3月无线互联科技Wireless Internet Science and TechnologyNo.5March,2024作者简介:张浩(1983 ),男,高级工程师,硕士;研究方向:城市轨道交通㊂地铁线网指挥中心级运营调度系统设计张㊀浩1,刘㊀琴2(1.南京地铁建设有限责任公司,江苏南京210000;2.南京国电南自轨道交通工程有限公司,江苏南京210032)摘要:为了解决现有地铁数据集成及信息共享水平低㊁缺乏全线网的互联互通及信息共享功能等问题,文章提出了一种适用于轨道交通网络化运营的地铁线网指挥中心级运营调度系统㊂通过系统的实施与应用,指导线网运营生产,反映线网状态,对现有分散的区域控制中心实施全面的集中监视和管理,实现全市地铁线网的资源共享,各条线的行车组织㊁电力控制㊁设备维修㊁信息收发㊁施工组织等在一个 大脑 的指挥下统一调度与运转㊂关键词:运营调度;资源共享;调度指挥中图分类号:U28㊀㊀文献标志码:A0㊀引言㊀㊀随着地铁建设进程的加快及线网规模逐步成型,为了加强线网运营模式下的日常管理,在突发紧急状况下形成有效的指挥救援和资源调配,各大城市已启动地铁线网指挥中心级运营调度系统的建设与应用㊂地铁线网指挥中心级运营调度系统能够对全线网列车运行㊁客流变化㊁电力供应㊁车站设备运行㊁防灾报警㊁环境监控㊁票务管理及乘客服务等地铁运营全程进行调度指挥和监控㊂系统整体构建完整的3级调度体系,按照 集中领导㊁统一指挥㊁逐级负责 的原则开展线网运营指挥工作㊂1㊀地铁线网指挥中心级运营调度系统平台㊀㊀地铁线网指挥中心级运营调度系统平台包括数据接入㊁数据处理㊁人机交互㊁备用中心㊁网络管理㊁开发测试㊁培训系统7个平台㊂(1)数据接入平台:负责对接入系统进行接口管理和数锯采集的预处理,通常由接入服务器㊁FEP 前置数据采集装置㊁网络设备实现接入平台的相关功能㊂(2)数据处理平台:负责对接入的系统进行数据处理㊁运算和存储㊂数据处理平台采用多服务器分摊处理业务,分别设置实时和历史服务器处理各线路系统上传的实时数据和历史数据,设置应用服务器承担应用服务功能;同时,系统数据处理平台还应设置高效的存储系统和数据备份系统㊂(3)人机交互平台:通过图形化界面向用户展示各系统监视数据,实现各类应用功能的人机界面(Human Machine Interface,HMI)显示,负责系统与用户进行对话,实现数据的输入输出㊂(4)备用中心平台:通过远程网络实现与主中心数据处理系统的数据同步㊁备份㊂当主中心系统部分故障或完全瘫痪时替代主中心实现线网调度系统的部分功能,并在主中心恢复正常后将数据恢复至主中心系统㊂(5)网络管理平台:主要用来配置㊁监视和控制整个系统网络㊂(6)开发测试平台:实现对系统的软件功能进行开发㊁测试㊁修改和维护管理㊂(7)培训系统平台:实现对系统的模拟操作,在模拟仿真的操作环境下掌握系统的各类使用功能㊂2㊀地铁线网指挥中心级运营调度系统功能㊀㊀线网指挥中心级运营调度系统功能架构如图1所示㊂2.1㊀线网客流监察2.1.1㊀实时客流监控线网运营调度系统通过接口获取各车站闸机最新进出站客流数据,进行实时客流监控㊂在大屏幕或LED 上以统计趋势图或柱状图的方式直观显示线网当前客流量的统计信息㊂2.1.2㊀客流热力图该功能结合地理信息系统实现,采用热力图方式直观地在地图上显示客流的分布情况㊂通过客流热力图,调度人员可以直观地掌握全网客流的分布情况,快速定位客流集中的热点区域,进而协调各相关车站执行客流引导㊁限流等应对措施㊂2.2㊀线网供电监察㊀㊀地铁线网指挥中心负责监控线网各主变电所㊁降压/混合变电所的运行状态以及供电设备的报警和状态,包括开关状态㊁故障报警㊁操作位置㊁对分线路㊁分系统分时段的能耗分析评价和对比㊂2.2.1㊀主变电所供电调度负责与城市供电局建立应急协调机制,在发生大面积停电时可应急指挥;负责制定线网供电运行模式方案,如一个主变电所退出运行时由邻线主变电所支援,2个主变电所退出时线网供电模式的调整,统筹跨中心主变电所电力调度指挥;在应急情况下各主变㊀㊀图1㊀线网指挥中心级运营调度系统功能架构电所的供电模式调整,下达调整指令㊂2.2.2㊀降压、牵引所供电状态监控根据各条线路采集的PSCADA 实时状态信息实现对降压/牵引所供电所现场设备故障或停用状态的监视,使线网级电调人员能第一时间掌握现场关键设备状态,以便开展日常及应急情况下的指挥管理工作㊂2.3㊀线网设备监控㊀㊀线网运营调度系统应实现对各条线路FAS㊁BAS㊁PSD 等设备系统的监察功能,在进行线网设备监控人机界面设计时,可采用多种形式监察,如线网㊁线路和车站各级综合设备监控信息界面,隧道㊁车站关键设备监控平面图等,满足调度员实时监控的需要㊂2.4㊀线网视频监察㊀㊀(1)视频汇聚功能:将各条线路CCTV 视频通过数字方式接入线网CCTV 系统,实现视频汇聚㊂(2)实时监控功能:对各条线路的图像调看㊁控制及显示等功能;系统能监控㊁选择全线同各车站视频监控系统任意一路的视频图像,能调看各车站视频监控系统任意一路的图像㊂(3)图像摄取及调看:系统实时查阅调看全线网各摄像头的图像,支持单播/组播实时视频流的接收播放,支持多种窗口的显示方式㊂(4)图像轮询:系统按照设定好的规则,在指定的操作终端上进行自动监控图像显示,根据业务需要,可以分为组内轮巡㊁分组轮巡㊁组合轮巡㊁分时轮巡等㊂(5)视频调度管理:定义配置操作权限㊁录像及回放㊁电子地图㊁图像字符叠加及网络管理等㊂2.5㊀统计分析㊀㊀网络化运营管理和决策分析是建立面向多用户的信息集中共享㊁资源高效利用㊁运行安全可靠的轨道交通线网生产管理指标统计分析系统㊂生产指标统计分析系统能实现跨业务的数椐整合共享,提供灵活的数据查询功能㊁强大的数据分析和挖掘功能及可定制的报表报告功能,满足线网指挥中心开展各项业务的需要,提高网络化运营管理水平㊂生产管理指标统计分析系统以运营管理指标体系为核心,由生产指标管理维护和生产指标查询统计分析2大主要功能构成㊂(1)生产指标管理维护㊂生产管理指标根据轨道交通运营企业的实际需要设定㊂在日常运营中,指标将会进行动态的使用和调整㊂不适用的指标和需要新增的指标均可通过构建指标管理维护系统实现运营指标的管理维护㊂生产指标管理维护包含指标体系维护㊁指标定义㊁指标权限和指标发布4部分㊂(2)生产指标的查询分析㊂根据线网中心整体建设规划,依据轨道交通行业运营指标体系,结合政府决策和线网指挥中心管理需求,形成运营指标分析系统的专业指标体系和查询统计分析要求㊂对专业指标的査询统计分析按照城市轨道交通业务属性和业务特点进行分类,主要分为客流信息类㊁清算信息类㊁票务信息类㊁列车运行信息类㊁车辆/设备/指挥中心设备信息类㊁大事记㊁新线既有线评估指标类及专业主题分析等多类査询统计分析㊂专业指标的查询统计分析功能是运营指标分析系统的核心,在线网运营数据中心基础上为用户提供标准的㊁统一的㊁具有可扩展性的数据统计㊁查询㊁综合分析等服务㊂生产指标分析系统的原始数据㊁衍生数据㊁过程数据共享可提供交互式查询分析的界面,同时也提供数据筛选㊁汇总㊁投影对比㊁钻取㊁专题分析等数据加工工具,支持多种数据格式的数据导出方式㊂2.6㊀趋势图记录㊀㊀趋势图主要用来监视模拟量数据点和数字量数据点㊂趋势图浏览器允许操作员查看当前及历史的趋势㊂显示当前趋势时,趋势图总是保持最新部分的历史数据和趋势㊂跟踪方式下,画面总是保持最近一部分历史数据,并跟踪以后的变化曲线或数据,当画面填满时,已显示的曲线或数据平移后可继续跟踪㊂在一个窗口中可使用不同颜色显示最多8条趋势曲线㊂操作员可以放大㊁缩小和上移㊁下移任一趋势曲线,轴线的值将相应地改变㊂操作员可以在线定义/修改每条趋势曲线的监视点㊂使用先进先出原则画趋势曲线时不少于30个值㊂在CPU和可获取内存级数据库负载的范围内,使用多个趋势图浏览器和记录多条当前趋势图㊂2.7㊀联动功能㊀㊀系统软件各业务模块之间具有相互联动功能㊂可实现系统自动协调的全自动联动,也可以实现需人工确认的半自动联动或者由人工选择应急预案㊂系统可由外部采集回来的信息(例如报警信号)触发相应的联动功能(预案)㊂响应程序的执行可以是全自动㊁半自动或手动方式㊂2.8㊀报警管理㊀㊀报警管理主要负责报警的生成㊁处理㊁过滤和禁止等功能㊂系统允许操作员根据其角色和权限来查看及管理报警信息,具体包括如下㊂(1)告警配置功能:使用者能对告警种类㊁告警级别㊁告警内容㊁告警相关联动等信息进行配置管理㊂(2)告警生成㊁储存㊁显示以及提醒功能:使用者能够及时地对告警进行相应处理,并对告警历史进行回溯以及追踪㊂(3)告警管理功能:使用者能对告警进行搜索㊁筛选㊁禁止/允许㊁确认及相关联动等操作㊂(4)告警子系统与其他子系统联动功能:使用者能够及时地响应告警,对与告警相关的其他子系统进行快捷的操作㊂3㊀系统局限性㊀㊀系统采用消息中间件,在此模式下发送与接收是异步的,但由于二者的生命周期未必相同,即发送消息的时候接收者不一定正在运行,接收消息的时候发送者也不一定正在运行,从而可能造成实时数据延时㊂在系统中深度集成了地理信息系统,但由于地理信息系统存在与SCADA监控系统绘图和显示功能的图形格式不同㊁数据驱动画面显示方式不同㊁网络拓扑描述不一致等问题,因此在数据模型的建立过程中可能会存在重复建设的现象,即一套模型用于地理信息系统㊁另一套模型用于SCADA㊂此外,系统采用数据仓库技术对数据进行统一管理,数据仓库技术是面向主题的㊁集成的㊁相对稳定的㊁反映历史变化的数据集合,用于支持统计分析和管理决策等相关业务,可提高数据的利用率以及发现数据的价值并提供数据共享㊂数据仓库的历史数据来源于各条地铁线路的业务子系统或者区域中心的ACC系统,为了保证数据分析的完整性以及不影响各业务系统的性能,入仓的数据是每天在非业务时间通过ETL工具采集的前一天的数据,因此各类上层的数据挖掘㊁BI分析㊁报表展示等应用存在时间延迟问题㊂4㊀结语㊀㊀地铁线网指挥中心级运营调度系统是与控制中心及各线路车站形成分散控制㊁集中管理的综合性现代化指挥控制系统,具有3级管理㊁4级控制的能力㊂本系统除了将线网㊁客流情况㊁重大故障信息等实时展示,还可以结合历史数据对客流情况进行预警,提供应急辅助决策和多级调度应急处置的流程引导,从而协助线网指挥中心开展各项业务工作,提高地铁网络化运营管理水平和运营效益㊂参考文献[1]杨凯,喻奇,汪理,等.都市圈轨道交通线网级电力调度系统应用方案[J].城市轨道交通研究,2023 (3):216-220.[2]吴娟.城市轨道交通线网中心实时监控软件与业务应用软件无缝衔接方案[J].城市轨道交通研究, 2021(8):226-229.[3]张春杰,武智博,张硕桐.基于云平台的城市轨道交通线网综合指挥调度系统设计[J].集成电路应用, 2020(6):154-156.(编辑㊀王雪芬)Design of the operation and dispatching system of the rail transit network command centerZhang Hao1Liu Qin21.Nanjing Metro Construction Co. Ltd. Nanjing210000 China2.Nanjing SAC Rail Traffic Engineering Co. Ltd. Nanjing210032 ChinaAbstract The level of data integration and information sharing in the subway is low and there is a lack of interconnection and information sharing functions across the entire network.In order to solve the problems an operation and dispatching system of the rail transit network command center is proposed which is suitable for networked operation of rail transit.Through the implementation and application of the system it guides the operation and production of the network reflects the status of the network implements comprehensive centralized monitoring and management of the existing dispersed regional control centers and achieves resource sharing of the entire subway network.The train organization power control equipment maintenance information transmission and construction organization of each line are uniformly scheduled and commanded under the operation of a brain .Key words。
轨道交通智能化调度系统建设方案第1章项目背景与需求分析 (3)1.1 轨道交通发展概述 (3)1.2 智能化调度系统需求分析 (4)1.2.1 提高运营效率 (4)1.2.2 保障运营安全 (4)1.2.3 降低运营成本 (4)1.2.4 提高服务质量 (4)1.3 建设目标与意义 (4)1.3.1 建设目标 (4)1.3.2 建设意义 (4)第2章智能化调度系统技术架构 (4)2.1 系统总体架构 (5)2.2 系统功能模块设计 (5)2.3 技术路线选择 (5)第3章数据采集与传输 (6)3.1 数据采集技术 (6)3.1.1 传感器布置 (6)3.1.2 数据采集设备 (6)3.1.3 采集频率与策略 (6)3.2 数据传输网络 (6)3.2.1 传输技术选型 (6)3.2.2 网络架构 (6)3.2.3 网络安全 (7)3.3 数据存储与管理 (7)3.3.1 数据存储方案 (7)3.3.2 数据管理策略 (7)3.3.3 数据质量管理 (7)第4章信号系统智能化 (7)4.1 信号系统概述 (7)4.2 信号设备智能化升级 (7)4.2.1 设备选型与布局 (7)4.2.2 智能化设备功能 (7)4.3 信号系统安全控制 (8)4.3.1 安全监控 (8)4.3.2 安全控制策略 (8)第五章车辆运行监控与调度 (8)5.1 车辆运行监控技术 (8)5.1.1 实时监控系统构建 (8)5.1.2 数据处理与分析 (8)5.1.3 信息可视化展示 (9)5.2 车辆调度策略 (9)5.2.2 实时调度策略 (9)5.2.3 应急调度预案 (9)5.3 车辆运行安全保障 (9)5.3.1 安全防护技术 (9)5.3.2 安全管理制度 (9)5.3.3 安全培训与演练 (9)5.3.4 安全信息共享 (9)第6章线路与基础设施智能化 (10)6.1 线路自动化监测 (10)6.1.1 监测系统概述 (10)6.1.2 系统组成 (10)6.1.3 系统功能 (10)6.1.4 关键技术 (10)6.2 基础设施智能化改造 (10)6.2.1 智能化改造概述 (10)6.2.2 信号系统智能化改造 (10)6.2.3 供电系统智能化改造 (10)6.2.4 通信系统智能化改造 (11)6.3 线路维修与养护 (11)6.3.1 维修与养护策略 (11)6.3.2 预防性维修 (11)6.3.3 计划性维修 (11)6.3.4 应急维修 (11)6.3.5 维修与养护技术 (11)第7章客流分析与预测 (11)7.1 客流数据采集与处理 (11)7.1.1 数据源选择 (11)7.1.2 数据采集方法 (12)7.1.3 数据处理 (12)7.2 客流分析与预测方法 (12)7.2.1 客流时空分布特征分析 (12)7.2.2 客流预测方法 (12)7.3 客流调控策略 (12)7.3.1 客流调控目标 (12)7.3.2 客流调控措施 (12)第8章乘客服务与信息发布 (13)8.1 乘客服务系统设计 (13)8.1.1 系统概述 (13)8.1.2 乘客服务界面设计 (13)8.1.3 服务流程优化 (13)8.1.4 服务渠道拓展 (13)8.2 信息发布技术 (13)8.2.1 信息发布系统概述 (13)8.2.3 信息发布内容管理 (14)8.3 乘客出行辅助决策 (14)8.3.1 出行辅助决策系统概述 (14)8.3.2 出行路径规划 (14)8.3.3 出行时间预测 (14)8.3.4 出行方式推荐 (14)8.3.5 个性化出行服务 (14)第9章系统集成与测试 (14)9.1 系统集成技术 (14)9.1.1 集成框架设计 (14)9.1.2 集成关键技术 (14)9.1.3 集成实施策略 (15)9.2 系统测试与验证 (15)9.2.1 测试目标 (15)9.2.2 测试内容 (15)9.2.3 测试方法与工具 (15)9.3 系统优化与升级 (15)9.3.1 系统优化 (15)9.3.2 系统升级 (15)第10章项目的实施与保障 (16)10.1 项目组织与管理 (16)10.1.1 项目组织架构 (16)10.1.2 项目管理流程 (16)10.2 技术培训与支持 (16)10.2.1 技术培训体系 (16)10.2.2 技术支持与维护 (16)10.3 项目验收与评估 (16)10.3.1 项目验收标准与方法 (16)10.3.2 项目评估与优化 (16)第1章项目背景与需求分析1.1 轨道交通发展概述我国城市化进程的加快,轨道交通作为城市公共交通的重要组成部分,得到了迅速发展。
行车调度课程设计一、课程目标知识目标:1. 理解并掌握行车调度的基本概念、原则和方法;2. 掌握列车运行图、列车运行时刻表、车站作业计划的基本构成和编制方法;3. 了解城市轨道交通行车组织的特点及安全运行的相关知识。
技能目标:1. 能够运用所学知识进行简单的行车调度工作;2. 能够分析列车运行图、运行时刻表,并进行合理的调整;3. 能够运用行车调度软件进行模拟操作,提高实际操作能力。
情感态度价值观目标:1. 培养学生对城市轨道交通事业的热爱和责任感,增强职业素养;2. 培养学生团队协作意识,提高沟通协调能力;3. 培养学生严谨、细致的工作态度,树立安全意识。
课程性质分析:本课程为城市轨道交通行车组织与调度相关专业的核心课程,旨在培养学生具备行车调度基本理论知识和实际操作能力。
学生特点分析:学生处于高年级阶段,已具备一定的专业基础知识,具有较强的学习能力和实践操作欲望。
教学要求:1. 结合实际案例进行教学,提高学生的实践操作能力;2. 强化理论知识与实践技能的结合,培养学生解决实际问题的能力;3. 注重培养学生的安全意识、职业素养和团队协作能力。
二、教学内容1. 行车调度基本概念与原则- 列车运行图、运行时刻表、车站作业计划的基本概念;- 行车调度的基本任务和原则;- 城市轨道交通行车组织的特点。
2. 列车运行图与运行时刻表的编制- 运行图的分类、构成要素及编制方法;- 运行时刻表的编制原理及调整方法;- 列车运行图的优化与评价。
3. 行车调度工作流程与方法- 行车调度指挥体系及工作流程;- 列车运行控制与调整方法;- 紧急情况下的行车调度应对措施。
4. 车站作业计划与调度- 车站作业计划的基本构成及编制方法;- 车站作业计划的实施与调度;- 车站作业过程中的安全控制措施。
5. 行车调度模拟操作- 行车调度软件的使用方法;- 模拟实际列车运行,进行调度操作;- 分析模拟操作结果,提高调度能力。
教学大纲安排:第一周:行车调度基本概念与原则;第二周:列车运行图与运行时刻表的编制;第三周:行车调度工作流程与方法;第四周:车站作业计划与调度;第五周:行车调度模拟操作与实践。
城市轨道交通线网指挥中心建设方案的设计要点发布时间:2021-03-03T02:28:30.195Z 来源:《中国科技人才》2021年第3期作者:杨钊朱攀覃笠[导读] 从指挥中心定位、功能、场景、关键业务、平台构成及接口设计4个方面进行探究,满足城市轨道交通线网网络化的运营需求,以及地铁轨道发展需求。
南宁轨道交通集团有限责任公司运营分公司广西南宁 530000摘要:本文简要分析城市轨道交通线网指挥中心概况,探究城市轨道交通线网指挥中心建设方案的设计要点,从指挥中心定位、功能、场景、关键业务、平台构成及接口设计4个方面进行探究,满足城市轨道交通线网网络化的运营需求,以及地铁轨道发展需求。
关键词:轨道交通;指挥中心;建设方案一、城市轨道交通线网指挥中心概况(一)城市轨道交通线网指挥中心概述城市轨道交通线网迅速发展,已经进入到网络化运营阶段,线网指挥工作更为复杂,需要适应发展要求,进一步提升运营指挥效率。
城市轨道交通线网指挥中心是轨道交通调度指挥的最高指挥中心,是对线路控制进行监控资源分配、统一协调的职能部门,指挥中心要对线网运行机电设备、电力调度能耗管理、协调运营、工作人员分配、线网监控联动能力处理、客流设备运行及服务情况进行逐一的管理及指挥。
现代化的城市轨道交通线网指挥中心,已经纳入了大量的信息化系统,诸如乘客引导系统、资产管理系统等都已接入线网指挥中心网络系统中,形成了统一的城市轨道交通信息管理平台。
(二)城市轨道交通线网指挥中心系统构成城市轨道交通线网指挥中心,是指挥协调全市轨道交通线网运营的职能部门,其管理系统要具备线网监控、协调指挥、应急处置及信息共享等功能,从而满足电网指挥工作的实际需要。
地铁线网指挥中心系统构成包括试运营数据系统、行车协调指挥系统、机电设备调度系统、电力能耗管理系统、运营应急事件处理系统、信息统一发布系统、线网运营生产统计分析系统。
指挥中心要进一步把握系统职能与各线路控制,与各线路车站形成分散控制、集中管理的指挥控制系统,以各个中心职能为基础,依次划分多级的控制管理,适应线网指挥现场控制的实际需要。
城市轨道交通运行系统行车调度方法
城市轨道交通运行系统行车调度方法包括以下步骤:
1. 根据列车时刻表,编制运行计划,包括列车间隔、列车到站时间、列车调度优先级等信息。
2. 根据运行计划,确定列车的运行速度、加减速度等参数。
3. 根据列车位置信息和调度计划,进行列车的调度,包括列车起点、终点、路线、经过站点等信息。
4. 根据实时调度信息和列车位置数据,动态调整列车行驶速度和调整列车的到站时间。
5. 监控列车的行驶情况和列车之间的距离,调整列车间隔,保证列车运行安全和效率。
6. 根据实时运行情况,进行调度决策,包括调度优先级、路线变更等,确保列车正常高效运行。
7. 监督指挥列车驾驶员,确保列车驾驶员按照运行计划、速度和停车位置操作列车。
同时,确保列车驾驶员遵守安全规范,保证列车行驶安全。
8. 对调度系统进行监控和管理,及时检测故障和异常情况,并进行相应处理,保证调车系统正常、稳定运行。
城轨车辆调度方案一、背景城市轨道交通是现代城市公共交通的重要组成部分,可以缓解城市交通压力和提高居民出行效率。
城轨车辆调度方案是保障城市轨道交通运营顺畅的重要环节,对于提高城市轨道交通的服务水平和运营效率具有重要意义。
二、调度模式城轨车辆调度模式通常有两种:静态调度和动态调度。
1. 静态调度静态调度是指按照预先制定的计划和车辆的停驻点,规划好车辆的调度,并对调度方案进行预测和调整。
静态调度具有计划性强、实施稳定、安全可靠的优点,但也容易因为不灵活而无法应对实际情况。
2. 动态调度动态调度是指根据实时运营情况和乘客运输需求,对车辆进行及时的调度和分配。
如通过实时监测数据,根据车辆满载率和乘客分布状况及时进行车辆优化、调整车辆空载时间等。
动态调度具有灵活性强、响应速度快、适应性强的优点,但相对而言也更容易出现调度异常问题。
三、调度策略城轨车辆调度策略应该着重考虑以下因素:1. 过站时间过站时间是车辆从一个站点开出到到达下一个站点所需的时间,通过管理过站时间,可以有效提高车辆的运行效率,并有效减少乘客的等待时间。
2. 调度间隔为保证乘客的顺畅出行,车辆间隔时应在安全前提下尽量缩短,采取列车安全间隔控制模式,提高列车运行的效率和容量。
3. 标志车标志车是指在车队中设置一个特殊车辆,负责监控车队的运行情况和调度安排。
标志车可以对车队的运行状态进行实时监测,对运行中的问题进行及时处理,确保车队的全程顺畅运行。
四、调度技术城轨车辆调度技术可以分为车辆定位技术、列车控制技术、监测系统技术三类。
1. 车辆定位技术车辆定位技术是车辆调度技术的重要组成部分。
常用的技术有GPS定位技术、电子标签技术等,通过对车辆的定位信息进行数据处理和分析,可以实现车辆位置的实时监测,从而实现车辆调度和运行监测。
2. 列车控制技术列车控制技术是针对车辆在运营中的路线规划、进出站调度、开关门控制、车速控制等技术。
其中,列车进出站调度是车辆调度的关键环节之一,通过对列车实时位置信息的分析和处理,可以在进出站时对列车进行精细地调度和控制。
城市轨道交通系统行车调度方法
城市轨道交通系统的行车调度方法是对地铁运营的管理和控制过程中使用的一种技术手段,通过对轨道交通设备和运营条件进行综合分析,确定车辆行驶的速度和路线,以确保运营的安全、高效和顺畅。
城市轨道交通系统的行车调度方法主要包括以下几个方面:
1. 车辆编组和驾驶员调度管理:根据客流量、高峰期等因素,合理编排车辆和驾驶员的调度,并进行日常维护和保养。
2. 列车时刻表管理:设计和制定列车时刻表,通过排班和调度等方式控制列车的到站时间和发车时间,确保旅客的出行效率。
3. 信号控制系统管理:采用信号控制系统来管理轨道交通车辆的行驶速度、安全距离和交会轨道等,确保运营过程中的安全和顺利。
4. 信息系统管理:通过车辆跟踪系统、互联网和通讯技术等手段,实现实时监控和信息共享,以提高管理的效率和运营质量。
在城市轨道交通系统的行车调度方面,需要综合考虑因素包括车辆、设备、人员、客流、天气、灾害等多方面因素,针对性地制定和实施合适的控制策略和方法。
同时,还需要加强人员培训和技术支持,提高管理水平和应急处理能力。
城市轨道交通的智能调度与运营指挥城市轨道交通作为现代都市不可或缺的公共交通方式,其安全、高效、准时的运行对城市经济发展和市民生活质量的提升有着极为重要的影响。
随着信息技术和技术的迅猛发展,轨道交通的调度与运营指挥系统正逐步向智能化方向发展。
本文将分析智能调度与运营指挥在轨道交通中的具体应用,探讨其对提升城市轨道交通运营效率和可靠性的作用。
智能调度系统的构成与功能智能调度系统是利用现代计算机技术、通信技术和技术,实现轨道交通运营过程的自动化、智能化管理。
该系统主要由以下几个核心组成部分构成:1.数据采集与传输系统:通过安装在轨道交通车辆、信号系统、电力系统等关键设施上的传感器和监测设备,实时采集运行数据、车辆状态、环境信息等,并通过稳定的通信网络迅速传输至控制中心。
2.信息处理与分析系统:在控制中心,通过大数据分析和算法对收集到的数据进行处理和分析,为调度决策提供科学依据。
3.调度指令生成与执行系统:根据分析结果,智能调度系统能够自动或辅助调度员生成最优的调度指令,包括列车运行计划、速度控制、故障处理等,并通过车载系统和信号系统执行这些指令。
4.应急处理与辅助决策系统:在发生突发事件或系统故障时,智能系统能够迅速做出反应,提供应急处理方案,辅助调度员进行决策,减少事故影响。
智能调度系统的应用实例以我国某大型城市的轨道交通系统为例,智能调度系统在实际运营中发挥了重要作用。
系统通过实时监控车辆位置、速度、载客量等信息,结合历史数据分析,能够预测线路的客流变化趋势,动态调整列车运行间隔和发车频率,有效应对高峰期的客流高峰。
在故障处理方面,智能调度系统表现出了较高的自主判断和处理能力。
例如,当检测到某段线路或车辆出现异常时,系统能够自动判断故障类型,并提出初步的解决方案,如调度备用车辆、调整行车路线等,显著提升了故障处理的效率和正确性。
运营指挥的智能化变革运营指挥的智能化是轨道交通系统智能调度的重要组成部分。
城市轨道交通行车调度指挥系统设计
城市轨道交通行车调度指挥工作由调度控制中心实施,实行高度集中统一指挥,以使各个环节紧密配合,协调工作,保证列车安全、正点运行。
行车调度工作是城市轨道交通系统的核心,它的好坏直接影响乘客运输任务的完成情况。
一、基本任务
(1)组织指挥各部门、各工种严格按照列车运行图工作。
(2)监控列车到达、出发及途中运行情况,确保列车正常运行秩序。
(3)当列车运行秩序不正常时,及时采取措施,尽快恢复正常运行秩序。
(4)及时、准确地处理行车异常情况,防止行车事故的发生。
(5)随时掌握客流情况,及时调整列车运行方案。
(6)检查监督各行车部门执行运行图情况,发布调度命令。
(7)当发生行车事故时,按规定程序及时向上级主管部门汇报,并采取措施防止事故扩大,积极参与组织救援工作。
二、调度指挥机构及流程
为统一指挥,有序组织运输生产活动,城市轨道交通系统设立调度控制中心。
调度控制中心实行分工管理原则,按业务性质划分若干部分,设置不同的调度工种,如在控制中心通常设有行车调度、电力调度和环控调度等调度工种。
按运营调度指挥的层级关系,控制中心的行调、电调和环调在值班主任的统一指挥下,按调度流程发布调度命令,组织车站/车辆段、供电、机电值班人员按正常运营的工作流程开展工作。
其运营调度指
图7-12运营调度指挥层次架构
三、行车调度命令
在组织指挥列车运行过程中,行车调度员按规定在进行某些行车作业时需发布调度命令,行车调度命令是指行车调度员在指挥列车运行过程中发布的对行车作业具有严肃性和强制性的指令。
行车调度员在发布调度命令前,应详细了解现场情况,并听取有关人员的意见;调度命令发布后,有关行军人员必须严格执行。
1.行车调度命令的分类
(1)口头命令。
在无线录音设备正常状态时,行车调度员发布的行车调度命令均以口头命令下达。
(2)书面命令。
在录音设备故障停用时,遇列车救援、反方向运行及ATP 切除运行均需发布书面命令。
(3)口头通知。
在日常运行调整时,行车调度员以口头通知下达,口头通知无需命令号,只下达通知内容及受通知人。
2.下达行车调度命令的作业要求
(1)调度命令须由行车调度员发布。
(2)下达命令时,命令号每天由1.~100顺序循环使用,每一个循环期间不得漏号、跳号及重号使用。
(3)若下达命令单位为沿线各站及运转部门,填写时应采用标准缩写站名。
(4)受令人、发令人、复诵人均须填写全名。
(5)发令日期、发令时间应填写正确无误。
(6)命令内容中空缺的内容应正确填写,做到不随意涂改。
(7)发布调度命令后,应及时将命令表按命令号顺序装订成册,做到不遗漏、不颠倒顺序。
(8)在日常运行过程中,如无法及时将书面命令传递给司机时,应适时完成命令的补交手续。
四、列车运行调整
为实现按图行车,行车调度员要努力确保列车正点运行,而组织列车正点始发又是列车正点运行的基础。
对始发列车,行车调度员应在列车出厂、列车折返方式、客流组织等方面进行组织,确保列车正点始发。
在始发站正点始发的情况下,由于作业延误或设备故障等原因,会造成列车运行晚点。
此时行车调度应根据列车运行的实际情况,按恢复正点和行车安全兼顾的原则,对列车的运行等级进行调整,尽快使晚点列车恢复正点运行。
列车运行调整的主要方法有:
(1)始发站提前或推迟出发列车。
(2)根据车辆的技术状态、线路允许速度,改变列车运行等级,组织列车提高速度,恢复正点。
(3)组织车站快速作业,压缩停站时间。
(4)组织列车不停站运行,行车调度员应严格掌握列车不停站通过原则。
(5)变更列车运行线路,组织列车在具备条件的中间站折返。
(6)组织列车反方向运行。
列车运行分为上、下行方向,如违反常规运
行方向的称为反方向运行。
在双线运行时,如果一个方向列车密度较大,而另一方向列车密度较小,为恢复列车正点运行,可利用有岔车站的渡线,将列车转到密度较小的线路上反方向运行;当一个方向由于列车故障救援等原因可能造成大间隔时.,可利用有岔车站的渡线,将列车转到另一条线路上反方向运行,以缩小列车间隔,均衡运行。
(7)扣车。
当一条线路的列车由于车辆或其他设备故障引起运行不正常,造成乘客拥挤时,调度员可采取扣车措施,将列车扣在附近车站,以缓和压力确保列车间隔。
(8)停运列车。
当线路某区段中断已不能满足在线列车运行时,调度员可适当抽调部分列车下线,拉大列车运行时间间隔。
五、行车调度分析工作
行车调度分析工作是指对列车运行图进行综合分析,找出行车秩序不正常的原因和规律,以修改列车运行图,完善各方面工作,并进行质量指标考核的工作。
3.行车调度工作考核指标
(1)列车运行图的兑现率。
它是指实际开行列车数(不包括临时加开的列车数)与列车运行图计划开行列车数之比,即:
列车运行图兑现率=实际开行列车数/计划开行列车数X1.(X)%(7-1)
(2)列车正点率。
它是指按列车运行图车次、时间正点开行列车数与全部开行列车数之比,即:
列车运行正点率二正点运行列车数/全部开行列车数X1.O0%
(7-2)
4.运行图分析
(1)日运行图分析。
一般情况下,由当班调度员进行分析,对列车运行计划完成情况、车辆运用情况、检修施工情况、电力运用情况、环控运用情况进行统计,并对列车晚点原因分类进行说明。
(2)定期运行图分析。
定期运行图分析是在日常日运行图分析的基础上,对列车运用、走行里程、正点率、计划兑现率及调度调整手段定期进行分析。
(3)特殊项目分析。
如一段时间内,列车运行正点率持续较低,就应该将列车运行正点率作为特殊项目进行分析,找出列车晚点的原因(如设备影响、客流大、天气不好、司机操作水平差等)。