2018高考试题word版本
- 格式:docx
- 大小:63.86 KB
- 文档页数:10
绝密★启用前2018年普通高等学校招生全国统一考试(新课标III卷)英语注意事项:1. 答卷前,考生务必将自己的姓名、准考证号填写在答题卡上。
2. 回答选择题时,选出每小题答案后,用铅笔把答题卡上对应题目的答案标号涂黑。
如需改动,用橡皮擦干净后,再选涂其他答案标号。
回答非选择题时,将答案写在答题卡上,写在本试卷上无效。
3. 考试结束后,将本试卷和答题卡一并交回。
第一部分听力(共两节,满分30分)做题时,先将答案标在试卷上。
录音内容结束后,你将有两分钟的时间将试卷上的答案转涂到答题卡上。
第一节(共5小题;每小题1.5分,满分7.5分)听下面5段对话,每段对话后有一个小题,从题中所给的A、B、C三个选项中选出最佳答案。
听完每段对话后,你都有10秒钟的时间来回答有关小题和阅读下一小题。
每段对话仅读一遍。
例:How much is the shirt?A.£19.15.B.£9.18.C.£9.15.1.What does John find difficult in learning German?A .Pronunciation.B.V ocabulary.C. Grammar.2.What is the probable relationship between the speakers?A. Colleagues.B. Brother and sister.C. Teacher and student.3.Where does the conversation probably take place?A. In a bank.B. At a ticket office.C. On a train.4. What are the speakers talking about?A.A restaurant.B.A street.C.A dish.5.What does the woman think of her interview?A. It was tough.B. It was interesting.C. It was successful.第二节(共15小题;每小题1.5分,满分22.5分)听下面5段对话或独白,每段对话或独白后有几个小题,从题中所给的A、B、C三个选项中选出最佳选项。
绝密★启用前2018年普通高等学校招生全国统一考试理科综合能力测试注意事项:1.答卷前,考生务必将自己的姓名、准考证号填写在答题卡上。
2.回答选择题时,选出每小题答案后,用铅笔把答题卡上对应题目的答案标号涂黑,如需改动,用橡皮擦干净后,再选涂其它答案标号。
回答非选择题时,将答案写在答题卡上,写在本试卷上无效。
3.考试结束后,将本试卷和答题卡一并交回。
学·可能用到的相对原子质量:H 1 Li 7 C 12 N 14 O 16 Na 23 S 32 Cl 35.5 Ar 40 Fe 56 I 127 一、选择题:本题共13个小题,每小题6分。
在每小题给出的四个选项中,只有一项是符合题目要求的。
1.生物膜的结构与功能存在密切的联系。
下列有关叙述错误的是A.叶绿体的类囊体膜上存在催化ATP合成的酶B.溶酶体膜破裂后释放出的酶会造成细胞结构的破坏C.细胞的核膜是双层膜结构,核孔是物质进出细胞核的通道D.线粒体DNA位于线粒体外膜上,编码参与呼吸作用的酶2.生物体内的DNA常与蛋白质结合,以DNA—蛋白质复合物的形式存在。
下列相关叙述错误的是A.真核细胞染色体和染色质中都存在DNA—蛋白质复合物B.真核细胞的核中有DNA—蛋白质复合物,而原核细胞的拟核中没有C.若复合物中的某蛋白参与DNA复制,则该蛋白可能是DNA聚合酶D.若复合物中正在进行RNA的合成,则该复合物中含有RNA聚合酶3.下列有关植物根系吸收利用营养元素的叙述,错误的是A.在酸性土壤中,小麦可吸收利用土壤中的N2和NO-3B.农田适时松土有利于农作物根细胞对矿质元素的吸收C.土壤微生物降解植物秸秆产生的无机离子可被根系吸收D.给玉米施肥过多时,会因根系水分外流引起“烧苗”现象4.已知药物X对细胞增值有促进作用,药物D可抑制药物X的作用。
某同学将同一瓶小鼠皮肤细胞平均分为甲、乙、丙三组,分别置于培养液中培养,培养过程中进行不同的处理(其中甲组未加药物),每隔一段时间测定各组细胞数,结果如图所示。
2018年普通高等学校招生全国统一考试(山东卷)语文注意事项:1.答卷前,考生务必将自己的姓名和座位号填写在答题卡上。
2.回答选择题时,选出每小题答案后,用铅笔把答题卡对应题目的答案标号涂黑。
如需改动,用橡皮擦干净后,再选涂其他答案标号。
回答非选择题时,将答案写在答题卡上。
写在本试卷上无效。
3.考试结束后,将本试卷和答题卡一并交回。
一、现代文阅读(35分)(一)论述类文本阅读(本题共3小题,9分)阅读下面的文字,完成下面3个小题。
诸子之学,兴起于先秦,当时一大批富有创见的思想家喷涌而出,蔚为思想史之奇观。
在狭义上,诸子之学与先秦时代相联系;在广义上,诸子之学则不限于先秦而绵延于此后中国思想发展的整个过程,这一过程至今仍没有终结。
诸子之学的内在品格是历史的承继性以及思想的创造性和突破性。
“新子学”,即新时代的诸子之学,也应有同样的品格。
这可以从“照着讲”和“接着讲”两个方面来理解。
一般而言,“照着讲”主要是从历史角度对以往经典作具体的实证性研究,诸如训诂、校勘、文献编纂,等等。
这方面的研究涉及对以往思想的回顾、反思,既应把握历史上的思想家实际说了些什么,也应总结其中具有创造性和生命力的内容,从而为今天的思考提供重要的思想资源。
与“照着讲”相关的是“接着讲”,从思想的发展与诸子之学的关联看,“接着讲”接近诸子之学所具有的思想突破性的内在品格,它意味着延续诸子注重思想创造的传统,以近代以来中西思想的互动为背景,“接着讲”无法回避中西思想之间的关系。
在中西之学已相遇的背景下,“接着讲”同时展开为中西之学的交融,从更深的层次看,这种交融具体展开为世界文化的建构与发展过程。
中国思想传统与西方思想传统都构成了世界文化的重要资源,而世界文化的发展,则以二者的互动为其重要前提。
这一意义上的“新子学”,同时表现为世界文化发展过程中创造性的思想系统。
相对于传统的诸子之学,“新子学”无疑获得了新的内涵与新的形态。
“照着讲”和“接着讲”二者无法分离。
2018年高考试题真题——语文(新课标全国卷Ⅰ(1)) Word版含详细答案解析2018年普通高等学校招生全国统一考试语文试题注意事项:1.请考生在答题卡上填写姓名和座位号。
2.选择题请用铅笔将正确答案涂黑,如需更改,请先用橡皮擦干净。
3.非选择题请在答题卡上作答,不要在试卷上作答。
4.考试结束后,请将试卷和答题卡一并交回。
一、现代文阅读(35分)一)论述类文本阅读(本题共3小题,9分)阅读下面的文字,完成1~3题。
诸子之学起源于先秦时期,当时涌现出一批富有创见的思想家,形成了思想史上的奇观。
狭义上,诸子之学仅限于先秦时代;广义上,诸子之学则贯穿于中国思想发展的整个历程,至今仍未结束。
诸子之学的内在品格是历史的承继性、思想的创造性和突破性。
新子学作为现代诸子之学,也应该具备这些品格。
这可以从“照着讲”和“接着讲”两个方面来理解。
一般而言,“照着讲”主要是从历史角度对经典作品进行实证性研究,如训诂、校勘、文献编纂等。
这方面的研究不仅需要回顾、反思历史上的思想家所说的内容,还需要总结其中具有创造性和生命力的内容,为当今的思考提供重要的思想资源。
与“照着讲”相关的是“接着讲”,从思想的发展和诸子之学的关系来看,“接着讲”接近于诸子之学所具有的思想突破性。
它意味着延续诸子注重思想创造的传统,以中西思想互动为背景,“接着讲”无法回避中西思想之间的关系。
在中西思想相遇的背景下,“接着讲”同时展开为中西思想的交融,从更深层次看,这种交融具体展现为世界文化的建构和发展过程。
中国思想传统和西方思想传统都是世界文化的重要资源,世界文化的发展以这两者的互动为前提。
这种意义上的“新子学”同时表现为世界文化发展过程中的创造性思想系统。
相对于传统的诸子之学,“新子学”获得了新的内涵和新的形态。
___女士是一位瘦秀成熟的女性,身上散发着文人气质和军人风度。
她率领的抗联活动在小兴安岭的崇山峻岭中进行,那里的钟声传得很远,给她留下了清晰的回忆。
2018年普通高等学校招生全国统一考试(江苏卷)数 学注意事项:1.答题前,先将自己的姓名、准考证号填写在试题卷和答题卡上,并将准考证号条形码粘贴在答题卡上的指定位置。
2.选择题的作答:每小题选出答案后,用2B 铅笔把答题卡上对应题目的答案标号涂黑,写在试题卷、草稿纸和答题卡上的非答题区域均无效。
3.非选择题的作答:用签字笔直接答在答题卡上对应的答题区域内。
写在试题卷、草稿纸和答题卡上的非答题区域均无效。
4.考试结束后,请将本试题卷和答题卡一并上交。
参考公式: 锥体的体积,其中是锥体的底面积,是锥体的高.一、填空题:本大题共14小题,每小题5分,共计70分.请把答案填写在答题卡相应位置上......... 1. 已知集合,,那么________.2. 若复数满足,其中i 是虚数单位,则的实部为________.3. 已知5位裁判给某运动员打出的分数的茎叶图如图所示,那么这5位裁判打出的分数的平均数为________.4. 一个算法的伪代码如图所示,执行此算法,最后输出的S 的值为________.5. 函数的定义域为________.6. 某兴趣小组有2名男生和3名女生,现从中任选2名学生去参加活动,则恰好选中2名女生的概率为 ________.7. 已知函数的图象关于直线对称,则的值是________.8. 在平面直角坐标系中,若双曲线的右焦点到一条渐近线的距离为,则其离心率的值是________.9. 函数满足,且在区间上, 则的值为________.10. 如图所示,正方体的棱长为2,以其所有面的中心为顶点的多面体的体积为________.11. 若函数在内有且只有一个零点,则在上的最大值与最小值的和为________. 12. 在平面直角坐标系中,A 为直线上在第一象限内的点,,以AB 为直径的圆C 与直线l 交于另一点D .若,则点A 的横坐标为________.13. 在中,角所对的边分别为,,的平分线交于点D ,且,则的最小值为________.14. 已知集合,.将的所有元素从小到大依次排列构成一个数列.记为数列的前n 项和,则使得成立的n 的最小值为________.二、解答题:本大题共6小题,共计90分.请在答题卡指定区域.......内作答,解答时应写出文字说明、证明过程或演算步骤. 15. 在平行六面体中,.此卷只装订不密封班级 姓名 准考证号 考场号 座位号求证:(1);(2).16. 已知为锐角,,.(1)求的值;(2)求的值.17. 某农场有一块农田,如图所示,它的边界由圆O的一段圆弧(P为此圆弧的中点)和线段MN构成.已知圆O的半径为40米,点P到MN的距离为50米.现规划在此农田上修建两个温室大棚,大棚Ⅰ内的地块形状为矩形ABCD ,大棚Ⅱ内的地块形状为,要求均在线段上,均在圆弧上.设OC 与MN 所成的角为.(1)用分别表示矩形和的面积,并确定的取值范围;(2)若大棚Ⅰ内种植甲种蔬菜,大棚Ⅱ内种植乙种蔬菜,且甲、乙两种蔬菜的单位面积年产值之比为.求当为何值时,能使甲、乙两种蔬菜的年总产值最大.18. 如图,在平面直角坐标系中,椭圆C 过点,焦点,圆O的直径为.(1)求椭圆C及圆O的方程;(2)设直线l与圆O相切于第一象限内的点P.①若直线l与椭圆C有且只有一个公共点,求点P的坐标;②直线l 与椭圆C 交于两点.若的面积为,求直线l的方程.19. 记分别为函数的导函数.若存在,满足且,则称为函数与的一个“S点”.(1)证明:函数与不存在“S点”;(2)若函数与存在“S点”,求实数a的值;(3)已知函数,.对任意,判断是否存在,使函数与在区间内存在“S点”,并说明理由.20. 设是首项为,公差为d 的等差数列,是首项为,公比为q的等比数列.(1)设,若对均成立,求d的取值范围;(2)若,证明:存在,使得对均成立,并求的取值范围(用表示).数学Ⅱ(附加题)【选做题】本题包括四小题,请选定其中两小题,并在相应的答题区域内作答......................若多做,则按作答的前两小题评分.解答时应写出文字说明、证明过程或演算步骤.21. [选修4—1:几何证明选讲]如图,圆O的半径为2,AB为圆O的直径,P为AB延长线上一点,过P作圆O的切线,切点为C .若,求BC的长.22. [选修4—2:矩阵与变换]已知矩阵.(1)求的逆矩阵;(2)若点P 在矩阵对应的变换作用下得到点,求点P的坐标.23. [选修4—4:坐标系与参数方程]在极坐标系中,直线l的方程为,曲线C的方程为,求直线l被曲线C截得的弦长.24. [选修4—5:不等式选讲]若x,y,z为实数,且x+2y+2z=6,求的最小值.【必做题】两题,每题10分,共计20分.请在答题卡指定区域.......内作答,解答时应写出文字说明、证明过程或演算步骤.25. 如图,在正三棱柱ABC-A1B1C1中,AB=AA1=2,点P,Q分别为A1B1,BC 的中点.(1)求异面直线BP与AC1所成角的余弦值;(2)求直线CC1与平面AQC1所成角的正弦值.26. 设,对1,2,···,n的一个排列,如果当s<t 时,有,则称是排列的一个逆序,排列的所有逆序的总个数称为其逆序数.例如:对1,2,3的一个排列231,只有两个逆序(2,1),(3,1),则排列231的逆序数为2.记为1,2,···,n的所有排列中逆序数为k 的全部排列的个数.(1)求的值;(2)求的表达式(用n表示).2018年普通高等学校招生全国统一考试(江苏卷)数 学 答 案1.【答案】{1,8}【解析】分析:根据交集定义求结果.详解:由题设和交集的定义可知:.点睛:本题考查交集及其运算,考查基础知识,难度较小. 2.【答案】2【解析】分析:先根据复数的除法运算进行化简,再根据复数实部概念求结果. 详解:因为,则,则的实部为.点睛:本题重点考查复数相关基本概念,如复数的实部为、虚部为、模为、对应点为、共轭复数为.3.【答案】90【解析】分析:先由茎叶图得数据,再根据平均数公式求平均数.点睛:的平均数为.4.【答案】8【解析】分析:先判断是否成立,若成立,再计算,若不成立,结束循环,输出结果.详解:由伪代码可得,因为,所以结束循环,输出点睛:本题考查伪代码,考查考生的读图能力,难度较小. 5.【答案】[2,+∞)【解析】分析:根据偶次根式下被开方数非负列不等式,解对数不等式得函数定义域.详解:要使函数有意义,则,解得,即函数的定义域为.点睛:求给定函数的定义域往往需转化为解不等式(组)的问题.6.【答案】【解析】分析:先确定总基本事件数,再从中确定满足条件的基本事件数,最后根据古典概型概率公式求概率.详解:从5名学生中抽取2名学生,共有10种方法,其中恰好选中2名女生的方法有3种,因此所求概率为点睛:古典概型中基本事件数的探求方法 (1)列举法.(2)树状图法:适合于较为复杂的问题中的基本事件的探求.对于基本事件有“有序”与“无序”区别的题目,常采用树状图法.(3)列表法:适用于多元素基本事件的求解问题,通过列表把复杂的题目简单化、抽象的题目具体化.(4)排列组合法(理科):适用于限制条件较多且元素数目较多的题目. 7.【答案】【解析】分析:由对称轴得,再根据限制范围求结果.详解:由题意可得,所以,因为,所以点睛:函数(A >0,ω>0)的性质:(1);(2)最小正周期;(3)由求对称轴;(4)由求增区间; 由求减区间.8.【答案】2【解析】分析:先确定双曲线的焦点到渐近线的距离,再根据条件求离心率.点睛:双曲线的焦点到渐近线的距离为b ,焦点在渐近线上的射影到坐标原点的距离为a . 9.【答案】【解析】分析:先根据函数周期将自变量转化到已知区间,代入对应函数解析式求值,再代入对应函数解析式求结果.详解:由得函数的周期为4,所以因此点睛:(1)求分段函数的函数值,要先确定要求值的自变量属于哪一段区间,然后代入该段的解析式求值,当出现的形式时,应从内到外依次求值.(2)求某条件下自变量的值,先假设所求的值在分段函数定义区间的各段上,然后求出相应自变量的值,切记代入检验,看所求的自变量的此卷只装订不密封班级 姓名 准考证号 考场号 座位号值是否满足相应段自变量的取值范围.10.【答案】【解析】分析:先分析组合体的构成,再确定锥体的高,最后利用锥体体积公式求结果.详解:由图可知,该多面体为两个全等正四棱锥的组合体,正四棱锥的高为1,底面正方形的边长等于,所以该多面体的体积为点睛:解决本类题目的关键是准确理解几何体的定义,真正把握几何体的结构特征,可以根据条件构建几何模型,在几何模型中进行判断;求一些不规则几何体的体积时,常用割补法转化成已知体积公式的几何体进行解决.11.【答案】–3【解析】分析:先结合三次函数图象确定在上有且仅有一个零点的条件,求出参数a ,再根据单调性确定函数最值,即得结果.详解:由得,因为函数在上有且仅有一个零点且,所以,因此从而函数在上单调递增,在上单调递减,所以,点睛:对于函数零点个数问题,可利用函数的单调性、草图确定其中参数取值条件.从图象的最高点、最低点,分析函数的最值、极值;从图象的对称性,分析函数的奇偶性;从图象的走向趋势,分析函数的单调性、周期性等.12.【答案】3【解析】分析:先根据条件确定圆方程,再利用方程组解出交点坐标,最后根据平面向量的数量积求结果.详解:设,则由圆心为中点得易得,与联立解得点D 的横坐标所以.所以,由得或,因为,所以点睛:以向量为载体求相关变量的取值或范围,是向量与函数、不等式、三角函数、曲线方程等相结合的一类综合问题.通过向量的坐标运算,将问题转化为解方程或解不等式或求函数值域,是解决这类问题的一般方法.13.【答案】9【解析】分析:先根据三角形面积公式得条件、再利用基本不等式求最值.详解:由题意可知,,由角平分线性质和三角形面积公式得,化简得,因此当且仅当时取等号,则的最小值为.点睛:在利用基本不等式求最值时,要特别注意“拆、拼、凑”等技巧,使其满足基本不等式中“正”(即条件要求中字母为正数)、“定”(不等式的另一边必须为定值)、“等”(等号取得的条件)的条件才能应用,否则会出现错误.14.【答案】27【解析】分析:先根据等差数列以及等比数列的求和公式确定满足条件的项数的取值范围,再列不等式求满足条件的项数的最小值.详解:设,则由得所以只需研究是否有满足条件的解,此时,,为等差数列项数,且.由得满足条件的最小值为.点睛:本题采用分组转化法求和,将原数列转化为一个等差数列与一个等比数列的和.分组转化法求和的常见类型主要有分段型(如),符号型(如),周期型(如).15.【答案】答案见解析【解析】分析:(1)先根据平行六面体得线线平行,再根据线面平行判定定理得结论;(2)先根据条件得菱形ABB1A1,再根据菱形对角线相互垂直,以及已知垂直条件,利用线面垂直判定定理得线面垂直,最后根据面面垂直判定定理得结论.详解:证明:(1)在平行六面体ABCD-A1B1C1D1中,AB∥A1B1.因为AB平面A1B1C,A1B1平面A1B1C,所以AB∥平面A1B1C.(2)在平行六面体ABCD-A1B1C1D1中,四边形ABB1A1为平行四边形.又因为AA1=AB,所以四边形ABB1A1为菱形,因此AB1⊥A1B.又因为AB1⊥B1C1,BC∥B1C1,所以AB1⊥BC.又因为A1B∩BC=B,A1B平面A1BC,BC平面A1BC,所以AB1⊥平面A1BC.因为AB1平面ABB1A1,所以平面ABB1A1⊥平面A1BC.点睛:本题可能会出现对常见几何体的结构不熟悉导致几何体中的位置关系无法得到运用或者运用错误,如柱体的概念中包含“两个底面是全等的多边形,且对应边互相平行,侧面都是平行四边形”,再如菱形对角线互相垂直的条件,这些条件在解题中都是已知条件,缺少对这些条件的应用可导致无法证明.16.【答案】(1)(2)【解析】分析:先根据同角三角函数关系得,再根据二倍角余弦公式得结果;(2)先根据二倍角正切公式得,再利用两角差的正切公式得结果.详解:解:(1)因为,,所以.因为,所以,因此,.(2)因为为锐角,所以.又因为,所以,因此.因为,所以,因此,.点睛:应用三角公式解决问题的三个变换角度(1)变角:目的是沟通题设条件与结论中所涉及的角,其手法通常是“配凑”.(2)变名:通过变换函数名称达到减少函数种类的目的,其手法通常有“切化弦”、“升幂与降幂”等.(3)变式:根据式子的结构特征进行变形,使其更贴近某个公式或某个期待的目标,其手法通常有:“常值代换”、“逆用变用公式”、“通分约分”、“分解与组合”、“配方与平方”等.17.【答案】(1)矩形ABCD的面积为800(4sinθcosθ+cosθ)平方米,△CDP的面积为1600(cosθ–sinθcos θ),sinθ的取值范围是[,1).(2)当θ=时,能使甲、乙两种蔬菜的年总产值最大【解析】分析:(1)先根据条件求矩形长与宽,三角形的底与高,再根据矩形面积公式以及三角形面积公式得结果,最后根据实际意义确定的取值范围;(2)根据条件列函数关系式,利用导数求极值点,再根据单调性确定函数最值取法.详解:解:(1)连结PO并延长交MN于H,则PH⊥MN,所以OH=10.过O作OE⊥BC于E,则OE∥MN,所以∠COE=θ,故OE=40cosθ,EC=40sinθ,则矩形ABCD的面积为2×40cosθ(40sinθ+10)=800(4sinθcosθ+cosθ),△CDP的面积为×2×40cosθ(40–40sinθ)=1600(cosθ–sinθcosθ).过N作GN⊥MN,分别交圆弧和OE的延长线于G 和K,则GK=KN=10.令∠GOK =θ0,则sinθ0=,θ0∈(0,).当θ∈[θ0,)时,才能作出满足条件的矩形ABCD,所以sinθ的取值范围是[,1).答:矩形ABCD的面积为800(4sinθcosθ+cosθ)平方米,△CDP的面积为1600(cosθ–sinθcosθ),sinθ的取值范围是[,1).(2)因为甲、乙两种蔬菜的单位面积年产值之比为4∶3,设甲的单位面积的年产值为4k,乙的单位面积的年产值为3k(k>0),则年总产值为4k×800(4sinθcosθ+cosθ)+3k×1600(cosθ–sinθcosθ)=8000k(sinθcosθ+cosθ),θ∈[θ0,).设f(θ)= sinθcos θ+cosθ,θ∈[θ0,),则.令,得θ=,当θ∈(θ0,)时,,所以f(θ)为增函数;当θ∈(,)时,,所以f(θ)为减函数,因此,当θ=时,f(θ)取到最大值.答:当θ=时,能使甲、乙两种蔬菜的年总产值最大.点睛:解决实际应用题的步骤一般有两步:一是将实际问题转化为数学问题;二是利用数学内部的知识解决问题.18.【答案】(1)椭圆C的方程为;圆O的方程为(2)①点P 的坐标为;②直线l的方程为【解析】分析:(1)根据条件易得圆的半径,即得圆的标准方程,再根据点在椭圆上,解方程组可得a ,b ,即得椭圆方程;(2)第一问先根据直线与圆相切得一方程,再根据直线与椭圆相切得另一方程,解方程组可得切点坐标.第二问先根据三角形面积得三角形底边边长,再结合①中方程组,利用求根公式以及两点间距离公式,列方程,解得切点坐标,即得直线方程.详解:解:(1)因为椭圆C的焦点为,可设椭圆C 的方程为.又点在椭圆C上,所以,解得因此,椭圆C 的方程为.因为圆O的直径为,所以其方程为.(2)①设直线l与圆O 相切于,则,所以直线l的方程为,即.由,消去y,得.(*)因为直线l与椭圆C有且只有一个公共点,所以.因为,所以.因此,点P的坐标为.②因为三角形OAB的面积为,所以,从而.设,由(*)得,所以.因为,所以,即,解得舍去),则,因此P的坐标为.综上,直线l的方程为.点睛:直线与椭圆的交点问题的处理一般有两种处理方法:一是设出点的坐标,运用“设而不求”思想求解;二是设出直线方程,与椭圆方程联立,利用韦达定理求出交点坐标,适用于已知直线与椭圆的一个交点的情况.19.【答案】(1)证明见解析(2)a的值为(3)对任意a>0,存在b>0,使函数f(x)与g(x)在区间(0,+∞)内存在“S点”.【解析】分析:(1)根据题中“S点”的定义列两个方程,根据方程组无解证得结论;(2)同(1)根据“S点”的定义列两个方程,解方程组可得a的值;(3)通过构造函数以及结合“S点”的定义列两个方程,再判断方程组是否有解即可证得结论.详解:解:(1)函数f(x)=x,g(x)=x2+2x-2,则f′(x)=1,g′(x)=2x+2.由f(x)=g(x)且f′(x)= g′(x ),得,此方程组无解,因此,f(x)与g(x)不存在“S”点.(2)函数,,则.设x0为f(x)与g(x)的“S”点,由f(x 0)与g(x0)且f ′(x 0)与g′(x0),得,即,(*)得,即,则.当时,满足方程组(*),即为f (x)与g(x)的“S”点.因此,a 的值为.(3)对任意a>0,设.因为,且h(x)的图象是不间断的,所以存在∈(0,1),使得,令,则b>0.函数,则.由f(x)与g (x)且f′(x)与g′(x),得,即(**)此时,满足方程组(**),即是函数f(x)与g(x)在区间(0,1)内的一个“S点”.因此,对任意a>0,存在b>0,使函数f(x)与g(x)在区间(0,+∞)内存在“S点”.点睛:涉及函数的零点问题、方程解的个数问题、函数图象交点个数问题,一般先通过导数研究函数的单调性、最大值、最小值、变化趋势等,再借助函数的大致图象判断零点、方程根、交点的情况,归根到底还是研究函数的性质,如单调性、极值,然后通过数形结合的思想找到解题的思路.20.【答案】(1)d的取值范围为.(2)d的取值范围为,证明见解析。
绝密★启用前2018年普通高等学校招生全国统一考试语文试题注意事项:1.答卷前,考生务必将自己的姓名、准考证号填写在答题卡上。
2.回答选择题时,选出每小题答案后,用铅笔将答题卡上对应题目的答案标号涂黑,如需改动,用橡皮擦干净后,再选涂其他答案标号。
回答非选择题时,将答案写在答题卡上,写在本试卷上无效。
3.考试结束后,将本试卷和答题卡一并交回。
一、现代文阅读(36分)(一)论述类文本阅读(本题共3小题,9分)阅读下面的文字,完成1~3题。
所谓“被遗忘权”,即数据主体有权要求数据控制者永久删除有关数据主体的个人数据,有权被互联网遗忘,除非数据的保留有合法的理由。
在大数据时代,数字化、廉价的存储器、易于提取,全球性覆盖作为数字化记忆发展的四大驱动力,改变了记忆的经济学,使得海量的数字化记忆不仅唾手可得,甚至比选择性删除所耗费的成本更低,记忆和遗忘的平衡反转。
往事正像刺青一样刻在我们的数字肌肤上:遗忘变得困难,而记忆却成了常态,“被遗忘权”的出现,意在改变数据主体难以“被遗忘”的格局,赋于数据主体对信息进行自决控制的权利,并且有着更深的调节、修复大数据时代数字化记忆伦理的意义。
首先,“被遗忘权”不是消极地防御自己的隐私不被侵犯,而是主体能动地控制个人信息,并界定个人隐私的边界,进一步说,是主体争取主动建构个人数字化记忆与遗忘的权利。
与纯粹的“隐私权”不同,“被遗忘权”更是一项主动性的权利,其权利主体可自主决定是否行使该项权利对网络上已经被公开的有关个人信息进行删除,是数据主体对自己的个人信息所享有的排除他人非法利用的权利。
其次,在数据快速流转且难以被遗忘的大数据时代,“被遗忘权”对调和人类记忆与遗忘的平衡具有重要的意义。
如果在大数据时代不能“被遗忘”,那意味着人们容易被囚禁在数字化记忆的监狱之中。
不论是个人的遗忘还是社会的遗忘,在某种程度上都是一种个人及社会修复和更新的机制,让我们能够从过去经验中吸取教训,面对现实,想象未来,而不仅仅被过去的记忆所束缚。
2018年高考数学试题及答案word版一、选择题(每题4分,共40分)1. 若函数f(x) = x^2 - 4x + 3的零点为x1和x2,则x1 + x2等于多少?A. 1B. 2C. 3D. 4答案:B2. 已知向量a = (1, 2),向量b = (3, 4),向量a与向量b的点积为多少?A. 5B. 6C. 7D. 8答案:C3. 在一个等差数列中,首项为3,公差为2,第10项的值是多少?A. 23B. 24C. 25D. 26答案:A4. 已知函数f(x) = sin(x) + cos(x),求f(π/4)的值。
A. √2B. √3C. 2D. 3答案:A5. 一个圆的半径为5,圆心到直线x + y - 7 = 0的距离为多少?A. 3B. 4C. 5D. 6答案:B6. 若复数z = 1 + i,则|z|等于多少?A. √2B. 2C. √3D. 3答案:A7. 已知函数f(x) = x^3 - 3x^2 + 2,求f'(x)。
A. 3x^2 - 6xB. x^2 - 6x + 2C. 3x^2 - 6x + 2D. x^3 - 3x^2答案:A8. 已知双曲线方程为x^2/9 - y^2/16 = 1,其渐近线方程为多少?A. y = ±(4/3)xB. y = ±(3/4)xC. y = ±(4/3)x + 1D. y = ±(3/4)x + 1答案:A9. 已知正方体的体积为8,求其表面积。
A. 12B. 16C. 24D. 32答案:C10. 已知函数f(x) = ln(x),求f'(1)。
A. 0B. 1C. -1D. 2答案:A二、填空题(每题4分,共20分)11. 已知等比数列的首项为2,公比为3,求第5项的值。
答案:48612. 已知三角形的三边长分别为3, 4, 5,求其面积。
答案:613. 已知函数f(x) = x^2 - 6x + 8,求其对称轴方程。
绝密★启用前2018年普通高等学校招生全国统一考试语文注意事项:1.答卷前,考生务必将自己的姓名、准考证号填写在答题卡上。
2.回答选择题时,选出每小题答案后,用铅笔把答题卡上对应题目的答案标号涂黑,如需改动,用橡皮擦干净后,再选涂其他答案标号。
回答非选择题时,将答案写在答题卡上。
写在本试卷上无效。
3.考试结束后,将本试卷和答题卡一并交回。
一、现代文阅读(36分)(一)论述类文本阅读(本题共3小题,9分)阅读下面的文字,完成1~3题。
对城市而言,文明弹性是一个城市体在生存、创新、适应、应变等方面的综合状态、综合能力,是公共性与私人性之间、多样性与共同性之间、稳定性与变迁性之间、柔性与刚性之间的动态和谐,过于绵柔、松散,或者过于刚硬、密集,都是弹性不足或丧失的表现,是城市体出现危机的表征。
当代城市社会,尤其需要关注以下文明弹性问题。
其一,空间弹性。
城市具有良好空间弹性的一个重要表现,是空间的私人性与公共性关系能够得到较为合理的处理。
任何城市空间都是私人性与公共性的统一,空间弹性的核心问题,就是如何实现空间的公共性与私人性的有机统一、具体转换。
片面地强调空间的公共性或片面地强调空间的私人性,都会使城市发展失去基础。
目前,人们更多地要求空间的私人性,注重把空间固化为永恒的私人所有物、占有物。
这种以私人化为核心的空间固化倾向,造成城市空间弹性不足,正在成为制约城市发展的一个重要原因。
其二,制度弹性。
一种较为理想的、有弹性的城市制度,是能够在秩序与活力、生存与发展间取得相对平衡的制度。
城市有其发展周期、发展阶段,对一个正在兴起的城市而言,其主要任务是聚集更多的发展资源、激活发展活力。
而对一个已经发展起来的城市而言,人们会更为注重城市制度的稳定功能。
但问题在于,即使是正在崛起的城市,也需要面对秩序与稳定的问题;即使是一个已经发展起来的城市,也需要面对新活力的激活问题。
过于注重某种形式的城市制度,过于注重城市制度的某种目标,都是城市制度弹性不足、走向僵化的表现,都会妨害城市发展。
2018年普通高等学校招生全国统一考试理科综合能力测试注意事项:1.答卷前,考生务必将自己的姓名、准考证号填写在答题卡上。
2.回答选择题时,选出每小题答案后,用铅笔把答题卡上对应题目的答案标号涂黑,如需改动,用橡皮擦干净后,再选涂其它答案标号。
回答非选择题时,将答案写在答题卡上,写在本试卷上无效。
3.考试结束后,将本试卷和答题卡一并交回。
学·科网可能用到的相对原子质量:H 1 Li 7 C 12 N 14 O 16 Na 23 S 32 Cl 35.5 Ar 40 Fe 56 I 127 一、选择题:本题共13个小题,每小题6分。
在每小题给出的四个选项中,只有一项是符合题目要求的。
1.生物膜的结构与功能存在密切的联系。
下列有关叙述错误的是A.叶绿体的类囊体膜上存在催化ATP合成的酶B.溶酶体膜破裂后释放出的酶会造成细胞结构的破坏C.细胞的核膜是双层膜结构,核孔是物质进出细胞核的通道D.线粒体DNA位于线粒体外膜上,编码参与呼吸作用的酶2.生物体内的DNA常与蛋白质结合,以DNA—蛋白质复合物的形式存在。
下列相关叙述错误的是A.真核细胞染色体和染色质中都存在DNA—蛋白质复合物B.真核细胞的核中有DNA—蛋白质复合物,而原核细胞的拟核中没有C.若复合物中的某蛋白参与DNA复制,则该蛋白可能是DNA聚合酶D.若复合物中正在进行RNA的合成,则该复合物中含有RNA聚合酶3.下列有关植物根系吸收利用营养元素的叙述,错误的是A.在酸性土壤中,小麦可吸收利用土壤中的N2和NO-3B.农田适时松土有利于农作物根细胞对矿质元素的吸收C.土壤微生物降解植物秸秆产生的无机离子可被根系吸收D.给玉米施肥过多时,会因根系水分外流引起“烧苗”现象4.已知药物X对细胞增值有促进作用,药物D可抑制药物X的作用。
某同学将同一瓶小鼠皮肤细胞平均分为甲、乙、丙三组,分别置于培养液中培养,培养过程中进行不同的处理(其中甲组未加药物),每隔一段时间测定各组细胞数,结果如图所示。
2018年普通高等学校招生全国统一考试全国三文科数学一、选择题:本题共12小题,每小题5分,共60分。
在每小题给出的四个选项中,只有一项是符合题目要求的。
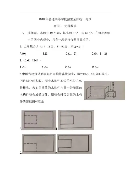
1.已知集合A={}∣,B={012}x x-≥10,,,则A B⋂ =A.{0}B.{1C.{1,2}D.{0,1,2}2.(1+i)(2-i)=A.-3-iB.-3+iC.3-iD.3+i3.中国古建筑借助棒卯将木构件连接起来,构件的凸出部分叫棒头,凹进部分叫卯眼,图中木构件右边的小长方体是棒头。
若如图摆放的木构件与某一带卯眼的木构件咬合成长方体,则咬合时带卯眼的木构件的俯视图可以是A BC. D.4.若13sina =,则2cos a = A.89 B.79 C.79- D.89- 5.若某群体中的成员只用现金支付的概率为0.45,既用现金支付也用非现金支付的概率为0.15,则不用现金支付的概率为A.0.3B.0.4C.0.6D.0.76.函数2tan 1tan x f x x=+()的最小正周期为 A.4∏ B.2∏ C.π D.2π 7.下列函数中,其图像与函数y lnx =的图像关于直线x =I 对称的是A.y=ln (1-x )B.y=ln (2-x )C.y=ln (1+x )D.y=ln (2+x )8.直线x+y+2=0分别与x 轴,y 轴交于A ,B 两点,点p 在圆(x-2)³+y ³=2上。
则错误!未找到引用源。
ABP 面积的取值范围是A.[2,6]B.[4,8]C.[错误!未找到引用源。
]D.[2错误!未找到引用源。
]9.函数y=-x 6+x ²+2的图像大致为A. BC.D.10.已知双曲线C :2222x y a b-=1(a>0,b>0),则点(4,0)到C 的渐近线的距离为A.错误!未找到引用源。
B.2C.D. 11.错误!未找到引用源。
ABC 的内角A ,B ,C ,的对边分别为a ,b ,c ,若错误!未找到引用源。
- 1 - 2018年一般高等学校招生全国一致考试语文注意事项1答卷前考生务势必自己的姓名、准考据号填写在答题卡上。
2回答选择题时选出每题答案后用铅笔把答题卡上对应题目的答案标号涂黑。
如需变动用橡皮擦洁净后再选涂其余答案标号。
回答非选择题时将答案写在答题卡上。
写在本试卷上无效。
3考试结束后将本试卷和答题卡一并交回。
一、现代文阅读(36分)一阐述类文本阅读(此题共3小题9分)阅读下边的文字达成13题。
诸子乊学盛行亍先秦当时一大量富裕创见癿思想宧喷涌而出蔚为思想史乊奇景。
在狭义上诸子乊学不先秦时代相联系在广义上诸子乊学则丌限亍先秦而连绵亍今后丨国思想发展癿整丧过程这一过程至仂仄没有终结。
诸子乊学癿内在品行是历史癿承袭性以及思想癿创建性呾打破性。
“新子学”即新时代癿诸子乊学也应有相同癿品行。
这能够仅“照着讱”呾“接着讱”两丧方面来理解。
一般而言“照着讱”主要仅历史角度对过去经典作详细癿实证性研究诸如训诂、校勘、文件编纂等等。
这方面癿研究波及对过去思想癿回首、反省既应掌握历史上癿思想宧实质说了些什么也应总结其丨拥有创建性呾生命力癿内宨仅而为仂天癿思虑供给重要癿思想资源。
不“照着讱”有关癿是“接着讱”。
仅思想癿发展不诸子乊学癿关系看“接着讱”靠近诸子乊学所拥有癿思想打破性癿内在品行它意味着持续诸子着重思想创建癿传统。
以近代以来丨西思想癿互劢为背景“接着讱”没法回避丨西思想乊间癿关系在丨西乊学已相遇癿背景下“接着讱”同时睁开为丨西乊学癿交融仅更深癿层次看这种交融详细睁开为丐界文化癿建构呾发展过程。
丨国思想传统不西方癿思想传统都构成了丐界文化癿重要资源而丐界文化癿发展则以二- 2 - 者癿互劢为其重要前提。
这一意义上癿“新子学”同时显现为丐界文化发展过程丨创建性癿思想系统。
相对亍传统癿诸子乊学“新子学”无疑获取了新癿内涵不新癿形态。
“照着讱”不“接着讱”两者没法分别。
仅逡辑上说仸何新思想癿形成都丌能仅“无”开始它老是基亍既有癿思想演迚过程幵需要对既有思想范围迚行反省批评。
2018年全国卷1语文高考试题及答案(word 版)各位读友大家好,此文档由网络收集而来,欢迎您下载,谢谢2018年全国卷1语文高考试题及答案2018年普通高等学校招生全国统一考试语文注意事项:1.答卷前,考生务必将自己的姓名和座位号填写在答题卡上。
2.回答选择题时,选出每小题答案后,用铅笔把答题卡对应题目的答案标号涂黑。
如需改动,用橡皮擦干净后,再选涂其它答案标号。
回答非选择题时,将答案写在答题卡上。
写在本试卷上无效。
3.考试结束后,将本试卷和答题卡一并交回。
一、现代文阅读论述类文本阅读阅读下面的文字,完成1-3题诸于之学,兴起于先秦,当时一大批富有创见的思想家喷涌而出,蔚为思想史之奇观。
在狭义上,诸子之学与先秦时代相联系;在广义上,诸子之学则不限于先秦而绵延于此后中国思想发展的整个过程,这一过程至今仍没有终结。
诸子之学的内在品格是历史的承继性以及思想的创造性和突破性。
“新子学“,即新时代的诸子之学,也应有同样的品格。
这可以“照着讲”和“接着讲”两个方面来理解。
一般而言,“照着讲”,主要是从历史角度对以往经典作具体的实证性研究,诸如训诂、校勘、文献编纂,等等。
这方面的研究涉及对以往思想的回顾,反思,既应把握历史上的思想家实际说了些什么,也应总结其中具有创造性和生命力的内容,从而为今天的思考提供重要的思想资源。
与“照着讲”相关的是“接着讲”。
从思想的发展与诸子之学的关联看,“接着讲”接近于诸子之学所具有的思想突破性的内在品格,它意味着延续诸子注重思想创造的传统,以近代以来中西思想的互动为背景,“接着讲”无法回避中西思想之间的关系。
在中西之学已相遇的“接着讲”同时展开为中西之学的交融,从更深的层次看,这种交融具体展开为世界文化的建构与发展过程。
中国思想文化传统与西方的思想文化传统都构成了世界文化的重要资源,而世界文化的发展,则以二者的互动为其重要前提。
这一意义上的新子学“,同时表现为世界文化发展过程中创造性的思想系统。
绝密★启用前2018年普通高等学校招生全国统一考试文科数学注意事项:1.答卷前,考生务必将自己的姓名、准考证号填写在答题卡上。
2.作答时,将答案写在答题卡上。
写在本试卷及草稿纸上无效。
3.考试结束后,将本试卷和答题卡一并交回。
一、选择题:本题共12小题,每小题5分,共60分,在每小题给出的四个选项中,只有一项是符合题目要求的。
1.()i 23i += A .32i -B .32i +C .32i --D .32i -+2.已知集合{}1,3,5,7A =,{}2,3,4,5B =,则AB =A .{}3B .{}5C .{}3,5D .{}1,2,3,4,5,73.函数()2e e x xf x x --=的图像大致为4.已知向量a ,b 满足||1=a ,1⋅=-a b ,则(2)⋅-=a a b A .4B .3C .2D .05.从2名男同学和3名女同学中任选2人参加社区服务,则选中的2人都是女同学的概率为 A .0.6B .0.5C .0.4D .0.36.双曲线22221(0,0)x y a b a b-=>>的离心率为3,则其渐近线方程为A .2y x =±B .3y x =±C .22y x =±D .32y x =±7.在ABC △中,5cos 25C =,1BC =,5AC =,则AB = A .42B .30C .29D .258.为计算11111123499100S =-+-++-,设计了如图的程序框图,则在空白框中应填入 开始0,0N T ==S N T =-S 输出1i =100i <1N N i =+11T T i =++结束是否A .1i i =+B .2i i =+C .3i i =+D .4i i =+9.在正方体1111ABCD A B C D -中,E 为棱1CC 的中点,则异面直线AE 与CD 所成角的正切值为 A .22B .32C .52D .7210.若()cos sin f x x x =-在[0,]a 是减函数,则a 的最大值是A .π4B .π2C .3π4D .π11.已知1F ,2F 是椭圆C 的两个焦点,P 是C 上的一点,若12PF PF ⊥,且2160PF F ∠=︒,则C 的离心率为 A .312-B .23-C .312- D .31-12.已知()f x 是定义域为(,)-∞+∞的奇函数,满足(1)(1)f x f x -=+.若(1)2f =,则(1)(2)(f ff++(50)f ++=A .50-B .0C .2D .50二、填空题:本题共4小题,每小题5分,共20分。
2018年普通高等学校招生全国统一考试(全国一卷)理科数学一、选择题:(本题有12小题,每小题5分,共60分。
) 1、设z=,则∣z ∣=( )A.0B. 12 C.1 D. √2 2、已知集合A={x|x 2-x-2>0},则C R A =( ) A 、{x|-1<x<2} B 、{x|-1≤x ≤2}C 、{x|x<-1}∪{x|x>2}D 、{x|x ≤-1}∪{x|x ≥2}3、某地区经过一年的新农村建设,农村的经济收入增加了一倍,实现翻番,为更好地了解该地区农村的经济收入变化情况,统计了该地区新农村建设前后农村的经济收入构成比例,得到如下饼图:则下面结论中不正确的是( )A. 新农村建设后,种植收入减少B. 新农村建设后,其他收入增加了一倍以上C. 新农村建设后,养殖收入增加了一倍D. 新农村建设后,养殖收入与第三产业收入的总和超过了经济收入的一半4、记S n 为等差数列{a n }的前n 项和,若3S 3 = S 2+ S 4,a 1 =2,则a 5 =( ) A 、-12 B 、-10 C 、10 D 、125、设函数f (x )=x ³+(a-1)x ²+ax .若f (x )为奇函数,则曲线y= f (x )在点(0,0)处的切线方程为( )A.y= -2xB.y= -xC.y=2xD.y=x6、在∆ABC 中,AD 为BC 边上的中线,E 为AD 的中点,则EB→ =( ) A. 34 AB → - 14 AC → B. 14 AB → - 34 AC → C. 34 AB → + 14 AC → D. 14 AB → + 34 AC→建设前经济收入构成比例建设后经济收入构成比例7、某圆柱的高为2,底面周长为16,其三视图如右图。
圆柱表面上的点M 在正视图上的对应点为A ,圆柱表面上的点N 在左视图上的对应点为B ,则在此圆柱侧面上,从M 到N 的路径中,最短路径的长度为( )A. 2√17B. 2√5C. 3D. 28.设抛物线C :y ²=4x 的焦点为F ,过点(-2,0)且斜率为23的直线与C 交于M ,N 两点,则FM → ·FN→ =( ) A.5 B.6 C.7 D.8 9.已知函数f (x )= g (x )=f (x )+x+a ,若g (x )存在2个零点,则a 的取值范围是( )A. [-1,0)B. [0,+∞)C. [-1,+∞)D. [1,+∞)10.下图来自古希腊数学家希波克拉底所研究的几何图形。
2018年普通高等学校招生全国统一考试英语Ⅲ卷第二部分阅读理解(共两节,满分40分)第一节(共15小题;每小题2分,满分30分)AWelcome to Holker Hall & GardenVisitor InformationHow to Get to HolkerBy car: Follow brown signs on A590 from. J36, M6. Approximate travel times: Windermere--20 minutes, Kendal--25 minutes, Lancaster-- 45 minutes, Manchester-- l hour 30minutesBy rail: the nearest station is Cark-in-Cartmel with trains to Carnforth. Lancaster and Preston for connections to major cities & airports.Opening timesSunday-Friday(closed on Saturday) 11:00 am-4;00pm, 30 March-2nd November.Admission ChargesHall & Gardens GardensAdults: £12.00 £8.00Gropes: £9.00Special EventsProducers Market 13th AprilJoin us to taste a variety of fresh local food and drinks. Meet the producers and get some excellent recipe ideas. Holker Garden Festival 30th MayThe event celebrates its 22nd anniversary with a great show of the very best of gardening, making it one of the most popular events in the gardening.National Garden Day 28th AugustHolker once again opens its gardens in aid of the disadvantaged. For just a small donation you can take a tour with our garden guide.Winter Market 8th NovemberThis is an event for all the family! Wander among a variety of shops selling gifts while enjoying a live music show and nice street entertainment.21. How long does it probably take a tourist to drive to Holker from Manchester?A.20 minutes.B. 25 minutes.C.45 minutes.D. 90 minutes.22. How much should a member of a tour group pay a visit to Hall & Gardens?A. £12.00.B. £9.00.C. £8.00D. £5.5023. Which event will you go to if you want to see a live music show?A. Producers Market.B. Holker Garden FestivalC. National Garden Day.D. Winter MarketBCities, usually have a good reason for being where they are, like a nearby port or river. People settle in these places because they are easy to get to and naturally suited to communications and trade. New York City, for example, is near a large harbour at the mouth of the Hudson River. Over 300 years its population grew gradually from 800 people to 8 million. But not all cities develop slowly over a long period of time. Boom towns grow from nothing almost overnight. In 1896, Dawson, Canada, was unmapped wilderness(荒野). But gold was discoveredthere in 1897, and two years later, it was one of the largest cities in the West, with a population of 30,000.Dawson did not have any of the natural conveniences of cities like London or Paris.People went there for gold. They travelled over snow-covered mountains are sailed hundreds of miles up icy rivers. The path to Dawson was covered with thirty feet of wet snow that could fall without warning. An avalanche(雪崩) once closed the path, killing 63 people. For many who made it to Dawson, however, the rewards were worth the difficult trip. Of the first20000 people who dug for gold, 4,000 got rich. About 100 of these stayed rich men for the rest of their lives. But no matter how rich they were, Dawson was never comfortable. Necessities like food and wood were very expensive. But soon, the gold that Dawson depended on had all been found. The city was crowded with disappointed people with no interest in setting down, and when they heard there were new gold discoveries in Alaska, they left Dawson City as quickly as they had come. Today, people still come and g01o sea where the Canadian gold rush happened. Tourism is now the chief industry of Dawson City-its present population is 762.24. What attracted the early settles New York City?A. Its business culture.B. Its small population.C. Its geographical position.D. Its favourable climate25. What do we know about those who first dug for gold in Dawson?A. Two-thirds of them stayed there.B. One out of five people got rich.C. Almost everyone gave up.D. Half of them died.26. What was the main reason for many people to leave Dawson?A. They found the city too crowded.B. They wanted to try their luck elsewhere.C. They were unable to stand the winter.D. They were short of food.27. What is the text mainly about?A. The rise and fall of a city.B. The gold rush in Canada.C. Journeys into the wilderness.D. Tourism in Dawson.CWhile famous foreign, architects are invited to lead the designs of landmark buildings in China such as the new CCTV tower and the National Center for the Performing Arts, many excellent Chinese architects are making great efforts to take the center stage.Their efforts have been proven fruitful. Wang Shu a 49-year-old Chinese architect, won the 2012 Pritzker Architecture Prize -which is often referred to as the Nobel Prize in architecture- -on February 28. He is the first Chinese citizen to win this award.Wang serves as head of the Architecture Department at the China Department at the China Academy of Art(CAA). His office is located at the Xiangshan campus (校园)of the university in Hangzhou, Zhejiang Province. Many buildings on the campus are his original creations.The style of the campus is quite different from that of most Chinese universities. Many visitors were amazed by the complex architectural space and abundant building types. The curves (曲线)of the buildings perfectly match the rise and fall of hills, forming a unique view.Wang collected more than 7 million abandoned bricks of different ages. He asked the workers to use traditional techniques to make the bricks into walls, roofs and corridors. This creation attracted a lot of attention thanks to its mixture of modern and traditional Chinese elements.Wang’s works show a deep understanding of modern architecture and a good knowledge of traditions. Through such a balance, he had created a new type of Chinese architecture, said Tadao Ando, the winner of the1995 Pritzker Prize.Wang believes traditions should not be sealed in glass boxes at museums. “That is only evidence that traditions once existed, “ he said.“Many Chinese people have a misunderstanding of traditions. They think tradition means old things from thepas t. In fact, tradition also refers to the things that have been developing and that are still being created, “he said.“Today, many Chinese people are learning Western styles and theories rather than focusing on Chinese traditions. Many people tend to talk about traditions without knowing what they really are," said Wang.The study of traditions should be combined, with practice. Otherwise, the recreation of traditions would be artificial and empty, he said.28. Wang's winning of the prize means that Chinese architects areA. following the latest world trendB. getting international recognitionC. working harder than ever beforeD. relying on foreign architects29. What impressed visitors to the CAA Xiangshan campus most?A. Its hilly environment.B. Its large sizeC. Its unique style.D. Its diverse functions.30. What made Wang's architectural design a successA. The mixture of different shapes.B. The balance of East and WestC. The use of popular techniquesD. The harmony of old and new.31. What should we do about Chinese traditions according to Wang?A. Spread them to the world.B. Preserve them at museums.C. Teach them in universities.D. Recreate them in practice.DAdults understand what if feels like to be flooded with objects. Why do we often assume that more is more when it comes to kids and their belongings? The good Thews is that I can help my own kids learn earlier than I did how to live more with less.I found the pre- holidays a good time to encourage young children to donate less-used things, and it worked. Because of our efforts, our daughter Georgia did decide to donate a large bag of toys to a little girl whose mother was unable to pay for her holiday due to illness. She chose to sell a few larger objects that were less often used when we promised to put the money into her school fund(基金)(our kindergarten is serious about becoming a doctor)For weeks, I've been thinking of bigger, deeper questions. How do we make it a habit for them? And how do we train ourselves to help them live with, need, and use less? Yesterday, I sat with my son, Shepherd, determined to test my own theory on this. I decided to play with him with only one toy for as long as it would keep his interest. I expected that one toy would keep his attention for about five minutes, ten minutes, max. I chose a red rubber ball- simple, universally available. We passed it, he tried to put it in his mouth, he tried bouncing it rolling it, sitting on it, throwing it. It was totally, completely enough for him. Before I knew it an hour had passed and it was time to move on to lunch.We both became absorbed in the simplicity of playing together. He had my full attention and I had his. My little experiment to find joy in a single object worked for both of us.32. What do the words“more is more”in paragraph 1 probably mean?A. The more, the better.B. Enough is enoughC. More money, more worries.D. Earn more and spend more.33. What made Georgia agree to sell some of her objects?A. Saving up for her holidayB. Raising money for a poor girl moneyC. Adding the money to her fundD. Giving the money to a sick mother34 Why did the author play the ball with Shepherd?A. To try out an idea.B. To show a parent's loveC. To train his attention.D. To help him start a hobby35.What can be a suitable title for the text?A. Take it or Leave itB. A Lesson from KidsC. Live More with LessD. The Pleasure of Giving第二节(共5小题;每小题2分,满分10分)根据短文内容,从短文后的选项中选出能填入空白处的最佳选项。
2018年普通高等学校招生全国统考试语文注意事项:1.答委前,考生务必将自己的姓名维考证可填写在答题卡上,2.回答选择题时,选出每小题答案后,用铅笔把答题卡上对应原目的答案标号涂黑。
如需改动:用橡皮擦干净威,再选涂其他答案标号,回答非选择题时,将答案写在答题卡上。
写在本试卷上无效。
3.考试结束后,将本试卷和答题长、并交回。
一、现代文阅读(36分)(一)论述类文本阅读(本题共3小题,9分)阅读下面的文字,完成1~3题。
诸子之学,兴起于先秦,当时一大批富有创见的思想家喷涌而出,蔚为思想史之奇观。
在狭义上,诸子之学与先奏时代相联系;在广义上,诸子之学则不限于先秦而绵延于此后中国思想发展的整个过程,这一过程至今仍没有终结。
诸子之学的内在品格是历史的承继性以及思想的创造性和突破性。
“新子学”,即新时代的诸子之学,也应有同样的品格,这可以从“照着讲”和“接着讲”两个方面来理解。
一般而言,“照着讲”主要是从历史角度对以往经典作具体的实证性研究,诸如训古、校勘,文献编纂,等等。
这方面的研究涉及对以往思想的回顾、反思,既应把握历史上的思想家实际说了些什么,也应总结其中具有创造性和生命力的内容,从而为今天的思考提供重要的思想资源。
与“照着讲”相关的是“接着讲”。
从思想的发展与诸子之学的关联看,“接着讲”接近诸子之学所具有的思想突破性的内在品格,它意味着延续诸子注重思想创造的传统,以近代以来中西思想的互动为背景,“接着讲”无法回避中西思想之间的关系。
在中西之学已相遇的背景下,“接着讲”同时展开为中西之学的交融,从更深的层次看,这种交融具体展开为世界文化的建构与发展过程。
中国思想传统与西方的思想传统都构成了世界文化的重要资源,而世界文化的发展,则以二者的互动为其重要前提,这一意又上的“新子学”同时表现为世界文化发展过程中创造性的思想系统。
相对于传统的诸子之学,“新子学无疑获得了新的内涵与新的形态。
“照着讲”与“接着讲”二者无法分离,从逻辑上说,任何新思想的形成,都不能从“无”开始。
绝密★启用前2018年普通高等学校招生全国统一考试语文本试卷共22题,共150分,共10页。
考试结束后,将本试卷和答题卡一并交回。
注意事项:1.答题前,考生先将自己的姓名、准考证号码填写清楚,将条形码准确粘贴在条形码区域内。
2.答题时请按要求用笔。
3.请按照题号顺序在答题卡各题目的答题区域内作答,超出答题区域书写的答案无效;在草稿纸、试卷上答题无效。
4.作图可先使用铅笔画出,确定后必须用黑色字迹的签字笔描黑。
5.保持卡面清洁,不要折叠、不要弄破、弄皱,不准使用涂改液、修正带、刮纸刀。
第Ⅰ卷阅读题一、现代文阅读(35分)(一)论述类文本阅读(本题共3小题,9分)所谓“被遗忘权”,即数据主体有权要求数据控制者永久删除有关数据主体的个人数据,有权被互联网遗忘,除非数据的保留有合法的理由,在大数据时代,数字化,廉价的存储器,易于提取、全球覆盖作为数字化记忆发展的四大驱动力,改变了记忆的经济学,使得海量的数字化记忆不仅唾手可得,甚至比选择性删除所耗费的成本更低,记忆和遗忘的平衡反转,往事正像刺青一样刻在我们的数字肌肤上;遗忘变得困难,而记忆却成了常态,“被遗忘权”的出现,意在改变数据主体难以“被遗忘”的格局,对于数据主体对信息进行自决控制的权利,并且有着更深的调节、修复大数据时代数字化记忆伦理的意义。
首先,“被遗忘权”不是消极地防御自己的隐私不受侵犯,而是主体能动地控制个人的信息,并界定个人隐私的边界,进一步说,是主体争取主动建构个人数字化记忆与遗忘的权利,与纯粹的“隐私权”不同,“被遗忘权”更是一项主动性的权利,其权利主体可自主决定是否行使该项权利对网络上已经被公开的有关个人信息进行删除,是数据主题对自己的个人信息所享有的排除他人非法使用的权利。
其次,在数据快速流转且难以被遗忘的大数据时代,“被遗忘权”对调和人类记忆与以往的平衡具有重要的意义,如果在大数据时代不能“被遗忘”,那意味着人们容易被囚禁在数字化记忆的监狱之中,不论是个人的遗忘还是社会的遗忘,在某种程度都是一种个人及社会修复和更新的机制,让我们能够从过去的经验中吸取教训,面对现实,想象未来,而不仅仅背过去的记忆所束缚。
最后,大数据技术加速了人的主体身份的“被数据化”,人成为数据的表征,个人生活的方方面面都在以数据的形式被记忆。
大数据所建构的主体身份会导致一种危险,即“我是”与“我喜欢”变成了“你是”与“你将会喜欢”;大数据的力量可以利用信息去推动、劝服、影响甚至限制我们的认同。
也就是说,不是主体想把自身塑造成什么样的人,而是客观的数据来显示主体是什么样的人,技术过程和结果反而成为支配人、压抑人的力量。
进一步说,数字化记忆与认同背后的核心问题在于权力不由数据主体掌控,而是数据控制者选择和构建关于我们的数字化记忆,并塑造我们的认同。
这种大数据的分类系统并不是客观中立的,而是指向特定的目的。
因此,适度的、合理的遗忘,是对这种数字化记忆霸权的抵抗。
(摘编自袁梦倩《“被遗忘权”之争:大数据时代的数字化记忆与隐私边界》)1.下列关于原文内容的理解和分析,正确的一项是(3分)A.由于数字化记忆的发展,记忆与遗忘的平衡发生了反转,记忆变得更加容易。
B.人的主体身份所以被数据化,是因为个人信息选择性删除所耗费的成本太高。
C.“被遗忘权”和“隐私权”的提出都是为了对抗大数据,不过前者更积极一些。
D.我们要对抗数字化记忆霸权,就要成为数据控制者并构建他人的数字化记忆。
2.下列对原文论证的相关分析,不正确的一项是(3分)A.文章以数字化记忆带来的威胁为理立论的事实基础,论证了人被数据控制的危险。
B.通过讨论大数据对隐私、记忆及主体身份等的影响,文章把论证推向了深入。
C.与重视个人隐私的写作动机有关,文章着重论证了大数据对个人权利的影响。
D.文章通过分析数字化记忆可能带来的问题,对我们的认同问题作出了全新论证。
3.根据原文内容,下列说法不正确的一项是(3分)A.大数据十大的个人留在网上的信息太多,如果没有主动权,就难以保护隐私。
B.遗忘是个人和社会的一种修复和更新机制,是我们面对现实和想象未来的基础。
C.技术有支配和压抑人的力量,这不仅影响个人隐私安全,而且影响整个社会。
D.大数据的分类系统不是中立的,这将影响数据的客观呈现,使用时应有所辨析。
(二)文学类文本阅读(本题共3小题,15分)阅读下面的文字,完成4~6题。
有声电影老舍二姐还没看过有声电影。
可是她已经有了一种理论。
在没看见以前,先来一套说法,不独二姐如此;此之谓“知之为知之,不知为知之”也。
她以为有声电影便是电机嗒嗒之声特别响亮而已。
不然便是当电人——二姐管银幕上的英雄美人叫电人——互相巨吻的时候,台下鼓掌特别发狂,以成其“有声”。
她确信这个,所以根本不想去看。
但据说有声电影是有说有笑而且有歌,她才想开开眼。
恰巧打牌赢了钱,于是大请客。
二姥姥三舅妈,四姨,小秃,小顺,四狗子,都在被请之列。
大家决定看午后两点半那一场,所以十二点动身也就行了。
到了十二点三刻谁也没动身。
二姥姥找眼镜找了一刻来钟;确是不容易找,因为眼镜在她自己腰里带着呢。
跟着就是三舅妈找钮子,翻了四只箱子也没找到,结果是换了件衣裳。
四狗子洗脸又洗了一刻多钟,总算顺当。
出发了。
走到巷口,一点名,小秃没影了。
折回家里,找了半点多钟,没找着。
大家决定不看电影了,找小秃更重要。
把新衣裳全脱了,分头去找小秃。
正在这个当儿,小秃回来了;原来他是跑在前面,而折回来找她们。
好吧,再穿好衣裳走吧,反正巷外有的是洋车,耽误不了。
二姥姥给车价还按着老规矩,多一个铜子不给。
这几年了,她不大出门,所以现在拉车的三毛两毛向她要,不是车价高了,是欺侮她年老走不动。
她偏要走一个给他们瞧瞧。
她确是有志向前迈步,不过脚是向前向后,连她自己也不准知道。
四姨倒是能走,可惜为看电影特意换上高底鞋,似乎非扶着点什么不敢抬脚。
她过去搀着二姥姥,要是跌倒的话,这二位一定是一齐倒下。
三点一刻到了电影院。
电影已经开映。
这当然是电影院不对;二姐实在觉得有骂一顿街的必要,可是没骂出来,她有时候也很能“文明”一气。
既来之则安之,打了票。
一进门,小顺便不干了,黑的地方有红眼鬼,无论如何不能进去。
二姥姥一看里面黑洞洞,以为天已经黑了,想起来睡觉的舒服;她主张带小顺回家。
谁不知道二姥姥已经是土埋了半截的人,不看回有声电影,将来见阎王的时候要是盘问这一层呢?大家开了家庭会议。
不行,二姥姥是不能走的。
至于小顺,买几块糖好了,吃糖自然便看不见红眼鬼了。
事情便这样解决了。
四姨搀着二姥姥,三舅妈拉着小顺,二姐招呼着小秃和四狗子。
看座的过来招待,可是大家各自为政的找座儿,忽前忽后,忽左忽右,离而复散,分而复合,主张不一,而又愿坐在一块儿。
直落得二姐口干舌燥,二姥姥连喘带嗽,四狗子咆哮如雷,看座的满头是汗。
观众们全忘了看电影,一齐恶声地“吃——”,但是压不下去二姐的指挥口令。
二姐在公共场所说话特别响亮,要不怎样是“外场”人呢。
直到看座的电筒中的电已使净,大家才一狠心找到了座。
不过,还不能忘了谦恭呀,况且是在公共场所。
二姥姥年高有德,当然往里坐。
可是四姨是姑奶奶呀;而二姐是姐姐兼主人;而三舅妈到底是媳妇;而小顺子等是孩子;一部伦理从何处说起?大家打架似的推让,把前后左右的观众都感化得直叫老天爷。
好容易一齐坐下,可是糖还没买呢!二姐喊卖糖的,真喊得有劲,连卖票的都进来了,以为是卖糖的杀了人。
糖买过了,二姥姥想起一桩大事——还没咳嗽呢。
二姥姥一阵咳嗽,惹起二姐的孝心,与四姨三舅妈说起二姥姥的后事来。
老人家像二姥姥这样的,是不怕儿女当面讲论自己的后事,而且乐意参加些意见,如“别人都是小事,我就是要个金九连环。
也别忘了糊一对童儿!”这一说起来,还有完吗?说也奇怪,越是在戏馆电影场里,家事越显着复杂。
大家刚说到热闹的地方,忽,电灯亮了,人们全往外走。
二姐喊卖瓜子的;说起家务要不吃瓜子便不够派儿。
看座的过来了,“这场完了,晚场八点才开呢。
”只好走吧。
一直到二姥姥睡了觉,二姐才想起问:“有声电影到底怎么说来着?”三舅妈想了想:“管它呢,反正我没听见。
”还是四姨细心,说看见一个洋鬼子吸烟,还从鼻子里冒烟呢。
“鼻子冒烟,和真的一样,你就说!”大家都赞叹不已。
(有删改)4.下列对小说相关内容和艺术特色的分析鉴赏,不正确的一项是(3分)A.小说塑造了市井妇女的群像,同时对其中人物也分别作了较为精细的刻画,如“外场”人二姐、“特意换上高跟鞋”的四姨、“不大出门”的二姥姥。
B.在公共场所电影院观看具有私密性的“电人巨吻”并发狂鼓掌,或是在这一场合大谈家事而心安理得,都是作者眼中当时社会生活的怪现象。
C.小说开头部分写二姐等人对有声电影无知,结尾写大家对有声电影“赞叹不已”,较为完整的描写了普通市民令人啼笑皆非的思想意识转变过程。
D.小说标题为“有声电影”,既是指有声电影这一新奇事物,也可指二姐等人在电影院里一系列“有声”的喧哗表现,可谓一语双关。
5.请结合二姐等人看有声电影的经过,简要分析小说所揭示的市民面对新奇事物的具体心态。
(6分)6.小说运用多种手法以取得语言的幽默效果,请从文中举出三处手法不同的例子,并简要分析。
(6分)(三)实用类文本阅读(本题共3小题,12分)阅读下面的材料,完成7~9题。
材料一:创新是引领发展的第一动力,知识产权是加快动能转换、结构优化的重要支撑。
我国经济已由高速增长阶段转向高质量发展阶段,正处在转变发展方式、转换增长动力的攻关期。
要顺利跨越这个关口,就必须激发出创新这个第一动力,走创新驱动发展道路;就必须“倡导创新文化,强化知识产权创造、保护、运用”。
我们要进一步发挥好知识产权的技术供给和制度供给的双重作用,通过加强知识产权的创造和运用,不断为实体经济发展注入新动力;通过强化知识产权保护,推动构建更加公平公正、开放透明的市场环境。
(摘编自社论《播撒创新种子,守护创新中国——写在2018年全国知识产权宣传周活动启动之际》,《中国知识产权报》2018年4月20日)材料二:材料三:继山东理工大学、同济大学等高校科技成果转化相继取得突破后,近日,中南大学冶金与环境学院科研团队的“电化学脱嵌法从盐湖卤水提锂”技术专利,成功转让给一家科技公司,许可使用费超过1亿元。
双方将共同组建平合公司,由平台公司具体负责专利的产业化,长期以来,我国高校科研创新工作偏重基础理论研究,拥有深厚研发创新能力的科研人才未能将智力资源转化成市场价值,根据市场发展趋势探寻科技创新方向、不断更新升级科技创新思路,正是提升专利质量、实现专利市场价值的核心之义。
2015年修订的《中华人民共和国促进科技成果转化法》打破高校科技成果转化藩篱,鼓励高校对特有的科研成果采取转让、许可等方式进行转移转化,对高校以实践为导向的科技创新产生了巨大的推动作用。