XX公司职位分级员工评定办法
- 格式:doc
- 大小:107.50 KB
- 文档页数:9
员工职级评定细则制度范本一、总则为了建立科学、合理、有效的员工职级评定体系,激发员工的工作积极性和创造性,促进公司持续发展,特制定本细则。
本细则适用于公司全体员工。
二、职级划分1. 职级分为初级、中级、高级三个等级,分别为1-3级、4-6级、7-9级。
2. 各职级之间的晋升关系为:初级→中级→高级。
3. 职级的划分依据为:岗位性质、工作难度、工作责任、工作能力、业绩表现等方面。
三、评定条件1. 初级评定条件:(1)学历要求:大专及以上学历;(2)工作年限:1年及以上;(3)业务能力:掌握基本业务知识,能独立完成工作任务。
2. 中级评定条件:(1)学历要求:本科及以上学历;(2)工作年限:3年及以上,其中1年及以上初级职级工作经验;(3)业务能力:熟练掌握业务知识,具备一定的管理能力,能独立解决工作中遇到的问题。
3. 高级评定条件:(1)学历要求:硕士及以上学历;(2)工作年限:5年及以上,其中2年及以上中级职级工作经验;(3)业务能力:精通业务知识,具备较强的管理能力,能在工作中发挥关键作用。
四、评定程序1. 个人申请:员工根据自己的工作年限、业务能力等条件,向公司提出职级评定申请。
2. 部门初审:各部门负责人对申请人的工作进行初审,提出初审意见。
3. 评审委员会评审:公司设立评审委员会,对申请人的资格进行评审,提出评审意见。
4. 总经理审批:评审委员会将评审意见提交给总经理,总经理进行审批。
5. 公布结果:公司将审批结果进行公布,对评定成功的员工予以晋升职级。
五、职级晋升1. 职级晋升周期为一年,员工可在晋升周期内根据评定条件申请晋升。
2. 职级晋升成功后,员工享受相应职级的待遇。
3. 职级晋升失败后,员工可在下一个晋升周期内再次申请。
六、职级调整1. 职级调整分为向上调整和向下调整。
2. 向上调整需满足以下条件:(1)现职级满一年;(2)符合晋升条件;(3)经过评审委员会评审通过。
3. 向下调整需满足以下条件:(1)现职级满一年;(2)因工作表现、业务能力等原因,需要进行职级调整。
xxxxxxx生产辅助、行政后勤人员工资职等职级评定办法页脚内容0第一章总则一、为了实现公司人才战略目标,激发员工潜能,拓展员工职业生涯发展通道,实现企业对“业绩、能力双优”员工的价值肯定与激励,帮助员工提升个人工作能力,满足自我实现的成长需要,实现员工与企业的共同成长,特制定本办法。
二、本办法所称的员工是指除经理级人员以外的生产辅助、行政后勤人员。
第二章职等职级体系详见《xxxxxxx生产辅助、行政后勤人员薪酬管理制度》第七、八章。
第三章评定原则一、公平、公正、公开原则通过科学的测评流程、评价方法以等方式,体现职等职级评定上的公平、公正、公开。
二、综合评价原则从工作业绩、岗位技能、工作年限及特殊加分等角度综合评价员工职等职级。
三、能上能下原则按照综合评定情况实现员工职等职级等级的晋升、保留或下降。
第四章组织机构一、职等职级评定领导小组组长:公司总经理页脚内容1成员:行政中心负责人、财务中心总监职责:负责评定办法审议,评定工作的指导、相关政策决策,并对职等职级评定结果进行审核认定。
二、职等职级评定办公室办公室设在行政中心组长:人力资源部经理成员:人力资源部相关人员职责:负责方案的制定,评定工作的整体安排及指导。
审核评定结果,并报职等职级评定领导小组决策。
三、职等职级评定小组各部门设置职等职级评定小组组长:各部门总监/经理成员:各部门副主任、主任助理及相关人员职责:负责本部门评定工作的组织实施,成绩统计,评定结果汇总,并报人力资源部审核。
第五章评定方法一、评定周期:每年开展一次。
二、评定方式:以人力资源部为主导,以部门为单位进行职等职级评定。
三、评定考核内容:页脚内容2职等职级评定内容由工作业绩评估、岗位技能评估、岗位年限以及特殊加分四部分组成。
评定成绩采用百分制,具体见下表:(一)工作业绩评估:主要是对员工在本职位上的工作业绩情况进行评价。
以员工年度绩效结果为主要评估依据。
(二)岗位技能评估:主要是对员工在本职位上所应具备的知识、专业技术进行的评价。
XX集团岗位层级评价方案(草案)岗位层级评价是在岗位分析的基础上,通过一些方法来确定单位内部岗位与岗位之间的相对价值。
一、岗位层级评价的原则岗位层级评价作为薪酬制定的客观基础,对评价结果的公正性和科学性具有严格的要求,为了确保评价结果获得集团员工的认同,在岗位层级评价过程中应注意以下原则:(一)客观性原则。
岗位层级评价的对象是岗位,而不是从事某个岗位具体的任职者。
在评价过程中不要掺杂对在岗员工的主观印象。
(二)适用性原则。
岗位层级评价坚持从集团的实际情况出发,选择适合集团的评价工具,评价方法以及程序,以期顺利实现岗位层级评价的目的。
(三)统一性原则。
岗位层级评价按照统一的评价工具和评价标准,以确保岗位层级评价结果的公平性。
(四)员工参与原则。
岗位层级评价过程中让不同层次员工适当参与到岗位层级评价工作中来,增强对岗位层级评价的认同性。
二、岗位层级评价方法的选择根据集团的要求,并结合集团自身的实际情况,在这次岗位层级评价中我们选择了因素评分法。
因素评分法根据所选定的评价要素,将每个要素的不同水平进行界定,并赋予一定的分值,然后按照这些要素的描述对岗位进行评价,得到每个岗位的总分数,以此作为确定岗位层级的重要依据。
三、岗位层级评价工具的设置岗位层级评价工具是在工作分析的基础上根据需评价岗位的共同特点所提取的评价要素的集合,通过岗位层级评价工具能够建立起评价岗位的相关共性,使岗位之间具有可比性。
职位调查问卷:为了提供你目前职位的有关信息而设计的,其目的不是衡量员工的业绩和生产率,而是分析和描述员工工作的一个工具。
目的是为部门评价、职位评价提供原始材料。
部门评价表:是根据指导监督、决策的责任、工作方法、内部协调、外部协调几个维度来衡量部门承担职能多少和责任大小。
职位评价表:选择了知识与技能、影响/责任、解决问题/制定决策、行动自由度、沟通技能、工作条件等要素,从多个纬度体现了职位的价值。
这六项因素当中,知识与技能、沟通技能考虑的是一个职位需要的投入,行动自由度、工作条件主要考虑的是职位价值实现的过程,而影响/责任和解决问题/制定决策则衡量职位产出的价值。
公司员工职级升降积分管理(暂行)办法员工职级划分一、总则1. 为建立科学、合理的员工职级升降机制,充分调动员工工作积极性,提高公司整体运营效率,根据公司实际情况,特制定本办法。
2. 本办法适用于公司全体正式员工。
3. 员工职级划分遵循公平、公正、公开的原则,以员工的工作能力、业绩贡献、综合素质为主要依据。
二、职级划分1. 员工职级划分为初级、中级、高级、资深四个级别。
2. 各职级对应的基本条件如下:(1)初级:具备基本的专业知识和技能,能独立完成本职工作。
(2)中级:具备较为丰富的专业知识和技能,能独立解决工作中的问题,指导初级员工。
(3)高级:具备深厚的专业知识和技能,能主持重要项目,指导中级员工。
(4)资深:具备卓越的专业知识和技能,对行业有深入理解,能带领团队完成重大任务。
三、职级升降积分管理1. 员工职级升降以年度为周期,根据员工年度绩效、积分等情况进行。
2. 员工职级升降积分包括以下三个方面:(1)绩效积分:根据员工年度绩效评价结果,按比例折算成积分。
(2)能力积分:根据员工参加的专业技能培训、获得的职业资格证书等情况,给予相应积分。
(3)贡献积分:根据员工在工作中取得的突出成果、获得的表彰等情况,给予相应积分。
3. 员工职级升降的具体标准如下:(1)晋升:员工年度积分达到晋升职级积分要求,且符合相应职级的基本条件。
(2)降级:员工年度积分未达到当前职级积分要求,或出现重大失误、违规行为。
四、职级升降程序1. 每年度末,人力资源部门组织对员工进行绩效评价,计算员工年度积分。
2. 根据员工年度积分和职级升降标准,人力资源部门提出职级升降建议。
3. 总经理审批通过后,公布职级升降结果。
4. 职级升降结果作为员工薪酬调整、岗位变动的重要依据。
五、附则1. 本办法自发布之日起实施。
2. 本办法解释权归公司人力资源部门。
3. 如有未尽事宜,可根据实际情况予以补充。
六、职级晋升条件1. 初级晋升至中级条件:(1)连续两年绩效评价合格;(2)累计获得能力积分达到规定标准;(3)获得公司或行业表彰者优先。
员工等级评估方案一、目的为了响应公司员工岗位级别制度,本着公开、公正、透明的原则对公司团队部、会务部员工,进行岗位级别评估,此次评估作为员工岗位级别评定的主要依据,将严格按照级别标准进行全面的工作评估。
二、评分比例及标准分值分为A 、B 两部分,各占50%的分值。
1、A 部分,员工自评占10%,互评占40%。
A=员工自评(10%)+被评员工总得分参与评定该员工的人数(40%) 2、B 部分,评估小组综合评定占50%。
由评估小组负责收集相关资料,包括被评估员工所经手项目资料,工作业绩等,并对员工的专业技能,工作态度,个人素质等多方面因素进行综合评分,得出的平均分为B 部分的分值。
B=评估小组总分数参与评定人数三、分值标准四、使用范围团队部、会务部所有转正员工。
五、基本原则1、透明原则考核流程、考核方法和考核指标清晰明确;评估者要向被评估者明确说明岗位等级评估的标准、程序、方法、时间等事宜,使考评者与被考评者对评估目标不会存在明显的分歧,考评管理有透明度。
2、客观原则考核结果是以各种统计数据和客观事实为基础的,对被考核者的任何考核评估都应该有事实依据,尽可能避免个人主观因素影响考核结果的客观性。
3、公正原则考核以360维度进行,涉及工作态度、工作能力、工作职责等多方面因素;并成立专门评估小组与所有被评估员工一起对整个过程实行全程监控,严谨出现舞弊现象。
六、评估时间新员工转正当月、转正员工每年评估一次。
七、评估参与者公司按照岗位等级评估的有关规定成立评估小组,由总经理、副总经理,总经办主任,会务部经理,团队部主管,人力资源专员及其他相关人员组成。
八、实施方法1、人力资源专员负责岗位级别评估的沟通,确保参与者明确岗位级别评定的目的和意义;准备评估所用的各种表格;负责组织、协调评估工作,进行时间进度控制、答疑等;事后撰写总结报告,就存在的问题和下一步的工作建议向公司领导汇报。
2、部门经理负责与下属进行沟通,客观公正地对下属的岗位进行评定,并帮助下属认识到工作中存在的有待改善的问题;针对绩效评估中出现的问题随时与上级主管领导及总经办沟通并提出意见和建议。
【关键字】标准
西电国际职位分级员工评定办法
1 评定组织
对职位进行分级员工的资格评定由办公室进行组织,成立职位分级评定小组,成员包括公司高层及人力资源管理主管人员。
2 评定方法
对职位分级的评定分为任职资格评定和业绩评估两个步骤。
2.1任职资格的评定。
由评定小组根据不同层级的任职资格标准及员工的实际情况进行判定,判断其属于符合哪一级别的任职要求。
2.2工作业绩评估。
由评定小组对员工过去三年的工作业绩进行评估,并根据评分标准打分。
如果最终评估分数达就任职资格确定级别的最低业绩要求,则可以确定聘任为本级别职位;如果评估分数低于任职资格确定级别的最低业绩要求,则降为下一级进行聘任。
2.3 职位分级员工评定表
3 评定标准
3.1 项目工程师评定标准
1)任职资格
2)工作业绩评分表
3)最低工作业绩要求
3.2 销售工程师评定标准(国贸中心、进出口部)
1)任职资格
2)工作业绩评分表
3)最低工作业绩要求
3.3劳务中心业务员评定标准
1)任职资格
2)工作业绩评分表
3)最低工作业绩要求
4)工作业绩评分表
5)最低工作业绩要求
6)最低工作业绩要求
7)工作业绩评分表
8)最低工作业绩要求
此文档是由网络收集并进行重新排版整理.word可编辑版本!。
XXX公司职等职级划分制度为了确保XXX公司内部职业发展的公平性和透明性,以及为员工的职业发展提供明确的指导和机会,XXX公司制定了职等职级划分制度。
该制度旨在根据员工的能力、经验、职业成绩以及工作责任等因素,将员工分为不同等级和级别,以便公司能够更好地管理和使用人力资源。
一、职等职级的定义1.职等:职等是根据员工的工作内容和职责来划分的。
职等的划分依据包括职责范围、岗位要求、工作经验、专业知识等因素。
2.职级:职级是根据员工在公司内的层级和管理职责来划分的。
职级的划分依据包括领导能力、管理经验、协调能力等因素。
二、职等职级的划分准则1.职等划分准则:(1)E级:通常适用于刚入职的员工或者对工作要求较低的员工,责任范围较小,需要全面指导和监督。
(2)D级:适用于有一定工作经验和能力的员工,能够独立完成工作任务,具备较强的专业技能和自我管理能力。
(3)C级:适用于在一些专业领域有一定成就并能够带领团队协作的员工,具备较强的项目管理和决策能力。
(4)B级:适用于在一些领域具备深厚知识和经验,并能够在该领域有所贡献的员工,通常是公司内部专家级别。
(5)A级:适用于对公司整体发展具有重要贡献的员工,具备战略决策和领导团队的能力,是公司内核心管理人员的级别。
2.职级划分准则:(1)P级:适用于初级管理岗位,责任范围较小,需要完成团队目标并具备一定的领导能力。
(2)M级:适用于中级管理岗位,需要协调不同团队的工作,并能够管理和培养下属。
(3)S级:适用于高级管理岗位,需要制定并执行公司战略,负责公司核心业务的发展和管理。
三、职等职级晋升机制1.职等晋升机制:每位员工在加入公司时,会被分配一个起始的职等。
员工可通过参加公司内部培训、提升工作能力、积极参与公司项目等方式,逐渐提升到更高层次的职等。
2.职级晋升机制:每位员工在加入公司后,会有一个起始的职级。
员工可通过工作表现、管理能力的表现以及公司内部的晋升评审等方式,逐渐提升到更高层次的职级。
评岗评级方案模板一、目的为提高公司员工的工作积极性和工作质量,建立一套公正、公平、合理的评岗评级体系,特制定本方案。
二、适用范围本方案适用于公司全体员工。
三、评岗评级原则1. 客观公正:评价标准明确,评价过程公开透明,确保评价结果的客观公正。
2. 激励为主:通过评岗评级,激励员工发挥自身潜力,提高工作积极性。
3. 量化管理:采用量化指标进行评价,使评价结果更具说服力。
4. 持续改进:通过评岗评级,发现不足,持续改进,提高工作质量。
四、岗位等级划分根据公司实际情况,将岗位等级划分为以下五级:1. A级:高级管理岗位,如总经理、副总经理等;2. B级:中层管理岗位,如部门经理、项目经理等;3. C级:基层管理岗位,如主管、组长等;4. D级:专业技术岗位,如设计师、工程师等;5. E级:操作工岗位,如生产工人、客服人员等。
五、评级标准及方法1. 工作绩效:根据员工的工作完成情况、工作质量、工作效率等方面进行评价,权重为40%。
2. 工作能力:根据员工的专业技能、沟通协调能力、解决问题的能力等方面进行评价,权重为30%。
3. 工作态度:根据员工的工作态度、责任心、团队合作精神等方面进行评价,权重为20%。
4. 培训发展:根据员工的培训学习成果、职业发展规划等方面进行评价,权重为10%。
六、评岗评级流程1. 制定评价标准:根据公司实际情况和岗位特点,制定具体的评价标准。
2. 自我评价:员工根据评价标准进行自我评价,填写自评表。
3. 主管评价:主管根据评价标准对下属员工进行评价,填写评价表。
4. 汇总评价结果:人事部门汇总员工自评和主管评价结果,进行综合评定。
5. 结果反馈:将评岗评级结果反馈给员工,针对不足之处提出改进意见。
6. 定期调整:根据公司战略发展需要和员工表现,定期对评岗评级体系进行调整。
XXX公司职等职级划分制度引言:XXX公司作为一家知名企业,为了更好地管理和激励员工,建立了完善的职等职级划分制度。
该制度能够清晰地界定员工的职责和权限,并根据不同职等职级提供相应的薪酬和晋升机会。
本文将详细介绍XXX公司职等职级划分制度的相关内容。
一、制度目的和原则:1.目的:建立科学合理的职等职级划分制度,激励员工积极工作,提高工作效率,促进公司的可持续发展。
2.原则:公平公正、科学客观、激励奖励、容错纠错、规范管理。
二、职等职级划分依据:1.岗位要求:根据岗位的职责、技能、经验等要求,将岗位划分为不同等级,包括初级、中级、高级等。
2.绩效表现:根据员工的工作表现、成果和贡献评估,将员工划分为不同职等职级,包括A、B、C、D等级。
3.教育背景:根据员工的教育背景和学历,将员工划分为不同职等职级,包括本科、硕士、博士等级。
三、职等职级划分标准:1.初级职等职级:适用于新入职员工或岗位要求较低的岗位,主要从事基础性、操作性工作。
初级员工需具备相关专业知识,工作经验不限,工作表现良好。
2.中级职等职级:适用于经验丰富、工作能力较强的员工,担任专业性、管理性工作。
中级员工需具备较高的专业知识和技能,具备一定的团队管理能力,并能独立完成工作任务。
3.高级职等职级:适用于具备丰富工作经验和专业知识,具备高级管理能力和领导力的员工。
高级员工需要具备较强的创新能力、问题解决能力和战略规划能力。
四、职等职级划分的影响:1.薪酬福利:不同职等职级的员工享受不同水平的薪酬和福利待遇,以激励员工更好地发挥自己的能力和才华。
2.晋升机会:通过职等职级划分,公司能够为员工提供晋升的机会和渠道,鼓励员工不断提升自己的能力和职业发展。
3.资源分配:根据不同职等职级的员工需求,公司能够更合理地分配资源,提供相应的培训和支持。
五、职等职级评估和调整:1.定期评估:公司将对员工的职等职级进行定期评估,以确保划分结果的准确性和科学性。
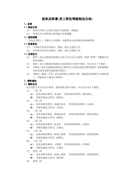
组织及职掌(员工职位等级制定办法)1、总则1.1 制定目的(1)将本公司职工之职位等级予以制度化、明细化。
(2)使本公司人事管理之组织建立有所遵循。
1.2 适用范围凡本公司职工,其职位之归等阶,均依照本办法所规范的体制管理。
1.3 权责单位(1)人事部负责本办法制定、修改、废止之起草工作。
(2)总经理负责本办法制定、修改、废止之核准工作。
1.4 名词定义(1)职等(本公司将组织系统内之职工区分为五个职等,所谓“职等”可概称其为职务等级)。
(2)职阶(本公司将组织系统内之每职等再分为两个职阶,共计区分十个职阶)。
(3)本职位(本公司将组织系统内之职位区分为技术体系及管理体系,亦即每职阶均有其技术本职位或管理本职位)。
(4)本职位(最高)主管:本办法所谓之本职位主管,系指适用该职阶之本职位职工,所能担任之最高主管职务。
2、等阶规定2.1 等阶区分本公司职工区分为五个职等,每职等再分两个职阶,共计区分为十个职阶。
(1)一等一阶(A)技术本职位称呼:作业员管理本职位称呼:临时雇员。
(B)本职位最高主管为:副班长。
(2)一等二阶(A)技术本职位称呼:高级作业员管理本职位称呼:正雇员。
(B)本职位最高主管为:正班长。
(3)二等一阶(A)技术本职位称呼:助理技术员管理本职位称呼:助理办事员。
(B)本职位最高主管为:副组长。
(4)二等二阶(A)技术本职位称呼:技术员管理本职位称呼:办事员。
(B)本职位最高主管为:正组长。
(5)三等一阶(A)技术本职位称呼:助理工程师管理本职位称呼:助理管理师。
(B)本职位最高主管为:副课长。
(6)三等二阶(A)技术本职位称呼:工程师管理本职位称呼:管理师。
(B)本职位最高主管为:正课长。
(7)四等一阶(A)技术本职位称呼:高级工程师管理本职位称呼:高级管理师。
(B)本职位最高主管为:副经理。
(8)四等二阶(A)技术本职位称呼:总工程师管理本职位称呼:总管理师。
(B)本职位最高主管为:正经理。
XXX公司营业人员职位等级评定管理办法第一条目的为进一步完善员工管理机制,规范营业厅岗位层级管理,畅通员工职业发展通道,结合公司实际情况,特制定本办法。
第二条适用范围本办法适用于XXX公司零售业务所有营业人员。
第三条原则(一)公平公正原则:所有营业人员均有机会参与晋升评选,所有数据均采集于公司零售系统,评审依据均有据可依;(二)效率优先原则:所有营业人员晋升以绩效考核成绩为主要依据,充分体现营业人员销售、服务、业务能力;(三)逐级晋升原则:所有营业人员均需逐级晋升,原则上不能跨级别调整。
第四条晋级流程所有营业人员的晋级,需要填写《营业人员职级变动申请表》,依据申请流程进行晋级。
需要面试的由省公司零售部组织面试,经综合部或分管领导复试后审批晋级,并呈报综合部、公司领导备案。
第五条新入职员工职级核定(一)初次核定管理人员的职位级别,由零售部负责核定,地市协助职级评定;高级店长及以上的岗位级别除符合条件外,还需上报综合部、公司领导审批。
(二)初次核定营业员的职位级别,由零售部负责核定,地市协助职级评定;高级营业员及以上除符合条件外,还需上报综合部、公司领导审批。
(三)初次核定后勤服务人员(后勤人员、收银员、库管员、业务受理人员)的职位级别,由零售部负责核定,地市协助职级评定;高级后勤服务人员及以上除符合条件外,还需上报综合部、公司领导审批。
第六条晋升通道(一)店长岗位共有六个岗位层级,等级分别为储备、见习、初级、中级、高级、资深;(二)营业员岗位共有五个岗位层级,等级分别为见习、初级、中级、高级、资深;(三)后勤服务人员岗位共有四个岗位层级,等级分别为初级、中级、高级、资深。
(四)营业厅分类标准及人员编制:第七条评选办法职位等级评定以个人绩效考核得分为主,同时结合个人综合素质能力评估得分为辅进行职级评定。
(一)管理人员1、晋升条件:已转正的管理人员2、考核频度:中级店长及以下管理人员每6个月/次;高级店长及以上管理人员每一年/次。
第一章总则第一条为全面、客观、公正地评价员工的工作绩效,激发员工的工作热情,提高公司整体工作效率,特制定本制度。
第二条本制度适用于公司全体员工,包括正式员工、临时工、实习生等。
第三条本制度依据公司发展战略、业务需求、岗位职责和员工个人能力进行分级考核。
第二章考核原则第四条公平公正:考核过程公开透明,确保每位员工都能公平参与。
第五条客观真实:考核结果以客观事实为依据,真实反映员工的工作表现。
第六条持续改进:根据公司发展需要和员工个人成长,不断优化考核体系。
第七条结果导向:考核结果与员工薪酬、晋升、培训等挂钩。
第三章考核分级第八条员工分级分为四个等级:A类(优秀)、B类(良好)、C类(合格)、D类(不合格)。
第九条 A类员工:具备较强的业务能力、良好的团队协作精神,工作表现突出,能够超额完成工作任务。
第十条 B类员工:具备一定的业务能力,能够独立完成工作任务,工作表现稳定。
第十一条 C类员工:具备基本业务能力,能够完成工作任务,但存在一定不足。
第十二条 D类员工:业务能力不足,无法独立完成工作任务,工作表现较差。
第四章考核内容第十三条考核内容主要包括以下五个方面:1. 工作业绩:根据岗位职责,对员工的工作成果进行评估。
2. 工作态度:评估员工的工作积极性、责任心、敬业精神等。
3. 团队协作:评估员工在团队中的协作能力、沟通能力、团队精神等。
4. 业务能力:评估员工的专业技能、业务知识等。
5. 综合素质:评估员工的道德品质、学习能力、创新能力等。
第五章考核方法第十四条考核方法采用以下几种方式:1. 自我评价:员工根据自身情况,对考核内容进行自我评价。
2. 上级评价:上级领导根据员工的工作表现进行评价。
3. 同级评价:同事之间对员工的工作表现进行评价。
4. 客户评价:客户对员工的服务质量进行评价。
5. 综合评价:根据以上评价结果,结合员工日常工作表现,进行综合评价。
第六章考核流程第十五条考核流程如下:1. 考核准备:各部门制定考核方案,明确考核内容、标准、时间等。
职员职称岗位等级评定一、目标:为了完善公司人力资源管理制度,更好地调动员工的工作积极、主动性和自觉性、增强企业的凝聚力,使员工有明确奋斗方向和薪酬目标,以促进和提高工程效率和工作质量,自觉遵守公司管理制度,努力学习岗位专业知识,加快企业人才培养,提高员工技能素质,特制定本方案。
二、职员职称岗位等级评定原则:公司根据员工对本岗位核心工作能力、岗位需求、胜任情况,并在工作过程中所表现的工作态度、工作任务的执行力、对公司管理制度的遵守情况等相关因素进行评定,确定员工岗位等级职称,并支付相应的岗位薪资。
三、职员职称岗位等级评定标准:公司将职员等级确定为初级职称职员、中级职称职员、高级职称职员;其中初级、中级职称职员分为岗位初级、岗位中级、岗位中级各设为三个级别,高级职称不分下属级别。
三个职称级,共计七个岗位级别。
(一)试用期满或在职职员评级:(逐级评定)一级、职员初级职称等级标准分为:○1岗位初级、○2岗位中级、○3岗位高级二级、职员中级职称等级标准分为:○1岗位初级、○2岗位中级、○3岗位高级三级、职员高级职称(二)实习生实习期满评定:(逐级评定)○1初级学徒、○2中级学徒、○3高级学徒,高级学徒评定后再评定为职员初级职称等级标准,原则上逐步进行评级,专业技术、工作能力突出的可越级。
四、评定对象:公司入职正式员工,工作每满半年,经部门负责人同意,综合管理部人事科核准,可申请岗位等级评定。
核准内容包括但不仅限于半年期绩效考核、考勤考核、是否违反公司管理制度等。
五、评定方式、要求及程序:(一)、评定方式:公司职员采取个人申请方式,综合管理部人事科协助,按《职员职称岗位等级评定表》内容要求,逐级评定的方式进行考核评定。
直属项目部职员由个人申请或项目部推荐,项目管理部与综合管理部协助,按《职员职称岗位等级评定表》内容要求,逐级评定的方式进行考核评定。
(二)评定标准要求:按照被评定职员现处岗位工作等级标准,和其自评岗位工作等级标准,评定岗位等级级别应逐级评定,原则上不能越级,若职员工作能力突出,对公司有重大贡献者,经部门负责人推荐,管理层核批方可越级评定。
XXX公司职等职级划分制度第一章总则第一条为规范员工管理,加强公司人力资源基础性工作建设,故特制定本制度。
第二条公司实行浮动的职等职级制度。
每个岗位都有一个浮动的职等职级范围,且职务和职等职级相对挂钩,不绝对挂钩,即不同部门同等职务的岗位职等职级可以不同,同个岗位不同任职者的职等职级也可不同。
第三条员工职等职级的划分是员工各项福利待遇和职权划分的重要依据,其职等的划分和工作能力、学历、工作熟练程度及在公司内的服务年限有关。
第四条本制度适用于公司的所有员工。
第五条人事行政部负责整个公司的职等职级制度的整体管理和日常管理工作。
第二章岗位职等职级划分办法第六条公司实行十八个职等,每个职等内有三个职级的职等职级制度,其中一等最低,十八等最高,一级最低,三级最高。
第七条公司实行针对不同岗位的性质将所有岗位划分为三大序列,即行政序列、专业技术序列、和技术工人序列。
不同序列的岗位都有一个浮动的职等范围。
第八条职等表第九条各级别职数及人数限制表第三章职等职级确定与调整第十条对于新进员工,各部门应根据该员工拟担任的岗位的职等职级浮动范围,并结合该员工的学历、工作熟练程度(工作经验)、工作能力来核定该员工的职等职级。
原则上职等应从低,职级应以中间级为基准,如学历较高或较低,工作较熟练或较生疏,工作能力较强或不足,职级可以上下浮动1-3级,然后上报人事行政部批准,最后以人事行政部批准的职等职级为准,特殊引进人员除外。
第十一条员工在同一岗位每担任一年(超过6个月、不足1年的可按1年算)可在每年年初向所属部门申请调整职级,每担任两年(超过18个月,不到2年的可按1年算)的员工可向所属部门申请调整职等,后部门汇总至人事行政部。
其他时间一概不受理(人事异动除外),调整后的职等和职级不能超出该岗位核定的范围,特批除外。
第十二条各部门需要根据申请者的工作绩效以及平时表现给出审核意见并汇总至人事行政部,最后以人事行政部批准的职等职级为准。
XX集团公司现有员工职务级别评定说明:二、职员、工人共有12个级别补充说明:“星级”可以升降,如有1次考评和考核不合格,综合考评人人数不足80%,则下降“一星”。
主管:掌管某种专门事务的负责人。
主要承担串联执行职能、业务管理职能、技术指导职能和部分决策职能。
管人、管事是主管工作的两个基本内容,通过“管人”实现“管事”通过“管事”落实“管人”。
主管岗位职责:3.1主管的串联执行职能:3.1.1主管的执行职能是第一位的。
3.1.2主管对所负责的部门工作的任务和绩效承担责任。
3.1.3主管对组织的责任:组织使命和目标的承诺、组织制度和程序的执行。
3.1.4主管对上级的责任:接受任务、接受检查、汇报工作。
3.1.5主管对下属的责任:任务分配、授权指导、监督检查、考核奖惩、培训、发展。
3.1.6处理好舵手与水手的关系和角色转换是主管必须高度重视的问题3.2主管的管理职能3.2.1主管的管理职能是对主管第二位的要求。
3.2.2主管的主要工作,是通过计划、组织、指挥、协调、控制等手段,组织责任范围内的人员和资源,完成部门工作任务从而实现组织目标。
3.2.3作为管理者,主管主要是“通过带领组织员工完成任务”。
3.3主管的业务技术职能3.3.1主管的业务技术职能是合格主管必不可少的工作。
3.3.2对业务技术职能的熟悉是主管胜任工作的前提。
3.3.3对业务技术职能的熟悉是业务技术人才晋升为主管的重要原因。
3.3.4承担一定的业务技术工作是充分发挥人才优势的有效途径和提升自身值的合理办法。
3.3.5主管从事业务技术对下属的表率、激励和沟通效应。
补充说明:按照每月考核一次设想,主管级别的评定有“升级”和“降级”。
在任职内有1次,当综合评价不及格,参加综合评价者人数通不过,即降“一级”。
5级以上主管工作状态稳定发挥,人,由董事会决定聘任或者解聘。
经理的职责2.1主持所属部门的生产经营管理工作,组织实施董事会指定的目标。
2.2组织实施所属部门年度经营计划,拟订所属部门内部管理机构设置方案。
公司员工职级评定方案一、评定目的。
咱们整这个职级评定啊,就是想让大家清楚自个儿在公司里的位置,知道自己干得咋样,还有就是给那些努力干活、能力强的小伙伴更多的机会和回报,同时也能激励大家都往好的方向发展,让咱公司越来越好。
二、评定原则。
# (一)公平公正。
这就像比赛一样,不管你是老员工还是新员工,都得按照同样的规则来。
不能说你跟领导关系好就给你评高,得看真本事。
# (二)多维度考量。
一个人的能力是多方面的,就像一个超级英雄有好多技能一样。
所以咱评定的时候,得从工作业绩、工作能力、团队协作、学习成长这些方面都看看。
# (三)动态调整。
这职级可不是定下来就一辈子不变了。
你要是进步了,那职级就往上走;要是退步了,也得降降,这样才能保持活力嘛。
三、评定范围。
咱公司全体在职员工,不管你是在哪个部门,做什么工作,都在这个评定范围里。
四、评定周期。
咱每[X]年评一次。
这样既给大家足够的时间去表现,也能让公司及时调整。
五、评定标准。
# (一)工作业绩(40分)1. 目标完成情况(20分)你年初定的那些工作目标,要是都完成得特别漂亮,那分数肯定就高。
比如说你负责销售,销售任务超额完成,那不得给你个15 20分啊。
要是只完成了一部分,那就得根据完成的比例来打分了。
要是完成得特别差,那就不好意思了,分数低得很。
对于那些没有明确量化目标的岗位,像行政、人力资源之类的,就看你完成工作的质量和效果。
比如说你组织了一场特别成功的公司年会,大家都觉得好,那也能得高分。
2. 工作成果影响力(10分)你的工作要是能给公司带来很大的收益或者提升公司的形象,那这分就不少。
就像研发部门研发出了一个超级厉害的新产品,让公司在市场上大出风头,这肯定得8 10分啊。
如果你的工作只是在小范围内有点作用,那分数就相对低一些。
3. 工作效率(10分)同样的工作,你比别人用的时间短,质量还高,那你就是高手啊。
比如说做报表,别人要一天,你半天就搞定了,而且还准确无误,这不得给你8 10分啊。
员工职级评定方案一、目的本方案旨在明确公司员工职级评定的目的、原则、标准、流程、周期以及附则,确保员工职级评定工作的顺利进行,为公司的长远发展提供有力保障。
二、评定原则1. 公平、公正、公开原则:员工职级评定应以实际工作表现和综合能力为基础,确保公平、公正、公开。
2. 激励与约束相结合原则:员工职级评定应既能激励员工积极进取,又能约束员工不良行为。
3. 逐级晋升与破格晋升相结合原则:员工职级评定应鼓励员工不断提高自身能力,同时允许破格晋升以激励员工创新与奋斗。
三、评定标准1. 工作表现:包括工作任务完成情况、工作质量、工作效率以及对待工作的态度等。
2. 综合能力:包括团队协作能力、沟通能力、领导能力、创新能力以及业务知识等。
3. 业绩成果:包括项目成果、销售业绩、市场占有率等实际业绩成果。
四、评定流程1. 自我评价:员工根据评定标准进行自我评价,提交自我评价报告。
2. 同事评价:同事之间进行互评,评价内容包括工作表现、综合能力以及业绩成果。
3. 主管评价:主管根据员工实际工作表现和综合能力进行评价。
4. 评审委员会评审:评审委员会根据员工自我评价、同事评价和主管评价进行综合评审,确定员工职级。
5. 结果公示:评审结果将在公司内部进行公示,接受员工监督与反馈。
五、评定周期1. 常规评定:每年进行一次,根据员工年度工作表现和综合能力进行评定。
2. 特殊评定:当员工有突出表现或重大贡献时,可进行破格晋升评定。
六、附则1. 本方案由公司人力资源部负责解释和修订,经公司领导审批后生效。
2. 本方案自发布之日起执行,原相关规定与本方案不符的,以本方案为准。
西电国际职位分级员工评定办法
1 评定组织
对职位进行分级员工的资格评定由办公室进行组织,成立职位分级评定小组,成员包括公司高层及人力资源管理主管人员。
2 评定方法
对职位分级的评定分为任职资格评定和业绩评估两个步骤。
2.1任职资格的评定。
由评定小组根据不同层级的任职资格标准及员工的实际情况进行判定,判断其属于符合哪一级别的任职要求。
2.2工作业绩评估。
由评定小组对员工过去三年的工作业绩进行评估,并根据评分标准打分。
如果最终评估分数达到任职资格确定级别的最低业绩要求,则可以确定聘任为本级别职位;如果评估分数低于任职资格确定级别的最低业绩要求,则降为下一级进行聘任。
2.3 职位分级员工评定表
3 评定标准
3.1 项目工程师评定标准
1)任职资格
2)工作业绩评分表
3)最低工作业绩要求
3.2 销售工程师评定标准(国贸中心、进出口部)
1)任职资格
2)工作业绩评分表
3)最低工作业绩要求
3.3劳务中心业务员评定标准
1)任职资格
2)工作业绩评分表
3)最低工作业绩要求
4)工作业绩评分表
5)最低工作业绩要求
6)最低工作业绩要求
7)工作业绩评分表
8)最低工作业绩要求。