钢铁冶金设备考试重点总括
- 格式:docx
- 大小:18.71 KB
- 文档页数:4
Br 0Brf B BrB f0BrFea最新《钢铁冶金原理》考试重点1、 活度、活度系数、活度的标准态:以拉乌尔定律或亨利定律为基准或参考态,引入修正后的浓度值称为活度;而此修正系数称为活度系数。
具有纯物质、假想纯物质及 =1﹪溶液蒸汽压或两定律的比例常数的状态称为活度的标准态。
2、 、 、 的含义:, 分别为以拉乌尔定律为基准或参考态,对组分浓度修正时的修正系数和以亨利定律为基准或参考态,对组分浓度修正时的修正系数。
指的是稀溶液以纯物质为标准态的活度系数,其值为常数。
3、 活度标准态选择的一般原则以及钢铁冶金过程中组分活度标准态如何选择?一般作为溶剂或浓度较高的组分可选纯物质作为标准态,若组分的浓度比较低时,可选用假想纯物质或质量为1﹪溶液作为标准态。
在冶金过程中,作为溶剂的铁,如果其中元素的溶解量不高,而铁的浓度很高时,可选纯物质作为标准态, =x [Fe]=1,Fe r =1 ;如果溶液属于稀溶液,则可以浓度代替活度(H K 标准态);熔渣中组分的活度常选用纯物质标准态。
4、 理想溶液,稀溶液以及超额函数:理想溶液:在整个浓度范围内,服从拉乌尔定律的溶液;稀溶液:溶质蒸汽压服从亨利定律,溶剂蒸汽压服从拉乌尔定律的溶液;超额函数:实际溶液的偏摩尔量(或摩尔量)与假想其作为理想溶液时的偏摩尔量(或摩尔量)的差值。
ex BG=RT lnBrex mG=RTln BBx r∑5,为什么温度升高使实际溶液趋向于理想性质?由()2BB T T G H T∂∆∂=-∆ 知:2ln B BT r H RT∂∂=-∆当0B H ∆< 时,ln 0B T r ∂∂>;Bw当0B H ∆> 时,ln 0B T r ∂∂<。
即温度升高时,成正偏差()1B r >的溶液的B r 值减少;而成负偏差()1B r <的溶液的B r 值则增大,溶液的有序态随温度的升高而减少。
6、 活度的测定及计算方法有哪些?请说明其原理。
一、名词解释1、堆积角:是指散料在平面上自然形成的散料堆表面与水平面的最大夹角。
2、磨琢性:是指散料在运输和转运过程中,与输送设备接触表面磨损的性质、程度。
3、含水率:散料中除本身的结晶水之外,还有来自空气中吸入的收湿水和充满散料颗粒间的表面水,收湿水和表面水的质量与干燥散料的质量之比称为含水率。
4、耐火材料:是指耐火度大于等于1580℃的无机非金属材料,它在一定程度上可以抵抗温度骤变和熔渣侵蚀,并能承受高温荷重。
5、抗渣性:耐火材料在高温下抵抗熔渣侵蚀的能力。
6、过滤:过滤是以某种多孔物质为介质,在外力的作用下,使悬浮液中的液体通过介质的孔道,而固体颗粒被截留在介质上,从而实现固、液分离的操作。
7、絮凝:是指使水溶液中的悬浮物颗粒或胶质物集合起来,形成表观直径较大的絮团,以利于固液分离。
8、有机溶剂萃取(液-液萃取):是指用一种与水互不相溶的、具有萃取能力的有机溶剂与被萃取的水溶液混合,经过充分搅拌后,由于两者相对密度不同,经过澄清而分为两层,一层是有机相,另一层是水相,在两相平衡时,被萃取物质按一定的浓度分配于两相中,从而达到分离、净化或富集的目的。
9、离子交换:利用离子交换剂与溶液中的离子发生交换作用,使欲提取的组分与其它组分进行分离的单元操作。
10、蒸发:借助加热作用使溶液沸腾汽化并移出蒸汽,从而使溶液中溶质浓度提高的物理操作。
11、单效蒸发:将二次蒸汽直接冷凝,而不利用其冷凝热的操作。
12、多效蒸发:将二次蒸汽引到下一蒸发器作为加热蒸汽,以利用其冷凝热的操作。
13、去湿:从湿物料中除去水分或其他湿分的单元操作。
14、干燥:借助热能使固体物料中水分汽化,产生的蒸汽随之被气流带走而脱除水分的过程。
15、高位发热量:单位质量的燃料完全燃烧后,当燃烧产物的温度冷却到参加燃烧反应物质的原始温度(20℃),并且燃烧产物中得水蒸气冷凝成为0℃的水时,所放出的热量。
16、低位发热量:单位质量的燃料完全燃烧后,当燃烧产物的温度冷却到参加燃烧反应物质的原始温度(20℃),而且燃烧产物中的水蒸气冷却成为20℃的水蒸气时,所放出的热量。
冶⾦概论考试重点总结冶⾦概论考试重点总结第⼀章:绪论1、冶⾦学的分类?按研究的领域分:提取冶⾦学(从矿⽯中提取⾦属及⾦属化合物的过程,因其中进⾏很多化学反应,⼜称化学冶⾦)和物理冶⾦学(材料的加⼯成型,通过控制其组成、结构使已提取的⾦属具有某种性能)。
按所冶炼⾦属类型分:有⾊冶⾦和钢铁冶⾦(⿊⾊冶⾦)。
按冶⾦⼯艺过程不同分:⽕法冶⾦、湿法冶⾦、电冶⾦。
2、钢与⽣铁的区别?3、钢铁⽣产的典型⼯艺(长流程)?4、什么是耐⽕材料?钢铁⽣产对耐⽕材料的要求是什么?凡是耐⽕度⾼于1580℃,能在⼀定程度上抵抗温度骤变、炉渣侵蚀和承受⾼温荷重作⽤的⽆机⾮⾦属材料,称为耐⽕材料。
其要求是:耐⽕度⾼;能抵抗温度骤变;抗熔渣、⾦属液等侵蚀能⼒强;⾼温性能和化学稳定性好。
5、什么是炉渣?炉渣的分类以及碱度?炉渣是炉料在冶炼过程中不能进到⽣铁和钢中的氧化物、硫化物等形成的熔融体。
其主要成分是CaO、MgO、SiO2、Al2O3、MnO、FeO、P2O5、CaS等。
根据冶炼⽅法的不同,钢铁⽣产产⽣的炉渣分为⾼炉渣和炼钢渣,按炉渣中含有不同的化学成分⼜可分为碱性渣和酸性渣。
第⼆章:⾼炉炼铁1、⾼炉冶炼⽤原料?⾼炉冶炼⽤的原料主要有铁矿⽯(天然富矿和⼈造富矿)、燃料(焦炭和喷吹燃料)、熔剂(⽯灰⽯与⽩云⽯等)。
⾼炉冶炼是连续⽣产过程,必须尽可能为其提供数量充⾜、品味⾼、强度好、粒度均匀粉末少、有害杂质少及性能稳定的原料。
2、⾼炉结构及附属设备?⾼炉本体主要由钢结构(炉体⽀承框架、炉壳)、炉衬(耐⽕材料)、冷却设备(冷却壁、冷却板等)、送风装置(热风围管、⽀管、直吹管、风⼝)和检测仪器设备等组成。
附属设备:原料供应系统、送风系统、煤⽓净化系统、渣铁处理系统。
3、⾼炉⽣产主要技术经济指标?有效容积利⽤系数(?V):⾼炉每⽴⽅⽶有效容积每天⽣产的合格铁⽔量(t/m3·d)⼊炉焦⽐(K):冶炼⼀吨⽣铁消耗的焦炭量(kg/t)煤⽐(或油⽐):冶炼⼀吨⽣铁消耗的煤粉量或重油(kg/t)燃料⽐=焦⽐+煤⽐(或油⽐)冶炼强度:⾼炉每⽴⽅⽶有效容积每天消耗的(⼲)焦炭量(焦⽐⼀定的情况下)⽣铁合格率:⽣铁化学成分符合国家标准的总量占⽣铁总量的指标。
冶金设备1~9章填空题(或简答题)1.散料与其相接触的物体表面黏附的性质称为散料的黏性。
通常散料的黏性与其含水率有关,含水率大将增加散料的黏性。
2.在输送机与给料机选型时,应按其可能出现的最大输送量来考虑。
3.带式输送机:优点:上料能力强,上料均匀,对物料的破碎作用较小;结构简单,维护方便,投资较少;输送距离远,可以长达数千米;工作噪声较小,适应性广,还可以是密封式输送;工作可靠,动力消耗少,便于自动化操作。
缺点:对输送物料的温度有限制,应不超过100℃,爬升坡度有限。
4.带式给料机:优点:能够调节给料量,为带式给料机装上称量装置,按照称量装置的设定值自动调节带速,就可获得所需的稳定给料量。
缺点:占地空间大,胶带易磨损,物料易黏结,运输带不能处理大块物料,维修量较大。
5.板式给料机:优点:给料能力大,给料均匀,结构强度大,耐冲击,能输送大块物料,能耐大的料仓料柱压*力。
缺点:设备质量大,占地空间大,投资大,维修工作量大,能耗大,运输费用高。
6.槽式往复给料机:优点:结构简单,投资小,维护、运行费用低,物料适应范围广,块状、粉状、高温物料均可输送。
缺点:给料均匀性差,给料量较小,易产生漏料,槽体磨损较快。
7.在相同的流速下,流体的黏度越大,流动时所产生的内摩擦力也就越大,即流体因克服阻力所损耗的能量也就越大,这也就表示流体的流动性越差。
8.齿轮泵的结构和特点:结构:齿轮泵主要由椭圆形泵壳和两个齿轮组成,其中一个齿轮为主动齿轮,由传动机构带动;另一个齿轮为从动齿轮,与主动齿轮相啮合,并随之做反方向旋转。
特点:齿轮泵压头高,流量小,可用于输送粘稠液体甚至膏状物料,但不适用于输送含固体颗粒的悬浮液。
9.气体输送设备的不同点:1.气体密度小,体积流量大,因此气体输送设备的体积大。
2.气体流速大,在相同直径的管道内输送同样质量的流体,气体的阻力损失比液体的阻力损失要大得多,需提高的压头也很大。
3.由于气体的可压缩性,当气体压力变化时,其体积和温度也同时发生变化,这对气体输送设备的结构形状有很大的影响。
冶金设备概论重点题型一、填空题20×1′二、名词解释20′(4T×5)三、简答题30′(5T×6)四、分析综合30′(8′、12′、10′)冶炼机械部分第一章1.高炉生产的主要工艺过程,包括哪些设备及其要求2.高炉生产技术经济指标包括哪些、如何确定,增大焦比的好处,怎么样提高高炉生产第二章1.供料系统的要求及形式第三章1.液力联轴器的工作原理、种类、参数,力矩与传动效率之间的关系第七章1、氧气转炉车间的布置包括哪些组成及如何布置2、吹氧系统装置包括哪些动能系统,结构包括哪些部分及作用,拉瓦尔的工作原理3、转炉设备的检查需要注意的事项及常见故障,检查内容、步骤4补炉的原则:高温、快补、薄补第九章1、计算及确定连铸钢的主要参数(圆弧半径、冶金长度)2、连铸钢的形式,流数的概念和生产能力第十一章1、结晶器包括哪些参数,其结构使用维护要点及作用和基本要求2、第十四章3、新型连铸机包括哪些设备,连铸设备的心不在哪里轧钢机械部分第一章1、轧钢机的标称方式试举例说明2、轧钢机的分类方式(用途、构造、工作机座布置)按构造分类可分为哪些第四章1、轧辊的结构特点及作用2、轧辊的选材、使用原则、计算尺寸参数的公式第五章1、万能轧机的工作范围、场合、对象第六章1、机架的作用(P95下面)2、冷轧设备的特点及产品第七章线材轧机的应用场合及范围第九、十、十一章剪切机、飞剪机及锯切机械的特点、作用及分类第十二章矫直机的矫直原理及辊式矫直机的基本参数第十四章辊道的计算及原理。
第一章概论钢铁生产技术经济指标焦比:高炉每炼一吨生铁的焦炭消耗量。
矿铁比:高炉冶炼吨铁的铁矿石消耗量。
铁钢比:每炼一吨钢的生铁消耗量。
铸铁比:铸造铁产量与生铁总产量之比。
废钢比:废钢消耗量和钢铁料总消耗量之比。
合金比:合金钢产量与钢总产量之比。
连铸比:连铸坯产量与炼钢厂钢总产量之比。
钢材比:钢材产量与钢总产量之比。
板管比:钢板、带钢、钢管的合金产量与钢材总产量之比。
第二章炼钢的任务、原材料和耐火材料一、炼钢的任务(“四脱”(碳、氧、磷和硫);“二去”(去气和去夹杂);“二调整”(成分和温度)。
三、夹杂物分类1. 按来源可以分成外来夹杂和内生夹杂2. 根据成分不同,夹杂物可分为:氧化物,硅酸盐,硫化物,氮化物。
3. 按加工性能,夹杂物可分为:塑性夹杂,脆性夹杂,点状不变形夹杂,4. ISO4967-79(参考ASTM分类)规定:钢中夹杂物分为A、B、C、D四大类,分别为:硫化物、氧化铝、硅酸盐和球状氧化物。
铁水的要求:(1)成分;(2)带渣量:不得超过0.5%(高炉渣中S、SiO2、Al2O3量较高)。
(3)温度:入炉铁水应大于1250℃(物理热),并且要相对稳定。
2. 废钢分类、要求:根据来源分为:返回废钢;加工废钢;折旧废钢。
要求:1)外形尺寸和块度:应保证能从炉口顺利加入转炉。
废钢的长度<转炉口直径的1/2,废钢单重一般≤300kg。
2)废钢中不得混有铁合金、属和橡胶、封闭器皿、爆炸物和易燃易爆品以及有毒物品。
3)废钢的硫、磷含量均不大于0.050%4)废钢应清洁干燥5)不同性质的废钢分类存放(合金废钢)5. 石灰的作用、要求、活性石灰作用:主要用于造渣、脱P、脱S,用量比较大;能减少石灰、萤石消耗量和转炉渣量,有利于提高脱S,脱P效果,减少转炉热损失和对炉衬的侵蚀。
要求:石灰CaO含量高,SiO2和S含量低;生过烧率低,活性高;块度适中;保持清洁、干燥和新鲜;粒度要求:转炉20-50mm,电炉20-60mm。
第1章1.高炉内型从下往上分别是 炉缸、炉腹、炉腰、炉身、炉喉。
2.高炉附属系统: 供料系统、送风系统、除尘系统、渣铁处理系统、燃料喷吹系统。
3.根据物料存在形态不同可将高炉划分五个不同区域:块状带、软熔带、滴落带、燃烧带、渣铁盛聚带。
特征:块状带: 炉料中水分蒸发及受热分解,铁矿石还原,炉料与煤气热交换焦炭与矿石以层状分布,呈固体状态,以气—固相反应为主。
软熔带: 炉料在该区域软化,在下部边界开始熔融滴落,主要进行直接还原反应,初渣形成。
滴落带: 滴落的液态渣、铁与煤气及固体炭之间进行多种复杂的反应。
燃烧带: 喷入的燃料与热风发生燃烧反应,产生高热煤气是炉内温度最高的区域。
渣铁盛聚带:在渣铁层间的交界面及铁滴穿过渣层时发生渣金反应。
4.高炉生铁: ][Fe w 在%5.4~%5.2范围,铸铁中不超过%5。
生铁分为铸造生铁、炼钢生铁、特殊生铁。
5.高炉煤气: CO 占%25%20- 2CO 占%20%15- 2N 占%55左右 2H 和4CH 含量很少。
高炉煤气是钢铁联合企业的重要二次能源,主要用作热风炉燃料,还可供动力炼焦烧结炼钢轧钢等部门使用。
6.有效容积利用系数 指高炉单位有效容积的日产铁量。
7.焦比)(K 指 生产每吨生铁消耗的焦炭量8.冶炼强度 )(I 指单位体积高炉有效容积内的焦炭日消耗量第2章1.高炉冶炼的三种原料: 焦炭、溶剂、铁矿石 焦炭作为燃料和还原剂,是主要能源;溶剂主要用来助熔造渣;铁矿石是主要的冶炼对象。
2.矿石 :能从中经济合理的提炼金属矿物 脉石:没有提炼价值的矿物或岩石 高炉冶炼的铁矿石分为两类:天然富矿和人造富矿。
3.天然铁矿石按其主要矿物分为 :赤铁矿、磁铁矿、褐铁矿、菱铁矿4.铁矿石质量评价: A.成分a.矿石品位:即铁矿石的铁含量。
入炉品位越高,越有利于提高产量、降低焦比。
矿石的贫富一般以其理论铁含量的%70来评价 b.脉石成分 c.有害杂质和有益元素的含量。
钢铁与冶金工程考试复习资料
导言
本文档旨在为钢铁与冶金工程考试提供复资料,以帮助考生理解和掌握相关知识。
复资料主要包括以下几个方面:钢铁和冶金的基本概念、钢铁和冶金工程中的工艺流程和技术原理、以及相关实例和案例分析。
钢铁和冶金的基本概念
钢铁是一种重要的金属材料,具有广泛的应用领域。
在复过程中,我们将重点掌握钢铁的组成、性能以及常见的制备方法和加工工艺。
冶金是指通过物理和化学方法来提炼金属的过程。
复时,我们将了解冶金的基本原理、冶金过程中的矿石选矿和熔炼技术,以及金属材料的性质和应用。
钢铁和冶金工程中的工艺流程和技术原理
钢铁和冶金工程中的工艺流程和技术原理是实现钢铁和金属制
品生产的关键。
复时,我们将研究各种冶金工艺的流程、原理和应用。
这包括炼铁、精炼、铸造、锻造、热处理等工艺。
我们还将了解各种材料表征和测试技术,如金相显微镜观察、
拉伸试验、硬度测试等。
对于冶金工程的常见问题和故障分析,我
们将通过案例分析来进行研究。
相关实例和案例分析
除了理论知识的研究,我们还将通过实际案例来加深对知识的
掌握。
通过分析真实的工程问题和挑战,我们可以更好地理解钢铁
和冶金工程的实际应用。
结语
希望本文档的复习资料能够帮助考生加深对钢铁与冶金工程的
理解,掌握相关的知识和技能。
祝愿所有考生能够取得优异的成绩!。
一、填空题(本题30分,其中每空1分)1.1kg热值为21981kJ kg-1的烟煤,折算成标准燃料为 0.75 kg标煤;2.浓硝酸储罐的材质通常是不锈钢,浓硫酸储罐的材质通常是钢;3.碱浸过滤可选玻纤作滤布,酸浸过滤可选涤纶作滤布。
4.根据耐火材料的特性,高温炉顶常用硅砖砌筑,冶炼铅、铝、锑等金属炉子的炉底、炉缸内衬常用碳砖砌筑。
5.沉降槽的生产能力与沉降槽的槽帮高度无关,仅取决于固体颗粒的沉降速度和沉降槽的槽体沉降面积。
6.粉煤在回转窑中燃烧属动力燃烧,汽油在汽车发动中的燃烧属扩散燃烧。
7.为了避免电极材料污染产品,制备致密高熔点金属常采用真空电弧炉作熔炼设备。
8.水溶液电解槽阴极尺寸比阳极大,目的是减少周边的枝晶的产生而引起短路。
9.负压蒸发的主要目的是降低溶液的沸点。
10.钢铁冶金中一般采用高炉炼铁,采用转炉炼钢。
11.为防止冶金设备的腐蚀,通常的做法是:从材料、结构材料表面处理及电化学防腐等方面采取措施。
12.熔盐电解槽通常用炭块材料作阴极。
13.采用冷凝器设备可以显著降低水溶蒸发浓缩的蒸气单耗。
矿热电炉是依靠电弧和电阻的双重作用,将电能转化成热能。
14.增大温度可以增加蒸发设备的产量,增加压力可以提高蒸馏组份间的分离效果。
15.根据固含量的多少溶液过滤分为澄清过滤和滤饼过滤,若选用压滤机为液固分离设备,澄清过滤以压滤机的压强降为选择参数,滤饼过滤以压滤机的滤饼的比阻为选择参数。
16.水溶液电解设施主要由电解槽、供电系统、电解液循环系统三部分组成,熔盐电解设施与水溶液电解设施在组成结构上的区别是熔盐电解无电解液。
二、问答及综合题(30分)1、水溶液电解过程分电解精炼与电沉积,列举说明它们的异同之处。
(7分)不同点:1)阳极材质不同2)精炼金属不同3)电解槽及电解液循环系统不同相同点:均需直流2、简述火法冶金烟尘收集设备组合的一般原则,并画出收尘方案的原则流程。
(7分)原则:1)回收有价金属,实现资源综合利用2)净化空气,控制污染有价金属回收原则流程:烟尘→收尘器→气体排放3、列举一例有色冶金常用的熔炼设备,简述它的结构特点。
1、钢和铁的区别?纯铁(Pure iron ):含碳量0.02% 以下钢(Steel ):含碳量0.02~2.0%(一般在1.5%以下)生(铸)铁(iron ):含碳量2.0% 以上 (一般在2.5~4.0%)2、现代炼钢的基本方法? 现代冶炼法:高炉+转炉+连铸;废钢+电炉+连铸3、AOD 和VOD 的区别与共同点:VOD 的基本功能:吹氧脱碳、去碳保铬、吹氧升温、真空脱气、造渣、脱氧、脱硫、去夹杂VOD 的优缺点:优点:由于在真空条件下很容易将钢中的C 、N 降到很低的水平,因此VOD 法更适合生产C 、N 、O 含量极低的超纯不锈钢和合金。
缺点:设备复杂;冶炼费用高;脱碳速度慢,生产效率低。
AOD :该工艺是把电炉初炼好的钢水倒入AOD 炉,用一定比例的O2和Ar 的混合气体从炉下部侧壁吹入炉内,在O2-Ar 气泡表面进行脱碳反应。
由于Ar 对所生成的CO 的稀释作用降低了气泡内的Pco ,因此促进了脱碳,防止了铬的氧化。
此时钢水的[C]、[Cr]含量与温度之间的平衡关系为:[][]coP Cr K C 43%1%= 不锈钢在冶炼过程中,钢水的[C]、[Cr]含量与温度之间的平衡关系为:[][]76.813800lg +-=T C Cr4、炼钢工艺过程 传统冶炼工艺(三段工艺):熔化期、氧化期、还原期 现代冶炼工艺(二段工艺):熔化期、氧化期 操作步骤:补炉、装料(配料)、熔化期、氧化期、出钢 (1)长流程:即“提取”流程,选矿—烧结—高炉—铁水预处理—转炉—精炼—连铸—轧钢; (2)短流程:即“循环”流程,废钢—电炉—精炼—连铸—轧钢。
5、炼钢的基本任务:脱碳;脱磷;脱硫;脱氮、氢;脱氧与去除非金属夹杂物; 合金化;升温;凝固成型;废钢、炉渣返回利用;回收煤气、蒸汽等。
6、杂质的氧化方式: (1)直接氧化:气体氧直接同铁液中的杂质进行反应。
(2)间接氧化:气体氧优先同铁发生反应,生成FetO 以后再同其它杂质进行反应;气体氧溶解于铁液中7、以间接氧化为主的原因:(1)氧流是集中于作用区附近而不是高度分散在熔池中;(2)氧流直接作用区附近温度高,Si 和Mn 对氧的亲和力减弱; (3)从反应动力学角度来看, C 向氧气泡表面传质的速度比反应速度慢,在氧气同熔池接触的表面上大量存在的是铁原子,所以首先应当同Fe 结合成FetO 。
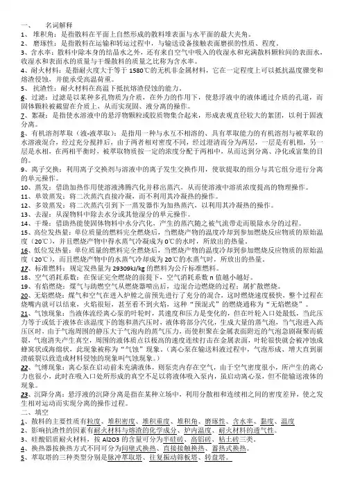
1、炼铁烧结过程中自上而下的带,各个带的特性与反应抽风烧结过程是将铁矿粉、溶剂和燃料经适当处理,按一定比例加水混合,铺在烧结机上,然后从上部点火,下部抽风,自上而下进行烧结,得到烧结矿。
取一台车剖面分析,抽风烧结过程大致可分为五层,即烧结矿层、燃烧层、预热层、干燥层和过湿层。
从点火烧结开始,这五层依次出现,一定时间后,又依次消失,最终剩下烧结矿层。
(1)烧结矿层:主要反应是液相凝固,矿物析晶。
随着烧结过程的进行,该层逐渐增厚,抽入的空气通过烧结矿层被预热,而烧结矿层则被冷却。
在于燃烧层接近处,液相冷却~结晶(1000~1100℃)并固结形成多孔的烧结矿。
(2)燃烧层:主要反应是燃料燃烧,温度可达1100~1500℃,混合料在固相反应下软化并进一步发展产生液相。
从燃烧着火开始到燃烧完毕,需要一定时间。
故燃烧层有一定厚度,约15~50mm。
燃烧层过厚导致料层透气性差,烧结产量降低,过薄则烧结温度低,液相不足,烧结矿固结不好。
燃烧层沿着高度下移的速度称为垂直烧结速度,一般为10~15mm/min。
这一速度决定着烧结机的生产率。
(3)预热层:混合料被燃烧层的高温气体迅速加热到燃料的着火点(一般为700℃左右,但在烧结层中实际为1050~1150℃),并进行氧化、还原、分解和固相反应,出现少量液相。
(4)干燥层:同预热层交界处温度约为120~150℃,烧结料中的游离水大量蒸发,使粉料干燥。
同时料中的热稳定性差的一些球形颗粒可能破裂,使料层透气性变坏。
(5)过湿层:即原始的烧结混合料层。
由于上层来的废气中含有大量的水蒸气,当其被湿料层冷却到露点温度以下时,水气便重新凝结,造成过湿现象,是料层透气性恶化。
为避免过湿,应确保湿料层温度在露点以上。
烧结过程是许多物理和化学变化过程的综合。
其中有燃烧和传热,蒸发和冷凝,氧化和还原,分解和吸附,熔化和结晶;矿(渣)化和气体动力学等过程。
2、高炉炼铁过程对炉渣有什么要求在冶炼过程中,高炉渣应满足下列几方面的要求:(1)炉渣应具有合适的化学成分,良好的物理性质,在高炉内能熔融成液体并与金属分离,还能够顺利地从炉内流出;(2)具有充分的脱硫能力,保证炼出合格优质生铁;(3)有利于炉况顺行,能够获得良好的冶炼技术经济指标;(4)炉渣成分要有利于一些元素的还原,抑制另一些元素的还原,即具有调整生铁成分的作用;(5)有利于保护炉衬,延长高炉寿命。
1、炼钢的基本任务是什么,通过哪些手段实现?答:炼钢的基本任务是脱碳,脱磷,脱硫,脱氧,去除有害气体和非金属夹杂物,提高温度和调整成分。
主要技术手段为:供养,造渣,升温,加脱氧剂和合金化操作。
2、磷和硫对钢产生哪些危害?脱磷硫的机理,什么是磷容,硫容,影响脱磷硫的因素。
答:磷:引起钢的冷脆,钢的塑性和冲击韧性降低,并使钢的焊接性能与冷弯性能变差。
硫:使钢的热加红性能变坏,引起钢的热脆性。
脱磷:2[P]+5(FeO)+4(CaO)=(4CaO ·P2O5)+5[Fe]2[P]+5(FeO)+3(CaO)=(3CaO ·P2O5)+5[Fe] 磷容:炉渣容纳磷的能力 影响因素:温度,碱度,炉渣氧化性。
脱磷的条件:高碱度、高氧化铁含量(氧化性)、良好流动性熔渣、充分的熔池搅动、适当的温度和大渣量。
脱硫:[S]+(CaO)=(CaS)+[O] [S]+(MnO)=(MnS)+[O] [S]+(MgO)=(MgS)+[O]硫容:表达了炉渣容纳硫的能力 脱硫的影响因素:温度,碱度,渣中(FeO ),金属液成分[Si][C]能降低氧活度,有利于脱硫。
脱硫的有利条件:高温,高碱度,低(FeO ),低粘度,反应界面大(搅拌)。
3、实际生产中为什么要将ω(Mn )/ω(S )比作为一个指标进行控制?答:Mn 在钢的凝固范围内生成MnS 和少量FeS 。
这样可有效防止钢热加工过程中的热脆,故在实际生产中将ω(Mn )/ω(S )比作为一个指标进行控制,提高ω(Mn )/ω(S ),可以提高钢的延展性,当ω(Mn )/ω(S )≧7时不产生热脆。
4、氢和氮气对钢会产生哪些危害?答:氢在固态钢中的溶解度很小,在钢水凝固和冷却过程中,氢和CO 、N 2气体一起析出,形成皮下气泡中心缩孔,疏松,造成白点和发纹。
钢中含有氢气的气孔会沿加工方向被拉长形成裂纹,进而引起钢材的强度,塑性,冲击韧性的降低,发生氢脆现象。
4何谓“直接”还原,何谓“间接”还原,各在平衡态、还原剂消耗量及反应的热效应方面有何特点?间接还原反应:低、中温区所进行的还原反应——还原剂为气体 CO 和 H 2, 还原产物为 CO 2和 H 2O 。
直接还原反应:高温区所进行的还原反应——还原剂为固体 C , 还原产物为CO 。
间接还原反应:(1平衡态:间接还原反应除Fe 2O 3→ Fe 3O 4不可逆外,其他均属可逆反应。
反应进行的方向取决于平衡气相组成,即 Pco/Pco2和 P H2/PH2O 的比值。
(2能耗:H 2的还原能力随着温度升高而增强。
在高炉下部高温区 H 2激烈地参与还原,对节约碳素消耗起着积极作用。
直接还原反应:直接还原是通过间接还原与碳的气化反应(或水煤气反应叠加而实现的。
或者说,被气化反应(或水煤气反应极大地加速了。
6. 影响鼓风动能的因素有:风量、风温、风压和风口截面积(1风量风量增加,鼓风动能显著增加。
(2风温机械(物理因素:提高风温,鼓风体积膨胀,动能增加,燃烧带扩大。
化学因素:风温升高,燃烧反应加速,相应只需较小的反应空间,因而燃烧带缩小。
(3风压高压操作时由于炉顶压力 Pt 提高,风压 Pb 相应升高,鼓风体积压缩, 鼓风密度γ增大, 则鼓风动能增加; 但由于鼓风体积 V0减小, 风速降低, 故动能减小,燃烧带缩短。
且鼓风体积 V0减小的影响比鼓风密度γ增大的影响大的多。
(4 风口截面积风量一定, 扩大风口直径,风口截面积 S 增加, 风速下降, 动能减小,燃烧带缩短并向两侧扩展,有利于抑制中心而发展边缘气流。
反之, 缩小风口直径——减小进风口截面积 S ,则有利于抑制边缘而发展中心气流。
7提高高炉炉渣脱硫能力的条件(热力学动力学 (目的生成低熔点化合物, 与铁水分离;完成渣铁间的脱硫等物理化学反应提高炉温脱硫为吸热反应,提高炉温可使 Ks 增大,故 Ls 值增大;另一方面,温度升高,炉渣黏度降低,有利于硫的扩散传质。
钢铁是怎样炼成的考试要点
钢铁炼制的考试要点包括以下方面:
1. 炼钢原理:了解钢铁炼制的基本原理,包括冶炼的化学反应、熔炼的温度和炉况控制等。
2. 炼钢工艺:掌握钢铁炼制的基本工艺流程,包括炼铁、精炼、连铸等环节。
3. 矿石原料:了解常见的炼钢原料,包括铁矿石、石灰石、焦炭等,以及它们的性质和用途。
4. 熔炼过程:了解高炉炼铁和转炉炼钢等主要炉型的熔炼过程,包括物料投入、燃料燃烧、氧化还原反应等关键环节。
5. 精炼处理:了解炼钢过程中的精炼处理方法,包括氧气顶吹、搅拌、真空处理等,以提高钢液的纯净度和均质性。
6. 连铸过程:了解连铸工艺,包括结晶器的结构和水冷装置的工作原理,以及连铸过程中的凝固过程和拉伸速度等参数的控制。
7. 钢铁性能:掌握钢铁的主要性能指标,包括强度、韧性、塑性、硬度等,以及与炼钢工艺和配方的关系。
8. 炼钢设备:了解高炉、转炉、连铸机等炼钢设备的结构和工作原理,以及各种设备的特点和应用范围。
9. 环保和能耗:了解钢铁炼制过程中的环保和能耗问题,包括废气处理、废水处理、废渣利用等相关措施。
10. 安全生产:了解钢铁炼制过程中的安全生产要求,包括高温、高压、有毒气体等安全防护和应急措施。
以上是钢铁炼制的一些基本考点,考生应该全面了解钢铁炼制的流程和原理,并能够灵活运用相关知识解决实际问题。
钢铁冶金概论考试重点——By 材控1004班(一)绪论(1)生铁概念:是含碳量大于1.7%的铁碳合金,工业生铁含碳量一般在2.5%-4%,并含C、Si、Mn、S、P等元素,是用铁矿石经高炉冶炼的产品。
(2)钢的概念:指含碳量0.2-2%的铁碳合金。
根据成分不同,又可分为碳素钢和合金钢,根据性能和用途不同,又可分为结构钢、工具钢和特殊性能钢,高强高韧是钢的重要特征(3)钢铁生产的两个典型流程:a.长流程(高炉炼铁):烧结/球团—高炉—转炉—连铸机—轧机.b短流程:直接还原或熔融还原—电炉—连铸机—轧机.(4)钢与生铁的区别:(5)钢铁生产的典型工艺(长流程):(二)高炉炼铁工艺流程与主要设备(1)高炉炼铁:高炉炼铁:在高炉中采用还原剂将铁矿石经济而高效的还原得到温度和成分符合要求的液态生铁的过程。
(2)矿石的品位:矿石中有用成分的质量百分含量。
(3)脉石:矿石中没有用的成分称为脉石,一般在冶炼过程中需要去除。
(4)烧结的定义:将各种粉状铁,配入适宜的燃料和熔剂,均匀混合,然后放在烧结机上点火烧结。
在燃料燃烧产生高温和一系列物理化学变化作用下,部分混合料颗粒表面发生软化熔融,产生一定数量的液相,并润湿其它未融化的矿石颗粒。
冷却后,液相将矿粉颗粒粘结成块。
这一过程叫烧结,所得到的块矿叫烧结矿(5)抽风烧结原理:布在烧结机台车上的混合料经点火和抽风,气流自上而下通过料层,料层中燃料燃烧产生高温,引起一系列的物理化学反应,物料局部软熔生成一定的液相。
随后,由于温度降低,液相冷凝结块,形成气孔率高,矿物组成与天然矿不同的烧结矿,这就是整个烧结过程。
(6)(冶金)焦炭的作用:燃烧产生热量;燃烧后产生CO作为还原剂;支撑料柱,使料层透气。
(7) 有效容积:对钟式炉顶高炉指从铁口水平中心线至大钟下降位置下沿所包括的容积;对于无钟炉顶高炉指从铁口水平中心线至炉喉上沿(一般把该标高设为料线零位)之间的容积。
(8) 有效容积利用系数:高炉每立方米有效容积每天生产的合格铁水量(t/m3·d )(9) 焦比(K ):冶炼一吨生铁消耗的干焦或综合焦炭量(kg/t )。
冶金设备知识点总结一、冶金设备的分类1.1 制矿设备制矿设备是用于矿石破碎、磨矿和选矿等过程的设备,包括破碎设备、磨矿设备、浮选设备、重选设备等。
制矿设备的作用是将矿石加工成可用于冶金生产的矿石浆料。
1.2 冶炼设备冶炼设备主要用于金属矿石的冶炼过程,包括高炉、转炉、熔炼炉、电炉等。
冶炼设备的作用是将矿石中的金属元素提取出来,并制成金属块、棒等形式。
1.3 锻造设备锻造设备用于加工金属材料,包括锻造机、锤锻机、冷锻机等。
锻造是将金属材料加热到一定温度后进行塑性加工的过程。
1.4 轧制设备轧制设备用于金属材料的轧制加工,包括轧机、热轧机、冷轧机、轧辊等。
轧制是指将金属坯料通过轧机的作用力,使其发生塑性变形的过程。
1.5 热处理设备热处理设备用于对金属材料进行热处理,包括热处理炉、淬火设备、回火设备等。
热处理是指通过控制金属材料的加热、保温和冷却过程,改变其组织和性能的过程。
1.6 测试设备测试设备是用于对金属材料进行检测和分析的设备,包括金相显微镜、硬度测试仪、拉伸试验机等。
测试设备的作用是对金属材料的组织、性能进行评估和检测。
二、冶金设备的设计原则2.1 安全性原则冶金设备在设计时必须考虑安全性,包括设备的结构强度、安全防护装置、操作便利性等方面。
冶金生产过程中往往存在高温、高压、有毒气体等危险因素,设备设计必须保障操作人员的安全。
2.2 高效性原则冶金设备要求在生产过程中能够实现高效的生产,包括提高生产率、降低能耗、减少排放等方面。
设备的设计应该尽可能提高生产效率、降低生产成本。
2.3 环保性原则冶金生产过程中会产生大量的工业废气、废水、固体废弃物等环境污染物,设备设计应该考虑减少环境排放,采取有效的环保措施,实现清洁生产。
2.4 可靠性原则冶金设备在生产过程中需要具有较高的可靠性和稳定性,避免设备故障给生产带来损失。
设备的设计要考虑到材料的选择、零部件的设计和制造加工等方面,确保设备的可靠性和耐久性。
冶金机械与设备知识点总括
一、名词解释
1.高炉有效容积利用系数:每立方米高炉有效容积一昼夜生产生铁的吨数。
2.冶金强度:每立方米高炉有效容积一昼夜消耗的焦炭量。
3.冶金长度:最大拉坯速度下的液芯长度
4.焦比:生产每吨生铁消耗的焦炭量
5.二冷区:结晶器下口到矫直辊之间的区域
6.负滑动:结晶器的下降速度稍高于铸坯的拉坯速度
7.蠕变:固体材料在保持应力不变的条件下应变随时间延长而增加的现象
8.Csp生产线:薄板坯连铸机和四辊连轧机组成的紧凑式短流程带钢生产线
9.三吹二:在转炉跨布置三座转炉,两座吹炼一座维修
10.溅渣护炉技术:利用MgO含量达到饱和或过饱和的炼钢终点渣,通过高压氮气的吹溅,冷却,凝固在炉衬表面上,形成一层高熔点的熔渣层,并与炉衬很好的粘结附着。
二、填空题
1.高炉生产的主要工艺过程:供料,上料,装料,冶炼,产品处理。
2.高炉生产车间的主要设备有:供料设备,上料设备,装料设备,辅助设备。
其中辅助设备包括:炉前设备(三机),热风炉设备和除尘设备。
3.高炉生产的总要求是:高产,优质,低耗,长寿。
4.高炉供料系统有料车上料系统和皮带上料系统两种。
5.液力联轴器分为标准型,安全型,可调型。
6.双钟式炉顶装料设备由受料漏斗,布料器,装料器,料钟平衡和操纵设备,探测设备组成。
7.探料器有机械垂直探料器,红外线探料器和同位素探料器三种。
8.眼镜阀的作用是在高炉休风时把无料钟部分与炉内隔开。
9.密封阀用于料罐密封以保证高炉操作压力。
10.布料器旋转溜槽有绕高炉中心线作回转运动和在垂直面内作改变溜槽倾角的运动两种。
11.开铁口机按照动作原理的不同可以分为钻孔式开铁口机和冲钻式开铁口机。
12.堵铁口机(泥炮)按照驱动方式的不同可以分为电动式和液压式。
13.堵渣口机按照驱动方式可分为气动式,电动式和液压式;国内使用较多的是连杆式堵渣口机和折叠式堵渣口机。
14.热风炉根据燃烧室和蓄热室布置方式的不同可以分为内燃式,外燃式和顶燃式。
15.热风炉的阀门可以分为调节阀和切断阀两大类。
16.除尘设备按照除尘方式可分为干式,湿式和电除尘;按照除尘后净化程度可分为粗除尘设备,半精除尘设备和精除尘设备。
17.氧气转炉车间由主厂房,辅助跨间,附属车间组成。
主要设备包括转炉主体设备,供氧设备,原料供应设备,出渣出钢设备,浇注系统设备,烟气净化和回收设备,修炉机械设备,其他辅助设备。
18.转炉倾动机构的类型有落地式,半悬挂式,全悬挂式和液压式。
19.吹氧系统由氧枪,氧枪升降机构,换枪机构组成。
20.副枪分为测试副枪也叫传感枪和操作副枪;测试副枪的作用是测温,取样,定碳定氧,测液面高度;操作副枪的作用是向炉内喷吹添加剂等以改进冶炼工艺。
21.活动烟罩有闭环式和敞口式,其作用为使烟气顺利的进入烟罩并能很好的控制吸入的空气量从而提高煤气的回收质量。
22.文氏管除尘器兼有冷却降温的作用,由文氏管本体,雾化器和脱水器三部分组成。
23.电弧炉炼钢始于1878年,第一座电弧炉是德国西门子制造的,是单相间接电弧炉。
,
24.电弧炉炉体结构包括炉体炉盖,炉体倾动机构,电极装置,炉顶装料系统。
25.电极升降机构的类型有固定立柱式和活动立柱式两种。
26.连续铸钢是把钢水直接连续的浇注成铸坯的新工艺。
27.连铸设备可分为主体设备和辅助设备;其中主体设备有浇注设备,拉坯矫直设备和切割设备;辅助设备包括出坯及精整设备,工艺性设备以及自动控制和测量仪表。
28.连铸机主要有立式,立弯式,弧形,椭圆形和水平式几种;近年来新发展并已经用于生产的连铸机(三种新型连铸机)是水平式,轮带式和薄板坯(带)连铸机。
29.浇注设备主要包括钢包,钢包回转台,中间包和中间包小车。
30.钢包回转台的工作特点有重载,偏载,冲击和高温。
31.中间包的作用是减压,稳流,除夹杂,分流,贮钢。
32.结晶器要有一定的倒锥度,倒锥度的大小主要取决于带液相的铸坯在高温时的收缩率。
33.结晶器有管式结晶器和组合式结晶器两种。
34.结晶器震动装置的震动规律有同步震动,负滑动震动,正弦震动和非正弦震动。
35.震动机构有四连杆式和四偏心轮式。
36.引锭杆分为大节距引锭杆,小节距引锭杆和刚性引锭杆。
其安装方式有上装和下装两种,上装引锭杆的优点是缩短浇注准备时间。
37.压缩矫直:在矫直或弯曲铸坯的同时施加一定的压力,从而减少或抵消矫直点处凝固坯壳内层表面的拉应力,使内层两相区避免出现裂纹。
这种方法常用于处理带液芯的铸坯。
38.火焰切割机是用氧气和各种燃气如乙炔,丙烷,天然气和焦炉煤气的燃烧火焰来切割铸坯。
39.近终形连铸工艺通常可分为三类:薄板坯连铸(40~80mm)带坯连铸(不超过10mm)薄带连铸(不超过1mm)
40.ISP在线带钢生产线采用了液芯铸轧工艺。
41.转炉炉体包括炉壳和炉衬,其中炉衬由工作层,填充层和永久层组成。
三、简答题
1.开铁口操作一般需要满足哪些条件?
①开口的钻头应在出铁口中开出具有一定倾斜角度的直线孔道,其孔道孔径应小于100mm
②在开铁口不应破坏覆盖在铁口区域炉缸内壁上的耐火泥
③开铁口的一切工序都应机械化,并能进行远距离操纵,保证操纵工人的安全
④开口机尺寸应尽可能小,并在开完铁口后远离铁口。
2.转炉车间铁水的几种供应形式
①混铁炉供应铁水:高炉→铁水罐车→混铁炉→铁水罐→称量→转炉
②混铁车供应铁水:高炉→混铁车→铁水罐→称量→转炉
③铁水罐车供应铁水:高炉→铁水罐车→铁水罐→称量→转炉
④化铁炉供应铁水:化铁炉→铁水罐→称量→转炉
3.火焰切割机的组成部分及其优缺点
组成:切割机,同步机构,返回机构,定尺机构,断面检测器,供电供水供乙炔管道系统。
优缺点:投资少,切割设备的外形尺寸小,切缝比较平整,不受铸坯温度和断面大小的限制;但切口处金属损耗严重,污染严重。
4.机械剪切机的优缺点
剪切速度快,无金属损耗,操作安全可靠,设备操作维护比较简单;但设备外形尺寸大,投资费用大。
5连铸保护渣的作用
有效消除了钢水的二次氧化,钢水的飞溅及挡住钢流的辐射散热,提高铸坯的质量,改善了操作环境。
6.打开出铁口的方法
①用钻头钻到赤热层后退出,然后用人工气锤或氧气打开或烧穿赤热层
②用钻杆送进机构一直把铁口钻通,然后快速退回。
③采用具有双杆的开口机,先用钻孔杆钻到赤热层,然后用通口杆吧铁口打开,以防止钻头被铁水烧坏。
④在泥炮堵完泥后,立即用钻头钻到一定的深度,然后换上捅杆捅开口,捅杆留在铁口不动,待下次出铁时,由开口机将捅杆拔出
7无料钟炉顶装料的优点
①采用溜槽布料,布料灵活
②布料与密封分开,提高炉顶压力
③炉顶结构简化,设备质量减轻,总高度降低,投资减少,维修方便
8转炉烟气的特点
①温度高②成分和数量变化大③含有微小的氧化铁等烟尘
综上所述转炉烟气具有温度高,烟气量大,含尘量高且尘粒微小,有毒性有爆炸性等特点。
9连铸的主要参数以及相对于模铸的优点
主要参数有:铸坯断面形状和尺寸,拉坯速度,冶金长度,弧形半径,流数和生产能力。
优点:简化了生产加工过程,节约了投资,提高了金属收得率,降低了金属损耗,节约能源,降低了生产成本,提高了铸坯的质量。
10.泥炮应满足哪些要求?
①有足够的一次吐泥量
②有一定的吐泥速度
③有足够的吐泥压力
④操作安全可靠,可以远距离控制
⑤炮嘴运动轨迹准确
四、分析题
1.热风炉的工作原理
答:在正常生产条件下,热风炉常处于燃烧期,送风期和焖炉期。
燃烧期打开的阀门有煤气切断阀,煤气调节阀,热风炉的隔离阀。
燃烧废气要排入烟道,所以还要打开烟道阀,由于热风炉内压力较高,烟道阀不易打开,为此之前应先打开废气阀(旁通阀);格子砖加热结束后,热风炉进入送风期,上述打开的阀门全部关闭,此时打开的阀门有冷风阀和热风阀。
打开混风阀,在风温较高时混入适量冷风,冷风管道中打开放风阀,把用不了的冷空气放入大气中。
焖炉期,所有阀门关闭。
2.布料溜槽的运动原理
答:主电机1工作,溜槽只做旋转运动;副电机24运动溜槽只做摆动;两个电机都工作时溜槽既做旋转运动又做摆动。
3.氧枪升降机构故障分析。
答:钢绳5断一根时,另一根仍能继续承载工作,两根都断时,制动装置使小车停止下降。
钢绳9断时,平衡重直接将小车提起
断电事故时,靠气缸7顶开制动器6,借助平衡重提升起吹氧管小车。