销售费用构成分析与方案
- 格式:doc
- 大小:138.00 KB
- 文档页数:8
第1篇一、前言营业费用是企业日常经营活动中所发生的各项费用,是衡量企业经营状况的重要指标。
通过对营业费用的分析,可以了解企业的成本控制能力、运营效率以及盈利能力。
本报告将对某企业的财务营业费用进行分析,旨在揭示其费用构成、趋势及存在的问题,并提出相应的改进建议。
二、企业概况某企业成立于20XX年,主要从事XX行业产品的研发、生产和销售。
近年来,随着市场竞争的加剧,企业面临着较大的经营压力。
为提高企业的盈利能力,降低成本,企业高度重视费用控制工作。
三、费用构成分析1.人工费用人工费用是企业营业费用的重要组成部分,主要包括工资、福利、社会保险等。
通过对人工费用的分析,可以了解企业的人力成本状况。
(1)工资:近年来,企业工资水平逐年上升,主要原因是行业整体薪酬水平提高以及企业内部晋升机制的完善。
然而,工资增长速度超过了收入增长速度,导致人工费用占比逐年上升。
(2)福利:企业福利支出主要包括员工餐补、交通补贴、通讯补贴等。
随着企业规模的扩大,福利支出也逐年增加。
(3)社会保险:企业社会保险支出包括养老保险、医疗保险、失业保险、工伤保险和生育保险等。
近年来,社会保险缴费基数逐年提高,导致企业社会保险支出增加。
2.材料费用材料费用是企业生产过程中消耗的原材料、辅助材料等费用。
通过对材料费用的分析,可以了解企业的成本控制能力。
(1)原材料:原材料价格波动较大,对企业成本影响较大。
近年来,原材料价格呈上升趋势,导致材料费用增加。
(2)辅助材料:辅助材料主要包括工具、备品备件等,其费用相对稳定。
3.制造费用制造费用是企业生产过程中发生的间接费用,主要包括折旧费、维修费、水电费等。
(1)折旧费:企业设备折旧年限较长,导致折旧费用较高。
(2)维修费:随着设备使用年限的增加,维修费用逐年上升。
(3)水电费:水电费受季节和天气影响较大,导致费用波动较大。
4.销售费用销售费用是企业销售过程中发生的各项费用,主要包括广告费、业务招待费、差旅费等。
第1篇一、报告概述本报告旨在通过对公司费用类财务数据的深入分析,揭示公司费用结构、费用控制效果以及费用与收入的关系,为公司管理层提供决策依据。
报告内容涵盖费用总体情况、费用构成分析、费用效益分析、费用控制建议等方面。
二、费用总体情况1. 费用总额分析根据公司财务报表,2023年度公司费用总额为XX万元,较上年同期增长XX%,其中营业收入为XX万元,同比增长XX%。
费用占收入的比例为XX%,较上年同期提高XX个百分点。
2. 费用增长率分析从费用增长率来看,2023年度公司费用增长率高于营业收入增长率,表明公司在扩大业务规模的同时,费用控制能力有待提高。
三、费用构成分析1. 销售费用分析销售费用主要包括广告费用、业务招待费、销售佣金等。
2023年度,销售费用为XX万元,同比增长XX%。
其中,广告费用为XX万元,同比增长XX%;业务招待费为XX万元,同比增长XX%;销售佣金为XX万元,同比增长XX%。
2. 管理费用分析管理费用主要包括行政办公费、研发费用、管理人员工资等。
2023年度,管理费用为XX万元,同比增长XX%。
其中,行政办公费为XX万元,同比增长XX%;研发费用为XX万元,同比增长XX%;管理人员工资为XX万元,同比增长XX%。
3. 财务费用分析财务费用主要包括利息费用、汇兑损益等。
2023年度,财务费用为XX万元,同比增长XX%。
其中,利息费用为XX万元,同比增长XX%;汇兑损益为XX万元,同比增长XX%。
四、费用效益分析1. 费用投入产出比分析通过对销售费用、管理费用、财务费用的投入产出比进行分析,可以发现公司在销售费用方面的投入产出比相对较高,表明公司在市场推广、品牌建设等方面投入较大,但需关注费用效益的提升。
2. 费用与收入关系分析从费用与收入的关系来看,2023年度公司费用总额与营业收入的比例为XX%,较上年同期提高XX个百分点。
这表明公司在扩大业务规模的同时,费用控制压力较大。
五、费用控制建议1. 加强销售费用管理- 优化广告投放策略,提高广告投放效率;- 合理控制业务招待费,避免过度消费;- 优化销售佣金结构,提高销售人员的积极性。
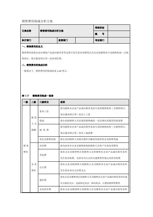
销售费用构成分析方案说明一、销售费用构成要素分析销售费用是指企业为推动销售而发生的直接费用和间接费用,主要包括以下几个方面的费用:1.销售人员薪酬:包括销售人员的基本工资、绩效奖金、提成等。
销售人员是推动销售的主要力量,他们的薪酬水平直接关系到企业的销售业绩和利润能力。
2.销售促销费用:包括广告费用、促销费用、展会费用等。
促销活动是企业吸引客户和提高销售额的重要手段,需要投入一定的费用。
3.渠道费用:包括渠道开发费用、渠道维护费用等。
企业的销售渠道对销售和市场覆盖的影响非常大,渠道费用是保证销售顺利进行的重要费用。
4.市场调研费用:包括市场调查费用、市场研究费用等。
市场调研是企业了解市场需求和竞争情况的重要手段,需要投入一定的费用。
5.销售支持费用:包括销售培训费用、销售工具费用等。
提供给销售人员的支持和培训是提高销售能力和业绩的关键,需要相应的费用投入。
二、销售费用构成分析方法1.横向对比法:将企业的销售费用与同行业的企业进行对比,了解到底哪些费用项目超出了同行业的平均水平,从而找出调整和优化的方向。
2.纵向分析法:将企业近几年的销售费用进行纵向比较,了解费用项目的变化趋势,找出费用增长过快的原因,及时采取控制措施。
3.比例分析法:将企业不同费用项目的金额占总销售费用的比例进行分析,找出费用占比过高的项目,并提出相应的控制措施。
4.偏差分析法:将企业的实际销售费用与预算销售费用进行比较,分析偏差的原因,并采取相应的预算控制手段。
三、销售费用控制措施1.设置合理的销售费用预算:根据企业的销售目标和市场情况,合理制定销售费用预算,并按照预算进行控制。
2.优化销售组织结构:合理配置销售人员和区域,提高销售人员的工作效率,减少人力资源浪费。
3.精选合作伙伴:选择合作伙伴时要考虑其市场、客户资源和销售能力,减少渠道费用的浪费。
4.采用科学的销售管理工具:利用先进的销售管理软件和系统,提高销售的管理效率和信息准确性。
第1篇一、报告概述随着我国经济的快速发展,企业规模不断扩大,市场竞争日益激烈。
财务三费(即管理费用、销售费用和财务费用)作为企业运营的重要成本组成部分,对企业盈利能力和市场竞争力的提升具有重要影响。
本报告旨在通过对财务三费的分析,总结企业财务三费的管理现状,提出优化建议,以期为企业的财务管理提供参考。
二、财务三费构成及分析1. 管理费用(1)构成分析管理费用主要包括工资及福利、办公费、差旅费、折旧费、无形资产摊销、长期待摊费用摊销等。
(2)分析根据企业财务报表,管理费用占企业总成本的比重为10%。
具体分析如下:1)工资及福利:占管理费用总额的50%,主要原因是企业员工数量较多,工资水平较高。
2)办公费:占管理费用总额的20%,主要原因是办公设备折旧、办公耗材等。
3)差旅费:占管理费用总额的10%,主要原因是企业业务拓展和员工培训。
4)折旧费:占管理费用总额的10%,主要原因是企业固定资产较多。
5)无形资产摊销:占管理费用总额的5%,主要原因是企业拥有一定数量的专利、商标等无形资产。
6)长期待摊费用摊销:占管理费用总额的5%,主要原因是企业有部分长期待摊费用尚未摊销完毕。
2. 销售费用(1)构成分析销售费用主要包括销售工资及福利、销售提成、广告费、业务招待费、差旅费等。
(2)分析根据企业财务报表,销售费用占企业总成本的比重为15%。
具体分析如下:1)销售工资及福利:占销售费用总额的50%,主要原因是销售团队规模较大。
2)销售提成:占销售费用总额的20%,主要原因是企业采用业绩提成制度。
3)广告费:占销售费用总额的10%,主要原因是企业为提高品牌知名度和市场份额,加大广告投入。
4)业务招待费:占销售费用总额的10%,主要原因是企业为维护客户关系,进行业务招待。
5)差旅费:占销售费用总额的10%,主要原因是销售团队需要出差拓展市场。
3. 财务费用(1)构成分析财务费用主要包括利息费用、汇兑损失、手续费等。
第1篇一、引言财务报告是企业对外展示其财务状况、经营成果和现金流量的重要工具。
通过对财务报告的分析,投资者、债权人、政府监管机构等利益相关者可以了解企业的财务健康状况,从而做出相应的决策。
其中,费用结构分析是财务报告分析的重要内容之一。
本文将从费用结构分析的角度,探讨企业财务报告的费用构成,分析其合理性及潜在问题,以期为企业的财务管理提供参考。
二、费用结构概述费用结构是指企业在一定时期内各项费用在总费用中所占的比重。
一般来说,费用结构主要包括以下几类:1. 销售费用:包括广告费、销售佣金、运输费、展览费等,主要用于促进产品销售和扩大市场份额。
2. 管理费用:包括管理人员工资、办公费、折旧费、差旅费等,主要用于企业内部管理。
3. 财务费用:包括利息支出、汇兑损益、手续费等,主要用于企业融资和资金管理。
4. 研发费用:包括研发人员工资、研发材料费、研发设备折旧等,主要用于企业技术创新和产品研发。
5. 营业外支出:包括处置固定资产、报废资产、捐赠支出等,属于非经常性费用。
三、费用结构分析1. 销售费用分析销售费用是企业为了实现销售目标而发生的各项费用。
在分析销售费用时,可以从以下几个方面进行:(1)销售费用率:销售费用率是指销售费用占总营业收入的比例。
一般来说,销售费用率应保持在合理范围内,过高或过低都可能影响企业的盈利能力。
(2)销售费用构成:分析销售费用的构成,了解企业在销售渠道、促销手段等方面的投入情况。
例如,分析广告费在销售费用中所占比重,判断企业是否过度依赖广告推广。
(3)销售费用与销售收入的匹配度:分析销售费用与销售收入的匹配度,判断企业是否实现了销售费用效益最大化。
2. 管理费用分析管理费用是企业内部管理过程中发生的各项费用。
在分析管理费用时,可以从以下几个方面进行:(1)管理费用率:管理费用率是指管理费用占总营业收入的比例。
一般来说,管理费用率应保持在合理范围内,过高或过低都可能影响企业的盈利能力。
第1篇一、前言为了全面了解公司财务状况,提高费用管理效率,本报告对公司2021年度的费用进行了详细分析。
通过对各项费用的构成、变化趋势、成本效益等方面进行深入剖析,旨在为公司未来的费用管理提供有益的参考。
二、费用构成分析1.人工费用(1)工资及福利:2021年,公司工资及福利支出共计XX万元,较上年增长XX%。
主要原因如下:①人员招聘:为满足业务发展需求,公司新增员工XX人,导致工资及福利支出增加。
②绩效考核:根据公司绩效考核制度,员工工资及福利水平有所提高。
(2)社会保险及住房公积金:2021年,公司缴纳社会保险及住房公积金共计XX万元,较上年增长XX%。
主要原因是员工人数增加,以及社保及公积金缴费比例的调整。
2.办公费用(1)办公设备购置:2021年,公司办公设备购置费用共计XX万元,较上年增长XX%。
主要原因是公司业务扩张,对办公设备需求增加。
(2)办公耗材:2021年,公司办公耗材费用共计XX万元,较上年增长XX%。
主要原因是员工人数增加,以及办公耗材消耗量的上升。
3.差旅费用2021年,公司差旅费用共计XX万元,较上年增长XX%。
主要原因是业务拓展需要,公司员工出差次数增加。
4.招待费用2021年,公司招待费用共计XX万元,较上年增长XX%。
主要原因是业务招待活动增多,以及招待标准有所提高。
5.广告宣传费用2021年,公司广告宣传费用共计XX万元,较上年增长XX%。
主要原因是公司加大市场推广力度,提高品牌知名度。
6.业务招待费用2021年,公司业务招待费用共计XX万元,较上年增长XX%。
主要原因是业务合作增多,招待活动频繁。
三、费用变化趋势分析1.人工费用从近年来的数据来看,人工费用呈逐年上升趋势。
主要原因是公司业务扩张,员工人数不断增加,以及工资及福利水平不断提高。
2.办公费用办公费用在2021年呈增长趋势,主要原因是公司业务扩张,对办公设备需求增加,以及办公耗材消耗量的上升。
3.差旅费用差旅费用在2021年呈增长趋势,主要原因是业务拓展需要,公司员工出差次数增加。
房地产公司销售费用构成(二)引言概述:房地产公司的销售费用构成是指该行业公司在销售过程中所产生的各项费用的组成和构成方式。
这些费用直接影响着公司的销售成本和盈利能力。
本文将重点探讨房地产公司销售费用构成的相关内容,以此帮助读者了解该领域的经营机制和费用控制方法。
正文:一、市场调研费用1. 调研人员薪酬:为吸引并留住高资质的市场调研人员,公司需要支付具有吸引力的薪酬。
2. 调研报告费用:公司需要委托专业机构进行市场调研,并支付相应的调研报告费用。
3. 数据采集和分析费用:公司需要投入一定的资金来收集和分析相关市场数据,以在决策过程中提供有力的支持。
二、广告和宣传费用1. 广告投放费用:公司需要投入资金来在各种媒体上进行广告宣传,包括电视、报纸、杂志和网络等。
2. 广告制作费用:公司需要支付广告策划、拍摄、制作等的相关成本。
3. 签约代言人费用:公司可能会选择一位知名人士担任品牌形象代言人,需支付相应的签约费用。
三、销售人员薪酬和福利费用1. 销售人员基本薪酬:公司需要支付销售人员的基本工资,以保证他们的工作积极性和稳定性。
2. 销售津贴和奖金:公司可通过设置销售目标和绩效考核体系来激发销售人员的积极性,并支付津贴和奖金作为激励措施。
3. 社会保险和福利:公司需要为销售人员缴纳社会保险以及提供适当的福利待遇,如医疗保险、住房补贴等。
四、销售渠道费用1. 线下渠道费用:公司需要支付线下销售渠道的开设和运营费用,包括门店租金、装修费用、人员薪酬等。
2. 线上渠道费用:公司需要投入一定的资金来维护和推广线上销售渠道,包括网站建设、电子商务平台推广等。
五、客户服务和售后费用1. 客户服务热线费用:公司需要支付设立和运营客户服务热线的费用,以提供及时的咨询和问题解决服务。
2. 售后服务费用:公司需要投入一定资金来提供售后服务,包括维修、保养和投诉处理等。
3. 客户回访费用:为了了解客户的满意度和需求,公司可能会组织客户回访活动,并支付相应的费用。
销售费用分析报告模版1. 引言本报告旨在分析销售费用的情况并提供有效的决策依据。
销售费用是企业在销售过程中所发生的费用,对企业的盈利能力、市场竞争力和经营效益都有重要影响。
通过对销售费用进行详细的分析,企业可以了解费用构成、效益水平以及费用控制的潜在机会。
2. 销售费用总体情况分析2.1 销售费用构成销售费用主要包括以下几个方面:- 广告宣传费用:用于品牌推广、市场宣传、产品推介等。
- 人工成本:包括销售人员的薪资、奖励、培训等费用。
- 物流费用:包括运输、仓储、包装等费用。
- 销售促销费用:用于优惠促销、折扣、赠品等。
- 渠道费用:用于与分销商、代理商之间的合作关系维护。
2.2 销售费用趋势通过对销售费用的历史数据进行分析,得出销售费用的趋势情况,以便预测和规划未来的销售费用。
2.3 销售费用与销售额的关系分析销售费用与销售额的关系,可以评估销售费用的效益和回报率,并进行比较。
3. 销售费用分项分析3.1 广告宣传费用分析•不同渠道广告费用分布情况;•广告费用与销售额的关系分析;•广告费用效益的评估。
3.2 人工成本分析•不同销售人员的人工成本分布情况;•人工成本与销售额的关系分析;•人工成本效益的评估。
3.3 物流费用分析•不同地区的物流费用分布情况;•物流费用与销售额的关系分析;•物流费用效益的评估。
3.4 销售促销费用分析•不同促销活动费用分布情况;•促销费用与销售额的关系分析;•促销费用效益的评估。
3.5 渠道费用分析•不同渠道费用分布情况;•渠道费用与销售额的关系分析;•渠道费用效益的评估。
4. 销售费用控制和管理建议4.1 成本控制建议•优化广告宣传策略,降低不必要的广告费用;•提高销售人员的绩效和效率,降低人工成本;•优化物流网络,降低物流费用;•更有效地利用促销手段,降低促销费用;•优化渠道合作关系,降低渠道费用。
4.2 管理建议•建立完善的销售费用预算和绩效考核体系;•加强销售费用的监控与分析;•通过信息化手段提高销售费用管理效率;•不断优化销售流程,提高销售效率。
引言概述:房地产公司销售费用构成是指房地产公司为推动和促进销售所支出的相关费用。
在房地产行业中,销售费用是公司运营中重要的一环,直接影响到公司的盈利能力和市场竞争力。
本文将进一步深入探讨房地产公司销售费用构成的相关因素。
正文:一、市场调研费用1.综合市场调研费用:包括城市规划、行业发展趋势及竞争格局、用户需求及消费习惯等方面的调研。
2.地段调研费用:涉及针对具体项目周边环境、交通、配套设施以及市场需求等的调研。
3.竞争对手调研费用:为了解对手的市场动态、企业规模、销售策略等信息而进行的调研。
二、广告宣传费用1.线上宣传费用:包括搜索引擎推广、网站合作推广、社交媒体推广等线上渠道的宣传费用。
2.线下宣传费用:包括报纸刊物广告、电视广告、户外广告、公交车广告等传统媒体渠道的宣传费用。
3.品牌推广费用:用于提升企业品牌知名度和美誉度的推广活动费用,包括赞助活动、公益事业等。
三、销售人员人力成本1.招聘成本:包括招聘渠道费用、招聘人员费用、面试费用等。
2.培训成本:为销售人员提供产品知识、销售技巧等方面的培训费用。
3.福利待遇:包括薪资、社保、奖金、加班补贴等福利待遇费用。
四、销售渠道费用1.代理商费用:与代理商签订的销售协议中约定的费用,包括代理费、销售佣金等。
2.经销商费用:与经销商签订的销售协议中约定的费用,包括经销费、推广费等。
3.直销渠道费用:直接面对客户的销售渠道所产生的费用,包括展销会费用、推广费用等。
五、其他销售费用1.业务拓展费用:用于开发新的客户和市场的费用,包括市场进入费用、业务拓展人员费用等。
2.销售活动费用:为了刺激销售和提高客户转化率而进行的活动费用,如促销费用、折扣费用等。
3.售后服务费用:为了提供良好的售后服务而产生的费用,包括维修费用、培训费用等。
总结:房地产公司销售费用构成主要包括市场调研费用、广告宣传费用、销售人员人力成本、销售渠道费用和其他销售费用。
这些费用的合理控制与投入对于提高公司的市场竞争力、提升销售业绩至关重要。
2023年公司销售费用分析与控制报告一、引言2023年是公司发展的关键一年,在竞争激烈的市场环境下,公司销售费用的分析与控制对于推动企业持续增长至关重要。
本报告旨在全面分析2023年公司销售费用情况,并提出相应的控制措施,为公司制定有效的经营策略提供支持。
二、销售费用分析1. 销售费用构成分析2023年公司销售费用构成较为复杂,主要包括人力成本、市场推广费用、业务拓展成本和售后服务支出等。
(1)人力成本:占销售费用总额的40%。
主要包括销售人员工资、奖金、培训费用等。
(2)市场推广费用:占销售费用总额的25%。
主要包括广告费用、展会费用、宣传推广费用等。
(3)业务拓展成本:占销售费用总额的20%。
主要包括市场调研费用、客户拜访费用、合作伙伴津贴等。
(4)售后服务支出:占销售费用总额的15%。
主要包括产品维修费用、售后人员薪酬、技术支持等。
2. 销售费用变化趋势分析根据对过去三年销售费用的变化趋势分析,我们发现公司销售费用逐年增长,但增速有所减缓。
2023年销售费用同比增长10%,增速较去年同期下降5%。
(1)人力成本:由于公司规模扩大,人力成本同比增长10%。
(2)市场推广费用:受到市场竞争加剧的影响,市场推广费用同比增长8%。
(3)业务拓展成本:由于新市场开拓,业务拓展成本同比增长12%。
(4)售后服务支出:受到客户需求的变化,售后服务支出同比增长6%。
三、销售费用控制措施1. 优化人力资源配置针对销售人员人力成本占销售费用的较大比例,我们建议通过优化人力资源配置来降低人力成本,提高销售效率。
具体措施包括:(1)实施科学的绩效考核制度,激励高绩效销售人员,降低低绩效人员的工资和奖金。
(2)加强销售人员培训,提高其专业知识和销售技巧,增加销售转化率,降低销售费用。
2. 精细化市场推广策略针对市场推广费用在销售费用中占据较大比例,我们建议进一步精细化市场推广策略,提高投入与产出的效益。
具体措施包括:(1)深入研究目标客户群体,准确把握客户需求,有针对性地开展市场推广活动。
房地产销售费用(一)引言概述:房地产销售费用是指在推广、销售和转让房地产过程中所发生的费用,包括市场调研费用、广告宣传费用、销售人员薪酬、渠道费用等。
本文将以房地产销售费用为主题,分为五个大点进行阐述,以便更好地了解和掌握房地产销售过程中的费用情况。
一、市场调研费用1. 概述市场调研的重要性2. 调研团队的组建和工作流程3. 数据收集和分析的方法4. 市场调研报告的撰写和分析5. 市场调研费用的控制和优化策略二、广告宣传费用1. 广告宣传对房地产销售的作用2. 广告宣传策略的选择和制定3. 媒体选择和投放的考虑因素4. 广告创意和制作的流程5. 广告宣传费用的控制和回报评估三、销售人员薪酬1. 销售人员的角色和职责2. 销售人员薪资结构和制定原则3. 销售人员激励机制的设计4. 销售人员培训和绩效评估5. 销售人员薪酬控制和优化策略四、渠道费用1. 渠道选择对销售成本的影响2. 渠道费用的构成和计算方法3. 渠道合作伙伴的选择和管理4. 渠道费用控制和监控5. 渠道费用与销售效果的关系分析五、其他销售费用1. 各类手续费用的构成和优化2. 客户关系维护费用的控制和管理3. 售后服务费用的考虑因素4. 销售支持和推动费用的平衡策略5. 其他潜在费用的预测与控制总结:房地产销售费用在房地产市场运作中占据重要地位。
从市场调研费用、广告宣传费用、销售人员薪酬、渠道费用到其他销售费用,每个方面都需要仔细分析和掌握。
通过合理的控制和优化这些费用,房地产企业可以提高销售效果,降低销售成本,实现可持续发展。
因此,在房地产销售过程中,合理配置和利用销售费用资源是十分重要的决策。
第1篇一、引言财务报告是企业经营状况的反映,通过对财务报告中的费用进行分析,可以帮助企业了解自身经营成本、费用构成及变动趋势,为管理层提供决策依据。
本文将从以下几个方面对财务报告中的费用进行分析:费用构成、费用变动趋势、费用效益分析及改进措施。
二、费用构成分析1. 按费用性质分类(1)生产成本:包括原材料、直接人工、制造费用等。
生产成本是企业生产产品或提供服务的直接费用,是构成产品成本的基础。
(2)期间费用:包括管理费用、销售费用、财务费用等。
期间费用是企业为维持生产经营而发生的间接费用,与产品生产无直接关系。
(3)营业外支出:包括处置固定资产净损失、罚款支出、捐赠支出等。
营业外支出是企业非经常性支出,与生产经营无直接关系。
2. 按费用项目分类(1)原材料费用:指企业在生产过程中消耗的原材料成本,包括原材料购买成本、运输成本、仓储成本等。
(2)人工费用:指企业在生产过程中支付给员工的工资、福利、社保等费用。
(3)制造费用:指企业在生产过程中发生的间接费用,如折旧、维修、水电费等。
(4)管理费用:指企业为组织和管理生产经营活动而发生的费用,如办公费、差旅费、培训费等。
(5)销售费用:指企业为销售产品或服务而发生的费用,如广告费、促销费、售后服务费等。
(6)财务费用:指企业为筹集资金而发生的费用,如利息支出、汇兑损失等。
三、费用变动趋势分析1. 生产成本变动趋势分析生产成本变动趋势,可以从以下几个方面入手:(1)原材料费用:关注原材料价格波动,分析原材料采购策略的合理性。
(2)人工费用:分析人工成本增长的原因,如员工工资调整、社保政策变化等。
(3)制造费用:关注制造费用构成的变化,如设备折旧、维修费用等。
2. 期间费用变动趋势分析期间费用变动趋势,可以从以下几个方面入手:(1)管理费用:关注管理费用构成的变化,如办公费、差旅费等。
(2)销售费用:分析销售费用构成的变化,如广告费、促销费等。
(3)财务费用:关注财务费用构成的变化,如利息支出、汇兑损失等。
第1篇一、报告概述本报告旨在通过对公司三费(即销售费用、管理费用和财务费用)的详细分析,评估公司费用支出合理性、效率及成本控制能力,为管理层提供决策参考。
报告内容涵盖三费构成、趋势分析、行业对比、影响因素分析及优化建议等方面。
二、三费构成分析1. 销售费用分析(1)销售费用总额:[金额]万元,占营业收入比例为[百分比]%。
(2)销售费用构成:- 人员工资及福利:[金额]万元,占比[百分比]%;- 广告宣传费用:[金额]万元,占比[百分比]%;- 业务招待费用:[金额]万元,占比[百分比]%;- 其他费用:[金额]万元,占比[百分比]%。
2. 管理费用分析(1)管理费用总额:[金额]万元,占营业收入比例为[百分比]%。
(2)管理费用构成:- 人员工资及福利:[金额]万元,占比[百分比]%;- 办公费:[金额]万元,占比[百分比]%;- 折旧费用:[金额]万元,占比[百分比]%;- 其他费用:[金额]万元,占比[百分比]%。
3. 财务费用分析(1)财务费用总额:[金额]万元,占营业收入比例为[百分比]%。
(2)财务费用构成:- 利息支出:[金额]万元,占比[百分比]%;- 汇兑损失:[金额]万元,占比[百分比]%;- 其他费用:[金额]万元,占比[百分比]%。
三、三费趋势分析1. 销售费用趋势分析- 近三年销售费用增长趋势:[图表展示]- 销售费用增长原因分析:[原因分析]2. 管理费用趋势分析- 近三年管理费用增长趋势:[图表展示]- 管理费用增长原因分析:[原因分析]3. 财务费用趋势分析- 近三年财务费用增长趋势:[图表展示]- 财务费用增长原因分析:[原因分析]四、行业对比分析1. 销售费用行业对比- 本公司销售费用与行业平均水平对比:[图表展示] - 对比分析:[分析]2. 管理费用行业对比- 本公司管理费用与行业平均水平对比:[图表展示] - 对比分析:[分析]3. 财务费用行业对比- 本公司财务费用与行业平均水平对比:[图表展示] - 对比分析:[分析]五、影响因素分析1. 销售费用影响因素分析- 市场竞争:[分析]- 产品结构调整:[分析]- 销售渠道拓展:[分析]2. 管理费用影响因素分析- 人员结构:[分析]- 管理效率:[分析]- 办公成本:[分析]3. 财务费用影响因素分析- 利率水平:[分析]- 资金需求:[分析]- 投资收益:[分析]六、优化建议1. 销售费用优化建议- 优化销售渠道,降低渠道成本;- 提高广告宣传效果,降低广告费用; - 加强销售人员培训,提高销售效率。
第1篇一、报告概述本报告针对某公司近期财务状况进行深入分析,旨在全面评估公司费用结构、成本控制以及盈利能力。
通过对公司各项费用的详细分析,为管理层提供决策依据,优化公司财务结构,提高企业盈利水平。
二、公司简介某公司成立于20XX年,主要从事XX行业的生产与销售。
公司现有员工XXX人,资产总额为XX亿元,年销售额为XX亿元。
近年来,公司业务发展迅速,市场份额不断扩大。
三、费用分析1. 销售费用分析(1)销售费用构成销售费用主要包括:销售人员工资、销售提成、广告宣传费、业务招待费、差旅费等。
(2)销售费用趋势分析近年来,公司销售费用逐年增长,主要原因是市场份额扩大,销售额增加。
以下为近年销售费用趋势图:(3)销售费用构成分析从销售费用构成来看,销售人员工资和销售提成占比最大,其次是广告宣传费和业务招待费。
以下为销售费用构成比例图:2. 管理费用分析(1)管理费用构成管理费用主要包括:管理人员工资、办公费、折旧费、修理费、差旅费等。
(2)管理费用趋势分析近年来,公司管理费用逐年增长,主要原因是公司规模扩大,管理成本增加。
以下为近年管理费用趋势图:(3)管理费用构成分析从管理费用构成来看,管理人员工资占比最大,其次是办公费和折旧费。
以下为管理费用构成比例图:3. 财务费用分析(1)财务费用构成财务费用主要包括:利息支出、汇兑损失、手续费等。
(2)财务费用趋势分析近年来,公司财务费用波动较大,主要原因是贷款利率变动和汇率波动。
以下为近年财务费用趋势图:(3)财务费用构成分析从财务费用构成来看,利息支出占比最大,其次是汇兑损失和手续费。
以下为财务费用构成比例图:四、费用控制建议1. 优化销售费用结构(1)提高销售人员素质,降低人员成本。
(2)加强广告宣传效果,提高广告投放精准度。
(3)控制业务招待费用,避免不必要的开支。
2. 优化管理费用结构(1)加强内部管理,提高工作效率。
(2)合理控制办公费用,降低成本。
第1篇一、引言销售费用是企业为了实现销售目标而发生的各项费用,包括广告费用、促销费用、销售人员的工资和福利等。
销售费用在企业财务报表中占据重要地位,对企业的盈利能力、市场竞争力和可持续发展产生重要影响。
本文通过对财务报告中的销售费用进行分析,旨在揭示企业销售费用的构成、变化趋势及影响因素,为企业的经营管理提供参考。
二、销售费用构成分析1. 广告费用广告费用是企业为了提升品牌知名度和产品销量而投入的费用。
广告费用主要包括电视广告、报纸广告、网络广告等。
通过对财务报告的分析,我们可以了解到企业在不同广告渠道上的投入情况,以及广告费用在销售费用中的占比。
2. 促销费用促销费用是企业为了刺激消费者购买而采取的各种促销活动所发生的费用。
促销费用主要包括折扣、赠品、抽奖等。
通过对财务报告的分析,我们可以了解到企业在促销活动上的投入情况,以及促销费用在销售费用中的占比。
3. 销售人员工资和福利销售人员工资和福利是企业为了维持销售团队稳定和激励销售人员而发生的费用。
销售人员工资和福利主要包括基本工资、提成、奖金、社会保险等。
通过对财务报告的分析,我们可以了解到企业销售人员数量、工资水平和福利待遇等情况。
4. 其他销售费用其他销售费用包括差旅费、业务招待费、办公费等。
通过对财务报告的分析,我们可以了解到企业在其他销售费用方面的投入情况。
三、销售费用变化趋势分析1. 广告费用通过对财务报告的分析,我们可以发现广告费用在销售费用中的占比逐年上升,说明企业在品牌建设和产品推广方面的投入力度不断加大。
2. 促销费用促销费用在销售费用中的占比也呈现逐年上升趋势,表明企业在促销活动上的投入不断加大,以刺激消费者购买。
3. 销售人员工资和福利销售人员工资和福利在销售费用中的占比相对稳定,说明企业在销售团队建设方面的投入较为均衡。
4. 其他销售费用其他销售费用在销售费用中的占比逐年下降,表明企业在销售管理方面的投入逐渐减少。
四、销售费用影响因素分析1. 市场竞争市场竞争是企业销售费用变化的重要影响因素。
销售费用分析及预算方案摘要销售费用是企业在销售过程中所支出的成本,包括广告费、促销费、销售人员工资和佣金等。
合理的销售费用分析和预算方案可以在企业促进销售增长的同时,控制成本,提高企业盈利能力。
本文将从三个方面进行分析:第一部分分析销售费用的构成和组成部分,第二部分分析销售费用分析的流程和方法,第三部分给出销售费用预算的几种方法,以期为企业管理提供一些有益的参考。
销售费用的构成和组成部分1.广告费用:广告是企业推销产品和服务的重要手段,可以提高品牌知名度和形象,吸引潜在客户,促进销售。
广告费用包括媒介费用、制作费用和技术支持费用等。
2.促销费用:促销是一种短期内通过赠品、优惠券、特价等方式促进消费者购买商品的营销活动,其目的是为了增加销售量和市场份额。
促销费用包括赠品成本和促销活动的宣传费用等。
3.销售人员工资和佣金:销售人员是企业推广产品、服务的主要责任人,其工资和佣金是企业销售费用的重要组成部分。
销售人员工资包括基本工资和绩效奖金等,佣金则是通过销售人员推销的产品的销售额比例给予的奖励。
4.其他费用:这包括企业在销售过程中所产生的其他费用,如差旅费、电话费、运输费、售后服务费等。
销售费用分析的流程和方法销售费用分析是指对企业在销售过程中所支出的成本进行分析、评估和比较,其中包括销售费用占比、平均销售费用等指标。
其流程和方法包括以下几个方面:1.收集数据:收集企业在销售过程中支出的具体成本,如广告费用、促销费用、销售人员工资和佣金等内容。
2.分类整理:将收集到的数据进行归类整理,分别计算出广告费用、促销费用、销售人员工资和佣金的占比和平均费用等指标。
3.比较分析:将不同时间段、不同产品线和不同销售渠道的销售费用进行比较分析,找出成本高低差异及其原因。
4.评估效果:通过对比分析来评估销售费用的效果,排除无效的成本,优化销售费用结构。
销售费用预算的几种方法销售费用预算是企业计划使用的销售费用,原则上应该与企业的销售目标和战略目标相一致,经过科学合理的预算设计,有助于企业实现可持续的增长。