全套视功能检查流程表
- 格式:docx
- 大小:18.06 KB
- 文档页数:9
视功能检查流程详解视功能检查是指通过专业仪器设备对人的视觉功能进行全面评估和量化分析的过程。
主要通过对视力、调节能力、眼球运动、眼位、立体视觉等方面的检测,以了解人眼的健康状况和各种视觉问题的性质和程度。
视功能检查的目的是为了帮助人们解决视觉问题,并提供相应的治疗方案和辅助措施。
1.病史询问和初步评估:检查前首先对患者进行病史询问,了解患者的过敏史、眼镜佩戴情况、以前的视觉问题等。
同时,医生会对患者的眼镜进行初步测量,评估是否需要进一步的视功能检查。
2.视力测量:视力测量是视功能检查的基本内容。
常见的视力测量方法包括使用近、远视力表对患者的视力进行评估。
通过测量患者的视力,可以初步判断患者有无近视、远视、散光等问题。
3.调节能力检查:调节能力检查主要是对患者的调节功能进行评估。
通过使用调节仪器,医生可以对患者的近距离调节、远距离调节、眼轴调节等功能进行测量和分析。
同时,医生还会检查患者的调节灵敏度和调节幅度,以判断患者的调节能力是否正常。
4.眼球运动检查:眼球运动检查是对患者眼球运动功能的评估。
医生会通过让患者追随移动物体的运动或让患者进行眼球运动训练,来观察患者的外眼肌运动情况。
此外,通过眼电图等仪器的使用,还可以测量和记录患者的眼球运动数据,如眼球位置、眼震等。
5.眼位检查:眼位检查是对患者眼球位置的评估。
医生会通过观察患者的眼球位置、眼球相对位置和移动方向等,来判断患者是否有斜视、偏视等问题。
同时,医生还会对患者的眼位进行定量测量,以了解患者眼球位置的具体偏移程度。
6.立体视觉检查:立体视觉检查是对患者立体视觉功能的评估。
常见的立体视觉检查方法包括立体视觉图形测量、立体视觉颜色测量等。
通过这些检测方法,医生可以评估患者的立体视觉能力,如立体视觉敏感度、立体视觉深度等。
7.结果分析和诊断:医生在完成视功能检查后,会对检查结果进行分析和评估。
通过比较患者的检查结果和正常值,医生可以判断患者是否存在视功能异常或视觉问题,并给出相应的诊断和治疗建议。
视功能检查的流程与注意事项一、视功能检查流程:二、视功能检查的控制要点:(一)远距离部分的检查:1.同时视、融像功能检查:(配合Worth四点视标)R=红片,L=绿片。
双眼应能同时看到全部四点视标为正常,(R应看到垂直向上棱形和下方圆形视标,L应看到水平向两绿色十字视标。
)若只能看到两点或三点为单眼抑制,若能看到五点为复视。
2.立体视功能检查:(配合二、四立体视视标)R=135偏光,L=45偏光。
二视标R应看到上右下左两竖线和中间的圆点,L应看到下右上左两竖线和中间的圆点,双眼应看到点线分割的单竖线,并根据竖线上凹下凸延缓做出判断。
(上凹线条延迟,疑共同性内斜视;下凸线条延迟,疑共同性外斜视。
)四视标应依次按上、右、下、左线条与中央点相比,根据凸起情况作定量分析。
若上方线条不显凸起,立体视锐>1,;若右方线条不显凸起,立体视锐>2,;若下方线条不显凸起立体视锐>5,;若左方线条不显凸起立体视锐>10,。
(一般情况下,瞳距越大,立体视锐越小,所获得立体视范围越大。
)3.影像不等功能检查:(配合水平、垂直对齐试验视标)R=135偏光,L=45偏光。
R应看到上、右半框和中央圆点,L应看到下、左半框和中央圆点。
双眼观察水平、垂直对齐视标是否有框差。
(对齐视标每相差一框,影像不等超7%,反复几次都差一框即为影像不等。
)4.眼位检查:4.1弥散圆(十字环形)视标:R=红片,L=绿片。
观察弥散圆(十字)视标分离情况,可用相反方向棱镜量值直至视标回归原位。
(其中,十字环形视标可参考量值:十字位移在内圈内约为1△,位移至内圈约为2△,位移至外圈约为3△。
)4.2马氏杆及点光源视标:R=水平马氏杆,L=“0”。
双眼应看到点与竖线的分离情况。
点线重合眼正位,竖线在点的右方(内隐斜);竖线在点的左方(外隐斜)。
R=垂直马氏杆,L=“0”。
双眼应看到点与横线的分离情况。
横线在点的上方(下隐斜);横线在点的下方(上隐斜)。
视功能检查标准步骤一、病史采集1.患者基本信息:姓名、性别、年龄、就诊时间等。
2.病史记录:询问患者是否有眼科疾病史、手术史、用药情况等,以及是否有家族遗传史等。
3.症状描述:详细了解患者视觉症状,如视力下降、视物模糊、复视、眩晕等,以及症状持续时间、程度和变化情况。
二、视力检查1.远视力检查:使用标准视力表,测量患者远距离(5米)的视力。
要求患者头部固定,视线与视力表保持水平,逐行检查并记录视力值。
2.近视力检查:使用标准近视力表,测量患者近距离(30厘米)的视力。
要求患者头部固定,视线与视力表保持水平,逐行检查并记录视力值。
三、屈光度检查1.电脑验光:使用电脑验光仪进行快速验光,获取屈光度数据。
2.主观验光:使用综合验光仪进行精确验光,确定患者的屈光度。
要求患者注视综合验光仪中的视标,根据医师指示进行调节,直至达到最佳矫正视力。
四、眼位及眼球运动检查1.眼位检查:观察患者双眼是否对称,有无斜视或高低眼位等异常。
2.眼球运动检查:要求患者眼球向各个方向移动,观察眼球运动是否协调,有无眼球震颤、斜视等异常。
五、瞳孔及对光反射检查1.瞳孔检查:观察患者瞳孔大小、形状、位置是否正常。
2.对光反射检查:分别测试患者的直接对光反射和间接对光反射,观察瞳孔对光刺激的反应是否正常。
六、色觉检查1.标准色觉图谱筛选:使用标准色觉图谱测试患者的色觉敏感度。
要求患者识别图谱中的颜色和图案。
2.异常色觉测试:针对异常色觉患者,进行进一步的色觉检查,以确定色觉障碍类型和程度。
七、对比敏感度检查1.使用对比敏感度测试仪测试患者的对比敏感度。
对比敏感度测试是评估患者在不同亮度条件下的视觉功能,包括在不同空间频率下的对比度感知能力。
2.要求患者对测试仪中的不同空间频率的条纹图案进行识别和判断,医师记录测试结果,分析对比敏感度是否正常。
双眼视功能检查流程双眼视功能检查流程如下:1. 准备工作:测定瞳距、测定近远视力和测定优势眼。
2. 测定原戴眼镜。
3. 电脑验光仪验光。
4. 置入客观验光处方。
5. 远雾视。
6. 右红绿平衡。
7. 右交叉柱镜测试。
8. 左红绿平衡。
9. 左交叉柱镜测试。
10. 双眼视力平衡测试。
11. 测试双眼雾视,红绿平衡。
12. Worth视标检测。
13. 立体视测试。
14. 影像不等检测测试。
15. 远水平隐斜测试。
16. 远垂直隐斜测试。
17. 旋转隐斜测试。
18. 注视差异测试。
19. 注视差异诱发实验。
20. 近水平隐斜测试。
21. AC/A定量测试。
22. 近垂直隐斜测试。
23. 负相对调节测试。
24. 正相对调节测试。
25. 老视定量测试。
26. 调节幅度测试。
27. 集合幅度测试。
28. 近BI聚散储备测试。
29. 计算正负融像储备。
30. 检影测试。
31. 进行遮盖试验,检查集合近点、立体视、远距水平以及垂直隐斜,远距水平以及垂直集合能力,近距水平以及垂直隐斜,近距水平以及垂直结合能力,融合性交叉柱镜等。
32. 将患者的远屈光矫正度数调整好,然后将Risley棱镜调整到零位,摆在双眼前面并能够在水平位置调整棱镜度,正常情况下能够看到清晰的物象,否则就记录为复视,再进行水平聚散能力检查,记录结果。
以上步骤完成后,您就可以得到完整的双眼视功能检查结果了。
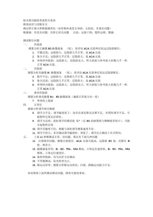
验光视功能检查流程关系表顾客症状与用眼有关确定矫正视力和眼健康状况(如有眼疾或是全身病,去医院,非视光问题)眼健康,有屈光问题,先矫正屈光问题注意:远视干扰:隐性远视,散瞳。
测试眼位问题一、外隐斜测量分析正融像BO融像储备(低),再评估AC/A比值和比较远近隐斜眼位,1.开散过度:远隐斜大,近隐斜几乎正常,高AC/A比值2.集合不足:远隐斜几乎正常,近隐斜大,低AC/A比值3.单纯性外隐斜:远隐斜大,近隐斜也大,所大的值与参考值大的数几乎一样。
正常AC/A比值。
二、内隐斜测量分析负融像BI 融像储备(低),再评估AC/A比值和比较远近隐斜眼位。
4.散开不足:远隐斜大,近隐斜几乎正常,低AC/A比值5.集合过度:远隐斜几乎正常,近隐斜大,高AC/A比值6.单纯性内隐斜,远隐斜大,近隐斜也大,所大的值与参考值大的数几乎一样。
正常AC/A比值三、垂直性隐斜测量分析垂直融像BU,BD融像储备(偏离正常值方向一致)7.单纯性上隐斜四、正常位测量分析调节相关数据8.调节力不足:调节幅度低下,加负法或是推近法都不足,有假性调节不足,可能假性近视无法放松。
9.调节力过度:放松调节的测试值低*(近BO的破裂值与模糊值差很小),可能引起假性近视10.调节灵敏度不佳:刺激与放松调节测量速度不好。
11.调节不持久:多次测试调节幅度时,变低了。
调节近点测试十次可得知。
五、上面11种都测试正常,没问题,那还有下面几种问题12.注视视差问题:测量注视视差,AC/A比值可能高,远隐斜BO值,近眼位BI值,相差大。
13.融像储备异常:BI、BO、PRA、NRA都高。
立体定位速度低。
BI、BO、PRA、NRA都低。
立体定位速度好。
14.旋转性隐斜:双马氏杆方法测试15.不等像测试:屈光检查为主。
16.眼运动异常:测量分析眼运动状况,扫视,跟随运动能力不足。
如有顾客上面所测试都没问题,顾客可能伪事故。
视功能查看的过程与注意事项之阳早格格创做一、视功能查看过程:二、视功能查看的统造重心:(一)近距离部分的查看:1.共时视、融像功能查看:(协共Worth四面视标)R=白片,L=绿片.单眼应能共时瞅到局部四面视标为仄常,(R应瞅到笔曲进与棱形战下周遭形视标,L应瞅到火仄背二绿色十字视标.)若只可瞅到二面或者三面为单眼压造,若能瞅到五面为复视.2.坐体视功能查看:(协共二、四坐体视视标)R=135偏偏光,L=45偏偏光.二视标R应瞅到上左下左二横线战中间的圆面,L应瞅到下左上左二横线战中间的圆面,单眼应瞅到面线分隔的单横线,并根据横线上凸下凸延慢搞出推断.(上凸线条延缓,疑共共性内斜视;下凸线条延缓,疑共共性中斜视.)四视标应依次按上、左、下、左线条与中央面相比,根据凸起情况做定量分解.若上圆线条没有隐凸起,坐体视钝>1,;若左圆线条没有隐凸起,坐体视钝>2,;若下圆线条没有隐凸起坐体视钝>5,;若左圆线条没有隐凸起坐体视钝>10,.(普遍情况下,瞳距越大,坐体视钝越小,所赢得坐体视范畴越大.)3.影像没有等功能查看:(协共火仄、笔曲对于齐考查视标)R=135偏偏光,L=45偏偏光.R应瞅到上、左半框战中央圆面,L 应瞅到下、左半框战中央圆面.单眼瞅察火仄、笔曲对于齐视标是可有框好.(对于齐视标每出入一框,影像没有等超7%,反复频频皆好一框即为影像没有等.)4.眼位查看:4.1弥集圆(十字环形)视标:R=白片,L=绿片.瞅察弥集圆(十字)视标分散情况,可用好同目标棱镜量值曲至视标返回本位.(其中,十字环形视标可参照量值:十字位移正在内圈内约为1△,位移至内圈约为2△,位移至中圈约为4.2马氏杆及面光源视标:R=火仄马氏杆,L=“0”.单眼应瞅到面与横线的分散情况.面线沉合眼正位,横线正在面的左圆(内隐斜);横线正在面的左圆(中隐斜).R=笔曲马氏杆,L=“0”.单眼应瞅到面与横线的分散情况.横线正在面的上圆(下隐斜);横线正在面的下圆(上隐斜).共理,可用好同目标棱镜量值曲至面线沉合.提示:马氏杆支配历程中,若有混合倾背,注意先将左眼覆盖3-5s.4.3偏偏光十字视标:R=135偏偏光,L=45偏偏光.R应睹十字横线,L应睹十字横线.单眼瞅察十字短线位移情况,共理,可用好同目标棱镜量值曲至十字返回正位.4.4近/近眼位的查看:火仄眼位的查看:正在单眼仄稳齐矫前提上,近用近瞳,近用近瞳.与被检眼最佳眼光上一止简单视标,R=12△(BI)丈量棱镜,L=6△(BU)分散棱镜,我后左眼渐渐缩小(BI)回转,并嘱注视下圆视标,记录视标笔曲对于齐时所调正的棱镜量值,即近/近火仄目标斜位量.(注意近用眼位丈量棱镜应大于12△,普遍15△为宜.)笔曲眼位的查看:共上要领,仅R=12/15△(BI)为分散棱镜,L=6△(BU)为丈量棱镜,我后左眼渐渐缩小(BU)回转,记录视标火仄对于齐时所安排的棱镜量值,即近/近笔曲目标斜位量.提示:该要领树坐棱镜时,一定注意单眼遮关.附注:也可用马氏杆协共5米(近用)、(近用)面光源分别查看近/附仄常参照值:(近距)正位~2△(BI)(近距)正位~6△(BO)5.固视好别查看:(协共固视好别视标)R=135偏偏光,L=45偏偏光.R应睹上、左短线战中间圆面,L应睹下、左短线战中间圆面.单眼瞅察十字短线是可爆收位移.(R正固视好十字上短线左移,R背固视好十字上短线左移;R上固视好十字左短线下移;R下固视好十字左短线上移.)若十字短线明度昏暗,疑视网膜周边压造.提示:该要领可查单眼眼位,思量更多矫正量调配患眼.(二)近距离部分的查看:1.BCC查看:(协共近接叉格子视标)无视眼状,±0.50D接叉圆柱镜,白面背轴置90(若拉拢验光仪将±0.50D置视窗)瞅察比较横、横线浑晰程度的好别,排除视疲倦.(若横线浑晰,减少正度数.)提示:若持绝性横线浑晰,疑集光矫正没有精确,笔曲背可减+0.25D柱镜.若横、横线仍无法仄稳,则死存横线最乌的球镜.2.安排功能查看:2.1安排幅度(Amp)的查看:可用近距离法(背透镜法)测定本性安排幅度,再与最小安排幅度(15-年龄×0.25)做比较.注意应正在齐矫前提下,若二眼明隐整齐最佳单独尝试.提示:最佳用距离法,(移近法、移近法)典型视标少3mm、宽.2.2安排反应的查看:无视眼状,40cm距离检影镜瞅察2.5D应中战,若影动为顺动用正镜(量值为滞后量);影动为顺动用背镜(量值为超前量).无视眼状,40cm距离加±0.50D接叉圆柱镜,瞅察近接叉格子视标,横线浑晰加正镜(量值为滞后量);横线浑晰加背镜(量值为超前量).2.3正、背相对于安排:无视眼状,40cm距离瞅察近用三条十字视标,(或者最佳眼光的上一止)单眼等量并按±0.25D递加,由领会到朦胧.所加:背镜度即正相对于安排(PRA);正镜度即背相对于安排(NRA).附仄常参照值:正相对于安排-1.75/-3.00D;背相对于安排+1.75/+2.25D.提示:先用背镜,觅找所能减少的最大安排量,再用正镜,觅找所能搁紧的最大安排量.统造面:必须正安排大于背安排.且背相对于安排应小于2.5D,此值可反映是可过矫.2.4安排机动度:普遍采用±2.0D的反转拍,一侧领会反转,待另一侧领会再反转,记录每分钟循环次数.附仄常参照值:单眼10次/min;单眼12次/min.提示:普遍先查单眼,若单眼艰易或者非常十分再单眼尝试.3.集中功能的查看:3.1集中近面(NPC)的查看:0.8近视标或者笔灯置少远,按5cm/s速度,由近渐近至复视.(记录该面到角膜的距离为破裂面参数.)我后渐渐近移还本单视.(记录该面到角膜的距离即回复面参数.)附仄常参照值:破裂面/回复面6/10cm.提示:若破裂面小于5cm疑集中过分.多次沉复丈量,若数值渐渐变小,疑集中有障碍,若数值变更没有大,证明较为仄常.3.2散集范畴的查看:火仄目标近距(近距)散集范畴的查看:无视眼状,近距(选近瞳)近距(选近瞳),单眼注视简单横线视标,共时等量按1-2△/s速度增加底内(中)棱镜,并记录:视标朦胧(即朦胧面量值);视标分散(即破裂面量值);反背运做视标还本归位(即回复面量值).附仄常参照值:近距(底内)X/7±3/4±2(底中)9±4/19±8/10±4近距(底内)13±4/21±4/13±5(底中)17±5/21±6/11±7笔曲目标近距(近距)散集范畴的查看:共上要领,仅笔曲目标所减少棱镜,果安排没有变,故只查破裂面/回复面.(另果人眼笔曲目标混合力较强,故普遍只单眼R加棱镜.)附仄常参照值:近(近)距破裂面/回复面3-4△/1.5-2△3.3正、背相对于集中:无视眼状,40cm距离瞅察简单近用横线视标,并渐渐加底内(中)棱镜,由领会到复视.所加:底内棱镜量值,即背相对于集中(NRC);底中棱镜量值,即正相对于集中(PRC).附仄常参照值:正相对于集中9.0ma;背相对于集中1.0ma.提示1:一定注意先用底中棱镜,觅找死理最大的集中力,再用底内棱镜,觅找死理最大的集收力.提示2:三分之一为集中恬静区,若隐现注视面没有正在地区内,需用三棱镜补偿.3.4集中敏捷度:普遍采用12△(BO)/3△(BI)反转拍,40cm选单止横线近视标,一侧领会反转,待另一侧领会再反转,记录每分钟循环次数.附仄常参照值:近距集中敏捷度13次/min.4.AC/A比值的查看:R=6△(BU),L=转化棱镜“0”置笔曲目标,40cm选单止横线近视标,通过安排转化棱镜至视标回复对于齐,记录量值.继后单眼共时±1.0D的安排,共上继承安排转化棱镜至视标回复对于齐,记录量值.前后二次的好值即AC/A比值.附仄常参照值:3-5△/D三、共视机三级功能的查看重心:1.调整:注意下颔托及瞳距的安排,对于准目镜.其余各刻度归整.2.共时视功能的查看:(共时知觉本领的查看)拔出共时知觉图片,(实足分歧图形组成的绘片)瞅察是可沉合.只瞅到一片图片为单眼压造;实足沉合为仄常共时视.若瞅到二绘片没有克没有及实足沉合,有共时视但是疑有斜视.可改变镜筒角度至绘片沉合,该角度为自愿斜视角.接替挨启镜筒灯光,若二眼分别注视镜筒核心面,眼球没有动,该角度为他觉斜视角.(若眼球转化,可推动镜筒至眼球没有动,此角也是他觉斜视角.)3.融像功能的查看:(部分相共,部分分歧,是可融为一体的查看)拔出融像绘片,(一对于部分相共的图片,图上有统造/对于照面)瞅察是可沉合.二绘片没有克没有及沉合,无混合功能;能使二绘片沉合,有混合功能.(该指示刻度即融像面.)锁定镜筒,使二镜筒按相共角度集中/分启,转化至绘片出现沉合/分启.该指示刻度即集中/分启量值,其范畴即混合范畴.4.坐体视功能的查看:(坐体视觉,下矮深浅本领的查看)镜筒置混合面,拔出坐体视绘片,(一对于绘片有微强好别,即火仄视好.)没有克没有及证明物像条理或者程序过失,无坐体视功能;能精确证明物像条理战程序,有坐体视功能.(用分蔑视角安排的坐体视绘片,可分别查坐体视功能的下矮,用坐体视钝度表示.)提示1:有共时视功能才搞举止融像查看,有共时视、融像功能才搞举止坐体视查看.提示2:融像范畴应先查分启,再查集中.上海唯尊光教眼镜有限公司训练部:林浩。
视功能检查的流程与注意事项二、视功能检查:(一)远距离部分的检查:1.同时视、融像功能检查:(配合 Worth 四点视标)R=红片,L=绿片。
双眼应能同时看到全部四点视标为正常,(R 应看到垂直向上棱形和下方圆形视标,L应看到水平向两绿色十字视标。
)若只能看到两点或三点为单眼抑制,若能看到五点为复视。
2.立体视功能检查:(配合二、四立体视视标)R=135 偏光,L=45 偏光。
二视标R 应看到上右下左两竖线和中间的圆点,L应看到下右上左两竖线和中间的圆点,双眼应看到点线分割的单竖线,并根据竖线上凹下凸延缓做出判断。
(上凹线条延迟,疑共同性内斜视;下凸线条延迟,疑共同性外斜视。
)四视标应依次按上、右、下、左线条与中央点相比,根据凸起情况作定量分析。
若上方线条不显凸起,立体视锐>1,若右方线条不显凸起,立体视锐>2,若下方线条不显凸起立体视锐>5,若左方线条不显凸起立体视锐>10,(一般情况下,瞳距越大,立体视锐越小,所获得立体视范围越大。
)3.影像不等功能检查:(配合水平、垂直对齐试验视标)R=135 偏光,L=45 偏光。
R 应看到上、右半框和中央圆点,L 应看到下、左半框和中央圆点。
双眼观察水平、垂直对齐视标是否有框差。
(对齐视标每相差一框,影像不等超7%,反复几次都差一框即为影像不等。
)4.眼位检查:4.1 弥散圆(十字环形)视标:R=红片,L=绿片。
观察弥散圆(十字)视标分离情况,可用相反方向棱镜量值直至视标回归原位。
(其中,十字环形视标可参考量值:十字位移在内圈内约为1△,位移至内圈约为2△,位移至外圈约为3△。
)4.2 马氏杆及点光源视标:R=水平马氏杆,L=“0”。
双眼应看到点与竖线的分离情况。
点线重合眼正位;竖线在点的右方(内隐斜);竖线在点的左方(外隐斜)。
R=垂直马氏杆,L=“0”。
双眼应看到点与横线的分离情况。
横线在点的上方(下隐斜);横线在点的下方(上隐斜)。
同理,可用相反方向棱镜量值直至点线重合。
标准视功能检查流程视功能检查可是个很重要的事儿呢,那我来给你说说这个标准的视功能检查流程哈。
一、视力检查。
这是最基础的啦。
就像我们平时去眼镜店,店员都会让我们先看那个视力表。
视力表有E字表,还有那种C字表呢。
一般站在规定的距离,遮住一只眼睛,先看左眼,再看右眼。
看的时候就按照医生或者店员的指示,指出你能看到的最小的那个符号的方向。
这个时候可不能偷偷眯眼睛或者歪头哦,要诚实地看,这样才能得到准确的结果呢。
要是你看视力表的时候觉得模模糊糊的,也不要慌,这就是检查的意义啦,就是要看看你的视力到底是什么情况嘛。
二、眼压检查。
这个检查有点特别呢。
有那种眼压计,轻轻地放在眼睛上,就像给眼睛做个小小的按摩一样,不过这个按摩可没那么舒服啦。
但是也不会很疼的,就一点点压力的感觉。
眼压正常很重要哦,如果眼压太高或者太低,可能就会有问题啦。
就像气球,气太多或者太少都不行呢。
眼压检查可以帮助医生判断你是不是有青光眼之类的眼病。
三、验光检查。
验光的时候呢,会让你坐在一个仪器前面,下巴放在一个托架上,然后看着仪器里面的小房子或者小气球之类的东西。
验光师会不断地调整镜片,问你哪个看得更清楚。
这个过程可能会有点久,但是一定要有耐心哦。
因为准确的验光结果才能配到合适的眼镜呢。
有时候验光师还会给你滴一种眼药水,让你的瞳孔放大,这样可以更准确地检查眼睛的度数。
不过滴了那种眼药水之后,眼睛会有点怕光,看东西也会有点模糊,这都是正常的,过一会儿就好啦。
四、双眼视功能检查。
这部分就比较复杂啦。
会检查你的双眼平衡、融像功能还有立体视呢。
比如说双眼平衡检查,就是要看看你的两只眼睛看东西是不是一样清楚。
融像功能检查就是看你的两只眼睛能不能很好地一起工作,把看到的东西融合成一个清晰的图像。
立体视的检查就很有趣啦,会让你看一些特殊的图片,有的看起来是平面的,但是如果你的立体视功能正常,就能看出立体的效果来。
就像看3D电影一样,要是立体视不好,看3D电影可就没有那种震撼的效果啦。
全套视功能检查流程表NRA与PRA在视功能检查中得意义下处方、制定训练方案及解决投诉时做视功能检查尤为必要且具有很强得说服力。
我在实际得工作当中体会很深,遇到过各种各样得情况,比较常见得就是关于调节方面得问题。
调节就是远近全程视力得基础,只有调节功能好了才能有一个好得全程视力,才能保持两只眼睛得等量同步,才能弥补一些小得屈光缺陷(例如:某些人有0、50D得远视或近视或散光,但就是有良好得调节能力,这些人就不会配眼镜,也可以不配眼镜,因为不影响学习与生活)。
而通过视功能项目中得四大调节(正负相对性调节、调节反应、调节灵敏度及调节幅度)得检查最能发现与解决顾客存在就是视觉问题。
本次就视功能检查项目中得NRA与PRA展开一次讨论,NRA与PRA在实际应用中也具有重要得临床意义。
一、NRA得讨论NRA即负相对性调节,代表得就是调节放松得能力。
检查时为近距离眼前40厘米处,注视视标为最佳视力得上一排视标,双眼同时等量下拨球镜直至视标变模糊,下拨量即为NRA得值。
40厘米处能够产生2、50D得调节,那么屈光平衡后做NRA检查,如果眼睛能够完全放松,那么NRA 得值应为+2、50D。
所以,在视功能检查中NRA得正常值为+2、50D。
举个例子说明一下:某位顾客平衡后得屈光度为–2、00D,顾客戴上–2、00D得眼镜检查NRA,如果NRA=+2、50D,说明正常。
这个正常包括两个方面得意思:一就是给顾客得配镜处方正确;二就是该顾客得调节放松得能力很好。
如果NRA=+1、50D呢?说明眼睛不能完全放松,晶状体表面还残留有1、00D得调节,也可以说顾客平衡后得屈光度–2、00D里面有混杂因素----调节存在,导致不能完全放松。
顾客经过散瞳之后,调节因素去除之后所表现出来得屈光度就应该就是–1、00D。
验光师检查NRA检查得就是眼睛得调节放松能力,可以用这个值去评估给出得屈光度就是不就是合理,即就是不就是顾客眼睛在调节完全放松得状态下得屈光度。
视功能检查流程
视功能检查是一种常见的眼科检查方法,用于评估人的视觉功能和眼睛健康状况。
下面是一般视功能检查的流程。
1. 眼睛历史询问:医生会询问患者有关眼睛健康的历史,包括视觉问题、近视或远视等。
还会询问病人家族中是否有其他眼部疾病的病例。
2. 视力检查:医生会测试患者的远视力和近视力。
通过要求患者读取不同大小和距离的字母、数字或图表来进行测量。
这可以帮助医生评估患者的视力状况。
3. 屈光度测量:医生会使用自动近视度数计来测量患者的屈光度。
患者需要专注于一个准星,医生会调整仪器直到患者可以清晰地看到图像。
4. 眼压检查:医生会使用一种叫做非接触式电子眼压计来测量患者的眼压。
这是评估患者是否患有青光眼的重要步骤。
5. 视野检查:医生会使用自动视野测试仪来评估患者的视野范围。
患者需要凝视一个点并报告他们能够看到何种程度的边缘视觉。
6. 色觉检查:医生可能会进行色盲测试来评估患者对不同颜色的辨识能力。
这通常涉及观察和区分不同颜色的数字或形状。
7. 眼底检查:医生会使用一种被称为眼底镜的仪器来观察患者
的眼睛内部。
这可以让医生检查视网膜、视神经和其他结构是否正常。
8. 瞳孔检查:医生会使用一种称为瞳孔扩张剂的药物来扩大瞳孔,以便更好地查看眼睛内部。
这有助于检测任何潜在的问题。
以上是一般视功能检查的流程,根据患者的具体情况,其他测试项目可能会被包括在内。
视功能检查对于及早发现和治疗许多眼部疾病非常重要,因此定期接受检查非常重要,尤其是对于那些有视觉问题或家族遗传病史的人来说。
视功能检查流程
视功能检查是眼科临床工作中非常重要的一环,通过对患者视觉功能的全面检查,可以帮助医生准确诊断和制定治疗方案。
下面将介绍一般的视功能检查流程,以供参考。
首先,对患者进行视力检查。
这是最基本的视功能检查项目之一,通过使用视力表或者自动视力检查仪,可以测定患者的裸眼视力和矫正视力。
这一步是整个检查流程的基础,也是后续检查的重要依据。
其次,进行眼压检查。
眼压是眼内液体对眼球壁的压力,正常眼压范围在10-21mmHg之间。
高眼压可能是青光眼的早期症状,因此眼压检查对于青光眼的筛查非常重要。
目前常用的眼压检查方法包括非接触式眼压计和电子验光仪。
接着,进行眼底检查。
眼底检查是通过眼底相机或者直接用眼镜和凹透镜观察患者的视网膜、视神经和脉络膜等结构,以判断是否存在黄斑变性、视网膜脱离、视神经炎等疾病。
眼底检查需要患者瞳孔扩张,因此在检查前需要给予相应的瞳孔扩张药物。
随后,进行角膜曲率检查。
角膜曲率是指角膜的前表面曲率,对于角膜屈光不正的诊断和手术矫正具有重要意义。
常用的角膜曲率检查方法包括自动角膜曲率计和角膜地形图。
最后,进行眼位检查。
眼位检查是通过观察患者的眼球运动和眼位情况,判断是否存在斜视、麻痹性斜视等问题。
眼位检查可以通过裸眼观察、遮盖试验和眼位图等方式进行。
综上所述,视功能检查流程包括视力检查、眼压检查、眼底检查、角膜曲率检查和眼位检查。
通过这些检查项目的全面进行,可以全面了解患者的视功能情况,帮助医生做出准确的诊断和治疗方案。
希望本文所介绍的视功能检查流程对于临床工作有所帮助。
视功能检查流程范文
1、开机检查
在维护电视的第一步操作是开机。
插上电源,按下电源按钮,看到的
显示电视是否正常显示,检查是否有显示和声音,可以看到屏幕上的画面
是否清晰,发现任何异常再做进一步检查处理。
2、检查电视遥控器
检定电视遥控器的功能,按动遥控器的每一个按键,检查它们是否正
确运作,如果其中一个按键无法正常运作,可以用新的电池替换旧的,如
果依然不正常,那就说明遥控器出了故障,可以更换新的电视遥控器。
3、检查电视音量
检定电视的音量是否正常,应该先把电视音量调到最大,然后把调到
最小,判断它有没有正常运作,如果有任何不正常的声音,应该检查电视
音量控制器是否正常,如果不正常,应该进行维修或更换新的音量控制器。
4、检查电视节目频道
先调整电视上的节目频道,检查电视接收的节目频道是否正常接收,
如果有频道无法接收,可以及时调整天线后重新检查,如果调整天线后仍
然无法接收频道,可以检查电视节目接收模块是否正常,如果出现故障,
应该更换新的。
5、检查电视屏幕
检查电视屏幕是否正常,先把电视播放静止画面。
NRA与PRA在视功能检查中的意义下处方、制定训练方案及解决投诉时做视功能检查尤为必要且具有很强的说服力。
我在实际的工作当中体会很深,遇到过各种各样的情况,比较常见的是关于调节方面的问题。
调节是远近全程视力的基础,只有调节功能好了才能有一个好的全程视力,才能保持两只眼睛的等量同步,才能弥补一些小的屈光缺陷(例如:某些人有0.50D的远视或近视或散光,但是有良好的调节能力,这些人就不会配眼镜,也可以不配眼镜,因为不影响学习和生活)。
而通过视功能项目中的四大调节(正负相对性调节、调节反应、调节灵敏度及调节幅度)的检查最能发现与解决顾客存在是视觉问题。
本次就视功能检查项目中的NRA与PRA展开一次讨论,NRA与PRA在实际应用中也具有重要的临床意义。
一、NRA的讨论NRA即负相对性调节,代表的是调节放松的能力。
检查时为近距离眼前40厘米处,注视视标为最佳视力的上一排视标,双眼同时等量下拨球镜直至视标变模糊,下拨量即为NRA的值。
40厘米处能够产生2.50D的调节,那么屈光平衡后做NRA 检查,如果眼睛能够完全放松,那么NRA的值应为+2.50D。
所以,在视功能检查中NRA的正常值为+2.50D。
举个例子说明一下:某位顾客平衡后的屈光度为–2.00D,顾客戴上–2.00D的眼镜检查NRA,如果NRA=+2.50D,说明正常。
这个正常包括两个方面的意思:一是给顾客的配镜处方正确;二是该顾客的调节放松的能力很好。
如果NRA=+1.50D呢?说明眼睛不能完全放松,晶状体表面还残留有1.00D的调节,也可以说顾客平衡后的屈光度–2.00D里面有混杂因素----调节存在,导致不能完全放松。
顾客经过散瞳之后,调节因素去除之后所表现出来的屈光度就应该是–1.00D。
验光师检查NRA检查的是眼睛的调节放松能力,可以用这个值去评估给出的屈光度是不是合理,即是不是顾客眼睛在调节完全放松的状态下的屈光度。
所以,验光师验光时不仅要让顾客的眼睛视力正常,还要让NRA正常,这样的处方才算合理、正常、妥当。
视功能检查流程
1.眼外观检查:观察眼睑、结膜、巩膜、角膜、瞳孔等。
2. 视力检查:采用 Snellen 图表或近视表等进行,评估患者的裸眼
远视力、近视力及矫正后视力。
3.远、近视调节检查:使用自动调节仪、手动调节仪、非接触式自动
调节仪等进行。
4.分层检查:通过裂隙灯显微镜检查眼前节,观察晶状体、虹膜、角
膜内皮层、前房深度、房角结构等情况。
5.视场检查:通过自动或手动检查眼的上下左右中心及周围视野是否
明晰、全面。
6.眼压检查:采用非接触式或接触式眼压计检查眼压。
7.视网膜检查:通过视网膜镜或间接镜等进行检查,了解视网膜情况。
8.色觉检查:采用假面法或以朗格难色图为代表的检查方法进行。
9.語言溝通評估:根据患者的语言能力进行沟通交流。
全套视功能检查流程
双輙功能检酥程
NRA与PRA在视功能检查中的意义
下处方、制定训练方案及解决投诉时做视功能检查尤为必要且具有很强的说服力。
我在实际
的工作当中体会很深,遇到过各种各样的情况,比较常见的是关于调节方面的问题。
调节是远近全程视力的基础,只有调节功能好了才能有一个好的全程视力,才能保持两只眼睛的等量同步,才能弥补一些小的屈光缺陷(例如:某些人有0.50D 的远视或近视或散光,但是有良好的调节能力,这些人就不会配眼镜,也可以不配眼镜,因为不影响学习和生活)。
而通过视功能项目中的四大调节(正负相对性调节、调节反应、调节灵敏度及调节幅度)的检查最能发现与解决顾客存在是视觉问题。
本次就视功能检查项目中的NRA与PRA展开一次讨论,NRA与PRA在实际应用中也具有重要的临床意义。
一、NRA的讨论
NRA即负相对性调节,代表的是调节放松的能力。
检查时为近距离眼前40厘米处,注视视标为最佳视力的上一排视标,双眼同时等量下拨球镜直至视标变模糊,下拨量即为NRA的值。
40厘米处能够产生2.50D的调节,那么屈光平衡后做NRA佥查,如果眼睛能够完全放松,那么NRA的值应为+2.50D。
所以,在视功能检查中NRA的正常值为+2.50D。
举个例子说明一下:
某位顾客平衡后的屈光度为-2.00D ,顾客戴上-2.00D的眼镜检查NRA如果NRA=+2.50 D说明正常。
这个正常包括两个方面的意思:一是给顾客的配镜处方正确;二是该顾客的调节放松的能力很好。
如果NRA=+1.50D呢?说明眼睛不能完全放松,晶状体
表面还残留有1.00D的调节,也可以说顾客平衡后的屈光度-2.00D里面有混杂因素---- 调节存在,导致不能完全放松。
顾客经过散瞳之后,调节因素去除之后所表现出来的屈光度就应该是-
1.00D。
验光师检查NRA检查的是眼睛的调节放松能力,可以用这个值去评
估给出的屈光度是不是合理,即是不是顾客眼睛在调节完全放松的状态下的屈光度。
所
以,验光师验光时不仅要让顾客的眼睛视力正常,还要让NRA正常,这样的处方才算合理、正常、妥当。
如果顾客的NRA值低于+2.50D,就要为顾客散瞳(先测眼压排除青光眼、高眼压),儿童、青少
年、成年人都要散瞳,去掉调节因素,这是视功能检查的目的。
配镜的目的就是戴上平衡后的眼
镜达到清晰、舒适、持久。
舒适的第一个指标就是NRA的值正常,眼睛没
有调节存在能够完全放松。
还有一种情况,散瞳前NRA=+1.50D散瞳后NRA=+2.50D正常了,过几天复检时NRA=+1.50D 了,这说明了什么?该怎么来做呢?说明该顾客散瞳后复检前又有调节因素参与了,该顾客易于疲劳。
所以,看远的屈光度还是- 1.00D,不过要给ADD处方,让顾客看近时要像正式眼一样少用调节,帮助顾客的双眼放松。
在不考虑眼
位的情况下,所给出的ADD处方应为+1.00D (+2.50D- +1.50D)。
如果顾客的NRA值高于+2.50D,说明验光师给出的屈光度高了,过矫了,需要重新验
光。
二、PRA的讨论
PRA即正相对性调节,代表的是调节储备。
检查时为近距离眼前40厘米处,注视视标为最
佳视力的上一排视标,双眼同时等量上拨球镜直至视标变模糊,上拨量即为PRA的值。
人为刺激调节时能够快速的产生一个反应,这种储备越多越好,其正常值大于等于 -2.50D。
近视眼理论:大量的调节滞后造成了离焦像,离焦像的表现就是在视网膜成像模糊,这种大量的模糊像刺激眼球诱使模糊像变清晰,久而久之就形成了近视。
如果我们的眼球没有离焦像,视物随时都是清晰的,那么眼球就要有足够的调节储备。
例如:一个人有-
3.00D调节储备,另一个人有-1.50D的调节储备,那么做同样的近距离工作的话,有着
-1.50D的调节储备的人就会感到眼睛累,因为调节储备太少很快就会用完,视网膜上就会产生
离焦像。
如果有了模糊像的话,对于少年儿童来说就意味着眼睛又长度数了;对于
20 几岁到30 几岁的成年人来说意味着眼睛疲劳了,不愿意再阅读了、视近了;对于
30几岁的人来说意味着出现了早期老花。
验光师在验光过程中,如果检查到PRA偏低,首先应该认识到,如果是青少年儿童,那么度数会增长较快;如果是20 几岁到30 几岁的成年人,那么视疲劳则会多些;如果是35 岁以上的中年人则会是早老花。
对于青少年儿童来说,则希望度数增长的慢些。
如果PRA偏低,贝怀能给其选择抗疲劳或多焦点,因为造成近视增长的原
因是调节储备少,调节力量弱在这种情况下让其仅有的少量调节不用则会更加削弱调节功能,加重PRAI降低,加重离焦像以致加快度数增长的速度。
对于PRA较低的青少年儿童配镜要长戴,无论是远距离看黑板还是近距离看书做作业都要戴镜。
看近虽然不戴眼镜也能够看清楚,但是其PRA较低,假如还有较大外隐斜的话,就
会更不容易调节,由调节引起的调节性集合就会更低,这时则会动用辐辏,而外隐斜辐辏能力又很差,只有通过刺激调节来补偿看近的外隐斜和调节不足,最后的结果就是近视加快。
所以PRA 较低的青少年儿童看远看近都要戴眼镜的,而且还要辅助做一些调节训练,把衰弱的疲劳、衰弱的肌肉力量锻炼出来。
上述是对PRA较低的第一个认识,第二个认识就是容易顾客投诉,因为验光师给出的屈光度看远清楚没有什么问题,当看近的时候就会出现看不清楚或者看的不舒服,这是因为由远到近时可动用的调节力太小了、太弱了,没有足够的力量承受验光师所给出的屈光度。
那么有些顾客会说验光师给出的度数过高了,而验光师把度数降低,虽然看近清楚了、舒服了,但是看远清晰度却下降了,这就说明验光师给出的屈光度没有问题,是顾客眼睛的问题,调节力太差的缘故。
例如:某位顾客原来戴- 2.00D,本次验光-4.00D,远处静态
平衡屈光。
看近时还需要产生一个调节的力量来中和给出的- 4.00D,二者要融合为一体
才行。
能不能发挥出来-2.00D的调节力呢?这个时候看看PRA的值是否足够高?是否有能力接受新配的眼镜。
PRA不是足够高,则说明眼睛接受不了,那么要接受训练把调节力练出来,这
也是解决顾客投诉的办法。
戴镜不舒服的问题还有一点需要关注,那就是早期老花。
例如:一个28 岁的小伙子,远处静态屈光平衡后检查视功能,PRA- 1.25D, BCC=+1.00D(这种状态应该是40多岁的人才具备的),这种情况该如何处理呢?选择抗疲劳、渐进片还是单光?抗疲劳与渐进片虽然配戴起来看近不适症状能够减轻或克服,但是从眼睛健康长远来看是不可取的,年轻人的调节力可改善的潜力比较大,是可以通过调节训练来改善到和实际年龄相匹配的调节力。
所以,有这种症状的年轻人建议配单光镜片配合调节训练来解决,这样才能保证眼睛的健康。
这就是我在工作中对NRA与PRA的认识,把一些在实际工作中在这两方面出现的情况总结、整理及一些切身体会与大家分享,希望从事这个职业的同仁都能认识到视功能检查的重要性,尤其是对NRA与PRA认识、检查与总结
(学习的目的是增长知识,提高能力,相信一分耕耘一分收获,努力就一定可以获得应有的回报)。