阿伐他汀手性中间体合成研究进展_周晋武
- 格式:pdf
- 大小:468.74 KB
- 文档页数:4
题目:阿托伐他汀中间体及其合成工艺研究姓名:髙晔学号:************指导老师:***时间:2014-06-14摘要:阿托伐他汀是一种羟甲戊二酰辅酶A还原酶抑制剂,通过抑制胆固醇生物合成的限速酶羟甲戊二酰辅酶A还原酶,从而起到抗高血脂症的作用。
大量临床研究表明,他汀类药物高效、安全,为调脂药物中的首选药物。
本文对近年来阿托伐他汀中间体,及阿托伐他汀合成工艺进行总结。
希望找到一种更好的合成阿托伐他汀的方法,应用于实践,帮助更多的患者。
关键词:阿托伐他汀中间体合成目录摘要 (I)第一章他汀类药物的研究背景及意义 (1)1.1他汀类药物简介 (1)1.2阿托伐他汀的简介 (2)第二章阿托伐他汀中间体的合成 (5)2.1 4-氟-α-(2-甲基-1-氧丙基)-γ-氧-N,β-二苯基苯丁酰胺的合成52.2异丁酰乙酸酯的合成 (5)2.3 4-甲基-3-氧-N-苯戊酰胺的合成 (6)2.3 4-甲基-3羰基-N-苯-2-(苯亚甲基)戊酰胺的合成 (6)2.4 4-氟-a-(2-甲基-卜氧丙基)-Y-氧-N,β-二苯基苯丁酰胺的合成6 第三章阿托伐他汀的合成路线 (7)3.1路线一:以2-(4-氟苯基)-2-溴-乙酸乙酯为起始原料 (7)3.2路线二;以异丁酰乙酰苯胺为起始原料 (8)3.3路线三 (8)3.4路线四:以阿托伐他汀醛为起始原料 (9)3.5路线五;以苯乙酸为起始原料 (10)3.6路线六:以L一缬氨酸为起始原料 (11)3.7路线七: (11)第四章总结 (13)参考文献 (14)第一章他汀类药物的研究背景及意义1.1他汀类药物简介心血管疾病(包括冠心病和动脉粥样硬化)是一类严重威胁人类健康的疾病。
近年来,随着人们生活水平的提高和工作节奏的加快,心血管疾病的发病率和死亡率都呈明显的上升态势。
研究表明,血浆胆固醇(CH)水平增高,特别是低密度脂蛋白胆固醇(LDL-CH)水平的增高,是早发性动脉粥样硬化和冠心病的重要因素。
阿托伐他汀的研究进展与市场概况作者:佚名科研信息来源:本站原创点击数:288 更新时间:2001-4-17[关键词]:调血脂药物健康网讯:心血管病是危害人类健康的最大疾病。
全球平均每年死于心脑血管病患者超过1500多万人。
在许多国家心血管疾病已跃居为首位。
其发病率和死亡率同人体脂质代谢失调、血清总胆固醇过高和动脉粥状硬化密切相关。
临床学、流行病学和病理学的研究表明,人类的冠心病和动脉样硬化形成和演变过程中,过多的低密度脂蛋白将影响血小板活性形成血栓。
调研显示:我国中老年高血脂症非常普遍,已占50%以上,约大部分是高胆固醇症(T C)和甘油三酯(TG)异常,这是形成动脉粥样硬化导致心脑血管病的主要病理基础;调脂药物则是防治心脑血管疾病的战略性根本措施。
HMG-CoA还原酶抑制剂自从80年代初问世以来,已发展到第三代产品,他汀类药物在降血脂药品中占据了主要份额。
国内外HMG-CoA还原酶抑制剂(他汀类)主要产品----------------------------------------------------------------------产品分代第一代产品第二代产品第三代产品----------------------------------------------------------------------药品名称洛伐他江普伐他汀辛伐他汀氯代他汀阿托伐他汀工艺方法真菌发田代谢产物制备半合成法全合成全合成单纯光学异构体国外厂商(美)默克日本三共(美)默克瑞士山道(美)华纳兰士伯特国内厂商浙江海正制药上海雄贵宝杭州默沙东北京诺华北京红惠制药生产状状原料药片剂进口分状原料、片剂、进口分装生产原料药及分装片剂----------------------------------------------------------------------迄今为止国内生产销售的五个他汀类药品中大部分由合资企业生产,其中第一代产品洛伐他汀原料药由华北制药、鲁抗集团等11家工厂生产,辛找他汀原料药在国内有4家工厂生产(部分是进口分装),普伐他汀和氟保他汀是进口分装,阿托伐他汀原料药及制剂在国内由北京红惠制药公司独家生产。
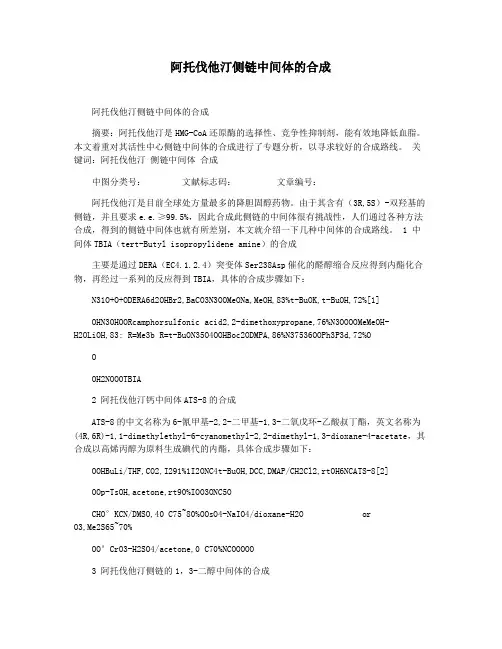
阿托伐他汀侧链中间体的合成阿托伐他汀侧链中间体的合成摘要:阿托伐他汀是HMG-CoA还原酶的选择性、竞争性抑制剂,能有效地降低血脂。
本文着重对其活性中心侧链中间体的合成进行了专题分析,以寻求较好的合成路线。
关键词:阿托伐他汀侧链中间体合成中图分类号:文献标志码:文章编号:阿托伐他汀是目前全球处方量最多的降胆固醇药物。
由于其含有(3R,5S)-双羟基的侧链,并且要求e.e.≥99.5%,因此合成此侧链的中间体很有挑战性,人们通过各种方法合成,得到的侧链中间体也就有所差别,本文就介绍一下几种中间体的合成路线。
1 中间体TBIA(tert-Butyl isopropylidene amine)的合成主要是通过DERA(EC4.1.2.4)突变体Ser238Asp催化的醛醇缩合反应得到内酯化合物,再经过一系列的反应得到TBIA,具体的合成步骤如下:N31O+O+ODERA6d2OHBr2,BaCO3N3OOMeONa,MeOH,83%t-BuOK,t-BuOH,72%[1]OHN3OHOORcamphorsulfonic acid2,2-dimethoxypropane,76%N3OOOOMeMeOH-H2OLiOH,83: R=Me3b R=t-BuON35O4OOHBoc2ODMPA,86%N37536OOPh3P3d,72%OOOH2NOOOTBIA2 阿托伐他汀钙中间体ATS-8的合成ATS-8的中文名称为6-氰甲基-2,2-二甲基-1,3-二氧戊环-乙酸叔丁酯,英文名称为(4R,6R)-1,1-dimethylethyl-6-cyanomethyl-2,2-dimethyl-1,3-dioxane-4-acetate,其合成以高烯丙醇为原料生成碘代的内酯,具体合成步骤如下:OOHBuLi/THF,CO2,I291%1I2ONC4t-BuOH,DCC,DMAP/CH2Cl2,rtOH6NCATS-8[2]OOp-TsOH,acetone,rt90%IOO3ONC5OCH O°KCN/DMSO,40 C75~80%OOsO4-NaIO4/dioxane-H2O orO3,Me2S65~70%OO°CrO3-H2SO4/acetone,0 C70%NCOOOOO3 阿托伐他汀侧链的1,3-二醇中间体的合成该方法主要是通过L-脯氨酸催化正丁醛发生α-氨基氧化以及碘发生的分子内亲电子[3]环化反应,具体的合成路线如下:OHBnO1CHOaBnO2 R=H3 R=MsORbBnO3OcOOOI9ORBnO4 R=H5 R=BocdXOBoceN36 X=OH7 X=OMs8 X=N3OHOgN310OHOHCN11 (1,3-diol)fN3°Reagents and conditions:(a)(i)PhNO,L-proline(25mol%),CH3CN,-20 C,24h then MeOH,NaBH4;(ii)CuSO4(30mol%),°MeOH,0 C,10h,87%(qver twosteps);(b)(i)MsCl,Et°N,CHCl,0C,15min,92%;(ii)KCO,MeOH,rt,1h,95%;(c)vinylma32223gnesium bromide,THF,CuI,-40 C,1h,92%;(d)(i)(Boc)2O,DMAP,CH3CN,rt,5h,95%;(ii)DDQ,CH2Cl2:H2O(2:1),rt,20h,°°85%,(e)(i)MsCl,Et3N,CH2Cl2,0 C,30min,94%;(ii)NaN°3,DMF,60C,2h,83%;(iii)NIS,CH3CN,-40 to 0 C,20h,87%;(f)°K2CO3,MeOH,0 C tort,2h,96%;(g)NaCN,Ti(OPr)°4,n-Bu4NI,DMSO,70 C,6h,80%.4 中间体R(-)-4-氰基-3-羟基丁酸乙酯的合成以环氧氯丙烷为原料得到2-羟基-1,3-二氰基丙烷,此合成的关键步骤就是利用腈水解酶催化该化合物发生不对称反应,从而得到目的产物。
阿伐他汀手性中间体合成研究进展摘要: 综述了近年来阿伐他汀手性中间体的合成研究进展,从手性池反应、不对称合成、外消旋体拆分三个方面介绍了阿伐他汀手性中间体合成的工艺路线和研究水平,对其工业化前景进行了展望。
他汀类药物是目前世界上十分畅销的调血脂药物,是HMGCoA 还原酶抑制剂,对心血管疾病分子水平的研究表明,HMGCoA 还原酶是胆固醇生物合成的限速酶,任何影响此酶合成或功能表达的因素都能有效抑制胆固醇的合成。
他汀类药物正是通过抑制HM GCoA 还原酶与底物的结合来抑制胆固醇的合成。
同时,他汀类药物还可以降低低密度脂蛋白(LDL )和甘油三酯( TG)、升高高密度脂蛋白( HDL ),从而对动脉粥样硬化和冠心病的防治有重要意义。
其中,由辉瑞公司开发的阿伐他汀,自1997年在美国和德国上市以来,销售额逐年攀升,2004 年达到106.8 亿美元, 成为首个年销售额突破百亿美元的处方药 1 [2] 。
阿伐他汀专利保护期到2009 年9 月止 [3] ,目前国内调血脂药市场仍以辛伐他汀为主,然而,阿伐他汀因其适应症更广、耐受性和安全性更好已经引起国内各制药企业的广泛关注,学术界也对其生产工艺特别是重要中间体的合成展开了多方面的研究,作者在此综述了近几年国内外在这一领域的研究进展。
阿伐他汀结构式如下: 其手性侧链有两个羟基,是与HMGCoA 还原酶识别的药效团,合成该侧链涉及的关键中间体主要有( S) -4氯-3-羟基丁酸乙酯(4Chloro3hydroxybutanoate esters , CHBE) ( R) 4-氰基-3-羟基丁酸乙酯和(3R ,5S) 6氯二羟基己酸叔丁酯, 结构式如下:按照合成过程中引入手性的方法来分类,合成阿伐他汀手性中间体主要包括: 手性池反应、不对称合成和外消旋体拆分三种途径,分述如下。
1、手性池反应手性池反应本身并不涉及手性的改变,而是通过从手性池中选择合适的手性化合物作为原料制备目标产物。
酶法合成阿托伐他汀侧链中间体(S)-4-氯-3-羟基丁酸乙酯的研究进展叶晶晶;董思川;柳志强;郑裕国【摘要】第三代羟甲戊二酰辅酶A (HMG-CoA)还原酶抑制剂——阿托伐他汀是年销售额超过百亿的重磅降血脂药物,因其疗效显著而广受医生患者好评.阿托伐他汀主要通过疏水性母核及手性侧链进行合成,而手性侧链的制备是合成关键.目前,生物催化技术在手性药物合成中的应用备受关注,而阿托伐他汀手性侧链中间体(S)-4-氯-3-羟基丁酸乙酯的酶法合成也成为研究热点.本文主要介绍近年酶法合成在(S)-4-氯-3-羟基丁酸乙酯中的研究进展.【期刊名称】《发酵科技通讯》【年(卷),期】2014(043)003【总页数】5页(P19-23)【关键词】(S)-4-氯-3-羟基丁酸乙酯;阿托伐他汀;他汀类药物;手性中间体;生物催化【作者】叶晶晶;董思川;柳志强;郑裕国【作者单位】浙江工业大学生物工程研究所,浙江杭州310014;浙江工业大学生物工程研究所,浙江杭州310014;浙江工业大学生物工程研究所,浙江杭州310014;浙江工业大学生物工程研究所,浙江杭州310014【正文语种】中文1 引言他汀类药物是上世纪80年代末开发的一类降血脂药物,目前已发展到第三代,即全合成他汀,主要有氟伐他汀、阿托伐他汀、瑞舒伐他汀、匹伐他汀等。
其中,美国Pfizer公司开发的阿托伐他汀(商品名利普妥,Lipitor)是第一个年销售额超过100亿美元的重磅药物,自2000年起,便蝉联全球畅销药销售榜首12年,为Pfizer公司赚取约1300亿美元的收入,其结构如图1所示。
图1 阿托伐他汀2011年,阿托伐他汀专利到期,对其合成工艺的改进尤其是手性侧链制备新工艺的开发再次引起各界关注。
传统的全化学合成工艺存在部分反应条件苛刻,环境污染严重等问题,因此近年来利用生物酶法合成阿托伐他汀侧链中间体逐渐成为研究热点。
本文着重介绍近年来酶法合成在阿托伐他汀侧链中间体 (S)-4-氯-3-羟基丁酸乙酯(Ethyl (S)-4-chloro-3-hydroxybutanoate, (S)-CHBE)中的应用。
专利名称:一种阿伐他汀中间体的精制方法专利类型:发明专利
发明人:周军伟,杨德育
申请号:CN200710306815.2
申请日:20071225
公开号:CN101205209A
公开日:
20080625
专利内容由知识产权出版社提供
摘要:本发明提供了一种阿伐他汀中间体的精制方法。
它解决了现有阿伐他汀中间体纯度低、立体选择性不高等问题。
本阿伐他汀中间体的精制方法,该方法包括以下步骤:A.双羟基保护反应:取1重量份的阿伐他汀中间体粗品I,将其加入到1~3重量份酮类有机溶剂中搅拌,待完全溶解后,在0.2~0.5重量份的烷基醚羟基保护剂的作用下将粗品I的双羟基保护生成粗品III;B.重结晶:将上述双羟基保护反应得到的粗品III,加入到2~3重量份的醇类有机溶液中,搅拌升温,待粗品III完全溶解后,冷却至室温,保温结晶2~3小时,过滤,滤饼水洗,抽干得精品III;C.酸水解反应。
本发明的精制方法成本低廉,可操作性强,制得的阿伐他汀中间体精品纯度高。
申请人:浙江新东港药业股份有限公司
地址:318000 浙江省台州市椒江区解放北路83号
国籍:CN
代理机构:台州市方圆专利事务所
代理人:张智平
更多信息请下载全文后查看。
调血脂药物阿伐他汀的合成路线杨宽;余丽丽;姚琳;白林奎;刘娅;贺宇【期刊名称】《化工科技》【年(卷),期】2013(21)4【摘要】阿伐他汀是一个高效、安全的调血脂药物,具有广阔的市场前景.作者综述了其经典的合成方法有Paal-Knorr法、不对称还原羰基法、消旋体苯乙胺拆分法、选择性醇醛缩合法等方法.为阿伐他汀的工业化发展和创新打下基础.%Atorvastatin is an efficient,safe lipid lowering drug with potential market prospects.In this paper,several classic synthesis methods of atorvastatin calcium were introduced and compared,including Paal-Knorr,asymmetric reduction,phenethylamine racemic resolution and selective aldol condensation.By comparison the four routes,try to find outa more favorable and innovative route.【总页数】5页(P71-75)【作者】杨宽;余丽丽;姚琳;白林奎;刘娅;贺宇【作者单位】西安医学院药学院,陕西西安710021;西安医学院药学院,陕西西安710021;西安医学院药学院,陕西西安710021;西安医学院药学院,陕西西安710021;西安医学院药学院,陕西西安710021;西安医学院药学院,陕西西安710021【正文语种】中文【中图分类】R969【相关文献】1.西立伐他汀(Cerivastatin)一种微克级剂量的新他汀类调血脂药 [J], 严晓伟;游凯2.罗格列酮单用或者与阿伐他汀联合使用对于2型糖尿病患者心血管疾病的非传统标志物的作用 [J], Chu CS;Lee KT;Lee MY;菅鑫妍3.大剂量塞伐他汀治疗高胆固醇症病人降低血浆24s—羟化胆固醇(脑固醇):塞伐他汀对人脑胆固醇代谢的作用 [J],4.伊伐他汀合成路线图解 [J], 陈丽;杨雪艳;苏熠东;吴范宏5.改善HDL胆固醇亚群罗苏伐他汀优于阿伐他汀 [J],因版权原因,仅展示原文概要,查看原文内容请购买。
阿托伐他汀钙原料生产重大产业化技改发布时间:2021-02-03T11:21:30.367Z 来源:《医师在线》2020年32期作者:常玲[导读] 目的:探讨阿托伐他汀钙原料生产重大产业化技改。
常玲湖南迪诺制药股份有限公司,湖南长沙,410000摘要:目的:探讨阿托伐他汀钙原料生产重大产业化技改。
方法:阿托伐他汀钙原料药的合成路线改进。
a. 取代的吡咯环的合成b. 苯乙胺拆分方法c. 手性Adoal 缩合d.首先制备手性的3,5 -顺式二羟基庚酸片断,然后与1,4 -二羰基化合物环合得到吡咯环结构( 汇聚合成) e.以异丁酰乙酰苯胺为原料f.我公司生产工艺采用缩合产物,经盐酸水解生成Atorvastatin ester再经过氢氧化钠碱水解生成Atoruastatinsodium slat 再与Ca(OAc)2反应生成。
关键词:冠心病治疗;阿托伐他汀;原料产业化;技改阿托伐他钉钙产品定位该产品的专利已于2011年11月份到期。
为分享这块巨额的市场,全球众多的医药企业都在跟进该产品的研究。
美国mylan、印度兰伯西、日本第一三共、加拿大Apotex、以色列梯瓦及国内众多厂家在跟进开发。
随着人民生活水平的提高,高血脂、高胆固醇人群也随之增加。
加上众多企业的推广,该产品的市场容量必将增加。
该产品将在较长时间内稳居全球销量首位。
国内该产品的销售将逐步增加,3-5年内随着制药企业的跟进,该产品会呈现爆炸式增长。
该产品经多年的临床证明,是他汀类药物毒副反应最小的一个品种。
其庞大的市场规模、卓越的治疗效果,将在相当长的一段时间内成为国内治疗高血脂、高胆固醇的首选药物。
该项目的关键技术和创新点(技术或工艺特点和比较优势)阿托伐他汀钙的化学结构由两部分组成,即有取代的吡咯环结构( 主环) 和手性3,5 -顺式二羟基庚酸结构( 侧链) 。
目前已有不少文献报道了阿托伐他汀钙的合成路线,归纳起来即两种主要的合成方法。
目前有线性合成法a. 取代的吡咯环的合成以2 -溴-对氟苯乙酸乙酯为原料,通过氨基化,酰胺化和皂化反应得到2 - [N -异丁酰基- N - 2 - (1,3 -二氧戊环- 2 - )乙基] 氨基-对氟苯乙酸,然后与N,3 -二苯基丙炔酰胺环合,水解.b. 苯乙胺拆分方法关键中间体继续与乙酰乙酸甲酯在碱性条件下发生缩合反应,然后用硼氢化钠在三丁基硼的条件下还原羰基,经重结晶后得到反式的阿托伐他汀内酯。
化学与生物工程2008,Vol.25No.5综述专论 Chemistry &Bioengineering1 收稿日期:2008-01-08作者简介:周晋武(1978-),男,湖北红安人,硕士研究生,主要研究方向:生物催化手性合成;通讯联系人:汪钊,教授。
E 2mail :hzwangzhao @1631com 。
阿伐他汀手性中间体合成研究进展周晋武,汪 钊(浙江工业大学生物与环境工程学院,浙江杭州310014) 摘 要:综述了近年来阿伐他汀手性中间体的合成研究进展,从手性池反应、不对称合成、外消旋体拆分三个方面介绍了阿伐他汀手性中间体合成的工艺路线和研究水平,对其工业化前景进行了展望。
关键词:阿伐他汀;手性;42氯232羟基丁酸乙酯;手性池反应;不对称合成;外消旋体拆分中图分类号:TQ 463125 O 6231624 文献标识码:A 文章编号:1672-5425(2008)05-0001-04 他汀类药物是目前世界上十分畅销的调血脂药物,是HM GCoA 还原酶抑制剂。
对心血管疾病分子水平的研究表明[1],HM GCoA 还原酶是胆固醇生物合成的限速酶,任何影响此酶合成或功能表达的因素都能有效抑制胆固醇的合成。
他汀类药物正是通过抑制HM GCoA 还原酶与底物的结合来抑制胆固醇的合成,同时,他汀类药物还可以降低低密度脂蛋白(LDL )和甘油三酯(T G )、升高高密度脂蛋白(HDL ),从而对动脉粥样硬化和冠心病的防治有重要意义。
其中,由辉瑞公司开发的阿伐他汀,自1997年在美国和德国上市以来,销售额逐年攀升,2004年达到10618亿美元,成为首个年销售额突破百亿美元的处方药[2]。
阿伐他汀专利保护期到2009年9月止[3],目前国内调血脂药市场仍以辛伐他汀为主,然而,阿伐他汀因其适应症更广、耐受性和安全性更好已经引起国内各制药企业的广泛关注,学术界也对其生产工艺特别是重要中间体的合成展开了多方面的研究,作者在此综述了近几年国内外在这一领域的研究进展。
阿伐他汀结构式如下:其手性侧链有两个羟基,是与HM GCoA 还原酶识别的药效团,合成该侧链涉及的关键中间体主要有(S )242氯232羟基丁酸乙酯(42Chloro 232hydroxybutanoate esters ,C HB E )、(R )242氰基232羟基丁酸乙酯和(3R ,5S )262氯二羟基己酸叔丁酯,其结构式如下:按照合成过程中引入手性的方法来分类,合成阿伐他汀手性中间体主要包括:手性池反应、不对称合成和外消旋体拆分三种途径,分述如下。
1 手性池反应手性池反应本身并不涉及手性的改变,而是通过从手性池中选择合适的手性化合物作为原料制备目标产物。
所谓“手性池”,既包括来源于自然界的多糖、单糖、氨基酸等天然手性分子,也包括用人工方法大规模合成的手性砌块。
111 以手性32羟基2γ2丁内酯为原料合成手性(R)242氰基232羟基丁酸乙酯Hollingswort h 等[4]从手性32羟基2γ2丁内酯开始,经过开环、酯化和氰化制备得到(R )242氰基232羟基丁酸乙酯,初产率为90%。
美国S K 能量化学公司的研究人员发现[5],上述方法应用在工业规模生产中,乙酸中30%HBr 溶液的利用受到限制,并且由于使用乙酸,生成了产率为3%~10%的副产物42羟基丁烯酸乙酯,而通过选用乙酰溴作为酰化剂并控制反应p H 值8~915,可显著减少副反应,使42羟基丁烯酸乙酯含量低于2%。
112 以手性环氧氯丙烷为原料合成手性(S)242氯232羟基丁酸酯赵诚昱等[6]以手性环氧氯丙烷为原料合成了手性(S )242氯232羟基丁酸酯,由手性的环氧氯丙烷经过氰化开环和腈水解然后酯化而得。
研究了p H 值对氰化开环反应的影响,发现当反应溶液为酸性时,生成大量的3,42二羟基丁腈和1,32二氯异丙醇;当反应溶液为碱性时,则容易产生3,42环氧丁腈,后者可进一步转变为42羟基巴豆腈。
为了尽量减少副反应的发生,氰化开环反应的p H 值宜控制在713~718。
而在酯化反应中,将42氯232羟基丁腈溶解在醇溶剂中并鼓泡通入HCl 气体,就可以迅速地制备需要的高纯度羧酸酯。
2 不对称合成不对称合成是用手性催化剂或酶诱导非手性底物直接向手性产物转化。
这种方法理论转化率达100%,且无需手性原料,其优点显而易见。
211 还原酶选择性还原42氯乙酰乙酸乙酯(COBE)应用此方法制备手性C HB E ,反应体系中均需要加入NADP 、葡萄糖脱氢酶和葡萄糖以完成辅酶的再生循环。
由于酶催化还原反应所用的酶要从微生物细胞中分离纯化得到,而且反应必须添加昂贵的辅酶才能进行,工业应用较少。
通常采用微生物整细胞催化COB E 的不对称还原,如Chart rain 等[7]从400株酵母菌中筛选得到了一株木兰假丝酵母(Candi da m agno 2li ae ),在水/乙酸正丁酯两相体系中,在添加葡萄糖、NADP 和葡萄糖脱氢酶以及控制反应过程p H 值的条件下,产物(S )2C HB E 在有机相中的积累浓度可达90g ・L -1,光学纯度达到9616%ee 。
相近条件下,以表达了葡萄糖脱氢酶的大肠杆菌细胞代替葡萄糖脱氢酶,与Candi da m ag noli ae 细胞混合,在水/乙酸正丁酯两相体系中催化COB E 的不对称还原,能使90g ・L -1的底物以化学计量比转化成(S )2CHB E ,产物的光学纯度达到96%ee [8]。
这些是目前产COB E 还原酶的非基因工程菌细胞催化还原COB E 制备手性C H 2B E 水平最高的报道。
江南大学的孙志浩课题组选育了高立体选择性和还原活性的菌株出芽短梗霉(A u 2reobasi di um p ull ul ans )CGMCC1244,分别研究了在单一水相体系和水/有机溶剂两相体系中的不对称还原,在没有添加辅酶和葡萄糖脱氢酶的条件下,产物(S )2CHB E 在单一水相体系中的浓度可达2013g ・L -1,在两相体系中的浓度达到了5618g ・L -1、转化率为9415%,产物的光学纯度均大于9717%ee [9,10]。
212 还原酶立体选择性还原62氯23,52二氧代己酸酯 Wolberg 等[11,12]利用短乳杆菌(L actobacill us brevis )中的脱氢酶(AD H )立体选择性还原62氯23,52二氧代己酸酯(1)的52羰基得(S )22(光学纯度9915%ee ,收率72%)。
进一步用化学法立体选择性还原(S )22的32羰基,生成(3R ,5S )23(光学纯度>9915%ee ,收率62%);如用Baker 酵母菌也可立体选择性还原化合物1,但生成(S)22的对映异构体(R)22。
Amidjo2 jo等[13]从植物Kefir中分离到一种乳杆菌L actoba2 cill us kef i r,具有两个脱氢酶,可将化合物1中的3位和5位羰基立体选择性还原成羟基,制得(3R,5S)23 (光学纯度>99%ee,收率85%)。
213 腈水解酶区域选择性水解32羟基戊二腈英国剑桥科技园的Dowp harma手性技术公司开发了一种以廉价的外消旋环氧氯丙烷为原料生产(R)242氰基232羟基丁酸乙酯的方法[14],其产物总收率为23%、光学纯度为9818%ee、化学纯度为97%。
其中关键步骤是利用腈水解酶的区域选择性催化能力使32羟基戊二腈去对称化。
反应条件经优化后,酶催化反应的底物浓度达到330g・L-1,转化率达100%。
3 外消旋CHBE的手性拆分外消旋体拆分是通过手性试剂或酶选择性地与一对对映体中的一个反应,然后分离底物或产物,从而达到拆分的目的。
这里主要介绍几种生物催化拆分外消旋体CHB E的方法。
311 脂肪酶催化的氨解反应Garcia2Urdiales等[15]用从Candi da ant arctica中得到的Lipase B催化C HB E的不对称氨解,生成(S)2 42氯232羟基丁酰胺,得到的(R)2C HB E的光学纯度达到了98%ee。
金勇等[16]用商品化的脂肪酶No2 vazym435,以二氧六环作溶剂,利用氨基甲酸铵缓慢分解持续释放N H3,不对称氨解拆分CHB E,底物浓度达到80g・L-1,30℃反应35h,R构型底物的光学纯度为99%ee、转化率为5717%。
312 脂肪酶催化的转酯反应黄泱等[17]用脂肪酶非水相催化C HB E的转酯反应,动力学拆分得到了对映体过量值为50%的(R)2CHB E。
类似地,Hoff等[18]在溶剂苯中,以丙酸乙烯酯为酰基供体,以R hi z om ucor miehie Lipase催化CHB E的不对称转酯化,较成功地拆分了C HB E,转化率可接近理论值50%,两个对映体的光学纯度均大于85%ee。
313 脱卤酶催化的脱卤环合反应Shimizu等[19]筛选到一株肠杆菌Enterobacter DS2S275,对外消旋的42氯232羟基丁酸甲酯进行不对称转化,可以同时得到光学纯度大于99%ee的(R)242氯232羟基丁酸甲酯和光学纯度为9519%ee的(S)232羟基2γ2丁内酯,两个对映体的转化率均达到48%。
该工艺已应用于15kL规模的工业生产。
随后Tsushi 等[20]对催化该反应的脱卤酶的编码基因进行了测序,发现该基因包含1101bp,内含一段与酯酶和脂肪酶相似的保守序列。
在此基础上,他们成功构建了转基因工程菌Escherichi a coli D H5α,与Enterobacter DS2 S275相比,该基因工程菌可提高反应速度近20倍,并且使耐受底物含量由8%提高到15%。
4 结语手性池反应合成阿伐他汀手性中间体易于实现工业化大规模生产,是目前国内企业采用的主要方法,但由于手性原料如(S)232羟基2γ2丁内酯和(S)2环氧氯丙烷的价格较高,占生产成本较大比重,限制了该方法的进一步发展。
生物催化的选择性还原方法,国内外研究得较多,从酶的生产、基因工程、催化条件等多方面都有详细的研究,是目前生物催化方法应用于工业生产比较成熟的方法。
其缺点是辅酶再生成本较高。
生物催化的外消旋体拆分方法多种多样,其中脱卤拆分工艺已经在瑞士实现工业化生产,而国内氨解拆分工艺也已经申请专利,达到工业化生产要求,目前这方面的研究方兴未艾。
随着阿伐他汀专利保护期的临近,竞争也日趋激烈,加紧完善易于工业化生产的方法和研发新的生产工艺具有现实意义。
参考文献:[1] 丁洪,吴林森,陈永乐.四种半合成及全合成他汀类药物的研究与开发[J].药学进展,1999,23(2):65271.[2] 任吉民,张立.他汀类降脂药物市场浅析[J].上海医药,2005,26(7):3132314.[3] Butler D E,Le T V,Nanninga T N.Process for trans262[22(sub2stituted2pyrrol212yl)alkyl]pyran222one inhibitors of cholesterol synt hesis[P].US5298627,1994203229.[4] Hollingswort h R I,Wang Guijun.42Cyano232hydroxybutanoylhydrazines,derivatives and process for t he preparation t hereof [P].US6114566,2000209205.[5] 邝T,古C,杨S H.一种合成子的改进合成方法[P].CN1688539A,2005210226.[6] 赵诚昱,李圭雄.一种制备42氯232羟基丁酸酯的方法[P].CN1764636A,2006204226.[7] Chartrain M,Armstrong J,Katz L,et al.The application of asym2metric bioreductions to t he production of chiral pharmaceutical drugs[J].Annals of t he New Y ork Academy of Science,1996,799(1):6122619.[8] Shimizu S,Kataoka M,K ita K.Chiral alcohol synt hesis wit h yeastcarbonyl reductases[J].Mol Catal B:Enzymatic,1998,5(124): 3212325.[9] 钟萍,孙志浩.生物催化不对称还原方法生产(S)242氯232羟基丁酸乙酯[J].过程工程学报,2005,5(6):6652669.[10] Sung Hoon Back,Y oon K i K irn,Woo Jae K im,et al.Translationof polioviral mRNA is inhibited by cleavage of polypyrimidinetract2binding proteins executed by polioviral3C pro[J].Journal ofVirology,2002,76(5):252922542.[11] Wolberg M,Hummel W,Muller M.Biocatalytic reduction ofβ,δ2diketo esters:A highly stereoselective approach to all fourstereoisomers of a chlorinatedβ,δ2dihydroxy hexanoate[J].Chem Eur J,2001,7(21):456224571.[12] Wolberg M,K aluzna I A,Muller M,et al.Regio and enantioselectivereduction of t2butyl62chloro23,52dioxohexanoate with Bakerπs yeast[J].T etrahedron:Asymm,2004,15(18):282522828.[13] Amidjojo M,Lara E F,Nowak A,et al.Asymmet ric synt hesis oftert2butyl(3R,5S)62chloro2dihydroxyhexanoate wit h L actoba2 cill us kef i r[J].Applied Microbiology and Biotechnology,2005, 69(1):9215.[14] Sophie Bergeron,David A Chaplin.Nitrilase2catalysed desymme2trisation of32hydroxyglutaronitrile:Preparation of a statin side2 chain intermediate[J].Organic Process Research&Develop2 ment,2006,10(3):6612665.[15] Garcia2Urdiales E,Rebolledo F,G oto V.Enzymatic ammonolysisof et hyl(±)242chloro232hydroxybutanoate.Chemoenzymaticsynt heses of bot h enantiomers of pyrrolidin232ol and52(chlorom2 et hyl)21,32oxazolidin222one[J].Tet rahedron:Asymmet ry, 1999,10(4):7212726.[16] 金勇,吴坚平,徐刚,等.有机相酶催化氨解反应拆分制备(R)242氯232羟基丁酸乙酯[J].有机化学,2006,26(10):138421388. [17] 黄泱,吴坚平,杨立荣.CHBE的酶催化手性拆分反应条件的研究[C].杭州:第二届生物化工学术会议论文集,2002:3402345. [18] Hoff B H,Ant honsen T.Lipase2catalyzed resolution of esters of42chloro232hydroxybutanoic acid:Effect s of t he alkoxy group andsolvent on t he enantiomeric ratio[J].Tetrahedron:Asymmet ry, 1999,10(7):140121412.[19] Shimizu S,Kataoka M,Morishita A,et al.Chlorohydrin andhydroxycarboxylic ester asymmetric hydrolase gene[J].Bio2 technol Lett,1990,12(8):5932596.[20] Tsushi N,Hideaki I,K o K,et al.Improvement on production of(R)242chloro232hydroxybutyrate and(S)232hydroxy2.GAMMA2 butyrolactone wit h recombinant Escherichi a coli cells[J].Biosci Bioeng,2006,101(2):972103.Development of Synthesis of Chiral Intermediates of AtovastatinZH OU Jin2wu,WANG Zhao(College of B iological and Envi ronment al Engi neeri ng,Zhej i ang Uni versit y ofTechnolog y,H angz hou310014,Chi na)Abstract:Recent develop ment of synt hesis of atovastatin chiral intermediates is mon met hods of chiral pool reaction,asymmetric synt hesis and racemic resolution in atovastatin intermediates synt hesis are int roduced1The p ro spect of industrial p reparation of atovastain intermediates is also discussed1 K eyw ords:atovastain;chiral;42chloro232hydroxybutanoate esters;chiral pool reaction;asymmet ric synt he2 sis;racemic resolution适用于乙醇脱水的新型沸石膜日本日立造船公司目前正将应用于混合-蒸馏系统(HDS)的新型膜进行产业化应用。