准公共物品私人参与供给下的社会收益及政府政策有效性研究
- 格式:pdf
- 大小:230.21 KB
- 文档页数:8
公私合作项目的政府行为研究公私合作项目的政府行为研究摘要:随着社会经济的不断发展,公私合作项目成为促进经济的一种重要策略。
政府在公私合作项目中既是参与者又是组织者,在该过程中的行为将对项目的成功与否产生重大影响。
本文通过对公私合作项目中政府行为的研究,旨在探讨政府在这些项目中的角色,以及如何促进项目的顺利进行。
一、引言公私合作项目是政府利用市场机制与社会资源,搭建公共服务平台并动员民间资本参与的一种合作模式。
政府在这类合作项目中既是组织者,也是参与者,其行为直接影响着项目的成功。
因此,对政府行为的研究具有重要意义。
二、公私合作项目的背景公私合作项目强调对私人资本的利用,通过政府与民间企业的合作,实现资源共享与风险分担。
这种合作模式可以提高项目的效率与质量,缓解政府财政负担,同时也能够推动社会经济的进一步发展。
三、政府在公私合作项目中的角色政府在公私合作项目中扮演多重角色,包括政策制定者、组织者、监管者和参与者。
作为政策制定者,政府应该制定明确的政策与规范,为项目提供合理的法律与政策环境。
作为组织者,政府需要协调各方的利益,促进项目的顺利进行。
作为监管者,政府需要监督项目的执行情况,确保项目符合相关规定与标准。
作为参与者,政府与民间企业共同参与项目的运营与管理,并承担一定的责任与风险。
四、政府行为对公私合作项目的影响政府行为直接影响着公私合作项目的顺利进行与成果实现。
合理而有效的政府行为可以提高项目的执行效率与质量,增加项目的吸引力,激励更多的私人资本参与。
而不当的政府行为则可能导致项目延误、质量不稳定、民间资本流失等问题。
因此,政府在公私合作项目中应该积极参与,但也要遵循市场的原则,避免滥用权力或干预市场。
五、促进公私合作项目成功的策略为了促进公私合作项目的成功,政府可以采取以下策略:1. 建立健全的法律与政策体系,为项目提供明确的法律环境;2. 完善监管机制,加强对项目的监督与管理,并及时纠正不当行为;3. 提供相应的财政支持与激励措施,吸引更多的民间资本参与项目;4. 加强信息公开与透明度,提高项目的公信力与可持续性。
公私合作项目的政府行为研究公私合作项目的政府行为研究1. 引言在当代社会中,公私合作项目成为政府与私营部门合作的一种重要方式。
公私合作项目旨在通过政府和私营部门间的合作来共同推动社会和经济的发展。
政府在公私合作中的行为举措对于项目的成功与否起着至关重要的作用。
因此,深入研究政府在公私合作项目中的行为具有重要意义。
本文将以公私合作项目的政府行为研究为主题,探讨政府在公私合作项目中的行为特点、影响因素以及相关问题。
2. 政府在公私合作项目中的行为特点2.1 激励机制的建立政府在公私合作项目中的行为特点之一是建立激励机制。
政府通过激励机制来吸引私营部门的参与,进而达到项目的顺利实施。
例如,政府可以提供资金支持、税收优惠等一系列激励措施,以促使私营部门的积极参与。
2.2 规范权责的明确政府在公私合作项目中的行为特点之二是明确权责规范。
政府在项目合作中需要明确参与各方的权利和义务,确保各方能够在合作中发挥各自的优势。
政府需制定相关规范文件,明确项目的目标、职责、参与方的权益等。
2.3 信息透明与公正政府在公私合作项目中的行为特点之三是注重信息透明与公正。
政府需要向社会公众和私营部门提供相关项目信息,确保信息公开透明,避免信息不对称的情况发生。
同时,政府在项目选择、合作伙伴的确定等方面需公正客观,确保所有参与方在公平竞争的基础上参与合作。
3. 政府在公私合作项目中行为的影响因素3.1 政府能力与资源政府能力与资源是影响政府行为的重要因素。
政府需要拥有足够的能力和资源来管理和推动公私合作项目。
政府应具备专业的项目管理能力,并具备一定的财政、人力等资源来保障项目的顺利开展。
3.2 政府的角色认知政府的角色认知对政府行为产生重要影响。
政府应清楚自身在公私合作项目中的角色定位,既要发挥好监管者的作用,又要积极推动项目的推进。
政府需根据具体情况,灵活调整自身的角色,实现政府和私营部门在项目中的有效合作。
3.3 利益相关者的影响利益相关者的影响也是决定政府行为的重要因素。
试论我国民间资本介入公共产品供给的有效界内容摘要:新公共管理理论认为,公共产品的供给允许通过民间资本进行有效提供。
在越来越多的民间资本介入公共产品时,需要明白不是所有的公共产品都可以允许其进入的。
本文以民间资本进入公共产品供给的必要性入手,分析了在我国民间资本介入公共产品供给的有效界。
关键词:公共产品民间资本供给有效界对我国政府而言,为公众及时提供足够数量和质量的公共产品已是其基本的职能和追求的目标。
然而现实是,一方面,财政资金短缺,全部依靠我国政府来提供基本的公共产品是不可能的,结果就是极大的影响了经济的发展和国家机器的正常运转;而另一方面,随着民营经济的发展壮大,已经有越来越多的民间资本长期处于“游资”状态,随时等待最佳的投资机会。
于是,民间资本介入公共产品的供给就成了必然。
但是并非民间资本可以介入所有公共产品的供给,这样在民间资本介入公共产品的供给之前,就必须明确民间资本介入公共产品供给的有效界。
民间资本进入公共产品供给的必要性(一)政府资金短缺使得供需矛盾日益突出所谓“公共产品” ,是相对于“私人产品” 而言的,公共产品具有两个本质特征:非排他性和消费上的非竞争性。
非排他性指的是不可能阻止不付费者对公共产品的消费;消费上的非竞争性指个人对公共产品的消费不会影响其他人从对公共产品的消费中获得的效用。
随着人们生活水平提高,对公共产品需求的增加与政府在公共产品方面的相对不足的供给之间的矛盾较为突出,公共产品供给的增长速度远远不能满足人们对公共产品需求的增长速度,造成这一矛盾的传统观点认为,交通基础设施的公共产品特性决定了其供给应该由政府提供,现实中的表现则为政府直接承担了大量交通基础设施的投资和经营。
但是经济和社会的发展证明,这种单纯依靠政府提供具有竞争性或者排他性的公共产品的方式,已经不能适应经济和社会发展的需要,甚至成为经济和社会发展中的瓶颈。
为解决这一矛盾,就必须改变过去由政府独家提供所有公共产品的局面,鼓励和引导其他资本如捐款、民间资本等特别是民间资本的投资。
公共物品公私合作供给模式的理论研究的开题报告一、研究背景公共物品的供给是现代政治经济学中一个重要的理论问题,其实现涉及到政府、市场和社会三者之间的平衡与协调。
传统的观点认为,公共物品应该由政府提供,但是政府无法满足所有公共物品的需求,同时政府的效率和质量也难以得到保证,市场化的供给机制短期内也难以完全替代政府的供给。
因此,公共物品的供给模式成为当前经济学和政治学研究的热点之一。
在现实中,公共物品的供给并非由政府或市场单独完成,而是依靠政府、市场和社会的合作共同实现。
这种公私合作供给模式在国内外已经反复出现并成为研究的重点之一。
然而关于公私合作供给模式的理论研究还存在一定的空白和不足,需要进一步深入分析和提高相关的理论水平。
二、研究意义本研究将以公共物品的供给为切入点,着重探讨公私合作供给模式的理论基础、机制、评价以及对政府、市场和社会三者之间关系的影响。
研究的意义如下:1.理论探讨:对现有的公共物品供给理论进行批判性分析,并从公私合作的角度重新界定公共物品的供给模式,弥补现有理论的不足。
2.政策建议:通过研究公私合作供给模式的机制,为建立科学有效的公共物品供给政策提供建议,充分发挥各方优势,提高公共物品供给质量和效率。
3.实践指导:研究公私合作供给模式的评价指标和方法,为实践应用提供支持和指导,推动公共物品供给工作的进一步改善和提高。
三、研究内容和思路本研究将从公共物品的基本概念、供给机制和影响因素入手,探讨公私合作供给模式的理论基础。
然后,研究公私合作供给模式的运行机制,分析政府、市场和社会三者之间的分工和合作,并结合具体案例分析公私合作供给模式的效果和问题。
最后,提出科学有效的公共物品供给政策、评价指标和方法等实践建议。
具体研究思路如下:1.公共物品及其供给机制的理论研究通过对公共物品的基本概念、属性以及供给的不完全性等问题的研究,建立公共物品的供给机制理论,对政府、市场和社会三者的不同角色和作用进行梳理和分析。
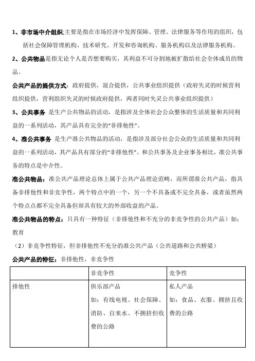
1、非市场中介组织;主要是指在市场经济中发挥保障、管理、法律服务等作用的组织,包括社会保障管理机构、技术研究、开发和咨询机构、服务机构以及法律服务机构。
2、公共物品是指无论个人是否想要购买,其利益不可分割地被扩散给社会全体成员的物品。
公共产品的提供方式:政府提供,混合提供,公共事业组织提供(政府失灵的时候营利组织提供,营利组织失灵的时候政府提供,两者同时失灵公共事业组织提供)3、公共事务是生产公共物品的活动,是指涉及全体社会公众整体的生活质量和共同利益的一系列活动,其产品具有完全的“非排他性”。
4、准公共事务是生产准公共物品的活动,是指涉及部分社会公众的生活质量和共同利益的一系列活动,其产品具有部分的“非排他性”。
和公共事务及企业事务相比,准公共事务的特点是中介性。
准公共物品:准公共产品理论总体上属于公共产品理论范畴,而所谓准公共产品,指具备非排他性和非竞争性,两个特点中的一个,另一个不具备或不完全具备,或者虽然两个特点点都不完全具备但却具有较大的外部收益的产品。
准公共物品的特点:只具有一种特征(非排他性和不充分的非竞争性的公共产品)如;教育(2)非竞争性特征,但非排他性不充分的准公共产品(公共道路和公共桥梁)公共产品的特征:非排他性,非竞争性公共事业:是指由特定的社会组织及其成员以满足社会群体需要和社会公共需要为目的,向社会提供准公共物品和某些公共物品,为经济发展、社会管理和公众生活创造有利条件而进行的活动或事务。
特征:公共性、公益性、非营利性、服务性公共性:公共事业是为了满足社会共同需要的产品和服务。
尽管有时公事业的服务对象不是全社会的所有成员,而只是社会的特定成员,但他肯定不是社会的个别成员或特权成员所专有的。
公益性:公共事业的目的是满足社会的需要,在社会效益和经济效益之间更强调社会效益。
非营利性:公共事业从不以盈利为目的,所有的公共事业需要的资金都由国家财政安排,社会成员无偿或象征性支付费用接受公共事业服务。
公民参与与经济政策效果评估近年来,公民参与逐渐成为评估经济政策效果的重要因素。
公民参与不仅仅是一种民主价值观,更是一种能够提高政策决策质量和可行性的重要手段。
本文将探讨公民参与如何影响经济政策,并从不同角度评估其效果。
首先,公民参与能够提高政策决策的准确性。
传统的政策制定往往只依赖于政府官员和专家的意见,容易忽视广大民众的真实需求和利益。
而公民参与能够将民众的意见和建议纳入政策制定的过程中,使决策更加客观和全面。
例如,在城市规划方面,政府通过征求居民的意见和参与,能够更好地衡量公众对不同规划方案的接受程度,从而制定出更符合市民利益的政策。
其次,公民参与有助于提高政策的可行性和执行力。
经济政策的成功实施需要公众的支持和参与。
只有公众理解和认同政策的重要性,才会积极配合政府的落实工作。
例如,在环境保护方面,政府若能通过公民参与的方式,让公众参与到环境监察工作中,他们将更加深刻地了解环境问题的严重性,从而更有动力去支持并执行相关政策,提高环境保护政策的可行性。
此外,公民参与还能够增强政策的合法性和公信力。
政府在制定经济政策时,如果能充分听取民众的声音并给予合理解释,将增加政策的合法性和可信度。
公众的参与感会让民众更加信任政府,并愿意配合和支持政府的政策措施。
这种公信力的增强将进一步推动政策的实施和落地效果。
然而,公民参与也存在一些挑战和障碍。
首先,公众参与需要一定的专业知识和能力,而广大民众并不一定具备这些条件。
政府需要进行相关的启动和培训,帮助公众正确理解政策内容,提升他们的参与能力。
其次,公民参与需要时间和精力的投入,这对于大部分工作繁忙的人来说可能会成为一种负担。
因此,政府需要创造条件,提供更便捷和高效的参与方式,鼓励民众积极参与。
另外,公民参与也需要政府的积极支持和开放态度。
政府应当主动提供信息透明、意见征询和反馈机制,建立一个开放、互动的政策制定平台。
只有这样,才能让公民参与成为一个真正有效的机制。
公共物品的私人供给和政府制度预览说明:预览图片所展示的格式为文档的源格式展示,下载源文件没有水印,内容可编辑和复制公共物品的私人供给和政府制度摘要:在公共物品供给关系中,公共部门与私人部门的合作,准公共物品供给条件下的收费行为和产权确定。
公共物品应该主要由政府公共部门提供,但不排除在明确产权或收费状态下为经济效率的考虑由私人提供或公私合作提供。
关键词:公共物品政府私人在纯粹的理论分析中,政府是公共物品的天然生产者和供给者,而市场则是私人物品德生产者和提供者。
因为公共物品的属性决定了由政府来生产和供给要比市场更节约和有效。
然而,正如上面分析的那样,这种划分方式及其结论都建立在纯粹经济学分析之上,与事实有相当大的出入。
更为关键的是,它没有把公共物品的生产与供给区分开来,使得在实际的运作中发生模糊意指。
一方面,在生产上,市场由于公共物品的独特属性而不愿意生产它,但是只要由政府付费,市场还是可以并且愿意生产公共物品的,政府通过购买私人部门的产品而完成公共物品供给的任务。
比如政府采购行为,这是政府与市场产生委托代理关系的一个基础。
与此同时,政府作为一种制度安排,如同市场制度一样,同样是内生变量,其自身的运行以及向公众提供公共服务和公共产品同样存在交易成本问题。
由于政府系统缺乏明确的绩效评估制度,其成本和效率较私人部门难以测量。
再者,政府官员也是理性的“经济人”,在公共产品的政府供给中也难免存在特殊利益集团的“寻租”现象。
因此,政府提供公共产品某种程度上是一个政治过程,其交易成本甚至比市场制度昂贵,这表现为现实中政府的种种“政策失败”。
既然如此,在公共物品供给问题上,就存在合适的其它形式,它可以弥补公共部门供给的不足。
另一方面,在供给上,政府在本质上应该提供公共物品,以实现为公众谋福利的目标。
所以,不论这种物品的生产者是谁,最后的供给者必须是政府,在公共物品的供给上,政府不应该有经济利益上的考虑,这与在公共物品的生产中的效益分析并不矛盾,这是原因之一。
全文目录中文文摘: (2)关键字:公共物品政府失灵对策性建议 (2)一、相关概念及研究的背景和意义 (2)(一)公共物品 (2)(二)政府失灵 (3)(三)公共物品供给中的“政府失灵”研究的背景和意义 (3)二、我公共物品供给的“政府失灵”现象 (3)(一)我国公共物品供给中存在的问题 (3)(二)政府公共物品供给“失灵”的原因分析 (4)1.“丛林法则”不足导致政府供给公共物品的低效 (4)2.政府部门的“扩张本性”造成行政效率低下 (4)3.政府公务员的自利性诱发公共物品供给领域中的“寻租”行为 (4)4.公共物品供给决策过程的“公共性”缺失造成公共决策失误 (4)5.公共物品需求多样性与政府供给方式单一之间的矛盾 (4)三、如何规避公共物品供给的“政府失灵”问题 (5)(一)加强政府自身建设,提高公共物品的供给水平 (5)(二)引入竞争机制,提高公共物品的供给效率 (5)1.政府内部引入竞争 (5)2.政府提供的部分公共物品实现市场化 (5)3.打破政府公共物品供给的垄断局面 (6)(三)建立服务型政府,与其他社会力量结成合作伙伴关系 (6)结束语: (6)参考文献: (6)公共物品供给中的“政府失灵”问题研究中文文摘:我国政府作为公共物品的重要主体,然而在供给公共物品的过程中出现了供给行为低效化、利益化、法外化的不良特征,导致了公共物品供给领域中的“政府失灵”。
本文将对当前我国政府供给公共物品过程中存在的问题进行了探讨,并分析了造成公共物品供给中“政府失灵”的现实原因。
审视政府在公共物品供给领域的地位和问题,从而对我国政府有效供给公共物品提出了对策性建议。
关键字:公共物品政府失灵对策性建议一、相关概念及研究的背景和意义从公共物品和政府失灵的概念出发,了解研究背景及发展现状,有利于进一步解析政府在公共物品提供的低效问题。
(一)公共物品公共物品是指公共使用或消费的物品。
公共物品是可以供社会成员共同享用的物品,严格意义上的公共物品具有非竞争性和非排他性。
公共政策制定中公民参与的效用评估公民参与在公共政策制定过程中起着至关重要的作用。
公共政策是政府为促进社会公共利益而制定的方案、计划和措施。
在公共政策制定过程中,政府需要考虑到民众的需求、利益和意见,公民参与可以提供政府决策所需的信息和支持,并提高公共政策的质量和合法性。
因此,对于公民参与的效用进行评估是非常必要的。
公民参与的效用评估可以从不同的角度进行。
其中,最关键的有以下三个方面:促进合法性、提高质量和推动绩效。
首先,公民参与可以促进政策方案的合法性。
公民参与可以帮助政府制定更具有代表性和公正性的政策方案。
政府依据公众需求和民意制定的政策方案得到公众认同和支持,可以增强政策方案的合法性,成为有效的政策制定者。
同时,公众参与能够提高公共决策的透明度和公开度,加强信息公开和民主监督机制,防止政策制定出现偏颇、压制和权力滥用等问题,从而有效地保障了公共政策的合法性。
其次,公民参与还可以提高公共政策的质量。
众所周知,公共政策的质量起着决定性的作用,它影响着政策制定后的实施效果和民众的满意度。
公民的参与是促进政策质量提高的最有效的方式之一。
公民参与可以 help政府了解公民需求和利益,它不仅可以为政策制定提供更多的信息,使政策制定过程更准确、更详尽,也能帮助政策制定者更好地把握公共政策的实施效果。
此外,公民参与还有助于提高政策实施的透明度和公开度,有利于监测和纠正制定后政策的实施和维护过程中的问题,促进公共政策的改进和进步。
最后,公民参与还可以促进公共政策的推动和绩效。
公民参与可以为政策制定提供支持,并促进政策计划的快速推进。
公民参与也可以在公共政策的监测过程中倡导其效果和绩效,从而加强政策实施,提高政策绩效,达到政策目标。
为了更好地进行公民参与的效用评估,政府可以采取一些措施。
首先,政府要加强对公民参与的鼓励和指引,让更多的公民参与到公共决策中来。
其次,政府要建立公正、公开、透明、灵活的决策机制,使公众的参与更加客观、真实、整合和实用。
基于经济学视角下准公共产品的市场分析准公共产品是指具有部分非竞争性和部分排他性特征的产品,既具有公共产品的一些属性,又具有私人产品的一些特征。
在经济学中,准公共产品的市场分析是一个重要的研究领域。
准公共产品的市场分析需要考虑以下几个方面:准公共产品的供给方式。
准公共产品的供给通常由政府和私人部门共同提供。
政府在供给准公共产品时通常会面临资金和资源的限制,因此需要制定适当的政策和管理措施来保证产品的供给。
私人部门在供给准公共产品时会考虑利润最大化的目标,因此需要制定相应的市场规则来确保产品的供给能够满足公众的需求。
准公共产品的需求特征。
准公共产品的需求通常具有个体差异性和空间互补性等特征。
个体差异性意味着不同个体对产品的需求程度不同,因此市场分析需要考虑不同个体的需求弹性和付费意愿,以确定合理的定价策略。
空间互补性意味着产品的需求与空间位置相关,因此市场分析需要考虑不同地区之间的需求关系和市场分割,以确定合理的产品定位和市场推广策略。
准公共产品的市场竞争性。
由于准公共产品的部分排他性特征,市场上可能存在多个供应商提供类似或相同的产品。
这就需要市场分析考虑市场竞争的程度和市场结构,以确定市场上不同供应商的价格变动、产品创新等策略。
第四,准公共产品的市场失败。
准公共产品由于其非纯公共特征,市场上可能存在一定的市场失灵问题。
市场分析需要考虑这些市场失灵问题的原因和影响,以及相应的政府干预手段和政策措施。
准公共产品的市场分析是一个复杂而多维度的问题,需要综合运用经济学、营销学、管理学等相关学科的理论和方法来进行研究。
只有充分理解准公共产品的特征和市场运作机制,才能制定出相应的市场策略和政策措施,从而保证准公共产品的有效供给和需求满足。
公共物品的有效供给摘要:学术界普遍认为公共物品能使一个国家在生产和分配方面具有更高的生产力。
我国公共物品由政府垄断供给,长期存在质次价高、供给不足的问题。
本文探讨了公共物品由政府、市场、非营利性组织供给的利弊,并提出了有效供给的方式。
关键词:公共物品;有效供给;政府;市场在我国,长期以来几乎所有的公共物品都是由政府单一垄断供给。
这些公共物品质次价高,供给不足,人们对公共物品的需求普遍得不到满足。
其原因在于,由于政府认识上的不足,导致将一些原本属于私人物品的商品纳入了公共物品的范畴;并且单一政府供给明显效率低下。
一、公共物品的特点和分类公共物品在经济学上,是相对私人物品而言的,其特点为非竞争性,非排他性,外部经济性和不可拒绝性。
我们根据竞争性和排他性,可以将物品细分为4类。
第一类,竞争性且排他性,这一类即是私人物品。
第二类,非竞争性但是排他性,这一类布坎南将其定义为俱乐部物品,包括电影院、游泳池、收费公路。
第三类,竞争性但是非排他性,这一类是公共资源,也就是公地,包括海洋渔业,水资源。
第四类,非竞争性且非排他性,即纯公共物品,包括国防、司法、政治制度。
因此,公共物品可以分为准公共物品(包括俱乐部物品和公地),纯公共物品。
二、公共物品的政府供给一般来说,因为公共产品具有非排他性和非竞争性,它的需要或消费是公共的或集合的,所以公共产品主要是由政府公共部门提供的。
公共财政制度就是确保政府按社会公众的集体意愿提供公共物品满足社会公共需要的经济活动或分配活动的基本规则。
公共物品的政府供给存在合理性:一是提供公共物品是政府不可推卸的责任。
并且,公共物品具有一定的外部性,提供它们可以使社会整体效益增加。
二是由于公共物品的非排他性和非竞争性,会出现搭便车现象,私人无法从提供公共物品中获取收益。
同时,人们会隐藏自己的真实偏好,使沟通变得困难,交易成本增加。
因此,公共物品的市场提供不可能满足社会整体的需求。
公共物品政府供给中存在的问题:首先,政府不是万能的,它无法知悉所有消费者的不同偏好,它只能提供单一的非异质的公共物品。
公共政策论文公民政治参与视角的公共政策合法性研究公共政策的合法性在于维护人民群众利益,解决社会问题进而实现社会目标,但是在现实生活中却存在一些政策合法性丧失的危机。
其危机主要是指公民对公共政策的程序、目的以及实现方法等存在质疑,对政府机构不信任,进而抵制公共政策的执行,妨碍公共政策目标的实现。
因此,为了将公共政策合法性的危机所带来的危害降到最低,需要以政府为主导,大力调动广大人民群众的力量,群策群力,这样才能更好地维护公共政策的合法性,促进公共政策目标的实现。
一、公民参与公共政策的意义首先,公民政治参与有利于抑制公共决策权的滥用。
公共政策作为对公共资源进行重新分配的一种重要措施,本应该做到公平合理。
因此,一旦公共政策的制定掌握在少数人手中,这些公共政策的制定者难免会偏离原来的政策目标,直接威胁公共政策的合法性。
因此,这就需要公民平等而又充分的政治参与。
在这一过程中,公民可以自由地发表自己的意见,表达自己的利益诉求,同时也可以对政策制定者进行监督,使政策过程在阳光下运行,保证公共政策程序的合法性。
其次,公民政治参与有利于促进公共政策的民主化。
科恩曾经指出:民主过程的本质就是参与决策。
因此可以看出,没有公民参与的决策就不是真正的民主。
随着科技的快速发展,互联网、电视等都为公民政治参与提供了平台,公民可以通过各种论坛、微博等表达自己对政策的意见。
同时,这也使公民能够对政策有充分的了解,因为双方良好和有效的沟通能够解决许多诸如执行不利、执行拖延、执行错误等问题。
最后,公民政治参与有利于实现公共政策的合法性。
一项公共政策只有具备合法性以后才会得到广大人民群众的认可和遵从,也才会得到较好的执行结果。
而这个合法性就来自于公民的支持和认可。
公民的政治参与对于提高公共政策的合法性的作用主要表现在两方面:第一方面是公民的参与为决策提供了更为准确和及时的信息,避免政策制定者的有限理性,从根本上保证公共政策体现广大人民群众的利益。
公民参与与政府决策的经济效应研究公民参与是现代社会中的重要组成部分,它对政府决策产生着重要影响。
而这种影响往往会直接或间接地带来一系列的经济效应。
本文将从几个方面来探讨公民参与与政府决策的经济效应。
首先,公民参与能够提高决策的质量。
政府决策过程中,常常需要获得来自各个层面的信息和建议。
而公民参与则提供了一个广泛的信息来源和多元的视角。
当政府决策机构与公民密切合作时,公民参与可以为政策制定者提供更加全面深入的见解,使决策更加科学准确。
同时,通过公共参与,政府决策的透明度可以得到提升,减少了不法行为的发生,增加了政务的廉洁。
其次,公民参与可以促进社会的稳定发展。
公民参与是一种社会的自主行为,它能够帮助政府更好地了解民众的需求和诉求。
当人民在政府决策中获得参与权时,会感到被尊重和被关注,从而增强对社会的归属感和认同感。
相应地,这将减少社会的不满情绪和矛盾,提高社会的稳定程度。
稳定的社会环境有助于吸引外资和投资者的信心,从而促进经济的发展。
第三,公民参与能够促进经济效益的最大化。
政府决策往往直接关系到社会的经济利益。
在公民参与的过程中,人们可以提出不同的观点和建议,从而帮助政府更好地解决经济发展中的矛盾和问题。
例如,在城市规划决策中,公民参与可以使政府更好地考虑到市民的需求和利益,避免不必要的浪费和低效。
在环境保护方面,公民参与可以推动政府加大环保力度,从而降低环境污染对经济的负面影响。
这些实际的经济效益将为社会带来积极的影响。
此外,公民参与也能够促进创新与可持续发展。
在政府决策中,公民参与可以充分发挥民众的创造力和智慧,为政策的制定和实施提供新思路和新方法。
许多创新的政策理念和实践往往源于公民的建议和参与。
例如,共享经济的发展就得益于公民的创新和参与。
公民参与还可以促进可持续发展的实现。
通过公民的参与,政府在制定环境保护政策、可再生能源利用政策等方面,更加注重经济的可持续性,促进生态文明建设,推动经济的长期可持续发展。
公共品私⼈⾃愿提供决策的实验研究2010年第4期双⽉刊总第181期中南财经政法⼤学学报J OU RNAL OF ZHON GNAN UNIV ERSIT Y OF ECONOMICS AND LAW№.4.2010BimonthlySerial№.181公共品私⼈⾃愿提供决策的实验研究龚 欣1 刘⽂忻2 张元鹏2(1.哥伦⽐亚⼤学教育学院,纽约1002726902;2.北京⼤学经济学院,北京100871)摘要:本⽂利⽤实验数据对公共品私⼈⾃愿提供机制的多个经典特征事实进⾏了实证检验,其结论基本⽀持诸如“公共品私⼈⾃愿供给的存在性”、“捐献率随重复捐献次数的增加⽽有下降的趋势”和“公共品投资的私⼈边际回报率和交流的正效应”等特征事实。
同时,实验还得到了⼀些新的发现,如“期初平均捐献⽔平较低”、“⼝头协议效果显著”、“经验分享存在积极作⽤”和“⼩组的合作程度存在巨⼤的差异”等。
这些结论说明通过合理的制度设计和安排可以达到部分公共品由私⼈⾃愿提供的⽬的。
关键词:公共品私⼈⾃愿提供;实验经济学;私⼈边际回报率;公共品中图分类号:F062.6 ⽂献标识码:A ⽂章编号:100325230(2010)0420026207⼀、引⾔⼈们普遍认为公共品的⾮排他性和⾮竞⽤性必然会造成“搭便车⾏为”的产⽣,进⽽导致私⼈对公共品提供的⽆效性和由政府来供给公共品的必然性。
这样,只有政府才可以有效地提供公共品似乎已成为传统经济学中的⼀个理论教条和现实经济活动中政府的⼀个天然使命。
然⽽,实际情况却并⾮如此,现实中由私⼈提供的公共品⼤量存在。
据统计,全世界每年有数以千亿美元被⽆偿捐赠给⼀些慈善机构、政治组织和⽂化团体,⽤于社会公共事业的发展。
在美国,⽤于教育、卫⽣和救济的慈善捐赠10%来⾃企业,5%来⾃⼤型基⾦会,85%则来⾃全国民众的⾃愿捐助,全国志愿服务参与率为44%。
在新加坡、我国台湾地区等地,则是积极提倡市民组成志愿⼩组免费提供消防安全、住宅安全、成⼈教育等公共服务。
・公共政策研究・国内准公共物品私人供给研究综述郑书耀(华北水利水电学院管理与经济学院,河南郑州450011)摘 要:20世纪70年代西方市场经济国家出现的大量公共物品市场提供模式为我国公共物品的市场化提供了借鉴。
准公共物品既可以通过市场来提供,也可以通过政府引导促使私人自愿提供,国内在市场化提供方面已经有了较多的研究,但对私人供给的研究还很不够,文章对准公共物品私人供给加以综述。
关键词:准公共物品;私人供给;自愿供给;政府作用中图分类号:F062.6 文献标识码:A 文章编号:100320964(2009)022******* 由政府来供给公共物品因为可以解决“搭便车”问题,更加符合经济效率原则,所以,这几乎使“政府供给公共物品”成为一个教条,也使人们在很大程度上忽略了对私人供给公共物品的研究。
随着微观经济理论如实验经济学、博弈论和组织理论的发展,人们发现在公共物品的很多领域,避免政府的强制行动是可能的,即私人或私人间的合作也可以有效地供给公共物品。
这主要包括三个方向的理论发展:(1)博弈论框架的扩展:在不存在优超均衡的情况下,公共物品的供给可能是一种纳什均衡。
例如,Cornes and Sandler (1986)的研究发现,公共物品的纳什均衡供给不会为零,但要小于帕累托最优供给,两者之间的差距随社区居民人数的增加而扩大,而供给不足的程度与效用函数的特征有关[1]2。
(2)合作供给公共物品的可能性:考虑到集体行动可能具有的动态博弈性质,人们能从重复决策中吸取教训。
这样,反馈、学习和重复博弈将解开囚徒困境的枷锁[2]。
森(Sen,1974)试图从理论上说明利他主义道德观可以通过合作行为摆脱囚徒困境[3]。
(3)将公共物品与私人物品相联系的激励机制。
一种思路是使公共物品具有私人物品一般的排他性(如Goldin,1977),另一种思路是公共物品与私人物品的搭配提供(Coase ,1974)。
近几十年来,西方学者围绕公共物品提供、需求及搭便车问题进行了较多的分析。
经济科学·2009年第6期准公共物品私人参与供给下的社会收益及政府政策有效性研究王茜1万青2(1、南京大学工程管理学院江苏南京210093)(2、南京航空航天大学经济与管理学院江苏南京210016)摘要:在私人企业参与准公共物品供给条件下,由于投资模式的不同,准公共物品的社会收益也有相应的差异。
对此,本文通过准公共物品投资模式的划分,对其社会收益的差异及造成差异的原因进行分析,并以此为基础,对政府鼓励政策的有效性和最优点进行研究。
本文认为在存在投资约束的情况下,政府无法独立完成准公共物品投资,因此政府需制定相应政策提高私人企业边际收益,吸引私人企业合作。
政府政策从制定到作用于准公共物品的投资将经历政策认同和政策优化两个阶段,同时对两阶段进行优化才能够保证政策的有效。
关键词:准公共物品社会收益政策有效性一、引言准公共物品是相对于公共物品的概念。
根据萨缪尔森(1964)的定义,公共物品是指这样一种产品,“每个人对这种产品的消费都不会导致其他人对该产品消费的减少”,即同时具有非排他性和非竞争性的物品。
但是,公共产品的概念提出后,一些学者对其字面意义和实质内涵进行了批评和质疑。
马尔金和威尔达夫斯基(Malkin,Wildavsky,1999)认为,“公共”二字容易从字面意义引起误会,会使人认为只要是政府提供的产品就是公共产品,而公共产品也必须由政府提供。
恩克(Enke,1975)认为萨缪尔森提出的概念虽然非常精炼,但是太脱离现实,很少有产品是由社会所有成员等量消费的。
从实际情况来看,萨缪尔森公共产品概念范围狭窄。
此概念只是定义了所有产品中的两极,一极是纯公共产品,另一极是纯私人产品,而在两极中间的大量产品被忽略了。
另外,即使是政府提供的产品如高速公路、桥梁、医院、图书馆等,同定义相比也有一定程度偏差。
由于公共物品定义的局限性,诞生了准公共物品的概念。
准公共物品是指仅具有非排他性和非竞争性两种特性之一的物品。
与公共物品相比,准公共物品有其自身特点:第一,从外部性的角度看,公共物品的外部性本身即为其主效用,而准公共物品的外部性则为副产品,并非其供给目的;第二,对于许多准公共产品来说,当需求和供给量在某临界点前,表现纯公共产品特性,而达到或超过临界点后,则表现出很强的排他性或竞争性;第三,由于排他性或竞争性,准公共物品有盈利的可能,因此能够在一定程度上通过市场进行供给,并且可能表现出垄断甚至是自然垄断的特点。
准公共物品的上述特性,决定其供给机制同公共物品相比有很大的区别。
根据曾康霖等人(2008)的研究,准公共物品的供给者仍以政府为主,但是私人企业有动力参与到准公共物品的供给中。
事实上,目前许多国家私人企业已经开始对准公共物品进行投资。
如跨英吉利海峡的英法海底隧道、直布罗陀海峡桥以及我国杭州湾大桥等。
然而,从宏观的角度来看,由于外部性的存在,私人企业参与准公共物品的供给,仍需要政府政策的引导和支持。
政府政策的效果不仅影响着私人企业参与的积极性,也影响着社会的公共收益。
因此,对私人参与准公共物品供给条件下的政府政策进行分析,有着重要的现实意义。
二、私人参与供给条件下社会公共收益及政府政策分析(一)准公共物品社会收益模型建立在私人企业参与准公共物品供给条件下的社会收益分析中,假设有两个准公共物品供给主体,一个是政府,另一个是私人企业。
对于政府来说,其边际收益函数为1MR A KQ =−,面临的边际成本为1MC Q α=,当11MR MC =时达到最优产量e Q 。
假设政府完全代表社会利益,则1MR 也可以看作是整个社会的边际收益,同样1MC 为整个社会的边际成本,e Q 为准公共产品的最优投资量。
对于私人企业来说,其边际收益函数为2MR B LQ =−,面临的边际成本为2MC Q β=。
如图1所示,私人企业的边际收益和边际成本函数有以下假设和约束:1、政府代表了社会的最大收益,因此对于私人企业边际收益的截距有B A <。
2、私人企业的技术和管理较政府来说更有效率,因此有||||L K <,||||αβ<。
即私人企业边际收益2MR 递减的速度小于政府边际收益1MR 的递减速度,私人企业边际成本2MC 递增的速度小于政府边际收益1MC 的递增速度。
3、由于政府代表了社会的最大收益,私人企业边际收益2MR 不可能超过政府边际收益1MR 而存在。
因此,当2MR 与1MR 相交于C 点时,C 点右侧的2MR 将与1MR 重合,在图1中2MR 表示为BCSQ 。
同理,超过社会最优投资量e Q 的私人企业边际成本2MC 也将与政府边际收益1MC 重合(否则将产生外部不经济),在图1中2MC 表示为1ODS MC −。
图1 准公共物品社会收益模型此外,此模型还有一个隐含的假设,即无论是对于政府还是企业都不存在投资约束,换句话说,就是不管是政府还是企业对于准公共物品投资,准公共物品的投资均能够达到最优值e Q 。
而对于存在投资约束的情况,将在后面进行讨论。
通过准公共物品社会收益模型可以看出,当准公共物品的投资完全由政府提供时,社会总收益为ASO 围成的面积ASO S 。
而当准公共物品的投资完全由私人企业提供时,社会总收益为ASDO 围成的面积ASDO S ,其中企业收益为BCSDO S 。
易证,ASDO ASO S S >,从而可知私人企业提供准公共物品的社会总收益高于政府提供准公共物品时的社会总收益。
然而由于外部性的存在,私人企业并不愿意完全承担准公共物品的投资,特别是在C 点以后,私人企业的边际收益递减速率提高,减少了私人企业投资收益,从而进一步抑制了私人企业参与准公共物品的供给。
(二)企业先动模式的社会收益分析企业先动模式是指首先由企业对准公共物品进行投资,在企业确定其投资规模后,剩余部分的投资由政府提供的投资机制。
企业确定投资规模的依据有多种,如自有资金数量、投资收益最大、投资效率最大等。
假设企业和政府均不存在投资约束,并且私人企业不愿意完全承担准公共物品的供给时,可得到企业先动模式下的社会收益模型,如图2所示。
设私人企业初始投资确定为1Q (10e Q Q <<),由于边际收益大于边际成本,当投资量逐渐增大时,企业收益增加,因此企业会继续增加投资。
当投资量增加到C 点即2Q 时,若继续增加投资,投资的回报率同C 点之前相比将会降低,企业将超过C 点的资金投向其他领域可能会得到更高的回报。
此时是否继续投资取决于企业家的偏好。
若继续投资则会达到私人完全投资模式,此时社会总收益为ASDO S ,企业收益为BCSDO S 。
若企业停止投资,则剩余的投资量2e Q Q −则由政府提供,此时社会总收益为ASEFO S ,企业收益为BCFO S ,同私人完全投资相比,社会收益减少SDFE S 。
其实,企业投资量并不一定会选择在于C 点对应的2Q ,这里的C 点只是以投资效率为标准的最优点,当()()B A K L K A α≤−−+时,2MR 将在S 点之前不同1MR 相交(如图2,当B=B ’时),企业的投资量视具体情况将会是在(0,]e Q 的任意位置。
但是无论企业的选择如何,同私人完全投资相比,社会收益总是减少SDFE S 。
图2 共同投资模式下的社会收益模型(三)政府先动模式的社会收益分析在政府先动模式中,由政府首先对准公共物品进行投资,如项目引导、前期启动等,在政府投资后,剩余部分的投资由参与的私人企业提供。
在此,同样假设企业和政府均不存在投资约束,可得到政府先动模式下的社会收益。
如图2所示,政府对准公共物品的前期投资为3Q (这里为了文章随后分析的方便,设32e Q Q Q =−),私人企业随后投资3e Q Q −。
此时,社会总收益为ASDHGO S ,其中企业收益为JCSDH S 。
社会总收益比私人完全投资时减少HGO S ,这可以看成是政府替代企业进行准公共物品供给的效率损失。
在政府先动模式中,有可能出现这样一种特殊情况,就是私人企业在投资量到达23Q Q −时便停止投资,剩余的投资量2e Q Q −仍有政府提供。
在这种情况下,社会总收益损失最大,达到HGO SDEF S S +。
一般来说,政府在对准公共物品投资的前期决策中对这种行为会进行严格的控制,因此本文暂时不考虑这种状况。
(四)两模式社会收益比较在准公共物品供给过程中,由于两主体投资顺序不同,社会收益的大小也有差别。
总的来说,企业先动模式和政府先动模式各自的特点主要有:1、从社会总收益的角度看,当私人企业与政府提供投资比例不变时,政府先动模式的社会总收益要大于企业先动模式。
在图2中,政府先动模式的社会总收益为ASDO HGO S S −,企业先动模式社会总收益为ASDO SDFE S S −,当32e Q Q Q =−时,可证明HGO SDFE S S <,从而政府先动模式社会总收益大于企业先动模式。
2、从企业收益的角度看,当私人企业与政府提供投资比例不变时,企业先动模式的企业收益要大于政府先动模式。
在图2中,企业先动模式的企业收益为JCFH BJHO S S +,企业先动模式社会总收益为JCFH SDFC S S +,当32e Q Q Q =−时,可证明SDFC BJHO S S <,企业先动模式的企业收益较大。
3、从社会剩余收益的角度看,由于政府先动模式的社会总收益要大于企业先动模式,并且企业先动模式的企业收益要大于政府先动模式,因此政府先动模式的社会剩余收益要大于企业先动模式。
上述特点表明,在私人参与准公共物品供给的条件下,企业与政府的博弈有先动优势。
对于私人企业来说,较倾向于企业先动模式,而政府则更倾向于政府先动模式。
在现实中企业先动模式常出现在一些规模较小的准公共物品的供给中,如乡村公路、小型污水处理项目等,而对于准公共物品的大型项目特别是特大型项目,更多的是采用政府先动模式来保证项目的启动和建设速度,如铁路建设、大型桥梁建设等。
三、政府政策有效性的两阶段分析(一)投资约束情况及政策的两阶段特征上述的分析是建立在企业与政府均不存在投资约束的假设的基础上,也就是说无论是企业还是政府都能够对准公共产品提供最优投资e Q 。
但事实上,对于政府和企业来说,投资约束是普遍存在的,这里投资约束包括政企双方的信息不对称、资金约束、准入机制、投资收益率等影响合作和投资的因素。
在存在约束的情况下,企业自身无法使准公共物品投资达到最优,缺少投资动力。
而政府处于对整个社会利益的考虑,有动力或者是不得不进行准公共物品的投资,从而政府在投资的行动顺序上处于先动地位。
但是在存在投资约束的情况下,政府无法独立完成准公共物品投资。
如图3所示,政府先行投资量为3Q (假设3Q 为政府为满足投资约束的最大投资量),由于投资约束的存在,企业的MR 2下降并与MC 2相较于F 点,即此时政府与企业共同投资只能够达到2Q ,距最优投资量的缺口资金为2e Q Q −。