最新癌痛规范
- 格式:docx
- 大小:190.01 KB
- 文档页数:28
一、病因
癌症疼痛主要有以下两方面的原因:一是癌症自身所引起的疼痛;二
是治疗所产生的副作用所带来的疼痛。
具体可能有下列原因:1)癌细胞
侵袭或压迫器官、血管、神经,导致放射性疼痛;2)癌细胞增殖、生长
伴有肿块的压迫性疼痛;3)肿瘤引起局部血液循环不良,导致机体炎症
反应,产生疼痛;4)肿瘤引起的液体聚集,形成血栓,使血管受压,导
致血管疼痛;5)治疗过程中,有些抗癌药物、放射疗法及外科手术均能
产生疼痛;6)患者免疫力下降,导致感染,产生疼痛;7)患者情绪障碍,如抑郁症,亦能引起疼痛。
二、诊断
癌症疼痛的诊断,包括两个方面:一是确定疼痛病因,二是诊断疼痛
的性质。
1、确定病因
确定癌症疼痛的病因,要根据患者的临床症状、实验室检查、影像学
检查以及免疫检查结果,综合判断,做出正确的诊断。
2、诊断疼痛性质
根据患者的病情及症状,把疼痛类型分为“放射性疼痛”、“压迫性
疼痛”、“炎症性疼痛”、“血管性疼痛”以及“抗癌治疗所致疼痛”等。
三、治疗。
癌痛用药要规范癌症病人往往会出现不同程度的疼痛。
设法解除疼痛,可以减轻病人在精神上和肉体上受到的折磨,提高生活质量,同时也有利于控制病情和进一步治疗,最终延长患者生存时间。
然而,如果疼痛的治疗用药不规范,就会使患者产生不良反应,甚至起到适得其反的效果。
近年来,医学界有关专家根据癌症患者疼痛的程度,制订了使用止痛药物的原则、方法、药物选择及注意事项等规定,以规范用药,提高疗效,减少不良反应。
药物止痛的原则1.口服给药:口服给予各种止痛药物,尤其是强阿片类药物,可以明显减少病人用药后所产生的精神依赖性和身体依赖性。
2.按时给药:癌痛使用止痛药,也必须有规律地按时给药,而不能一有疼痛便马上用药。
3.按阶梯给药:这是世界卫生组织推荐的癌痛治疗方案。
即轻度疼痛时,使用非阿片类药物和辅助性药物;中度疼痛时,使用弱阿片类药物、非阿片类药物和辅助性药物;重度疼痛时,使用强阿片类药物、非阿片类药物和辅助性药物。
4.用药个体化:止痛药物的使用剂量应坚持从小到大的原则。
能使疼痛明显减轻甚至消失,即为最佳剂量。
不应对用药剂量限制过严,否则难以达到满意的止痛效果。
止痛药物的选择1.轻度疼痛:根据止痛药物的选用原则,可选用阿司匹林,每次25~60毫克;或扑热息痛,每次0.25~0.5克;或去痛片,每次1~2片。
此外,还可选布洛芬、丙氧氨酚片等。
2.中度疼痛:可选用可待因,每次30~60毫克;或氨酚待因片,每次1~2片;或强痛定,每次30~90毫克;或曲马多胶囊,每次50~100毫克。
此外,还可选用丙氧氨酚片、高钾素片等止痛药物。
3.重度疼痛:一般止痛药较难奏效。
可选用吗啡片,每次5~30毫克;或哌替啶,每次50~100毫克。
此外,关痛散、安依度、丁丙诺啡等药物也可以选用。
除上述药物外,对于晚期癌症患者,世界卫生组织和我国卫生部还推荐使用口服控释片美施康定、美菲康、路泰等止痛药物。
需要注意的问题1.适时给予镇痛药物。
一般认为,癌症疼痛患者应在临终前数周或生命的最后两个月才开始接受镇痛药物治疗。
癌性疼痛治疗规范与管理一癌症疼痛的药物治疗1 癌症疼痛概念:伤害性疼痛、神经痛、牵扯痛和自发性疼痛;源自肿瘤本身的疼痛、肿瘤治疗引起的疼痛和非肿瘤性疾病引起的疼痛。
2 癌症疼痛的药物治疗→→→麻醉科执行“三阶梯治疗”用药原则用药规范:第一阶梯:轻度至中度癌痛病人应采用非阿片类镇痛药。
如果有特殊指征,可合并应用辅助镇痛药。
非甾体类抗炎药,有阿斯匹林、扑热息痛、醋氨酚、双氯芬酸钠等。
对骨转移性癌痛常能止痛。
这是因为骨转移处癌细胞产生大量前列腺素,而非甾体类抗炎药能阻止前列腺素的合成,同时有解热抗炎等作用。
上述药物对骨膜受肿瘤机械性牵拉、肌肉或皮下等软组织受压或胸膜腹膜受压产生的疼痛也有效。
第二阶梯:当非阿片类药物不能满意止痛时,应弱阿片类止痛药,称为第二阶梯。
临床主要应用可待因、右旋丙氧酚,可待因效果更好。
第三阶梯:中度和重度癌痛选用强阿片类止痛药。
在第一、第二阶梯治疗效果不好时采用,此类药物效果好,但易产生药物依赖和耐药性,连续用药后不能停药,若迅速停药就会产生戒断症状;重复用药效果逐渐下降,需要不断增加剂量,才能维持效果。
强阿片类止痛药的应用需考虑许多因素,如年龄、性别、全身情况、癌症类型及疼痛程度和广泛度。
药物有很大的个体差异,通常由小剂量开始,根据临床经验增加到恰当的剂量。
三阶梯治疗中的辅助用药:针对癌痛病人产生的全方位疼痛,除了局部疼痛外,还要治疗社会性、心理性因素所导致的疼痛,此时可选用辅助药物进行治疗。
癌症疼痛药物治疗管理:病人需持有卫生行政部门的疼痛治疗卡和病人及协办人的身份证,门诊挂号疼痛门诊,由疼痛门诊医生开局处方,依据医院管理规定开出一定数量镇痛药,一般为3天量,同时指导病人用药,评价用药效果,及时调整治疗方案,作好文书记录。
不良反应及时反馈科室负责人。
二癌症疼痛的神经介入治疗1 连续外周神经阻滞术规范:股神经、臂丛神经穿刺置管术等,常规皮肤消毒,铺巾,1%利多卡因局部浸润麻醉,穿刺确定理想位置,置入导管,导管深度不小于10 CM,缝合固定导管,注入实验剂量,观察效果,无菌贴膜覆盖并妥善固定。
癌痛和慢性疼痛的镇痛管理规范一、癌症病人三阶梯止痛疗法指导原则癌痛患者常伴有躯体症状,如疲劳、失眠、消化道症状、神经系统症状、焦虑、恐惧、抑郁、孤独等,直接导致了癌痛患者生活质量的下降,癌痛患者由于疼痛对日常生活、情绪、行走能力、工作、睡眠、社交、生活乐趣等七方面的干扰随疼痛程度的增加而加重,WHO提出的癌痛三阶梯止痛疗法虽在全球推广,且已证实了其安全性、有效性、简单性和可行性,但至今仍未普及到的全部癌痛患者受益。
“消除疼痛是基本人权”,推行癌痛三阶梯止痛是医务人员的当务之急。
1、治疗癌的目的持续有效地消除癌痛,限制药物的不良反应,将癌痛及其治疗带来的心里负担降低到最低限度,最大限度地提高癌痛患者的生活质量。
2、癌痛的评估方法①数字分级法(NRS):数字分级法用0—10的数字代表不同程度的疼痛,0为无痛,10为剧痛,让患者自己圈出一个最能代表疼痛程度的数字。
程度分级标准:0无痛;1—3轻度疼痛;4—6中度疼痛;7—10重度疼痛。
国际上通用。
②根据主诉的程度分级法(VRS分法),分为4级。
0级:无疼痛Ⅰ级(轻度疼痛):有疼痛但可忍受,生活正常,睡眠无干扰。
Ⅱ级(中度疼痛):疼痛明显,不能忍受,要求服用止痛药,睡眠受干扰。
Ⅲ级(重度疼痛):疼痛剧烈,不能忍受,需用止痛药,睡眠受严重干扰,可伴有自主神经功能紊乱或被动体位。
③目测摸拟法(略)3、三阶梯止痛原则第一阶梯:非阿片类药物多指NSAID药物(非甾醇类止痛药物)。
该类药物对轻度疼痛有肯定疗效,并可增强第二阶梯及第三阶梯止痛效果,延长对阿片类药物量增加的需求或减少用量,从而减少中枢神经系统的副作用。
但该类药有“天花板效应”。
只能用一种不行就改为第二阶梯止痛药物。
第二阶梯:弱阿片类药品主要有可待因等该药对中度疼痛有良好的止痛效果,该类药物的安全使用剂量被有封顶效应的NSAID药物剂量所限,当癌痛不能消除时应改用第三阶梯止痛药物。
第三阶梯:强阿片类药品,主要有吗啡、芬太尼、美沙酮等,该类药物可选剂型多,且无“天花板效应”。
癌痛病例诊疗标准(2023版)
背景
癌痛是癌症患者晚期常见的症状之一,严重影响患者的生活质量和精神状态。
由于癌症种类繁多、病变位置不同,导致癌痛的特点和治疗策略存在差异性,因此需要制定相关的诊疗标准。
目的
本标准的目的在于规范癌痛的诊疗流程,提高医疗质量,保障患者的合法权益,促进医生之间的交流与合作。
适用范围
本标准适用于各级医疗机构的临床医生和癌症患者。
诊疗流程
* 疼痛评估:应根据患者的病情、疼痛程度、持续时间、疼痛类型等方面进行评估。
* 治疗原则:应根据患者的个体化情况、医生的经验和最新的治疗指南,选择最合适的治疗方法,包括药物治疗、物理治疗、手术治疗、心理干预等。
* 评估与随访:对于每一个癌痛患者,医生应根据治疗效果和不同阶段的病情进行评估,并根据需要随访。
注意事项
* 癌痛治疗应以患者为中心,进行个体化治疗。
* 药物治疗应注意合理用药,防止不良反应的发生。
* 及时评估疗效,如疗效不佳应调整治疗方案。
* 积极控制疼痛,同时注意尽量减少药物副作用。
结论
本标准的出台将标准化癌痛的诊疗流程,规范癌痛治疗的操作和方法,促进医患沟通交流,提高治疗效果和医疗质量,为癌痛患者带来更好的医疗服务和生活质量。
术后镇痛诊疗规范规范术后镇痛诊疗行为,完善重大疾病规范化诊疗体系,逐步实现无痛化医院水平,改善术后患者生活质量,保障医疗质量和医疗安全,术后镇痛基础标准1、术后镇痛需因人而异选择镇痛方案。
2、确定疼痛强度,采取对应镇痛方法。
3、应有专员或实施术后镇痛麻醉医师进行随访。
4、术后镇痛随访关键为镇痛效果及相关并发症。
5、对术后镇痛患者进行疼痛评定及诊疗效果评定。
6、依据评定结果,立即调整镇痛方案、药品剂量、确保镇痛效果。
7、预防和处理相关并发症。
具体内容:1、实施术后镇痛麻醉医师必需经过专题培训,掌握操作技能。
掌握所用药品药理作用、不良反应和并发症防治和掌握实施对象外科情况。
2、术后镇痛必需掌握适应证和禁忌证。
对不愿意接收术后镇痛、对镇痛观念不了解、有睡眠性呼吸暂停、药品成瘾史、觉醒障碍、循环功效不稳定和低血容量病员和婴幼儿不适用病人自控镇痛(PCA)。
3、术后镇痛要加强监护和巡视,每二十四小时最少巡视2-3次,监测病员疼痛评分、心血管和呼吸参数、镇静程度、运动和感觉阻滞平面、相关副作用、查看硬膜外穿刺点等.对存在问题进行分析和提出改善意见,便以提升镇痛质量。
4、有具体术后镇痛统计,包含:镇痛方法,给药路径,所用药品包含阿片类药,局麻药,其它辅助用药,用药时间,所用药品总量和浓度、初量,单次追加量、锁定时间、连续给药速度、最大给药量。
5、术后镇痛应做到①将副作用减到最少;②预防并发症;③用药个体化;④确保病人镇痛满意。
6、应通知手术医师或值班护士,病人及其家眷,遇有下列情况应立即通知麻醉科,以进行对应处理:①镇痛效果不满意;②输注管道及输注泵故障,③皮肤感觉进行性减退,阻滞平面上升,④麻醉恢复后再次出现运动阻滞。
⑤病人进行性嗜睡,难以唤醒,⑥供氧时S p O2 <90%,不供氧时S p O2 <85%;呼吸频率<10次/分。
7、由麻醉科医疗质量和安全控制小组为麻醉科镇痛效果评定小组,负责对本科室术后镇痛效果工作进行定时评定,每个月一次,内容有分析、评价、总结及改善方法。
癌症疼痛诊疗规范一、概述疼痛是癌症患者最常见的症状之一,严重影响癌症患者的生活质量。
初诊癌症患者疼痛发生率约为25%;晚期癌症患者的疼痛发生率约为60%-80%,其中1/3的患者为重度疼痛。
癌症疼痛(以下简称癌痛)如果得不到缓解,患者将感到极度不适,可能会引起或加重患者的焦虑、抑郁、乏力、失眠、食欲减退等症状,严重影响患者日常活动、自理能力、交往能力及整体生活质量。
为进一步规范癌痛诊疗行为,完善重大疾病规范化诊疗体系,提高医疗机构癌痛诊疗水平,改善癌症患者生活质量,保障医疗质量和医疗安全,特制定本规范。
二、癌痛病因、机制及分类(一)癌痛病因。
癌痛的原因多样,大致可分为以下三类:1.肿瘤相关性疼痛:因肿瘤直接侵犯压迫局部组织,肿瘤转移累及骨等组织所致。
2.抗肿瘤治疗相关性疼痛:常见于手术、创伤性检查操作、放射治疗,以及细胞毒化疗药物治疗后产生。
3.非肿瘤因素性疼痛:包括其他合并症、并发症等非肿瘤因素所致的疼痛。
(二)癌痛机制与分类。
1.疼痛按病理生理学机制主要分为两种类型:伤害感受性疼痛及神经病理性疼痛。
(1)伤害感受性疼痛是因有害刺激作用于躯体或脏器组织,使该结构受损而导致的疼痛。
伤害感受性疼痛与实际发生的组织损伤或潜在的损伤相关,是机体对损伤所表现出的生理性痛觉神经信息传导与应答的过程。
伤害感受性疼痛包括躯体痛和内脏痛。
躯体性疼痛常表现为钝痛、锐痛或者压迫性疼痛。
内脏痛通常表现为定位不够准确的弥漫性疼痛和绞痛。
(2)神经病理性疼痛是由于外周神经或中枢神经受损,痛觉传递神经纤维或疼痛中枢产生异常神经冲动所致。
神经病理性疼痛常被表现为刺痛、烧灼样痛、放电样痛、枪击样疼痛、麻木痛、麻刺痛、枪击样疼痛。
幻觉痛、中枢性坠、胀痛,常合并自发性疼痛、触诱发痛、痛觉过敏和痛觉超敏。
治疗后慢性疼痛也属于神经病理性疼痛。
2.疼痛按发病持续时间分为急性疼痛和慢性疼痛。
癌症疼痛大多表现为慢性疼痛。
与急性疼痛相比较,慢性疼痛持续时间长,病因不明确,疼痛程度与组织损伤程度可呈分离现象,可伴有痛觉过敏、异常疼痛、常规止痛治疗疗效不佳等特点。
癌痛规范化治疗相关管理制度与职责癌痛是患者在癌症发展过程中常见的症状之一,给患者带来了严重的身心困扰。
为了提高患者的生活质量和减轻疾病造成的痛苦,需要制定癌痛规范化治疗相关管理制度。
这些制度旨在确保患者得到最佳的治疗和护理,同时明确相关医务人员的职责和责任。
1.临床路径制度:临床路径是指按照一定的流程和标准制定的治疗方案。
针对癌痛患者,临床路径应包括疼痛评估、治疗目标设定、药物选择和使用、疼痛缓解效果评估等内容。
制定临床路径的目的是使患者得到全面、连续和协调的治疗,提高治疗效果和减轻痛苦。
2.疼痛评估和监测制度:疼痛评估是判断患者疼痛程度和类型的重要手段,通过评估可以确定治疗方案和药物选择。
疼痛监测是指对患者在治疗过程中的疼痛进行定期或随访性评估,以了解治疗效果和调整治疗方案。
制定疼痛评估和监测制度的目的是及时发现和纠正治疗不当或不足的情况,提高治疗效果。
3.药品管理制度:药物是癌痛治疗的核心,合理使用药物可以减轻患者的疼痛,改善生活质量。
药品管理制度应包括药物的选用、配送、存储、使用和废弃等方面的规定。
制定药品管理制度的目的是确保患者得到规范的、安全的和有效的药物治疗,减少药物的不良反应和滥用的风险。
4.医务人员培训和交流制度:癌痛治疗需要多学科的团队合作,涉及医生、护士、药师等多个职业。
医务人员在癌痛治疗方面应具备相应的知识和技能,能够为患者提供专业的照顾。
制定医务人员培训和交流制度的目的是提高医务人员对癌痛治疗的认识和技能水平,促进团队之间的沟通和合作。
5.患者教育和宣传制度:患者教育是指向患者和家属提供关于癌痛的相关知识和技能,以促进患者的参与和合作。
宣传制度是指组织开展相关宣传活动,提高公众对癌痛治疗的认识和重视程度。
制定患者教育和宣传制度的目的是提高患者和公众对癌痛的认知和理解,减少误解和歧视。
在癌痛规范化治疗相关管理制度中,相关人员的职责包括:1.医院管理层和卫生部门:负责制定、完善和执行癌痛规范化治疗相关管理制度,组织和监督实施情况。
癌症疼痛诊疗规范癌症疼痛,是癌症患者常常面临的严重问题之一,它不仅给患者带来身体上的巨大痛苦,还会对其心理和精神状态产生严重影响。
因此,建立科学、规范的癌症疼痛诊疗流程至关重要。
一、癌症疼痛的评估准确的疼痛评估是有效治疗癌症疼痛的基础。
评估应包括疼痛的部位、性质、程度、发作频率、持续时间以及加重和缓解因素等。
常用的评估方法有数字评分法(NRS)、面部表情疼痛评分量表和主诉疼痛程度分级法(VRS)等。
对于新诊断的癌症患者,在开始治疗前应进行全面的疼痛评估。
对于正在接受治疗的患者,疼痛评估应定期进行,至少每天一次,以便及时调整治疗方案。
同时,还应关注患者的心理状态和生活质量,因为疼痛常常会导致焦虑、抑郁等情绪问题,进一步影响患者的生活质量。
二、癌症疼痛的治疗原则1、综合治疗癌症疼痛的治疗应采取综合的方法,包括药物治疗、非药物治疗以及心理治疗等。
药物治疗是控制疼痛的主要手段,但非药物治疗和心理治疗也能起到重要的辅助作用。
2、个体化治疗每个患者的疼痛情况都不同,因此治疗方案应根据患者的个体情况制定。
包括患者的年龄、身体状况、疼痛类型和程度、对药物的耐受性以及治疗意愿等因素都应考虑在内。
3、按时给药按照规定的时间间隔规律性地给予镇痛药,而不是在患者疼痛发作时才给药。
这样可以保持稳定的血药浓度,有效地控制疼痛。
4、按阶梯给药根据疼痛的程度,选择不同强度的镇痛药。
轻度疼痛可选择非甾体抗炎药(如阿司匹林、布洛芬等);中度疼痛选择弱阿片类药物(如可待因),可联合非甾体抗炎药;重度疼痛选择强阿片类药物(如吗啡、羟考酮等),也可联合非甾体抗炎药。
三、癌症疼痛的药物治疗1、非甾体抗炎药非甾体抗炎药通过抑制前列腺素的合成发挥镇痛作用,适用于轻度疼痛。
但长期使用可能会引起胃肠道不良反应,如出血、溃疡等,还可能影响肾功能。
2、阿片类药物(1)弱阿片类药物:可待因是常用的弱阿片类药物,适用于中度疼痛。
(2)强阿片类药物:吗啡是经典的强阿片类药物,羟考酮、芬太尼等也是常用的强阿片类镇痛药。
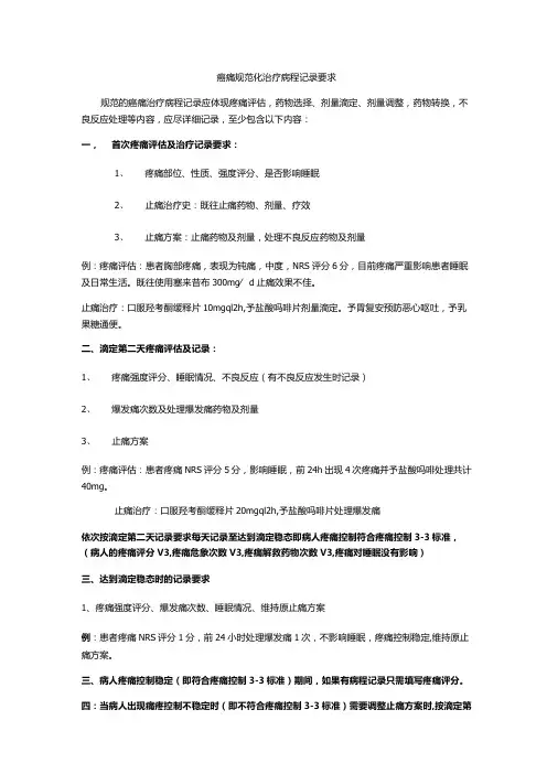
癌痛规范化治疗病程记录要求规范的癌痛治疗病程记录应体现疼痛评估,药物选择、剂量滴定、剂量调整,药物转换,不良反应处理等内容,应尽详细记录,至少包含以下内容:一,首次疼痛评估及治疗记录要求:1、疼痛部位、性质、强度评分、是否影响睡眠2、止痛治疗史:既往止痛药物、剂量、疗效3、止痛方案:止痛药物及剂量,处理不良反应药物及剂量例:疼痛评估:患者胸部疼痛,表现为钝痛,中度,NRS评分6分,目前疼痛严重影响患者睡眠及日常生活。
既往使用塞来昔布300mg∕d止痛效果不佳。
止痛治疗:口服羟考酮缓释片10mgql2h,予盐酸吗啡片剂量滴定。
予胃复安预防恶心呕吐,予乳果糖通便。
二、滴定第二天疼痛评估及记录:1、疼痛强度评分、睡眠情况、不良反应(有不良反应发生时记录)2、爆发痛次数及处理爆发痛药物及剂量3、止痛方案例:疼痛评估:患者疼痛NRS评分5分,影响睡眠,前24h出现4次疼痛并予盐酸吗啡处理共计40mg。
止痛治疗:口服羟考酮缓释片20mgql2h,予盐酸吗啡片处理爆发痛依次按滴定第二天记录要求每天记录至达到滴定稳态即病人疼痛控制符合疼痛控制3-3标准,(病人的疼痛评分V3,疼痛危象次数V3,疼痛解救药物次数V3,疼痛对睡眠没有影响)三、达到滴定稳态时的记录要求1、疼痛强度评分、爆发痛次数、睡眠情况、维持原止痛方案例:患者疼痛NRS评分1分,前24小时处理爆发痛1次,不影响睡眠,疼痛控制稳定,维持原止痛方案。
三、病人疼痛控制稳定(即符合疼痛控制3-3标准)期间,如果有病程记录只需填写疼痛评分。
四:当病人出现痛疼控制不稳定时(即不符合疼痛控制3-3标准)需要调整止痛方案时,按滴定第二天的病程记录要求记录。
癌症疼痛防治规范方案2023年版简介本文档为癌症疼痛防治规范方案2023年版的概述,旨在提供一套简洁且经过验证的指导原则,以帮助医务人员高效地管理癌症患者的疼痛。
目标- 提供适用于各种癌症类型和疼痛程度的标准化治疗方案- 减少癌症患者疼痛对其日常生活和心理健康的影响- 促进癌症患者的整体健康和生活质量主要内容1. 病史记录- 医务人员应准确记录患者的病史,包括疼痛的起始时间、疼痛的程度和性质、疼痛的诱因等。
- 定期对病史进行更新和评估,以便调整治疗计划。
2. 疼痛评估和分类- 使用经过验证的疼痛评估工具,如视觉模拟评分法或数字疼痛评分法,对患者的疼痛进行评估。
- 根据评估结果,将患者的疼痛分为轻度、中度或重度,以便制定相应的治疗计划。
3. 多学科治疗团队合作- 建立多学科治疗团队,包括医生、疼痛科专家、心理健康专家等,共同制定治疗方案。
- 团队成员应密切合作,定期开展讨论和评估,以确保患者得到全面和有效的治疗。
4. 药物治疗- 根据疼痛的程度和类型,选择合适的药物治疗方案,如镇痛药、抗炎药等。
- 医务人员应严格监测患者用药情况,及时调整剂量或更换药物。
5. 非药物治疗- 配合药物治疗,采用非药物治疗方法,如物理治疗、放松疗法、心理支持等,以增强疼痛管理效果。
6. 定期随访和评估- 设立定期随访和评估机制,及时了解患者的疼痛状况和治疗效果。
- 根据评估结果,调整治疗方案,确保患者疼痛得到有效控制。
结论癌症疼痛防治规范方案2023年版提供了一套简洁可行的指导原则,可帮助医务人员有效管理癌症患者的疼痛。
实施该方案可以减轻患者的疼痛,提高其生活质量,并有效改善整体康复状况。
(2022 年版)为进一步规范我国肿瘤性疾病诊疗行为,提高我国癌痛规范化治疗水平,保障医疗质量和医疗安全,改善对肿瘤患者的医疗服务,提高肿瘤患者生存质量,制定本标准。
一、科室基本标准二级以上综合医院或者肿瘤专科医院,卫生行政部门核准登记的肿瘤科、疼痛科或者晚期肿瘤治疗、临终关心相关科室。
1.三级肿瘤专科医院和三级综合医院:( 1 )开展肿瘤科临床诊疗工作5 年以上,床位不少于40 张,年收治中晚期肿瘤患者800 例次以上,能够为肿瘤患者提供规范化疼痛治疗;(2)具有独立设置的肿瘤科,能够为癌痛患者提供门诊癌痛治疗服务,年开展癌痛治疗240 例或者接诊1500 例次以上;( 3 )技术水平达到三级医院肿瘤科专业重点科室技术标准,在本省、自治区、直辖市三级医院中处于率先地位;具有丰富的教学经验,具有每年培训 5 名以上癌痛治疗医师、 6 名以上癌痛治疗护士的能力。
2.二级肿瘤专科医院和二级综合医院:( 1 )开展肿瘤科临床诊疗工作5 年以上,床位不少于20 张,年收治晚期肿瘤患者400 例次以上,能够为肿瘤患者提供规范化疼痛治疗;(2)具有独立设置的肿瘤科门诊,能够为癌痛患者提供门诊癌痛治疗服务,年开展癌痛治疗150 例或者接诊900 例次以上;( 3 )技术水平在本省、自治区、直辖市二级医院中处于率先地位;具有培训同级医疗机构医护人员的经验和能力。
开展疼痛科临床诊疗工作2 年以上,设置疼痛科门诊并配备相关的设备。
1.三级医院疼痛科门诊能够独立开展癌痛治疗等工作,每年开展癌痛治疗 150 例或者接诊 1000 例次以上;或者疼痛科每年收治癌痛患者 50 例以上;具有年培训 3 名以上癌痛治疗医师、 4 名以上癌痛治疗护士的能力。
2.二级医院疼痛科门诊能够独立开展癌痛治疗等工作,每年开展癌痛治疗 80 例或者接诊 500 例次;具有培训同级医疗机构医护人员的经验和能力。
(三)其他晚期肿瘤治疗及临终关心相关科室参照上述标准。
癌症疼痛诊疗规范(2018年版)一、概述疼痛是人类的第五大生命体征,控制疼痛是患者的基本权益,也是医务人员的职责义务。
疼痛是癌症患者最常见和难以忍受的症状之一,严重地影响癌症患者的生活质量。
初诊癌症患者的疼痛发生率约为25%,而晚期癌症患者的疼痛发生率可达60%-80%,其中1/3的患者为重度疼痛。
如果癌症疼痛(以下简称癌痛)不能得到及时、有效的控制,患者往往感到极度不适,可能会引起或加重其焦虑、抑郁、乏力、失眠以及食欲减退等症状,显著影响患者的日常活动、自理能力、社会交往和整体生活质量。
因此,在癌症治疗过程中,镇痛具有重要作用。
对于癌痛患者应当进行常规筛查、规范评估和有效地控制疼痛,强调全方位和全程管理,还应当做好患者及其家属的宣教。
为进一步规范我国医务人员对于癌痛的临床诊断、治疗和研究行为,完善重大疾病规范化诊疗体系,提高医疗机构癌痛诊疗水平,积极改善癌症患者生活质量,保障医疗质量和医疗安全,特制定本规范。
二、癌痛病因、机制及分类(一)癌痛病因。
癌痛的原因复杂多样,大致可分为以下三类:1.肿瘤相关性疼痛:因为肿瘤直接侵犯、压迫局部组织,或者肿瘤转移累及骨、软组织等所致。
2.抗肿瘤治疗相关性疼痛:常见于手术、创伤性操作、放射治疗、其他物理治疗以及药物治疗等抗肿瘤治疗所致。
3.非肿瘤因素性疼痛:由于患者的其他合并症、并发症以及社会心理因素等非肿瘤因素所致的疼痛。
(二)癌痛机制与分类。
1.疼痛按病理生理学机制,主要可以分为两种类型:伤害感受性疼痛和神经病理性疼痛。
(1)伤害感受性疼痛:因有害刺激作用于躯体或脏器组织,使该结构受损而导致的疼痛。
伤害感受性疼痛与实际发生的组织损伤或潜在的损伤相关,是机体对损伤所表现出的生理性痛觉神经信息传导与应答的过程。
伤害感受性疼痛包括躯体痛和内脏痛。
躯体痛常表现为钝痛、锐痛或者压迫性疼痛,定位准确;而内脏痛常表现为弥漫性疼痛和绞痛,定位不够准确。
(2)神经病理性疼痛:由于外周神经或中枢神经受损,痛觉传递神经纤维或疼痛中枢产生异常神经冲动所致。
神经病理性疼痛可以表现为刺痛、烧灼样痛、放电样痛、枪击样疼痛、麻木痛、麻刺痛、幻觉痛及中枢性坠胀痛,常合并自发性疼痛、触诱发痛、痛觉过敏和痛觉超敏。
2.疼痛按发病持续时间,分为急性疼痛和慢性疼痛。
癌症疼痛大多数表现为慢性疼痛。
慢性疼痛与急性疼痛的发生机制既有共性也有差异。
慢性疼痛的发生,除伤害感受性疼痛的基本传导调制过程外,还可表现出不同于急性疼痛的神经病理性疼痛机制,如伤害感受器过度兴奋、受损神经异位电活动、痛觉传导中枢机制敏感性过度增强、离子通道和受体表达异常、中枢神经系统重构等。
与急性疼痛相比较,慢性疼痛持续时间长,机制尚不清楚,疼痛程度与组织损伤程度可呈分离现象,可以伴有痛觉过敏和异常疼痛,常规止痛治疗往往疗效不佳。
三、癌痛评估应该对癌症患者进行疼痛筛查,在此基础上进行详尽的癌痛评估。
癌痛评估是合理、有效进行止痛治疗的前提,应当遵循“常规、量化、全面、动态”的原则。
(一)常规评估原则。
癌痛常规评估是指医护人员主动询问癌症患者有无疼痛,常规性评估疼痛病情,并且及时进行相应的病历记录,一般情况下应当在患者入院后8小时内完成。
对于有疼痛症状的癌症患者,应当将疼痛评估列入护理常规监测和记录的内容。
进行疼痛常规评估时应当注意鉴别疼痛爆发性发作的原因,例如需要特殊处理的病理性骨折、脑转移、合并感染以及肠梗阻等急症所致的疼痛。
(二)量化评估原则。
癌痛量化评估是指采用疼痛程度评估量表等量化标准来评估患者疼痛主观感受程度,需要患者的密切配合。
量化评估疼痛时,应当重点评估最近24小时内患者最严重和最轻的疼痛程度,以及平常情况的疼痛程度。
量化评估应在患者入院后8小时内完成。
癌痛的量化评估,通常使用数字分级法(NRS)、面部表情评估量表法及主诉疼痛程度分级法(VRS)三种方法。
1.数字分级法(NRS):使用《疼痛程度数字评估量表》(见图1)对患者疼痛程度进行评估。
将疼痛程度用0-10个数字依次表示,0表示无疼痛,10表示能够想象的最剧烈疼痛。
交由患者自己选择一个最能代表自身疼痛程度的数字,或由医护人员协助患者理解后选择相应的数字描述疼痛。
按照疼痛对应的数字,将疼痛程度分为:轻度疼痛(1-3),中度疼痛(4-6),重度疼痛(7-10)。
图1. 疼痛程度数字评估量表2.面部表情疼痛评分量表法:由医护人员根据患者疼痛时的面部表情状态,对照《面部表情疼痛评分量表》(见图2)进行疼痛评估,适用于自己表达困难的患者,如儿童、老年人、存在语言文化差异或其他交流障碍的患者。
图2.面部表情疼痛评分量表3.主诉疼痛程度分级法(VRS):主要是根据患者对疼痛的主诉,可将疼痛程度分为轻度、中度、重度三类。
(1)轻度疼痛:有疼痛,但可忍受,生活正常,睡眠未受到干扰。
(2)中度疼痛:疼痛明显,不能忍受,要求服用镇痛药物,睡眠受到干扰。
(3)重度疼痛:疼痛剧烈,不能忍受,需用镇痛药物,睡眠受到严重干扰,可伴有植物神经功能紊乱或被动体位。
(三)全面评估原则。
癌痛全面评估是指对癌症患者的疼痛及相关病情进行全面评估,包括疼痛病因和类型(躯体性、内脏性或神经病理性),疼痛发作情况(疼痛的部位、性质、程度、加重或减轻的因素),止痛治疗情况、重要器官功能情况、心理精神情况,家庭及社会支持情况以及既往史(如精神病史,药物滥用史)等。
应当在患者入院后8小时内进行首次评估,并且在24小时内进行全面评估,在治疗过程中,应实施及时、动态评估。
癌痛全面评估,通常使用《简明疼痛评估量表(BPI)》(见附件2),评估疼痛及其对患者情绪、睡眠、活动能力、食欲、日常生活、行走能力以及与他人交往等生活质量的影响。
应当重视和鼓励患者表达对止痛治疗的需求和顾虑,并且根据患者病情和意愿,制定患者功能和生活质量最优化目标,进行个体化的疼痛治疗。
(四)动态评估原则。
癌痛动态评估是指持续性、动态地监测、评估癌痛患者的疼痛症状及变化情况,包括疼痛病因、部位、性质、程度变化情况、爆发性疼痛发作情况、疼痛减轻和加重因素,止痛治疗的效果以及不良反应等。
动态评估对于药物止痛治疗中的剂量滴定尤为重要。
在止痛治疗期间,应当及时记录用药种类、剂量滴定、疼痛程度及病情变化。
四、癌痛治疗(一)治疗原则。
癌痛应当采用综合治疗的原则,根据患者的病情和身体状况,应用恰当的止痛治疗手段,及早、持续、有效地消除疼痛,预防和控制药物的不良反应,降低疼痛和有关治疗带来的心理负担,提高患者生活质量。
(二)治疗方法。
癌痛的治疗方法,包括病因治疗、药物治疗和非药物治疗。
1.病因治疗。
即针对引起癌痛的病因进行治疗。
癌痛的主要病因是癌症本身和/或并发症等引起;需要给予针对性的抗癌治疗,包括手术、放射治疗、化学治疗、分子靶向治疗、免疫治疗及中医药等,有可能减轻或解除癌症疼痛。
2.药物治疗(1)基本原则。
根据世界卫生组织(WHO)《癌痛三阶梯止痛治疗指南》进行改良,癌痛药物止痛治疗的五项基本原则如下:1)口服给药。
口服方便,也是最常用的给药途径;还可以根据患者的具体情况选用其他给药途径,包括静脉、皮下、直肠和经皮给药等。
2)按阶梯用药。
指应当根据患者疼痛程度,有针对性地选用不同性质、作用强度的镇痛药物。
①轻度疼痛:可选用非甾体类抗炎药物(NSAID)。
②中度疼痛:可选用弱阿片类药物或低剂量的强阿片类药物,并可联合应用非甾体类抗炎药物以及辅助镇痛药物(镇静剂、抗惊厥类药物和抗抑郁类药物等)。
③重度疼痛:首选强阿片类药,并可合用非甾体类抗炎药物以及辅助镇痛药物(镇静剂、抗惊厥类药物和抗抑郁类药物等)。
在使用阿片类药物治疗的同时,适当地联合应用非甾体类抗炎药物,可以增强阿片类药物的止痛效果,并可减少阿片类药物用量。
如果能达到良好的镇痛效果,且无严重的不良反应,轻度和中度疼痛时也可考虑使用强阿片类药物。
如果患者诊断为神经病理性疼痛,应首选三环类抗抑郁药物或抗惊厥类药物等。
如果是癌症骨转移引起的疼痛,应该联合使用双膦酸盐类药物,抑制溶骨活动。
3)按时用药。
指按规定时间间隔规律性给予止痛药。
按时给药有助于维持稳定、有效的血药浓度。
目前,缓释药物的使用日益广泛,建议以速释阿片类药物进行剂量滴定,以缓释阿片药物作为基础用药的止痛方法;出现爆发痛时,可给予速释阿片类药物对症处理。
4)个体化给药。
指按照患者病情和癌痛缓解药物剂量,制定个体化用药方案。
由于患者个体差异明显,在使用阿片类药物时,并无标准的用药剂量,应当根据患者的病情,使用足够剂量的药物,尽可能使疼痛得到缓解。
同时,还应鉴别是否有神经病理性疼痛的性质,考虑联合用药的可能。
5)注意具体细节。
对使用止痛药的患者要加强监护,密切观察其疼痛缓解程度和机体反应情况,注意药物联合应用时的相互作用,并且及时采取必要措施尽可能地减少药物的不良反应,以提高患者的生活质量。
(2)药物选择与使用方法应当根据癌症患者疼痛的性质、程度、正在接受的治疗和伴随疾病等情况,合理地选择止痛药物和辅助镇痛药物,个体化调整用药剂量、给药频率,积极防治不良反应,以期获得最佳止痛效果,且减少不良反应。
1)非甾体类抗炎药物和对乙酰氨基酚。
是癌痛治疗的常用药物。
不同非甾体类抗炎药有相似的作用机制,具有止痛和抗炎作用,常用于缓解轻度疼痛,或与阿片类药物联合用于缓解中、重度疼痛。
非甾体类抗炎药常见有不良反应,包括消化性溃疡、消化道出血、血小板功能障碍、肾功能损伤、肝功能损伤以及心脏毒性等。
这些不良反应的发生,与用药剂量和持续时间使用相关。
使用非甾体类抗炎药,用药剂量达到一定水平以上时,再增加用药剂量并不能增强其止痛效果,可是药物毒性反应将明显增加。
因此,如果需要长期使用非甾体类抗炎药或对乙酰氨基酚,或日用剂量已达到限制性用量时,应考虑更换为单用阿片类止痛药;如为联合用药,则只增加阿片类止痛药用药剂量,不得增加非甾体类抗炎药物和对乙酰氨基酚剂量。
2)阿片类药物。
是中、重度癌痛治疗的首选药物。
对于慢性癌痛治疗,推荐选择阿片受体激动剂类药物。
长期使用阿片类止痛药时,首选口服给药途径,有明确指征时可选用透皮吸收途径给药,也可临时皮下注射用药,必要时可以自控镇痛给药。
①初始剂量滴定。
阿片类止痛药的有效性和安全性存在较大的个体差异,需要逐渐调整剂量,以获得最佳用药剂量,称为剂量滴定。
对于初次使用阿片类药物止痛的患者,建议按照如下原则进行滴定:使用吗啡即释片进行治疗;根据疼痛程度,拟定初始固定剂量5-15mg,口服,Q4h或按需给药;用药后疼痛不缓解或缓解不满意,应于1小时后根据疼痛程度给予滴定剂量(见表1),密切观察疼痛程度、疗效及药物不良反应。
第1天治疗结束后,计算次日药物剂量:次日总固定量=前24小时总固定量+前日总滴定量。