电子商务与现代物流(分章节)
- 格式:docx
- 大小:108.91 KB
- 文档页数:65
第1章电子商务与现代物流1.1 物流与电子商务的关系1.1.1电子商务的虚拟与现实电子商务是一种新兴的、处于发展过程中的现代商务方式,从95年来得到了迅速发展,显现了巨大的现代商业价值。
电子商务,通俗的说法,就是买卖双方通过电子手段,借助网络来做买卖。
电子商务的发展将逐步改变我们的生活及工作方式,原来面对面谈判、纸上交流的管理与商务活动方式逐步变成了由计算机远距离操作完成的数字化活动方式。
没有了时间、空间和人为条件上的限制,人们的生活和工作将变得方便、灵活和自如。
电子商务也完全改变了我们当今的商务方式,由于没有了时间和空间的限制,人们可以在家中处理业务。
小公司也可以实现全球在线订货,完成世界性商务活动。
电子商务的出现,在最大程度上方便了最终消费者。
他们不必再跑到拥挤的商业街,一家又一家地挑选自己所需的商品,而只要坐在家里,在互联网上搜索、查看、挑选,就可以完成他们的购物过程。
但试想,他们所购的商品迟迟不能送到,或者商家所送的并非自己所购买的,那么消费者还会选择网上购物吗?1999年9月,我国的一些单位,组织了一次72小时的网上生存测验。
测验中一个突出的问题就是物流问题,尤其是费尽周折填好订单后漫长的等待,使电子商务的跨时域优势也丧失贻尽。
此后的一次市场调查证实,人们最关注的热点问题是“物流”。
再次使人们认识到物流在电子商务活动中地位的重要,认识到现代化的物流是电子商务活动中不可缺少的部分。
由此可见,物流是电子商务重要的组成部分。
必须摒弃原有的“重信息流、商流和资金流的电子化,而忽视物流电子化”的观念,大力发展现代化物流,以进一步推广电子商务。
(P1注释)1999年网上72小时网络生存大赛:72小时网络生存测试,12名测试者共消费了人民币6919.05元,其中电子货币1854.34元。
各测试者在这3天里所为各不相同,但大部分人把时间花费在购物上了。
惟有457号测试者表现突出,他在网上开了一间花店,已经卖出了一些鲜花,并且有150元赢利。
电子商务与现代物流在当今数字化时代,电子商务和现代物流紧密相连,成为商业领域的重要组成部分。
电子商务的迅速发展为物流行业带来了新的挑战和机遇。
本文将探讨电子商务对现代物流的影响以及二者之间的紧密联系。
第一部分:电子商务的兴起在过去的几十年里,随着互联网的普及,电子商务迅速发展,并改变了人们购物的方式。
人们现在可以在家中用电脑或手机浏览商品并完成购买,而无需亲自前往实体店。
这种趋势不仅为消费者带来了便利,也为企业提供了更广阔的销售渠道。
第二部分:电子商务对物流的影响1. 减少了中间环节传统的零售模式中,商品需要从生产厂家经过多个中间环节才能到达最终消费者手中。
而电子商务直接将生产者与消费者连接在一起,省去了中间环节,加快了物流的速度。
2. 提高了物流效率电子商务的兴起催生了物流行业的发展,物流公司需要更高效地处理商品的储存、分拣和配送。
为了满足电商企业和消费者的需求,物流公司采用了先进的技术和管理系统,提高了物流效率。
3. 多样化的配送方式随着电子商务的发展,配送方式也变得更加多样化和灵活。
除了传统的快递、空运和陆运,还出现了创新的配送方式,如无人机和共享经济模式。
这些新型配送方式不仅提高了物流效率,还减少了运输成本。
第三部分:电子商务与现代物流的紧密联系1. 信息共享电子商务和现代物流紧密联系在一起的一个重要因素是信息共享。
电商企业通过信息系统与物流公司实时交互,共享订单、库存和配送等信息。
这种信息共享帮助物流公司更好地掌握市场需求,提前做好准备。
2. 数据分析电子商务产生了大量的交易数据,物流公司通过对这些数据的分析可以更好地预测需求、规划路线和优化仓储。
同时,物流数据也可以为电商企业提供反馈信息,从而改进产品和服务质量。
3. 及时配送电子商务的特点是即时性,消费者希望能够尽快收到所购商品。
为了满足这一需求,物流公司不断提升配送速度和准确性,采取多种手段如合理规划路线、推广快速配送和建立智能化仓储设施等等。
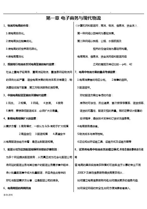
第一章电子商务与现代物流1、物流对电商的作用:1.使电商实体化。
2.使电商供应链集成化。
3.使电商的时空界限无限化。
4.使电商高效化2、我国现行物流体系对电商发展的制约因素:社会上重电子轻商务、重商流轻物流、重信息网轻物流网的倾向比较严重,适合电商发展的物流体系没有建立,物流基础设施不配套,第三方物流服务的滞后等。
3、中国电商配送发展的关键制约因素:1观念。
2规模。
3网络。
4资源。
6服务5费用,要想降低配送成本,必须扩大交易量。
4、影响电商规模扩大的因素:从需求方看:1.商务模式,一般认为b2b有助于扩大规模2.商品定位3.配送规模4.渠道合作从电商配送供给方来看:是否达到配送规模。
5、配送公司为达到配送规模所采取的步骤包括:为多个网站提供配送服务,从而真正成为社会化配送公司;将网站的配送业务与其它客户的配送业务需求集中起来,将小批量配送集中成大批量配送,并且将由此带来的好处与配送需求方分享,这是配送公司的使命。
6、电商网络的两网四流(计算机网和配送网,商流、物流、信息流、资金流).第一种网络以因特网为基础发展。
第二种网络以铁路、公路、水路航路及相关的仓储设施为基础而构建。
电商商流、信息流、资金流网络和配送网络之间的差距及特征比较---p41、427、电商中物流方案的重点考虑因素:1.电商消费者的地区分布。
2.销售的品种。
3.配送细节。
好的配送方案应考虑的内容:库存的可供性、反应速度、首次报修修复率、送货频率、送货的可靠性、配送文档的质量。
同时还要设计配套的投诉程序,提供技术支持和订货状况信息等。
4.电商服务提供者。
5.物流成本与库存控制。
6.还应规划好运输工具、运输方式及运输方案等8、试举例电商中物流体系的建立模式,并用合理的事例进行说明答:电商的具体实施有多种模式可选择.由于从事的专业不同,ISP,ICP及其他信息服务提供商更多地从,如何建立电商信息服务网络,如何提供更多的信息内容,如何保证网络的安全性,如何方便消费老者接入,如何提高信息传输速度等方面考虑问题,至于电商在线服务背后的物流体系的建立问题则因为涉及另一个完全不同的领域,信息产业界对此疑问较多.实际上,电商应完成商流,物流,信息流和资金流,在商流,信息流,资金流都可以在网上进行的情况下,物流体系的建立应该被看做是电商的核心业务之一,非常重要,应该加以研究.我国的电商物流体系可以有以下几种组建模式:(1)共用模式。
电子商务与现代物流摘要电子商务的优势之一就是能大大简化业务流程,降低企业运作成本。
而电子商务下企业成本优势的建立和保持必须以可靠和高效的物流运作为保证。
现代企业要在竞争中取胜,不仅需要生产适销对路的产品、采取正确的营销策略、以及强有力的资金支持,更需要加强“品质经营”,即强调“时效性”,其核心在于服务的及时性、产品的及时性、信息的及时性和决策反馈的及时性。
这些都必须以强有力的物流能力作为保证。
关键字电子商务物流管理目录第一章概论 (1)1.1什么是物流 (1)1.2传统物流和现代物流 (2)1.3现代物流的特点 (2)1.4发展现代物流的意义 (3)第二章电子商务对物流及其管理的影响 (4)2.1电子商务与物流的关系 (4)2.2电子商务对物流的影响 (5)第三章电子商务下的物流模式 (7)3.1物流一体化... (7)3.2第三方物流 (7)3.3物流一体化和第三方物流 (8)第四章我国物流现状及发展对策 (10)4.1我国物流发展存在的问题 (10)4.2物流发展的对策 (11)4.3电子商务化物流 (12)4.4“戴尔”的物流电子商务化案例分析 (13)第五章电子商务环境下物流发展趋势 (18)5.1 电子商务的特点 (18)5.2 基本Internet的综合物流代理系统 (19)结束语 (20)谢辞 (21)参考文献 (22)第一章概论1.1 什么是物流对于物流,目前国内外尚没有一个统一的概念,各种提法也并不一致,但大体意思是相同的,可简述如下:物流是指为了满足客户的需要,以最低的成本,通过运输、保管、配送等方式,实现原材料、半成品、成品及相关信息由商品的产地到商品的消费地所进行的计划、实施和管理的全过程。
物流一般是由对商品的运输、仓储、包装、搬运装卸、流通加工以及相关的物流信息等环节构成,并对各个环节进行综合和复合化后所形成的最优系统。
对物流的管理就是如何按时、按质、按量,并且以系统最低的成本费用把所需的材料、货物运到生产和流通领域中任何一个所需要的地方,以满足人们对货物在空间和时间上的需求。
电子商务与现代物流第一章:电子商务与现代物流简介1.1 电子商务的定义和发展历程1.2 现代物流的定义和功能1.3 电子商务与现代物流的关系1.4 本章小结第二章:电子商务与现代物流的技术基础2.1 互联网技术2.2 电子商务平台技术2.3 物流信息系统2.4 本章小结第三章:电子商务与现代物流的运作模式3.1 电子商务物流模式概述3.2 直接物流模式3.3 第三方物流模式3.4 本章小结第四章:电子商务与现代物流的协调管理4.1 物流协调管理的重要性4.2 物流协调管理的方法和策略4.3 本章小结第五章:电子商务与现代物流的发展趋势5.1 电子商务与现代物流的发展机遇5.2 电子商务与现代物流的发展挑战5.3 未来发展趋势和展望5.4 本章小结第六章:电子商务物流配送系统6.1 电子商务物流配送概述6.2 配送中心的规划与管理6.3 配送运输策略6.4 本章小结第七章:电子商务与现代物流的成本管理7.1 物流成本管理的重要性7.2 物流成本的分类与计算7.3 物流成本控制策略7.4 本章小结第八章:电子商务与现代物流的服务质量管理8.1 物流服务质量的重要性8.2 物流服务质量的评估指标8.3 物流服务质量改进策略8.4 本章小结第九章:电子商务与现代物流的安全管理9.1 物流安全的重要性9.2 物流安全管理的内容与方法9.3 物流安全技术的应用9.4 本章小结第十章:电子商务与现代物流的法律环境10.1 电子商务与现代物流的法律框架10.2 物流合同管理与法律风险10.3 物流知识产权保护10.4 本章小结第十一章:电子商务与现代物流的信息化管理11.1 信息化管理概述11.2 电子商务与现代物流信息系统的构建11.3 物流信息资源的整合与利用11.4 本章小结第十二章:电子商务与现代物流的供应链管理12.1 供应链管理概述12.2 电子商务供应链的构建与优化12.3 供应链协同管理策略12.4 本章小结第十三章:电子商务与现代物流的逆向物流管理13.1 逆向物流的定义与分类13.2 逆向物流管理的重要性13.3 逆向物流管理策略13.4 本章小结第十四章:电子商务与现代物流的国际化发展14.1 电子商务与现代物流的国际市场概述14.2 跨国物流与国际物流合作14.3 跨境电商物流面临的挑战与机遇14.4 本章小结第十五章:电子商务与现代物流的创新发展15.1 创新在电子商务与现代物流中的应用15.2 物流自动化、智能化技术的发展15.3 物流绿色化与可持续发展15.4 本章小结重点和难点解析本教案围绕电子商务与现代物流的主题,涵盖了电子商务与现代物流的基本概念、技术基础、运作模式、协调管理、发展趋势、配送系统、成本管理、服务质量管理、安全管理、法律环境、信息化管理、供应链管理、逆向物流管理、国际化发展以及创新发展等方面的知识点。
电子商务与现代物流第一章:电子商务概述1.1 电子商务的定义与发展历程1.2 电子商务的分类与特点1.3 电子商务的模式与架构1.4 电子商务在我国的发展现状与趋势第二章:电子商务的基本组成2.1 电子商务中的核心环节2.2 电子商务中的关键技术2.3 电子商务中的支付系统2.4 电子商务中的物流与配送体系第三章:现代物流概述3.1 物流的定义与功能3.2 物流系统的组成与结构3.3 物流的目标与原则3.4 物流在我国的发展现状与趋势第四章:现代物流技术与策略4.1 现代物流的关键技术4.2 物流信息化与自动化4.3 物流网络与运输规划4.4 电子商务与现代物流的协同策略第五章:电子商务与现代物流的融合5.1 电子商务与现代物流的关系5.2 电子商务与现代物流的融合策略5.3 电子商务与现代物流的发展趋势5.4 电子商务与现代物流的挑战与机遇第六章:电子商务与现代物流案例分析6.1 电子商务企业物流案例分析6.2 B2C电子商务物流案例分析6.3 B2B电子商务物流案例分析6.4 跨境电商物流案例分析第七章:物流管理7.1 物流成本管理7.2 物流服务质量管理7.3 物流风险管理7.4 绿色物流与可持续发展第八章:供应链管理8.1 供应链概述与基本原理8.2 供应链设计与管理8.3 供应链协同与优化8.4 电子商务供应链管理案例分析第九章:电子商务与现代物流的法律与政策9.1 电子商务法律法规概述9.2 电子商务与现代物流的政策环境9.3 电子商务与现代物流的合规策略9.4 电子商务与现代物流的法律风险与防范第十章:电子商务与现代物流的发展趋势10.1 新技术对电子商务与现代物流的影响10.2 电子商务与现代物流的发展策略10.3 电子商务与现代物流的未来趋势10.4 我国电子商务与现代物流的发展前景重点和难点解析重点一:电子商务的定义与发展历程解析:电子商务的定义涵盖了各种基于互联网的商务活动,其发展历程反映了从简单的信息发布到复杂的交易平台的演变。
第一章 电子商务与现代物流1、物流对电商的作用: 1.使电商实体化。
2.使电商供应链集成化。
3.使电商的时空界限无限化。
4.使电商高效化2、我国现行物流体系对电商发展的制约因素:社会上重电子轻商务、重商流轻物流、重信息网轻物流网的倾向比较严重,适合电商发展的物流体系没有建立,物流基础设施不配套,第三方物流服务的滞后等。
3、中国电商配送发展的关键制约因素:1观念。
2规模。
3网络。
4资源。
6服务 5费用,要想降低配送成本,必须扩大交易量。
4、影响电商规模扩大的因素:从需求方看:1.商务模式,一般认为b2b 有助于扩大规模2.商品定位3.配送规模4.渠道合作从电商配送供给方来看:是否达到配送规模。
5、配送公司为达到配送规模所采取的步骤包括:为多个网站提供配送服务,从而真正成为社会化配送公司; 将网站的配送业务与其它客户的配送业务需求集中起来, 将小批量配送集中成大批量配送,并且将由此带来的 好处与配送需求方分享,这是配送公司的使命。
6、电商网络的两网四流(计算机网和配送网,商流、物流、信息流、资金流). 第一种网络以因特网为基础发展。
第二种网络以铁路、公路、水路航路及相关的仓储设施为基础而构建。
电商商流、信息流、资金流网络和配送网络之间的差距及特征比较---p41、427、电商中物流方案的重点考虑因素: 1.电商消费者的地区分布。
2.销售的品种。
3.配送细节。
好的配送方案应考虑的内容:库存的可供性、反应速度、首次报修修复率、送货频率、 送货的可靠性、配送文档的质量。
同时还要设计配套的 投诉程序,提供技术支持和订货状况信息等。
4.电商服务提供者。
5.物流成本与库存控制。
6.还应规划好运输工具、运输方式及运输方案等8、试举例电商中物流体系的建立模式,并用合理的事例进行说明 答:电商的具体实施有多种模式可选择.由于从事的专业不同 ,ISP ,ICP 及其他信息服务提供商更多地从,如何建立电商信息服务网络,如何提供更多的信息内容, 如何保证网络的安全性,如何方便消费老者接入,第二章 现代物流的概念与结构1、物流概念产生的原因:经济动因、军事动因2、物流的定义:《中华人民共和国物流术语》物流是为物品及其信息流动提供相关服务的过程。
电子商务与现代物流第一篇:电子商务与现代物流电子商务与现代物流电子商务是指通过采用最新网络技术手段来解决商业交易问题,降低产、供、销成本,开拓新的市场,创造新的商机,从而增加企业利润的所有商业活动。
现代物流,是指产品从生产地到消费地之间的整个供应链,运用先进的组织方式和管理技术,进行高效率计划、管理、配送的新型服务业。
它通过对运输、仓储、装卸、加工、整理、配送与信息等方面有机结合,形成完整的供应链,为用户提供多功能、一体化的综合性服务,从而达到降低流通成本、提高生产效率、增加企业利润。
一、电子商务与现代物流的关系现代物流与电子商务两者是密不可分的。
一方面,现代物流是电子商务不可缺少的支撑体系,网上完成交易的的货物必须通过现代物流系统送到购买者手中。
另一方面,现代物流的信息交易和组织管理也要借助电子商务的手段实现,从而使现代物流效率更高、物流资源利用更加充分。
由于现代物流与电子商务存在这种我中有你、你中有我的关系,因此,在发展现代物流与电子商务时要通过发展现代物流推动电子商务的不断发展,通过发展电子商务增加现代物流市场的有效需求。
电子商务的发展既对现代物流提出新的要求和挑战,同时也为物流业带来新的机遇,也带来更广阔的增值空间。
借助电子商务的发展,信息技术广泛应用于物流系统,从而提升了传统物流产业的服务水平和竞争力。
现代物流与电子商务的协同发展对于他们自身的发展都非常有利。
.二、现代物流对电子商务的支撑作用(一)物流是电子商务的重要组成部分。
一个完整的商务活动,必然要涉及信息流、商流、资金流和物流等4个流动过程。
在电子商务下,四流中的前三流均可通过计算机和网络通信设备实现,而物流只有诸如电子出版物、信息咨询等少数商品和服务可以直接通过网络传输方式进行,其他不可能在网上实现,要借助一系列机械化、自动化工具传输,最多可以通过网络来优化。
所以在一定意义上物流是信息流和资金流的基础与载体。
(二)物流是电子商务所具优势正常发挥的基础。
第07章电子商务与现代物流第七章电子商务与现代物流第一节现代物流概述第二节电子商务下的物流模式第三节电子商务物流技术电子商务概论2022年5月26日本章学习目标掌握现代物流的概念和分类。
理解电子商务与物流的关系。
掌握电子商务环境下的物流模式。
熟悉电子商务物流的主要技术。
电子商务概论2022年5月26日第一节现代物流概述电子商务概论2022年5月26日电子商务概论2022年5月26日2002年成立,属于独立的国际化第三方物流企业电子商务概论2022年5月26日电子商务概论2022年5月26日宝供物流电子商务概论2022年5月26日物流基地电子商务概论2022年5月26日电子商务概论2022年5月26日仓储电子商务概论2022年5月26日德邦物流电子商务概论2022年5月26日远成物流电子商务概论2022年5月26日第一节现代物流概述一、物流的基本概念和分类物流(Logitic)概念:物品从供应地向接收地的实体流动过程。
根据实际需要,将运输、储存、装御、搬运、包装、流通加工、配送、信息处理等基本功能实施有机结合。
电子商务概论2022年5月26日物流的分类:1、按照物流的领域分类军事领域、生产领域、流通领域和生活领域2、按照物流活动的主体分类企业自营物流(德邦)专业子公司物流(国美、海尔)第三方物流(宝供、中远)电子商务概论2022年5月26日3、按照物流系统的性质分类宏观物流、微观物流4、按照物流活动的空间范围分类地区物流、国内物流、国际物流电子商务概论2022年5月26日5、按照物流作用和功能分类供应物流生产物流销售物流回收物流废弃物物流电子商务概论2022年5月26日6、按照提供服务的主体不同分类代理物流、生产企业内部物流7、按照发展的历史进程分类传统物流、综合物流、现代物流电子商务概论2022年5月26日第一节现代物流概述二、电子商务中物流的地位与作用物流是实现电子商务的保证物流效率是评价电子商务中客户满意度的重要指标物流扩大了电子商务的市场范围物流能够提高电子商务的效率与效益物流是电子商务企业实现盈利的重要环节电子商务概论2022年5月26日第一节现代物流概述三、电子商务物流的特点物流的信息化物流的自动化物流的网络化物流的柔性化物流的智能化2022年5月26日电子商务概论第二节电子商务下的物流模式一、企业自营物流模式自营物流:指电子商务企业借助于自身物质条件(物流设施、设备和管理机构等)自行组织的物流活动。
第一章电子商务与现代物流1、物流对电商的作用:1.使电商实体化。
2.使电商供应链集成化。
3.使电商的时空界限无限化。
4.使电商高效化2、我国现行物流体系对电商发展的制约因素:社会上重电子轻商务、重商流轻物流、重信息网轻物流网的倾向比较严重,适合电商发展的物流体系没有建立,物流基础设施不配套,第三方物流服务的滞后等。
3、中国电商配送发展的关键制约因素:1观念。
2规模。
3网络。
4资源。
6服务5费用,要想降低配送成本,必须扩大交易量。
4、影响电商规模扩大的因素:从需求方看:1.商务模式,一般认为b2b有助于扩大规模2.商品定位3.配送规模4.渠道合作从电商配送供给方来看:是否达到配送规模。
5、配送公司为达到配送规模所采取的步骤包括:为多个网站提供配送服务,从而真正成为社会化配送公司;将网站的配送业务与其它客户的配送业务需求集中起来,将小批量配送集中成大批量配送,并且将由此带来的好处与配送需求方分享,这是配送公司的使命。
6、电商网络的两网四流(计算机网和配送网,商流、物流、信息流、资金流).第一种网络以因特网为基础发展。
第二种网络以铁路、公路、水路航路及相关的仓储设施为基础而构建。
电商商流、信息流、资金流网络和配送网络之间的差距及特征比较---p41、427、电商中物流方案的重点考虑因素:1.电商消费者的地区分布。
2.销售的品种。
3.配送细节。
好的配送方案应考虑的内容:库存的可供性、反应速度、首次报修修复率、送货频率、送货的可靠性、配送文档的质量。
同时还要设计配套的投诉程序,提供技术支持和订货状况信息等。
4.电商服务提供者。
5.物流成本与库存控制。
6.还应规划好运输工具、运输方式及运输方案等8、试举例电商中物流体系的建立模式,并用合理的事例进行说明答:电商的具体实施有多种模式可选择.由于从事的专业不同,ISP,ICP及其他信息服务提供商更多地从,如何建立电商信息服务网络,如何提供更多的信息内容,如何保证网络的安全性,如何方便消费老者接入,如何提高信息传输速度等方面考虑问题,至于电商在线服务背后的物流体系的建立问题则因为涉及另一个完全不同的领域,信息产业界对此疑问较多.实际上,电商应完成商流,物流,信息流和资金流,在商流,信息流,资金流都可以在网上进行的情况下,物流体系的建立应该被看做是电商的核心业务之一,非常重要,应该加以研究.我国的电商物流体系可以有以下几种组建模式:(1)共用模式。
电商与普通商务活动业务共用一套物流体系.对于已经开展普通商务的公司,可以建立于基于INT的电商销售系统,同时可以利用原有的物流资源,承担电商的物流业务.批发商和零售商应该比制造商具有组织物流的优势,因此,它们的主业就是流通,在美国,如Wal-Mart,在中国像北京的翠微大厦,西单商场等都开展了电商业务,其物流业务都与其一般销售的物流业务一起安排.(2)自建或外包模式,ISP,ICP自己建立物流系统或利用社会化的物流,配送服务.解决物流和配送系统问题的办法主要有两种:1.自己组建物流公司.因为国内的物流公司大多是由传统的储运公司转变过来的,还不能真正满足电商的物流需求.因此,国外企业借助于他们在国外开展电商的先进经验在中国也开展物流业务2.外包给专业物流公司.将物流外包给第三方物流公司是跨国公司管理物流的通行做法. (3)第三方模式,第三方物流企业建立电商系统.9、试论述电商中物流服务设计内容。
答:电商的物流服务内容可分为传统物流服务和增值性物流服务两方面:(1)传统物流服务.①运输功能.无论是由网络经营者还是由第三方提供物流服务,都必须将消费者的订货送到消费者指定的地点,这就是运输服务.②储存功能.电商提供商的目的要通过仓储保证市场分销活动的开展,同时尽可能降低库存占压的资金,减少储存成本.③装卸搬运功能.这是为了加快商品的流通速度必须具备的功能,无论是传统的商务活动还是电子商务活动,都必须配备具备一定的装卸搬运能力.④包装功能.物流的包装作业目的不是要改变商品的销售包装,而在于通过对销售包装进行组合,拼配,加固,形成适于物流和配送的组合包装单元.⑤流通加工功能.是方便生产或销售,专业化的物流中心常常与固定的制造商或分销商进行长期合作,为制造商或分销商完成一定的加工作业.⑥物流信息处理功能.是指将各个物流环节各种物流作业的信息进行实时采集,分析,传递,并向货主提供各种作业明细信息及咨询信息的活动.(2)物流的增值服务。
增值服务是指:根据客户需要,为客户提供的超出常规服务范围的服务,或者采用超出常规的服务方法提供的服务。
创新、超出常规、满足客户需要是增值性物流服务的本质特征。
增值性服务包括:{1}增加便利性的服务—使人变懒的服务;一切能够简化手续简化操作的服务。
{2}加快反应速度的服务—使流通过程变快的服务;两种途径方法:一是提高运输基础设施和设备的效率,二是优化电商系统的配送中心、物流中心网络。
重新设计适合电商的物流渠道,以此来减少物流环节,简化物流过程,提高物流系统的快速反应能力。
{3}降低成本的服务—发掘第三利润源泉的服务;企业可以考虑的方案包括:采用第三方物流服务商、电子上网经营者之间或电商经营者和普通商务经营者联合,采取物流共同化计划,同时如果具有一定的商务规模,可以通过采用比较适用但投资比较少的物流技术很热设施设备,或推行物流管理技术等,提高物流的效率和效益,降低物流成本。
{4}延伸服务—将供应链集成在一起的服务。
物流作业流程与商流、信息流、资金流的作业流程相关,也与商务形式(普通商务、电商)有关。
电商的物流作业流程同普通商务一样,目的都是要将用户所定货物送到用户手中。
基本业务包括:进货、进货检验、分拣、存储、拣选、包装、分类、组配、装车及送货等。
举例说明电商的物流作业流程及相关问题:1、从制造商的角度来看。
电商的实现可以使销售过程的中间环节成为多余,因而可以构建一条最为简短的流通渠道。
制造商——电商网站——消费者。
如戴尔。
2、从销售企业的角度来看。
他在电商中扮演的角色可以是:同传统商务一样,与制造商配合负责销售环节,包括网站建立与管理,实际上采用这种方式时,销售商是电商的主体。
如亚马逊。
亚马逊网上销售的配送系统的特点:1.拥有完整的物流配送网络。
2.以全资子公司的形式经营和管理配送中心。
3.高层管理人员经营丰富。
4.送货地点可以是全球任何地方。
3.从物流企业的角度来看。
物流企业可以向制造商那样,从建立电商网站开始,独立从事电商业务,也可以为电商提供物流、配送服务。
如fedex。
他主要以第三方物流、配送企业的身份参与电商事宜。
10、电商物流的改进措施:1.优化物流系统。
物流系统的设计可以采取的具体工作思路:→明确电商的销售目标→确定物流、配送的服务目标和成本目标(如送货频率、反应时间、订货满足率、配送成本等)→对可用的物流、配送资源进行评估→决定物流、配送的运作流程→决定采用何种方式构造物流、配送系统(委托第三方、自己承当、与其他企业合作)→配置物流、配送资源(送货车辆及仓库资源等)→物流、配送运作系统设计→物流、配送系统的管理制度设计。
2.建立供应链关系,发挥第三方物流的作用。
方法:坚决将自己核心业务以外的业务外包出去;一旦与国内的配送公司合作,就要舍得投资去与配送公司建立长期合作的供应链关系。
3.建设适合电商要求的物流信息系统。
电商经营者必须在网上建立物流、配送查询系统。
第二章现代物流的概念与结构1、物流概念产生的原因:经济动因、军事动因2、物流的定义:《中华人民共和国物流术语》物流是为物品及其信息流动提供相关服务的过程。
物流是物品从供应地向接收地的实体流动过程。
根据实际需要,将运输、储存、装御、搬运、包装、流通加工、配送、信息处理等基本功能实施有机结合。
3、物流管理:是为了以合适的物流成本达到用户满意的服务水平,对正向及反向的物流活动过程及相关信息进行的计划、组织、协调与控制。
或是为了以最低的物流成本达到用户所满意的服务水平,对物流活动进行的计划、组织、协调与控制。
4、理解物流概念时应抓住的基本内容:1.物流的对象应该包括人。
2.物流是一个过程。
所谓过程是指:人机交互作用于作业对象,达成作用目标的行为集合。
物流过程从纵向可分解为环节、作业和动作;从横向可分解为流体、载体、流向、流量、流程、流速、流效7要素。
首先,对物流过程进行纵向分解,即进行EMOC分析。
动素(element of movement)、动作(motion)、作业(operation)和作业环节(chain of operations)分析的简称。
动素是指为完成某项工作,人的身体或身体的某一部分的微小活动。
动作是指相关动素在时间和空间上组成的序列。
作业是指相关动作在时间和空间上组成的序列。
作业环节是指由在时间空间等方面有相对固定的顺序和因果关系的相关作业,围绕核心作业组成的作业序列。
其次,对物流过程进行横向分解。
要进行任何一个物流过程必须具备7个基本要素,只要进行物流过程,必然要有这些要素。
3.物流过程与组成这个过程的一个或几个环节不同。
他不等于系统内各组成要素功能的简单相加。
4.物流过程需要一体化。
配送:《中华人民共和国标准。
物流术语》定义为:在经济合理区域范围内,根据用户需求,对物品进行拣选、加工、包装、分割、组配等作业,并暗示送达指定地点的物流活动。
3.试论述配送与物流的区别是什么?答:配送与物流有着明显的差别,主要区别体现在以下几方面:(1)从辐射范围看。
物流辐射范围大,配送辐射范围小。
(2)从作业在供应链的位置看。
物流作业一般发生在供应链上游和前端靠近制造商的地方,配送一般发生在下游和末端靠近最终消费者的地方。
(3)从包含的具体作业来看。
物流包括运输,存储,装卸搬运,包装,流通加工,物流信息处理及一些增值服务,配送则包括除包括上述作业之外,还包括分拣,拣选等标志性作业。
(4)从处理的流体特征看。
物流处理的流体具有少品种,大批量,少批次等特点,配送则相反,具有多品种,小批量,多批次等特点。
当然,物流和配送的联系十分紧密,配送可以认为是物流的缩影,物流包括的所有作业配送都有,另外,配送包含在物流之中,当一条供应链的物流渠道很短,如将商品从工厂直接送到销售门店的情况下,物流和配送就合而为一。
物流中心:《中华人民共和国标准。
物流术语》。
从事物流活动的场所或组织,应基本符合下列要求:1.主要面向社会服务。
2.物流功能健全。
3.完善的信息网络。
4.辐射范围大。
5.少品种、大批量。
6.存储、吞吐能力强。
7.物流业务统一经营管理。
配送中心:《中华人民共和国标准。
物流术语》从事配送业务的物流场所或组织,应基本符合下列要求:1.主要为特定的用户服务。
2.配送功能健全。
3.完善的信息网络。
4.辐射范围小。