福州大学市场营销专业“实战训练营”的理论与实践-
- 格式:doc
- 大小:24.50 KB
- 文档页数:2
市场营销专业综合实训方案市场营销专业实训方案的全新构思一、方案目标及范围1.1 目标这个方案的目的就是给市场营销的学生们打造一个实用的实训框架,帮助他们把课堂上学到的理论知识拿出来用一用,进而提升他们在市场分析、策划、执行和评估方面的能力。
具体来说,我们想要达到的目标有:- 培养学生的市场调研技巧,提升他们的数据分析能力;- 增强他们制定营销策略的能力,同时也锻炼团队合作和沟通能力;- 让学生们亲自动手实践现代市场营销工具和技术,以增加他们的实操经验。
1.2 范围这个方案主要覆盖以下几个方面:- 市场调研与数据分析- 营销策略的制定与实施- 营销活动的评估与改进- 项目管理与团队合作二、组织现状与需求分析2.1 现状分析现在的市场营销专业学生在实训过程中遇到了一些麻烦:- 他们在理论和实践之间有点脱节,缺少真实的实践经验;- 对市场调研方法和工具掌握得不够,数据分析能力也相对薄弱;- 在策划和执行营销活动时,往往缺乏系统的思路,造成效果不理想。
2.2 需求分析为了应对这些挑战,学生们需要:- 参与真实的市场调研项目,让自己的实践经验更丰富;- 学习并运用现代的营销工具,提升数据分析能力;- 在团队中进行分工合作,从而提高项目管理的能力。
三、实施步骤与操作指南3.1 实施步骤这个方案将分成四个主要阶段来进行:3.1.1 阶段一:市场调研- 目的:搞清楚市场需求和竞争环境。
- 步骤:- 确定调研的对象和目标;- 设计问卷并进行样本抽样(目标是150人);- 收集数据,并用SPSS软件进行分析。
3.1.2 阶段二:营销策略制定- 目的:根据调研数据制定有效的营销策略。
- 步骤:- 分析调研结果,找出目标市场;- 制定产品定位和定价策略;- 确定推广渠道和传播策略。
3.1.3 阶段三:执行营销活动- 目的:把制定的策略落实到实践中。
- 步骤:- 组织团队进行活动策划,分配各自的任务;- 制定活动时间表,确保每个环节不落下;- 实施营销活动,并实时监控效果。
关于市场营销专业和实践报告5篇通过这七天的社会实践使我深深的懂的将理论与实践结合起来的重要性。
实践是一种经历,但也是一种宝贵的财富,只有亲身经历才知其中的滋味,课本上的知识都是最基本的,不管现实情况怎么变,抓住最基本以不变应万变。
所谓适者生存就是要很好的掌握课本知识,面对瞬息万变的社会生存下来的人是有准备的人会计本来就是烦琐的工作。
在实习期间,我曾觉得整天要对着那枯燥无味的账目和数字而心生烦闷、厌倦,以致于登账登得错漏百出。
愈错愈烦,愈烦愈错,这只会导致“雪上加霜”。
反之,只要你用心地做,反而会左右逢源。
越做越觉乐趣,越做越起劲。
梁启超说过:凡职业都具有趣味的,只要你肯干下去,趣味自然会发生。
因此,做事切忌:粗心大意,马虎了事,心浮气躁。
做任何事都一样,需要有恒心、细心和毅力,那才会到达成功的彼岸!,要学会与人相处与人沟通,只有这样才会有良好的人际关系,有时人际关系比能力重要。
另外,要学会严肃认真的工作,单位跟学校是不一样,不能玩耍,嘻嘻,同时也要注意自己的着装,此外,多做,多看,多学,少说,。
这在任何单位企业都不会被人蔑视淘汰,因为你做的领导都在眼里看着的呢,此外还要有虚心的精神,因为只有虚心请教才能学到真东西。
才会让自己进步得更快,通过这几天的社会实践是我知道,任何工作都必须认真的对待,要将理论与实践结合起来。
这样才不会变成书呆子,满腹经纶却用不上,通过这几天的社会实践使我受益非浅。
虽然已经不是第一次参加社会实践,但是对于做超市营业员还是很陌生的。
所以最初对这次实践还是觉得比较新奇的。
我在2月28日上午8点正式开始我的工作。
负责人交给我的都是比较简单的工作。
我的主要工作就是客流引导、摆放货柜商品。
但是,即使是比较简单的工作,刚开始时我还是不能很好地完成。
我的方向感一直不是很好,而且对这家超市也不是非常熟悉,所以开始时对于那些问路或者询问商品具体位置的顾客我经常只能报以歉意的微笑。
比较庆幸的就是周围的阿姨们经常会对我伸出援手,避免了不少尴尬的情况。
一、实训背景与目的随着我国经济的快速发展,市场营销作为一门应用性极强的学科,越来越受到重视。
为了提高大学生的市场营销能力,增强实际操作经验,我校特开设了营销模拟实训课程。
本实训旨在通过模拟真实的市场环境,让学生深入了解市场营销的基本理论、方法和技巧,培养学生的市场分析、营销策划、团队协作和沟通能力。
二、实训内容与方法本次实训主要分为以下几个阶段:1. 市场调研与分析:通过对目标市场的调查,了解市场需求、竞争状况、消费者行为等信息,为营销策划提供依据。
2. 营销策划:根据市场调研结果,制定具体的营销策略,包括产品定位、价格策略、渠道策略、促销策略等。
3. 团队协作与执行:将学生分成若干小组,每组负责一个项目的营销策划与执行,培养团队协作能力。
4. 模拟市场环境:在模拟的市场环境中,学生将按照实际操作流程进行营销活动,检验策划效果。
5. 实训总结与评估:对实训过程进行总结,分析存在的问题,并提出改进措施。
三、实训过程1. 市场调研与分析:学生分组后,首先进行市场调研,通过问卷调查、访谈等方式收集数据,分析目标市场的需求、竞争状况等。
2. 营销策划:根据市场调研结果,每组制定具体的营销策略。
策划内容包括产品定位、价格策略、渠道策略、促销策略等。
3. 团队协作与执行:每组根据策划方案,进行市场推广、产品销售等活动。
在此过程中,学生需要学会沟通、协调、解决问题。
4. 模拟市场环境:在模拟的市场环境中,学生进行实际操作,检验策划效果。
过程中,教师将进行指导和评估。
5. 实训总结与评估:实训结束后,每组进行总结汇报,分析存在的问题,并提出改进措施。
教师对实训过程进行评估,给出意见和建议。
四、实训成果通过本次实训,学生取得了以下成果:1. 提高市场营销能力:学生掌握了市场营销的基本理论、方法和技巧,能够运用所学知识分析市场、制定营销策略。
2. 增强团队协作能力:在团队协作过程中,学生学会了沟通、协调、解决问题,提高了团队协作能力。
实习报告一、实习背景及目的随着市场经济的发展,营销战略在企业竞争中的地位日益凸显。
为了提高自身营销实战能力,我参加了为期三个月的营销模拟实习。
本次实习采用模拟软件进行,模拟真实市场环境,让学生在实践中掌握市场营销知识,提升营销策略制定与执行能力。
实习目的在于:1. 掌握市场营销基本理论,提高营销策划能力。
2. 学会分析市场环境,识别市场机会与威胁。
3. 培养团队协作精神,提高沟通与协调能力。
4. 熟悉营销流程,提高营销实战操作能力。
二、实习内容与过程1. 市场调研在实习初期,我们通过对模拟市场的宏观环境、行业竞争、消费者行为等方面进行深入分析,了解市场现状及发展趋势。
我们运用SWOT分析法,对竞争对手进行分析,找出本公司的优势、劣势、机会与威胁。
2. 营销战略制定根据市场调研结果,我们制定了公司的营销战略。
包括市场定位、产品策略、价格策略、渠道策略和促销策略。
我们注重产品创新,以满足消费者多样化需求;采取差异化定价策略,兼顾利润与市场份额;优化渠道布局,提高渠道效益;运用多种促销手段,提升品牌知名度。
3. 营销战术执行在实习过程中,我们根据营销战略,制定每个季度的具体营销计划。
我们积极参加模拟软件的操作,进行广告投放、产品研发、价格调整、渠道管理等活动。
在执行过程中,我们密切关注市场动态,及时调整营销策略。
4. 营销效果评估实习期间,我们定期对营销效果进行评估,分析各项指标的变化,如市场份额、销售额、品牌知名度等。
通过与竞争对手的对比,找出差距,调整策略。
同时,我们开展团队内部总结会议,分享经验与教训,不断提高团队整体营销能力。
三、实习收获与反思1. 实习使我深入了解了市场营销的基本理论,提高了营销策划能力。
2. 学会了分析市场环境,识别市场机会与威胁,为制定营销战略奠定了基础。
3. 培养了团队协作精神,提高了沟通与协调能力。
4. 熟悉了营销流程,提高了营销实战操作能力。
5. 认识到市场营销是一个系统工程,需要综合运用多方面知识。
市场营销专业实习报告5篇市场营销专业实习报告1经过了两年多的在校学习,我初步掌握了市场营销专业的基础知识和基本专业技能,这个科目是一个很广的学科,所涉及的内容博大精深,在这短短的两年多时间里是无法完全领会的。
尽管如此,我们所学的这些东西却是踏上工作岗位不可或缺的基石,这要求我们不仅需要扎实的理论知识还需要实际操作能力,用所学的知识来解决现实工作上的问题,把理论付诸于实习,真正掌握市场营销手段在生活中的重大作用。
这样的转化是个艰巨又漫长的过程,因此我们需要一个可以真正操作的平台,而走出校门到社会上实习这样的方式就是我们所必须做的。
这不仅能让我们学有所用把课本知识转化为专业技能,还可以为我们毕业走向社会做好准备。
我从__年11月16日走进了华安财产保险股份有限公司福建分公司连锁营销服务部当一门连锁店客服专员。
华安财产保险股份有限公司是经中国人民银行批准,于1996年10月18日正式创立的一家专业性保险公司,总部设于深圳,主要经营各种财产险、责任险、信用保证险、农业险、意外伤害险和短期健康险业务。
华安保险自成立以来,始终将国家利益放在首位,以社会责任感和客户利益为重,凭借不断创新的精神及专业开发优势,开拓进取,奋力拼搏,在取得良好自身经营业绩同时,致力于探索中国保险业的发展道路,并做出了积极的贡献,赢得了公众的信赖和支持。
截至__年,华安保险经中国保险监督管理委员会批准,已开设北京、上海、深圳、广东、湖南、福建等25家分公司和300余家下设机构。
我应聘的是连锁店的客服专员,前两个月分别在广州和福州进行专业技能的培训和上岗实习。
第一个月在广州培训的内容主要以理论为主,全围绕连锁店的运营开展工作技能培训。
主要有保险基础知识、企业文化、客服技能、商务礼仪等知识,并聘请专业的培训公司给我们讲团队合作和人员管理,使我们在短时间内从一个完全不懂保险的学生迅速成为一个即将成为保险行业的专业人士。
第二个月回到福州进行第二轮的培训,此次主要以上岗实操为主要内容。
市场营销专业实训报告市场营销专业实训报告精选3篇(一)根据您提供的信息,我将为您撰写一份市场营销专业实训报告。
以下是一份市场营销实训报告示例:市场营销专业实训报告1. 实训项目简介本次实训项目是为了让学生在实际市场环境中运用所学理论知识、技能和工具,培养市场营销实践能力和团队合作能力。
项目的目标是帮助学生了解市场营销的实际操作,并为企业提供市场调研和推广方案。
2. 实训内容本次实训分为两个阶段:市场调研和推广方案。
在市场调研阶段,学生需要根据企业的需求,设计和执行市场调研计划,包括问卷调查、访谈和竞争分析等。
在推广方案阶段,学生需要根据调研结果,提出有效的推广方案和实施计划。
3. 实训过程在市场调研阶段,我们小组选择了一家电子产品公司作为研究对象。
我们首先进行了竞争分析,了解市场上的竞争对手和他们的优势。
然后,我们设计了问卷调查,并通过线上和线下的方式进行了调查。
在调查过程中,我们遇到了一些困难,例如调查对象的反应不积极和样本数量不够。
为了克服这些困难,我们通过提供奖励和加大宣传力度,增加了参与调查的人数。
在推广方案阶段,我们根据调研结果提出了一套推广方案。
我们采用了数字营销和社交媒体营销的策略,通过创建公司网站和社交媒体账号,提供产品资讯和促销活动。
我们还与一家当地电子产品销售店合作,组织了一次产品展示活动,并通过打折和赠品等手段吸引顾客。
在推广过程中,我们使用了数据分析工具来评估推广效果,并对方案进行了不断调整。
4. 实训收获通过这次实训,我学到了许多市场营销的实践技巧和经验。
我了解了市场调研的重要性,学会了如何设计调研问卷和分析数据。
我还学会了制定推广方案和实施计划,并使用不同的营销工具和渠道进行推广。
此外,我还发展了团队合作和沟通能力,学会了与团队成员合作解决问题和分工合作。
5. 结束语通过这次市场营销专业实训,我对市场营销的实际运作有了更深入的了解,并获得了宝贵的学习和实践经验。
这次实训为我未来的职业发展奠定了坚实的基础,我相信我将能够在市场营销领域取得更好的成就。
关于市场营销专业和实践报告5篇关于市场营销专业和实践报告5篇辛苦的社会实践已经告一段落了,这段时间里,收获了很多,有苦也有甜,此时此刻我们需要做一个实践报告。
这里给大家共享一下关于市场营销专业实践报告范文,便利大家学习。
市场营销专业实践报告范文【篇1】一、实训简介在这次实训活动中,我们每个公司的任务是销售__乳制品,老师帮忙以最低的价格进货。
而销售地点和价格都由各自公司协商定下来,在规定的时间内将每个公司的__产品全部卖出。
在销售过程中,我们公司在规定的时间内将全部__乳制品卖出。
我们团队相互协作,盼望将这次实训活动圆满完成。
二、市场分析首先,__乳制品是我国知名度最高的,打入市场规模大,所以,我们小组是抓住我们青年人的口味,爱好以及一些消费心里,来定位我们的销售地点,所以我们定在了我们学校人流量较大的实训广场。
三、执行状况在周六的早上我们组全体人员带着自己的__优酸乳在实训广场集合,总共有10箱,五箱原味,五箱草莓味的,然后我们公司的宣扬部去定制了一条条幅:市场营销专业__牛奶促销,这样来吸引更多消费者。
在两天的时间里面我们公司把我们的牛奶全部销售一空。
并得到消费者的认可。
四、收获及感受虽然盈利不多,但是这次活动主要熬炼我们的销售力量和口才以及某产品的市场分析力量。
在这几天里,我们的团队每个成员充分发挥各自的才能,分工合作,在销售的过程中我们没有将这次实训活动仅仅当成是一个任务,而是一个很好的学习机会。
盼望在以后的课上向这样的实践活动更多一些,使我们公司的每个人都行动起来。
市场营销专业实践报告范文【篇2】通过这七天的社会实践,使我懂得深深地道理。
面对形形色色的人,我们应当知道把握自己的言语,什么该说,什么不该说我们都应当谨记于心,以后不管到哪个单位都应当,多做,少说,多听,多学。
由于每个人身上都有不足之处,其实在生活中每个人都是我们的老师。
他们身上总有一点或者是许多的点来值得我们去学习,学习他们说话的技巧,学习他们说话的语调,其实为人处世在我们的生命中是最重要的。
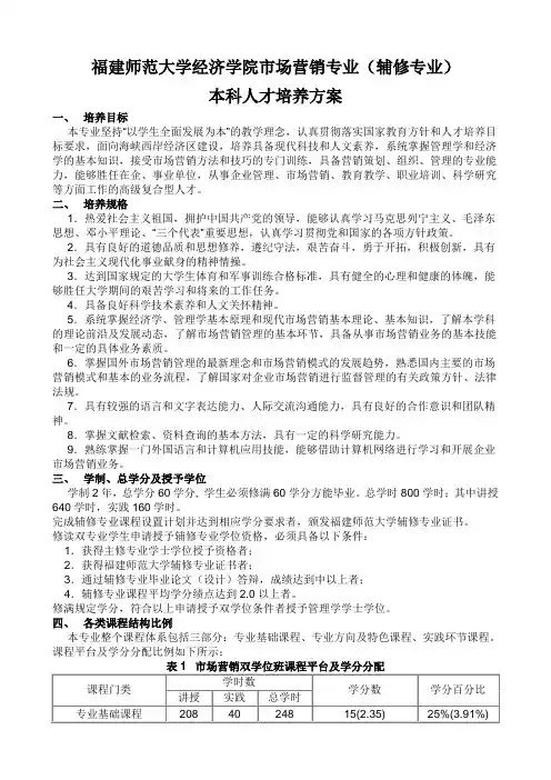
福建师范大学经济学院市场营销专业(辅修专业)本科人才培养方案一、培养目标本专业坚持“以学生全面发展为本”的教学理念,认真贯彻落实国家教育方针和人才培养目标要求,面向海峡西岸经济区建设,培养具备现代科技和人文素养,系统掌握管理学和经济学的基本知识,接受市场营销方法和技巧的专门训练,具备营销策划、组织、管理的专业能力,能够胜任在企、事业单位,从事企业管理、市场营销、教育教学、职业培训、科学研究等方面工作的高级复合型人才。
二、培养规格1.热爱社会主义祖国,拥护中国共产党的领导,能够认真学习马克思列宁主义、毛泽东思想、邓小平理论、“三个代表”重要思想,认真学习贯彻党和国家的各项方针政策。
2.具有良好的道德品质和思想修养,遵纪守法,艰苦奋斗,勇于开拓,积极创新,具有为社会主义现代化事业献身的精神情操。
3.达到国家规定的大学生体育和军事训练合格标准,具有健全的心理和健康的体魄,能够胜任大学期间的艰苦学习和将来的工作任务。
4.具备良好科学技术素养和人文关怀精神。
5.系统掌握经济学、管理学基本原理和现代市场营销基本理论、基本知识,了解本学科的理论前沿及发展动态,了解市场营销管理的基本环节,具备从事市场营销业务的基本技能和一定的具体业务素质。
6.掌握国外市场营销管理的最新理念和市场营销模式的发展趋势,熟悉国内主要的市场营销模式和基本的业务流程,了解国家对企业市场营销进行监督管理的有关政策方针、法律法规。
7.具有较强的语言和文字表达能力、人际交流沟通能力,具有良好的合作意识和团队精神。
8.掌握文献检索、资料查询的基本方法,具有一定的科学研究能力。
9.熟练掌握一门外国语言和计算机应用技能,能够借助计算机网络进行学习和开展企业市场营销业务。
三、学制、总学分及授予学位学制2年,总学分60学分, 学生必须修满60学分方能毕业。
总学时800学时;其中讲授640学时,实践160学时。
完成辅修专业课程设置计划并达到相应学分要求者,颁发福建师范大学辅修专业证书。
市场营销专业市场调查实习报告市场营销专业市场调查实习报告精选5篇(一)根据公司的要求,我在市场营销专业完成了一个市场调查实习。
在实习期间,我按照以下步骤进行了调查:1. 定义研究目标和问题:首先,我和我的导师讨论了调查的目标和问题。
我们想要了解市场对某种新产品的兴趣程度和潜在需求。
2. 设计调查问卷:接下来,我使用网上调查工具设计了一份调查问卷。
问卷包括关于参与者的个人信息、对产品的知觉和态度、购买意愿以及市场需求的问题。
3. 选择受访者样本:我选择了100名潜在消费者作为受访者样本。
我确保样本的代表性,包括不同年龄、性别、职业和地区等因素。
我通过社交媒体平台和邮件发送了问卷链接,邀请受访者参与。
4. 进行数据收集:在设定的时间范围内,我收集了受访者的回答。
通过在线调查工具,我自动收集了数据。
为了保证数据的准确性,我检查了每个问题的有效性,并排除了问卷中的无效回答。
5. 数据分析和结果呈现:在数据收集完成后,我进行了数据分析。
我使用了统计分析软件,如SPSS等,来计算答案的频率、百分比和相关性。
我还制作了图表和图像,以更直观地呈现结果。
根据我的调查结果,对于这种新产品,市场对其兴趣程度较高。
绝大多数受访者表示他们愿意购买并使用该产品。
此外,受访者对于该产品的需求也较为强烈,认为它能解决他们的问题并提升他们的生活品质。
调查还提供了一些有关市场细分和目标客户群体的见解。
根据受访者的回答,我们可以将市场分为不同的细分市场,并制定相应的市场营销策略。
总结:这次市场调查实习使我学到了许多市场营销调研的技能和经验。
通过设计问卷、选择样本、数据收集和分析,我能够获得有关市场需求和客户群体的重要信息。
这些信息对于制定市场营销策略和决策非常有帮助。
市场营销专业市场调查实习报告精选5篇(二)尊敬的导员:我是一名市场营销专业的学生,在暑期期间进行了一段时间的实习,我将在以下报告中分享我的实习经历和收获。
我的暑期实习是在一家广告公司进行的。
市场营销实训内容一、市场营销实训的重要性1.1 市场营销实训的定义市场营销实训是指通过实际操作和实践,提升学生在市场营销领域知识和技能的培养过程。
1.2 市场营销实训的目的市场营销实训的目的是让学生运用市场营销的理论和技巧,解决实际市场问题,培养学生的市场营销实践能力。
1.3 市场营销实训的意义市场营销实训可以帮助学生加深对市场营销理论的理解,提升学生的实践能力,培养综合素质,为将来的就业和创业打下坚实基础。
二、市场营销实训的实施步骤2.1 实训前的准备工作在进行市场营销实训之前,需要对实训的目标进行明确和规划,确定实训任务的具体内容和时间安排。
2.2 实训过程的组织与管理在实训过程中,需要有专门的老师或导师进行指导和管理,确保实训过程的顺利进行,并对学生的表现进行评价和指导。
2.3 实训后的总结与评估市场营销实训结束后,需要对实训过程进行总结和评估,包括学生的学习效果、实训任务的完成情况等,为今后的实训活动提供经验和教训。
三、市场营销实训的实施方式3.1 个人市场营销实训个人市场营销实训是指学生以个人身份进行市场营销实践,例如开展个人创业项目、参与市场调研等,可以培养学生的独立工作能力和创新思维。
3.2 小组市场营销实训小组市场营销实训是指学生组成小组,共同完成市场营销实践任务,例如开展产品营销活动、制定市场推广方案等,可以培养学生的团队合作能力和沟通能力。
3.3 企业市场营销实训企业市场营销实训是指学生在实际企业中参与市场营销实践,例如在企业实习期间,参与市场营销相关的工作,可以让学生接触真实的市场环境,提升实践能力。
3.4 学术研究市场营销实训学术研究市场营销实训是指学生参与市场营销领域的学术研究,例如开展市场分析、撰写论文等,可以培养学生的研究能力和创新能力。
四、市场营销实训的成果评价方式4.1 实际表现评价实际表现评价是指对学生在市场营销实训中的实际表现进行评价,例如市场调研的质量、市场营销方案的创新性等。
市场营销实验实训教程市场营销实验实训是一种通过实践操作和实验研究的方式,培养学生市场营销能力的教学方法。
通过实验实训,学生能够在实际操作中掌握市场营销的基本理论和技能,提高市场营销决策的能力。
下面将为大家介绍市场营销实验实训的内容和步骤,希望对大家有所帮助。
一、市场营销实验实训的意义市场营销实验实训是传统课堂教学的一种有效补充和延伸,有助于学生将理论知识与实践操作相结合,加深对市场营销的理解。
通过实验实训,学生能够在真实的市场环境中模拟市场行为,掌握市场调研、市场定位、市场推广等实际操作技能,提高市场营销决策的能力。
二、市场营销实验实训的内容1. 市场调研实验:学生可以选择一个具体的市场问题,通过调查问卷、访谈等方式进行市场调研,了解目标市场的需求和消费者行为,为后续的市场营销决策提供依据。
2. 市场定位实验:学生可以选择一个产品或服务,通过市场定位理论和方法,确定产品的目标市场和定位策略,包括目标市场的人群特征、产品定位的核心竞争优势等。
3. 市场推广实验:学生可以选择一个产品或服务,通过市场推广的方法,进行市场推广活动的策划与实施,包括广告、促销、公关等手段,提高产品知名度和销售额。
4. 市场竞争实验:学生可以选择一个具体的市场竞争问题,通过分析竞争对手的优势和劣势,制定相应的竞争策略,提高产品在市场中的竞争力。
三、市场营销实验实训的步骤1. 确定实验目标:在实验前,明确实验的目标和要求,确定需要达到的效果和评价指标。
2. 设计实验方案:根据实验目标,制定实验方案,包括实验内容、实验步骤、实验材料和实验工具等。
3. 实施实验操作:按照实验方案,进行实验操作,进行市场调研、市场定位、市场推广或市场竞争等实验内容。
4. 数据分析与总结:对实验过程中收集到的数据进行统计和分析,得出相应的结论和总结,评价实验的效果和结果。
5. 实验报告撰写:根据实验结果,撰写实验报告,包括实验目的、实验过程、数据分析和总结等内容,清晰地表达实验的目标和结果。
一、实训背景随着我国经济的快速发展,市场营销在企业管理中的地位日益重要。
为了提高学生的市场营销实践能力,培养具备综合素质和创新能力的人才,我校特开展了营销实验综合实训课程。
本次实训旨在让学生通过模拟实际营销场景,掌握市场营销的基本理论、方法和技能,提高学生的团队协作能力和解决问题的能力。
二、实训目的1. 理解市场营销的基本理论和方法;2. 培养学生运用市场营销理论解决实际问题的能力;3. 提高学生的团队协作能力和沟通能力;4. 增强学生的创新意识和市场竞争力。
三、实训内容1. 实训时间:2023年X月X日至2023年X月X日2. 实训地点:XX大学经济与管理学院实验室3. 实训课程:市场营销综合实训四、实训过程1. 实训准备阶段在实训开始前,学生被分为若干个小组,每个小组负责一个特定的营销项目。
在准备阶段,各小组根据项目需求,收集相关资料,进行市场调研,分析竞争对手,制定营销策略。
2. 实训实施阶段在实施阶段,各小组按照以下步骤进行:(1)市场调研:通过问卷调查、访谈等方式,了解目标市场的需求、竞争对手情况等。
(2)产品定位:根据市场调研结果,确定产品的目标市场、目标客户群体和产品定位。
(3)营销策略制定:根据产品定位,制定相应的营销策略,包括价格策略、渠道策略、推广策略等。
(4)营销方案实施:各小组按照制定的营销策略,进行市场推广、销售活动等。
(5)效果评估:对营销活动进行效果评估,分析成功经验和不足之处。
3. 实训总结阶段在实训总结阶段,各小组对本次实训进行总结,分享经验教训,提出改进措施。
同时,各小组进行成果展示,评委对各小组的成果进行评价。
五、实训成果1. 学生掌握了市场营销的基本理论和方法;2. 学生能够运用市场营销理论解决实际问题;3. 学生提高了团队协作能力和沟通能力;4. 学生增强了创新意识和市场竞争力。
六、实训体会通过本次营销实验综合实训,我深刻体会到以下几点:1. 理论与实践相结合的重要性。
市场营销实训内容市场营销实训是一种通过实际操作来培养学生市场营销能力的教学方法。
通过这种实践性教学方式,学生能够在真实的市场环境中运用所学知识和技能,提高自己的市场营销能力。
市场营销实训的内容主要包括以下几个方面:1.市场调研:市场调研是市场营销的基础工作。
在市场营销实训中,学生需要学习如何进行市场调研,包括确定调研目标、选择调研方法、设计调研问卷、收集和分析调研数据等。
通过市场调研,学生可以了解目标市场的需求和竞争对手的情况,为后续的市场营销活动提供依据。
2.市场定位:市场定位是确定产品或服务在市场上的定位和差异化竞争策略。
在市场营销实训中,学生需要学习如何通过市场调研和竞争分析来确定产品或服务的定位,包括目标市场的选择、定位策略的确定等。
市场定位的准确与否直接影响到后续的市场推广效果。
3.市场推广:市场推广是将产品或服务推向市场的过程。
在市场营销实训中,学生需要学习如何制定市场推广策略,包括选择推广渠道、确定推广内容和形式、制定推广计划等。
同时,学生还需要学习如何进行市场推广活动的组织和管理,包括推广活动的策划、执行和评估等。
4.销售管理:销售管理是指对销售活动进行计划、组织、指导和控制的管理过程。
在市场营销实训中,学生需要学习如何进行销售管理,包括销售目标的确定、销售计划的制定、销售团队的组建和管理、销售业绩的评估等。
通过销售管理,学生可以提高销售效率和销售质量,实现销售目标。
5.客户关系管理:客户关系管理是指通过建立和维护良好的客户关系来实现企业营销目标的管理活动。
在市场营销实训中,学生需要学习如何进行客户关系管理,包括客户的分类和筛选、客户的开发和维护、客户投诉和售后服务等。
通过客户关系管理,学生可以提高客户满意度和忠诚度,促进企业与客户的长期合作关系。
市场营销实训的核心是通过实践来提高学生的市场营销能力。
在实训过程中,学生需要积极参与实际的市场营销活动,不断总结和反思,从而不断提高自己的市场营销能力。
市场营销实训报告10篇关于实训报告,则是以自身的实践活动为根据的,所排列的事例和数据都必须完全可靠,确切无误。
那么市场营销实训报告要怎么写呢?以下是作者整理的市场营销实训报告,欢迎大家鉴戒与参考!市场营销实训报告篇1通过一段时间的市场营销专业技能培训学习,使我受益匪浅,在销售方面我不敢说有了深入的了解,但通过学习使我理清了思路,找准了切入市场营销对于本来的我既陌生又熟悉。
所谓陌生,是在这之前我从没有真正意义上学习和研究过它,对它的认识仅仅是表面而已;所谓熟悉,是说市场营销从来都一直相伴在我们身边,我们去超市购物,去逛街,去商店的遇到它,市场营销显现在我们生活的各个角落!对此有一些心得和总结。
一、了解企业及产品。
二、对产品进行SWOT分析。
三、价格策略四、销售技能与推销技能。
最先要了解的就是企业的文化,经营目标,还有盈利猜测,实训中以华中期望读书社为例,华中期望读书社主要业务是图书、音像租赁,采取会员制的情势经营。
接着用SWOT法则对华中读书社的竞争性进行了分析,华中的优势主要有营销网络广泛,全国已有4000余家分店,进场门槛低,管理模式现代化,物流配送,还有实力优势。
劣势是产品数量相对还较少,正品价格没有竞争性,书籍的时效性不强。
借着建设“阅读型社会”的契机,大力进行宣传,而且有相当大的市场容量。
要挟是现有的竞争者,埋伏的竞争者,替换品的冲击,还有其他的因素如消费者活动性,工商、行政的问题。
这次实训还是我了解到相干的定价策略:(1)地区性定价策略:有按在特定的交通工具上的交货的方式定价,统一交货定价,分区定价,基点定价;(2)心理定价策略:同价定价,分割定价,名誉定价,整数定价,尾数定价,吉祥数字定价,习惯定价,招徕定价(将产品价格调解到低于价目标价格,乃至低于本钱费用,以招徕顾客增进其它产品的销售);(3)折扣定价策略:现金折扣,数量折扣,职能价格折扣,季节折扣等;(4)竞争导向定价策略:随行就市定价,限制定价策略,投标竞争定价;(5)需求鄙视定价策略:应顾客而意,应时间而意,应场合而;(6)产品组合定价策略:系列产品定价,互补产品定价,互替产品定价等。
福州大学市场营销专业“实战训练营”的理论与实践?
摘要:市场营销专业的学生,不但要掌握学科必备的理论知识,更应具备一定的实战能力。
“实战训练营”是管理学院市场营销专业正在开展的一个新兴项目,它的特色就在于理论与实践的结合。
“实战训练营”以系统的分析企业与学生的互动方式、训练目标、训练方法为前提。
本文根据福州大学市场营销专业的情况,通过调查,访问等方法然后制定相关的实战计划,帮助同学们提高自身能力。
Abstract:As a marketing students,in terms of theoretical knowledge ,a good master of strong practical ability is also very important. “Combat training camps” as management college marketing professional is launching a new project,its theory and practice of combining ways is particularly important. With students of system analysis and enterprise interactive manner,training goal,training methods become success “combat training camp” of premise. According to marketing professionals of fuzhou university,to formulating relevant practical plan,through investigation,access method help students enhance their skills.
Key words:marketing;actual combat;cooperation between school and enterprise;training pattern
一、绪论
随着高校每年不断扩招,每年从高校向社会输送的各类人才达几百万。
为了能找到一份适合自己的工作,大学生面临巨大的竞争压力。
只有具备了优势,形成独特竞争力的学生才能在就业中脱颖而出。
福州大学管理学院市场营销专业的学生同样面临着与其他学生一样的就业问题。
每年的营销专业毕业生都要应对来自全国更优秀大学这方面专业的毕业生的竞争压力。
同时,营销面向行业所具有的特殊性也使他们的就业雪上加霜,如行业的竞争性,工作的社会性,岗位的挑战性,人员素质的综合性的要求等。
总的来讲,一方面,人才多、薪酬低、要求高,导致部分学生“有业不就”;另一方面,多数学生“眼高手低”,不能适应市场的需要,就业压力大。
管理学院需要针对社会需求的特殊性,进行改革,为社会培养出具有竞争优势的营销专业毕业生。
基于此,本文通过案例实证的方法,通过研究市场营销实战训练中理论与实践的结合,帮助福州大学管理学院同学提高市场营销方面的动手能力、综合应用理论知识能力、适应社会需求的能力;并开阔学生视野,使学生通过实战提高适应商业活动的综合素质,学会在实战中发现问题、提炼问题,概括问题、解决问题的综合实力,从而深刻领悟实践与理论相结合所带来的成就与意义。
二、模式分析与启示
1.模式分析
⑴体验式教学方法
体验式教学区别于传统的传道、授业、解惑式的知识教育,它是指在教学过程中,教师以一定的理论为指导,有目的地创设教学情境。
激发学生情感,并对学生进行引导,让学生亲自去感知、领悟知识,并使这些知识在实践中得到证实。
它突出的不是对知识体系的原封不动的储存,而是融合知、情、意、行为一体的内化系统,是培养学生学会用心去体验事物的一种能力。
⑵项目教学法
项目教学是指师生通过共同实施一个完整的项目而进行的教学活动,其指导思想是将一个相对独立的任务项目交予学生独立完成。
从信息的收集、方案的设计与实施,到完成后的评价,都由学生具体负责。
项目教学法由教师根据教学内容设计一个项目任务,有利于提高学生分析问题、解决问题的能力和口头表达能力。
⑶虚拟公司运作法
虚拟公司运作法就是正式上课时先让学生自由组合组建若干个虚拟公司,并按普通公司的运作模式与方法进行运作,以便让学生较熟练掌握市场营销理论、方法与策略的教学方法。
公司运作有三个基本特点:一是以学生为中心,自主性学习为主;二是学生参加教学全过程:收集信息、制定计划、作出决策、实施计划、反馈控制、评估成果;三是教师是学习过程的组织者、咨询者和伙伴。
⑷高职能力培养目标模式
根据世界职教发展的新变化和新趋势,结合我国这些年高职教育的实践,我们对高职能力培养目标模式有了比较清晰的认识。
从能力与职业岗位关联的角度看,高职教育能力有具体职业岗位能力、专业基本能力、一般性职业能力三个层面。
这些能力通常具有多样性、可变性等特点,需要具备专门性知识、技术和其它通用的技能,它们具有在不同职业之间普遍的适用性和可迁移性的特点,具备高职能力使工作人员处于核心地位。
⑸校外实训资源分析
校外实训资源,是指学校开展实践教学、学生进行职业素质培养和专业技能训练所需的、可利用的、非学校所有的社会资源,主要包括人力、物力、财力。
简单地分类,校外实训资源大致可以分为三类:公共资源;政府掌握的资源;行业、企业所有资源。