简述动作电位的特点。
- 格式:docx
- 大小:36.50 KB
- 文档页数:1
《生理学》名词解释、简答题(部分)及参考答案第1章绪名词解释:1、兴奋性:机体感受刺激产生反应的特性或能力称为兴奋性。
2、阈值:刚能引起组织产生反应的最小刺激强度,称为该组织的阈强度,简称阈值。
3、反射:反射指在中枢神经系统参与下,机体对刺激所发生的规律性反应。
第2章细胞的基本功能名词解释:1、静息电位:是细胞末受刺激时存在于细胞膜两侧的电位差。
2、动作电位:动作电位是细胞接受适当的刺激后在静息电位的基础上产生的快速而可逆的电位倒转或波动。
3、兴奋-收缩-偶联:肌细胞膜上的电变化和肌细胞机械收缩衔接的中介过程,++是偶联因子。
称为兴奋-收缩偶联,Ca第3章血液名词解释:1、血细胞比容:红细胞占全血的容积百分比。
2、等渗溶液:渗透压与血浆渗透压相等的称为等渗溶液。
例如,0.9%NaCI溶液和5%葡萄糖溶液。
简答题:3、什么叫血浆晶体渗透压和胶体渗透压?其生理意义如何?答:渗透压指溶液中溶质分子通过半透膜的吸水能力。
晶体渗透压:概念:由晶体等小分子物质所形成的渗透压。
生理意义:对维持红细胞内外水的分布以及红细胞的正常形态和功能起重要作用。
胶体渗透压:概念:由蛋白质等大分子物质所形成的渗透压。
生理意义:可吸引组织液中的水分进入血管,以调节血管内外的水平衡和维持血容量。
4、正常人血管内血液为什么会保持着流体状态?答:因为抗凝系统和纤溶系统的共同作用,使凝血过程形成的纤维蛋白不断的溶解从而维持血液的流体状态。
5、ABO血型分类的依据是什么?答:ABO血型的分型,是根据红细胞膜上是否存在A抗原和B抗原分为A型、B 型、AB型和O型4种血型。
6、简述输血原则和交叉配血试验方法。
(增加的题)答:在准备输血时,首先必须鉴定血型。
一般供血者与受血者的ABO血型相合才能输血。
对于在生育年龄的妇女和需要反复输血的病人,还必须使供血者与受血者的Rh血型相合,以避免受血者在被致敏后产生抗Rh抗体而出现输血反应。
即使在ABO系统血型相同的人之间进行ABO输血,在输血前必须进行交叉配血试验。
生理考研之第二章——“细胞的电活动”之动作电位(一)细胞的动作电位1、在静息电位的基础上,给细胞一个适当的刺激,可触发其产生可传播的膜电位波动,称为动作电位(AP);2、锋电位:动作电位的标志;3、AP特点:1、“全或无”现象;2、不衰减传播;因为其产生的主要是“局部电流”(其幅度和波形在传播过程中始终保持不变);3、脉冲式发放。
(细胞在静息状态下→静息电位。
离子跨膜流动→膜内、外表层电荷的改变→发生膜电位波动物理学上:是以正离子的移动方向来表示电流的方向。
细胞受刺激时引起离子流动→正电荷流入膜内→内向电流→使膜内电位的负值减小→膜去极化。
反之,如果离子流动造成正电荷由胞内流出胞外,则称为外向电流。
外向电流使膜→复极化或超极化。
通常K+由胞内流出,或C1-由胞外流入胞内,都属于外向电流。
综上→动作电位的去极相是内向电流形成的,而复极相则是外向电流形成的。
离子跨膜流动的产生需要两个必不可少的因素:一是膜两侧对离子的电化学驱动力;二是膜对离子的通透性。
)4、离子的电化学驱动力=膜电位(Em)与该离子的平衡电位(Ex) 之差,即(Em-Ex);电化学驱动力是推动离子跨膜流动的力。
5、在动作电位期间,Na+平衡电位及K+平衡电位基本不变,因为每次动作电位进入胞内的Na+和流出的K+均只占胞质内离子总量的几万分之一,因此,不会显著影响膜两侧的离子浓度差。
电化学驱动力是由该离子在膜两侧溶液中的浓度和膜电位共同决定;膜两侧溶液中的浓度决定该离子的平衡电位。
驱动力的改变主要由膜电位变化而引起。
整个动作电位期间,膜电位将发生大幅度的改变,因此,膜对离子的每个瞬间的电化学驱动力也将随着膜电位的变化而发生相应变化。
6、能引发动作电位的最小刺激强度,称为阈强度(又叫阈值)。
>或=阈强度,即可触发动作电位,叫阈刺激或阈上刺激,为有效刺激;7、阈电位:能触发动作电位的膜电位临界值称为:阈电位;8、阈刺激就是:其强度刚好能使细胞的静息电位发生去极化达到阈电位水平的刺激。
动作电位特点动作电位(ActionPotentials)是神经内环节及神经细胞传导过程中发生的瞬时电位变化,也称脉冲,是神经信息传导的重要方式。
动作电位具有以下特点:一、快速发放动作电位发放过程很快,一般可在1毫秒内完成。
这一特点主要由神经内环节及神经细胞结构上的特殊因素决定。
神经内环节负责神经传递,每个神经元可以向周围神经元发出脉冲,在发送的刹那,就可以完成动作电位的发放。
二、向心、对称动作电位总是以脉冲中心为原点,向周围扩散,表现为向心发放的特点。
在细胞的传导过程中,脉冲以均匀一致的速度从脉冲源向四周扩散,扩散过程中脉冲信号振幅及速度均可保持均匀。
三、传播有范围动作电位传播范围取决于神经内环节及神经细胞结构,一般而言,1mm2的神经细胞拥有较强的脉冲传播能力,传播范围可以达到数厘米至毫米级。
四、容量无穷动作电位传递过程不会损失信息,大多数信息传播到接受端就可以保持完整,这一点使得动作电位可以被用于无线信息传播,有效地提高了信息传播效率。
五、对环境及药物有选择性动作电位受到外界环境及药物的影响,其中缺氧、过度酸碱变化、药物干扰·等都可以影响动作电位的传播及振幅,但大部分只对部分类型的药物及环境敏感,所以动作电位也有选择性的特点。
六、有高效的再发放功能动作电位拥有高效的再发放功能,即一个动作电位发送到接受端后,在规定的时间内可以反复发放,发放的脉冲振幅和传播速度都能保持不变。
这种特性使得动作电位在信息传递中能起到开关作用,这对于控制机械运动、认知加工及识别特征等都有重要作用。
以上就是动作电位的一些基本特点,它们具有很强的可靠性,是神经传导及信息传播的重要方式。
动作电位的发放速度快、传播范围宽、传输效率高,且受到外界环境及药物的影响有选择性,有着良好的应用前景。
心室肌细胞的动作电位分5期,即0期、1期、2期、3期和4期。
各期特征:0期为去极化过程,膜内电位由-90 mV迅速上升到+30 mV 左右。
主要是Na+内流所致.1期为快速复极初期,膜内电位由+30 mV快速降至0 mV左右,主要是K+外流所致.2期为平台期,膜内电位下降极为缓慢,基本停滞在0 mV 左右,形成平台状.此期是心室肌动作电位的主要特征,主要是Ca2+缓慢内流与少量K+外流所致.3期为快速复极末期,膜内电位由0 mV快速下降到原来的-90 mV,由K+外流所致.4期为静息期,膜电位维持在静息电位水平.此期离子泵活动增强,将动作电位期间进入细胞内的Na+、Ca2+泵出,外流的K+摄回.使细胞内、外离子分布恢复到兴奋前的状态. 1、除极过程(0期):膜内电位由静息状态时的-90mV上升到-20mV~+30mV,膜两侧由原来的极化状态转变为反极化状态,构成了动作电位的上升支,此期又称为0期。
历时仅1~2ms。
其正电位部分成为超射。
形成机制:当心室肌细胞受到刺激产生兴奋时,首先引起钠离子通道的部分开放和少量钠离子内流,造成膜部分计划,当去极化到阈电位水平(-70mV)时,膜上钠离子通道被激活而开放,出现再生性钠离子内流。
于是钠离子顺电-化学梯度由膜外快速进入膜内,进一步使膜去极化、反极化,膜内电位由静息时的-90mV急剧上升到+30mV。
决定0期除极化的钠离子通道是一种快通道,激活迅速、开放速度快,失活也迅速。
当膜去极化到0mV左右时,钠离子通道就开始失活而关闭,最后终止钠离子的继续内流。
2、复极过程:当心室肌细胞去极化达到顶峰后,立即开始复极,但复极过程比较缓慢,可分为4期: 1)快速复极初期(1期):心肌细胞膜电位在除极达到顶峰后,有+30mV迅速下降至0mV,形成复极1期,历时约10ms,并与0期除极构成了锋电位。
形成机制:钠离子的通透性迅速下降,钠离子内流停止。
同时膜外钾离子快速外流,形成瞬时性钾离子外向电流,膜内电位迅速降低,与0期构成锋电位。
动作电位的四个特点
动作电位是神经元在传递信息时产生的一种电信号,它的特点包括以下四个方面:
1. 快速性:动作电位的传递速度很快。
在哺乳动物中,通常是每秒几米到几十米。
这种快速的传递速度对于神经元之间的高效沟通和身体的迅速反应至关重要。
2. 电位上升和下降阶段:动作电位分为上升阶段和下降阶段。
上升阶段是指电位从负值迅速上升到正值的过程,而下降阶段则是指电位从正值缓慢下降到负值的过程。
这两个阶段的时间和振幅差异很大,上升阶段通常只有几毫秒,而下降阶段则需要几十毫秒。
3. 阈值刺激:动作电位的产生需要足够的刺激,也就是达到一定的阈值。
一旦达到了阈值,就会触发动作电位的产生和传递。
这个阈值是由神经元的特性决定的,而不同的神经元有不同的阈值。
4. 传导方向:动作电位的传导方向通常是由树突到轴索末梢,沿着轴突传递到突触。
传导的方向与突触的种类有关,有些神经细胞的突触是只传递单向的,而有些则是双向传递的。
这种传导方向的差异是造成神经元间信息传递效率差异的原因之一。
总体而言,动作电位的快速、上升和下降阶段、阈值刺激和传导方向
是它的四个主要特点。
了解动作电位的特点对于理解神经元传递信息
的过程,以及一些与神经系统有关的疾病的发生机制具有重要的意义。
心室肌细胞动作电位的主要特点首先,心室肌细胞动作电位由去极化和复极化两个过程五个时期组成:0 期(快速去极化期)、1 期(快速复极化初期)、2 期(平台期)、3 期(快速复极化末期)以及4 期(完全复极化期,或静息期)。
0 期去极化主要由钠内向电流(INa) 引起。
瞬时外向电流(Ito ) 是引起心室肌细胞1 期快速复极的主要跨膜电流,其主要离子成分是K+。
在2 期早期,L型钙通道介导的Ca2+的内流和IK(延迟整流钾通道)介导的K+的外流处于平衡状态,膜电位保持于零电位上下。
随着时间的推移,钙通道逐渐失活,K+外流逐渐增加,缓慢地复极,形成2 期晚期。
3 期的离子流主要是外向电流。
IK的逐渐加强是促进复极的重要因素, IK1对3 期复极也起明显作用,它在复极化至-60mV 左右时开始加强,加速了3 期的终末复极化。
4 期膜电位虽已恢复到静息水平,但并不意味着各种离子流的停息。
由于在动作电位期间发生了各种离子流,只有将动作电位期间进入细胞内的Na+和Ca2+排出细胞,而使流出细胞的K+回到胞内后才能恢复细胞内外离子的正常水平,保持心肌细胞的正常兴奋性。
其次,窦房结细胞的动作电位属慢反应电位,其动作电位形状与心室肌等快反应电位很不相同。
其特征为:动作电位去极化速度和幅度较小,很少有超射,没有明显的1 期和平台期,只有0 、3 、4 期,而4期电位不稳定,最大复极电位绝对值小。
在3 期复极完毕后就自动地产生去极化,使膜电位逐渐减小,即发生4 期自动去极化。
当去极达阈电位水平时即可爆发动作电位。
由于窦房结P 细胞膜缺乏钠内向电流(INa)通道,其动作电位0 期的产生则主要依赖ICa-L。
窦房结P 细胞缺乏Ito通道,因此其动作电位无明显的1 期和2 期,0 期去极化后直接进入3 期复极化过程,其复极化主要依赖IK来完成,IK 的激活不仅使动作电位复极,并且使之达到最大复极电位水平。
IK 的进行性衰减是窦房结细胞4 期自动去极化的重要离子基础之一,除此之外,If的进行性增强以及ICa-T也在4期自动去极过程中发挥一定作用。
心室肌细胞动作电位的主要特点是()。
A.动作电位去极相有超射现象
B.复极时间长于去极时间
C.有复极2期平台期
D.有明显的4期自动去极化
E.动作电位的总时间长于骨骼肌
正确答案
C
解析
心室肌细胞动作电位的特征是复极化时间长,可分为五期,其形成原理为:①0期是心室肌细胞受刺激后细胞膜上少量Na+内流,当除极达到阈电位时,膜上Na+通道大量开放,大量Na+内流使细胞内电位迅速上升形成动作电位的上升支;②1期主要是由K+外流造成膜电位迅速下降;③2期主要是Ca2+和Ca2+缓慢内流,抵消了K+外流引起的电位下降,使电位变化缓慢,基本停滞于OmV形成平台;④3期是由K+快速外流形成的;⑤4期是通过离子泵的主动转运,从细胞内排出Na+和Ca2+,同时摄回K+,细胞内外逐步恢复到兴奋前静息时的离子分布.。
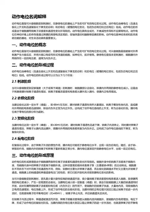
动作电位名词解释动作电位是指可兴奋细胞受到刺激时,在静息电位的基础上产生的可扩布的电位变化过程。
动作电位由峰电位(迅速去极化上升支和迅速复极化下降支的总称)和后电位(缓慢的电位变化,包括负后电位和正后电位)组成。
动作电位的形成是由于细胞膜两侧离子浓度差和通透性变化所导致的。
动作电位具有全或无、不衰减性传导和不应期等特点。
动作电位在神经纤维上的传导是通过跨膜的局部电流实现的,受轴突直径和髓鞘等因素的影响。
动作电位是神经系统和肌肉系统功能的基础,对生命活动具有重要意义。
一、动作电位的概念动作电位是指可兴奋细胞受到刺激时,在静息电位的基础上产生的可扩布的电位变化过程。
可兴奋细胞是指能够对外界刺激产生兴奋反应,并将兴奋以电信号形式传递的细胞,如神经元、肌纤维等。
静息电位是指未受刺激时,细胞膜内外两侧存在一定的电压差,通常为内负外正。
二、动作电位的形成过程动作电位由峰电位(迅速去极化上升支和迅速复极化下降支的总称)和后电位(缓慢的电位变化,包括负后电位和正后电位)组成。
动作电位的形成过程可以分为以下几个阶段:2.1 刺激阶段当可兴奋细胞受到足够强度(大于或等于阈值)的刺激时,细胞膜部分去极化,即膜内外两侧的静息电位减小。
这是由于刺激使膜对钠离子通透性增加,钠离子顺着浓度差和电势差从膜外流入膜内,使膜内正电荷增加。
2.2 去极化阶段当膜去极化达到一定水平(阈值),即-55mV左右时,膜对钠离子通透性突然大量增加,钠离子爆发性地内流,造成膜内外两侧的电势差迅速倒转,即由内负外正变为内正外负。
这构成了动作电位曲线的上升支,称为去极化阶段。
膜内电位高于零电位的部分称为超射。
2.3 复极化阶段当膜内电位达到一定水平(峰值),即+30mV左右时,膜对钠离子通透性迅速下降,钠离子内流停止,同时膜对钾离子通透性增加,钾离子从膜内流出膜外,使膜内外两侧的电势差恢复为内负外正。
这构成了动作电位曲线的下降支,称为复极化阶段。
2.4 后电位阶段在复极化过程中,由于钾离子外流的惯性作用,膜内电位可能低于静息电位水平,出现一段负后电位。
心室肌细胞动作电位的主要特点心肌细胞又称心肌纤维,有横纹,受植物性神经支配,属于有横纹的不随意肌,具有兴奋收缩的能力。
呈短圆柱形,有分支,其细胞核位于细胞中央,一般只有一个。
各心肌纤维分支的末端可相互连接构成肌纤维网。
广义的心肌细胞包括组成窦房结、房内束、房室交界部、房室束(即希斯束)和浦肯野纤维等的特殊分化了的心肌细胞,以及一般的心房肌和心室肌工作细胞。
心室肌细胞动作电位的主要特点是:A去极化过程快B、有快速复极初期C、形成2期平台D、3期复极化快心室肌细胞动作电位的特征是复极化时间长,可分为五期,其形成原理为:①0期是心室肌细胞受刺激后细胞膜上少量Na+内流,当除极达到阈电位时,膜上Na+通道大量开放,大量Na+内流使细胞内电位迅速上升形成动作电位的上升支;②1期主要是由K+外流造成膜电位迅速下降;③2期主要是Ca2+和Ca2+缓慢内流,抵消了K+外流引起的电位下降,使电位变化缓慢,基本停滞于OmV形成平台;④3期是由K+快速外流形成的;⑤4期是通过离子泵的主动转运,从细胞内排出Na+和Ca2+,同时摄回K+,细胞内外逐步恢复到兴奋前静息时的离子分布.1.心肌细胞为短柱状,一般只有一个细胞核,而骨骼肌纤维是多核细胞。
心肌细胞之间有闰盘结构。
该处细胞膜凹凸相嵌,并特殊分化形成桥粒,彼此紧密连接,但心肌细胞之间并无原生质的连续。
心肌组织过去曾被误认为是合胞体,电子显微镜的研究发现心肌细胞间有明显的隔膜,从而得到纠正。
心肌的闰盘有利于细胞间的兴奋传递。
这一方面由于该处结构对电流的阻抗较低,兴奋波易于通过;另方面又因该处呈间隙连接,内有15~20埃的嗜水小管,可允许钙离子等离子通透转运。
因此,正膜电位图心房肌或心室肌细胞虽然彼此分开,但几乎同时兴奋而作同步收缩,大大提高了心肌收缩的效能,功能上体现了合胞体的特性,故常有“功能合胞体”之称。
2.心肌细胞的细胞核多位于细胞中部,形状似椭圆或似长方形,其长轴与肌原纤维的方向一致。
nav1.8形成的动作电位特点钠电压门激活和失活钠电压门激活:当膜电位低于静息电位(-65 mV 左右)时,钠电压门处于关闭状态。
当膜电位去极化到阈值电位(-55 mV 左右)时,部分钠电压门开始打开。
随着膜电位进一步去极化,越来越多的钠电压门打开。
钠离子通过打开的钠电压门涌入细胞,导致动作电位的上升锋。
钠电压门失活:钠电压门激活后,它会迅速进入失活状态。
失活过程比激活过程快,并且在动作电位上升锋的峰值电位附近发生。
处于失活状态的钠电压门无法再被激活,直到膜电位复极化。
失活过程阻止了钠离子持续涌入细胞,从而限制了动作电位的持续时间。
动作电位上升锋和峰值动作电位的上升锋是由钠离子涌入引起的快速去极化。
动作电位的峰值电位是膜电位达到的最大正值,通常为 +40 mV 左右。
峰值电位是由钠离子涌入和钾离子外流的平衡决定的。
钾电压门激活和失活钾电压门激活:当膜电位去极化到阈值电位时,钾电压门开始打开。
随着膜电位进一步去极化,越来越多的钾电压门打开。
钾离子通过打开的钾电压门外流细胞,导致动作电位的复极化。
钾电压门失活:钾电压门在动作电位峰值电位附近失活。
失活过程阻止了钾离子持续外流细胞,从而延长了动作电位。
动作电位复极化和超极化动作电位的复极化是由钾离子外流引起的。
膜电位复极化到静息电位以下,称为超极化。
超极化是由钠-钾泵的活性增加引起的,该泵将钠离子泵出细胞,并将钾离子泵入细胞。
折返期绝对折返期是动作电位期间,膜无法产生另一个动作电位的时间段。
绝对折返期由钠电压门的失活阶段决定。
相对折返期是动作电位后,膜对刺激更敏感的时间段。
相对折返期由钾电压门的失活阶段决定。
不同类型动作电位的特点不同类型的钠电压门和钾电压门在不同类型的神经元中表达。
这些差异导致了动作电位的不同特点,例如动作电位持续时间、峰值电位和折返期。
例如,快速钠电压门产生快速的动作电位,而慢速钠电压门产生较慢的动作电位。
慢反应细胞动作电位特点英文回答:Slow-Responding Cell Action Potential Characteristics.Slow-responding cells, also known as type II or S cells, exhibit a distinct pattern of action potential known as the "slow response." This pattern is characterized by a slower rate of depolarization and repolarization compared to fast-responding cells, or type I or F cells. The slow responseis attributed to the presence of specific ion channels and pumps in the cell membrane.The following are key characteristics of slow-responding cell action potentials:1. Slower Depolarization Rate: The depolarization phase of the slow response is more gradual compared to the fast response. This is due to the slower influx of sodium ions (Na+) through voltage-gated sodium channels.2. Plateau Phase: After the peak depolarization, slow-responding cells often exhibit a plateau phase, where the membrane potential remains relatively constant. This plateau is caused by a balance between continued sodium influx and increased potassium efflux (K+).3. Slower Repolarization Rate: The repolarization phase of the slow response is also slower than the fast response. This is due to the delayed inactivation of voltage-gated sodium channels and the activation of voltage-gated potassium channels.4. After-Hyperpolarization: Following therepolarization phase, slow-responding cells may experience an after-hyperpolarization, where the membrane potential becomes more negative than the resting potential. Thisafter-hyperpolarization is mediated by the activation of hyperpolarization-activated cation channels.5. Higher Threshold: Slow-responding cells typically have a higher threshold for action potential generationcompared to fast-responding cells. This means that they require a stronger stimulus to reach the threshold and trigger an action potential.6. Longer Refractory Period: The refractory period, during which the cell is unable to generate another action potential, is longer in slow-responding cells. This longer refractory period limits the firing frequency of these cells.7. Frequency Adaptation: Slow-responding cells exhibit frequency adaptation, where the firing rate decreases with prolonged stimulation. This adaptation is due to the cumulative effect of the after-hyperpolarization, which inhibits subsequent action potentials.8. Calcium Influx: Slow-responding cells often have voltage-gated calcium channels that are activated during the plateau phase of the action potential. This influx of calcium ions plays a role in various cellular processes, including neurotransmitter release and gene expression.Slow-responding cell action potentials are found in a variety of neurons, including those in the brainstem,spinal cord, and sensory regions. These cells playimportant roles in processing and integrating sensory information, regulating motor activity, and controlling bodily functions.中文回答:慢反应细胞动作电位特征。
自律细胞动作电位的特征主要包括以下几点:
0期除极:这是自律细胞动作电位的最早期阶段,在此阶段,细胞膜的电位由静息状态迅速转变为激活状态,形成一个快速的除极波,标志着动作电位的开始。
1期快速复极:在0期除极达到峰值后,细胞膜的电位迅速回到0mV左右,这个阶段被称为1期快速复极。
这一阶段的复极化速度非常快,通常与Na+通道的快速失活有关。
2期缓慢复极:在1期快速复极后,细胞膜的电位会进入一个相对较长的平台期,即2期缓慢复极。
这个阶段的复极化速度较慢,通常与Ca2+和K+通道的激活有关。
3期快速复极:在2期缓慢复极达到平台期后,细胞膜的电位会迅速回到静息电位水平,这个阶段被称为3期快速复极。
这一阶段的复极化速度较快,通常与Ca2+和K+通道的快速失活有关。
4期自动除极:这是自律细胞动作电位的最大特点之一,在3期快速复极结束后,细胞膜的电位并没有稳定在静息电位水平,而是会继续缓慢地向负方向移动,形成一个自动除极波。
这个阶段的除极化速度较慢,通常与Ca2+和K+通道的缓慢激活有关。
总的来说,自律细胞动作电位的特征主要表现为快速、节律性的除极化和复极化过程,这些特征使得自律细胞能够自主地产生节律性的兴奋和传导。
生理学习题绪言一、名词解释1.反射2.神经调节3.体液调节4.反馈5.负反馈6.正反馈二、填空题1.观察马拉松赛跑时心脏活动和呼吸的变化属_______水平研究。
2.在中枢神经系统参与下,机体对刺激作出有规律的反应称_______。
3.激素或代谢产物对器官功能进行调节,这种方式称_______。
4.生理学的动物实验方法可分为_______和_______。
5.生理功能的自动控制方式为反馈,它可分为_______和_______。
6.体内在进行功能调节时,使控制部分发放信息加强,此称_______。
7.维持稳态的重要途径是_______反馈调节。
8.体液调节是通过_______完成的。
三、判断题1.生命活动的基本特征主要有新陈代谢、兴奋性等。
( )2.破坏中枢神经系统,将使反射消失。
( )3.条件反射和非条件反射,都是种族所共有的,生来就具备的反射活动。
( )4.自身调节需要神经中枢参与完成。
( )5.在取消了器官的神经调节和体液调节后,将丧失调节能力。
( )6.破坏中枢神经系统,将使反应消失。
( )四、各项选择题(一)单项选择1. 关于反射,下述哪项是错误的( )A.是机体在神经中枢参与下发生的反应B.可分为条件反射和非条件反射两种C.机体通过反射,对外界环境变化作出适应性反应D.没有大脑,就不能发生反射2. 以下哪项不属于反射弧的环节( )A.突触B.中枢C.效应器D.外周神经3. 躯体运动神经属于( )A.传入神经B.中枢C.传出神经D.效应器4. 关于体液调节,下述哪项是错误的( )A.体液调节不受神经系统的控制B.通过化学物质来实现C.激素所作用的细胞称为激素的靶细胞?D.体液调节不一定都是全身性的5. 自主神经系统对于心血管系统是( )A.控制系统B.受控系统C.控制信息D.反馈信息6. 心血管系统是自主神经系统的( )A.控制系统B.受控系统C.控制信息D.反馈信息7. 迷走神经传出纤维的冲动可看作是( )A.控制系统B.受控系统C.控制信息D.反馈信息8. 动脉壁上的压力感受器感受动脉血压变化,使相应的传入神经产生动作电位可看作( ) A.控制系统B.受控系统C.控制信息D.反馈信息9. 正反馈调节的作用是使( )A.人体血压稳定B.人体体液理化特性相对稳定C.人体活动按某一固定程序进行,到某一特定目标D.体内激素水平不致过高10. 下列生理过程中,属于负反馈调节的是( )A.排尿反射B.排便反射C.血液凝固D.减压反射11. 在人体功能调节中,处于主导地位的是( )A.全身性体液调节B.自身调节C.神经调节D.局部性体液调节12. 条件反射的特征是( )A.种族遗传B.先天获得C.数量较少D.个体在后天生活中形成13. 体液调节的特点是( )A.迅速B.准确C.持久D.短暂14. 排尿反射是( )A.自身调节B.负反馈调节C.体液调节D.正反馈调节(二)多项选择1. 下列各项叙述,属于条件反射的是( )A.刺激性质与反应之间的关系不固定,灵活可变B.刺激性质与反应之间的关系由种族遗传决定C.需后天学习获得D.数量有限,比较恒定、少变或不变E.反射活动的适应性比较有限2. 神经调节的特点是( )A.出现反应迅速B.局限而精确C.作用持续时间较长D.作用范围广泛E.适于缓慢进行的一些生理过程的调节3. 属于条件反射的有( )A.食物入口引起唾液分泌B.沙粒入眼引起流泪C.望梅止渴D.叩击髌腱引起小腿伸直E.谈起美食引起唾液分泌4. 以下何属细胞、分子水平的研究( )A.心脏生物电现象的原理B.突触传递的原理C.肌肉收缩的原理D.缺氧时肺通气的变化E.运动时心功能的变化5. 有关神经调节的叙述正确的是( )A.反应速度慢B.参与维持机体的稳态C.作用范围广D.持续时间短E.反应迅速而准确6. 反射弧组成包括( )A.效应器B.感受器C.传出神经D.神经中枢E.传入神经7. 属于非条件反射的有( )A.雏鸡出壳就能啄食B.沙粒入眼就眨眼流泪C.新生儿嘴唇触及乳头便会吸吮D.学生听见上课铃声就立即进教室E.看见酸梅唾液立即分泌五、简述题1.生理学研究大致分为哪几个水平?2.简述负反馈及其生理意义。
简述动作电位的特点。
动作电位是神经元细胞膜上的一种电信号,在神经元通过化学或物理刺激后产生。
它具有以下特点:
1. 具有阈值:只有当神经元细胞膜上的电荷达到一定的阈值时,才能产生动作电位。
2. 具有全或无性:如果神经元细胞膜电荷超过阈值,就会产生完整的动作电位。
否则,不会产生任何电位。
3. 快速和瞬时性:动作电位的持续时间通常很短,只有几毫秒。
然而,它的频率可以很高,每秒数百次甚至更多。
4. 不受刺激强度的影响:只要刺激引发了电荷变化超过了阈值,动作电位就会发生。
因此,刺激强度的大小并不影响动作电位的幅度和持续时间。
5. 可通过传导传递:动作电位可以沿着神经元轴突传播,因此可以快速地将信号传递到其他神经元或肌肉。
总的来说,动作电位是神经元通讯的基础,是神经传递中的一种关键信号,具有快速、短暂、有效等特点。