篮球场平面图及尺寸介绍
- 格式:doc
- 大小:237.00 KB
- 文档页数:3
篮球场平面图1. 简介篮球场平面图是用来展示篮球场地的布局和细节的图示,包括场地的尺寸、标线、设施等信息。
本文将以Markdown文本格式为您呈现篮球场平面图的详细内容。
2. 篮球场尺寸和标线篮球场的尺寸和标线是按照国际篮球联合会(FIBA)的规定进行设计的。
篮球场的尺寸为28米(长)× 15米(宽),其中包括了三分线、罚球线、中线和内线等标线的设置。
具体标线的位置和尺寸如下:•中线:将场地分为两半,连接了两个底线的中间点。
•罚球线:位于离两个篮筐最近的边线,距离底线5.8米。
•三分线:位于离篮筐最远的边线,距离篮筐6.75米。
•内线:位于离篮筐最近的内圆,半径为1.25米。
3. 篮球场设施篮球场除了标线之外,还包括了一些必要的设施,以便于比赛的进行和观众的观赛。
•篮筐:篮球场上常见的篮筐为固定式篮筐,位于场地的两个短边上,高度为3.05米。
•篮板:篮筐下方的篮板通常是透明玻璃制成,用于支撑篮球和保护篮筐。
•计分牌:一般会在场地的一侧设置计分牌,用来显示比赛的得分和时间等信息,以方便观众和参赛队伍的掌握比赛进程。
4. 其他设施除了必要的篮球场设施之外,还有一些其他设施可以在篮球场周围设置,以增加场地的功能和舒适度。
•看台:用来容纳观众的看台可以设置在场地的一侧或两侧,可以有多层次的观众席位,以容纳更多的观众。
看台通常会设置好的座椅,以便观众能够舒适地观看比赛。
•更衣室:供参赛队伍更衣和整理装备的地方,一般会设置在离篮球场不远的地方,方便球员在比赛前后进行换装。
•教练席:专门为教练设置的位置,通常可以放置几张椅子,并有一个看板用于指挥比赛。
•照明设施:为了保证篮球场在夜间比赛或者阴天的时候也能有足够的光照,一般会在篮球场的上方设置照明设施。
5. 总结篮球场平面图展示了篮球场地的布局和细节,包括了篮球场的尺寸、标线和设施等方面的信息。
了解篮球场平面图可以帮助运动员、教练和观众更好地理解篮球场地的规格和配置,有助于在比赛中提高比赛质量和观赛体验。
2010最新篮球场地标准尺寸及规则篮球场标准尺寸,篮球场标准尺寸图,篮球场尺寸图如下所述:2010年10月1日实施的国际篮球场标准尺寸比赛场地图图一标准篮球场地尺寸(如下图)图(如下图)二限制区1.禁区由现在的梯形改为长方形宽4.9米长度(罚球线到端线)仍为5.8米。
2.禁区内小半圆1.25米为「合法冲撞免责区」3.罚球区占位间隔不变,每格85公分、中立区40公分、其它10公分。
国际篮球规则2010年10月篮球场规格一、前言全世界篮球比赛场地,除了美国大学篮球N.C.A.A比赛场馆以及美国职业篮球N.B.A场地之外,2010年10月1日以后将要进行重大变革,沿用60年以上的篮球场禁区规格,将由现在的禁区梯形面积,改为禁区长方型面积,虽然篮球场的长宽仍然维持长28米、宽15米。
但是三分线的长度,将由现行的6米25公分,加长到6米75公分。
这项变动使得国际篮球规则场地部分,已经相似于美国职业篮球N.B.A比赛场地,无疑的对于篮球比赛场地一直无法统一的问题逐渐克服!国际篮球总会F.I.B.A在2008年4月25日于北京召开中央委员会议,由秘书长鲍曼主持,会中通过两项决议:一是2008年10月1日起修订实施的新规则,二是2010年10月1日起要执行新一波的篮球规则,其中涉及到篮球场内禁区形状以及三分线的变动。
从规则修订的内容来看,国际篮球规则无疑的已经逐渐向美国职业篮球比赛N.B.A的规则靠拢,对篮球比赛的而言,具有正面的意义与效果,毕竟全球各地在美国N.B.A球季当中,有许多篮球观众都在收看美国N.B.A 篮球赛,因此对从事篮球运动球员或观众,在规则逐步整合当中,能够透过电视教育,更能充分了解规则的执行。
二、2008年10月1日国际篮球规则变动说明一、球员不得在球衣内穿着有袖圆领衫T恤。
二、当球员持球倒地或是滑行时,不再视为违例。
但是翻滚或是地上接球再站立起来仍是违例。
三、球员从后场推进运球,必须双脚以及篮球都通过中场线,算进入前场。
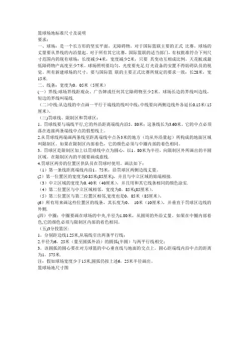
篮球场地标准尺寸及说明要求:一、球场:是一个长方形的坚实平面,无障碍物。
对于国际篮联主要的正式比赛,球场的丈量要从界线的内沿量起。
对于所有其它比赛,国际篮联的适当部门,有权批准符合下列尺寸范围内的现有球场:长度减少4米,宽度减少2米,只要其变动互相成比例。
天花板或最低障碍物产高度至少7米。
球场照明要均匀,光度要充足.灯光设备的安置不得妨碍队员的视觉。
所有新建球场的尺寸,要与国际篮联的主要正式比赛所规定的要求一致:长28米,宽15米.二、线条:宽度为0。
05米(5厘米)(一)界线:球场界线距观众、广告牌或任何其它障碍物至少2米。
球场长边的界线叫边线,短边的界线叫端线.(二)中线:从边线的中点画一平行于端线的线叫中线;中线要向两侧边线外各延长0.15米(15厘米)。
(三)罚球线、限制区和罚球区:1。
罚球线要与端线平行,它的外沿距离端线内沿5。
80米;这条线长为3.60米。
它的中点必须落在连接两条端线中点的假想线上。
2.从罚球线两端画两条线至距离端线中点各3米的地方(均从外沿量起)所构成的地面区域叫限制区。
如果在限制区内部着色,它的颜色必须与中圈内部的着色相同。
3。
罚球区是限制区加上以罚球线中点为圆心,以1。
80米为半径,向限制区外所画出的半圆区域。
在限制区内的半圆要画成虚线.4.罚球区两旁的位置区供队员在罚球时使用。
画法如下:(1)第一条线距离端线内沿1。
75米,沿罚球区两侧边线丈量。
(2)第一位置区的宽度为0.85米(85厘米),并且与中立区域的始端相接.(3)中立区域的宽度为0. 40米(40厘米),并且用和其它线条相同的颜色涂实.(4)第二位置区与中立区域相邻,宽度为0。
85米(85厘米)。
(5)第三位置区与第二位置区相邻,宽度也是0。
85米(85厘米)。
(6)所有用来画这些位置区的线条,其长度为0。
10米(10厘米),并垂直于罚球区边线的外侧.(四)中圈:中圈要画在球场的中央,半径为1.80米,从圆周的外沿丈量。
标准篮球场尺寸图学篮球,当然篮球的基础知识也是不能少的,在篮球场上打篮球,对于篮球场的正确认识才能更好的掌握方位,进行投球跟对手之间的竞争。
那么标准篮球场尺寸是多少呢?厦门跟厦门篮球培训小编一起来看看,厦门篮球培训基础知识:标准篮球场尺寸图。
国际篮联标准:篮球场地长28 米,宽15 米,篮圈下沿距地面3.05 米。
1.篮球场地标准尺寸图1:2.篮球场地标准尺寸图2:3.篮球场地标准尺寸图3:标准篮球场尺寸图限制区1.禁区由现在的梯形改为长方形宽4.9 米长度(罚球线到端线)仍为5.8 米。
2.禁区内小半圆1.25 米为「合法冲撞免责区」3.罚球区占位间隔不变,每格85 公分、中立区40 公分、其它10 公分。
厦门篮球培训:厦门追锋体育篮球培训课程简介6 阶段:一二年级;三四年级;五六年级;七八年级;九十年级;十一十二年级3+1 级:初级(适合篮球零基础学员,每节课1.5 小时,半场训练)中级(学完初级15-25 课时,每节课1.5 小时,全场训练)高级(学完中级15-25 课时,每节课2 小时,全场训练)一二年级(团体运动启蒙,每节课1.5 小时,半场训练)不同阶段不同级别设置相应的训练体系。
训练体系小班制:每班一二年级最多10 人;三四年级最多12 人;五六年级最多14 人;七年级以上每班最多16 人。
两教练:每班均配有主教练和助理教练。
趣味性:积累了丰富的篮球训练游戏。
实用性:经历初级阶段,掌握基础的篮球技术,同时学会进行全场比赛。
培训地点五缘湾篮球馆、B4 篮球馆、福隆篮球馆、萝欧篮球馆、湖里篮球场、集美水产学院篮球馆咨询电话:xxxxxxxtips:感谢大家的阅读,本文由我司收集整编。
仅供参阅!。
1.篮球场地标准尺寸图1:
2.篮球场地标准尺寸图2:
3.篮球场地标准尺寸图3:
1.球场比赛区尺寸, 28x15米(不含线宽), 天花板或最低障碍不小于7米;
2.界线, 线外2米内不得有观众、广告牌、或其他障碍物。
长线叫边线即28米线, 短线叫端线即15米线, 线宽5cm。
3.中圈, 半径1.8米, 从圆周外沿计算, 前场圈、后场圈与之相同, 中线两端各延长15cm。
4、3分区, 以篮圈垂直地面的交点为圆心, 以6.25米为半径, 各划半圆弧线, 端线内沿中点距圆心为1.575米。
5. 限制区, 罚球线
(1)从罚球线两端划两条线至距离端线的中点各3米的地方, (均从线外沿量起)叫——限制区。
(2)罚球区是限制区加上以罚球线为圆心, 以1.8米为半径的半圆区域, 在限制区的半圆, 应划虚线, 罚球线距离端线外沿是5.8米, 长为3.6米。
(3)第一条线离端线内沿1.75米, 第一位置区宽度为0.85米, 其旁是0.3米的中立区域, 2、3位置区均为0.85米宽, 分位线高0.1米, 宽0.05米, 与罚球区边线垂直。
6、缓冲区, 一般边线2米, 端线1米。
篮球场地标准尺寸及说明要求:一、球场:是一个长方形的坚实平面,无障碍物。
对于国际篮联主要的正式比赛,球场的丈量要从界线的内沿量起。
对于所有其它比赛,国际篮联的适当部门,有权批准符合下列尺寸范围内的现有球场:长度减少4米,宽度减少2米,只要其变动互相成比例。
天花板或最低障碍物产高度至少7米。
球场照明要均匀,光度要充足。
灯光设备的安置不得妨碍队员的视觉。
所有新建球场的尺寸,要与国际篮联的主要正式比赛所规定的要求一致:长28米,宽15米。
二、线条:宽度为0.05米(5厘米)(一)界线:球场界线距观众、广告牌或任何其它障碍物至少2米。
球场长边的界线叫边线,短边的界线叫端线。
(二)中线:从边线的中点画一平行于端线的线叫中线;中线要向两侧边线外各延长0.15米(15厘米)。
(三)罚球线、限制区和罚球区:1.罚球线要与端线平行,它的外沿距离端线内沿5.80米;这条线长为3.60米。
它的中点必须落在连接两条端线中点的假想线上。
2.从罚球线两端画两条线至距离端线中点各3米的地方(均从外沿量起)所构成的地面区域叫限制区。
如果在限制区内部着色,它的颜色必须与中圈内部的着色相同。
3.罚球区是限制区加上以罚球线中点为圆心,以1.80米为半径,向限制区外所画出的半圆区域。
在限制区内的半圆要画成虚线。
4.罚球区两旁的位置区供队员在罚球时使用。
画法如下:(1)第一条线距离端线内沿1.75米,沿罚球区两侧边线丈量。
(2)第一位置区的宽度为0.85米(85厘米),并且与中立区域的始端相接。
(3)中立区域的宽度为0. 40米(40厘米),并且用和其它线条相同的颜色涂实。
(4)第二位置区与中立区域相邻,宽度为0.85米(85厘米)。
(5)第三位置区与第二位置区相邻,宽度也是0.85米(85厘米)。
(6)所有用来画这些位置区的线条,其长度为0. 10米(10厘米),并垂直于罚球区边线的外侧。
(四)中圈:中圈要画在球场的中央,半径为1.80米,从圆周的外沿丈量。
标准篮球场的画法及其平面图尺寸国际篮联标准:整个篮球场长28米,宽15米(长宽比为28:15)。
篮圈下沿距地面3.05米。
一、球场:是一个长方形的坚实平面,无障碍物。
对于国际篮联主要的正式比赛,球场的丈量要从界线的内沿量起。
如果长度减少4米,则宽度减少2米,只要其变动互相成比例。
天花板或最低障碍物高度至少7米。
球场照明要均匀,光度要充足。
灯光设备的安置不得妨碍队员的视觉。
二、线条:宽度为0.05米(即5厘米)界线:球场界线距观众或其它任何障碍物至少2米。
球场长边的界线叫边线,短边的界线叫端线。
中线:连结两边线的中点并向两条边线外侧各延伸0.15米的线叫中线。
罚球线、限制区和罚球区:1.罚球线要与端线平行。
罚球线的外沿距离端线的内沿5.80米;这条线长为3.60米。
它的中点必须落在连接两条端线中点的假想中轴线上。
2.从罚球线两端各画一条线与端线相交(相交处其外沿距端线中点各3米),这两条线与端线、罚球线所围成的地面区域叫限制区。
如果在限制区内部着色,它的颜色必须与中圈内部的着色相同。
3.罚球区是限制区加上以罚球线中点为圆心,1.80米长为半径,向限制区外所画出的半圆所构成的区域(在限制区内的半圆要画成虚线)。
4.罚球区两旁的位置区域是供队员在罚球时使用。
画法如下:(1)第一条线距离端线内沿1.75米,沿罚球区两侧边线丈量。
(2)第一位置区的宽度为0.85米,并且与中立区域的始端相接。
(3)中立区域的宽度为0.40米,并且用和其它线条相同的颜色涂实。
(4)第二位置区与中立区域相邻,宽度为0.85米。
(5)第三位置区与第二位置区相邻,宽度也是0.85米。
(6)所有用来画这些位置区的线条,其长度为0.10米,并垂直于罚球区的边线。
中圈:中圈要画在球场的中央,半径为1.80米(从圆心到圆周的外沿)。
如果在中圈内部着色,它的颜色必须与限制区内部的着色相同。
3分投篮区:1.从端线内沿引出两条长1.575米且平行于边线的线段(其外沿距边线外沿1.25米);2.以端线内沿中点沿中轴线向场内延伸 1.575米处(即篮圈正中心的射影)为圆心,6.25米长为半径画半圆(量至圆弧外沿)与两平行线段相接构成3分投篮区。
标准篮球场一、球场尺寸:是一个长方形的坚实平面,无障碍物。
对于国际篮联主要的正式比赛,球场的丈量要从界线的内沿量起。
对于所有其它比赛,国际篮联的适当部门,有权批准符合下列尺寸范围内的现有球场:长度减少4米,宽度减少2米,只要其变动互相成比例。
天花板或最低障碍物产高度至少7米。
球场照明要均匀,光度要充足。
灯光设备的安置不得妨碍队员的视觉。
所有新建球场的尺寸,要与国际篮联的主要正式比赛所规定的要求一致:长28米,宽15米。
二、线条:宽度为0.05米(5厘米)(一)界线:球场界线距观众、广告牌或任何其它障碍物至少2米。
球场长边的界线叫边线,短边的界线叫端线。
(二)中线:从边线的中点画一平行于端线的线叫中线;中线要向两侧边线外各延长0.15米(15厘米)。
(三)罚球线、限制区和罚球区:1.罚球线要与端线平行,它的外沿距离端线内沿5.80米;这条线长为3.60米。
它的中点必须落在连接两条端线中点的假想线上。
2.从罚球线两端画两条线至距离端线中点各3米的地方(均从外沿量起)所构成的地面区域叫限制区。
如果在限制区内部着色,它的颜色必须与中圈内部的着色相同。
3.罚球区是限制区加上以罚球线中点为圆心,以1.80米为半径,向限制区外所画出的半圆区域。
在限制区内的半圆要画成虚线。
4.罚球区两旁的位置区供队员在罚球时使用。
画法如下:(1)第一条线距离端线内沿1.75米,沿罚球区两侧边线丈量。
(2)第一位置区的宽度为0.85米(85厘米),并且与中立区域的始端相接。
(3)中立区域的宽度为0. 40米(40厘米),并且用和其它线条相同的颜色涂实。
(4)第二位置区与中立区域相邻,宽度为0.85米(85厘米)。
(5)第三位置区与第二位置区相邻,宽度也是0.85米(85厘米)。
(6)所有用来画这些位置区的线条,其长度为0. 10米(10厘米),并垂直于罚球区边线的外侧。
(四)中圈:中圈要画在球场的中央,半径为1.80米,从圆周的外沿丈量。
国际篮联新标准篮球场标准尺寸及说明2013篮球场标准尺寸,篮球场标准尺寸图,篮球场尺寸图如下所述:为了方便广大篮球场施工人员和学校体育教学的需要,特仔细查询相关资料,确保资料的准确性和权威性,现相关材料如下。
2010年10月1日实施的国际篮球场标准尺寸比赛场地图图一标准篮球场地尺寸(如下图)图(如下图)二限制区1.禁区由现在的梯形改为长方形宽4.9米长度(罚球线到端线)仍为5.8米。
2.禁区内小半圆1.25米为「合法冲撞免责区」3.罚球区占位间隔不变,每格85公分、中立区40公分、其它10公分。
最新篮球场地标准尺寸国际篮联的规则从2010年10月1日之后将实行的新规则主要有三点,它们都在向NBA靠拢:1.扩大三分线至6.75米(比以前的远0.5米)2.篮下设立合理冲撞区(以篮圈中心的投影为圆心半径为1.25米画一个半圆形区域,在这个区域内没有进攻犯规)。
3.三秒区变长方形(可以使运动员更加自动的移动,在进攻方面更多的展示能力,更多的减少运动员在进攻中被吹犯规的情况),场地其他尺寸都不变。
除了这三个变化外,国际篮联公布了两个变化1.常规时间和加时时间的最后两分钟,暂停方发界外球的位置在在三分线弧顶的切线与边线的交点,距离底线8.325米,而不是象现在这样,在中线发球。
2.对方犯规或者违例后掷界外球时,如果掷球点在后场,则时间恢复为24秒.如掷球点在前场,当剩余时间在14秒以上,保留原进攻时间,若等于或少于13秒,则恢复为14秒,而在原来的规则中,上述情况一律恢复为24秒。
原国际篮联标准:整个篮球场地长28米,宽15米。
长款之比:28:15。
篮圈下沿距地面3.05米。
一、球场:是一个长方形的坚实平面,无障碍物。
对于国际篮联主要的正式比赛,球场的丈量要从界线的内沿量起。
对于所有其它比赛,国际篮联的适当部门,有权批准符合下列尺寸范围内的现有球场:长度减少4米,宽度减少2米,只要其变动互相成比例。
天花板或最低障碍物产高度至少7米。
最新篮球场地标准尺寸及规则(总2页)-CAL-FENGHAI.-(YICAI)-Company One1-CAL-本页仅作为文档封面,使用请直接删除2010最新篮球场地标准尺寸及规则篮球场标准尺寸,篮球场标准尺寸图,篮球场尺寸图如下所述:2010年10月1日实施的国际篮球场标准尺寸比赛场地图图一标准篮球场地尺寸(如下图)图(如下图)二限制区1.禁区由现在的梯形改为长方形宽4.9米长度(罚球线到端线)仍为5.8米。
2.禁区内小半圆1.25米为「合法冲撞免责区」3.罚球区占位间隔不变,每格85公分、中立区40公分、其它10公分。
国际篮球规则2010年10月篮球场规格一、前言二、2008年10月1日国际篮球规则变动说明一、球员不得在球衣内穿着有袖圆领衫T恤。
二、当球员持球倒地或是滑行时,不再视为违例。
但是翻滚或是地上接球再站立起来仍是违例。
三、球员从后场推进运球,必须双脚以及篮球都通过中场线,算进入前场。
(因此8秒进入前场的规则,要以这项规定为主,不是单脚触碰前场就算进入前场,而是运球的球员与篮球都进入前场才算)四、球员从前场跳起,在空中接到球或是拦截到球之后,落在自己的后场界内,将视为合法的。
五、球员用手从篮圈下方,伸过篮圈与篮框接触到篮球,将依照干扰球的罚则进行判罚。
(这等于防守球员触球宣判对手得分、进攻球员触球分不算)六、当进攻球员已经完全脱离防守球员的防守距离时,如果防守球员对进攻球员发生背后接触犯规,将视为违反运动道德的犯规。
七、球员在比赛场上过多的挥动肘部动作,即使没有接触到对方球员的身体,应该宣判这位球员技术犯规。
(注意:并非违反动道德的犯规,因为还没有发生身体接触,这是警告性质的宣判;如果碰到对手,要宣判违反运动道德的犯规)。
三、2010年开始实施的国际篮球规则变动说明一、篮球场上的禁区,将由现在的梯形改变为长方形。
梯形禁区的尺寸为罚球线长3.6米、梯形底线部分长6米、罚球线到底线长为5.8米。
篮球场地标准尺寸及说明要求:一、球场:是一个长方形的坚实平面,无障碍物。
对于国际篮联主要的正式比赛,球场的丈量要从界线的沿量起。
对于所有其它比赛,国际篮联的适当部门,有权批准符合下列尺寸围的现有球场:长度减少4米,宽度减少2米,只要其变动互相成比例。
天花板或最低障碍物产高度至少7米。
球场照明要均匀,光度要充足。
灯光设备的安置不得妨碍队员的视觉。
所有新建球场的尺寸,要与国际篮联的主要正式比赛所规定的要求一致:长28米,宽15米。
二、线条:宽度为0.05米(5厘米)(一)界线:球场界线距观众、广告牌或任何其它障碍物至少2米。
球场长边的界线叫边线,短边的界线叫端线。
(二)中线:从边线的中点画一平行于端线的线叫中线;中线要向两侧边线外各延长0.15米(15厘米)。
(三)罚球线、限制区和罚球区:1.罚球线要与端线平行,它的外沿距离端线沿5.80米;这条线长为3.60米。
它的中点必须落在连接两条端线中点的假想线上。
2.从罚球线两端画两条线至距离端线中点各3米的地方(均从外沿量起)所构成的地面区域叫限制区。
如果在限制区部着色,它的颜色必须与中圈部的着色相同。
3.罚球区是限制区加上以罚球线中点为圆心,以1.80米为半径,向限制区外所画出的半圆区域。
在限制区的半圆要画成虚线。
4.罚球区两旁的位置区供队员在罚球时使用。
画法如下:(1)第一条线距离端线沿1.75米,沿罚球区两侧边线丈量。
(2)第一位置区的宽度为0.85米(85厘米),并且与中立区域的始端相接。
(3)中立区域的宽度为0. 40米(40厘米),并且用和其它线条相同的颜色涂实。
(4)第二位置区与中立区域相邻,宽度为0.85米(85厘米)。
(5)第三位置区与第二位置区相邻,宽度也是0.85米(85厘米)。
(6)所有用来画这些位置区的线条,其长度为0. 10米(10厘米),并垂直于罚球区边线的外侧。
(四)中圈:中圈要画在球场的中央,半径为1.80米,从圆周的外沿丈量。
资料内容仅供您学习参考,如有不当或者侵权,请联系改正或者删除。
资料内容仅供您学习参考,如有不当或者侵权,请联系改正或者删除。
最新国际标准篮球场规格平面图
一、篮球场是一个长方形的坚实平面, 无障碍物。
二、对于国际篮联主要的正式比赛(见”正式比赛程序”第五节), 球场尺寸为: 长28米, 宽15米, 篮球的丈量是从界线的内沿
量起。
三、对于所有其它比赛, 国际篮联的适当部门, 如地区委员会对地区或洲的比赛, 或国家联合会对所有国内的比赛, 有权批准符合下列尺寸范围内的现有球场: 长度减少4米, 宽度减少2米, 只要其变动互相成比例。
四、天花板或最低障碍物的高度至少7米。
五、篮球场照明要均匀, 光度要充分。
灯光设备的安置不得妨碍队员的视觉。
六、所有新建球场的尺寸, 要与国际篮联的主要正式比赛所规定的要求一致: 长28米, 宽15米。
篮球场线条及其尺寸
本条款所提到的线条要:
一、用相同颜色画出;
二、宽度为0.05米(5厘米) 、
三、清晰可辨。
(一)界线
1、球场要用线条按第二条规定画出, 而且界线距观众、广告牌或任何其它障碍物至少2米。
国际篮联国际篮联篮球场地标准尺寸及说明篮球场地标准尺寸及说明1球场球场::是一个长方形的坚实平面,无障碍物。
对于国际篮联主要的正式比赛,球场的丈量要从界线的内沿量起。
对于所有其它比赛,国际篮联的适当部门,有权批准符合下列尺寸范围内的现有球场:长度减少4米,宽度减少2米,只要其变动互相成比例。
天花板或最低障碍物产高度至少7米。
球场照明要均匀,光度要充足。
灯光设备的安置不得妨碍队员的视觉。
所有新建球场的尺寸,要与国际篮联的主要正式比赛所规定的要求一致:长28米,宽15米。
2 线条线条::宽度为0.05米(5厘米) 。
2.1界线:球场界线距观众、广告牌或任何其它障碍物至少2米。
球场长边的界线叫边线,短边的界线叫端线。
2.2 中线:从边线的中点画一平行于端线的线叫中线;中线要向两侧边线外各延长0.15米(15厘米)。
2.3罚球线、限制区和罚球区:2.3.1 罚球线要与端线平行,它的外沿距离端线内沿5.80米;这条线长为3.60米。
它的中点必须落在连接两条端线中点的假想线上。
2.3.2 从罚球线两端画两条线至距离端线中点各3米的地方(均从外沿量起)所构成的地面区域叫限制区。
如果在限制区内部着色,它的颜色必须与中圈内部的着色相同。
2.3.3 罚球区是限制区加上以罚球线中点为圆心,以1.80米为半径,向限制区外所画出的半圆区域。
在限制区内的半圆要画成虚线。
2.3.4 罚球区两旁的位置区供队员在罚球时使用。
画法如下:2.3.4.1 第一条线距离端线内沿1.75米,沿罚球区两侧边线丈量。
2.3.4.2 第一位置区的宽度为0.85米(85厘米),并且与中立区域的始端相接。
2.3.4.3 中立区域的宽度为0. 40米(40厘米),并且用和其它线条相同的颜色涂实。
2.3.4.4 第二位置区与中立区域相邻,宽度为0.85米(85厘米)。
2.3.4.5 第三位置区与第二位置区相邻,宽度也是0.85米(85厘米)。
标准篮球场地与设施的规格及画法标准篮球场地与设施的规格、画法与布置.1.标准篮球场地与设施的规格(如下图所示)1.篮球场地:长28米、宽15米。
端线与边线外至少2—3米、比赛场地的上空7米为无障区。
球场上所有的线宽都是5厘米。
2.中线:是从边线的中点画的一条平行于端线的横线,中线应向两侧边线外各延长0.15米。
3.中圈:是以中线的中点为圆心,以1.80米为半径所画的圆。
4.限制区:从罚球线两端画两条线至距离端线中点各3米的地方(均从外沿量起)所构成的地面区域叫限制区(也叫3秒区)。
5.罚球区:限制区加上以罚球线中点为圆心,以1.80米为圆心,向限制区外所画的半圆。
6.三分投篮区:以篮圈的中点垂直地面的点为圆心,以6.25米为半径所画的弧线。
7.篮球用橡胶制成,周长为0.78米,质量650克。
8.篮板用3厘米厚的坚硬木料或适宜的透明材料制成(应该是整块的、坚硬的),长1.80米、宽1.05米、下沿距离地面2.90米。
9.篮圈由实心铁条制成,直径45厘米,圈条的直径为1.7—2.0厘米,距离地面3.05米。
2.标准篮球场地的画法.1.纵轴线:先画一条纵轴线(最好是南北方向),在线上找出中心点O,自O点向两端各量14米,取得A、B两点。
2.边线和端线:分别以A、B为圆心,以7.5米为半径向AB两端线直方向画弧线。
再以O点为圆心,以15.9米半径向AB两端垂直方向画弧线,两弧线相交的点为C、D、E、F。
连接边线CF、DE和端线CD、EF。
3.罚球线和罚球区:从两端线的中点向场内纵轴线量5.80米,以该点为圆心,以1.80米为半径,各画一个半圆,并通过圆心,各画一条与端线平行的线段,这两条线段是罚球线。
4.三分投篮区:分别以两端篮圈的中心与地面垂直投影点为圆心,以6.25米为半径,各画半圆(包括线宽)。
NBA的球场尺寸是长94英尺(28.65米),宽50英尺(15.24米)。
篮球比赛场是一个长方形的坚实平面,无障碍物。
标准的比赛场地长度为28m,宽度为15m。
天花板或最低障碍物的高度至少应为7m。
篮球场的长边界限称边线,短边的界限称端线。
球场上各线都必须十分清晰,线宽均为0.05m。
以中线的中点为圆心,以1.8m为半径,画一个圆圈称中圈。
三分投篮区是由场上两条拱形限制出的地面区域。
国际标准篮球场地区域设置限制区:从罚球两端画两条线至距离端线中各3m的地方所构成的地面区域。
罚球区:是限制区加上以罚球线中点为圆心、以1.80m为半径向限制区外所画的半圆区域,它是执行罚球的区域。
三分投篮区:是由场上两条拱形限制出的地面区域。
NBA的球场尺寸是长94英尺(28.65米),宽50英尺(15.24米)。
球场的丈量是从界线的内沿量起,线宽为2英尺(5.08厘米)。
球场两端标有长方形的罚球区,长19英尺(5.79米),宽16英尺(4.88米)。
球场两端标有3分投篮线,划法是:从底线引出两条平行于边线的线,各距边线3英尺(0.91米),与以球篮中心点为圆心、以23英尺9英寸(7.24米)为半径的圆弧相交。
WNBA 的圆弧半径为19英尺9英寸(6.02米)。
圆圈的半径是6英尺(1.83米)。
中圈内圆圈的半径是2英尺(0.61米),一条中线横贯其中。
另有4条垂直于边线宽2英寸(5.08厘米)的标志线,各距底线28英尺(8.53米)向场内延伸3英尺(0.91米)。
篮圈顶面要成水平,离地板3.05米,与篮板两垂直边的距离相等;NBA篮筐是3.05米。
《篮球规则》第二章,第四条二、球篮球篮包括篮圈和篮网。
1、篮圈要按如下要求制作:(1)实心铁条,内径为0.45米(45厘米),漆成橙色;(2)圈条的直径最小为0.017米(17毫米),最大为0.020米(2 0毫米),圈的下沿设有小环或类似的东西,以便悬挂篮网;(3)它们要牢固地安装在篮板上(见下面注),篮圈顶面要成水平,离地板3.05米,与篮板两垂直边的距离相等;注:我们建议:最好把篮圈安装在篮板的结构架上,这样,篮圈上所受的力就不会直接作用到篮板上。
篮球场地标准尺寸及说明要求:一、球场:是一个长方形的坚实平面,无障碍物。
对于国际篮联主要的正式比赛,球场的丈量要从界线的内沿量起。
对于所有其它比赛,国际篮联的适当部门,有权批准符合下列尺寸范围内的现有球场:长度减少4米,宽度减少2米,只要其变动互相成比例。
天花板或最低障碍物产高度至少7米.球场照明要均匀,光度要充足。
灯光设备的安置不得妨碍队员的视觉.所有新建球场的尺寸,要与国际篮联的主要正式比赛所规定的要求一致:长28米,宽15米。
二、线条:宽度为0.05米(5厘米)(一)界线:球场界线距观众、广告牌或任何其它障碍物至少2米。
球场长边的界线叫边线,短边的界线叫端线。
(二)中线:从边线的中点画一平行于端线的线叫中线;中线要向两侧边线外各延长0.15米(15厘米)。
(三)罚球线、限制区和罚球区:1。
罚球线要与端线平行,它的外沿距离端线内沿5.80米;这条线长为3。
60米。
它的中点必须落在连接两条端线中点的假想线上.2.从罚球线两端画两条线至距离端线中点各3米的地方(均从外沿量起)所构成的地面区域叫限制区.如果在限制区内部着色,它的颜色必须与中圈内部的着色相同.3。
罚球区是限制区加上以罚球线中点为圆心,以1.80米为半径,向限制区外所画出的半圆区域.在限制区内的半圆要画成虚线.4.罚球区两旁的位置区供队员在罚球时使用。
画法如下:(1)第一条线距离端线内沿1。
75米,沿罚球区两侧边线丈量。
(2)第一位置区的宽度为0.85米(85厘米),并且与中立区域的始端相接.(3)中立区域的宽度为0。
40米(40厘米),并且用和其它线条相同的颜色涂实。
(4)第二位置区与中立区域相邻,宽度为0。
85米(85厘米)。
(5)第三位置区与第二位置区相邻,宽度也是0。
85米(85厘米).(6)所有用来画这些位置区的线条,其长度为0。
10米(10厘米),并垂直于罚球区边线的外侧.(四)中圈:中圈要画在球场的中央,半径为1。
80米,从圆周的外沿丈量。
标准篮球场
一、球场尺寸:是一个长方形的坚实平面,无障碍物。
对于国际篮联主要的正式比赛,球场的丈量要从界线的内沿量起。
对于所有其它比赛,国际篮联的适当部门,有权批准符合下列尺寸范围内的现有球场:长度减少4米,宽度减少2米,只要其变动互相成比例。
天花板或最低障碍物产高度至少7米。
球场照明要均匀,光度要充足。
灯光设备的安置不得妨碍队员的视觉。
所有新建球场的尺寸,要与国际篮联的主要正式比赛所规定的要求一致:长28米,宽15米。
二、线条:宽度为0.05米(5厘米)
(一)界线:球场界线距观众、广告牌或任何其它障碍物至少2米。
球场长边的界线叫边线,短边的界线叫端线。
(二)中线:从边线的中点画一平行于端线的线叫中线;中线要向两侧边线外各延长0.15米(15厘米)。
(三)罚球线、限制区和罚球区:
1.罚球线要与端线平行,它的外沿距离端线内沿5.80米;这条线长为3.60米。
它的中点必须落在连接两条端线中点的假想线上。
2.从罚球线两端画两条线至距离端线中点各3米的地方(均从外沿量起)所构成的地面区域叫限制区。
如果在限制区内部着色,它的颜色必须与中圈内部的着色相同。
3.罚球区是限制区加上以罚球线中点为圆心,以1.80米为半径,向限制区外所画出的半圆区域。
在限制区内的半圆要画成虚线。
4.罚球区两旁的位置区供队员在罚球时使用。
画法如下:
(1)第一条线距离端线内沿1.75米,沿罚球区两侧边线丈量。
(2)第一位置区的宽度为0.85米(85厘米),并且与中立区域的始端相接。
(3)中立区域的宽度为0. 40米(40厘米),并且用和其它线条相同的颜色涂实。
(4)第二位置区与中立区域相邻,宽度为0.85米(85厘米)。
(5)第三位置区与第二位置区相邻,宽度也是0.85米(85厘米)。
(6)所有用来画这些位置区的线条,其长度为0. 10米(10厘米),并垂直于罚球区边线的外侧。
(四)中圈:中圈要画在球场的中央,半径为1.80米,从圆周的外沿丈量。
如果在中圈内部着色,它的颜色必须与限制区内部的着色相同。
(五)3分投篮区:
1.分别距边线1.25米,从端线引出两条平行线;
2.半径为6.25米(量至圆弧外沿)的圆弧(半圆)与两平行线相交;
3.该圆弧的圆心要在对方球篮的中心垂直线与地面的交点上。
圆心距端线内沿中点的距离为1.575米。
注:假如球场宽度少于15米,圆弧仍按上述6.25米半径画出。
三、篮球场标准平面图
四、篮球场面层材料
※木地板
※合成材料※聚胺脂塑胶※减震丙烯酸※硬地丙烯酸。