东南大学自动化自控原理实验六串联校正研究
- 格式:doc
- 大小:414.50 KB
- 文档页数:16
控制系统串联校正一、实验目的1.了解和掌握串联校正的分析和设计方法。
2.研究串联校正环节对系统稳定性及渡过程的影响。
二、实验内容1.设计串联超前校正,并验证。
2.设计串联滞后校正,并验证。
三、实验步骤1.熟悉 HHMN-1 电子模拟机的使用方法。
将各运算放大器接成比例器,通电调零。
断开电源,按照系统结构图和传递函数计算电阻和电容的取值,并按照模拟线路图搭接线路,不用的运算放大器接成比例器。
2.将 D/A1 与系统输入端 Ui 连接,将 A/D1 与系统输出端 Uo连接。
3.在 Windows XP 桌面用鼠标双击“MATLAB”图标后进入,在命令行处键入“autolab”进入实验软件系统。
4.在系统菜单中选择实验项目,选择“实验三”,在窗口左侧选择“实验模型”。
5.分别完成不加校正,加入超前校正,加入滞后校正的实验。
6.绘制以上三种情况时系统的波特图。
7.采用示波器(Scope)观察阶跃响应曲线。
观测实验结果,记录实验数据,绘制实验结果图形,完成实验报告。
四、实验设备1.HHMN1-1 型电子模拟机一台。
2.PC 机一台。
3.数字式万用表一块。
五、数据分析1.校正环节传递函数超前校正Gc (s)=aTS+1(a>1)TS+1给定a=2.44 , T=0.26 ,则Gc (s)=0.63S+10.26S+1滞后校正Gc (s)=bTS+1(b<1)TS+1给定b=0.12 , T=83.33,则Gc (s)=10S+183.33S+12.系统模拟运算电路图,各电阻、电容取值图1 控制系统传递函数图2 系统模拟电路图各原件参数取值如下表:表格 1 参数取值1若实验中不用第一个运算放大器,则各元件参数取值如下表:表格 2 参数取值23.校正前后阶跃响应曲线和波特图图表 3 校正前阶跃响应曲线图表 4 校正前波特图图表 5 超前校正阶跃响应曲线图表 6 超前校正波特图图表7 滞后校阶跃响应曲线图表8 滞后校正波特图4.计算截止频率和稳定裕度表格 3 截止频率和稳定裕度实验值5.分析实验结果(1)超前校正提供一个超前相角,闭环系统的相角裕度增大,系统的快速性和稳定性得以提高;(2)滞后校正使得幅值增益衰减,从而提高系统稳态精度和稳定性,但是降低了系统的快速性。
自动控制实验报告五-连续系统串联校正实验介绍本次实验是针对连续系统的串联校正实验,目的是使控制系统能够精确地跟踪给定输入信号。
具体地,要求通过串联校正的方式,将系统的稳态误差控制在一个很小的范围内。
为此,本次实验将对校正器进行串联配置,然后测试系统并进行基本的数据分析。
实验原理首先,需要明确串联校正的概念。
所谓串联校正,就是将校正器和系统连接起来,以提高控制系统的性能。
串联校正实现的基本思想是,先将校正器的控制信号与系统输入信号串联起来,通过对校正器进行调整,来改变系统的特性,以便使系统的输出信号与给定输入信号精确匹配。
具体来说,要完成串联校正,需要如下步骤:1.测量系统的开环特性,并进行基本的分析。
2.将校正器和系统进行串联,校正器的输出信号作为输入信号,系统的输出信号作为反馈信号。
3.根据反馈信号调整校正器的参数,使系统具有更好的稳态性能。
4.再次测量系统的闭环特性,检验串联校正后的效果。
具体的实现步骤和公式可参考连续系统校正实验报告。
实验过程实验步骤1.首先进行系统的稳态误差测量,记录输出信号与给定信号之间的稳态误差。
2.将校正器与系统进行串联,根据实验要求设定校正器的参数。
3.测试校正后的系统,记录输出信号与给定信号之间的稳态误差,与前一次进行对比。
实验结果实验结果如下表所示:测量项目原始系统校正后系统稳态误差0.2 0.02由上表可知,经过串联校正后,系统的稳态误差从0.2减少到了0.02,已经达到了实验的预期。
实验通过本次实验,我们掌握了连续系统的串联校正方法,了解了校正器与系统的串联关系,掌握了相应的实验操作和数据分析技术。
同时,我们还了解了校正器的参数调整对系统运行性能的影响,并进一步提高了自己的实际操作能力。
实验五线性系统串联校正设计实验原理:(1)串联校正环节原理串联校正环节通过改变系统频率响应特性,进而改善系统的动态或静态性能。
大致可以分为(相位)超前校正、滞后校正和滞后-超前校正三类。
超前校正环节的传递函数如下Tαs+1α(Ts+1),α>1超前校正环节有位于实轴负半轴的一个极点和一个零点,零点较极点距虚轴较近,因此具有高通特性,对正频率响应的相角为正,因此称为“超前”。
这一特性对系统的穿越频率影响较小的同时,将增加穿越频率处的相移,因此提高了系统的相位裕量,可以使系统动态性能改善。
滞后校正环节的传递函数如下Tαs+1Ts+1,α<1滞后校正环节的极点较零点距虚轴较近,因此有低通特性,附加相角为负。
通过附加低通特性,滞后环节可降低系统的幅值穿越频率,进而提升系统的相位裕量。
在使系统动态响应变慢的同时提高系统的稳定性。
(2)基于Baud图的超前校正环节设计设计超前校正环节时,意图让系统获得最大的超前量,即超前网络的最大相位超前频率等于校正后网络的穿越频率,因此设计方法如下:①根据稳态误差要求确定开环增益。
②计算校正前系统的相位裕度γ。
③确定需要的相位超前量:φm=γ∗−γ+(5°~12°) ,γ∗为期望的校正后相位裕度。
④计算衰减因子:α−1α+1= sin φm。
此时可计算校正后幅值穿越频率为ωm=−10lgα。
⑤时间常数T =ω√α。
(3)校正环节的电路实现构建待校正系统,开环传递函数为:G(s)=20s(s+0.5)电路原理图如下:校正环节的电路原理图如下:可计算其中参数:分子时间常数=R1C1,分母时间常数=R2C2。
实验记录:1.电路搭建和调试在实验面包板上搭建前述电路,首先利用四个运算放大器构建原系统,将r(t)接入实验板AO+和AI0+,C(t)接入AI1+,运算放大器正输入全部接地,电源接入±15V,将OP1和OP2间独立引出方便修改。
基于另外两运算放大器搭建校正网络,将所有电容值选为1uF,所有电阻引出方便修改。
自动控制原理实验指导书吴鹏松编班级学号姓名2012 年 3 月前言自动控制原理实验是自动化类学科的重要理论课程实验。
本科自动控制原理分为经典控制理论和现代控制理论基础两部分,自动控制原理实验主要是针对经典控制理论的实验,采用的运算电路来进行的。
现代控制理论实验由于模型比较复杂,采用MATLAB软件进行数字仿真实验。
离散控制系统实验与计算机控制系统实验是有很大区别的,不能简单的认为在自动控制原理实验箱上就能进行计算机控制系统实验。
自动控制原理实验预习时需要对电路图进行理论分析和综合,可以借助MATLAB软件进行辅助分析和综合。
自动控制原理实验指导书不包括实验箱和实验软件的使用说明,相关的内容参考实验软件LABACT软件中的帮助文件。
由于作者水平有限,书中错误之处在所难免,恳请广大师生及读者提出宝贵意见及建议。
编者目录实验一典型环节的模拟研究实验二二阶系统特征参数对系统性能的影响实验三典型系统的动态特性与稳定性测试实验四开环增益与零极点对系统性能的影响实验五典型系统的频率特性测试实验六线性系统的串联校正实验七A/D与D/A 转换及零界阶保持器实验八离散控制系统动态性能和稳定性的混合仿真研究实验九非线性系统的相平面法分析实验十非线性系统的描述函数法分析附录1 教学考核方法附录2 实验课安排时间要求实验一 典型环节的模拟研究一.实验目的1.通过搭建典型环节模拟电路,熟悉并掌握自动控制综合实验台的使用方法。
2.熟悉各种典型环节的的阶跃响应。
3.研究参数变化对典型环节阶跃响应的影响。
4.掌握ACES 软件的使用方法。
二.实验仪器1.自动控制综合实验箱 2.计算机 3.LABACT 软件三.实验内容1.观察比例环节的阶跃响应曲线典型比例环节模拟电路如图1-1所示,比例环节的传递函数为: K s U s U i =)()(0图1-1 典型比例环节模拟电路(1) 比例系数(放大倍数)选取: A .当K=1、K=2、K=5时,分别观测阶跃响应曲线,并记录输入信号输出信号波形;B .比例放大倍数 K=R2/R1;(2) 阶跃信号设置:阶跃信号的幅值选择1伏(或5伏)(3) 连接虚拟示波器:A .将输入阶跃信号用排题线与示波器通道CH1相连接;B .将比例环节输出信号(实验电路A2的“OUT2”)与示波器通道CH2相连接。
东南大学自动化学院实验报告课程名称:过程控制第六次实验实验名称:液位——流量串级控制实验院(系):自动化专业:自动化姓名:学号:同组人员:实验时间:2017 年6 月 3 日评定成绩:审阅教师:目录一.实验目的 (3)二.实验内容 (3)三.实验步骤 (4)四.实验现象 (4)五.思考题 (7)一、实验目的1、了解串级控制系统参数整定方法;2、掌握串级控制系统的主要特点;3、了解液位、流量串级控制系统的应用实例。
二、实验内容1、基本概念及组成结构串级控制系统采用两套检测变送器和两个调节器,前一个调节器的输出作为后一个调节器的设定,后一个调节器的输出送往调节阀。
前一个调节器称为主调节器,它所检测和控制的变量称主变量(主被控参数),即工艺控制指标;后一个调节器称为副调节器,它所检测和控制的变量称副变量(副被控参数),是为了稳定主变量而引入的辅助变量。
整个系统包括两个控制回路,主回路和副回路。
副回路由副变量检测变送、副调节器、调节阀和副过程构成;主回路由主变量检测变送、主调节器、副调节器、调节阀、副过程和主过程构成。
一次扰动:作用在主被控过程上的,而不包括在副回路范围内的扰动。
二次扰动:作用在副被控过程上的,即包括在副回路范围内的扰动。
2、串级控制系统的工作过程当扰动发生时,破坏了稳定状态,调节器进行工作。
根据扰动施加点的位置不同,分种情况进行分析:1)扰动作用于副回路;2)扰动作用于主过程;3)扰动同时作用于副回路和主过程。
分析可以看到:在串级控制系统中,由于引入了一个副回路,不仅能及早克服进入副回路的扰动,而且又能改善过程特性。
副调节器具有“粗调”的作用,主调节器具有“细调”的作用,从而使其控制品质得到进一步提高。
串级控制的原理方框图如图1所示:图1 串级控制的原理方框图三 、实验步骤1、 掌握串级控制系统的设计方法,了解系统主、副回路组成以及对象扰动;2、 完成主参数的选择和主回路的设计;3、 副参数的选择和副回路的设计;4、 控制系统控制参数的选择;5、 串级控制系统主、副调节器控制规律的选择;6、 串级控制系统主、副调节器正、反作用方式的确定;7、 掌握串级控制系统参数整定方法,即按照逐步逼近法,对主、副调节器的参数进行整定; 8、 熟悉掌握串级控制系统中主、副调节器的参数设置和主、副回路的手动、自动的切换方法;9、 记录历史曲线与液位——流量曲线,并与单回路控制系统进行动静态特性分析比较。
实验六线性定常系统的串联校正一、实验目的1. 通过实验,理解所加校正装置的结构、特性和对系统性能的影响;2. 掌握串联校正几种常用的设计方法和对系统的实时调试技术。
二、实验内容1. 观测未加校正装置时系统的动、静态性能;2. 按动态性能的要求,分别用时域法或频域法(期望特性)设计串联校正装置;3. 观测引入校正装置后系统的动、静态性能,并予以实时调试,使之动、静态性能均满足设计要求;4. 使用Matlab Simulink模块,分别对校正前和校正后的系统进行仿真,并与上述模拟系统实验的结果相比较。
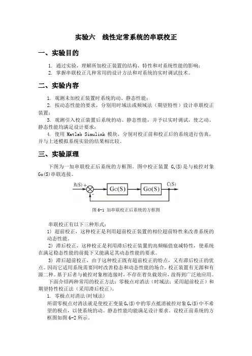
三、实验原理下图为一加串联校正后系统的方框图。
图中校正装置Gc(S)是与被控对象Go(S)串联连接。
图6-1 加串联校正后系统的方框图串联校正有以下三种形式:1) 超前校正,这种校正是利用超前校正装置的相位超前特性来改善系统的动态性能。
2) 滞后校正,这种校正是利用滞后校正装置的高频幅值衰减特性,使系统在满足稳态性能的前提下又能满足其动态性能的要求。
3) 滞后超前校正,由于这种校正既有超前校正的特点,又有滞后校正的优点。
因而它适用系统需要同时改善稳态和动态性能的场合。
校正装置有无源和有源二种。
基于后者与被控对象相连接时,不存在着负载效应,故得到广泛地应用。
下面介绍两种常用的校正方法:零极点对消法(时域法;采用超前校正)和期望特性校正法(采用滞后校正)。
1. 零极点对消法(时域法)所谓零极点对消法就是使校正变量Gc (S)中的零点抵消被控对象Go(S)中不希望的极点,以使系统的动、静态性能均能满足设计要求。
设校正前系统的方框图如图6-2所示。
图6-2 二阶闭环系统的方框图1.1 性能要求静态速度误差系数:K V =25 1/S ,超调量:2.0≤P δ;上升时间:S t S 1≤。
1.2 校正前系统的性能分析 校正前系统的开环传递函数为:)15.0(25)15.0(2.05)(0+=+=S S S S S G系统的速度误差系数为:25)(lim 00==→S SG K S V ,刚好满足稳态的要求。
东南大学自动化自控原理实验六串联校正研究自控原理实验六:串联校正研究一、引言自控原理实验六主要研究串联校正的原理和实验方法。
串联校正是一种常用的校正方法,通过串联校正可以提高系统的稳定性和动态性能。
本实验将通过实验验证串联校正的效果,并探讨校正参数的选择对系统性能的影响。
二、实验目的1. 了解串联校正的原理和方法;2. 验证串联校正对系统的稳定性和动态性能的影响;3. 掌握校正参数的选择方法。
三、实验原理1. 串联校正的概念串联校正是指在控制系统中,将一个或多个校正环节串联在被控对象之前,以改善系统的性能。
串联校正可以通过调整校正环节的参数来实现。
2. 串联校正的方法串联校正的方法主要有两种:比例校正和积分校正。
比例校正是指在被控对象之前串联一个比例环节,通过调整比例环节的增益来改善系统的性能。
积分校正是指在被控对象之前串联一个积分环节,通过调整积分环节的增益来改善系统的性能。
3. 校正参数的选择校正参数的选择对系统的性能有重要影响。
一般来说,比例校正的增益越大,系统的响应速度越快,但也容易引起超调和震荡;积分校正的增益越大,系统的稳态误差越小,但也容易引起超调和震荡。
因此,在选择校正参数时需要综合考虑系统的稳态误差和动态性能。
四、实验步骤1. 搭建实验装置根据实验要求搭建自控原理实验六的实验装置,包括被控对象、比例环节、积分环节和控制器。
2. 进行比例校正实验(1)将比例环节的增益设为一个较小的值,如1;(2)记录系统的响应曲线,包括超调量、调节时间等参数;(3)根据实验结果,调整比例环节的增益,观察系统的响应变化。
3. 进行积分校正实验(1)将比例环节的增益设为一个较小的值,如1;(2)将积分环节的增益设为一个较小的值,如0.1;(3)记录系统的响应曲线,包括超调量、调节时间等参数;(4)根据实验结果,调整积分环节的增益,观察系统的响应变化。
4. 比较比例校正和积分校正的效果根据实验结果,比较比例校正和积分校正对系统性能的影响,包括稳态误差、超调量、调节时间等参数。
编号:自动控制原理Ⅰ实验课题:控制系统串联校正设计专业:智能科学与技术学生姓名:黎良贵学号:2008502112014 年 1 月 5 日一、 实验目的:1、了解控制系统中校正装置的作用;2、研究串联校正装置对系统的校正作用。
二、 实验基本原理:1、 滞后-超前校正超前校正的主要作用是增加相位稳定裕量,从而提高系统的稳定裕量,改善系统响应的动态特性。
滞后校正的主要作用则是改善系统的静态特性。
如果把这两种校正结合起来,就能同时改善系统的动态特性和静态特性。
滞后超前校正综合了滞后校正和超前校正的功能。
滞后-超前校正的线路由运算放大器及阻容网络组成。
2、 串联滞后校正串联滞后校正指的是校正装置的输出信号的相位角滞后于输入信号的相位角。
它的主要作用是降低中频段和高频段的开环增益,但同时使低频段的开环增益不受影响。
这样来兼顾静态性能与稳定性。
它的副作用是会在ωc 点产生一定的相角滞后。
三、 实验内容:设单位反馈系统的开环传递函数为设计串联校正装置,使系统满足下列要求静态速度误差系数1S K -≥250ν,相角裕量045≥γ,,并且要求系统校正后的截止频率s rad c /30≥ω。
四、 实验步骤:1、 用MATLAB 软件对原系统进行仿真,讨论校正方案;2、 对校正后的系统进行仿真,确定校正方案;)101.0)(11.0()(0++=s s s Ks G3、设计原系统和校正环节的电模拟电路及元器件有关参数;4、设计制作硬件电路,调试电路,观察原系统阶跃响应并记录系统的瞬态响应数据;5、加入校正装置,系统联调,观察并记录加入校正装置后系统的阶跃响应,记录系统的瞬态响应数据。
五、MATLAB仿真:程序:K=250;G=tf(K,[0.001 0.11 1 0]);[gm,pm,wcg,wcp]=margin(G);T1=10/wcp;b=7;Gc1=tf([T1 1],[b*T1 1])G1=G*Gc1;G10=feedback(G,1);step(G10)gridfigure[mag,pha,w]=bode(G1);Mag=20*log10(mag);[gm1,pm1,wcg1,wcp1]=margin(G1);phi=(45-pm1+20)*pi/180;alpha=(1+sin(phi))/(1-sin(phi));Mn=-10*log10(alpha);wcgn=spline(Mag,w,Mn);T=1/wcgn/sqrt(alpha);Tz=alpha*T;Gc2=tf([Tz 1],[T 1])G2=G1*Gc2;bode(G,'r',G2,'g')gridfiguregrid[gm2,pm2,wcg2,wcp2]=margin(G2)G11=feedback(G2,1);step(G11)grid结果:滞后校正网络传递函数:0.2126 s + 1------------1.488 s + 1超前校正网络传递函数:0.1039 s + 1--------------0.008316 s + 1校正之后的幅值裕量,相角裕量,相角交接频率,截止频率:gm2 =5.5355pm2 =49.2677wcg2 =105.9038wcp2 =34.0080其中相角裕量,截止频率分别为49.2677,34.0080均大于题目要求的45和30,仿真符合要求。
自动控制原理实验报告(III)一、实验名称:控制系统串联校正二、实验目的1. 了解和掌握串联校正的分析和设计方法。
2. 研究串联校正环节对系统稳定性及过渡过程的影响。
三、实验内容1. 设计串联超前校正,并验证。
2. 设计串联滞后校正,并验证。
四、实验原理1. 系统结构如图3-1图3-1其中为校正环节,可放置在系统模型中来实现,也可使用模拟电路的方式由模拟机来实现。
2. 系统模拟电路如图3-2图3-2各电阻电容取值3. 未加校正时4. 加串联超前校正时给定 a = 2.44 , T = 0.26 , 则5. 加串联滞后校正时给定b = 0.12 , T = 83.33, 则五、数据记录未加校正超前校正滞后校正实测值/s 5.90 2.3515.24理论值/s 5.41 1.9215.1425.546.855.72.11 2.430.48(1)未加校正(2)超前校正(3)滞后校正3. 系统波特图(1)未加校正环节系统开环传递函数(2)串联超前校正系统开环传递函数(3)串联滞后校正系统开环传递函数六、数据分析1、无论是串入何种校正环节,或者是否串入校正环节,系统最终都会进入稳态,即三个系统都是稳定系统。
2、超前校正:系统比未加校正时调节时间短,即系统快速性变好了,而且超调量也减小了。
从频率角度来看,戒指频率减小,相位稳定域度增大,系统稳定性变好。
3、滞后校正:系统比未加校正时调节时间长,即系统快速性变差了,但是超调量减小了很多,甚至比加串联超前校正时的超调还小。
从频率角度来看,截止频率变小了,但相位稳定域度增大了很多。
(注:文档可能无法思考全面,请浏览后下载,供参考。
可复制、编制,期待你的好评与关注)。
东南大学自动控制实验室实验报告课程名称:自动控制原理实验实验名称:实验六串联校正研究院(系):自动化专业:自动化姓名:学号:实验室: 417 实验组别:同组人员:实验时间:2016年12月27日评定成绩:审阅教师:目录一.实验目的 (3)二.实验原理 (3)三. 实验设备 (3)四、实验线路 (3)五、实验步骤 (4)六、预习与回答 (8)七、报告要求 (11)一、实验目的(1)熟悉串联校正的作用和结构(2)掌握用Bode图设计校正网络(3)在时域验证各种网络参数的校正效果二、实验原理(1)本校正采用串联校正方式,即在原被控对象串接一个校正网络,使控制系统满足性能指标。
由于控制系统是利用期望值与实际输出值的误差进行调节的,所以,常常用“串联校正”调节方法,串联校正在结构上是将调节器Gc(S)串接在给定与反馈相比误差之后的支路上,见下图。
工程上,校正设计不局限这种结构形式,有局部反馈、前馈等。
若单从稳定性考虑,将校正网络放置在反馈回路上也很常见。
(2)本实验取三阶原系统作为被控对象,分别加上二个滞后、一个超前、一个超前-滞后四种串联校正网络,这四个网络的参数均是利用Bode图定性设计的,用阶跃响应检验四种校正效果。
由此证明Bode图和系统性能的关系,从而使同学会设计校正网络。
三、实验设备THBDC-1实验平台THBDC-1虚拟示波器四、实验线路五、实验步骤(1)不接校正网络,即Gc(S)=1,如总图。
观察并记录阶跃响应曲线,用Bode图解释;图5.1 原系统分析:稳定裕度较小,系统的稳定性不高,由实验曲线可见,调节时间很长,而且振荡比较严重。
性能指标:(2)接入参数不正确的滞后校正网络,如图4-2。
观察并记录阶跃响应曲线,用Bode图解释;图5.2 参数不正确校正分析:稳定裕度过小,系统的稳定性很差,由实验曲线可得系统不稳定。
(3)接人滞后校正网络,如图4-3。
观察并记录阶跃响应曲线,用Bode图解释;图5.3 滞后校正分析:稳定裕度很理想,系统的稳定性好。
第1篇一、实验目的1. 了解串联校正的基本原理和设计方法。
2. 掌握利用串联校正装置改善系统性能的方法。
3. 通过实验验证串联校正对系统动态性能的影响。
二、实验原理串联校正是一种常用的控制系统设计方法,通过在系统的输入端或输出端添加校正装置,来改善系统的动态性能和稳态性能。
本实验主要研究串联校正对系统相位裕度和增益裕度的影响。
三、实验器材1. 控制系统实验平台2. 信号发生器3. 示波器4. 信号调理器5. 校正装置(如PID控制器、滤波器等)6. 计算机及仿真软件四、实验步骤1. 搭建实验系统:根据实验要求搭建控制系统实验平台,包括被控对象、校正装置和测量装置。
2. 设置实验参数:设置被控对象和校正装置的参数,如PID参数、滤波器参数等。
3. 进行开环实验:通过信号发生器向系统输入不同频率的正弦信号,利用示波器观察系统的输出响应,记录系统的相位裕度和增益裕度。
4. 进行闭环实验:将系统切换到闭环状态,再次输入正弦信号,观察系统的输出响应,记录系统的相位裕度和增益裕度。
5. 分析实验结果:比较开环和闭环实验结果,分析串联校正对系统性能的影响。
五、实验结果与分析1. 开环实验结果:通过开环实验,可以得到系统的相位裕度和增益裕度,以及系统的频率响应曲线。
2. 闭环实验结果:通过闭环实验,可以得到系统的相位裕度和增益裕度,以及系统的频率响应曲线。
3. 分析结果:- 当校正装置的参数设置合理时,系统的相位裕度和增益裕度会得到改善,从而提高系统的稳定性。
- 串联校正可以有效地抑制系统的振荡和超调,提高系统的响应速度。
- 串联校正对系统的稳态误差也有一定的影响,需要根据实际需求进行调整。
六、实验结论1. 串联校正是一种有效的控制系统设计方法,可以改善系统的动态性能和稳态性能。
2. 通过合理设置校正装置的参数,可以有效地提高系统的稳定性、响应速度和稳态精度。
3. 在实际应用中,需要根据被控对象和系统的具体要求,选择合适的校正装置和参数。
东南大学自动化学院
实验报告
课程名称:自动控制实验
实验名称:实验六串联校正研究
院(系):自动化专业:自动化
姓名:吕阳学号: 080111 实验室:实验组别:
同组人员:实验时间:2013年 12 月 20 日评定成绩:审阅教师:
一、实验目的:
(1) 熟悉串联校正的作用和结构
(2) 掌握用Bode 图设计校正网络
(3) 在时域验证各种网络参数的校正效果
二、预习与回答:
(1) 写出原系统和四种校正网络的传递函数,并画出它们的Bode 图,请预先得出各种校
正后的阶跃响应结论,从精度、稳定性、响应时间说明五种校正网络的大致关系。
答:G 1(s )=12.01+s G 2(s )= 1
41+s G 3(s )=0.110.001 1.01
s s ++ G 4(s )=s s 12.0+ 原系统Bode 图如下:
G (1)Bode 图如下:
由G1(s)的Bode图可知,该校正能够将系统的截止频率减小,并且相位滞后,则会使系统的相角裕度小于0,从而使系统的响应时间变长,稳定性变差,并且低频段的斜率为0,系统稳态性能差,误差大。
G(1)接入系统时,系统Bode图如下:
G(2)Bode图如下:
由G2(s)的Bode图可知,该校正环节造成高频衰减,使截止频率减小,从而条件时间变长;又由于该滞后环节被安排在低频段,远离截止频率,因此可以使得相角裕度为正值,从而系统稳定。
传递函数为0型,因此对阶跃信号的跟踪有一定误差。
G(2)接入系统时,系统Bode图如下:
G(3)Bode图如下:
由G3(s)的Bode图可知,该校正环节为超前校正,它会增大开环截止频率和系统带宽,其超前相位又能补偿原系统中的元件造成的相位滞后,最大超前角频率在开环截止频率附近,是系统相角裕度增大,从而改善了系统的瞬态性能,调节之间变短。
相对稳定性增大。
但对阶跃的跟踪仍然存在误差。
G(3)接入系统时,系统Bode图如下:
G(4)Bode图如下:
由G4(s)的Bode图可知,PID控制中低频段主要是滞后环节起作用,提高系统的无差度阶次,减少稳态误差;中高频段主要是超前环节起作用,增大截止频率和相角裕度,提高响应速度。
G(4)接入系统时,系统Bode图如下:
(2) 若只考虑减少系统的过渡时间,你认为用超前校正还是用滞后校正好?
答:超前校正能够将原开环系统的频率特性上调一定的高度,从而增大截止频率,因此用超前好。
(3) 请用简单的代数表达式说明用Bode 图设计校正网络的方法
答:1.根据系统对稳态误差的要求确定校正增益Kc ,并画出未校正的伯德图
2.求出为校正系统的相角裕度γ’,若γ-γ’<0,或γ-γ’>65°,则不应采用超前校正
3.根绝瞬态指标选择截止频率,计算校正环节时间常数T 和T
其中C(s)= 11'++Ts Ts c K αα,T=α
c w 1
4.若不能采用超前校正,则根据相角裕度重新选择截止频率,该频率处有)︒︒++︒-=∠12~5(180)(γc jw KcP ,算出未校正系统该处的幅值,由此求出,得到
C(s)= 1
1'++Ts Ts c K β,T=10/c w 三、实验原理:
(1)本校正采用串联校正方式,即在原被控对象串接一个校正网络,使控制系统满足性能指标。
由于控制系统是利用期望值与实际输出值的误差进行调节的,所以,常常用“串联校正”调节方法,串联校正在结构上是将调节器Gc(S)串接在给定与反馈相比误差之后的支路上,见下图。
设定校正网络Gc(S) 被控对象H(S)
工程上,校正设计不局限这种结构形式,有局部反馈、前馈等。
若单从稳定性考虑,将校正网络放置在反馈回路上也很常见。
(2)本实验取三阶原系统作为被控对象,分别加上二个滞后、一个超前、一个超前-滞后四种串联校正网络,这四个网络的参数均是利用Bode图定性设计的,用阶跃响应检验四种校正效果。
由此证明Bode图和系统性能的关系,从而使同学会设计校正网络。
四、实验设备:
THBDC-1实验平台
THBDC-1虚拟示波器
五、实验线路:(见后图)
六、实验步骤:
(1)不接校正网络,即Gc(S)=1,如总图。
观察并记录阶跃响应曲线,用Bode图解释;答:系统振荡并趋于稳定。
(2)接人参数不正确的滞后校正网络,如图4-2。
观察并记录阶跃响应曲线,用Bode图解释;
答:由Bode图可知,该校正能够将系统的截止频率减小,并且相位滞后,则会使系统的相角裕度小于0,从而使系统的响应时间变长,稳定性变差,并且低频段的斜率为0,系统稳态性能差,误差大。
阶跃响应曲线不稳定。
(3)接人滞后校正网络,如图4-3。
观察并记录阶跃响应曲线,用Bode图解释;
答:由Bode图可知,该校正环节造成高频衰减,使截止频率减小,从而条件时间变长;又由于该滞后环节被安排在低频段,远离截止频率,因此可以使得相角裕度为正值,从而系统稳定。
传递函数为0型,因此对阶跃信号的跟踪有一定误差。
(4)接人超前校正网络,如图4-4。
观察并记录阶跃响应曲线,用Bode图解释;
答:由G3(s)的Bode图可知,该校正环节为超前校正,它会增大开环截止频率和系统带宽,其超前相位又能补偿原系统中的元件造成的相位滞后,最大超前角频率在开环截止频率附近,是系统相角裕度增大,从而改善了系统的瞬态性能,调节之间变短。
相对稳定性增大。
但对阶跃的跟踪仍然存在误差。
(5)接人混合校正网络,如图4-5,此传递函数就是工程上常见的比例-积分-微分校正网络,即PID调节器。
观察并记录阶跃响应曲线,用Bode图解释;
答:由G4(s)的Bode图可知,PID控制中低频段主要是滞后环节起作用,提高系统的型,减少稳态误差;中高频段主要是超前环节起作用,增大截止频率和相角裕度,提高响应速度。
误差很小。
(本资料素材和资料部分来自网络,仅供参考。
请预览后才下载,期待您的好评与关注!)。