自考《国际技术贸易》模拟试题及答案
- 格式:doc
- 大小:51.50 KB
- 文档页数:10
自考国际贸易试题及答案一、选择题(每题2分,共20分)1. 国际贸易中,最常用的贸易术语是:A. FOBB. CIFC. DDPD. EXW答案:B2. 以下哪个不是世界贸易组织(WTO)的基本原则?A. 非歧视原则B. 透明度原则C. 自由贸易原则D. 保护主义原则答案:D3. 以下哪项不属于国际结算的常用方式?A. 信用证B. 托收C. 汇票D. 现金交易答案:D4. 根据国际商会(ICC)的定义,以下哪个术语属于交货术语?A. DAPB. DDPC. CPTD. 所有选项都是答案:D5. 以下哪个不是国际货物运输中的主要运输方式?A. 铁路运输B. 海运C. 空运D. 管道运输答案:D6. 以下哪个不是国际货物保险的险种?A. 平安险B. 水渍险C. 一切险D. 信用险答案:D7. 国际贸易中,以下哪个不是常见的支付方式?A. 汇款B. 托收C. 信用证D. 现金支付答案:D8. 以下哪个不是国际贸易合同中的主要条款?A. 价格条款B. 交货期限C. 质量标准D. 广告宣传答案:D9. 以下哪个不是国际贸易中常见的贸易壁垒?A. 关税壁垒B. 配额限制C. 技术壁垒D. 货币贬值答案:D10. 以下哪个不是国际贸易中的风险管理工具?A. 信用证B. 保险C. 期货D. 股票答案:D二、简答题(每题10分,共30分)1. 简述国际贸易中常见的贸易术语有哪些,并解释FOB和CIF的含义。
国际贸易中常见的贸易术语包括FOB(Free On Board)、CIF (Cost, Insurance and Freight)、CFR(Cost and Freight)、DDP (Delivered Duty Paid)等。
FOB指的是卖方将货物送至船上,货物过船舷后的风险和费用由买方承担。
CIF则是指卖方负责支付货物运输到指定目的港的运费和保险费,但货物过船舷后的风险由买方承担。
2. 描述国际结算中的信用证操作流程。
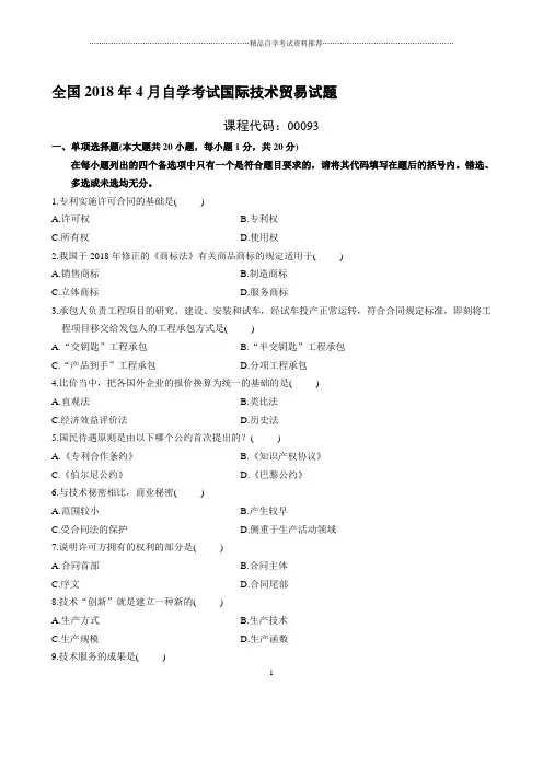
全国2018年4月自学考试国际技术贸易试题课程代码:00093一、单项选择题(本大题共20小题,每小题1分,共20分)在每小题列出的四个备选项中只有一个是符合题目要求的,请将其代码填写在题后的括号内。
错选、多选或未选均无分。
1.有关技术特点的论述正确的是( )A.技术不属于知识范畴,但它是用于生产或有助于生产活动的知识B.技术不是生产力,但技术是间接的生产力C.技术是不可转移的D.技术是商品2.下列属于《巴黎公约》中所描述的基本原则的是( )A.最惠国待遇原则B.优先权原则C.限制性原则D.专利、商标权不独立原则3.根据《与贸易有关的知识产权协议》规定,工业品外观设计保护期至少有( )A.10年B.13年C.15年D.20年4.专利申请许可合同与专利实施许可合同的区别是( )A.技术公开性相同B.技术可靠性不同C.合同法律状态相同D.税费不同5.下列属于商标权取得原则的是( )A.申请(注册)在先原则B.平等原则C.申明在先原则D.有异议注册原则6.根据我国引进国外商标使用权的情况,我国企业使用许可商标的形式有( )A.连结商标B.制造商标C.联结商标D.文字商标7.计算机软件许可合同的主体是( )A.开发计算机软件的程序语言所有者1B.软件著作权人C.软件盗版商D.软件的销售商8.技术转让中提成支付的特点是( )A.支付使用费用的时间不确定B.支付使用费用的时间较晚C.使用费数额与被许可使用技术的效果不直接联系D.许可方提供技术服务和技术协助比较被动9.下列哪项是我国管理技术进口的主要法律、法规?( )A.中华人民共和国知识产权协议B.中华人民共和国对外贸易法C.中华人民共和国技术转让行动守则D.巴黎公约10.我国技术出口初级阶段的时间是( )A.1980-1985年B.1986-1989年C.1990-1997年D.1998-2018年11.下列哪项不属于...我国《专利法》中所规定的专利类型?( ) A.发明专利 B.实用新型专利C.引进专利D.外观设计专利12.国际通行规则的适用情况是( )A.选择性适用B.非限制性适用C.强制性适用D.有条件适用13.计算机软件的贸易方式中的“发行”也称为( )A.软件使用许可B.软件著作权转让C.委托开发软件D.销售软件复制件14.国际工程承包合同中,属于按合同的计价方式划分的是( )A.分项工程承包合同B.产品到手工程承包C.固定价格合同D.“交钥匙”工程承包15.在国际技术引进交易的谈判中,属于谈判的内部准备的是( )A.资金准备B.谈判方案的准备2C.时间准备D.谈判策略的准备16.中小型企业相比较大型企业而言,其技术优势主要体现在( )A.规模小、机动性不强B.人们生活需要多样化,给中小型企业的生产活动提供了机会C.大型企业可以承接小批量生产D.中小型企业在数量上占有绝对的劣势17.政府主导型国际合作设计与合作开发的特点是( )A.属于经济合作性质B.强调权利、义务不一定对等C.强调“等价有偿”D.属于技术交流的性质18.下列哪项属于《伯尔尼公约》的基本原则?( )A.自动保护原则B.最惠国待遇原则C.联合保护原则D.最高保护原则19.国际上计算技术咨询费的常用方式是( )A.计时收费方式B.计件收费方式C.按工作量百分比计算方式D.浮动收费方式20.下列哪项不属于保护商业秘密的法律依据?( )A.《商标法》B.《反不正当竞争法》C.通过判例法保护D.通过成文法保护二、多项选择题(本大题共10小题,每小题1分,共10分)在每小题列出的五个备选项中至少有两个是符合题目要求的,请将其代码填写在题后的括号内。
学历类《自考》自考专业(国贸)《国际贸易》考试试题及答案解析姓名:_____________ 年级:____________ 学号:______________1、各国在进行货物贸易统计时,计算进口额的依据一般是( )A 、GIF 金额B 、GFR 金额C 、FOB 金额D、CPT 金额正确答案:A答案解析:暂无解析2、《洛美协定》规定欧盟对参加协定的发展中国家所提供的进口关税是( )A 、普惠税B 、差价税C 、最惠国税D 、特惠税正确答案:D答案解析:暂无解析3、出口直接补贴的形式是( )A 、提供给厂商比其在国内销售货物时更优惠的运费B 、退还或减免出口商品的直接税C 、超额退还间接税D 、给予厂商现金补贴正确答案:D答案解析:暂无解析4、“在一参加方境内向任何其他参加方的服务消费者提供服务”,称为( )A 、过境交付B 、商业存在C 、境外消费D 、自然人流动正确答案:C答案解析:暂无解析5、资源条件较好的发展中大国,对外贸易的政策应选择( )A 、进口替代型组合B、出口导向型组合C、自由贸易型组合D、混合型组合正确答案:D答案解析:暂无解析6、就中国加入世贸组织问题,中美双边协定签订于( )A、1999年4月15日B、1999年11月15日C、2000年2月1日D、2000年5月1日正确答案:B答案解析:暂无解析7、商品综合方案的主要内容不包括( )A、建立国际储存的共同基金B、促进制成品的加工和出口多样化l A、垂直经济一体化B、水平经济一体化C、部门经济一体化D、全盘经济一体化正确答案:D答案解析:暂无解析10、在分析直接投资的决定性因素时,内部化理论强调( )A、最终产品市场的不完全性B、中间产品市场的不完全性C、生产要素市场的不完全性D、金融市场的不完全性正确答案:B答案解析:暂无解析11、单因素贸易条件是在净贸易条件基础上,考虑( )A、出口商品劳动生产率提高或降低后对贸易条件的影响B、进口商品劳动生产率提高或降低后对贸易条件的影响C、出口商品贸易增加或减少后对贸易条件的影响D、进口商品贸易增加或减少后对贸易条件的影响正确答案:A答案解析:暂无解析12、与从价税相比,从量税( )A、在商品价格上涨时保护作用更强B、在商品价格下降时保护作用更强C、能够体现公平税负原则D、目前被大多数国家采用正确答案:B答案解析:暂无解析13、从需求角度解释国际贸易产生原因的理论是( )A、产业内贸易说B、技术差距说C、人力资本说D、偏好相似说正确答案:D答案解析:暂无解析14、根据乌拉圭回合谈判达成的农产品协议,对于需要关税化的农产品,其最低市场准入量应相当于国内消费量的( )A、10%——20%B、3%——5%C、5%——10%D、1%——3%正确答案:B答案解析:暂无解析15、根据产品生命周期理论,产品成熟期应选择( )A、海外直接投资战略B、商品出口战略C、技术转让战略D、海外间接投资战略正确答案:A答案解析:暂无解析16、共同市场与完全经济一体化相比,前者未实现( )A、生产要素在成员国之间的自由流动B、统一的对外关税政策C、货物在成员国之间的自由流动D、统一的对外经济社会政策正确答案:D答案解析:暂无解析17、买方信贷是指( )A、出口方银行向本国出口商提供的贷款B、出口方银行向外国进口商提供的贷款C、进口方银行向外国出口商提供的贷款D、进口方银行向本国进口商提供的贷款正确答案:B答案解析:暂无解析18、世界市场集团化趋势的表现之一是国家间的集团化,国家集团化的特点是( )A、技术转让外部化B、内部市场垄断而对外加强竞争C、内部贸易自由化而对外统一贸易壁垒D、交易市场外部化正确答案:C答案解析:暂无解析19、与复式税则相比,单式税则( )A、又称二栏税则B、只适用于享有最惠国待遇的国家C、被大多数发展中国家采用D、不利于实行差别待遇正确答案:D答案解析:暂无解析20、在人类历史上,对外贸易产生于( )A、原始社会早期B、原始社会末期C、奴隶社会末期D、封建社会早期正确答案:B答案解析:暂无解析21、反映国际贸易地理方向的指标有( )A、各国的出口额占世界出口总额的比重B、各国的进口额占世界进口总额的比重C、各国的制成品出口额占世界出口总额的比重D、各国的制成品进口额占世界进口总额的比重E、各国的进出口总量占世界进出口总量的比重正确答案:答案解析:22、根据国际生产折衷理论,影响企业从事对外直接投资的因素主要包括( )A、内部化优势B、所有权优势C、资源优势D、区位优势E、政策优势正确答案:答案解析:23、按照乌拉圭回合修订的《海关估价协议》所规定的新估价法,海关估价可以采用( )A、进口商品在出口国国内的零售价格B、进口商品在进口国国内的零售价格C、进口商品的成交价格D、相同商品的成交价格E、类似商品的成交价格正确答案:答案解析:24、福弗廷是一种鼓励大型生产设备出口的资金融通方式,其特点为( )A、对出口商无追索权B、固定利率融资C、由银行或其他金融机构担保D、对汇票或期票进行贴现E、没有私人保险公司的保险正确答案:答案解析:25、关于发展中国家的对外贸易,下列说法中正确的有( )A、在世界贸易中的地位不断上升B、贸易发展严重不平衡C、进出口商品结构恶化D、贸易条件持续改善E、出口市场和进口来源主要是发达国家正确答案:答案解析:26、进口附加税的征收目的主要有( )A、应付国际收支危机B、维持进出口平衡C、防止外国商品低价倾销D、对他国实行歧视或报复正确答案:答案解析:27、技术贸易的主要标的物有( )A、土地使用权B、专利C、知识D、商标E、专有技术正确答案:答案解析:28、外汇管制的方式一般可分为( )A、数量性外汇管制B、政策性外汇管制C、成本性外汇管制D、混合性外汇管制E、选择性外汇管制正确答案:答案解析:29、当进口总额超过出口总额时,可称之为( )A、贸易顺差B、贸易逆差C、贸易赤字D、出超E、入超正确答案:答案解析:30、关税同盟比自由贸易区一体化程度更高,体现为( )。
全国2018年4月自学考试国际技术贸易试题课程代码:00093一、单项选择题(本大题共20小题,每小题1分,共20分)在每小题列出的四个备选项中只有一个是符合题目要求的,请将其代码填写在题后的括号内。
错选、多选或未选均无分。
1.专利实施许可合同的基础是( )A.许可权B.专利权C.所有权D.使用权2.我国于2018年修正的《商标法》有关商品商标的规定适用于( )A.销售商标B.制造商标C.立体商标D.服务商标3.承包人负责工程项目的研究、建设、安装和试车,经试车投产正常运转,符合合同规定标准,即刻将工程项目移交给发包人的工程承包方式是( )A.“交钥匙”工程承包B.“半交钥匙”工程承包C.“产品到手”工程承包D.分项工程承包4.比价当中,把各国外企业的报价换算为统一的基础的是( )A.直观法B.类比法C.经济效益评价法D.历史法5.国民待遇原则是由以下哪个公约首次提出的?( )A.《专利合作条约》B.《知识产权协议》C.《伯尔尼公约》D.《巴黎公约》6.与技术秘密相比,商业秘密( )A.范围较小B.产生较早C.受合同法的保护D.侧重于生产活动领域7.说明许可方拥有的权利的部分是( )A.合同首部B.合同主体C.序文D.合同尾部8.技术“创新”就是建立一种新的( )A.生产方式B.生产技术C.生产规模D.生产函数9.技术服务的成果是( )1A.书面咨询报告B.建议书C.可行性报告D.使技术课题圆满解决10.计算机软件的发行方式主要是用于( )A.通用软件B.专用软件C.商业软件D.非商业软件11.下列支付方式中,在提供技术服务方面许可方最缺乏主动性的是( )A.总付B.分期支付C.提成支付D.入门费加提成支付12.许可方居住国对许可方来源于被许可方的技术使用费征收所得税所依据的是( )A.主权原则B.属地原则C.从源管辖权D.居民管辖权13.《中华人民共和国民事诉讼法》规定,对案件有管辖权的是( )A.合同订立地法院B.合同履行地法院C.法律事实发生地法院D.知识产权所在地法院14.“六五方案”产生于我国技术引进的( )A.第一阶段B.第二阶段C.第三阶段D.第四阶段15.合同产品考核验收时应成立考核验收小组,该小组成员包括( )A.政府B.法院C.协作方D.供方和受方16.我国企业出口技术时,应尽量避免采用的使用费支付方式是( )A.提成支付方式B.总付方式C.入门费与提成相结合方式D.分期支付17.欧盟竞争法主要反映在( )A.《谢尔曼法案》B.《克莱顿法案》C.《罗马条约》D.欧盟自行制定的法案18.在双方国家都要进行合同审批的情况下,技术出口合同的正式生效日期为( )A.合同签订日期B.引进方主管部门批准日期C.出口方主管部门批准日期D.最后一方主管部门批准日期19.在以下各阶段中,综合考虑财务效益和社会效益的阶段是( )A.编制“项目建议书”B.可行性研究C.报批、评估与决策D.委托代理20.技术秘密转让合同中,技术文件的交付地点和风险转移地点是( )2A.供方所在地B.受方所在地C.供方所在地指定机场D.受方所在地指定机场二、多项选择题(本大题共10小题,每小题1分,共10分)在每小题列出的五个备选项中至少有两个是符合题目要求的,请将其代码填写在题后的括号内。
学历类《自考》自考专业(国贸)《国际技术贸易》考试试题及答案解析姓名:_____________ 年级:____________ 学号:______________1、在净现值( )时,可以判断项目是赚钱的,投资者可以投资。
A、大于零B、小于零C、等于零D、等于用作贴现率的最高投资收益率正确答案:A答案解析:暂无解析2、科学技术是第一生产力,但是,科学和技术都不是直接现实的生产力,技术必须与一定的物质条件相结合才能转化为生产力。
它们之间的关系是( )。
A、科学——技术——商品B、技术——科学——商品C、科学——商品——技术D、商品——技术——科学正确答案:D答案解析:暂无解析3、在“波—哈技术差距论”的图解模型中,技术创新国家完成技术创新并开始生产该技术产品,到其他国家模仿其技术开始生产该产品的时间间隔称为( )。
A、需求滞后B、反应滞后C、掌握滞后D、模仿滞后正确答案:B答案解析:暂无解析4、国际技术市场上的主导力量是( )。
A、跨国公司B、中小型企业C、发展中国家D、技术发明人正确答案:A答案解析:暂无解析5、知识产权的专有性就是( )。
A、地域性B、时间性C、排他性D、财产性正确答案:C答案解析:暂无解析6、国际合作生产的主体是( )。
A、国家政府B、国际组织C、不同国家的自然人D、不同国家的公司正确答案:D答案解析:暂无解析7、我国技术出口的发展时期是( )。
A、1981~1985B、1986~1988C、1989~1997D、1976~1980正确答案:C答案解析:暂无解析8、一般情况下,仲裁裁决都应是( )的。
A、临时性B、终局性C、无约束力D、经过法院正确答案:B答案解析:暂无解析9、美国的麦当劳快餐店采用的是( )经营方式A、特许经营B、合资经营C、合作经营D、补偿贸易正确答案:A答案解析:暂无解析10、限制性商业惯例的实质是( )。
)。
A、推广专利、商标等技术贸易B、获取高额垄断利润C、保护商业秘密D、保护竞争正确答案:B答案解析:暂无解析11、在净现值( )时,可以判断项目是赚钱的,投资者可以投资。
国际技术贸易自考题模拟7(总分:100.00,做题时间:90分钟)一、单项选择题(总题数:20,分数:20.00)1.知识产权亦可称为______(分数:1.00)A.智力成果权√B.技术产权C.特殊产权D.专有技术解析:[考点] 主要考查的知识点为知识产权。
知识产权,又称智力成果权,是一种私权,是指特定智力创造成果依法享有的专有权利。
2.主要用于工业产权、著作权或其他知识产权的转让的称呼是______(分数:1.00)A.供方、受方B.出口方、引进方C.转让方、受让方√D.委托方、受托方解析:[考点] 本题主要考查的知识点为用于工业产权、著作权或其他知识产权的转让中的称呼。
转让方和受让方的这种称呼主要用于工业产权、著作权或其他知识产权的转让,如专利权转让、商标权转让、计算机软件著作权转让等。
3.提升国家自主创新能力和国际竞争力的决定因素是______(分数:1.00)A.技术创新√B.技术吸收C.技术改造D.技术消化解析:4.下列关于专利申请许可合同与专利实施许可合同的说法中,正确的是______(分数:1.00)A.两者的技术公开性相同B.两者的技术可靠性不同√C.两者的合同法律状态相同D.两者的税费不同解析:[考点] 主要考查的知识点为专利申请许可合同与专利实施许可合同的区别。
专利申请许可合同与专利实施许可合同的区别有:(1)技术公开性不同。
前者的专利技术内容是不公开的;后者的专利技术内容是公开的。
(2)合同法律状态不同。
前者的法律地位是不确定的;后者的法律地位确定。
(3)技术可靠性不同。
前者的技术可靠性较难保证,风险较大;后者的技术比较可靠,对被许可方而言,风险相对较小。
5.经过考核,产品未达到合同规定的技术指标,需进行继续考核,则所需的条件和费用一般由哪一方承担______(分数:1.00)A.许可方B.被许可方C.责任方√D.双方共同解析:6.我国《专利法》明确规定了发明专利的保护期是______(分数:1.00)A.10年B.15年C.20年√D.25年解析:7.下列有关专利权的特点表述中,正确的是______(分数:1.00)A.专利权是一种非排他性的权利B.专利权是一种完全的所有权C.专利权是国家或代表几个国家的地区机构授予的权利√D.专利权是一种没有地域范围的权利解析:[考点] 主要考查的知识点为专利权的特点。
自考国际贸易试题及答案一、单项选择题(每题1分,共10分)1. 国际贸易中,以下哪个术语表示卖方完成交货的义务?A. EXWB. FOBC. CIFD. DDP答案:B2. 世界贸易组织(WTO)的总部设在哪个城市?A. 伦敦B. 日内瓦C. 纽约D. 华盛顿答案:B3. 以下哪种支付方式不属于国际贸易中的常用支付方式?A. 信用证B. 托收C. 现金交易D. 汇票答案:C4. 国际贸易中,"FOB"的全称是什么?A. Free On BoardB. Free of BoardC. Free of ChargeD. Free of Cost5. 根据国际贸易惯例,以下哪个术语表示买方负责货物运输和保险?A. CFRB. CIFC. CPTD. DDP答案:B6. 以下哪个国家不是金砖国家成员?A. 中国B. 俄罗斯C. 印度D. 韩国答案:D7. 国际贸易中,"CIF"术语下,卖方的义务包括哪些?A. 运输货物至目的港B. 支付货物运输保险费C. 办理出口清关手续D. 所有上述答案:D8. 以下哪个机构不属于国际货币基金组织(IMF)?A. 世界银行B. 国际清算银行C. 国际货币基金组织D. 国际金融公司答案:B9. 国际贸易中,"CPT"术语下,卖方的责任终止于货物交付给第一承A. 正确B. 错误答案:A10. 以下哪个术语表示卖方负责将货物运输至买方指定的地点并承担所有费用?A. DDUB. DAPC. DATD. EXW答案:B二、多项选择题(每题2分,共10分)11. 国际贸易中,以下哪些因素可能影响贸易价格?A. 汇率波动B. 运输成本C. 贸易政策D. 市场需求答案:ABCD12. 国际贸易中的贸易壁垒主要包括哪些类型?A. 关税壁垒B. 配额限制C. 技术壁垒D. 反倾销税答案:ABCD13. 在国际贸易中,以下哪些属于贸易术语的E组?A. EXWB. FCAD. DDP答案:A14. 以下哪些因素可能影响国际贸易合同的履行?A. 政治风险B. 法律风险C. 信用风险D. 市场风险答案:ABCD15. 国际贸易中,以下哪些属于国际贸易结算方式?A. 信用证B. 托收C. 汇票D. 现金交易答案:ABCD三、判断题(每题1分,共5分)16. 国际贸易中,卖方在FOB术语下需要负责货物的运输和保险费用。
国际技术贸易试题及答案一、单项选择题1. 国际技术贸易的主要形式包括以下哪项?A. 商品贸易B. 服务贸易C. 技术许可协议D. 技术援助答案:C2. 在国际技术贸易中,以下哪项不属于常见的知识产权类型?A. 专利权B. 著作权C. 商标权D. 土地所有权答案:D3. 跨国公司在进行国际技术贸易时,通常采用哪种方式来保护其技术?A. 技术公开B. 技术许可C. 技术赠送D. 技术封锁答案:B二、多项选择题1. 国际技术贸易中可能涉及的法律问题包括以下哪些?A. 知识产权保护B. 技术转让合同C. 贸易壁垒D. 技术标准和法规答案:A, B, C, D2. 以下哪些因素可能影响国际技术贸易的成败?A. 技术成熟度B. 市场接受度C. 政治风险D. 价格因素答案:A, B, C, D三、判断题1. 国际技术贸易总是涉及高额的交易成本。
(对/错)答案:错2. 所有国家对于国际技术贸易的法律法规都是相同的。
(对/错)答案:错四、简答题1. 简述国际技术贸易与商品贸易的主要区别。
答:国际技术贸易与商品贸易的主要区别在于交易的对象和目的。
国际技术贸易涉及的是技术和知识产权的转让,其核心是知识、技能、方法等无形资产的交易,目的是为了获取或提升技术能力。
而商品贸易则是有形商品的买卖,其目的是满足市场需求或获取经济利益。
2. 阐述国际技术贸易中技术许可协议的重要性。
答:技术许可协议在国际技术贸易中至关重要,因为它是双方就技术使用权转让达成的法律文件。
它规定了技术的使用方法、期限、地域范围、转让费用等关键条款,确保了技术的合法、合规使用,同时也保护了技术提供方的知识产权和经济利益。
五、论述题1. 论述国际技术贸易对发展中国家的影响。
答:国际技术贸易对发展中国家具有深远的影响。
首先,它可以帮助发展中国家获取先进的技术和管理经验,加速工业化和现代化进程。
其次,通过技术贸易,发展中国家可以提升本国产业的竞争力,促进出口和经济增长。
国际技术贸易1.国际生产折衷理论中的三优势是指()。
A.所有权优势B.垄断优势地理优势C.区位优势D.市场内部化优势答案:A|C|D2.根据产品(技术)生命周期理论,技术一般发展到()阶段发生技术转移。
A.衰退阶段B.导入阶段C.成熟阶段D.成长阶段.答案:A|C3.NR关系理论认为,解决NR关系不适应性的途径有两个,即()。
A.技术援助B.技术引进C.技术开发D.技术交流答案:B|C4.雁行模式认为,一个国家国内特定产业生命周期实际上经历四个阶段,这四个阶段在图形上呈(),酷似展飞的大雁,故此得名。
A.倒“U”型B.倒“V”型C.“V”型D.“U”型答案:B5.发明专利分为以下三类,即()。
A.物品发明B.工艺发明C.物质发明D.方法发明答案:A|C|D6.商标权的内容包括()。
A.商标专用权B.商标转让权C.商标许可权D.商标续展权答案:A|B|C|D7.对专利侵权的制裁方式是()。
A.行政制裁B.民事制裁C.停止侵权则不予制裁D.刑事制裁答案:A|B|D8.(??)是指同一商标所有人将其商标在近似的商品上分别注册的商标。
A.证明商标B.防御商标C.联合商标D.地理标志答案:B9.我国专利法规定不适宜给予保护的发明创造包括()。
A.科学发现B.智力活动的规则和方法C.疾病诊断和治疗方法D.动植物品种E.用原子核变换方法获得的物质答案:A|B|C|D|E10.从价提成中,可以作为提成基价的是()。
A.销售价B.产量C.净销售价D.公平市场价答案:A|C|D11.固定提成可分为()。
A.固定提成年限B.固定提成费C.总付D.固定提成率答案:B|D12.入门费一般包括三项内容,即():A.定金B.技术转让的直接费用C.提成费D.披露费答案:A|B|D13.转让成本是构成技术价格的一项重要内容,以下关于转让成本的描述正确的是()。
A.转让成本是技术B.转让成本是技术C.转让成本包括直接转让成本和间接转让成本D.转让成本中包括研究与开发成本的分摊答案:B|C14.技术引进方引进技术的经济效益可以表现为()。
国际贸易自考试题及答案# 国际贸易自考试题及答案## 一、选择题1. 国际贸易中,以下哪项不是贸易壁垒?- A. 关税- B. 配额- C. 补贴- D. 贸易协议答案:D2. 根据比较优势理论,一个国家应该专注于生产什么? - A. 所有产品- B. 任何产品- C. 它生产效率最高的产品- D. 它消费最多的产品答案:C3. 世界贸易组织(WTO)的主要功能是什么?- A. 促进全球经济一体化- B. 监督国际贸易规则- C. 管理国际货币基金- D. 协调各国经济发展策略答案:B## 二、简答题1. 简述贸易顺差和贸易逆差的概念及其对经济的影响。
贸易顺差是指一个国家在一定时期内出口总额超过进口总额的情况,而贸易逆差则相反,即进口总额超过出口总额。
贸易顺差通常被看作是经济强劲的信号,因为它意味着国内生产的商品和服务受到国际市场的青睐。
然而,长期的贸易顺差可能会导致贸易伙伴的不满和贸易摩擦。
贸易逆差则可能表明国内生产不足以满足国内需求,或者国内消费者偏好外国商品,这可能会对国内产业造成压力,但也可能促进国内产业的创新和升级。
2. 描述什么是最惠国待遇原则,并解释其在国际贸易中的重要性。
最惠国待遇原则是指一个国家给予另一个国家在贸易上的优惠待遇,不得低于给予任何其他国家的待遇。
这一原则是国际贸易中的一项基本规则,旨在促进公平竞争和非歧视性贸易环境。
通过最惠国待遇,各国可以确保自己的出口商在外国市场上享有与其他竞争者同等的待遇,从而降低贸易壁垒,增加贸易机会。
## 三、案例分析题案例:假设中国和美国是两个主要的贸易伙伴,中国对美国的出口主要是制造业产品,而美国对中国的出口主要是高科技产品和农产品。
近年来,美国对中国的某些制造业产品实施了高额关税,导致中国出口商的利润下降。
同时,中国也对美国的高科技产品实施了配额限制。
问题:分析这种情况对两国经济可能产生的影响。
在这种情况下,高额关税和配额限制会导致贸易成本上升,影响两国的贸易平衡。
国际贸易自考试题和答案一、单项选择题(本大题共20小题,每小题1分,共20分。
在每小题列出的四个备选项中只有一个是符合题目要求的,请将其代码填写在题后的括号内。
错选、多选或未选均无分。
)1. 国际贸易是指(A)A. 国与国之间的商品和服务交换B. 地区与地区之间的商品和服务交换C. 国与国之间的商品交换D. 国与国之间的服务交换2. 世界贸易组织(WTO)的前身是(B)A. 国际货币基金组织B. 关贸总协定C. 世界银行D. 国际商会3. 国际分工是指(D)A. 同一国家内部不同产业之间的分工B. 同一国家内部不同企业之间的分工C. 同一产业内部不同企业之间的分工D. 不同国家之间在生产上的分工4. 以下哪项不是国际贸易中常见的贸易壁垒(C)A. 关税壁垒B. 配额限制C. 货币贬值D. 进口许可证制度5. 比较成本理论是由(A)提出的A. 大卫·李嘉图B. 亚当·斯密C. 约翰·梅纳德·凯恩斯D. 弗里德里希·李斯特6. 以下哪项不是国际贸易中的主要支付方式(D)A. 信用证B. 汇票C. 托收D. 现金支付7. 出口退税政策的目的是(B)A. 增加国内税收B. 鼓励出口,提高国际竞争力C. 限制进口,保护国内市场D. 增加外汇储备8. 以下哪项不是国际贸易中的贸易术语(D)A. FOB(离岸价)B. CIF(成本加保险费加运费)C. DDP(完税后交货)D. COD(货到付款)9. 国际贸易中的“最惠国待遇”是指(C)A. 给予所有国家相同的贸易优惠B. 给予特定国家特殊的贸易优惠C. 给予其他国家的优惠待遇不得低于给予最惠国的待遇D. 给予最惠国的优惠待遇不得低于给予其他国家的待遇10. 以下哪项不是国际贸易中的非关税壁垒(A)A. 关税B. 进口配额C. 技术标准D. 卫生检疫标准11. 国际贸易中的“倾销”是指(D)A. 以低于成本的价格销售商品B. 以高于市场价格销售商品C. 以低于市场价格销售商品D. 以低于正常价值的价格销售商品12. 国际贸易中的“反倾销税”是指(B)A. 对倾销商品征收的惩罚性关税B. 对倾销商品征收的额外关税C. 对倾销商品征收的报复性关税D. 对倾销商品征收的保护性关税13. 国际贸易中的“原产地规则”是指(C)A. 商品的生产地规则B. 商品的出口地规则C. 确定商品原产地的标准和程序D. 确定商品出口国的标准和程序14. 国际贸易中的“服务贸易”是指(D)A. 国际商品贸易B. 国际技术贸易C. 国际资本贸易D. 国际服务的提供和消费15. 国际贸易中的“知识产权”包括(A)A. 专利权、商标权、著作权等B. 专利权、商标权、版权等C. 商标权、著作权、版权等D. 专利权、著作权、版权等16. 国际贸易中的“区域经济一体化”是指(B)A. 各国经济的独立发展B. 区域内国家经济的联合和协作C. 区域内国家经济的独立发展D. 区域内国家经济的全面一体化17. 国际贸易中的“自由贸易区”是指(C)A. 区域内国家之间完全取消关税B. 区域内国家之间部分取消关税C. 区域内国家之间取消关税和其他贸易壁垒D. 区域内国家之间仅取消关税18. 国际贸易中的“经济特区”是指(D)A. 经济高度发达的地区B. 经济高度不发达的地区C. 经济政策特殊的地区D. 经济政策特殊且享有优惠的地区19. 国际贸易中的“多边贸易体制”是指(A)A. 多个国家共同参与的贸易体制B. 两个国家之间的贸易体制C. 区域内国家之间的贸易体制D. 国家内部的贸易体制20. 国际贸易中的“贸易平衡”是指(B)A. 出口等于进口B. 出口大于进口C. 出口小于进口D. 出口和进口的差额二、多项选择题(本大题共10小题,每小题2分,共20分。
国贸自考考试题库及答案一、单项选择题(每题1分,共10分)1. 国际贸易中,出口商向进口商出售货物,进口商支付货款的交易方式称为()。
A. 进口贸易B. 出口贸易C. 转口贸易D. 过境贸易答案:B2. 根据《国际贸易术语解释通则》,FOB(Free On Board)术语下,卖方完成交货义务的地点是()。
A. 出口国港口B. 进口国港口C. 装运港D. 目的港答案:C3. 以下哪项不是世界贸易组织(WTO)的基本原则?()。
A. 非歧视原则B. 市场准入原则C. 自由贸易原则D. 保护主义原则答案:D4. 国际货币基金组织(IMF)的主要职责不包括()。
A. 监督汇率政策B. 提供短期资金援助C. 促进国际贸易平衡D. 维护国际金融稳定答案:C5. 以下哪项不是国际直接投资的特点?()。
A. 跨国性B. 长期性C. 权益性D. 短期性答案:D6. 在国际贸易中,最常用的支付方式是()。
A. 信用证B. 汇付C. 托收D. 保函答案:A7. 以下哪项不是国际贸易中的风险?()。
A. 价格风险B. 汇率风险C. 政治风险D. 技术风险答案:D8. 根据《联合国国际货物销售合同公约》,卖方的基本义务不包括()。
A. 交付货物B. 移交单据C. 支付货款D. 保证货物质量答案:C9. 国际贸易中,出口商向银行申请的短期贸易融资方式是()。
A. 出口信贷B. 出口押汇C. 出口保理D. 出口贴现答案:B10. 以下哪项不是国际贸易中的结算货币?()。
A. 美元B. 欧元C. 日元D. 人民币答案:D二、多项选择题(每题2分,共10分)11. 国际贸易中,以下哪些因素会影响汇率的变动?()。
A. 国际收支状况B. 利率水平C. 通货膨胀率D. 政治稳定性答案:ABCD12. 国际贸易中,以下哪些属于非关税壁垒?()。
A. 进口配额B. 出口补贴C. 技术标准D. 反倾销税答案:CD13. 以下哪些是国际贸易中的支付方式?()。
全国2023年10月高等教育自学考试国际贸易【代码】:00089一、单项选择题:本大题共20小题,每小题1分,共20分。
在每小题列出的备选项中只有一项是最符合题目要求的,请将其选出。
1:2003年,世界货物贸易出口额为72940亿美元,其中农产品为6740亿美元,矿产品为9600亿美元,这是【C】A:对外贸易依存度B:对外贸易差额C:国际货物贸易结构D:对外贸易地理流向2:若出口贸易总额小于进口贸易总额,则称为【D】A:对外贸易差额B:贸易平衡C:贸易顺差D:贸易逆差3:根据美国经济学家雷蒙德弗农的观点,一个企业参与国际贸易,主要是为了【A】A:顺应产品生命周期B:达到规模经济C:拓展产品市场D:获取垄断利润4:发达国家之间在工业部门上的分工,这是【B】A:垂直型国际分工B:水平型国际分工C:混合型国际分工D:工艺过程的分工5:农业原料属于【A】A:初级产品市场B:工业制成品市场C:服务市场D:卖方市场6:下列选项中,属于企业市场营销价格的是【D】A:交易所价格B:拍卖价格C:开标价格D:协议价格7:战略性贸易政策常用的贸易政策手段是【B】A:关税B:出口补贴C:配额D:自愿出口限制8:晚期重商主义也被称为【D】A:重农主义B:自由贸易C:重金主义D:贸易差额论9:内容广泛、全面规定缔约国双方之间经济贸易关系的条约是【D】A:多边贸易条约与协定B:贸易协定C:贸易议定书D:通商航海条约10:利用本国货币对外贬值以扩大出口的措施,这是【D】A:间歇性或掠夺性倾销B:持续性倾销C:偶然性倾销D:外汇倾销11:科学工业园区自发形成于【C】A:20世纪30年代B:20世纪40年代C:20世纪50年代D:20世纪60年代12:以一个国家的税则中全部税目的税率之和除以税目总数的方法,这是【B】A:加权算术平均法B:简单算术平均法C:全部商品加权平均法D:有税商品加权平均法13:一国对于通过其关境的外国货物所征收的关税,是指【B】A:财政关税B:过境关税C:进口关税D:出口关税14:进口押金制又称为【C】A:外汇管制B:进口最低限价制C:进口存款制D:进口许可证制15:世界知识产权组织大会和成员国会议的咨询及执行机构是【C】A:国际局B:调停中心C:协调委员会D:秘书处16:服务贸易统计数字要比实际数字【A】A:低B:高C:不确定D:以上都不对17:比较权威的战略联盟理论是【C】A:垄断优势理论B:内部化理论C:邓宁的三因素论D:产品生命周期理论18:巴黎统筹委员会的成立时间是【B】A:1948年B:1950年C:1952年D:1954年19:建立关税同盟前各国的关税越高,产生贸易创造的可能性【A】A:越大B:越小C:不确定D:以上都不对20:乌拉圭回合谈判的主要目标,不包括【B】A:改善市场准入条件B:完善单边贸易体制C:强化多边贸易体制对环境的适应能力D:促进国际合作二、多项选择题:本大题共10小题,每小题2分,共20分。
国际技术贸易自考题-4(总分:100.00,做题时间:90分钟)一、单项选择题(总题数:20,分数:20.00)1.专利申请权或专利权的转让自______之日起生效。
A.登记 B.签订C.达成合意 D.批准(分数:1.00)A. √B.C.D.解析:2.国际羊毛局规定的纯羊毛标志,属下列哪类商标______A.证明商标 B.服务商标C.等级商标 D.防御商标(分数:1.00)A. √B.C.D.解析:3.技术秘密的所有人不拥有其______A.绝对独占权 B.使用权C.转让权 D.请求保护权(分数:1.00)A. √B.C.D.解析:本题主要考查的知识点为技术秘密。
法律允许技术秘密的其他研究者通过自身的实践或研究取得,或者通过反向工程获得相同内容的技术秘密。
因此,技术秘密的所有者很难拥有其完全独占权。
4.发明专利是指以______为保护对象的专利。
A.技术 B.产品发明和方法发明C.设计样品 D.制造产品(分数:1.00)A.B. √C.解析:本题主要考查的知识点为发明专利的概念。
以产品发明、方法发明为对象所授予的专利称为发明专利,是人类利用自然规律的技术构想的高度创造,是他人可以感知的能够产生一定效果的技术方案。
5.对尖端、先进技术或经济价值很大的技术,其保密期______A.必须小于合同有效期 B.必须等于合同有效期C.可以长于合同有效期 D.与合同有效期无关(分数:1.00)A.B.C. √D.解析:本题主要考查的知识点为技术秘密的保密期与合同有效期的关系。
技术秘密的保密期一般与合同有效期相等。
但在题干描述的情况下,其保密期可以长于合同有效期。
世界各国法律或判例都允许合同届满后,保密期继续延长3年~5年。
6.对于技术秘密的定义有众多的表述方法,“为实施某种为达到工业生产目的所必需的,具有秘密性质的技术知识、经验或其积累”是下列哪种组织对技术秘密所下的定义______A.联合国世界知识产权组织 B.巴黎国际商会C.国际保护工业产权协会 D.前苏联发明委员会(分数:1.00)A.B. √C.D.解析:7.技术服务和技术咨询机构的______为自身发展创造了有利条件。
自考国际贸易试题及答案一、单项选择题(每题2分,共20分)1. 国际贸易中,最常用的贸易术语是()。
A. EXWB. FOBC. CIFD. DDP答案:C2. 世界贸易组织(WTO)的前身是()。
A. GATTB. NAFTAC. EUD. APEC答案:A3. 以下哪项不是自由贸易区的特点?()A. 贸易壁垒的消除B. 资本流动的自由化C. 劳动力流动的自由化D. 完全的关税保护答案:D4. 根据国际货币基金组织的定义,以下哪项不是国际收支平衡表中的项目?()A. 货物贸易B. 服务贸易C. 直接投资D. 国内生产总值答案:D5. 以下哪项不是国际货币基金组织(IMF)的主要职能?()A. 监督国际货币体系B. 提供短期资金援助C. 促进国际贸易自由化D. 提供政策建议答案:C6. 以下哪项不是世界银行集团的组成部分?()A. 国际复兴开发银行B. 国际开发协会C. 国际金融公司D. 亚洲开发银行答案:D7. 以下哪项不是国际货币体系的类型?()A. 固定汇率制B. 浮动汇率制C. 金本位制D. 双轨制答案:D8. 以下哪项不是国际结算中常用的支付方式?()A. 信用证B. 托收C. 汇款D. 现金支付答案:D9. 以下哪项不是国际贸易中常见的贸易壁垒?()A. 关税B. 配额C. 反倾销税D. 出口补贴答案:D10. 以下哪项不是国际贸易中常见的贸易促进措施?()A. 出口信贷B. 出口退税C. 进口关税D. 贸易便利化答案:C二、多项选择题(每题3分,共15分)1. 以下哪些因素会影响国际货物运输成本?()A. 运输距离B. 货物重量C. 货物体积D. 运输方式答案:ABCD2. 以下哪些是国际服务贸易的类型?()A. 旅游服务B. 金融服务C. 教育服务D. 货物贸易答案:ABC3. 以下哪些是国际货币基金组织(IMF)的职能?()A. 监督国际货币体系B. 提供短期资金援助C. 促进国际贸易自由化D. 提供政策建议答案:ABD4. 以下哪些是世界银行集团的组成部分?()A. 国际复兴开发银行B. 国际开发协会C. 国际金融公司D. 亚洲开发银行答案:ABC5. 以下哪些是国际货币体系的类型?()A. 固定汇率制B. 浮动汇率制C. 金本位制D. 双轨制答案:ABC三、判断题(每题2分,共10分)1. 世界贸易组织(WTO)的主要职能是制定国际贸易规则。
2024年4月高等教育自学考试国际贸易理论与实务试题课程代码:001491.请考生按规定用笔将所有试题的答案涂、写在答题纸上,2.答题前,考生务必将自己的考试课程名称、姓名、准考证号用黑色字迹的签字笔或钢笔填写在答题纸规定的位置上。
选择题部分注意事项:每小题选出答案后,用2B 铅笔把答题纸上对应题目的答案标号涂黑。
如需改动,用橡皮擦干净后,再选涂其他答案标号。
不能答在试题卷上。
一、单项选择题:本大题共30小题,每小题1分,共30分。
在每小题列出的备选项中只有一项是最符合题目要求的,请将其选出。
1.在国际贸易统计中,下列属于初级产品的是A.机械设备B.运输设备C.燃料以外的非食用原料D.杂项制品2.一些国家在国境内设立自由贸易区、保税区等经济特区,这会使A.关境和国境一致B.关境大于国境C.关境小于国境D.无法判断3.下列可能采用拍卖方式进行交易的商品是A.谷物B.原油C.橡胶D.茶叶4.下列关于垄断价格的说法,正确的是A.垄断价格又称转移价格B.实施垄断价格的目的是稳定商品价格C.垄断价格属于世界自由市场价格D.垄断价格的实施是有条件的5.下列关于对外贸易政策的说法,正确的是A.政策的主体一般来说是指各国政府B.关税和非关税措施是政策目标C.有两种基本的贸易政策类型,即保护贸易政策和超保护贸易政策D.自由贸易政策是指国家广泛利用各种措施限制进口6.亚当·斯密绝对优势理论认为A.财富即金银B.不同国家间劳动生产率的绝对差别是国际分工和贸易的基础C.交换不能产生新的财富,农业才是一国财富的基础D.不同国家间劳动生产率的相对差异是国际分工和贸易的基础7.以进口商品的数量、重量、容量、长度和面积等计量单位为标准计征的关税是A.从价税B.复合税C.从量税D.选择税8.按迪尔多夫、斯特恩非关税措施分类法,下列属于数量限制及类似的限制措施的是A.滑动关税B.外汇管制C.广告及传媒推广规章D.反补贴税9.下列不属于最惠国待遇适用的例外的是A.进口和出口商品的关税B.边境贸易C.内河航行权给予他国的优惠D.贵重艺术品的出口限制10.关税同盟成立后,低成本非成员国进口被高成本成员方进口取代的现象是A.贸易扩大B.贸易缩小C.贸易创造D.贸易转移11.下列对世界贸易组织贸易自由化原则的理解,错误的是A.不是绝对意义的贸易自由化B.贸易自由化是一个突变的过程C.允许发展中国家的贸易自由化程度低于发达国家D.世界贸易组织不是一个自由贸易机构12.在《2010通则》中,含义为“完税后交货”的术语是A.EXWB.DATC.DAPD.DDP13.下列贸易术语中,卖方承担的风险、责任及费用都是最小的是A.DATB.DAPC.DDPD.EXW14.进口商品价格的构成不包括A.商品成本B.实际利润C.进口费用D.进口杂费15.卖方按照买方的要求,在其出售的商品或包装上标明买方指定的商标或牌号,这种做法称为A.定牌生产B.委托生产C.指定生产D.代理生产16.如果合同中采用信用证支付方式,在交易数量前加上“约”字,根据国际惯例,允许数量的增减幅度不超过A.5%B.10%C.12%D.15%17.下列运输方式中,具有运输速度快,不受地面条件影响,安全准确等明显优点的是A.海洋运输B.铁路运输C.航空运输D.公路运输18.下列关于速遣费和滞期费的说法,错误的是A.速遣费是对承租人的奖励B.滞期费是对承租人的惩罚C.滞期费率通常为速遣费率的一半D.滞期费和速遣费一般是航次租船合同中的条款19.中国人民保险公司规定的基本险别中,保险责任范围最大的是A.平安险B.水渍险C.一切险D.罢工险20.一批货物出口CIF价为1200美元,现客户要求按CIF价加 20%投保一切险,保险费率为1%,客户应缴纳的保费是A.12 美元B.12.15 美元C.14.4 美元D.14.57 美元21.汇付方式中,收款迅速及时,程序安全可靠,但汇款人承担的费用成本较高的是A.电汇B.票汇C.信汇D.逆汇22.下列关于托收的说法正确的是A.托收结算有银行参与,建立在银行信用的基础上B.托收结算时进口方面临的风险更大C.承兑交单方式只适用于即期汇票的托收D.光票托收是指不附有商业单据的金融单据的托收23.具有双重付款保证的信用证是A.循环信用证B.对开信用证C.保兑信用证D.不可转让信用证24.既是合同中的一项条款,也是一项法律的免责原则的是A.不可抗力B.商品检验C.仲裁D.异议与索赔25.《联合国国际货物销售合同公约》规定的索赔期限为自买方实际收到货物之日起A.半年B.1年C.2年D.3年26.在法律上称为要约的是A.询盘B.发盘C.还盘D.接受27.对于合同成立应具备的条件,下列表述错误的是A.签订买卖合同的当事人只能是法人B.合同须有对价或约因C.合同的标的必须合法D.合同必须符合法律规定的形式28.关于制单结汇工作,下列说法正确的是A.根据“UCP600”的规定,交单应在信用证的有效期内且不得迟于装运日后15天B.提单的签发日期可以晚于信用证规定的装运期C.制单结汇是进口商的重要任务D.单据的表面要清洁,有的项目,如汇票金额,不允许更改29.B2C 指的是A.企业与政府之间的电子商务B.企业与消费者之间的电子商务C.企业与企业之间的电子商务D.政府与消费者之间的电子商务30.下列属于竞买交易方式的是A.寄售B.经销C.拍卖D.国际竞争性招标二、多项选择题:本大题共5小题,每小题2分,共10分。
自考国际贸易试题及答案一、单项选择题1. 国际贸易中,一国出口大于进口的经济现象被称为:A. 贸易顺差B. 贸易逆差C. 贸易平衡D. 贸易赤字答案:A2. 关贸总协定(GATT)的成立时间是:A. 1947年B. 1945年C. 1950年D. 1960年答案:A3. 以下哪项不是世界贸易组织(WTO)的基本原则?A. 非歧视原则B. 市场准入原则C. 自由贸易原则D. 保护主义原则答案:D4. 根据赫克歇尔-俄林(Heckscher-Ohlin)理论,一个国家会倾向于出口那些:A. 使用其丰富生产要素较多的商品B. 使用其稀缺生产要素较多的商品C. 技术含量较高的商品D. 劳动密集型商品答案:A5. 以下哪个不是国际货币基金组织(IMF)的主要职能?A. 监督全球经济和汇率政策B. 提供技术援助和培训C. 促进国际贸易的自由化D. 提供金融支持和贷款答案:C二、多项选择题1. 以下哪些因素会影响国际分工的形成和发展?A. 国家资源的禀赋差异B. 技术水平的差异C. 消费者偏好D. 政府政策答案:A, B, D2. 国际贸易中,常见的贸易壁垒包括:A. 关税壁垒B. 配额制度C. 出口补贴D. 进口许可证制度答案:A, B, D3. 以下哪些属于国际贸易中的非关税壁垒?A. 进口配额B. 出口配额C. 卫生和植物卫生措施D. 反倾销税答案:A, C, D三、简答题1. 简述比较优势理论的基本内容。
答案:比较优势理论是由大卫·李嘉图提出的,其基本内容包括:即使一个国家在所有商品的生产上都没有绝对优势,只要存在不同商品的相对生产成本差异,各国通过专注于自己相对效率较高的商品生产并进行贸易,都能够获得利益。
这个理论说明了国际贸易的基础,并为自由贸易提供了理论支持。
2. 描述一下什么是“最惠国待遇”原则。
答案:最惠国待遇是指一个国家给予另一个国家或地区的商品和服务的优惠待遇,应立即无条件地给予所有其他国家或地区相同的待遇。
2007年4月自考《国际技术贸易》模拟试题及答案第一部分选择题一、单项选择题(本大题共20小题,每小题1分,共20分)在每小题列出的四个选项中只有一个选项是符合题目要求的,请将正确选项前的字母填在题后的括号内。
1.知识产权是一种( )的权利。
A.无形B.非排他性C.公有D.非独占性2.技术对一国经济增长能起到很大的作用,我国技术进口至今已有( )多年的历史。
A.80B.70C. 60D.503."丰田"、"海尔"是( )商标。
A.证明B.等级C.制造D.文字4.商务谈判的中心是对( )进行磋商。
A.质量B.价格C.利润D.知识产权保护5.委托方和受托方,这种称呼主要用于( )。
A.权利的转让B.技术业务与技术咨询业务及相关合同C.工业产权技术的许可合同D.专有技术转让合同6.专利权是以技术发明为( )。
A.前提B.对象C.目标D.基础7.商标权是一种( )A.专用权B.地域权C.使用权D.合法权8.下列哪一类技术是我国禁止出口的技术( )。
A.我国特有的传统工艺和专有技术B.在国际上具有首创或者领先水平的技术C.对外承担不出口义务的引进技术D.出口后将给我国对外贸易带来不利影响的技术9.里程碑式的支付方式也就是( )。
A.一次性支付的总付方式B.分期支付的总付方式C.提成支付方式D.入门费与提成支付相结合的方式10.制造单位的技术人员应该全面熟悉供方提供的( )。
A.技术资料B.科技报告C.信息D.专利号11.许可方和被许可方,这种提法多适用于( )。
A.权利的转让B.技术与咨询服务及相关合同C.工业产权技术的许可合同D.专有技术转让合同12.《中华人民共和国技术引进合同管理条例》在1985年5月24日由( )颁布执行。
A.国务院B.经贸部C.外经贸部D.海关总署13.我国( )年正式成为《保护工业产权巴黎公约》的成员国。
A.1985B.1899C.1949D.200114.由于国际技术贸易的特殊性,询价不能采取( )。
A.口头形式B.询价书C.承诺形式D.合同形式15.《与贸易有关的知识产权协议》( )年生效。
A.1994B.1995C.2001D.200216.如合同中规定:"本合同适用于德国法。
"则本合同属于( )。
A.明示选择B.默示选择C.适用国际公约D.适用国际惯例17.计算机软件交易中,有一种综合的贸易方式,即计算机硬件与软件使用许可或转让结合,通常称为( )。
A.软件使用许可B.软件著作权转让C.委托开发软件D.交钥匙工程18.商业秘密是人类智力劳动的成果,成果的所有者对其拥有权利,这一点在我国的( )中已经得到证实。
A.《与贸易有关的知识产权协议》B.《民法》C.《反不正当竞争法》D.《反垄断法》19.历史成本也即( )。
A.技术转让的直接费用B.转让成本C.沉入成本D.机会成本20.保护计算机软件与保护文字作品的法律( )。
A.部分不同B.部分相同C.相同D.不同二、多项选择题(本大题共10小题,每小题1分,共10分)在每小题列出的五个选项中有二至五个选项是符合题目要求的,请将正确选项前的字母填在题后的括号内。
多选、少选、错选均无分。
1.技术的特点包括( )。
A.技术是无形的知识B.技术是间接的生产力C.技术是直接的生产力D.技术是一种特殊的商品E.技术是一种一般商品2.国际通行规则适用以下情况,即( ) 。
A.地区性适用B.选择性适用C.强制性适用D.规定性适用E.限制性适用3.对可能的技术许可方调查的内容有( )。
A.企业状况B.技术特长C.资信状况D.转让技术的态度E.有关技术的市场供求4.对外经营公司的准备工作有( )。
A.编制项目建议书B.报批、评估与决策C.委托代理D.对拟引进技术的了解与选择E.对可能的技术供方的调查了解5.正式、完整的询价书通常包括( )内容。
A.询价方法B.基本情况介绍C.技术条件要求D.商务条件要求E.询价员要求6.2001年,我国已加入世贸组织,显示中国法规将要不断完善,知识产权将得到进一步保护,《伯尔尼公约》保护的作品是( )。
A.文学B.科学C.艺术D.电影E.摄影7.许可使用权的内容包括( )。
A.软件复制B.展示C.发行D.修改E.注释8.不可抗力的法律条件有( )。
A.不可预见性,签订合同时无法预见B.不可避免性,非当事人可以设法避免C.免除责任性,遭遇不可抗力的当事人可免除责任D.不可克服性,当事人虽尽最大努力仍无法克服E.履行期间性,必须是在合同签订之后发生的9.下列哪些做法是解决双重征税的方法( )。
A.自然抵免B.申请抵免C.最低限额抵免D.费用叠加法E.最高限额低免10.发展中国家发展技术出口的出发点有( )。
A.促进本国科学技术水平的提高B.以技术出口保证原材料的供应来源C.增加外汇收入D.发展技术出口带动商品出口,发挥技术出口的连锁效应E.扩大本国商品在世界市场上的占有率第二部分非选择题三、名词解释(本大题共5小题,每小题4分,共20分)1.优先权原则2.技术标准3.机会成本4.托收5.沉人成本四、简答题(本大题共5小题,每小题6分,共30分)1.商务谈判的准备包括哪些方面的工作?2.专利权的特点是什么?3.单纯技术贸易合同的主要类型有哪些?4.简述技术引进合同履行的特点。
5.简述限制性商业惯例的特点。
五、论述题(本大题共2小题,每小题10分,共20分)1.试论鉴定技术服务与技术咨询合同应注意的问题。
2.论述发展我国技术出口的意义与作用。
国际技术贸易试题参考答案一、单项选择题(每小题1分,共20分)1.A2.D3.C4.B5.B6.B7.A8.C9.B 10.A11.C 12.A 13.A 14.B 15.B16.A 17.D 18.C 19.C 20.D二、多项选择题(每小题1分,共10分)1.ABD2.BCE3.ABCDE4.ABCD5.BCD6.ABCDE7.ABCDE8.ABDE9.ABE 10.ACD三、名词解释(每小题4分,共20分)1.在任何一个成员国内,申请人提出首次专利、实用新型或外观设计申请,从最初申请日起,在一定时间内,如就同样内容的发明再向其他成员国提出申请,可以首次申请日期作为以后的申请日期。
2.指技术本身的状况,如研制程度,所处技术生命周期阶段、法律保护状况,经济效益大小及后续支援、服务等配套情况。
3.指技术许可方因转让技术失去在被许可方国家和或让给被许可方部分销售市场而失去销售机会所导致的利润损失。
4.指技术许可方开立即期汇票连同有关单据一起交双方选择的银行,由该行委托技术被许可方所在地银行,向技术被许可方收取技术使用费。
5.沉入成本或开发费用是指研制所转让技术投入的人力、物力和资金等。
这项研制技术的费用是技术开发过程中形成的。
因此,又称为历史成本。
四、简答题(每小题6分,共30分)1.组织准备,思想准备,谈判计划,谈判方案。
2.是国家或代表几个国家的地区机构授予的权利;是一种不完全的所有权;是一种排他性的权利;是一种有地域范围的权利;是有时间性的权利。
3.专利实施的许可合同;商标使用许可合同;专有技术许可合同;技术服务与技术咨询合同;计算机软件许可合同;商业秘密许可合同。
4.(1)履行合同的大量工作在受方所在地进行;(2)合同履行有关部门通力合作;(3)合同履行的各个环节对最终实现合同规定的目标至关重要。
5.(1)限制性商业惯例实施的主体是企业;(2)限制性商业惯例必须是为法律所禁止的;(3)有可能或将会对贸易和商业活动造成不利后果。
五、论述题(每小题10分,共20分)1.(1)签定各种形式的技术服务和技术咨询合同,是为了达到引进技术知识、管理知识以及技术应用、推广等目的。
(2)为保证委托方的技术目标顺利实现,签定合同时应注意以下几点:明确区分各种合同的界限:严格规定服务、咨询人员的职责和义务;明确规定服务、咨询的时间;建立工作联系制度;对加班的规定;对税费的规定应符合中国税法。
2.(1)充分利用本国的技术资源,获得更大的比较利益;(2)转变国民经济的增长方式;(3)实施"科技兴贸"战略,利用技术出口带动产品出口,开拓国外市场;(4)通过技术出口,加速国内技术成果商品化,实现自然资源和人力资源的合理配置。
34 5 6 7 8 9 10 11 12 13 14 15 1617、爱你一万年,夸张!爱你五千年,无望!爱你一千年,荒唐!爱你一百年,太长!接连爱你七十年,只要我身体健康,就是我的强项!18、如果不爱你,不会为你守着誓言,如果不爱你,不会承受一切的罪恶感,如果不爱你,不会因你而绽放幸福的光彩。
19、一个犀利并朦胧眼神,传递心中纠结情感,我们的距离愈近或愈远。
发条简朴并低调的信息,尽享真情互动,指尖点点,送你的却是心中真情满满。
20、上帝给了我这份缘,所以我每天都在天堂。
生活里因为有了爱,所以我身边幸福弥漫。
日子里面有了你,所以天天我都很美。