婴幼儿灌肠法
- 格式:ppt
- 大小:223.50 KB
- 文档页数:15
婴幼儿灌肠法婴幼儿灌肠法呀,这可是个在婴幼儿护理中比较特殊的操作呢。
咱先来说说为啥会有婴幼儿灌肠这种事儿。
有时候,小宝宝生病了,吃药特别难喂进去,打针又怕他们太害怕太疼,这时候医生可能就会考虑灌肠这个办法。
比如说,小宝宝发烧一直退不下来,或者有比较严重的肠道感染,灌肠就能派上用场啦。
灌肠的时候,那场面可真是得小心翼翼。
我就见过一次,一个两三岁的小宝宝因为严重的腹泻需要灌肠。
小家伙一开始还不知道要干啥,瞪着大眼睛好奇地看着周围。
护士姐姐轻声细语地跟宝宝说:“宝贝儿,咱们来做个小小的治疗,一会儿就好啦,别怕别怕。
”准备工作可不少,首先得把灌肠用的器具都消毒干净,保证无菌操作。
然后把药液调配好,温度得适中,不能太凉也不能太热,就跟咱们给宝宝冲奶粉的水温差不多。
护士姐姐把小宝宝轻轻地抱在怀里,让宝宝侧卧着,像在妈妈怀里睡觉一样。
然后慢慢地把肛管轻柔地插入宝宝的小屁屁里。
这时候小宝宝可能会有点不舒服,扭动着身子,想哭又不敢哭的样子,看着真让人心疼。
护士姐姐一直轻声哄着:“宝宝乖,马上就好啦,马上就好啦。
”肛管插进去之后,慢慢地把药液推进去。
这个过程得特别慢,就怕速度快了宝宝受不了。
药液推进去之后,还得让宝宝保持侧卧的姿势一会儿,这样药液才能更好地发挥作用。
整个过程中,家长在旁边也是紧张得不行,眼睛一刻都不敢离开宝宝,手心里全是汗。
不过灌肠也不是随便就能做的哦。
比如说,如果宝宝的肠道有损伤,或者有先天性的肠道疾病,那就不能灌肠啦。
而且灌肠的次数也不能太多,不然也会对宝宝的肠道造成不好的影响。
所以呀,家长们平时可得照顾好小宝宝,让他们健健康康的,尽量别走到需要灌肠这一步。
但要是真遇上了,也别太担心,相信医生和护士,他们会用最温柔、最专业的方式来帮助宝宝恢复健康的。
希望每一个小宝宝都能快快乐乐、健健康康地长大,少经历这些让人揪心的事儿。
小儿肠套叠巧行灌肠法到底是怎么导致的肠套叠(专业文档)说到小儿肠套叠,这是一种在临床上较为多见的疾病,这种疾病会对婴幼儿的身体造成很大的伤害,且一年四季都有发病的可能性。
那么对于小儿肠套叠要如何治疗呢?小儿肠套叠巧行灌肠法肠套叠作为小儿常见急腹症之一,80%发生在2岁以下的儿童,病因可能与饮食规律的改变、肠道感染刺激、肠道畸形等有关,多为回肠末端套入结肠。
另外,肠套叠与感冒、发烧等疾病也有一定关系。
出现肠套叠症状后的48小时,是空气灌肠的最佳时机。
病情一旦耽误,可能会因被套叠部分的肠壁血液循环受到阻碍,使肠壁发生坏死、穿孔,导致腹膜炎,甚至死亡。
空气灌肠具有无创伤、恢复快,并发症少等优点,是诊断和治疗小儿肠套叠的可靠方法。
但对肠壁较薄不适宜灌肠的、伴有腹膜炎、病期超过48小时的肠套叠患儿不适用,应尽早手术治疗。
小儿肠套叠还有哪些有效治疗方法手术疗法对肠套叠比较严重的宝宝,应采取剖腹复位套叠肠管的手术疗法。
手术后,家长要定时帮宝宝变换体位,宝宝的饮食要以稀、少、清淡并富于营养为原则,量与质要逐渐增加,才有助于肠功能的恢复。
中医疗法乳食积滞治法:消食导滞,理气止痛。
方药:消乳丸(《论治准绳》)加减。
香附10g,神曲、麦芽各12g,陈皮、砂仁各6g,炙甘草3g。
腹胀而痛者加青皮、槟榔、延胡索理气以止痛;肉、奶食所致者加焦山楂、焦神曲。
温热内蕴治法:清化湿热,通腑导滞。
方药:大承气汤(《伤寒论》)加减。
生大黄15g(后下),芒硝12g,枳实9g,厚朴12g,黄连15g,二花15g。
若腹胀较重加炒莱菔子;若见果酱样血便则加侧柏叶、地榆以凉血止血;若腹痛较重则加白芍以缓急止痛。
气滞血瘀治法:理气活血、祛瘀止痛。
方药:少腹逐瘀汤(《医林改错》)加减。
小茴香15g,干姜3g,延胡索15g,没药9g,当归15g,川芎15g,肉桂8g,赤芍、五灵脂、蒲黄各9g。
若气滞胀痛者,加川楝子,枳壳,理气止痛;腹部包块者加三棱,莪术、山甲片化瘀消积。
婴幼儿灌肠护理服务流程
第一步:护士着装
根据护士仪表礼仪规范进行着装。
1、护士身着护士服,整洁庄重、大方合体、衣装约过膝5公分,内衣
不可外露。
2、不配戴耳环、手镯、戒指等手饰。
3、鞋子为白色,软底坡跟鞋,袜子为肤色袜。
4、头戴燕尾帽,保持洁白、挺括、无皱折。
5、发型:前不遮眉,侧不掩耳,后不触领。
第二步:用物准备
1、治疗盘内放20ml注射器、一次性无菌肛管、无菌手套、卫生纸、棉签、石蜡
油、碗盘、垫巾、尿布、
2、灌肠液:准备好的中药汤剂30ml,溶液温度为39--41℃
3、环境准备:关闭门窗,调节室温
第三步:向患儿家属做好解释工作
1、责任护士:接到医嘱后去患儿所在病房,轻敲病房门三下,待有人应答后,轻
轻推开病房门,面向室内,寻找到与自己眼光对视的人员,面露微笑,主动说:
“您好”!同时,左手轻轻关闭病房门后,轻步走至患儿床尾部。
2、责任护士主动询问:“您好,您是x床患儿的家属吗?”得到身份确认后,双目
注视患儿家属的额头部位,面带微笑的说:“您好,我是您的责任护士刘淑娟,
根据您孩子的病情,遵医嘱给您的孩子做中药灌肠;中药灌肠药物容易被肠道
吸收,直接起到治疗的作用,效果很好,孩子也没有什么痛苦,还能够缩短病
程,希望您配合一下好吗?”
3、患儿家属:“灌肠能够给孩子带来不适吗?”
4、责任护士面带微笑回答说:“灌肠很安全的,不会给孩子带来任何痛苦的,
请您放心好了!”
第四步:具体操作
用药温度与肠道温度相近,保温在35~41 ℃,这样可减少肠道收缩,有利于药物吸收。
婴幼儿保留灌肠的护理体会【中图分类号】R485【文献标识码】A【文章编号】1005-0515(2011)02-0049-01保留灌肠是自肛门灌入药物,保留在直肠或结肠内,通过肠黏膜吸收,达到治疗目的。
常用于镇静、催眠及肠道杀菌等。
保留灌肠是儿科常见的一项护理操作技术,患儿多见于3岁以下婴幼儿。
由于婴幼儿属于特殊群体,易哭闹、挣扎,不能理解和配合治疗,药物灌入有排出体外的可能,不能有效地达到治疗的目的,因此根据小儿的特点和临床经验,总结出了一些经验,现报告如下:1资料与方法1.1临床资料:选择保留灌肠的门诊患儿40例,其中男21例,女19例;年龄3月~3岁,平均1.5岁,细菌性肠炎15例,需镇静行辅助检查者25例。
1.2方法:首先排空肠腔内的积液、积气及粪便。
右手戴无菌手套,将液体石蜡涂抹于小拇指上,轻轻插入肛门给予肛门指检,以刺激肠壁平滑肌收缩引起排便反射。
体位摆放:取俯卧位,患儿俯卧于家长双腿上,头部朝向家长右侧,足部朝向家长左侧。
灌肠方法:遵医嘱取用药物,药量5~20mL,一般不超过20mL,温度39~41℃,用20mL注射器抽吸药液,连接一次性肛管并用石蜡油润滑肛管前端。
分开臀部暴露肛门,轻轻插入肛门约5~7cm,至直肠壶腹部,用左手夹紧患儿臀部,缓缓推注药液,速度不宜过快,一般3~5min推完为宜。
嘱家长夹紧患儿臀部并将患儿头部枕于右侧胳膊,换至左侧卧位,并头低足高,避免摇晃,继续夹紧患儿臀部5~10min。
行检查者须将患儿至于平卧位,避免抬高头部,待患儿入睡后即刻前往检查。
肠炎患儿嘱家属保留药液1h以上,以利于药物的吸收。
达到治目的。
2结果40例患儿中,36例保留药液30分钟内未排出体外,4例保留药液5~10分钟后排出体外。
有效率在95%。
3讨论进行保留灌肠前,需首先排空肠腔内的粪便、积液和积气,以便药物的保留和吸收。
插管灌注时选择俯卧位比仰卧位和左侧卧位易于固定患儿和暴露肛门,以便顺利插管和推药。
小儿疾病治疗新疗法咳嗽的时间较长,导致肺肾气虚,需要用补肾化痰法。
即吴茱萸3克,白矾6克,研面醋调,贴脚心处的肾经源头涌泉穴。
打喷嚏、咳嗽时,家长可以看一下孩子的咽喉,只要不红,黄甡建议尽早用中药麻黄、细辛研面醋调,外敷在大椎穴(正坐低头,第7颈椎即最高骨椎突下凹陷中)。
由于这两样药有较强的发汗散寒作用,贴药后加上适当的保暖措施,许多孩子不吃药也可止咳。
1岁半以内的婴幼儿腹泻,黄甡主张用石榴皮15克,炒苍术30克,藿香30克,煎水洗脚,一天一次。
腹泻时间较长,精神、胃口都不好的孩子,采用白胡椒5克,吴茱萸3克,研面醋调贴肚脐。
这两样药性味辛温,具有温中散寒作用,给它起名“暖脐散”。
孩子发热、呕吐、腹泻,在口服药物的同时,可在肚脐贴一种叫“泻痢平”的膏药,主要成分是黄连、大黄。
扁桃体炎、疱疹性咽岬炎,用的是中医上病下治的“釜底抽薪”法。
即吴茱萸5克,大黄5克,南星3克,胡黄连3克,研面醋调,贴在脚心的涌泉穴(脚心前三分之一凹陷处)。
同时服用一些具有清热解毒作用的汤药,如二花、连翘、栀子、大黄等,效果都不错。
东西不当而引起的食积发烧孩子,具体方法是,雄黄3克,栀子6克,大黄6克,粉碎研面后,用醋调和,贴在肚脐处,一天一换。
治疗孩子高烧不退的灌肠法,主要药物是生石膏和生大黄,这两种药物的泻热通便作用很好,而且烧退后不容易反复,适合高烧三四天不退、大便干结的孩子。
3岁左右的孩子用生石膏60克,生大黄15克,药物加水浸泡半小时后,煎至50毫升。
待药液的温度降至40℃左右,用一个50毫升注射器,把针头换成导尿管,前端涂抹石蜡油,轻轻插入肛门15厘米,缓缓推入药物。
灌肠前让孩子排空大便,灌后尽量使药物在肠内多保留一会儿,效果才好。
婴幼儿灌肠法的目的、操作步骤及注意事项一、操作目的1.促进肠道蠕动,解除便秘,减轻腹胀。
2.清洁肠道,为检查或手术做准备。
3.清除肠道有害物质,减轻中毒。
4.镇静剂的使用。
二、操作步骤1.携用物至床旁,关闭门窗,遮挡患儿,核对,挂灌肠简于输液架上,灌肠筒底距患儿臀部所在平面30-40cm。
2.将枕头竖放,使其厚度与便盆高度相等,下端放便盆。
3.将垫巾一端放于枕头上,一端放于便盆之下防止污染床单元。
4.协助患儿脱去裤子,取们卧位于枕头上,解开尿布,如无大小便,可用尿布垫在得部和便盆之间,患儿臀部放于便盆宽边上,双膝屈曲,约束固定患儿,适当遮盖患儿保暖。
5.再次核对,戴手套,连接肛管,排净空气,用止血钳夹闭橡胶管,润滑肛管前端,分开臀部,暴露肛门,将肛管缓缓插人肛门,婴儿2.5-4cm,幼儿5-7.5cm, 用手固定,可用一块尿布覆盖于会阴部,以保持床单清洁。
6.松开止血钳,使液体缓缓流入,护士一手持肛管,同时观察灌肠液下降速度和患儿情况。
7.灌肠后夹紧肛管,用卫生纸包襄后轻轻拔出,放入弯盘内。
让患儿保留数分钟后再排便,如果患儿不能配合,可用手夹紧患儿两侧臀部。
8.协助排便,擦净臀部,取下便盆,包好尿布,整理床单位。
9.核对,清理用物,洗手,记录。
三、注意事项1.婴幼儿需使用等渗液灌肠,灌肠液量遵医嘱而定,一般小于6个月约为每次50ml;6个月至1岁约为每次100ml;1-2岁约为每次200ml;2-3 岁约为每次300ml。
2.灌肠过程中注意保暖,避免受凉。
3.选择粗细适宜的肛管,动作应轻柔,如溶液注入或排出受阻,可协助患儿更换体位或调整肛管插人的深度,排出不畅时可以按摩腹部,促进排出。
4.灌肠过程中及灌肠后,应注意观察病情,发现面色苍白、异常哭闹、腹胀或排出液为血性时,应立即停止灌肠,并和医生联系。
5.准确测量灌入量和排出量,达到出入量基本相等或出量大于注入量。
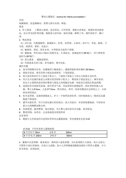
婴幼儿灌肠法(enema for infants and toddlers)目的刺激肠壁、促进肠蠕动、使婴儿排出炎便;降温。
准备1、护士准备了解患儿病情、意识状态、合作程度,测量生命体征,观察肛周皮肤情况;估计常见的护理问题;根据患儿的年龄,做好说服、解释工作;操作前洗手、戴口罩。
2、物品准备(1)治疗盘:内置灌肠筒、被璃接头、肛管、血管钳、大油布、治疗巾、弯盘、棉签、卫生纸、润滑剂、量杯、水温计。
(2)输液架、便盆、尿布4块。
冬季准备毛毯用于保暧。
(3)灌肠液:常用0.1%~0.2%的肥皂水、生理盐水、溶液温度为39~41℃,用于降低体温时为28~32℃。
(3)患儿准备灌肠前排尿。
(4)环境准备关闭门窗,屏风遮挡,调节室温。
操作步骤1、备齐用物携至床旁,挂灌肠筒于输液架上,灌肠筒量距离床褥约30~40cm。
2、将枕头竖放,使其厚度与便盆高度相等,下端放便盆。
3、将大油布和治疗巾上端盖子枕头上,下端放于便盆之下防止污染枕头及床单。
4、用大毛巾包裹约束患儿双臂后使其仰卧于枕头上,臀部放于便盆宽边上。
解开尿布,如无大小便则用尿布垫在臀部与便盆之间两腿各包裹一块尿布分别放在便盆两侧。
5、连接肛管并润滑其前端,排尽管内气体,用血管钳夹紧橡胶管,将肛管轻轻插入直肠,婴儿2.5~4cm,儿童5~7.5cm,然后固定,再用一块尿布覆盖在会阴部之上,以保持床单的清洁。
6、松开血管钳,是液体缓缓流入,护士―手始终扶持肛管,同时观察患儿一般状况及灌肠液下降速度。
7、灌毕夹紧肛管,用卫生纸包裹后轻轻拔出,放入弯盘内,若需保留灌肠液,可轻轻夹紧小儿两侧臀部数分钟。
8、协助排便,擦净臀部,取出便盆,为小婴儿系好尿市并包裹,使其舒适。
9、整理用物,床单位,记录溶液量及排便性质注意事项1、根据小儿年龄选用合适的肛管和决定灌肠液量,常见液量表见表5-10表5-10 不同年龄患儿灌肠液量2、灌肠中注意保暖,避免着凉,液体流入速度易慢,并注意观察小儿情况,如小儿疲乏,可暂停片刻后再继续,以免小儿虚脱;如小儿突然腹痛或腹胀加剧应立即停止灌肠,并与医生联系,给预处理。
婴幼儿灌肠法灌肠是一种常见的治疗方法,适用于婴幼儿肠胃道问题的治疗和疾病的预防。
它通过肛门插入管道,并将液体缓慢注入直肠,帮助婴幼儿排除肠内积液和肠内堆积的大便。
这篇文章将介绍婴幼儿灌肠的步骤、适应症和注意事项。
一、灌肠的步骤1. 准备工作灌肠前,首先需要准备好所需的器具和药物。
器具包括灌肠器、护理垫、湿纸巾、干净的肥皂水和温水。
药物方面,可以根据婴幼儿的具体情况使用生理盐水或灌肠液。
2. 婴幼儿的准备在开始灌肠之前,确保婴幼儿整个肛门区域干净并且没有明显的皮肤问题。
可以使用温水和肥皂清洗该区域,然后用湿纸巾擦干。
3. 婴幼儿的姿势将婴幼儿放置在平坦的硬表面上,例如换尿布台或床上。
将婴幼儿的双脚抬高并向胸部方向弯曲,以便顺利插入灌肠管。
4. 灌肠器的准备先将灌肠器倒置放置在柔软的地方,确保灌肠器内部不含空气。
然后将管子涂上润滑剂使其顺利插入。
5. 灌肠操作使用一只手将婴幼儿的肛门轻轻向上扳拉,以便打开直肠括约肌。
用另一只手将灌肠器慢慢插入婴幼儿的直肠,大约插入3-4厘米即可。
6. 注入液体将预先准备好的灌肠液或生理盐水连接到灌肠器上。
缓慢注入液体,避免产生过大的压力。
如果婴幼儿出现不适或疼痛,应立即停止注入,并取出灌肠器。
7. 移除管道在液体注入完成后,将灌肠器缓慢拔出,同时用湿纸巾轻轻擦拭肛门区域,以保持清洁。
二、适应症1. 便秘灌肠可以帮助婴幼儿排出积聚在肠道中的大便,缓解便秘症状。
在使用灌肠治疗便秘时,应注意使用适量的液体,并避免造成肠道过度刺激。
2. 腹胀对于腹胀问题,婴幼儿灌肠可以通过促进肠道蠕动和气体排出来缓解不适。
灌肠液中也可以添加一些促进气体排出的特殊药物。
3. 需要清洁肠道当婴幼儿肠道需要被清洁,例如在准备做肠道检查或手术前,医生可能会推荐行灌肠。
这样可以排除肠内积液和陈旧大便,确保肠道清洁。
三、注意事项1. 注意安全灌肠过程中,要确保操作器具和药物都是干净的,并且采取正确的操作,以确保婴幼儿的安全。
灌肠小儿操作流程下载温馨提示:该文档是我店铺精心编制而成,希望大家下载以后,能够帮助大家解决实际的问题。
文档下载后可定制随意修改,请根据实际需要进行相应的调整和使用,谢谢!并且,本店铺为大家提供各种各样类型的实用资料,如教育随笔、日记赏析、句子摘抄、古诗大全、经典美文、话题作文、工作总结、词语解析、文案摘录、其他资料等等,如想了解不同资料格式和写法,敬请关注!Download tips: This document is carefully compiled by theeditor. I hope that after you download them,they can help yousolve practical problems. The document can be customized andmodified after downloading,please adjust and use it according toactual needs, thank you!In addition, our shop provides you with various types ofpractical materials,such as educational essays, diaryappreciation,sentence excerpts,ancient poems,classic articles,topic composition,work summary,word parsing,copy excerpts,other materials and so on,want to know different data formats andwriting methods,please pay attention!灌肠小儿操作流程一、操作前准备阶段。
在为小儿进行灌肠操作之前,必须做好充分的准备工作。
婴幼儿腹泻应用大蒜水保留灌肠引言婴幼儿腹泻是常见的临床病症,其症状表现多样,严重时会引起消化道失水、电解质紊乱、营养不良等严重后果。
传统中医文化中,大蒜有消炎杀菌、止泻等功效,可以治疗腹泻症状。
本文将介绍婴幼儿腹泻应用大蒜水保留灌肠的疗效。
婴幼儿腹泻概述婴幼儿是指28天~2岁内的婴儿和幼儿,由于婴幼儿的肠胃功能尚未完全发育成熟,加之饮食、体质等因素的影响,使得婴幼儿腹泻问题较为普遍。
腹泻是指大便次数增多到3次/天或以上,或大便量多于日常排便量,且便质稀水、色黄、呈现质地或带有泡沫,常伴有腹痛、腹胀、里急后重等症状。
对于婴幼儿腹泻的治疗,虽然市面上有许多的药物选项,但药物使用也存在一定的问题,一方面,婴幼儿免疫力较弱,使用药物可能会给肝肾功能带来一定的负担;另一方面,婴幼儿肠胃还没有完全发育成熟,使用药物容易引起副作用,甚至雪上加霜。
因此,在治疗婴幼儿腹泻时,中医药成为了一个值得探究的方向。
大蒜水保留灌肠在治疗婴幼儿腹泻中的应用大蒜作为一味常用的中草药,其消炎杀菌、促进消化、止泻等功效,成为治疗腹泻的优秀选择。
大蒜水保留灌肠就是指将大蒜磨成泥状后加入水中,过滤后将水灌肠(只需灌入大肠部分),通过局部消炎、止泻,达到治疗婴幼儿腹泻的疗效。
大蒜由于其辛辣性、热性等特性,对婴幼儿消化道有刺激作用,因此做大蒜水灌肠之前需要将其磨成泥状,并过滤掉渣,以防刺激到宝宝的肠壁。
使用的水量不宜过多,一般为20~30mL。
灌肠是将药物通过肛门、直肠给药,能够较快地对症状进行缓解,而且药物只进入大肠部分,减少了通过口腔消化对婴幼儿胃部的刺激,及时有效地起到治疗作用。
实验结果也表明,大蒜水保留灌肠能够明显缩短腹泻时间,减少便次,降低大便稀水率,达到了很好的治疗效果。
注意事项对于婴幼儿的治疗,安全性、有效性是首要的原则。
在使用大蒜水保留灌肠时,需要注意以下几点:1.确保大蒜的新鲜度:新鲜的大蒜中,其中的有机硫化物含量较高,能够提高其抗菌效果,保证疗效。
婴幼儿灌肠床婴幼儿灌肠床是一种专门用于给婴幼儿进行灌肠治疗的医疗设备。
灌肠是一种通过直肠给予液体药物或营养补给的方法,对于婴幼儿的肠道功能调节和康复非常重要。
本文将介绍婴幼儿灌肠床的作用、设计特点以及使用方法等相关内容。
作用婴幼儿灌肠床的主要作用是给婴幼儿提供一个舒适、安全的环境,以方便医护人员进行灌肠治疗。
灌肠可以帮助婴幼儿排除积气、清空肠道、增加营养吸收等,对于改善消化系统功能、促进肠道健康非常重要。
婴幼儿灌肠床能够提供一个稳定的姿势,保护婴幼儿的脊柱,避免转动或者翻身的动作对灌肠过程的干扰。
设计特点婴幼儿灌肠床的设计特点主要包括以下几个方面:1. 可调节的床身:婴幼儿灌肠床通常具备可调节床身的功能,可以根据不同婴幼儿的需求和灌肠治疗的要求进行调整。
调节床身可以实现不同角度的灌肠,以适应不同治疗需求。
2. 安全固定装置:婴幼儿灌肠床配备有安全固定装置,确保婴幼儿在灌肠过程中保持稳定的姿势,防止意外坠落或者伤害。
安全固定装置通常包括固定带或者安全扣等。
3. 软垫设计:婴幼儿灌肠床的床身表面通常覆盖有柔软的材料,如海绵垫或者医疗级别的弹性材料,以保护婴幼儿的皮肤,增加舒适度。
4. 可拆卸清洁部件:婴幼儿灌肠床的各个部件通常可拆卸,方便清洁和消毒。
这样可以防止交叉感染,确保婴幼儿在灌肠过程中的安全和健康。
使用方法婴幼儿灌肠床的使用方法通常包括以下几个步骤:1. 调整床身:根据医生的指示和婴幼儿的需求,调整灌肠床的床身角度。
通常灌肠会选择35度左右的斜角,以便更好地促进排气和排便。
2. 固定婴幼儿:使用灌肠床上的安全固定装置,固定婴幼儿的身体,确保灌肠过程中的稳定和安全。
3. 准备灌肠设备:准备好灌肠所需的设备,包括温水、滴液器、塑料管等。
确保灌肠设备的清洁和无菌。
4. 进行灌肠治疗:医护人员根据婴幼儿的病情和医疗要求,进行灌肠治疗。
一般情况下,温水通过塑料管缓慢注入婴幼儿的直肠,完成灌肠过程。
5. 完成后处理:在灌肠完成后,医护人员会及时清洗和消毒灌肠床和灌肠设备,以确保下一次使用的健康和安全。
小儿肠套叠空气灌肠手法小儿肠套叠是指婴幼儿在肠道内部发生的一种嵌套现象。
肠道的一部分嵌入到另一部分中,导致肠道的阻塞和腹痛。
如果不及时治疗,小儿肠套叠可能会引起肠坏死、穿孔等严重后果。
空气灌肠是一种治疗小儿肠套叠的方法。
本文将介绍小儿肠套叠的症状和原因,以及空气灌肠的手法和注意事项。
一、小儿肠套叠的症状和原因小儿肠套叠是一种常见的婴幼儿急腹症。
其主要症状包括剧烈腹痛、呕吐、消化道出血、腹泻等。
肠套叠的原因不太清楚,但是一些因素可能会导致肠套叠的发生,如近期的肠道感染、肠内结构异常、肠道壁肿物、畸形等。
二、空气灌肠的手法空气灌肠是一种简单有效的治疗小儿肠套叠的方法。
在进行空气灌肠前,需要进行以下准备工作:1、麻醉和镇痛:由于婴幼儿无法合作,所以需要施行全身麻醉或椎管内麻醉。
镇痛剂可减轻病人的疼痛,提高手术成功率。
2、选择灌肠剂:常用的灌肠剂有气体、水和对比剂。
其中,气体灌肠是最常用的方法。
因为在X光下,气体的密度比较低,所以容易被观察到。
同时,气体还可以增加肠道内的压力,帮助推出嵌套在肠道内的部分。
3、准备设备:空气灌肠需要用到一些特殊的设备,如灌肠器、探子、气压计等。
在操作前需确认设备的完整性和可用性。
接下来是空气灌肠的具体手法:1、让儿童侧睡:为了便于检查和操作,需要将儿童侧躺在检查床上。
2、引入探子:在进行灌肠前,需要将探子引入肠道内,以便于将气体灌入。
这一过程需要特别注意,需要采取温和的方法,避免伤害儿童的肠道。
3、灌入气体:在将探子插入肠道后,需要用灌肠器逐渐地将空气灌入肠道,直到达到一定程度的膨胀,这样可以增加肠道内的压力,有助于解开嵌套。
4、X光检查:在灌入气体后,需要进行X光检查,以确定肠套叠的情况。
如果肠道内未发现异常情况,可以通过揉捏肚子等方法帮助排出气体。
一般来说,空气灌肠可以在症状缓解后进行,以便于治疗已经发生的肠套叠。
三、注意事项在进行空气灌肠治疗时,需要特别注意以下事项:1、在进行灌肠前应对手术进行全面评估,以确定病情和手术方案。
药物保留灌肠治疗婴幼儿腹泻关键词保留灌肠治疗腹泻婴幼儿腹泻是婴幼儿常见疾病之一,是由多种原因引起的消化道紊乱综合症,以腹泻、呕吐为主,重者有脱水、电解质紊乱等。
由病原微生物直接引起称为肠炎,如病毒引起的多见于秋冬季,肠道致病性大肠杆菌引起的多见于夏季。
由于气候、体质、饮食不当、肠道外感染等诸多因素引起或病因不明者,称之为婴幼儿腹泻。
婴幼儿腹泻的治疗包括祛除病因,调整饮食,控制感染,纠正水、电解质紊乱等。
在一般支持治疗的基础上采用药物保留灌肠疗法,取得较好疗效,现介绍如下。
方法:常用药物为庆大霉素5~7mg/kg,复方黄连素1~2ml,山莨菪碱0.2~0.3mg/kg,发热加地塞米松0.3~0.5mg/kg,腹泻较重,有脓血并伴腹痛可加5%碳酸氢钠3~5ml,以生理盐水或注射用水稀释至15~20ml,将药液抽入注射器内,用一次性肛管连接注射器,排尽空气,将肛管插入肛门深7~10cm处推入药液。
叮嘱家长用手捏住患儿两侧臀部,使肛门闭合,避免药液流出,然后缓慢抽出肛管即可。
2次/日,3天1疗程。
注意事项:①轻型腹泻,不伴明显脱水患儿,单用此疗法治疗即可。
②高热或超高热者给予退热药和物理降温,在口服或静脉补液及对症治疗的基础上应用此疗法。
③严重腹泻、呕吐引起中、重度脱水酸中毒,应及时给予输液,纠正酸碱平衡失调,同时给予保留灌肠。
④冬季气候寒冷,为避免药液过凉刺激肠壁,可将针剂安瓶浸于热水中加温,然后应用。
⑤灌肠时患儿采用左侧卧位,臀部抬高约10cm,使药液尽量保留于肠道内吸收,避免短时间内排出。
病历资料例1:患儿,男,3岁,因发热3天,腹泻4天而来就诊,体温38.3℃,大便5~7次/日,为黄色稀便,并带少许粘液,眼窝轻度凹陷,皮肤弹性略差,尿量略减少。
曾在外院静脉输入3天头孢呋辛钠,病情不见好转。
化验检查:大便镜检可见红、白细胞,给予口服ORS液的同时,又采用庆大霉素4万U,复方黄连素2ml,山莨菪碱3mg,加生理盐水10ml,上午保留灌肠1次,5%碳酸氢钠10ml+生理盐水4ml,下午保留灌肠1次,治疗3天而愈,体温恢复正常,大便次数、性状正常,镜检未见异常。
婴幼儿灌肠法试题一、单选题(每题5分,共30分)1. 婴幼儿灌肠时,肛管插入的深度通常为()。
A. 2 - 3cmB. 4 - 5cmC. 6 - 7cmD. 8 - 9cm答案:A。
解析:婴幼儿的直肠较短,肛管插入2 - 3cm较为合适,太深可能会损伤肠道。
2. 给婴幼儿灌肠的溶液温度一般为()。
A. 38 - 40℃B. 41 - 43℃C. 44 - 46℃D. 47 - 49℃答案:A。
解析:这个温度接近婴幼儿的体温,可减少对肠道的刺激。
3. 婴幼儿灌肠时,灌肠液的量一般不超过()。
A. 100mlB. 200mlC. 300mlD. 400ml答案:B。
解析:婴幼儿肠道容量有限,过多的灌肠液可能导致肠道扩张过度等问题。
二、多选题(每题8分,共40分)1. 婴幼儿灌肠前需要做的准备工作有()。
A. 核对患儿信息B. 准备灌肠液和肛管C. 安抚患儿情绪D. 选择合适的体位答案:ABCD。
解析:核对信息确保无误,灌肠液和肛管是必需的物品,安抚情绪可让患儿配合,合适体位方便操作。
2. 以下哪些情况不适合给婴幼儿灌肠()。
A. 先天性巨结肠B. 严重腹泻C. 急腹症怀疑肠穿孔D. 高热惊厥答案:BC。
解析:严重腹泻时肠道黏膜已经处于应激状态,灌肠可能加重损伤;肠穿孔时灌肠会使病情恶化。
3. 婴幼儿灌肠过程中应观察()。
A. 患儿面色B. 患儿生命体征C. 灌肠液的流速D. 有无液体溢出答案:ABCD。
解析:面色和生命体征能反映患儿的耐受情况,流速和有无溢出关系到灌肠的效果和安全性。
4. 灌肠后对婴幼儿的护理包括()。
A. 保持臀部清洁B. 观察排便情况C. 适当补充水分D. 让患儿休息答案:ABCD。
解析:保持臀部清洁防止感染,观察排便了解灌肠效果,补充水分和休息有助于恢复。
三、判断题(每题4分,共20分)1. 只要操作轻柔,任何时候都可以给婴幼儿灌肠。
()答案:错误。
解析:有很多禁忌情况如上述提到的,不是任何时候都能灌肠。