【岗位说明书】餐饮企业财务部经理岗位说明书
- 格式:doc
- 大小:86.50 KB
- 文档页数:5
餐饮行业财务部职责及岗位说明书第一篇:餐饮行业财务部职责及岗位说明书三、财务部职责1、认真理解、遵守、贯彻、运用执行国家有关的财经法规和规章管理制度;2、根据公司发展战略,制定公司财务战略及实施计划。
3、建立健全严密可行的财务内部管理制度和控制体系;4、按公司的经营特点和管理要求,根据会计税务法规对会计信息进行审核、归集、加工,编制财务报告和进行财务经营分析;5、按管理和保密要求,提供各种内部管理信息;6、组织编制财务预算,并定期对计划的执行情况进行分析、控制和调整,确保各项计划和预算得到有效实施;7、审核公司的各种合同并监督其实施;8、负责营业款项的收取监管工作。
9、负责仓库物资的盘点工作;10、制订资金计划和资金预算,根据公司的投资计划、生产计划及资金情况等进行资金的筹集、调配,确保公司资金的平衡;11、加强公司的税务筹划工作,使公司在按章纳税的同时,能合理避税,整体上降低税负;12、协调财政、税务、银行等有关机构、部门的关系,为公司营造一个良好的外部环境;13、掌握最新财经信息,用好用足有关国家行业优惠政策。
14、跟进公司外账报表处理及监督。
财务部/财务经理岗位名称:财务经理直接上级:总经理直接下级:主管、会计、出纳岗位标准:1、大专以上文化程度,中级以上会计职称,30岁以上,五年以上相关职位经验。
2、精通餐饮业原材料采购结算流程;3、熟练掌握办公软件的使用及财务管理软件的使用;4、熟悉银行、税务、海关等机构相关业务办事流程;5、熟悉餐饮业相关税收政策,熟悉国家经济相关法律法规。
岗位职责:1、负责各项财务制度、流程的执行,审核费用支出、货款支付,保障银行款项不透支,保障公司资金流的正常流转。
2、根据公司预算方案,合理安排资金的收付,确保重点项目的资金及时足量到位;3、负责安排本部门各岗位相关工作,对下属人员进行考核、评比、奖惩,监督公司各部门对财务管理规定的执行情况。
4、负责对各部门采购单、报销单进行核算审批,对大型采购合同、经济合作项目协议、借款、贷款、收支凭证进行审核批准。
财务部经理岗位说明书关键信息项:1、岗位名称:财务部经理2、直属上级:____________________3、直属下级:____________________4、岗位职责:____________________5、任职资格:____________________6、工作权限:____________________11 岗位概述财务部经理是公司财务管理的核心岗位,负责组织和领导公司的财务工作,确保财务运营的稳定、合规和高效,为公司的战略决策提供准确的财务分析和支持。
111 工作关系与公司内部各部门保持密切沟通与协作,为公司的整体运营提供财务支持和服务。
12 岗位职责121 财务规划与预算制定和完善公司的财务战略、财务规划和预算管理制度,确保公司财务目标的实现。
组织编制公司年度预算,监督预算执行情况,进行预算分析和调整。
参与公司战略规划和重大经营决策,提供财务方面的专业建议和支持。
122 财务报表与报告负责组织编制公司财务报表,包括资产负债表、利润表、现金流量表等,确保财务数据的准确性和及时性。
定期进行财务分析,为公司管理层提供财务状况、经营成果和现金流等方面的分析报告,揭示潜在的风险和问题,并提出改进建议。
123 财务管理与控制建立和完善公司的财务管理制度和内部控制体系,防范财务风险。
审核各项财务收支,确保财务活动的合规性和合理性。
对公司重大投资、融资、并购等经营活动提供建议和决策支持,参与风险评估、指导、跟踪和控制。
124 税务筹划与合规研究税收政策,进行合理的税务筹划,降低公司税务成本。
负责公司税务申报、纳税和税收优惠政策的申请等税务工作,确保公司税务合规。
125 资金管理与融资优化资金配置,提高资金使用效率,确保公司资金的安全和正常流转。
拓展融资渠道,进行融资方案的策划和实施,保证公司资金需求的满足。
126 财务团队管理建立和管理财务团队,组织财务人员的培训和职业发展规划,提高团队整体素质和业务能力。
财务部经理岗位说明书一、岗位概况财务部经理是公司财务管理层的核心岗位,负责组织和管理公司的财务工作,确保财务部门的高效运营和财务监控。
财务部经理负责与公司高层决策者合作,提供财务分析、报告和建议,为公司战略和发展提供支持。
此外,财务部经理还负责与外部合作伙伴,如审计师、税务机关和金融机构等进行沟通和协调。
二、岗位职责1. 财务策划和预测:负责制定公司财务策略和目标,并进行财务预测和规划。
根据市场趋势和公司发展需求,提出财务优化和改进方案。
2. 财务报告与分析:负责编制财务报告、分析报告和现金流量表等,及时向公司高层管理层提供相关财务分析和建议。
3. 预算管理和控制:负责制定公司财务预算并监控预算执行情况,协调各部门之间的预算安排。
及时发现和解决预算执行中的问题。
4. 资金管理和风险控制:负责公司现金流量预测和管理,确保公司资金的充足和合理运用。
同时,负责风险管理和内部控制,确保公司财务安全和合规运营。
5. 税务合规与申报:负责公司税务合规管理,负责及时、准确地向税务机关申报纳税信息。
同时,跟踪了解最新的税务政策和法规,为公司提供税务方面的建议和指导。
6. 审计和合作伙伴管理:负责公司年度审计工作,确保财务报告的真实性和准确性。
与审计师和相关合作伙伴进行有效的沟通和协调。
三、任职要求1. 学历要求:本科及以上学历,财务、会计或相关专业。
2. 工作经验:具备5年以上财务管理相关工作经验,有财务部门管理经验者优先。
3. 职业技能:熟悉财务管理、财务分析和财务报告等工作流程。
熟悉税务法规政策,熟悉金融市场和金融产品。
4. 能力要求:具备良好的组织协调能力和团队管理能力。
具备危机应对和风险控制意识。
具备较强的沟通能力和决策能力。
5. 职业操守:具备高度的诚信和责任心,严守商业秘密,忠诚于公司,遵守行业规范和道德规范。
四、薪资待遇薪资待遇将根据岗位要求和个人能力进行面谈。
五、工作地点与工作时间工作地点为公司总部,工作时间为标准工作时间,具体情况可在面谈时商议。
财务部经理岗位说明书财务会计主管岗位说明书能在压力下工作;熟练使用用友财务软件和EXCEL、WORD等信息技术工具。
成本会计主管岗位说明书对本部门下属员工明确分工和业务指导。
岗位资格要求:•教育背景:本科以上学历,财务管理、会计等相关专业。
•经验:5年以上的成本会计工作经历,3年以上在创造企业从事成本核算实务工作经验。
岗位技能要求:一•专业知识:具备全面的财务理论知识和实际操作能力,熟悉创造业成本核算流程和ERP系统。
•能力与技能:具备良好的沟通能力、部门协作和团队合作的技巧,高度责任心和敬业精神;熟练使用ExceRWord、PowerPoint等办公软件。
总出纳岗位说明书1.及时反映企业资金信息,并向老板、总经理、财务总监报送,保证资金监督和预郛工作的开展。
2.对核算会计传递的原始凭证与录入的记账凭证进行检查、监督。
3.负责办理公司大额资金收支结算业务工作;4.定额拨付给出纳所需资金,保证公司经营活动的正常业务需要:5.定期预会计、出纳核对银行存款、现金收支帐,确保帐帐、账款相符;6.负责银行票据、收款收据、发票的申购、保管、合法使用和及时缴销;7.妥善保管印章、现金、票据和有价证券,发现遗失应及时报告;8.工资发放日,协助财务人员办理配、换、找零现金事宜;9.完成直接上级交办的暂时任务。
工作职责:1.对资金调度和资金使用计划汇报的准确性、及时性负责:2.对银行存款帐户和帐户余额的准确性、保密性负责:3.对货币资金和各种票据的安全性负责与上级的沟通方式:接受财务总监和财务部经理的口头及书面指导。
同级沟通:部门员工赋予下级的指导:出纳岗位说明书同级沟通:部门员工赋予下级的指区闵位资格耍求:•教育背景:中专以上学历,财务、会计相关专业。
•经验:熟悉出纳岗位工作内容,从事过财会工作1年以上。
•专业知识:熟悉会计基础知识、现金管理知识。
•能力与技能:具有良好的职业操守和沟通能力,很强的责任心,工作细致认真负责,能够承受一定的工作压力;能适应快节奏的工作步调;熟练操作计算机及财务软件。
财务部经理岗位职责说明书一、基本信息职位名称:财务部经理所属部门:财务部直接上级:总经理二、工作概述负责公司的财务管理和会计核算工作,确保公司财务状况的健康稳定,为公司经营决策提供准确的财务信息支持。
三、工作职责1.制定和完善公司的财务管理制度和会计核算体系,确保公司财务工作的规范和高效。
2.组织编制公司的年度财务预算和资金计划,并对预算执行情况进行监控和调整。
3.负责公司的成本核算和控制工作,降低公司运营成本,提高经济效益。
4.负责公司的税务筹划和纳税申报工作,确保公司合法合规经营。
5.负责公司的财务报表编制和分析工作,为公司经营决策提供准确的财务信息支持。
6.负责公司的资产管理、资金管理和风险管理等工作,确保公司资产的安全和有效利用。
7.参与公司的重大投资和融资决策,提供财务方面的专业建议和风险评估。
8.负责财务部门的团队建设和管理工作,提高财务人员的专业素质和业务能力。
9.配合外部审计和内部审计工作,确保公司财务信息的真实性和完整性。
10.完成上级交办的其他工作任务。
四、任职要求1.本科及以上学历,财务管理、会计等相关专业。
2.5年以上财务工作经验,3年以上同岗位工作经验。
3.熟悉国家财经法规和税收政策,具备扎实的财务专业知识。
4.具备较强的组织协调能力、沟通能力和团队协作能力。
5.具备较强的责任心、执行力和风险防范意识。
6.熟练掌握财务软件和办公软件的使用。
五、考核指标1.财务制度完善程度:财务制度的合理性和执行情况。
2.财务预算执行情况:预算执行偏差率和调整频率。
3.成本控制效果:成本降低幅度和成本结构优化程度。
4.税务筹划效果:税负降低幅度和税务风险管控情况。
5.财务报表质量:报表的准确性和及时性。
6.资产管理效果:资产保值增值率和资产周转率。
7.资金管理效果:资金周转率和资金使用效率。
8.团队建设情况:团队成员的专业素质和业务能力。
9.风险防范能力:风险识别和应对能力。
10.其他工作:上级交办的其他工作任务的完成情况。
管理级岗位说明书职位财务经理职级行政三级董事长直接上级总经理管理本职位的其他上级管理对象会计、出纳、库管员、收银主管及收银员职位描述全面负责财务部管理工作。
控制酒楼成本费用,分析酒楼财务状况。
负责组织出品部的销售成本、营销成本及人工成本等各项成本的核算。
合法纳税,监督酒楼现金存款与出纳管理。
合理安排资金运用,保证满足经营活动的资金需求。
主要职责1、根据酒楼发展战略,协助总经理制订财务规划,参与重大财务问题的决策。
2、根据酒楼经营目标,组织和指导各部门编制财务预算,给予修正并监督执行,定期组织财务决算,向总经理汇报。
3、负责组织出品部的销售成本、营销成本及人工成本等各项成本的核算。
提出成本控制建议。
4、参与酒楼出品价格、采购基准价格的制定及修订。
5、监督产品采购及入库情况,确保入库记账的真实准确。
6、定期组织对固定资产、流动资产、库存物品的盘点、清查。
7、负责组织税务筹划、合法纳税。
处理好与税务、银行的关系。
8、定期组织编制财务报表,进行财务状况分析,提出财务建议。
9、督导会计分类记账、填制凭证;审核各类日记账、总账、分类帐;监督酒楼现金存款和出纳管理。
10、制订年度、月度资金计划,收支计划,合理安排资金运用,保证满足经营活动的资金需求。
11、定期向总经理提交经营活动分析报告,提出改善经营、加强管理的措施和建议。
12、负责财务部人员每月的排班、考勤、业务考核并对其定期培训。
13、负责协调本部门与其它部门之间的关系,解决争议。
14、完成上级领导交办的其它工作。
职务权限1、提议财务人员的聘用、考核、晋升、转正、续聘、解聘。
2、负责财务人员每月的排班、考勤、业务考核。
3、签批所管辖区域主管级2天(含)、领班级以下3天(含)以内的病假、事假、补休。
4、对酒楼各项支出资金的审核权。
5、具有财务部物料领用的签批权。
6、具有财务部设备维修的签批权。
7、可对下属实施200元(含)以内的奖励、处罚权限。
任职条件基本条件能力要求1、身体健康、五官端正,年龄30---45岁,男女不限2、中文听说读写能力良好3、本科以上学历,财务管理、会计专业,高档酒楼从业3年以上及本岗位从业半年以上4、品行正直,稳重、独立1、较强的组织、沟通、管理能力,善于处理与各部门,上下级之间的关系。
财务部经理的岗位职责说明书在其位,谋其职,每个人都应该好好遵守自己岗位的职责要求。
小编为大家搜集了2篇“财务部经理的岗位职责说明书”,供大家参考借鉴,希望可以帮助到有需要的朋友!【1】财务部经理的岗位职责说明书一、工作内容1、协助总经理制定公司发展战略。
2、负责公司资金运作管理、日常财务管理与分析、资本运作、筹资方略、对外合作谈判等。
3、负责项目成本核算与控制。
4、负责公司财务管理及内部控制,根据公司业务发展的计划完成年度财务预算,并跟踪其执行情况。
5、按时向总经理提供财务报告和必要的财务分析,并确保这些报告可靠、准确。
6、制定、维护、改进公司财务管理程序和政策,以满足控制风险的要求,如:改进应收账款、应付账款、成本费用、现金、银行存款的业务程序等。
7、组织制定财务方面的管理制度及有关规定,并监督执行,制定年度、季度财务计划。
8、*可能会对公司造成经济损失的重大经济活动,并及时向总经理报告。
9、*公司重大投资项目,以确保未经批准的项目不实施,批准的项目在预算范围内进行并在控制之中。
10、全面负责财务部的日常管理工作。
11、负责编制及组织实施财务预算报告、月/季/年度财务报告。
12、负责公司全面的奖金调配,成本核算、会计核算和分析工作。
13、负责资金、资产的管理工作。
14、管理与银行、税务、工商及其他机构的关系,并及时办理公司与其之间的业务往来。
15、完成上级交给的其他日常事务*工作。
二、权责范围一)、权力1、经总经理授权后,对公司各部门的经费支出有总体控制权。
2、对下属人员有业务指导权和考核权。
3、对各部门财务计划的执行情况有检查和考核权。
4、对违反财经纪律、不符合财务制度的费用开支有权拒付二)、责任1、对公司财务计划的完成负监督实施责任。
2、对资产管理、利润成本管理、会计核算管理等负组织责任。
3、对资金筹措及负债管理负直接责任,如因管理不善给公司造成损失,应负相应的经济责任、行政责任直至法律责任。
财务部经理岗位说明书
岗位名称:
所属部门:
直属上级:
直属下级:
岗位职责
1、全面负责财务部的日常管理工作;
2、组织制定财务方面的管理制度及有关规定,并监督执行;
3、制定、维护、改进公司财务管理程序和政策,制定年度、季度财务计划;
4、负责编制及组织实施公司采取预算报告,月、季、年度财务报告;
5、负责公司全面的资金调配,成本核算,会计核算和分析工作;
6、负责资金、资产的管理工作;
7、监控可能会对公司造成经济损失的重大经济活动;
8、管理与银行及其他机构的关系;
9、协助财务总监开展财务部与内外部门的沟通与协调工作;
10、完成上级领导交给的其他日常事务性工作任务。
任职资格
1、教育背景:会计、财务或相关本科生以上学历;中级会计师以上职称;具有五年以
上大型公司财务管理工作经验;
2、知识:受过经济法、管理学基本原理、计算机操作、公司产品的一般知识的培
训。
3、技能:熟悉XXX技能及XXX运行系统,熟练使用用友软件。
4、能力:良好的口头表达及书面表达能力;精通中外财务核算系统,以及公司财务会计、审计、税务、外汇等业务;熟悉会计操作、会计核算及审计的圈套流程与管理;熟悉国家财经法律法规和税收政策及相关账务的处理方法;熟悉财务管理、公司融资及资本运作;
5、态度:良好的职业道德。
独立工作能力强,应变能力强,具有团退合作精神,原
则性强,思维敏捷、严谨,工作踏实、认真、有较强的敬业精神。
财务部经理岗位说明1上下级关系直接上级:财务总监直接下级:会计主管2岗位级别部门经理级3岗位要求学习(历)要求:大学本科以上学历专业技术要求:具有中级以上专业技术职称,具备会计(审计)人员从业资格证书。
相关专业(知识)要求:熟悉电脑使用,掌握经济法、税法、财务管理、会计、审计、统计相关财务知识,并具备心理学、人际关系等方面的知识。
工作经验要求:三年以上酒店财务管理工作体能体力要求:身体健康语言要求:标准普通话,英语四级以上水平综合能力要求:业务素质高,有较高的组织、协调及处理问题的能力。
职业道德要求:良好的道德品质,坚持原则,忠于职守,公正客观,保守机密。
其它要求:本市户口4岗位职责(1)全面负责饭店财务政策及核算程序的实施,保证会计核算工作正常运作。
(2)执行财经纪律和财务纪律,健全资金运作、成本核算、费用开支等规章制度及工作程序。
(3)组织饭店年度财务预算的编制工作。
.(4)合理调配资金,执行经批准后的各项开支。
(5)编制饭店收支计划及分解各部门计划,定期完成财务分析报告。
(6)责对本部门的各项工作进行检查、督导。
(7)负责本部门的安全、消防工作。
(8)协调本部门与其他部门之间的关系。
(9)完成领导交办的其他工作。
第二条财务部会计主管岗位说明1上下级关系直接上级:财务经理直接下级:收入核算员、成本核算员、费用核算员、应收帐款管理员、出纳员2岗位级别主管级3岗位要求学习(历)要求:大学专科以上学历专业技术要求:具有中级以上专业技术职称,具备会计(审计)人员从业资格证书。
相关专业(知识)要求:熟练掌握会计电算化、税法、经济法、财务管理、审计、会计等相关专业知识工作经验要求:有三年以上酒店会计管理工作经验体能体力要求:身体健康语言要求:普通话标准综合能力要求:业务素质高,对饭店财务工作能起到有效的管理,并且具备较高的组织、协调及处理问题的能力。
职业道德要求:坚持原则,忠于职守,客观公平,保守机密其它要求:本市户口4岗位职责(1)协助经理做好部门管理工作。
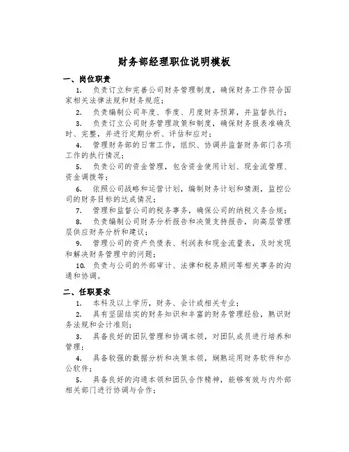
财务部经理职位说明模板一、岗位职责1.负责订立和完善公司财务管理制度,确保财务工作符合国家相关法律法规和财务规范;2.负责编制公司年度、季度、月度财务预算,并监督执行;3.负责订立公司财务管理政策和制度,确保财务报表准确及时、完整,并进行定期分析、评估和应对;4.管理财务部的日常工作,组织、协调并监督财务部门各项工作的执行情况;5.负责公司的资金管理,包含资金使用计划、现金流管理、资金调拨等;6.依照公司战略和运营计划,编制财务计划和猜测,监控公司的财务目标的达成情况;7.管理和监督公司的税务事务,确保公司的纳税义务合规;8.负责编制公司财务分析报告和决策支持报告,向高层管理层供应财务分析和建议;9.管理公司的资产负债表、利润表和现金流量表,及时发现和解决财务管理中的问题;10.负责与公司的外部审计、法律和税务顾问等相关事务的沟通和协调。
二、任职要求1.本科及以上学历,财务、会计或相关专业;2.具有坚固结实的财务知识和丰富的财务管理经验,熟识财务法规和会计准则;3.具备良好的团队管理和协调本领,对团队成员进行培养和管理;4.具备较强的数据分析和决策本领,娴熟运用财务软件和办公软件;5.具备良好的沟通本领和团队合作精神,能够有效与内外部相关部门进行协调与合作;6.具备良好的组织本领和抗压本领,能够应对多而杂的财务管理工作;7.具备精益求精的工作态度和高度的责任心,能够独立解决问题;8.具备良好的学习本领和适应本领,能够不绝更新财务管理知识;9.具备良好的商业敏感性和风险意识,能够预判和应对财务风险;10.具备中英文书面和口头表达本领,能够流利阅读和编写财务报告。
三、工作绩效考核指标1.财务报表的准确性和及时性;2.公司财务目标的实现情况;3.资金管理和现金流的掌控情况;4.税务事务的合规性;5.财务数据的分析和决策支持本领;6.与内外部相关部门的协调和合作本领;7.财务管理制度和政策的完善和执行情况;8.财务团队的协作和成员培养情况;9.解决财务管理中的问题的本领;10.个人职业素养和本领提升情况。
财务部经理岗位说明书一、职位概述财务部经理负责企业财务管理和财务决策工作,为企业的发展和经营决策提供准确、全面的财务信息和相关建议,协助公司实施财务目标和战略。
二、职责和权限1. 制定和实施公司财务管理政策和规章制度,确保公司财务体系的正常运作;2. 预测和监控公司资金流动,合理安排和利用资金,确保企业的资金安全和有效利用;3. 监督和协调公司财务核算工作,负责编制和审核财务报表,确保报表的准确性和及时性;4. 协助制定年度财务预算,跟踪预算和实际执行情况,提供分析和建议;5. 负责资金收支计划和资金筹措,确保企业的资金需求得到及时满足;6. 负责税务管理和合规事务,确保公司的税务申报和税务筹划合法合规;7. 管理财务团队,培养和指导下属,提升团队绩效和管理水平;8. 协助上级领导进行投资决策和财务风险评估,提供相关数据和报告;9. 与内外部相关部门进行业务沟通和协调,保持良好的合作关系;10. 执行公司委派的其他相关工作。
三、任职资格1. 大学本科及以上学历,财务、会计等相关专业优先;2. 具备丰富的财务管理经验,熟悉财务核算和财务管理流程;3. 熟练掌握国家财会法规和税务政策,理解国际财务报告准则;4. 具备良好的沟通和协调能力,具备团队管理经验者优先;5. 具备较强的分析和决策能力,逻辑思维清晰,严谨细致;6. 具备较强的抗压能力和问题解决能力;7. 熟练使用办公软件和财务管理软件。
四、工作环境公司提供良好的办公环境和完善的福利待遇,为员工提供广阔的发展空间和培训机会。
财务部经理将与公司高层紧密合作,参与公司的财务决策和战略规划,为个人职业发展提供良好的平台。
五、申请方式请将个人简历、相关证书和申请信发送至**************,邮件主题注明“财务部经理申请”。
六、备注本岗位将有定期轮班制度,有需要时需要加班或因工作需要出差。
以上是《财务部经理岗位说明书》的内容,希望各位申请者根据以上要求进行准备,并向我们发送申请。
餐饮部财务经理岗位职责〔共6篇〕第1篇:餐饮部经理岗位职责餐饮部经理岗位职责1、负责酒店对内、对外全面的工作,认真执行总经理下达的各项工作任务和工作指标,对餐饮的经营好差负有重要责任。
2、制定酒店年、月度营业方案,分析^p 、报告年、月度经营情况。
领导部门员工积极完成各项指标。
3、推广餐饮销售,根据市场情况和季节变化制定促销方案。
如推出有特色的食品、时令菜式和饮品。
与总厨、大厨研究如何进步食品质量,创制新的菜点,推出新菜单。
4、控制食品、饮品标准、规格和要求,正确控制毛利率和本钱。
加强食品原料和物品管理,降低本钱、增加盈利。
加强对餐厅财产的管理,掌握和控制好物品的使用情况,减少费用开支和物品损耗。
5、审阅和批示所属部门和个人呈交的报告及各项申请。
6、制定效劳标准和操作标准,定期组织员工学习效劳技巧技能,做好培训记录。
检查员工工作情况和标准及各项规章制度的执行情况,发现问题及时采取措施。
巡视餐厅厨房的工作情况,检查效劳员的操作程序,在就餐顶峰时间检查餐厅效劳和食品质量,如有VIP〔贵宾〕就餐时要亲临现场,听取意见和需求,使工作不断改良。
7、负责监管酒店的清洁卫生工作。
保持环境卫生,负责酒店美化工作,抓好餐具、用具的清洁消毒。
8、检查餐厅、厨房卫生,贯彻执行饮食卫生制度。
9、抓好设备、设施的维修保养,确保各种设施处于完好状态,并得到正确使用,防止发惹事故。
做好前厅、后厨平安和防火工作。
10、亲密配合其他部门的工作,协调各部门之间的关系。
11、主持餐厅例会,定期召开员工会议,检查讨论近期效劳情况。
建立客户档案,主动与客人沟通,处理客人投诉,并立即采取行动予以解决。
12、完成总经理交办的其他工作。
第2篇:餐饮部经理岗位职责餐饮部经理岗位职责1.负责宾馆饭店餐饮部的全面工作,对总经理负责。
2.认真执行总经理下达的各项工作任务和工作指标,对饮食、娱乐的经营好差负有重要的责任。
3.制定餐饮部的营业政策和经营方案。