酸性镀铜光亮剂
- 格式:doc
- 大小:45.50 KB
- 文档页数:16
910硫酸铜光亮剂
一、特点
·可获得完美的镜面光泽。
·光亮性、整平性能提高。
特别是在低电流的情况下光泽更加完美。
·操作温度范围很广(18~35℃),在高温态状下(40℃)也可以进行电镀。
·填平效果好。
·光亮剂消耗少,经济实惠。
·不会受光亮剂分解的影响。
二、溶液成分
四、添加剂的作用
酸铜910 C开缸剂:开缸剂不足时,镀层高、中电流密度区出现凹凸起伏
的条纹。
含量过多时镀层出现起雾现象。
开缸剂含适量
的910B主光剂和湿润剂。
酸铜910 A主光剂:910 A主光剂含量过低时,整个电流密度区的填平度会
下降;含量多时,镀层出现针孔,低电流密度区没有填
平度,与其他位置的镀层有明显分界,但仍光亮。
酸铜910B主光剂:910B主光剂含量不足时,镀层高电流密度区极容易烧焦;
含量过多时,镀层出现起雾现象且填平能力下降,低电
流密度区光亮度变差。
六、添加剂的消耗:。
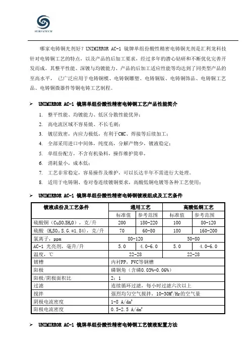
哪家电铸铜光剂好?UNIMIRROR AC-1 镜牌单组份酸性精密电铸铜光剂是汇利龙科技针对电铸铜工艺的特点,以及产品的后加工要求,经过多年的潜心钻研和不断优化完善开发而成。
其整平性能、深镀与均镀能力、产品的后加工适应性能等均达到了同类型产品的至高水平,已广泛应用于电铸铜模、电铸铜雕塑、电铸铜版、电铸铜饰品、电铸铜工艺品、电铸铜微器件等铜电铸工艺制程。
➢UNIMIRROR AC-1 镜牌单组份酸性精密电铸铜工艺产品性能简介1.整平性能、均镀能力、低区分散性能优异;2.高电流区域不容易焼、不长毛刺;3.镀层致密,内应力极低,有利于CMC、焊接等后续加工;4.全部采用进口中间体,纯度高,分解产物少,镀液稳定;5.单组份配方,不含有机染料,操作维护简单,6.消耗量小,成本低;7.工艺非常稳定,容易操作及维护,可以长达半年不需进行大处理。
8.适用于电铸铜、卷对卷连续镀铜要求,高酸低铜电镀等各种工艺使用;➢UNIMIRROR AC-1 镜牌单组份酸性精密电铸铜镀液组成及工艺条件镀液成份及工艺条件通用工艺高酸低铜工艺标准值参考范围标准值参考范围硫酸铜(CuSO45H2O),克/升200 180-220 100 80-120硫酸 (H2SO4,S.G.=1.84),克/升70 60-80 180 160-200氯离子,ppm 80-120 50-80AC-1 光亮剂,毫升/升 5.0 4.0-6.0 5.0 4.0-6.0 温度,℃22-28 22-28镀槽内衬PP,PVC等钢槽阳极磷铜角(含磷0.03%-0.06%)阳极/阴极面积比2:1过滤连续循环过滤,每小时过滤六次以上搅拌强烈均匀空气搅拌,10-30M2/Hr的空气量阴极电流密度1-8 A/dm2阳极电流密度0.5-2.5 A/dm2➢UNIMIRROR AC-1 镜牌单组份酸性精密电铸铜工艺镀液配置方法1.加入约1/2槽去离子水于预备槽中,缓慢加入计算量的硫酸,搅拌均匀;2.加入所需之硫酸铜,搅拌至完全溶解,再加入 2克/升活性碳,空气搅拌至少半小时;然后过滤, 抽到镀槽内,加水至需要体积,并将镀液冷却至工艺标准范围内;3.分析镀液中氯离子的含量,如低于80mg/L,则加入计算量的盐酸(AR)或者氯化钠,使镀液中氯离子的含量符合工艺标准要求;4.按照工艺标准要求加入所需之UNIMIRROR AC-1酸铜光亮剂,小电流电解2-3小时后即可正常生产。
酸性光亮镀铜的原材料和阳极的质量问题酸性光亮镀铜已经被广泛应用了十几年,但人们往往看重光亮剂的选择,而忽视了原材料的纯度和铜阳极含磷量对镀液和镀层质量的影响。
下面就这方面谈谈个人的体会。
1、硫酸铜硫酸铜为酸性光亮镀铜溶液的主要成分之一。
近年来某些生产厂为了牟利,用废杂铜粗制滥造,甚至还有将报废含有光亮剂的酸性光亮镀铜溶液蒸发结晶出售,因此经常发生硫酸铜含铁、氯离子、光亮剂或机械杂质过多。
用这种劣质硫酸铜配置或补充镀液,生产时便会出现各种各样的弊病。
有时还误以为是光亮剂有问题,花大量时间去检验光亮剂的质量而延误生产。
又会因硫酸铜不纯而处理镀液和镀层不合格必须增加抛光或退后再镀, 时间和经济损失不算, 万一不能及时交货更会影响电镀厂的信誉。
酸性光亮镀铜溶液中含铁过多便很难处理。
虽然有人提出用碳酸铜或有机萃取剂除铁, 但经济上很不合算。
镀液中的铁的质量浓度应控制在10g/L以下, 超过12g/L时镀液的阴极电流效率和镀层的光亮度下降, 甚至无光泽、粗糙、烧焦和阳极钝化。
如果硫酸铜含铁量过多, 配制成的镀液就会不同程度地出现上述故障。
氯离子是酸性光亮镀铜溶液中不可缺少的成分。
这是由于它在镀液中除了与一价铜生成不溶于水的氯化亚铜, 从而消除了一价铜离子的影响外, 还能够降低和消除光亮铜镀层因夹杂有机光亮剂及其分解产物所产生的内应力, 提高了镀层的延展性。
镀液中氯离子的质量浓度控制在10~80mg/L范围内才能镀出镜面光亮和延展性良好的铜镀层, 但如果超过其上限, 铜镀层的光亮度便下降和低电流密度区不亮, 严重时铜镀层粗糙和产生毛刺, 甚至烧焦。
过多的氯离子虽然可以处理掉, 但总不应该买含氯离子过多的硫酸铜处理后再用吧。
有些硫酸铜含结晶水过多, 呈淡蓝色。
换句话说, 就是硫酸铜含量不足。
如果用这种硫酸铜按常规配方以5个结晶水计算的重量来配制镀液时, 镀液中的硫酸铜质量浓度便不够了。
如果硫酸铜溶解后溶液呈混浊就说明混入了机械杂质。
酸性镀铜光亮剂酸性镀铜光亮剂的研究可以追溯到20世纪40年代。
最早采用的光亮剂是硫脲和硫脲的衍生物。
当时被称为初级光亮剂(prima— ry brightener)。
并同时加入少量的表面活性剂作为润湿剂(wet—ring agent)。
最初采用的整平剂是有机染料。
有机染料被称为第二级添加剂(secondary addition agents)。
有机多硫化物(organic poly sulfide compound)的研究和利用大大提升了酸性镀铜工艺的性能。
近廿多年来通过对表面活性剂、有机多硫化物、染料等成分的筛选和组合,获得了高光亮和整平的镀层。
酸性光亮镀铜工艺已基本完善。
(一)有机染料的研究状况有机染料是酸性镀铜工艺中最早采用的整平剂和第二级添加剂。
采用的有机染料品种较多。
有吩嗪染料、嚼嗪染料、三苯甲烷染料、二苯甲烷染料、噻嗪染料、酞菁染料、酚红染料等。
Udy— lite公司、Payton公司、Lea-Ronal公司、M&T公司、oxy公司、 Bell实验室等都进行了很多的研究。
下面分别介绍这几类染料的结构、代表物质和使用浓度。
1.酸铜光亮剂常用的染料(1)吩嗪染料(phenazine dyes) 吩嗪染料是指分子结构中含有C6 H4:Nz:C6 H4吩嗪基团的染料。
通式其中 R1、R2——H、甲基、乙基;X——Cl一、Br一、l一、F一、SO42一,NO3—等;Z——苯、萘及其衍生物。
代表物如下。
①二乙基藏红偶氮二甲基苯胺,商品名:健那绿②二乙基藏红偶氮二甲基酚,商品名:健那黑③藏红偶氮苯酚,商品名:健那蓝上述有机染料的使用浓度为0.0015~0.05g/L,最佳用量为0.015g/L。
这几种染料既可单独使用,也可以混合使用。
共用量之和仍然为0.0015~0.05g/L。
吩嗪染料的作用在于极大地改善光亮剂的整平能力并且扩大光亮范围。
(2)噻嗪染料(thiazine dyes) 噻嗪基是指一个六元环中含有氮和硫杂原子的基团:C4 H4NS。
pcb加工酸铜光亮剂用途
PCB加工酸铜光亮剂是一种特殊的化学溶液,用于去除PCB电路板表面的氧化铜和其它杂质,使其表面变得光滑、亮丽。
该溶液含有高浓度的酸性物质,因此在使用时需要格外小心。
PCB加工酸铜光亮剂的主要用途是在PCB加工过程中进行表面处理,以便更好地进行刻蚀和电镀。
其作用是将PCB电路板表面的氧化铜和其它杂质去除干净,以便于进行下一步的加工工艺。
使用酸铜光亮剂的优点是可以获得更加光滑、亮丽的表面效果,从而提高PCB的性能和可靠性。
此外,该化学溶液的使用非常方便,可以在短时间内完成表面处理工作。
不过,酸铜光亮剂的使用也存在一定的缺点。
首先,该化学溶液的酸性很强,如果使用不当可能会对人体造成伤害。
其次,如果使用不当可能会对PCB电路板的质量造成影响,甚至导致PCB失效。
因此,在使用酸铜光亮剂时需要严格遵守使用说明,防止出现意外情况。
同时,也需要选用质量可靠、安全可靠的酸铜光亮剂进行表面处理,以确保PCB电路板的质量和性能。
- 1 -。
酸铜光亮剂的研究
铜由于具有优良的导电性和导热性、可塑性,而被广泛应用于电镀工业中。
酸性镀铜由于其显著的优越性,正逐步取代氰化镀铜和焦磷酸盐镀铜,成为最重要的铜镀种。
酸铜镀层的好坏,关键在于酸铜添加剂的选择与应用,近年来研究学者对酸铜光亮剂添加剂的改进做了大量工作,同时也对添加剂机理以及添加剂在酸铜光亮剂中的作用进行了深入研究。
目前光亮剂的作用机理至今尚无统一的见解,光亮剂有多种理论对其作出一定程度的解释,如细晶理论、晶面定向理论、胶体膜理论和电子自由流动理论等。
光亮剂首先具有一定的增大极化的作用,光亮是由于晶粒尺寸小于可见光波长,并且具有一定定向排列的结构引起的,光亮剂这种结构面应平行于表面。
表面活性剂除了润湿作用可以消除铜镀层产生针孔和麻砂现象外,还能够在阴极与镀液界面上定向排列和产生吸附作用,光亮剂从而提高阴极极化作用,使铜镀层的晶粒更为均匀、细致和紧密。
此外,表面活性剂还有增大光亮范围的效果。
其中应用较多的光亮剂是聚乙二醇
(P)和AEO乳化剂。
P是用亲水基原料环氧乙烷和含有活泼氢原子的憎水性原料进行加成反应而制得的非离子型表面活性剂。
光亮剂产品可以提高酸铜溶液的阴极极化作用。
P质量浓度过高,则影响光亮度,并且会在镀层表面产生一层肉眼看不到的憎水膜,影响铜镀层与镍镀层的结合力。
光亮剂乳化剂对低电流密度区的光亮作用有较大影响,与N组合作用时,操作温度达四十度亦不影响光亮作用。
酸性镀铜光亮剂配方摘要:要获得良好的酸性镀铜层,关键在于选择性能优良的酸铜光亮剂,而酸铜光亮剂开发的关键在于中间体的选择和复配。
本文介绍了酸铜光亮剂一般组成、常用的中间体及其作用以及复配方法。
详细说明了SF-610酸性光亮镀铜的工艺配方和操作条件,通过对比试验,对SF-610酸铜光亮剂进行了综合评价,结果表明,SF-610光亮剂性能优良,能和高质量的进口酸铜添加剂相媲美。
关键词:酸性镀铜;光亮剂;中间体;复配方法;评价试验1前言酸性镀铜工艺适用于作为装饰电镀层的中间镀层,用于电镀各种灯饰、五金工具和日用品,也广泛用于塑料电镀、PCB电镀和电铸等[1]。
由于镀液成分简单、成本低、电流效率高、允许电流密度大、沉积速度快、能获得极光亮和整平的镀层,且极具装饰效果而在生产中获得了广泛的应用,特别在装饰性电镀中,采用厚铜薄镍,是应对高价镍时代的有效方法。
要达到酸性镀铜良好的效果和充分发挥其长处,关键在于光亮剂[2]。
酸铜光亮剂的开发关键在于中间体的选择和复配。
性能优良的光亮剂应具有光亮整平能力强、光亮范围宽、镀层应力小、延展性和韧性好、稳定且分解产物少、工作温度范围宽、不容易产生针孔麻点等特点。
近几年来染料体系的酸铜光亮剂在生产上得到广泛的应用,但生产高质量的产品仍然需要使用价格较贵的进口添加剂。
这些添加剂分解产物少,填平较好,不易起针孔麻砂。
采用高质量的中间体原材料,复配出质优价廉的以染料为基础的酸铜添加剂,是国内电镀工作者的当务之急。
我司通过几年的试验和实践,引进国外高特种原材料,开发出SF-610酸性镀铜系列添加剂,性价比高于同级别的进口添加剂。
2酸性镀铜光亮剂中间体酸铜光亮剂一般由载体、光亮剂、整平剂、润湿剂组成。
2.12.1载体(分散剂)快速地吸附到所有受镀表面并均一地抑制电沉积,整平剂(a)和光亮剂(b)的交互作用导致产生均匀的表面光亮度。
载体在酸性镀铜电解液中,若单独加入光亮剂,对镀层的光亮效果不显著,还必须加入表面活性剂才能获得光亮和具有一定整平性的镀层[3]。
酸性镀铜光亮剂的组合方法(1)光亮剂的组合原则和方法一般来说,光亮剂最少应包括开缸剂和补给剂。
开缸剂中各中间体的浓度取决于各种中间体在镀液中的最佳含量和光亮剂的开缸剂的用量。
确定各中间体在镀液中的最佳含量可以通过正交试验,对于成分不太多的光亮体系,一般.做二十几个试验即可确定中间体在镀液中的最佳含量。
光亮剂的开缸量是人为规定的。
对于酸铜光亮剂来说,一般习惯取4mL/L左右。
补充剂配方与各中间体的消耗量和补给剂每千安小时的补充量有关。
准确确定中间体的消耗量是一件很困难的工作。
最科学的方法是将开缸后的镀液通电一定的安培小时后可以分析镀液中各中间体成分的含量。
但目前还很难准确快速地从镀液中析出这么多复杂、含量又很低的各种中间体。
因此确定正确的补给剂配方的难度较确定开缸剂配方难很多。
这就是为什么有些光亮剂在刚开始使用时效果不错,但用了几个月后就很差了的原因。
(2)酸铜光亮剂组合实例开缸剂:已知各中间体在镀液中的浓度如下。
M: 0.0005g/LN: 0.0003g/L:0.05g/LCl2SP;0.015g/LP: 0.06g/L设开缸剂在镀液中的添加量为4mL/L,则开缸剂的配方如下。
M: 0.0005g/L×1000mL/4mL=0.125g/L用开水溶解。
N: 0.0003g/LX l000mL/4mL=0.075g/LSP:0.015g/LX l000mL/4mL=3.75g/LP: 0.06g/L×1000mL/4mL=15g/LC:0.05g/LX l000mL/4mL=12.5 g/L12补给剂:已知各中间体千安小时的消耗量如下。
M: 0.08g/(kA·h)N: 0.06g/(kA·h)SP:0.66g/(kA·h)P: 0.3g/(kA·h)C12:0.3g/(kA·h)设补给剂的补给量为250mL/(kA·h),则补给剂的配方如下。
酸性光亮镀铜工艺及配方一、酸性镀铜光亮剂特点:1、快速出光,特好的填平度,即使低电流密度区也可得到极高的填平度。
2、广泛的电流密度范围均可得到镜面亮度。
3、工作温度范围宽,18—< xmlnamespace prefix ="st1" ns ="urn:schemas-microsoft-com:office:smarttags" />40℃都可得到镜面亮度。
4、镀层内应力低,延展性好,电阻率低,可应用于各种不同的基体材料电镀。
铁件、锌合金件、塑胶件等同样适用。
5、光亮剂对杂质容忍度高,性能稳定,易于控制。
一般在使用一段长时间(约800-1000安培小时/升)后,才需用活性碳粉处理。
6、沉积速度快。
在4.5安培/平方分米的电流密度下,每分钟可镀1微米的铜层,电镀时间因而缩短。
(酸性镀铜溶液是一种强酸性的简单盐电镀溶液,镀液中没有使用络合剂。
)二、电镀工艺条件:原料范围标准硫酸铜200-240g/L220 g/L硫酸55-75g/L65 g/L氯离子15-70mg/L20-40mg/LBFJ-210Mμ5-12ml/L8 ml/LBFJ-210A0.5-1.0ml/L0.6 ml/LBFJ-210B0.5-1.0ml/L0.6 ml/L温度18-40℃24-28℃阴极电流密度0.5-10A/dm2阳极电流密度 1.5-8A/dm2搅拌空气搅拌空气搅拌三、镀液的配制:1、先在镀槽中(待用缸或备用缸)加入1/2体积蒸馏水或去离子水,加热至40-50°。
(所用水的氯离子含量应低于70mg/L(ppm))。
2、加入计算量的硫酸铜,搅拌至完全溶解。
3、加入活性炭2g/L,搅拌1小时后静止8小时用过滤泵,把溶液滤入清洁的电镀槽内。
加去离子水至规定体积。
4、在不断搅拌下慢慢加入计算量的化学纯硫酸,(注意:此时会产生大量热能,故需强力搅拌,慢慢添加,以使温度不超过60℃。
几种常用镀铜添加剂介绍K020-990高整平酸铜光亮剂K020-990高整平酸铜添加剂用作装饰性酸性镀铜,适用范围广泛,可用于钢铁件、锌合金件及塑料件上的电镀,具有极佳的光亮层、整平性,镀层无麻点、耐高温、工艺稳定。
①特点a. 在广阔的电流密度范围内,可获得快速镜面光亮及特高整平性,而且不容易产生针孔及麻点。
b, 镀层延展性能良好,内应力低,对镍层的结合力好,是理想的电镀层。
c •镀液温度较高时,在低电流区不会明显降低光亮度,可在较短时间内获得高光亮镀层。
生产厂商:德国科佐电化学有限公司酸性镀铜光亮剂一一SP聚二硫二丙烷磺酸钠、M (2—巯基苯并咪唑)、N (1,2—亚乙基硫脲)①特点a, 用于酸性硫酸盐光亮镀铜。
b, 使镀层结晶细致、光亮,并可提高阳极电流密度上限。
c,与M、N配合使用,效果更显著,可在宽温度范围内镀出整平性和韧性良好的全光亮镀层。
d,光亮剂分解产物影响小,使用寿命长。
e•镀液成分简单,维护方便,稳定性好。
生产厂商:浙江黄岩利民电镀材料有限公司201#硫酸镀铜光亮剂①特点a•分开缸剂、A剂、B剂三种。
开缸剂为绿色;主光剂和深镀剂A为紫色;防焦辅助光亮剂B为蓝色。
b,出光速度快,整平性极佳。
c电流密度范围宽,在低Dk区也有极好的光亮度和整平性。
d.镀铜后不需除膜,与镍层结培合力好。
e•温度范围宽,在15〜38C的范围内都可获得镜面光亮的镀层。
f. 光亮剂浓度高,消耗量少。
g, 镀液稳定性好。
生产厂商:上海永生助剂厂ULTRA酸性光亮镀铜添加剂①特点a, 具备Cupracid210及Cupracid300的特点:镀液容易控制,镀层填平度极佳。
b. 镀层不易产生针孔;内应力低,富延展性。
c•电流密度范围宽,镀层填平肛度高至75%,达到光亮效果。
d. 沉积速度特快,在4, 5A/dm2的电流密度下,每分钟可镀出I/真m的铜层,因而电镀时间可缩短。
e. 镀层电阻率低,故非常适合于对镀层物理性能要求高的电机工业。
酸性镀铜光亮剂配方浅谈
此工艺用作装饰性酸性镀铜,适用广泛,不仅可用于钢铁件、锌合金工件上电镀,得到极佳的光亮度、整平性。
在塑料等工件上使用也能达到同样优良的效果。
特点
1.在广阔的电流密度范围内,可获得快速镜面光亮及特高整平性。
并且不容易产生针孔
及麻点。
2.镀层延展性能良好,内应力低,对镍层的结合力好,是理想的电镀层。
3.温度较高时,在低电流区不会明显降低光亮度,并在较短时间内获得高光亮镀层。
4.工作温度范围广,18-38℃都可得到较好的效果。
5.操作简便,光剂消耗量少。
6.光亮剂稳定性较高。
光亮剂加入染料,研究者对十几种染料进行了筛选,最终确认甲基紫和藏花红对扩展低DK区光亮性有效,但同时指出,加入染料后使用一些时间后,镀层易起麻点。
氯离子
过多过少的氯离子都会影响镀层的光泽和整平性。
最佳浓度范围为60-90毫克/升。
请先分析当地水质中的氯离子含量,再调整到最佳范围内。
必要时要用纯水配制。
当氯离子过少会出现树枝状条纹,过多时影响低电流区光亮度及整平性。
酸铜光亮剂耐高温性能哪家好?酸铜电镀工艺中使用的光亮剂,又被称之为酸铜光剂、酸铜光亮剂。
Unimirror AC-930 镜牌酸铜电镀工艺是汇利龙科技针对酸铜电镀工艺的特点,以及质量要求,经过多年优化精研而成。
传统酸铜光剂的工作温度通常不能超过30℃,而Unimirror AC-930 镜牌耐高温酸铜光亮剂则可高达35℃,即使在炎热的夏天,配合自来水冷却,也完全可以不使用冷冻机生产,节能省电,大大降低生产成本。
➢Unimirror AC-930 镜牌酸铜电镀工艺性能简介1.整平性能和走位性能非常优异,能最大幅度地提升酸铜电镀的产能;2.不起麻点,镀层饱满厚重,光泽度好,能完美满足高质量酸铜电镀的要求;3.清亮度好,更适用于白铜锡、仿金、枪色等花色电镀工艺;4.耐高温性能优异,工作温度可高达35℃;5.工艺非常稳定,容易操作及维护,可以长达半年不需进行大处理。
6.适用于钢铁制品、锌、铝合金压铸件、及ABS塑胶之酸性镀铜要求,适合挂镀、滚镀、摇镀等各种工艺;➢Unimirror AC-930 镜牌酸铜光亮剂开缸镀液组成及工艺条件镀液成份及工艺条件标准值参考范围硫酸铜(CuSO45H2O)200 克/升180-220 克/升硫酸 (H2SO4, S.G.=1.84) 60 克/升50-70 克/升氯离子100 毫克/升90-120 毫克/升AC-930 MU 10 毫升/升8-10 毫升/升AC-930 A 0.5 毫升/升0.4-0.6 毫升/升AC-930 B 0.4 毫升/升0.3-0.5 毫升/升温度24-28 ℃20-35 ℃阳极磷铜角(含磷0.03%-0.06%,需包两层专用钛蓝袋)阳极/阴极面积比2:1过滤连续循环过滤,每小时过滤六次以上搅拌强烈均匀空气搅拌,10-30M2/Hr的空气量阴极电流密度1-6 A/dm2阳极电流密度0.5-2.5 A/dm2➢Unimirror AC-930 镜牌酸铜光亮剂镀液配置方法1.加约2/3槽D.I.水于预备槽中,缓慢加入硫酸,搅拌均匀,加热至40-50℃;2.加入所需之硫酸铜,搅拌至完全溶解,再加入 2克/升活性碳,搅拌至少1小时;然后过滤, 抽到镀槽内,加水至需要量,并将镀液冷却至工艺标准范围内;3.分析镀液中氯离子的含量,如低于100mg/L,则加入计算量的盐酸(AR)或者氯化钠,使镀液中氯离子的含量符合工艺标准要求;4.按照工艺标准要求加入AC-930Mu、A与B剂,小电流电解2-3小时后即可正常生产。
山东pcb加工酸铜光亮剂用途
山东pcb加工酸铜光亮剂是一种常见的化学品,被广泛应用于pcb加工过程中的铜箔表面处理。
该光亮剂可以使铜箔表面变得光滑、亮丽,提高电路板的导电性和可焊性,同时也可以提高板间粘接力和抗腐蚀性。
在pcb加工过程中,酸铜光亮剂通常被用于去除铜箔表面的氧化层、锈迹和其他污染物,从而使铜箔表面得到充分的清洁和处理。
该光亮剂通过化学反应将表面的氧化物还原为金属铜,并在铜表面形成一层光滑、均匀的保护膜,从而提高导电性和可靠性。
酸铜光亮剂的使用方法比较简单,通常只需要将其稀释后浸泡在铜箔表面即可。
但是需要注意的是,该光亮剂是一种强酸性化学品,应该避免直接接触皮肤和呼吸道,使用时应戴好防护手套和口罩。
总之,山东pcb加工酸铜光亮剂在电路板制造和加工过程中发挥着重要作用,可以有效提高电路板质量和稳定性。
- 1 -。
上海pcb加工酸铜光亮剂用途
酸铜光亮剂是一种用于加工PCB的化学药剂。
它具有去除铜表面氧化物和脏污的作用,并能使铜表面变得光亮。
在PCB加工过程中,铜表面常常会被氧化,从而影响其良好的导电性能。
使用酸铜光亮剂可以有效地去除铜表面的氧化物,还原铜的表面,从而保证PCB的导电性能。
此外,酸铜光亮剂还可以清洗掉铜表面的脏污,使其表面更加光滑,提高PCB的加工质量。
酸铜光亮剂是PCB加工过程中不可或缺的一种化学药剂。
在使用过程中,需要注意其使用方法和安全事项,以确保加工质量和人身安全。
- 1 -。
第八章酸性镀铜及表面镀(涂)覆工艺;第一节酸性镀铜;1.概述;铜镀层呈粉红色,具有良好的延展性,导电性和导热性;1.1铜镀层的作用;在双面或多层板的生产过程中,铜镀层的作用有两方面;化学沉铜层一般0;图形电镀以铜作为Sn-Pb镀层和低应力镍镀层的底;1.2对铜镀层的基本要求;1)镀层均匀、细致、整平、无麻点、无针孔,有良好;层;2)镀层厚度均匀,板面镀层厚度第八章酸性镀铜及表面镀(涂)覆工艺第一节酸性镀铜1. 概述铜镀层呈粉红色,具有良好的延展性,导电性和导热性.铜镀层在空气中极易被氧化而失去光泽.铜镀层容易活化,实践表明,在铜镀层上电沉积其它金\属能够获得良好的结构合力,因此铜可以作为很多金属电沉积的底层.镀铜在印制线路板生产中占有很重要的位置.1. 1铜镀层的作用在双面或多层板的生产过程中,铜镀层的作用有两方面:作为化学沉铜的加厚镀层和作为图形电镀的底镀层.化学沉铜层一般0。
5~2微米,必须经过电镀铜后才可进行下一步加工,加厚铜是全板电镀,厚度5~8微米。
图形电镀以铜作为Sn-Pb镀层和低应力镍镀层的底层,其厚度20~25微米。
1.2对铜镀层的基本要求1)镀层均匀、细致、整平、无麻点、无针孔,有良好外观的光亮或半光亮镀层。
2)镀层厚度均匀,板面镀层厚度Ts与孔壁镀层厚度之比接近1:1。
这需要镀液有良好的分散能力和深镀能力。
3)镀层与铜基体结合牢固,在镀后和后续工序的加工过程中,不会出现起泡、起皮等现象。
4)镀层导电性好,这就要求镀层纯度要高。
5)镀层柔软性好,延伸率不低于10%,抗张强度20~50Kg/mm2,以保证在后工序波峰焊(260~2700C)和热风整平(通常2320C)时,不至于因环氧树脂基材上铜镀层的膨胀系数不同导致铜镀层产生纵向断裂(环氧树脂膨胀系数1 2。
8X10-5/0C,铜的膨胀系数0。
68X10-5/0C)。
1.3对镀铜液的基体要求1)有良好的分散能力和深镀能力,即使在很低的电流密度下,也能得到均匀细致的镀层,经保证印制板的板厚孔径比比较大时,仍能达到Ts:Th接近1:1。
2)电流密度范围宽,如在赫尔槽2A下,全板镀层均匀一致。
3)镀液稳定,便于维护,对杂质的容忍性高,对温度的容忍性高。
4)镀液对覆铜箔板无伤害,这就要求镀液只能是酸性镀液。
1.4镀铜液的选择镀铜液有多种类型,如氰化物型、焦磷酸盐型、氟硼酸盐型、柠檬酸盐型和硫酸盐型。
随着印制板电镀的发展,人们选择了硫酸盐型镀液,目前印制板生产厂家几乎全部采用硫酸盐镀液。
因为它能基本上达到印制板对镀铜液的要求。
硫酸盐镀铜液分为两种:一种是用于电镀零件的镀液,它硫酸铜浓度高;一种是用于电镀印制板的镀液,它硫酸铜浓度低,硫酸浓度高。
它们所用的添加剂也不同。
两种硫酸盐镀液的基本成分比较列于表8-1。
这两种镀液也分别称为普通镀液和高分散能力镀液,笔者认为这种划分不够确切,其实两种镀液都需要有很高的分散力。
表8-1 硫酸盐型镀铜液基本成分比较合,低电流较容易得到理想的镀层,且不易出现针孔、麻点。
镀铜添加剂由载体、光亮剂、整平剂等组成,载体主要是非离子表面活性剂和阴离子表面活性剂,它们作为光亮剂、整平剂的载体,提高了光亮剂、整平剂的溶液解度,它自已还可以作为润湿剂,降低表面能力,消除镀层针孔麻点,并能提高镀层的整体亮度。
载体要选择得当,它与光亮剂和整平剂搭配,会得到很好的效果,如果材料选择欠佳或数量应用太多,会在阴极上产生一层肉眼看不到的憎水膜,影响与后续工序镀层的结合力,为此还需要加上除膜工序,从而延长生产线,降低了效率。
光亮剂和整平剂如M、N、SP、SH-110、TPS等,它们相互配合,能得到均匀、细致、光亮并且电流密度范围广阔,温度范围宽(如400 C)的镀层。
因为添加剂成分比较多,材料来源不同,搭配各有所长,所以市场上供应的商品添加剂种类很多,选择应用时要经过比较,慎重选用。
选择了低铜基础液,选择了适合镀层质要求的添加剂,再加上精心使用和维护镀液,就一定能获得满意的铜镀层。
2、硫酸盐酸性镀铜的机理含有硫酸铜、硫酸的镀铜液,在直流电压作用下,发生如下电极反应:阴极:Cu2++2e Cu Φ Cu2+/ Cu=+0。
34V Cu2++ e CuCu++ e Cu Φ Cu+/ Cu=+0。
51V在阴极上,Cu2+获得电子被还原成金属铜,它的标准电极电位比H+的标准电位O要正得多,因此在阴极上不会发生析氢,但当Cu2+还原不充分时会出现Cu+,从标准电极电位来看,Cu+还原成Cu的反应更容易发生。
Cu+的还原会导致镀层粗糙是我们要设法避免的。
阳极:铜阳极在硫酸溶液中,发生阳极溶解,提供了镀液中所需要的Cu2+:Cu - e Cu2+与Cu2+生成的同时,不可避免的生成Cu+:Cu - e Cu+Cu+的出现并进入溶液,会带来如下问题:当溶液中有足够量硫酸及空气时,可以被氧化成Cu2+ Cu2++1/2O2+2H+ 2C u2++H2O 当溶液中硫酸浓度不足时,会水解:Cu++2 H2O 2CuOH+2H+ 2O+ H2OCu2O以电泳方式沉积在阴极上,产生毛刺。
Cu+不稳定,还可以发生歧化反应:2Cu+= Cu2++ Cu生成的Cu也会以电泳的方式沉积于镀层,产生铜粉、毛刺、粗糙。
因此,在电镀过程中应尽量避免Cu+的出现,采用含P的铜阴极,较好地解决了。
3、光亮酸性镀铜工艺2.1镀液配方及操作条件印制板镀铜的通用工艺如下:硫酸铜60~120 g/l硫酸170~230 g/l(98~130 m l /l)氯离子40~100 m g/l添加剂适量(按供应商要求)阴极电流密度1~3A/dm2 温度与添加剂适应阳极(含P%)0。
04~0。
07搅拌连续过滤,空气搅拌或加阴极移动S阳:S阴2:1或更高这里需要说明的是:对应于某种添加剂,就有某种专用的工艺,其中硫酸铜和硫酸的比例及硫酸铜的浓度以及操作温度也就规定了。
一般进口添加剂,温度范围比较窄,多在21~320C左右,而国产添加剂,操作温度可在15~400C,目前市场上添加剂品种繁多,这里不再一一叙述2. 2镀液配制1)将镀槽擦洗干净,注入10%NaOH溶液,开启过滤机(无滤芯)和空气搅拌,将此液加温到600C,保持4~8小时,然后用水冲洗。
再注入5%H2SO4,同样开启过滤机和空气搅拌4~8小时,用水冲洗干净,同时检查过滤系统和搅拌系统是否配置得当。
备用槽也同样清洗干净。
2)在备用槽内,注入1/4容积的工业纯水,在搅拌下缓缓加入计量的硫酸,借助于所释放的热量,加入计量的硫酸铜,搅拌使全部溶解。
3)加入H2O21~2 m l /l,搅拌1小时,升温至650C,保温1小时,以赶走多余的H2O2。
4)加活性炭3 g/l,搅拌1小时,静置半小时后过滤,直至溶液中无炭粉为止。
将溶液转入镀槽中。
5)加入计量的盐酸(比重1。
19,含量37%的浓盐酸,加入0。
1 m l /l,相当增加CL- m g /l)加入计量的添加剂,加纯水至所需体积。
挂入预先备好的阳极。
6)以阳极电流密1~1。
5A/dm2,电解处理,约3小时,使用极形成一层致密的黑色薄膜。
镀液可进行试镀。
2.3镀液中各成分的作用1)硫酸铜和硫酸:在镀铜液中,硫酸铜与硫酸是镀液的主要成分,它们都参与电极过程。
在镀液中它们有互相依存的关系。
硫酸铜在硫酸溶液中的溶解度和硫酸铜的硫酸溶液的比电阻分别见表8-2和表8-3。
表8-3 硫酸铜的硫酸溶液的比电阻(Ω。
Cm)250从表8-2和表8-3看到,随着溶液中硫酸浓度的提高,硫酸铜的溶解度会降低,但溶液的电导会显著提高。
镀液中硫酸铜浓度太低,高电流区镀层易烧焦;硫酸铜浓度太高,镀液分散能力会降低。
在低铜镀液中,可控制在60~120 g/l,具体范围的数据要与所选添加剂相匹配。
硫酸浓度以170~230g/l为宜,浓度太低,溶液导电性差,镀液分散能力差;浓度太高会降低Cu2+的迁移率,效率反而会降低,而且对铜镀层的延伸率不利。
硫酸铜和硫酸的重量比可维持在1:2~2。
5。
2)氯离子:氯离子是阳极活化剂,又是镀层的应力消除剂,氯离子可以帮助阳极正常溶解,并且和添加剂同作用使镀层光亮、整平;还可以降低镀层的张应力。
氯离子浓度太低,镀层出现台阶状的粗糙镀层,易出现针孔和烧焦;氯离子浓度过高导致阳极钝化,镀层失去光泽。
氯离子可控制在40~100 mg/l。
正常操作时,开缸液无需补加氯离子,因为自来水中的氯离子经过工件的携带入缸,基本上可以弥补氯离子带出的损失。
如果不慎使溶液中氯离子过量,可用如下方法处理:A、沉淀法:Ag2CO3+2Cl-+2H+ 2AgCl +H2O+CO2 向溶液中加入碳酸银(3g Ag2CO3对1g Cl-)AgCl前应先分析Cl-的浓度,同时AgCl沉淀很细,应该用1μm的滤芯滤除。
B,电解法以钛或石墨为阳极,以瓦楞形不锈钢板为阴极,在40~500C下,阳极电流密度3~4A/dm2,电解处理,使Cl- 2Cl—- 2e Cl2也曾用过Zn粉处理法,利用Zn粉还原Cu2+成Cu+,Cu+与Cl-生成Cu2Cl2沉淀,用活性炭粉吸附过滤除去,但留在溶液中的Zn2+会成为镀液中的杂质,易引起镀层出现麻沙点,因此,此法不宜推荐使用。
3)添加剂当前生产上所使用的添加剂以商品添加剂为主,不同添加剂带来的镀层质量,镀液稳定性和生产效率也有所不同,选择添加剂时,需注意以下方面:A、加剂带给镀层的低区表现如何?优秀的添加剂在2A的赫尔槽试片下,可以达到全板均匀一致,允许低电流区高度要低些,但全板镀层均匀,色差很小。
B、添加剂对镀液操作温度的承受能力如何?当镀槽没有配备冷水机致冷时,最好选用温度范围宽的添加剂,如15~400C,这样虽然夏季由于气温比较高而导致添加剂消耗增多,但镀液仍可正常工作。
在这方面,国产添加剂有明显优势。
C、镀液的稳定性如何?添加剂分解产物的多少决定了镀液大处理的周期,添加剂分解产物少,镀液大处理周期长,这对提高生产效率是有益的。
另外,添加剂配比合理,持续添加后不会带来某种成分的严重失衡,溶液操作也就会稳定进行。
D、镀液维护是否方便?比如是单一添加剂还是几种添加剂?如果是几种添加剂,添加经例如何把握?E、价格是否合理?在技术指标达到的前提下,价格要尽可低些,以利于市场竞争。
添加剂的补充一般都是根据安时数来补充或与赫尔槽试验相配合。
至于用高效液相色谱法和循环伏安扫描来测定镀液中添加剂的浓度,多用于科研方面。
溶液中添加剂浓度太低将导致镀层粗糙、整平度光亮度差;当添加剂过多时,会导致孔内结瘤,孔周围发雾,孔口拐角处易开裂,镀层柔软度差,光泽不均匀等。
最好根据说明书要求控制。
3.4操作条件的影响3.4.1温度温度对镀液性能影响很大,温度提高,电极反应速度加快,允许电流密度提高,镀层沉积速度加快,但温度过高,加速添加剂分解会增加添加剂消耗,镀层结晶粗糙,亮度降低。