三级医师查房站位图
- 格式:doc
- 大小:11.00 KB
- 文档页数:1
三级医师查房站位图
右侧左侧
床头
主查者汇报着
高级职称总住院医
中级
初级
护士长
责任护士中学生食品安全注意事项
1、在学校食堂就餐,不要乱买零食,特别是不要在路边小店、街头买一些包装粗糙,质量低次的冷饮,不吃无营业执照、卫生许可证的商贩出售的鸡蛋灌饼、豆腐脑、羊肉串、爆米花等食品。
2、在购买食品时应认真看清生产厂家、生产日期、保质期。
3、不吃腐烂变质的食品,不要喝自来水,更不要总喝矿泉水,吃水果前要削皮,不要乱吃野果、野菜、蘑菇等野生食物。
4、要勤洗手,特别是在饭前饭后,上厕所必须要把手洗干净。
教导三处要求:
教室内不得放有零食,在宿舍内和其他地方吃后包装袋不要乱扔,一律丢入垃圾指定投放地点。
中学生交通安全注意事项
一、穿越公路时,要听从交通民警的指挥,要遵守交通规则,做到“红灯停,绿灯行”及“一慢、二看、三通过”。
1、横穿马路时,要养成看交通信号的好习惯。
同时,还要注意来往车辆,不要追逐、猛跑,斜穿或突然改变行路方向。
不要图省事翻越或钻越隔离带过马路。
2、在没有人行横道的路程,须直行通过,主动避让来往车辆,不要在车辆临近时抢行。
三级医师查房规为确保医疗服务质量和医疗安全,抓好医疗环节质量,切实落实三级医师查房制度,结合我院具体情况,制订本实施细则。
一、三级医师查房职责权限:通过三级医师查房以实施三级医师的医疗技术和质量管理职责权限。
(一)主任(副主任)医师的职责权限:1、对重点病例进行检查,解决疑难技术问题,做出重要的医疗决策。
组织指导危重病人抢救及疑难病人会诊。
2、贯彻执行医院质量方针,实施住院医疗服务环节控制程序及其他相关过程控制程序,严格技术把关,进行医疗技术考核。
3、总结临床经验,传授医学新知识和医疗技术。
4、督促检查规章制度、医疗常规、诊疗规和技术操作规程的执行,纠正不合理诊疗方法、采取预防措施,加强医疗安全防。
5、按照住院医疗服务环节质控要求,协调医护人员之间质量接口。
6、通过查房进行临床教学、技术指导,对下级医师进行“三基”培训。
(二)主治医师(或经治医师组组长)查房的职责权限:1、对本组病人进行巡诊和系统检诊,解决本组病例的关键医疗技术问题,并做出相应的医疗决策,参加本组危重病人抢救和会诊。
对危重疑难病例诊治困难者,及时请示上级医师(没有副主任医师以上人员,应请示科主任)。
2、在本组围实施住院医疗服务环节质量控制及其他相关过程控制程序,对本组医师进行技术指导和技术考核。
3、加强本组医疗服务过程监测,医疗质量检控和医疗安全防。
4、实现三级医师查房过程中的医、护质量接口要求。
5、通过查房加强与病人及其家属的沟通,履行医疗服务有关告知的职责。
(三)住院医师查房的职责权限:1、对所管病床住院病人按时进行查房巡诊。
拟定诊疗计划,请上级医师审定。
2、实施各项过程控制程序,完成对住院医师规定的工作要求;查房后及时书写病程记录;书写或更改医嘱,并执行或指导护士正确执行医瞩。
3、在查房过程中,进行诊疗操作的自我检控,对医疗服务环节中出现缺陷进行控制,及时实施纠正、采取预防措施,确保医疗安全。
4、通过查房巡诊,严密监测住院病人病情变化,及时向上级医师报告请示,以采取相应医疗措施。
三级查房评分细则(2017版)一、准备工作(11分)1、一般要求(5分)(1)应参加人员迟到者扣1分/人,因故离开未向考核人员请假者扣1分/人。
(2)衣冠不正者扣1分/人,衣冠有明显污物、血迹者扣1分/人,未佩戴胸牌者扣1分/人。
(3)手机未处于震动状态者扣1分/人。
2、入病房次序(2分):酌情扣0.5~1分,顺序错误本项扣完。
3、站位(2分):1人站位不正确,本项扣完。
标准站位见附图。
4、应携带物品(2分):病历夹、影像学资料、听诊器、手电筒、检查锤等其他必要的专科检查工具,每缺1件物品扣1分。
二、住院医师(20分)1、汇报内容(15分):根据完整、流畅、规范程度酌情扣分。
汇报口齿不清扣1~3分;不流畅扣1~3分;逻辑混乱扣1~3分;内容不完整,每漏1项扣2分,15分扣完为止。
2、入院后情况(5分):根据完整、流畅、规范程度酌情扣分。
汇报口齿不清扣1~3分;不流畅扣1~3分;逻辑混乱扣1~3分;内容不完整,每漏1项扣2分,5分扣完为止。
三、主治医师(18分)1、补充与完善病史(5分):酌情扣分。
2、病例归纳与简要分析(8分):酌情扣分。
每漏1项扣2分,扣完为止。
3、提出查房目的(5分):查房目的不明确扣2分;未提出查房目的扣4分;未起到承上启下的桥梁作用,扣1~3分。
四、(副)主任医师(45分)1、了解病情(6分):对下级医师汇报内容进行归纳和评价。
无重点询问关键病史扣4分,询问不搭边扣2分;未对影像资料进行示范判读,扣2分;未与患者进行交流,扣1分。
2、体格检查(10分):体格检查全面、规范,重点突出。
未对重点部位和阳性体征进行体检扣4分;体检不规范,酌情扣1~3分;已作体检但未示教扣2分;体检时未遵循手卫生规范,酌情扣1~2分;体检时未保护患者隐私和采取保护性手法酌情扣1~3分。
3、病例分析(15分):病情分析不清、条理不清酌情扣1~5分;没有初步的诊断扣3分;没有下一步的诊疗计划扣4分;未对有意义的异常实验室等辅助检查结果进行分析扣2分;未围绕需解决的问题进行指导扣3分;应详细告知患者或家属疾病的发展过程和可能出现的问题,未告知3分,告知不明确酌情扣1~3;同时要告知下级医师后续诊疗过程注意事项,未告知扣2分;结合病例介绍相关的国内外进展情况,没有讲新进展扣5分,有讲新进展但没有结合本病人酌情扣1~3分。
三级查房规范为进一步加强医院的规范化管理,落实医院三级查房制度,提高医疗质量,保障医疗安全,特制定医院三级查房基本规范:1、查房前,在交班会上应明确查房的患者及患者数,以掌握本次查房的概况并能对查房时间加以控制,避免顾此失彼。
2、下级医师应做好相应准备工作,如病历、影像学资料、化验检查报告、所需检查器材等。
3、查房应严格掌握医师级别,做到自上而下逐级严格要求,不能越级行使权力。
4、查房时做到衣着整洁、佩戴胸牌、防范严密(必要时佩戴口罩,戴手套进行操作),站立时应有站姿,不得斜倚乱靠。
查房过程中手机设为震动状态,不得在病房接通电话,不得交头接耳,更不允许说不适宜的语言,以免造成不良影响后果。
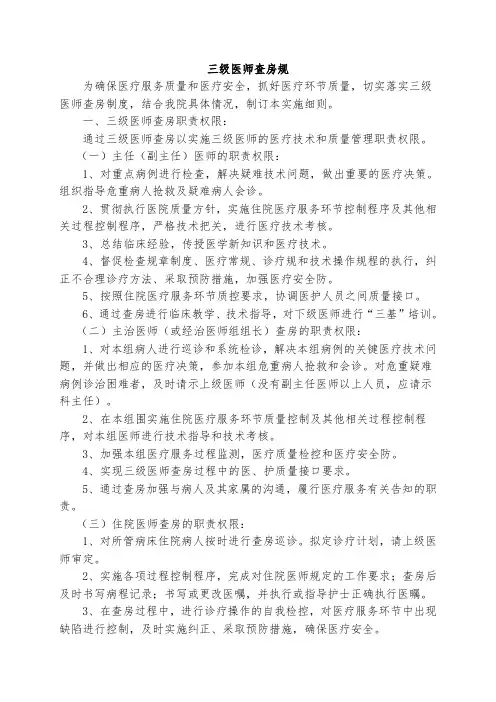
5、查房时各级医师站位应予严格规定,(副)主任医师站立于患者右侧;主治医师站立于主任医师右侧;住院医师站立于患者左侧,与(副)主任医师相对;护士长、责任护士站于床尾;其余相关人员站于周围,但应得到主要查房人员同意后方可进行。
6、实习生应在上级医师指导下进行各种检查与操作,并必须征得患者本人同意方可进行。
附页1:三级查房考核表附页2:三级查房评分(扣分)解析附页3:三级查房队列顺序示意图附页4:住院医师考核表三级查房考核表检查人:检查日期:三级查房评分(扣分)解析一、一般要求1、站位要求:(副)主任医师、主治医师依次站立于患者床头右侧,住院医师站立于患者床头左侧,护士长及其相关人员站于床尾。
2、仪表、衣着要求:所有人员佩戴胸牌,衣着整齐、干净。
未佩戴胸牌、衣冠不整者扣1分。
3、准备工作要求:查房前要作充分准备(检查工具、病历、影像资料)。
4、保持安静、保持检查秩序(不得交头接耳、不允许接听电话)。
接听电话、交头接耳扣2分。
5、执行保护性医疗措施:不遵守保护性医疗措施扣1分。
6、按规定时间准时查房,不得迟到、早退,把握时间,一般在45分钟左右。
有迟到、早退、时间不到或严重超时扣2分。
二、住院医师要求1、汇报内容:①大病史、规范化体检、有诊断和鉴别诊断意义的阳性及阴性症状和体征。
医帅查房考核评分细则一、查房纪律和注意事项(分值10分)(1)三级医师查房应坚持“四严”要求,即组织严密性、规章制度严肃性、医疗技术规范严格性和临床思维严密性。
杜绝任何粗枝大叶、草率从事、走过场现象。
(2)各级医师查房时,应按职称各站其位,队列有序,保持查房秩序。
(2分)(3)按规定时间查房,不得迟到、早退,把握时间,一般在60-90分钟内。
(2分)(4)参加人员衣装整洁,仪表端庄,手机要处丁震动状态,非医疗事件不接打电话。
(2分)(5)参加人员禁止随地吐痰、交头接耳或高声喧哗。
(2分)(6)查房过程中要遵守消蠹隔离制度和保护性医疗制度(如对特殊病人不宜在病人床边提及的问题要安排在医生办公室进行等)。
(2分)二、查房程序和评分标准(分值90分)1.主任医师(含副主任医师)查房按照“背”、“查”、“问”、“讲”、“解”程序进行,并达到以下标准要求。
(1)背(分值10分,每小点2分):主任医师带领科室人员查房时,住院医师要背诵式陈述“住院志”、“诊疗计划”、“初步诊断”、“病程记录”以及医嘱执行情况、病人目前的感受、意见和体征观察情况。
背诵陈述的标准:①病历陈述符合病历书写的规范要求;②病情观察周密,体征判断较准确;③临床思路活晰,有拟诊意见和诊疗计划,符合医疗规范;④主动报告自我检查和质控发现的问题及诊治难点、疑点;⑤上级医师的补充意见。
(2)查(分值20分,每小点4分):主任医师进行五项检查:①询问病人症状、检查体征,并查看检验、检诊报告;②检查病历质量③检查诊疗方案及医嘱执行情况;④检查医护人员“三基”水平,包括影像资料及心电图等阅读;⑤询问病人对疗效的感受和意见。
(3)问(分值20分):结合所查病例由主任和下级医师进行双向式提问、回答或解答。
按“三问”,“三答”标准要求,即:①针对具体病例诊疗的关键技术问题由科主任提问,住院医师回答(8分);②针对病历质量问题和医疗处置存在的质量问题进行提问、答辩(6分);③科主任对下级医师提出的疑难问题和请示,进行解答(6分)。