物流设备 第三章练习
- 格式:doc
- 大小:42.50 KB
- 文档页数:4
第一章物流工程导论1供应链中的核心企业一定是生产制造企业(√/×)2 Physical Distribution和Logistics是对物流的不同叫法,实质相同(√/×)3物流系统是以实现物资的时间效益和空间效益为目的,保障社会再生产顺利进行的有机整体(√/×)4(多选)物流工程侧重从工程技术角度来研究A物流系统的设计、实现B物流系统的运营、控制C物流系统、、活动的计划、组织D物流活动的指挥、协调5物流的功能仅包括运输、储存、装卸搬运、包装、流通加工、配送、信息处理这七大功能(√/×)6以下选项中不属于物流工程研究内容的是()A物流搬运系统设计B仓储技术C物流设施选址D物流需求分析及预测7物流工程技术即机械工程技术(√/×)8物流最重要的两大效用是A时间效用、规模效用B空间效用、时间效用C空间效用、经济效用D经济效用、规模效用9以下选项中存在背反效应的是A运输、储存B装卸、配送C装卸、储存D配送、运输10以下选项中属于物理工程研究内容的是()A物理设施规划与设计B库存管理C物理成本管理D供应商选择11物理工程的研究对象是()A物理系统B物理企业C物流网络D物流设施12物流设施选址包括单一设备选址和多设施选址(√/×)13(多选)物流工程是具有较强交叉性的学科,它与()领域密切相关A交通运输工程B 机械工程C建筑与土木工程D管理学E经济学14物流系统是由()等要素构成的A资金、设施设备、人员B物资、资金、人员C物资、土地、人员D物资、设施设备、人员第二章设施选址1(多选)负荷距离法中距离的计算有()几种方式A实际距离B几何距离C直线距离D直角距离2直线距离是负荷距离法中最常用的距离计算方法(√/×)3工厂设施选址主要考虑与市场相关的因素(√/×)4当需要将多个产地的产品运输到多个销地,在每个产地的供应量,每个销地的需求量以及各地之间的单位运输费用已知的情况下,如何把某种产品从若干个产地配送到若干个销地才能使总的运输费用最低,可应用下列哪种方法求解A因素评价法B线性规划运输问题算法C 量本利法D定性方法5服务性组织的选址,要考虑的主要是与市场相关的哪些因素(√/×)6负荷距离法选址是选择总负荷最大的方案(√/×)7砖瓦厂应该接近原料产地(√/×)8某汽车制造公司决定在南方建一新厂,先在南方三个省初步确定了3个备选.厂址A、B和C,经过专家调查和判断,对这三个厂址按5个因素进行评分。
第三章练习题一、单选题1、2、反映物流信息系统的报告与实际状况相符合的程度,是物流信息管理合理化的()原则A及时性B精确性C灵活性D广泛性3、4、5、6、委托某代理商或贸易公司向物料厂商进行采购的方式是()A委托采购B直接采购C调拔采购D招标采购7、8、9、组织者是商业或物资的门市网点的配送类型是()A商店配送B仓库配送C生产企业配送D配送中心配送10、11、组织者是生产企业,尤其是进行多品种生产的生产企业的配送类型是()A商店配送B仓库配送C生产企业配送D配送中心配送12、13、14、15、16、17、18、19、20、21、22、23、24、(2526、仓租费、维护费、保管费、损失费反映的是储存合理化的()A数量标志B质量标志C时间标志D费用标志27、包装模数,国际上已基本确定为()A600mm╳400mm B400mm╳600mm C400mm╳400mm D 600mm╳600mm28、29、30、31、32、大生产特点是()A 多品种,大批量,专业化B少品种,大批量,专业化C少品种,小批量,专业化D多品种,小批量,专业化33、34、下列哪项是配送合理化的内容之一()A加工和配套结合B 推选一定综合程度的专业化配送C实行送取结合D避免盲目设置流通加工35、36、37、38、尽量减少(A)投入,增加运输能力是运输合理化的有效措施A动力B人力C财力D物力39、40、为客户营造良好的服务氛围是指()的客户服务A交易前B交易中C交易后D交易时41、()因素是直接导致产品送达客户手中的因素A交易前B交易中C交易后D交易时42、43、45、对流运输又称()A交错运输B迂回运输C重复运输D倒流运输46、()是运输是否合理的一个最基本的因素A运输距离B运输环节C运输费用D运输时间47、下列哪项属于物流信息系统内的信息()A储存信息B配送信息C交通和地理D用户物品运输信息二、多选题1、不合理运输主要表现为()A空驶B对流运输C迂回运输D重复运输2、3、4、5、合理设置包装方式包括考虑下列因素()A装卸B运输C保管D成本6、7、采购合理化体现在()A适量采购B适时采购C正确采购D适价采购8、9、配送是()等到活动的有机结合体A送货B分货C配货D拣货10、配送按组织者不同可分为()类型A配送中心配送B商店配送C仓库配送D生产企业配送11、大规模生产的特点是()A多品种B少品种C大批量D专业化12、13、客户服务的构成要素被分为()A交易前B交易后C交易中D交易时14、目前运营成熟的现代化交通工具方式有()A铁路B水路C公路D航空三、判断题1、2、客户服务标准最终唯一的标准就是要与企业的期望百分百吻合()3、4、客户服务中的交易前因素是直接导致产品送达客户手中的因素()5、6、倒流运输就是对流运输()7、11、储存合理化的主要标志中为首的应当是反映使用价值的质量()15、物流系统内信息包括物料流转信息、物料操作信息等()16、物流系统外信息包括配送信息、用户物品运输信息等()17、运输的特点是点多、面广、流动、集中()18、及时性是指一种活动发生时有关系统中传递的快捷程度()27、通过准时配送可以最近的路程、最低的成本完成配送从而追求合理化()28、大生产的特点之一就是“多品种、大批量、专业化”()答案一、单选题1A 2B 3C 4D 5B 6A 7C 8D 9A 10B 11C 12B 13A 14B 15A 16C 17D 18D 19C 20B 21D 22B 23B 24D 25C 26D 27A 28C 29D 30A 31D 32B 33C 34B 35C 36D 37A 38A 39B 40A 41B 42C 43A 44B 45A 46A47A 48C 49A 50B二、多选题1ABCD 2ABC 3ABC 4ABCD 5ABC 6ABCD 7ABCD 8ABC 9ABCD 10ABCD 11BCD12ABCD 13ABC 14ABCD 15ABCD 16ABCD 17ABC 18ACD 19AC 20ABC三、判断题1╳2╳3╳4╳5╳6╳7╳8√9√10╳11√12√13╳14√15╳16╳17╳18╳19√20√21╳22╳23√24╳25╳26╳27√28╳29╳30√第四章练习题一、单选题1.在物流网络的线路上进行的活动主要是:A配货B装卸C运输D包装2.物流管理设施和指挥机构往往集中设置在:A物流结点B物流线路C配送中心D物流基地3.连锁店集中在配送中心的两侧,商品从配送中心向两个相反的方向配送,配送中心靠近主要运输干线,这种配送中心的布局是:A辐射型 B双向辐射型C线型D扇型4.基本上没有长期储存功能,仅以暂存或随进随出方式进行配货送货的配送中心被称为:A,储存型配送中心B销售型配送中心C流通型配送中心D柔性配送中心5.从宏观角度来讲,全球航空网属于:A物流信息网络B物流运输网络C物流客户网络D物流基础设施网络6.在物流线路中,最多最复杂的线路类型是A铁路线路B公路线路C水运线路D空运线路7.以连接不同运输方式为主要职能的物流结点,被称为:A转运型结点B储存型结点C流通型结点D综合型节点8.水运线上的码头,从主要功能上来讲,是属于:A转运型结点B储存型结点C流通型结点D综合型节点9. 以存放货物为主要职能的物流结点,被称为:A转运型结点B储存型结点C流通型结点D综合型节点10.从结点的主要功能来讲,现代物流中常见的配送中心属于:A转运型结点B储存型结点C流通型结点D综合型节点11.将各个物流线路联结成系统,使各个线路通过结点相通而不是互不相干,这是物流节点的A管理功能B信息功能C指挥功能D衔接功能12.通过有效集约铁路,公路,水运,空运,来实现综合运输,多式联运的最有效转化,这是物流基地的()功能:A集约功能B调节功能C转运功能D指挥功能13.物流产业中,强者越强,弱者越弱的现象是由物流网络的()决定的:A规模效果特性B集约特性C集中库存特性D网络经济特性14.由独立于生产者和零售商之外的其他经营者经营的配送中心被称为:A专业配送中心B 区域配送中心C社会化配送中心D自用型配送中心15.以配送为专业化职能,基本不从事经营活动的配送中心是:A.供应配送中心B专业配送中心C城市配送中心D区域配送中心16.流通企业和生产企业联合的协作性配送中心属于()类别的配送中心A销售配送中心B流通配送中心C半社会化配送中心D供应配送中心17.城市配送中心的运输工具主要是:A火车B人力车C汽车D飞机18.配送中心是指商品集中出货.保管,包装,加工,分类,标付价格标签,装货,配送的场所或()A,基地B经营主体C批发商D车站19.具有较强的辐射能力和库存准备,能够向省(州)际,全国乃至国际范围的用户进行配送活动的配送中心,一般称之为:A配送基地B物流枢纽C区域配送中心D柔性配送中心20.物流系统中各环节的相互衔接是通过()予以沟通的:A信息B运输方式C载运工具D货物21.柔性配送中心的特点是:A固定化B专业化C不固定供需关系D不改变配送用户22.销售配送中心的经营目的主要是:A销售B配送C储存D采购23.在众多的配送中心里,目前比较少见的类型是:A销售配送中心B供应配送中心C专业配送中心D加工配送中心24.在卖方市场下,下列哪种配送中心需要有较大的储存功能:A.销售配送中心B 供应配送中心C加工配送中心D流通型配送中心25. .在买方市场下,下列哪种配送中心需要有较大的储存功能:A.销售配送中心B 供应配送中心C加工配送中心D流通型配送中心26.在物流运输网络中,单个运输设备的载运能力越大,则:A单位运输成本越低B单位运输成本越高C单位运输成本不变D没有规律27.相对来讲,运输经济中的“递远递减”规律不太明显的运输类型是:A铁路运输B.公路运输C水运运输D航空运输28.整个物流系统的运转的有序化和正常化,整个物流系统的效率和水平取决于物流结点的()职能实现的情况:A.信息B管理C结算D需求预测29.物流网络的管理功能的有效实现的前提条件是物流网络的:A衔接能力B结算能力C信息能力D运输能力30.现代物流网络的()功能是增加服务价值,增加公共物流中心的竞争力的服务:A物流教育与培训功能B物流系统设计咨询功能C结算功能D需求预算功能31.通过集中库存,降低库存总量,来实现有效库存调度,这是物流基地的:A调节功能B指挥功能C集中库存功能D集约功能32.物流基地的概念最早出现在:A日本B美国C英国D德国33.以组织物流为主要职能的物流结点,被称为:A转运型结点B储存型结点C流通型结点D综合型节点34.在我国的物流网络中,()类型的仓库仍占主要成分:A转运型B储存型C流通型D综合型35.位于主要运输干线的中途式末端,商品配送方向与干线运输方向一致或在运输干线侧面,这种配送中心的布局是:A辐射型B双向辐射型C线型D扇型36.靠近主要交通运输干线,配送中心附近连锁店相对集中,这种配送中心的布局是:A辐射型B双向辐射型C线型D扇型37.生产企业为本身产品直接销售给消费者的配送中心,其类别属于:A销售配送中心B专业配送中心C加工配送中心D供应配送中心38.流通企业作为本身经营的一种方式,为扩大销售而建立的配送中心,其类别属于:A销售配送中心B专业配送中心C加工配送中心D供应配送中心39.比较而言,配送中心在国内国外的发展趋向都是向以()为主的方向发展A区域配送中心B专业配送中心C加工配送中心D销售配送中心40.专为大型连锁超级市场组织供应的配送中心,其类别属于:A销售配送中心B区域配送中心C加工配送中心D供应配送中心41.配送中心大体上的配送对象,配送技术是属于某一专业范畴,综合这一专业的多种物资进行配送,这样的配送中心被称为:A区域配送中心B专业配送中心C加工配送中心D城市配送中心42.多数制造业的销售配送中心,同时也往往可以归类为:A区域配送中心B专业配送中心C加工配送中心D城市配送中心43.专门为某个或某些用户组织供应的配送中心属于:A区域配送中心B销售配送中心C加工配送中心D供应配送中心44.完整的物流网络由实体产品物流网络和非实体物流网络构成,其中的非实体物流网络主要是指:A.物流运输网络B物流客户网络C物流信息网络D物流设施网络45.“网络效应”这个网络基本的价值定理有许多不同的名字,例如:A.需求方规模经济B供应方规模经济C规模效果特性D网络内部性46.由于物流中心能处理的商品种类总是有一定限制的,因此,物流中心的功能设计要与()相吻合:A商品的特性B客户的特性C场地的状况D载运工具的特性47.以下哪个功能是物流基地无法具备的:A转运功能B运输功能C调节功能D指挥功能48.以最终消费者为主要客户群的物流结点是:A物流枢纽B物流基地C物流中心D配送中心49.城市配送中心以城市为配送范围,往往与零售经营相结合,比较适合从事()的配送:A.多品种,多批量多用户B.多品种,少批量多用户C.少品种少批量,多用户D.少品种,多批量,少用户50. 货物在下列哪种类型的物流结点上停滞时间较长:A转运型结点B储存型结点C流通型结点D综合型结点二多选题1.狭义物流网络,主要是指物流企业经营活动中所涉及的:A物流基础设施网络B物流信息网络C物流客户网络D物流运输网络2.在物流管理领域,物流线路包括:A铁路线路B公路线路C海运线路D 空运线路3.在物流网络的结点上进行的活动主要有:A包装B分货C运输D保管4.配送中心的布局主要有以下几种形式:A 辐射型B 双向辐射型C扇型D线型5.物流结点的功能主要有:A衔接功能B管理功能C结算功能D信息功能6.按结点的主要功能来分,物流结点可以分为:A转运型结点B储存型结点C流通型结点D销售型节点7.根据物流结点辐射范围和影响力的大小,物流节点可分为:A物流枢纽B物流基地C配送中心D储备仓库8.作为集约化,大规模的物流设施集中地和多种物流线路的交会地,物流基地具有如下功能:A集约功能B需求预算功能C集中库存功能D转运功能9.物流枢纽,起码需要具备以下一些基本条件A高效的物流通信系统B优良的物流基础设施条件,形成运输通道活运输干线C大量的物资集散D一大批搞效率的物流企业集聚10.物流网络的网络经济特性也叫:A网络外部性B需求方规模效应C规模效果特性D网络效应11.按经营主体的不同,配送中心可以分为:A自用型配送中心B社会化配送中心C半社会化配送中心D供应配送中心12.物流基地是整个物流系统的集中信息汇集地和指挥地,对其予以归纳,可以用以下几个特点来反映:A专业化B集约C基础D规模大13.物流网络的规模效应可以划分成多种不同的类型,例如:A运输网络幅员经济B线路通过密度经济C载运工具能力经济D运输距离经济14.物流结点的衔接功能的实现方法主要有:A通过转换运输方式衔接不同运输手段B通过加工,衔接干线物流和配送物流C通过储存衔接不同时间的供应物流和需求物流D通过集装处理衔接整个”门到门”运输,使之成为一体15.辐射型配送中心的特点是:A.配送中心附近连锁店相对集中B.配送中心靠近主要交通运输干线C.连锁店集中在配送中心的两侧D.商品配送方向与干线运输方向一致16.扇型配送中心的特点是:A.连锁店集中在配送中心的两侧B.商品配送方向与干线运输方向一致或在运输干线侧面C.配送中心位于主要运输干线的中途式末端D.配送中心附近连锁店相对集中17.在物流网络中,结点可以是:A.超市B货运站C转运仓库D分货中心18.从宏观的角度来看,物流基础设施网络包括:A全球运输网络B 全国性铁路网C全国性物流信息网D全国性航空网19.一个运输网络的幅员越大,则:A单位运输成本越高B单位运输成本越低C经营效率越高D经营效率越低20运输网络幅员经济是指:A.经营线路的长短B载运工具的多寡C网络覆盖区域的大小D物流结点的多少三判断题1.物流网络中,任意一对结点之间只能有一条链相连2.从物流网络的角度来讲,所有的物流活动都是在物流结点上进行的3.储运活动只是整个物流系统的一部分4.物流网络中,信息网络和产品网络的流动方向是一致的5.完整的物流网络由实体产品物流网络和非实体物流网络构成。
第三章运输管理习题答案一、单选题1.C 2.D 3.B 4.B5.B 6.D 7.C 8.B 9.A 10.B 11.A 12.B 13.D 14.B 15.B 16.D 17.D 18.A 19.C 20.D 21.C二、多选题1、ABC2、ABCD3、ABCDEF4、ABCD 5.ABCD 6.ABCD 7.ABCDE 8.ABCDE 9.ABC 10.ABCDE 11.ACDE12.ABCDE 13.ABCD 14.BC 15.AD 16.ABCD 17.ABC 18.BCD 19.ABCDE 20.ABCD三、名词解释1、运输是人和物的载运及输。
它是在不同地点之间(如城市之间、企业之间或一个大企业内相距较远的两车间之间),以改变“物”的空间位置为目的的活动,对“物”进行空间位移。
广义的运输经营活动还包括货物集散、装卸搬运、中转仓储、干线运输、配送等。
虽然运输过程不生产新的物质产品,但它可以创造货物的时间效用和空间效用(物质产品增值)。
2、所谓物流运输合理化是指按照货物流通的规律,用最少的劳动消耗,达到最大的经济效益,来组织货物调运。
即在有利于生产,有利于市场供应,有利于节约流通费用和节约运力、劳动力的前提下,使货物走最短的里程,经最少的环节,用最快的时间,以最小的损耗,花最省的费用,把货物从生产地运到消费地。
3、运输系统作为物流系统的最基本的系统,是指由与运输活动相关的各种要素组成的一个整体。
4、集装箱运输是指货物装在集装箱内进行运送的一种新颖的、先进的现代化运输方式。
它冲破了过去交通运输中的一切陈旧的规章制度和管理体制,形成了一套独立的规章制度和管理体制,是最先进的现代化运输方式。
5、多式联运是根据实际运输要求,将不同的运输方式组合成综合性的一体化运输,通过一次托运、一次计费、一张单证、一次保险,由各运输区段的承运人共同完成货物的全程运输。
6、不合理运输,是指在组织货物运输过程中,违反货物流通规律,不按经济区域和货物自然流向组织货物调运,忽视运输工具的充分利用和合理分工,装载量低,流转环节多,从而浪费运力和加大运输费用的现象。
第三章物流设备与信息系统应用第一节物流设备管理一、单项选择题1、设备管理分为几个阶段(A)P73A.3个B.4个C.5个D.6个2、设备管理的发展主要分为(C)预防性维修、综合管理三个阶段P73A.事前维修B.事中维修C.事后维修D.维修预防3、设备管理的发展主要分为事后维修、预防性维修、(D)三个阶段P73A.计划维修B.系统维修 C:系统管理D.综合管理4、事后维修是指机器设备在生产过程中发生故障或损坏(B)才进行维修P73A.过程中B.之后C.之后D.以上三个都是5、预防性维修包含什么(A)P74A.预防检查和定期检查B.事后检查C.事前检查D.以上都是6、我国现行的设备管理制度中的四项主要任务包括:1保持设备完好,2不断改善和提高企业技术装备素质,(C),4取得良好的投资效益P75-76A.充分发挥员工的积极性B.不断完善生产安全制度C。
充分发挥设备效能 D.降低设备的寿命周期费用7、物流设备管理的特点有综合性、全员性、(C)p78-79A.统一性B.系统性C.灵活性D.合理性8、物流设备管理的任务是要保证物流设备在使用过程中,始终保持良好的使用状态,使企业的物流活动建立在最佳的(A)基础上。
P79A.物质技术B.经济效益C.投资效益D.管理技术9、以下哪些不属于物流设备的组织管理(B)p80A.教育和培训B.设备更新C.设备管理制度和规范的制定D.监督检查和评比10、设备管理的三方面内容是相互联系的一个整体,其中,(D)是基础,()是目的,()是手段,只有三者结合,才能实现综合管理的目的p80A.技术管理、组织管理、经济管理B.组织管理、技术管理、经济管理C.经济管理、技术管理、组织管理D.技术管理、经济管理、组织管理11、TPM的中文含义:(A)p81A.全员生产维修体制 B:全员生产管理体制C.全员生产预防体制D.全员生产设计体制12、我国在引入TPM的5S管理理念的同时又将(B)纳入工作范畴,称为6S。
一、考试重点(1)集装的定义★★★★(名词解释)(2)集装的特点★★★(简答题)(3)托盘的概念★★★★(名词解释)(4)托盘的特点及其分类★★★★(多选、单选、填空)(5)托盘的标准化★★★★(选择、填空)(6)托盘的使用维护★★★(选择)(7)集装箱的概念★★★★(简答、论述)(8)集装箱的特点★★★★(简答)(9)集装箱分类★★★(选择)(10)集装箱的起吊和固定★★(单选)(11)集装箱的标准★★★★(选择)(12)集装箱的管理方法★★(简答)(13)其他集装方式★(选择)二、练习题(一)单选题1.托盘上层铺板多而密,下层铺板少而疏,只用上层载货的托盘是( )A.单面型托盘B.单面使用型托盘C.双面型托盘D.翼型托盘2.________是托盘中使用量最大的一种。
()A.柱式托盘B.木制托盘C.平托盘D.箱式托盘3.托盘码垛的方式有:________、纵横交错式、正反交错式和旋转交错式四种。
()A.水平交错式B.重叠式C.垂直交错式D.复合式4.属于特种专用托盘的是( )A.箱式托盘B.滑板C.航空托盘D.柱式托盘5.层堆码保管时,能有效保护下层货物的托盘是()A.轮式托盘B.柱式托盘C.箱式托盘D.平托盘6.合于装载不规则货物的托盘是()。
A.轮式托盘B.柱式托盘C.箱式托盘D.平托盘7.际集装箱匹配的托盘规格是( )A.1100mm×1100mmB.1219mm×1016mmC.1200mm×800mmD.1140mm×1140mm8.的托盘规格是( )A.1100mm×1100mm B.1219mm×1016mm C.1200mm×800mm D.1140mm×1140mm9.的托盘规格是()A.1100mm×1100mm B.1219mm×1016mm C.1200mm×800mm D.1140mm×1140mm10.托盘规格是()。
第一章测试1【判断题】(1分)物流设施是指为满足物流需要而建立起来的机构、系统、组织、建筑等,如港口码头、货运站场、仓库、自动化立体仓库、通信设施等。
A.对B.错2【判断题】(1分)集装箱货场的主要业务包括:集装箱的收发、订货信息处理、对上游运来的货物进行分拣、流通加工、装卸等。
A.对B.错3【判断题】(1分)物流设施与设备是实现物流功能的技术保证,是实现物流科学化、现代化、自动化、智能化的重要手段。
A.错B.对4【判断题】(1分)物流设施与设备的现代化水平,是物流技术水平高低的主要标志。
A.错B.对5【判断题】(1分)大型化、高速化、信息化、多样化、标准化、系统化、智能化和绿色化是对物流设施与设备的基本要求。
A.错B.对第二章测试1【单选题】(1分)下列哪种是使用最广泛的货架是()。
A.移动式货架B.驶入式货架C.驶出式货架D.托盘式货架2【单选题】(1分)()是现代物流系统中一种应用广泛的设备。
其原理是利用货物单元的自重,使货物单元在有一定高度差的通道上,从高处向低处运动,从而完成进货、储存、出库的作业。
A.重力式货架B.托盘式货架C.单元货格式货架D.层架3【单选题】(1分)自动分拣机的主体是()。
A.喂料输送机B.分拣卸货道口C.分拣传送机构及分拣机构D.计算机控制器4【多选题】(1分)AGV按照用途和结构分类分为()。
A.平衡重式叉车B.无人搬运车C.无人牵引车D.无人叉车E.机械式叉车。
第三章习题参考答案1.什么物流系统?物流系统的特点是什么?答:物流系统是指在一定的时间和空间里,由所需输送物资的物质实体、物流设施设备、工具、人员以及信息等若干相互制约的要素构成的,具有实现物资的空间效用、时间效用和形质效用功能的有机整体。
物流系统的特点是:(1)物流系统具有一定的整体目的性;(2)物流系统是一个大跨度、复杂、动态性的系统;(3)物流系统作为企业经营大系统的子系统而发挥作用;(4)物流需要通过信息的反馈加以控制。
2. 请说明物流系统规划的重要性。
答:物流系统规划的重要性与物流本身的特殊性有关。
(1)物流的涉及面非常广泛,需要有各方共同遵循的规划;(2)物流过程本身存在“背反”现象,需要有规划的协调;(3)物流领域容易出现较严重的低水平重复建设现象,需要有规划的制约;(4)物流领域的建设投资巨大,尤其是基础建设的投资规模巨大,需要有规划的引导;(5)实现我国物流持续发展,需要有规划进行引导;(6)市场竞争日趋激烈,需要对已有的,尤其是自发形成的物流系统进行重新构筑,或者对企业的整个流程从物流角度进行“再造”。
3. 物流系统规划的原则是什么?答:物流系统规划的原则包括:(1)系统性原则;(2)战略性原则;(3)科学性原则;(4)可行性原则;(5)经济性原则;(6)社会效益原则。
4. 物流系统规划包含哪些层次?答:物流系统规划规划包含以下层次:(1)全国性的物流系统规划;(2)区域性的物流系统规划;(3)经济运行部门的物流系统规划;(4)企业的物流系统规划。
5. 物流系统规划的体系的构成是怎样的?答:物流系统规划的体系由物流战略规划、物流系统空间布局规划、物流信息平台规划、物流运营管理体系规划等组成。
6. 物流系统规划的实施包含哪几个阶段?答:物流系统规划的实施包含以下阶段:(1)调查分析阶段;(2)需求及服务水平预测阶段;(3)规划阶段;(4)评价与实施阶段。
7.物流系统网络包含哪两种基本形式?答:物流网络结构的基本形式包括直送式和经过物流节点的形式,其他方式都是这两种基本形式的组合。
第三章物流运输设备第一节公路运输设备一、公路运输概况公路运输是一种机动灵活、简捷方便的运输方式,在短途货物集散运转上,它比铁路、航空运输具有更大的优越性,尤其在实现“门到门”的运输中,其重要性更为显著。
尽管其他各种运输方式各有特点和优势,但或多或少都要依赖公路运输来完成最终两端的运输任务。
但公路运输也具有一定的局限性,如:载质量小,不适宜装载重件、大件货物,不适宜走长途运输;车辆运行中振动较大,易造成货损货差等事故,同时,运输成本费用较水运和铁路为高。
目前,在世界现代交通网中,公路线长占2/3,约达2千万公里,公路运输所完成的货运量占整个货运量的80%左右,货物周转量占10%,公路运输已成为一个不可缺少的重要组成部分。
公路运输设备与设施主要由运输车辆(主要是汽车)、公路和站场组成。
二、汽车的种类和基本构造(一)汽车的分类公路所使用的汽车大致分三类:客车、货车(载货汽车)、专用运输车辆。
客车又可分为小客车(如轿车、吉普车等)和大客车等。
货车按其载质量可分为轻型、中型和重型三种。
在物流领域,货车的应用是非常广泛的,据统计货车的最经济运输距离是300km以内,是一种短距离的运输车辆。
货车用于运载各种货物,由于所运载的货物种类繁多,货车的装载量及车箱的结构也各有不同。
1、货车按用途主要分为普通货车、专用货车和牵引汽车。
普通货车具有栏板式车箱,可运载各种货物。
专用货车通常由普通货车改装,其车箱是为专门运载某种类型的货物而设计的,如带有液压卸车装置运载砂土矿石的自卸车、运载易腐食品的冷藏车、运载液体、气体或粒状固体的罐式车箱、运载大型货物的平台式车等。
牵引汽车专门或主要用于牵引挂车的汽车,通常可分为半挂牵引汽车和全挂牵引汽车等类型。
半挂牵引汽车后部设有牵引座,用来牵引和支承半挂车前端。
全挂牵引汽车本身带有车箱,其外形虽与货车相似,但其车辆长度和轴距较短,而且尾部设有拖钩。
牵引汽车都装设有一部分挂车制动装置及挂车电气接线板等。
第三章装卸搬运设备课后思考题参考答案1.什么是装卸搬运设备?装卸搬运设备是指用来搬移、升降、装卸和短距离输送物料或货物的机械设备。
它是物流机械设备中重要的机械设备。
它不仅用于完成交通运输工作上货物的装卸,而且又用于完成库场货物的堆码、拆垛、运输等多种物流作业,因此合理配置和应用装卸搬运机械设备,充分发挥装卸搬运机械的效能是实现装卸搬运机械化、提高物流现代化的一项重要内容。
2.装卸起重设备包括哪些类型?(1)按作业性质进行分类:①装卸机械;②搬运机械;③装卸搬运机械。
(2)按装卸搬运货物的种类进行分类:①长大笨重货物的装卸搬运机械。
②散装货物的装卸搬运机械。
③成件包装货物的装卸搬运机械。
④集装箱货物装卸搬运机械。
3.简述装卸起重设备选型规律。
(1)起重机的机型选择。
选择桥式起重机的机型主要考虑机械的机动性、稳定性、地面所能承受压力以及专业化作业的要求。
(2)起重机型号选择。
根据起重量和起升高度,考虑到现场的其它条件,即可从移动式起重机的样本或技术性能表中找到合适的规格。
由于起重机的最大起重量越大,在吊装项目中充分发挥它的各种性能就越困难,利用率越低,因此,只要能满足吊装技术要求,不必选择过大的型号。
(3)起重机经济性能的选择。
选择起重机的综合经济性能标准的原则是使物料或构件在运输、吊装及装卸中单价最低。
此外,还应综合考虑耗能少、功用多的产品,以减轻人工劳动强度。
总之,从技术上可行的起重机中,选择在当前和今后能提供最有效的使用和获得最大效益的型号规格。
4.简述不同种类装卸起重设备的特点。
(1)轻小型起重设备。
轻小型起重设备的特点主要是轻便,构造紧凑,动作简单,作业范围投影以点、线为主。
适用于在无电源或空间狭小的场合进行流动性和临时性的作业。
(2)桥式起重机。
桥式起重机的特点主要是结构简单,作业效率高。
桥式起重机稳定性好,单机生产率高,与其他类型起重机相比,桥式起重机无支腿,稳定性较好,工作速度稍高些,单机生产率高,专用性强。
《物流设备考试重点》第一章:物流设施设备应用与管理概述一、填空题1.现代物流通常是由运输、装卸搬运、仓储、分拣配送、包装、流通加工、信息等基本环节组成的。
2.物流机械设备的发展趋势是大型化、高速化、实用化和轻型化、专门化和通用化、自动化和智能化、成套化和系统化以及绿色化。
3.物流设备配置的原则包括系统化原则、适用性原则、技术先进性原则、低成本原则、可靠性和安全性原则、一机多用原则和环保性原则。
4.物流设备的修理可以分为大修、项目修理和小修三个类别。
5.物流设备的维护保养可以采用日常保养和定期保养的二级保养制度。
二、简答题1.简述物流设施和设备在现代物流中的地位和作用?答:①物流设施设备是物流系统的物质技术基础②物流设施设备是物流系统的重要资产③物流设施设备涉及物流活动的各个环节④物流设施是物流技术水平的组要标志。
2.简述物流设备配置选型的原则?答:①系统化原则②适用性原则③技术先进性原则④低成本原则⑤可靠性和安全性原则⑥一机多用原则⑦环保性原则第二章公路运输设施设备的应用与管理一、填空题1.道路是由路基、路面、桥梁、涵洞和隧道以及沿线附属设施等组成。
2.在我国,根据公路的作用及使用的性质划分为国家干线公路(国道)、省级干线公路(省道)、县级干线公路(县道)、乡级公路(乡道)、以及专用公路。
3.根据我国技术标准规定,将公路划分五个等级,它们是高速公路、一级公路、二级公路、三级公路、四级公路。
4.我国于2001年制定有关汽车分类的标准(GB3730.1—2001)标准根据国际(ISO 3833)制定,以与国际通行标准相衔接。
该标准将汽车分为两大类:乘用车和商用车。
5.我国汽车的产品型号由企业名称代号,车辆类别代号,主参数代号,产品序号,企业自定代号组成。
二、名词解释1.道路:是指主要供车辆行驶的工程结构物,由路基、路面、桥梁、涵洞和隧道以及沿线附属设施等组成。
2.汽车:是指公路运输的主要运载工具,是指由本身的动力驱动(不包括人力、畜力),装有驾驶承载装置的在固定轨道意外的道路或自然地域上运输客、货或牵引其他车辆的车辆。
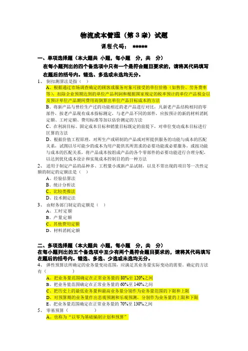
物流成本管理(第3章)试题课程代码:*****一、单项选择题(本大题共小题,每小题分,共分)在每小题列出的四个备选项中只有一个是符合题目要求的,请将其代码填写在题后的括号内。
错选、多选或未选均无分。
1、倒扣测算法是指()A、根据通过市场调查确定的顾客或服务对象可接受的单位价格(如售价、劳务费率等),扣除企业预期达到的单位产品利润和根据国家规定的税率预计的单位产品税金以及预计单位产品期间费用而倒算出单位产品目标成本的方法B、将新产品与曾经生产过的功能相近的老产品进行对比,凡新老产品结构相同的零部件,按老产品现有成本指标测定,与老产品不同的部件,应按预计的新的材料消耗定额、工时定额、费用标准等加以估价测定的方法C、在利润目标、固定成本目标和销量目标既定的前提下,对单位变动成本目标进行匡算的方法D、根据价值工程原理,对所生产或研制的产品或对所提供服务的功能与成本的匹配关系,试图以尽可能少的成本为用户提供其所需求的必要功能或必要服务,或按功能与成本的匹配关系,将产品成本按组成产品的各个零部件的必要功能进行合理分配,以达到优化成本设计和实现成本控制目的的一种方法2、适用于制定产品的品种多、工程量小或新产品试制,以及不常出现的项目等一次性定额的制定的定额法是()A、经验估算法B、统计分析法C、比较类推法D、技术测定法3、由财务部门制定的定额是()A、工时定额B、产量定额C、其他费用定额D、材料消耗定额二、多项选择题(本大题共小题,每小题分,共分)在每小题列出的五个备选项中至少有两个是符合题目要求的,请将其代码填写在题后的括号内。
错选、多选、少选或未选均无分。
4、弹性预算法所确定的业务量变动范围,应满足其业务量实际变动的需要。
确定的方法有()A、把业务量范围确定在正常业务量的80%至120%之间B、把业务量范围确定在正常业务量的60%至140%之间C、把历史上的最低业务量和最高业务量分别作为业务量范围的下限和上限D、对预算期的业务量作出悲观预测和乐观预测,分别作为业务量的上限和下限E、把业务量范围确定在正常业务量的70%至130%之间5、零基预算()A、也称为“以零为基础编制计划和预算”B、将每项费用项目的所得与所费进行对比,权衡利害得失,并区分轻重缓急,按先后顺序排列,并把其分出等级。
第一章答案一、填空题:1.双面使用托盘、单面使用托盘;2.1200mm×1000mm、1100mm×1100mm;3.重叠式、层间纵横交错式、正反交错式、旋转交错式;4.下方;5.有轨堆垛机、无轨堆垛机二、选择题:1.D;2.C;3.C;4.B;5.A三、简答题:略第二章答案一、填空题:1.自然通风、机械通风2.硅胶、氯化钙CaCl23.机械式、机电结合式4.报警阀组、水流报警装置(水流指示器或压力开关)管道、供水设施5.前端监视设备、传输设备、后端控制显示设备二、选择题:1.AD2.ABCD3.ACD4.ABD5.ABCD三、答案:略第三章答案一、填空题:1.自动导向运行2.导向系统、寄送系统、数据传输3.固定式移动式4.带条装载料斗5.外导式自导式二、选择题:1.C 2.ABCDE 3.ABC 4.ABC 5.D三、简答题:略第四章答案一、填空题:1.长头式短头式平头式侧置式2.牵引车挂车3.汽车底盘液压举升机构货厢取力装置4.动力装置传动装置转向装置工作装置液压系统制动装置5.手扳葫芦手拉葫芦二、选择题:1.BD 2.AC 3.ABC 4.A 5.CD三、简答题:略第五章答案一、填空题:1.快速性、机动性大、舒适安全、建设周期短。
2.螺旋桨飞机、喷气式飞机。
3.技术性能、装备、结构型式。
4.压力式液化气体船、低温压力式液化气体船、低温式液化气体船5.浮性、稳性、抗沉性、操纵性和经济性二、多选题1. ABCD 2. ABC 3. ABD 4. ABCD 5. ABCDE三、简答题:略一、填空题:1.国内运输;国际运输。
2.干货集装箱;常为封闭式3.3;四4.单位容重。
5.空桥运输二、多选题1.ABD2.ABC 3.ABC 4.ABCD 5.ABCDE三、简答题:略第七章答案一、填空题:1.包装、分割、计量、分拣、刷标志2.金属加工设备、水泥加工设备、玻璃加工设备、木材加工设备3.成型设备、切割设备4.套裁、开片供应5.混凝土搅拌站(楼)、混凝土输送泵车、混凝土泵车二、选择题:1. ABCD2. ABCD3. ABC4. ABCD5. BCD三、简答题:略第八章答案一、填空题:1.物流包装、商流包装2.热压封口机、熔焊封口机、缝合式封口机、滚压式封口机3.加热温度、输送速度、薄膜厚度4.自动包装机、输送装置、检测与控制系统5.调高机构、压整机构、输箱机构、调宽机构二、选择题:1.BCD2.AD3.ABCD4.C5.ABCD三、简答题:略第九章答案一、填空题:1.多层仓库、圆筒形仓库2. 5、5-15、153. 10米、拉固装置4.实用性5. 主标志、区域或距离、禁令理由二、选择题:1.ABC2.ABC3.A4.B5.D第十章答案一、填空题:1.水域、陆域2.小车运行机构、前大梁俯仰机构、大车运行机构3.海侧轨道中心线、集装箱吊具铅垂中心线4.轨道式、轮胎式5. 进出口集装箱、各种运输机械二、选择题:1.A、B2.A3.C4.A5.D三、简答题:略一、填空题:1.枢纽机场、干线机场、支线机场;2.集中式、廊式、卫星厅式、运载器式;3.X射线安检设备、安全检查门、金属探测器、液体检测仪;4.路网性铁路枢纽、区域性铁路枢纽、地方性铁路枢纽;5.中间站、区段站、编组站二、选择题:1.B;2.D;3.A;4.C;5.C三、简答题:略第十二章答案一填空题:1 敏感元件、传感元件、信号调节、转换电路2 可编程控制器,RUN STOP3 扫描系统、信号整形、译码4 天线单元接收单元5 时间要素快速响应能力开放性和可扩展性二选择题:1.C2.B3.B4.B5.D三、简答题:略。
第三章物流服务与物流质量管理同步习题一、判断题1、如果站在从事有形产品(或服务)制造或销售的制造企业或商业企业(即货主企业)的角度观察物流服务的话,物流服务属于企业顾客服务的范畴。
( )2.工商企业用于支持产品营销的物流服务同物流企业为销售提供的物流服务是同一个概念,不能相混淆。
( ) 3.利用可能性等于存货服务率与配送服务率的乘积。
( )4.物流客户服务表现为一种经营理念。
( )5.商品完好率决定了客户对于所需商品的可得率。
( )6.合理的库存水平能够为客户提供高水平的物流服务。
( )7.站在物流活动委托方的角度看,物流企业提供的是一种产品。
( )8.物流业的出现是社会分工的结果,也是物流活动效率化的要求。
( )9.国际标准化组织(International Organization for Standardization,ISO)是一个全球性的政府组织。
( )10.ISO 9000指的是一个标准。
( )11.我国加入WTO后,是否根据ISO 9000族国际标准建立质量管理体系及是否已通过体系认证,将成为物流企业服务质量保证能力和水平的标志。
( )12.ISO 9000提供了一个“以企业为中心”的经营理念,使企业更加贴近市场。
( )13.企业实施ISO 9000标准的最大意义在于可以提高物流质量的管理水平。
( )14.树立以货主为核心的物流经营理念,是物流企业成功经营的重要前提。
( )15.库存控制决策建议属于物流企业增值性服务。
( )16.物流服务是属于物质形态的劳动,它生产的是有形的产品。
( )17.物流服务是以固定的顾客为对象,所以它们的需求在方式上和数量上波动性较小。
( )18.站在物流活动承担主体的角度看,产生于工商企业生产经营的物流需求,只能由工商企业自身采用自营运输、自营保管等自营物流的形式来完成。
( )19.物流服务的可替代性,对于货主企业来说增加了经营难度。
( )20.企业中传统的做法是根据客户需求来预测储存产品,也就是说,库存计划是以产品需求预测为依据的。
(—一)判断题(正确的用A表示,错误的用B表示)1 •配送需求是指一定时期内客户由于经营需要,而产生的对物在时间和费用方面的总要求。
()2•配送需求包括量和质两个方面,即从配送规模和配送服务质量中综合反映出配送的总体需求。
()3 •配送规模是配送活动中订单处理、库存、运输、装卸搬运、瘁通加工等配送作业量的总和。
()4 • DRP 在逻辑上是制造需求计划(Manufacturing RequirementsPlannmg , MRP)的扩展,这两种技术之间不存在根本•性的差异。
()5 • DRP的存货计划要求配送设施之间的运输的完成周期没有明确要求。
()6 .拣选是配送中心作业活动中的核心内容。
()7 •流通加工是流通中的一种特殊形式,是在流通领域中对生产的辅助性加工,从某种意义来讲它不仅是生产过程的延续,实际是生产本身或生产工艺在流通领域的延续。
()8 .仓储环节是分拣活动的延续。
()9 •物流经营者应根据客户特征,如配送产品特性、地理分布等,合理定位配送区域,同时对不同的配送区域可采取差别性的配送服务政策。
()10 •配送中心是接受生产厂家等供货商多品种大量的货物,按照多家需求者的订货要求,迅速、准确、低成本、高效率地将商品配送到需求场所的物流结点设施。
11 • 一般来说,配送圈大的话,配送中心的配置数量就会多,配送成本相对高;反之, 配送中心的数量减少,顾客距离缩短,配送成本越低,而运输成本要相对较低。
()12 •配送中心设置在接近顾客的地方,在接到顾客的订货后提供及时的供货,而且可以一次满足多品种的订货。
()13 •流通加工型配送中心除了开展配送服务外,还根据用户的需要在配送前对商品进行流通加工。
()•14 .基于销售的配送中心模式是一种集商流物流分离的模式。
()15 •供应的配送中心模式其业务属于交货代理服务。
()16 •基于资源集成的配送中心模式是一种以资源集成为基础,集商流、物流、信息流和资金流四流合一的配送中心模式。
《物流配送中心规划与设计》练习题第一章概述一、简答题1.配送中心与物流中心有什么不同?2.什么是第三方物流?3•现代物流中心的特征是什么?4.传统仓库的功能是什么?5.按照营运主体划分,物流中心可分为哪几种类型?二、填空题1.()是从事物流活动的场所或组织。
2.物流中心具有()和分销物品的节点功能。
3•物流中心是指为了有效地保证()而建立的物流综合管理、控制与配送的机构与设施。
4 •配送中心是从事()的物流场所或组织。
5.物流中心是综合性、地域性、()的物资位移集散地。
与物流中心相比,配送中心具有规模小、多品种、小批量、专业性强、以()为主、()为辅等特点。
6.物流配送中心是伴随着()和市场化大流通而产生的。
7.物流配送中心的任务包括物流过程的进向、去向、内部和外部的移动,同时还包括以()为目的的物料回收。
8•在物流活动中,物流配送中心起着协调组织、()和执行主要职能的中心枢纽作用。
9•物流系统化的目的在于以速度、可靠和()的原则实现最优质的物流服务。
10•物流配送中心必须具有极强的()功能,为物流流通提供决策依据,对物流全程进行指挥和监控,为客户提供优质的信息服务。
11.物流配送中心的增值服务包括结算功能、()物流系统设计咨询功能和物流教育培训功能。
12•由供方与需方以外的物流企业提供物流服务的业务模式,称为()物流。
13•主要对商品进行简单加工的物流中心称为()。
14•现阶段的物流产业达到了()规模化和市场化的成熟阶段。
三、判断题:正确划A,错误划B1•传统运输、仓储与现代物流之间一个很大的区别就在于后者运用了信息管理手段。
2.物流中心的概念有广义与狭义的区分,狭义的物流中心是排除了铁路货运站、港湾设施、机场设施和道路等物流基础设施部分,它侧重指商品流通集散中心和流通基础设施。
4•配送实际是一个货物的集散过程,它包括集中、分类和散发三个步骤。
5.物流结点是物流中心的一种形式,它具体包括港湾、铁路车站、中转仓库等。
第三章物流中心设施设备管理思考题1.物流中心物流设备有哪些,它们各自的特点有哪些?答:(1)运输设备。
它承担了物品在空间各个环节的位置移动,解决了供给者和需求者之间场所分离的问题。
(2)装卸搬运设备。
它是物流系统中使用频度最大、使用数量最多的一类设备,是物流设备的重要组成部分。
(3)仓储设备。
货物通过托盘等集装容器进行储存,可以有较大的活性,随时都处于准备流动的状态,便于达到储存、装卸搬运、运输和包装一体化,实现物流作业的机械化、标准化和高效化。
(4)集装单元设备。
货物经集装和组合包装后,提高了搬运活性,随时处于准备流动的状态,便于储存、装卸搬运、运输等环节的合理组织,便于实现物流作业的标准化,是高效联运、多式联运的必要条件。
(5)流通加工设备。
它是商品流通中的一种特殊形式,是弥补生产过程加工程度的不足、更有效地满足用户多样化的需要、更好地衔接产需、促进销售的一种高效、辅助性的加工活动。
(6)信息技术设备。
有助于提升物流整体的运作效率和效益。
2.物流中心设备配置与选择的原则都有哪些?答:系统化原则、适用性原则、技术先进性原则、经济合理性原则、可靠性和安全性原则。
3.简述物流中心设备配置与选择的程序。
答:收集物流设备的相关资料、拟定物流设备配置的方案、物流设备招标与评价。
4.简要说明物流中心相关物流设施及其管理要点。
答:(1)仓库。
根据物流中心的作业要求,确定不同的仓库类型和要求,合理设计和选择仓库的结构形式,同时确定仓库的层数、高度以及作业面积等。
(2)装卸平台。
根据物流中心的年吞吐能力,选择相应的装卸平台的数量和类型,确定装卸平台的位置和高度,选择平台高度调节板,并确定好装卸平台的外围区域。
(3)货场。
根据物流中心的运营要求,确定库区内道路的主要技术指标,选择适宜的道路层面,确定货场的宽度和坡度,设计货场排水系统。
(4)其他公用设施。
在选择供应商时,特别要注意按照国家有关法律法规,例如防洪标准、建筑设计防火标准等来进行招标与选择。
一、考试重点(1)集装的定义★★★★(名词解释)(2)集装的特点★★★(简答题)(3)托盘的概念★★★★(名词解释)(4)托盘的特点及其分类★★★★(多选、单选、填空)(5)托盘的标准化★★★★(选择、填空)(6)托盘的使用维护★★★(选择)(7)集装箱的概念★★★★(简答、论述)(8)集装箱的特点★★★★(简答)(9)集装箱分类★★★(选择)(10)集装箱的起吊和固定★★(单选)(11)集装箱的标准★★★★(选择)(12)集装箱的管理方法★★(简答)(13)其他集装方式★(选择)二、练习题(一)单选题1.托盘上层铺板多而密,下层铺板少而疏,只用上层载货的托盘是( )A.单面型托盘B.单面使用型托盘C.双面型托盘D.翼型托盘2.________是托盘中使用量最大的一种。
()A.柱式托盘B.木制托盘C.平托盘D.箱式托盘3.托盘码垛的方式有:________、纵横交错式、正反交错式和旋转交错式四种。
()A.水平交错式B.重叠式C.垂直交错式D.复合式4.属于特种专用托盘的是( )A.箱式托盘B.滑板C.航空托盘D.柱式托盘5.层堆码保管时,能有效保护下层货物的托盘是()A.轮式托盘B.柱式托盘C.箱式托盘D.平托盘6.合于装载不规则货物的托盘是()。
A.轮式托盘B.柱式托盘C.箱式托盘D.平托盘7.际集装箱匹配的托盘规格是( )A.1100mm×1100mmB.1219mm×1016mmC.1200mm×800mmD.1140mm×1140mm8.的托盘规格是( )A.1100mm×1100mm B.1219mm×1016mm C.1200mm×800mm D.1140mm×1140mm9.的托盘规格是()A.1100mm×1100mm B.1219mm×1016mm C.1200mm×800mm D.1140mm×1140mm10.托盘规格是()。
A.1100mm×1100mmB.1219mm×1016mmC.1200mm×800mmD.1140mm×1140mm11./T2934-1996中规定联运通用平托盘的是( )A.1100毫米×1100毫米B.1219毫米×1016毫米C.1000毫米×1200毫米D.800毫米×1000毫米E.800毫米×1200毫米12.装箱向一个方向并列,相邻两层间包装箱的摆放旋转90°的堆码方式称第 1 页共4 页为( )A.重叠式B.纵横交错式C.正反交错式D.旋转交错式13.包装箱摆放都互成90°,相邻两层间的摆放旋转180°的堆码方式称为( )A.重叠式B.纵横交错式C.正反交错式D.旋转交错式14.上将包装箱向一个方向并列,从最下层到最上层完全一致的堆码方式称为( )A.重叠式B.纵横交错式C.正反交错式D.旋转交错式15.邻列包装箱摆放旋转90°,相邻两层间的摆放旋转180°的堆码方式称为()。
A.重叠式B.纵横交错式C.正反交错式D.旋转交错式16.保养管理中,最重要的一点是( )A.驾驶员不野蛮操作 B.不使用破损状态的托盘C.每两年进行一次修理 D.轻拿轻放17国际标准集装箱计量单位TEU为______集装箱。
( )A.40ftB.30ftC.20ftD.10ft18.30ft的实物集装箱等于______TEU。
( )A.0.5 B.1C.1.5D.219.10ft的实物集装箱等于_____TEU。
( )A.0.5B.1C.1.5D.220标准箱TEU是指长度________、宽度和高度均为8ft的集装箱。
()A.30ft B.40ftC.20ftD.10ft2140ft的实物集装箱等于______TEU。
( )A.0.5 B.1C.1.5 D.222.准集装箱的规格长度有40ft、30ft、20ft、10ft,其实际外型长度与规格长度完全一致的箱型为( )A.A型箱B.B型箱C.C型箱D.D型箱23.装箱中,属于通用集装箱,占整个集装箱总数70﹪~80﹪的是( )A.散货集装箱B.罐状集装箱C.干货集装箱D.冷藏集装箱24.装箱系列标准中,系列______比较常用。
()A.第一B.ⅠC.ⅡD.Ⅲ25载豆类、谷物、硼砂、树脂等各种散堆颗粒状、粉末状物料的集装箱选用( )A.杂货集装箱 B.散货集装箱C.开顶集装箱D.罐状集装箱26吊集装箱最理想的方式为( )A.采用上部四点起吊 B.采用上部单点起吊C.采用横架从下部起吊D.用叉车货叉举升27运钢材、木材、玻璃板等重货选用()A.杂货集装箱B.散货集装箱第 2 页共4 页C.开顶集装箱D.罐状集装箱28的内容积应为( )A.≥1m3B.≥2m3C.<1m3D.<2m329了集装箱、托盘两种主体集装方式外,还有发挥特殊作用的集装方式,如化肥、粮食装运采用下列哪种集装方式?( )A.货捆B.集装网络C.罐式集装D.集装袋30装水泥适合____________进行集装运输。
( )A.货捆B.集装网络C.罐式集装D.集装袋31个20ft的实物集装箱等于()TEU。
A.0.5B.1C.1.5D.232能用集装箱叉车的货叉举升集装箱的箱型是()。
A.A型箱B.C型箱C.10D箱D.5D箱33装箱专用吊具采用的集装箱起吊方式为()A.上部四点起吊B.上部单点起吊C.用钢丝绳直接挂钩自上部起吊D.采用横梁从下部起吊(二)多选题1.SO制定的托盘国际标准是( )A.1100毫米×1100毫米B.1219毫米×1016毫米C.1000毫米×1200毫米D.800毫米×1000毫米E.800毫米×1200毫米2.托盘的优势主要体现在____________方面。
( ) A.自重量小 B.返空容易C.存放容易D.装盘容易E.装载量适宜3.集装箱运输可用于()A.铁路运输B.公路运输C.水路与海洋运输D.管道运输E.航空运输4.下列属于特种专用托盘的有()A.航空托盘B.轮胎托盘C.油桶专用托盘D.高密度合成板托盘E.重型轴类托盘5集装箱重箱正面吊可完成的作业包括( )A.自取集装箱B.搬运集装箱C.对车辆进行装卸D.对船舶进行装卸E.集装箱堆垛6.单元器必须具备哪些条件?( )A.货物集装成一个完整、统一的重量单元B.有自己的行走机构C.有便于机械装卸搬运的结构D.有便于捆扎的结构E.货物集装成一个完整、统一的体积单元7.于自动化设备对托盘进行装盘操作的码放方式有()A.重叠式B.纵横交错式C.正反交错式D.旋转交错式E.中心留孔式8.ISO/TC104的规定,符合下列哪些条件的就可以称为集装箱?()第 3 页共4 页A.具有足够的强度,能反复长期使用B.适合一种或多种方式运输,途中转运时,箱内货物不必换装C.可进行快速搬运和装卸,特别便于从一种运输方式转移到另一种运输方式D.便于货物装满和卸空E.具有10m3及10m3以上的容积(三)填空题1.____已成为物流系统的重要设备,它与______一起形成了集装系统的两大支柱2.托盘用量最大的一种是______。
3.SO制定了4种托盘国际规格,其中,_______________规格托盘是与现在流行于世界的ISO国际集装箱相配合而设计出来的(四)判断题1集装方式中,化肥、粮食装运应采用集装网集装方式。
( )1.装箱整箱货是指货批量能装满一个集装箱以上的货物,通常由货运站负责装箱。
( )2.货集装箱的使用范围非常广泛,占全部集装箱总数的70-80%。
( )3.盘是用于集装、堆放、搬运和运输的放置作为单元负荷的货物和制品的立体平台装置。
( )4.所有托盘中,使用量最大的托盘是柱式托盘。
( )5国际上集装箱运输最常用的是40ft和20ft集装箱。
( )20ft和40ft集装箱的运输通用性最高。
()7用托盘装载货物,当各个托盘装载不同货物时,可以堆垛,以提高库容率。
( )8国际上集装箱运输最常用的是20ft和30ft的集装箱。
( )9我国国家标准规定的联运通用托盘的尺寸有800mm×1000mm、800mm×1200mm、1000mm×1200mm三种。
( )10托盘装载货物,当各个托盘装载不同货物时,可以堆垛,以提高库容率。
( )11际标准集装箱的外型宽度均为8ft(2438mm)。
( )12 集装化设备就是指集装箱。
()第 4 页共4 页。