体育活动基本动作图文稿
- 格式:docx
- 大小:64.74 KB
- 文档页数:18
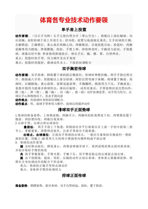
体育各专业技术动作要领单手肩上投篮动作要领:(以右手为例)右手五指自然分开(掌心空出),指根以上部位触球,向后屈腕,屈肘持球于肩上耳部左右,肘内收,前臂与地面接近垂直,左手扶球的左侧,右脚稍前,左脚稍后,重心放在两脚之间,两膝微屈,目视投篮目标。
投篮时,两脚前脚掌用力蹬地,伸展腰腹,抬肘,手臂上伸,即将伸直时,手腕用力前屈,手指拨球,球最后经中指和食指的指端投出。
球出手后,腿、腰、臂、自然伸直。
重点:投篮时的手型,用力顺序及出手角度难点:投篮时的提肘、拨球动作及上、下肢的协调配合双手胸前传球动作要领:双手持球,拇指置于球的斜后侧部位,传球时伸臂抖腕,两手手指自然分开,拇指成八字形,用指根以上部分持球,两肘自然弯曲于体侧,将球置于胸前。
传球时,后脚蹬地,重心前移,前臂迅速前伸,手胸翻转,拇指用力下压,手腕前屈,食指中指用力拔球并将球传出,球向后旋转。
动作结束后,手掌姿势应是自然向外。
蹬(地)、伸(臂)、翻(腕)、抖(腕)、拨(指)动作协调连贯,双手用力均匀。
出球后手心和拇指向下,其余手指向前动作难点:传接球时身体的协调配合。
动作重点:传、接球手型和用力顺序,接球后的缓冲动作排球双手正面垫球1.垫球的准备姿势:上体稍前倾,两脚开立,两脚间的距离稍宽于肩,两臂微屈置于腹前,两肘稍内收,两眼注视来球。
2击球手型、击球点和击球部位叠指法:两手手指上下相叠,两拇指对齐平行相靠压在上面一手的中指第二指节上,掌根紧靠,两臂伸直相夹。
注意手掌部分不能相叠。
击球点、击球部位:正面双手垫球的击球点,一般应尽量保持在腹前约一臂距离的位置。
用腕上10厘米左右的两小臂挠骨内侧所构成平面击球3.垫球的动作要领插及时移动取位,降低重心,两臂前伸插至球下,使两前臂的垫击面对准来球,并初步取好手臂的角度夹两手掌根紧靠,手臂夹紧,手腕下压,用平整而稳定的击球面去迎击球。
提由下肢蹬地,提肩、顶肘、压腕的动作去迎击来球,身体重心要随球前移,两臂在全身协调动作的配合下伴送球。
体育课准备活动带图
体育课准备活动带图一般准备活动
一、头部运动共四个八拍
1—2拍:双手叉腰头部向前向后一次屈
3—4拍:双手叉腰头部左前向右一次屈
5—6拍:头部逆时针绕环
7—8拍:头部顺时针绕环
二、肩部运动共四个八拍
①双手侧平举后,两手弯曲指指尖触摸锁骨外侧,顺时针转两个八拍②双手侧平举后,两手弯曲指指尖触摸锁骨外侧,逆时针转两个八拍三、扩胸运动共四个八拍
1—2拍:左脚向左横跨一步,两臂胸前平屈(掌心向下)扩胸2次。
3—4拍:两臂侧平举(掌心向下)扩胸2次。
5—6拍:左臂在上右臂在下振臂2次。
7—8拍:右臂在上左臂在下振臂2次
四、腰部运动共四个八拍
①双手叉腰,顺时针转两个八拍
②逆时针转两个八拍
五,腹背运动
1—2拍:左脚向左跨一步,两臂斜上举(掌心向前)向后振两次。
3—4拍:体前屈两次,(掌心向后)。
5—6拍同1—2拍。
7—8拍同3—4拍
六,正压腿,共四个八拍。
男生支撑后回环○1—○3收腹弹杠向后上摆腿。
○4—○5倒肩压臂腹贴杠翻转。
○6—○7制动腿,翻腕抬头成支撑。
保护与帮助:○1站于杠前练习者体侧,一手翻握其手腕,另一手托腰、臀部。
○2成支撑时,一手托肩,另一手托腿帮助支撑平衡。
女生骑撑后倒摆动挂膝上成骑撑:○1—○2骑撑,后移重心,挂膝。
○3—○4直臂上体后倒,摆动腿积极向前上方摆腿,送髋。
○5—○6加速后摆腿,直臂压杠,挂膝腿压杠,上体前跟。
○7两臂撑杠,摆动腿后摆制动,挂膝腿前伸成骑撑。
保护与帮助:○1保护者站在杠后练习者摆动腿一侧,一手托其背部,另一手扶其摆动腿,帮助后倒加大摆动幅度。
○2当练习者完成骑撑时,保护者换成一手握其上臂,另一手托其前腿,帮助控制好骑撑姿势。
男生挂臂摆动前摆上成分腿坐○1-○3由后摆极点开始,身体伸直,脚尖后伸,自然下摆,当接近杠下垂直部位时,沉肩、留腿、展髋。
○4过垂直部位后,用力向前上方踢腿。
○5-○6前摆接近杠面时,腿急速制动前伸,同时用力压杠、梗头,上体急振起肩成支撑。
○7-○8成支撑后,两腿侧分成分腿坐。
保护与帮助:○1站杠侧,当下摆时,一手扶腹,一手扶背,防止掉下器械。
○2当上摆时,由杠下一手托背,一手托臀,帮助摆起成支撑,或一手扶上臂,一手托臀。
女生支撑摆动前摆下○1支撑后摆至最高点。
○2下摆。
○3-○4前上摆腿,稍屈髋,推手换握移重心,身体向侧过杠,展髋挺身。
○5屈膝缓冲落地。
保护与帮助:○1保护者站在练习者落地点的侧后方,一手握其上臂,另一手从杠上托送其腰、臀部。
○2落地时,保护者两手扶其上体两侧。
帮助平稳落地。
男生直腿后滚翻(屈体后滚翻)○1-○3直立,上体前屈,直腿后坐,两手靠近大腿外侧撑地。
○4-○6臀部着地,上体后倒,举腿翻臀,两手肩上撑地。
○7-○9缩小髋角,用力伸直两臂,经屈体撑成站立。
保护与帮助:○1站练习者侧后,扶腰两侧,帮助身体缓缓着地。
○2当练习者两手肩上触地时,两手提拉髋部,帮助推手和翻转。
幼儿园体育活动基本动作
稿子一
嗨,亲爱的朋友们!今天咱们来聊聊幼儿园体育活动的基本动作哟。
小朋友们在幼儿园里,那可是活力满满!像跑步,别看这简单,他们跑起来小脚丫一蹬一蹬,像一群快乐的小兔子。
还有跳跃,小宝贝们跳起来可带劲啦,有的像小袋鼠,蹦得高高的,脸上洋溢着开心的笑容。
再说说投掷,小小的手拿着球或者沙包,用力一扔,那认真的小模样,仿佛在参加重要比赛呢。
平衡动作也很有趣哦,走独木桥的时候,他们小心翼翼,伸开双臂,努力保持平衡,就像小杂技演员。
钻爬动作也少不了,钻进小山洞,爬过障碍物,那灵活的小身体,真是让人忍不住点赞。
幼儿园的体育活动呀,就是让小朋友们在快乐中锻炼这些基本动作,变得更强壮、更灵活。
咱们老师和家长可得多多鼓励他们,让他们在运动中健康成长,拥有一个棒棒的身体!
稿子二
嘿,大家好呀!咱们来唠唠幼儿园体育活动基本动作。
小朋友们在幼儿园里玩耍,那一个个基本动作可太可爱啦。
就拿走路来说,他们有的雄赳赳气昂昂,有的摇摇晃晃像小企鹅,各有各的萌样。
爬的动作也不少见,趴在地上,小手小脚一起动,努力向前,那股子认真劲真让人喜欢。
拍球这个动作也很棒哦,小手一下一下地拍着球,眼睛紧紧盯着,生怕球跑掉。
跳绳的时候就更有趣啦,有的小朋友能连着跳好几个,有的还在努力学习,可不管怎样,大家都很开心。
还有踢毽子,虽然小朋友们还不太熟练,但那努力尝试的样子,真的超级可爱。
幼儿园的体育活动让孩子们尽情地动起来,不仅锻炼了身体,还培养了他们的协调能力和团队合作精神。
希望每个小朋友都能在体育活动中找到快乐,健康快乐地长大哟!。
幼儿园体育培训口令和基本动作-附图示便步走:自然走步,不要统一的步伐。
齐步——走:左脚开始向前走步,步伐均匀,上体挺直,两臂前后自然摆动,有精神地走。
跑步——走:听到预令后,两手半握拳,屈肘在体侧;听到动令后,两脚前脚掌着地跑,同时上体稍向前倾,两臂前后自然摆动。
向左(右)转:身体向左(右)转90°,同时左(右)脚前后移动,左(右)脚跟上。
向左(右)转弯走:排头在指定地点向左(右)转弯走,其余幼儿逐一跟随前进。
立——定:听到动令后,两拍停下,成立正姿势。
二、队形练习(一)原地队形1.横队。
基本队形之一,左右并列平而成,常用于集合整队、听讲、观摩和做操。
有一列横队和数列横队之分。
要领:从右到左按高矮顺序排列。
多列横队在一列横队的基础上进行报数分队。
2.纵队。
基本队形之一,前后重叠而成,常用于整队、集体行进和游戏。
有一路纵队和多路纵队之分。
要领:从前到后按高矮顺序排列。
多路纵队在一路纵队的基础上进行分队。
3.方队。
常见队形之一,用于做操、游行和表演。
要领:横队或纵队组成,纵横人数相等。
4.圆形。
常用队形之一,适合做行进间练习和游戏。
有单圆或复圆。
要领:一路纵队首尾相接成圆。
5.梯形。
适合于做操、表演和观摩。
要领:由一列横队一、三、五…报数,下达“分队——走”口令后,各人按所报的数向前X步走。
其它还有三角形、弧形等队形,用于表演和做操。
幼儿园要求的基本队形主要是纵队和圆形。
(二)行进队形1.绕物行进(图1)口令:“齐步——走!”或“绕场行进走!”要求:幼儿由一路纵队沿操场边线或长方形(正方形)行进。
教法:在四角可插上四面小红旗或画明箭头,便于幼儿按标记转弯行进。
口令:“左(右)转弯——走!”教小班幼儿绕场行进,可由教师排头或请能力较强的幼儿做排头,带领全体幼儿行进。
(图1)2.对角线行进(图2)口令:“齐步——走!”或“沿对角线——走!”要求:一路纵队成三角形行进。
教法:在拐弯处可放上明显的标志或画上标记。
【最新整理,下载后即可编辑】济宁市机关幼儿园户外体育活动之队列队形训练要领及图解说明一、口令和队列队形1.口令的种类幼儿园体育活动口令的种类很多,有队列、队形、体操节拍呼数、专用口令和军训口令等,但幼儿园最基本的是体操口令(队列、队形、节拍呼数)。
体操口令结构一般分为预令、中间停顿和动令三个部分。
按照结构可以分为四种类型:(1)短促口令:只有动令,发音短促有力,不论几个字,中间不拖音,不停顿,通常按音节(字数)平均分配时间,有时最后一个字稍长,如“立正”,“稍息”等。
(2)短促口令:预令拖音和动令相连。
预令拖音的长短,通常是根据人数多少而定,动令短促有力,如“向前看——齐!”、“立——定”等。
(3)断续口令:预令和动令之间有稍停,如“第×名,坐下!”(4)复合口令:兼有断续和连续口令的特点,如“第×排,齐步——走!”。
有时由于人多,还会出现使用拖令的现象,例如:“立正——!”,就是把动令的最后一个音作适当延长。
如果按照队列的分类,口令又可以分为:原地队列口令,行进间队列口令,图形行进口令,队形变换口令等。
2.幼儿园常用队列动作的口令稍息、立正、向前(右)看齐(半臂距离向前看齐、一臂距离向前看齐、两臂侧平举一臂距离向前看齐)、向前看(手放下)、向左(右)转、向后转、原地踏步走、立定、齐步走、跑步走。
3.口令下达的基本要领发音部位要准确:用胸音或腹音。
胸音用于下达短促口令,腹音用于下达拖音的口令。
①掌握节奏:要有节拍,注意动令,注意主音。
②注意音色、音重:注意音阶和强弱的变化,一般从低向高音发展,如“向右看——齐!”。
③突出主音:对口令的重点字,要吐字清楚,加大音量。
如“向左——转”,应突出左字。
4.队列练习动作要领立正:脚跟靠拢,脚尖稍分开,上体挺直,两臂自然下垂,头要正,眼看前方。
稍息:左脚向左侧跨出半步,两手背后相握或两臂自然下垂于身体两侧,重心落在两脚之间。
向前看——齐,两臂放——下:排头幼儿两臂侧平举,其余幼儿前平举,眼看前面幼儿头的后部。
A3演示文稿设计与制作小学体育《50米快速跑》一、引言
-欢迎大家参加今天的小学体育活动
-今天我们将进行50米快速跑比赛
-本次比赛旨在促进学生身体素质的发展,提高运动能力
二、比赛规则介绍
-比赛项目:50米快速跑
-赛道:跑道宽度为1.22米
-出发线和终点线:通过起跑线和终点线来确定比赛距离
-出发方式:站在起跑线上,听到枪声后开始跑
-计时方式:使用计时器对选手的成绩进行计时
-比赛成绩:以选手到达终点线的时间为成绩,以秒为单位
三、备赛训练
-快速跑的动作:手臂对称摆动,腿部迅速蹬地
-姿势练习:站直身体,平衡重心
-加强力量练习:如弹跳、蹲起等,提高爆发力
-注意呼吸:深呼吸,保持氧气供应
四、比赛技巧
-准备起跑:弯下膝盖,手掌放在地面上
-起跑时机:听到枪声后迅速起跑
-快速迈步:用脚尖着地,膝盖高抬,大步前进
-手臂摆动:手臂对称摆动,抬高至与肩平
-适时冲刺:距离终点约10米时,全力冲刺
五、比赛注意事项
-比赛期间维持安静,不得干扰参赛选手
-不得提前起跑或做虚假起跑动作
-比赛结束后不得停留在赛道上,迅速离开
-注意运动安全,避免跌倒或碰撞
六、优胜者表彰
-比赛结束后,根据成绩公布优胜者名单
-颁发奖牌和证书给优胜者
-表彰学生的努力和表现
七、总结
-通过50米快速跑比赛,培养学生积极向上的运动精神
-发展学生的运动技能和协调能力
-感谢大家的参与和努力,期待下一次的比赛
以上是关于小学体育《50米快速跑》的演示文稿设计与制作,希望能帮助到你。
祝你演示成功!。
第五套广播体操动作要领及图解
第一节上肢运动
预备;双手握拳,从侧面抬起;举过头顶;收回原处;双臂一字打开;双手放下。
第二节冲拳运动
左脚前跨,成弓步,左手手掌向前伸直,右手放于腰际;左手收回,放于腰际;右手水平向前冲拳;换左手冲拳;双腿李正,两手握拳收于腰际。
向右转;左脚微抬,双臂向前水平举起;左脚成弓步,双臂向后打开,成180°;重复前两个动作;两手放于膝上,人下蹲;起立。
第四节踢腿运动
右脚尖向后点地,双臂向上举;右脚尖向前踢,双手触碰右脚尖;右脚收回,换左脚。
第五节体侧运动
左脚向侧面跨一步,成弓步,左手举过头顶,右手放于腰际;人向右侧做延伸运动,重复两次;立正,换右脚。
第六节体转运动
双脚打开,与肩同宽,双臂一字打开;右手触碰左脚尖;双脚不动,人向后转,左手成弓形,右手向后伸直;立正。
双臂举过头顶,尽量向后打开;保持立正姿势,用手指触碰脚尖;左脚向前成弓步,双臂向上打开;立正换右脚.
第八节跳跃运动
双脚打开,向上跳同时手臂一字打开;脚落地时双手于头顶击掌;再起跳,落地时双手一字打开;立正。
体育活动基本动作集团文件版本号:(M928-T898-M248-WU2669-I2896-DQ586-M1988)幼儿园体育基本动作动作要领及锻炼价值基本动作---走:(一).走的基本要领(1)动作自然放松——躯干正直,头正,脚尖正,自然挺胸,两眼平视,两臂放松,以肩为轴前后自然摆动,正前方抬腿,落地轻柔。
(2)节奏合理、稳定——步频、步幅合理稳定。
(3)重心稳定——重心不上下或左右移动,占有最短的空间移动距离。
(二)走的要求小班-上体正直自然走中班-上体正直,上下肢协调地走。
大班-步伐均匀,有精神地走(三)走的练习形式1、协同走功能:发展集体走步能力,培养协同习惯和注意力集中水平。
2、拉物、推物走功能,除具有健身价值外,还能帮助幼儿掌握生活技能。
(六):走的教学注意事项1、走步教学重点是腿的动作和躯干姿势。
只要做到蹬地有力,步幅大,方向正,挺胸直腰,走步就有精神。
2、要有循序渐进的方法,逐步提高要求。
小班主要要求走得平稳、步子迈得开。
排队走步时能注意跟上前面的幼儿,保持队形,不要求步伐整齐。
可以逐步要求中、大班幼儿做到动作正确、协调、放松、均匀、步幅大、有节奏、步伐整齐。
(七)走的游戏小班:1)听信号向指定方向走。
如找玩具2)一个跟着一个走。
如开火车(2)中班:1)听信号有节奏地走。
如听鼓声走2)听信号变速走。
如听哨声走(3)大班:1)听信号变换方向走。
如熊和石头人2)一对一对整齐地走。
3)走跑交替。
如老狼老狼几点钟。
基本动作---跑(一)跑的基本要领(1)摆臂时,双手握空心拳,屈肘体侧,前后自然摆动,摆臂力量要比“走”大。
(2)蹬地力量比“走”大,蹬腿后要放松,腾空后要伸腿,落地时前脚掌要先着地。
(3)跑步时上身要前倾,跑圆圈时上身要微向圆心倾斜。
(4)用鼻子呼吸或鼻子吸气、口呼气。
(二)跑的要求小班-两臂屈肘在体侧自然跑。
中班-上下肢协调轻松地跑。
大班-上体稍前倾,用前脚掌着地跑。
(三)跑的形式1.接力跑功能:发展奔跑能力,培养合作和竞争精神,增强责任感。
2、往返跑功能:发展奔跑能力,发展灵敏素质。
3、持物跑功能:能加大身体负荷,增强锻炼效果,帮助幼儿掌握持物移动的技能(六)跑的教学注意事项1.跑是人的一项基本活动能力,幼儿期是跑的动作形成的重要时期,因此幼儿园应把跑步作为体育活动的主要内容。
跑的教学应以形成正确姿势为主,不要追求数量和速度上的发展。
可以定期检查动作质量。
以检查动作教学效果来了解幼儿动作发展水平。
但不宜制定指标,不宜搞评分。
2、要特别重视对中、大班幼儿跑的动作的指导。
这个年龄阶段幼儿动作发展快,接受能力较强,好奇,爱模仿,但缺乏鉴别正误能力,如不加指导,容易形成一此致错误动作,给动作发展带来不利影响。
3、跑与跳都是以下肢活协为主的练习,动作结构有很多相近之处,参加活动的肌肉群基本相同,又都需要速度力量素质,所以在教学中要把两类教材搭配合适,以便互相促进,互训补充。
4、跑的教学必须从幼儿生理特点出发,特别要考虑幼儿的心脏血管系统和呼吸系统的特点。
一些激烈的追捉跑的游戏,大部分幼儿的心率都会达到每分钟200次以上,容易造成心脏疲劳。
幼儿的呼吸系统正处于发育阶段,呼吸道狭窄,呼吸表浅,长时间跑跳练习容易疲劳。
根据两个主要系统的特点,幼儿跑步的距离不应太长,时间不应太久,强度不应太太,以免使幼儿心脏受损害。
(七)跑的游戏小班:(1)变换方向跑,如看谁能追上我(2)听信号向指定方向跑(3)走跑交替(4)要指定范围内四散跑?中班:(1)一路纵队跑(2)在跑动中听信号做规定的动作(3)快速跑10-20米(4)走跑交替,如老狼几点钟(5)在一定范围内四散追逐跑,如捕小鱼?大班:(1)听信号变速成跑或改变方向跑或跑中做动作。
(2)快跑20-30米,如看谁放得对(3)四散追逐跑如套圈、三打白骨精(4)跑走交替,距离为200-300米。
(5)接力跑,如快跑快拍跳跃跳跃动作的内容:基本动作---跳(一)跳的基本要领(1)准备时要自然放松到仅用必要的力量控制全身,并同时自然屈膝。
(2)跳起时不但是腿、上肢,而且是全身都要在瞬间同时爆发向上。
(3)腾空后全身要立刻放松到仅用必要的力量保持姿势。
(4)落地时膝盖要迅速自然弯曲缓冲,以分解疏散反作用力。
(5)双脚立定跳:预备(屈腿、体前屈、臂后摆);起跳(腿蹬直、臂摆起);腾空(保持平衡,可能伴有腾跃过程);落地(屈腿缓冲,保持平衡)。
(6)助跑单腿跳:预备(助跑中速,短跑,自然放松);起跳(起跳腿用力蹬,“摆动腿”摆起,且爆动幅度大);腾空(保持平衡,可能伴有腾跃过程);落地(向前跑几步缓冲,不停顿)。
(二)跳的教学要求小班-自然跳起,轻轻落地。
中班-屈膝,前脚掌蹬地跳起,轻轻落地,保持平衡。
大班-屈膝,摆臂,四肢协调,用力蹬地跳起,轻轻落地,保持平衡。
(五)各种跳的方法、重点、要求、纠正要求原地双脚向上跳(纵跳摸高)1、动作要领;预备动作:两腿弯屈,上体稍向前倾,重心落在两前上,两臂自然垂于体侧或稍向后摆,起跳时,两臂向上摆动,提腰,两腿用力快速蹬伸向上跳起,落地时,双脚用前脚掌先着地,两腿弯屈缓冲。
2、重点:起跳和落地动作。
3、要求:起跳时要求两腿快速用力,充分蹬伸,落地时要屈膝缓冲。
4、常犯错误两脚蹬伸不充分,向上屈大腿或后屈小腿跳。
落地不屈膝缓冲。
5、纠正方法:教师要示范正确的跳跃动作。
幼儿练习时,教师用语言提醒幼儿"膝盖蹬直""向上跳",落地时可提醒幼儿看谁的膝盖有弯屈。
原地双脚向前跳(立定跳远)1、动作要领:预备动作:两脚自然开立,屈膝半蹲,上体前倾,两臂后摆,当两臂由后向前上方做摆动时,两前脚掌用力蹬地,两膝充分蹬直向前跳起,身体尽量前送。
落地时,脚跟着地,屈膝半蹲,上体前倾,两臂自然放下,保持平衡。
2、重点:起跳和落地动作。
3、要求:起跳时两腿要充分蹬直,落地时屈膝缓冲。
4、常犯错误和纠正方法:(1)起跳时腿蹬伸不充分,两腿蹬伸用力不同,不会摆臂助跳。
纠正方法:练习纵跳摸高,向前跳时用手触摸在身前的绳子或教师的手。
(2)落地缓冲差。
纠正方法:看正确的落地示范,强调落地时要屈膝,也可要求幼儿落地后立即蹲下拾地上的东西或提出比比谁落地声音最小等。
高跳下(从高处往下跳)1、动作要领:预备动作:两脚屈膝半蹲,上体前倾,两臂后摆,当两臂由后向前摆动时,两前脚掌用力蹬地,两腿蹬直向前下跳下,落地时屈膝缓冲,两臂前平举维持平衡。
2、重点:落地动作。
3、要求:落地时屈膝半蹲,保持平衡。
4、常犯错误:起跳时两脚蹬地的力量不均匀和两脚没有同时落地。
5、纠正方法:可练习双脚向前和向上跳的动作,要求幼儿落地时要两脚同时落地,两臂要前平举以维持平衡。
助跑跨跳1、动作要领:助跑时要求自然放松、短距、中速,起跳时起跳腿用力蹬直,摆动腿屈膝快速向前摆起,幅度大,上体正直可稍前倾,两臂自然摆动,摆动腿着地后继续向前跑几步,然后停下来。
2、重点:起跳腿蹬地和摆动腿摆腿动作。
3、要求:起跳腿蹬伸要充分,摆动腿的幅度要大,动作要协调。
4、常犯错误和纠正方法:(1)起跳腿蹬伸不充分。
纠正方法:让幼儿看正确的示范动作。
跨跳的距离要适中,不可太短。
(2)腾空时低头弓腰。
纠正方法:要求幼儿跳起后直起腰往前看或看固定的标志物,起跳时要放松。
(3)双脚起跳纠正方法:可增加练习次数,很快就能纠正过来。
教师要多做示范。
并强调幼儿单脚起跳。
(4)落地重,落地后停顿。
纠正方法:要求幼儿轻松的跳,不要很用力,落地后不能马上停下来,要继续向前跑几步。
跳绳1、动作基本要领:上体正直,微挺胸,头要正,向前看,跳时两膝和踝关节充分蹬伸,肩放松,主要用小臂和手腕摇绳,落地时前脚掌先着地。
2、动作做法:(1)向前摇绳单脚交替跳:由后向前摇绳,左右脚轮流跳过绳子。
(2)向前摇绳双脚跳:由后向前摇绳,双脚同时跳过绳子。
3、重点:手脚配合。
4、要求:手脚配合要协调。
5、常犯错误和纠正方法双脚或单脚向上跳的高度不够,使绳子无法从脚下轮转过去。
纠正方法:可多练习原地向上跳的动作。
常跳绳就可以让幼儿掌握好时机。
屈腿跳纠正方法:要求幼儿腿要蹬直。
看教师的示范动作。
向前弯腰纠正方法:要求幼儿上体要直。
可多练习纵跳摸高。
兔跳1、动作要领:两脚自然站立,两膝弯屈,上体稍前倾,两臂屈肘,两手背靠头上两侧,五指并拢或两手食指和中指竖起当耳朵,掌心朝前,前脚掌蹬地向前跳起,落地时前脚掌先着地,落地后腿稍屈,同时准备下一次跳。
2、重点:起跳和落地动作。
3、要求:动作要协调、轻松、有节奏,稍有腾空。
4、常犯错误两腿蹬伸较差。
5、纠正方法:鼓励幼儿向上跳起,两腿蹬直。
比比"看谁跳得高"。
蛙跳1、动作要领:两脚稍分开成半蹲状,上体稍前倾,两臂屈肘于肩侧,五指分开,掌心朝前,做好预备姿势。
接着两腿用力蹬伸,充分伸直髋、膝、踝三个关节,同时两臂迅速上举,身体向前上方跳起,用全脚掌着地,屈膝缓冲,两臂收回成预备姿势,准备下一次跳。
如此连续进行。
2、重点:起跳和落地动作。
3、要求:动作要协调,两腿要蹬离地面,落地要轻。
4、常犯错误:两腿蹬伸不充分或两腿没有蹬离地面。
5、纠正方法:让幼儿看正确的示范,幼儿练习时,教师可帮助幼儿托大腿做蹬离地面的动作。
双脚在直线两侧行进跳1、动作要领:预备时,两脚并拢或稍分开站在直线的一侧,两腿微屈,上体稍前倾,两臂后摆。
起跳时,两脚用力蹬地跳起,两臂自然向前摆动,身体稍转向线的另一侧,落地时在直线的另一侧,屈膝缓冲,再进行下一次的跳动。
如此反复进行。
2、重点:起跳动作和落地动作。
3、要求;起跳时身体稍转向线内,落地时在线的另一侧,两脚同时起跳同时落地。
4、常犯错误:两脚不同时落地。
5、纠正方法:让幼儿看正确的示范,要求幼儿要双脚同时着地,并屈膝缓冲。
(六)跳跃教学注意事项1、幼儿期神经系统发育快,可塑性大,是发展灵敏性和学习掌握跳跃动作的好时期。
跳跃动作多种多样,动作组合变化无穷,对动作的准确必要求较高。
跳跃活动所需在的器材少,场地小,且运动量较大,因此,幼儿园应把跳跃活动作为重点项目来开展。
2、年龄小,体力差的幼儿在跳跃时,常会产生一些畏惧心理,如高跳下怕摔倒,跳"小河"怕会跳到"河里",屈膝跳怕绊到橡皮筋,教师要帮助幼儿克服这些心理障碍,培养勇敢、果断等意志品质。
3、跳跃在教学前要做好准备活动,以免出现不必要的伤害事故。
教师在教学时要注意自已的示范动作,以正确的示范动作让幼儿模仿,效果很好。
4、因为跳绳较难掌握,开始学习跳绳,建议采用以下辅助练习:第一让幼儿模仿摇绳,原地双脚跳或单脚跳。
第二两手持短绳在体侧摇动原地跳起。
第三从别人摇动的绳子上面跳过。
第四向前摇绳,当绳子落地后停在身前,从绳子上面走过或跳过。