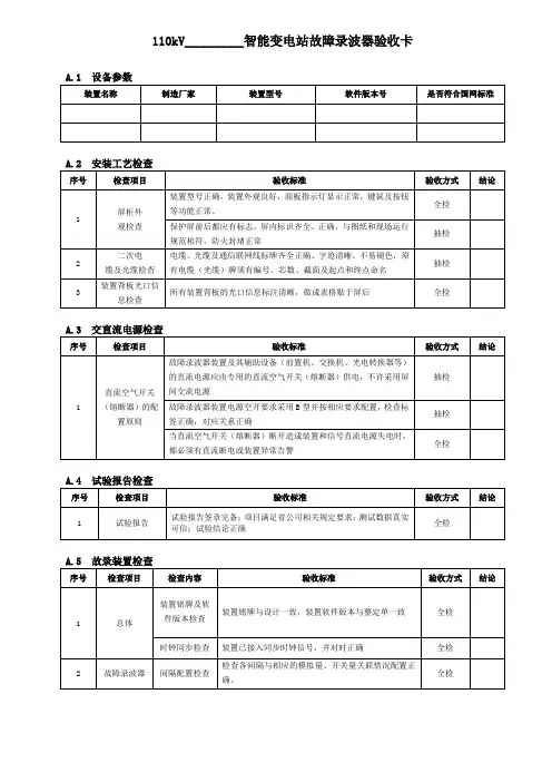
故障录波器检验标准化作业指导卡(2.23)
- 格式:xls
- 大小:64.00 KB
- 文档页数:6
8号机故障录波器校验及二次回路检修作业指导书1 范围本指导书适用于8号机故障录波器校验及二次回路检修工作。
检修地点在8号机13.7米电子设备间。
检修的项目为故障录波器控制屏内设备二次及保护回路检查、模拟量输入、开关量输出信号检查、传动工作,对相关元件及回路进行检查、检修,并对已发现的问题进行处理。
2 本指导书涉及的资料和图纸下列文件中的条款通过本规范的引用而成为本规范的条款。
凡是注日期的引用文件,其随后所有的修改单或修订版均不适用于本规范,然而,鼓励根据本规范达成协议的各方研究是否可使用这些文件的最新版本。
凡是不注日期的引用文件,其最新版本适用于本规范。
DL/T995-2016 继电保护和电网安全自动装置检验规程8号机故障录波装置接线图8号机故障录波装置定值单(审批后)ZH-3B型故障录波装置说明书3 安全措施3.1 按工作票检查一次设备运行情况和措施。
3.2 按工作票检查被试保护屏上的运行设备。
3.3 工作时应加强监护,防止误入运行间隔,特别要注意防止误登运行变压器。
3.4 进入工作现场,必须正确穿戴和使用劳动保护用品。
3.5 工作票签发后工作开始前,工作负责人必须向工作成员详细说明工作内容、工作范围、相邻带电设备、危险点情况。
3.6 做安全技术措施前应先检查实际接线及图纸是否一致,如发现不一致,应及时向车间技术人员汇报,经确认无误后及时修改。
3.7 检查运行人员所作安全措施是否正确、足够。
3.8 工作时应认真核对回路接线,查清联跳回路电缆接线,如需拆头,应拆端子排内侧并用绝缘胶布包好,并做好记录。
3.9 严禁交、直流电压回路短路、接地。
3.10 使用仪表应正确选择档位及量程,防止损坏仪表或因误用低内阻档测量直流回路造成直流接地、短路和误跳运行设备。
3.11 禁止带电插拔插件,触及芯片前应作好防止静电的措施。
3.12 在保护室内严禁使用无线通讯设备。
4 备品备件清单5 修前准备5.1 现场准备5.2 专用工具5.3 工作准备☐工器具已准备完毕,材料、备品已落实。
微机型故障录波装置现场检验作业指导书1适用范围本作业指导书适用于微机型故障录波装置的新安装验收检验以及装置投运后的第一次 全部定期检验,之后的全部定期检验以及部分检验内容可根据检验规程要求进行删减。
继电保护和安全自动装置技术规程 继电保护和安全自动装置基本试验方法22OkV 〜50OkV 电力系统故隙动态记录装置检测要求继电保护和电网安全自动装置检验规程 继电保护和电网安全自动装置现场工作保安规定3作业环境及作业现场要求(1)室外作业时,要求天气无雨雪,应避开雷电、大风及多雾天气。
空气温度-5℃〜39℃,空气相对湿度一般不高于80%,风速不大于5级。
(2)工作区间与带电设备的安全距离应符合《国家电网公司电力安全工作规程(变电部分)》(国家电网安监[2009]664号)的要求。
(3)作业现场应有可靠的试验电源,且满足试验要求。
(4)作业现场现场道路畅通,无隙碍物,且照明良好。
(5)测试对象处于停运状态,现场安全措施完整、可靠。
(6)保持现场工作环境整洁。
4作业人员要求(1)所有作业人员应身体健康,精神状态良好。
(2)所有作业人员必须掌握《国家电网公司电力安全工作规程(变电部分)》(国家电网安监[2009∣664号)的相关知识,并经考试合格。
(3)所有作业人员应有触电急救及一般现场紧急救火的常识。
(4)本项检验工作需要作业人员2-3人。
其中工作负责人1人,工作班成员1-2人。
(5)工作负责人应由从事继电保护现场检验工作三年以上的专业人员担任,必须具备工作负责人资(6)国家电网安监[2009∣664号国家电网公司电力安全工作规程(变电部分)2引用标准及编制依据(1) GB/T 14285-2006 (2) GB/T7261-2008 (3) DUT663-1999 (4) DUT995-2006 (5) Q/GDW267-2009格,熟练掌握本作业的作业程序和质量标准,熟悉工作班成员的技术水平,组织并合理分配工作,并对整个检验工作的安全、技术等负责。
Q/HNNZD 糯扎渡水电厂企业标准Q/HNNZD-JX-2013 故障录波装置检修作业指导书2013-XX-XX发布 2013-XX-XX实施糯扎渡水电厂发布目录前言 (II)1 范围 (1)2 规范性引用文件 (1)3 术语和定义 (1)4 职责 (1)5 设备规范 (1)6 检修前准备 (2)7 作业流程 (6)8 检修工艺和质量标准 (6)9 检修后质量验收和试运行 (7)10 检修总结报告 (8)附录:故障录波装置检修验收单 (9)前言本标准根据DL/T 485-1999《电力企业标准体系表编制导则》、DL/T 600-2001《电力行业标准编写基本规定》、DL/T 800-2001《电力企业标准编制规则》的要求,结合华能糯扎渡水电厂实际情况编写。
本标准的附录A:为糯扎渡水电厂设备检修验收单。
本标准起草单位:糯扎渡水电厂运维部本标准起草人:蔡寿江本标准审核人:本标准审定人:本标准批准人:本标准由华能澜沧江水电有限公司糯扎渡水电厂生产技术部归口管理并负责解释。
本标准文件的版本及修改状态: A/0。
故障录波装置检修作业指导书1范围本指导书规定了糯扎渡电厂故障录波装置的定期检修项目及技术指标、检修工艺及质量标准、检修后设备验收和试运行工作、检修总结报告、检修设备及系统常见故障与检修处理。
本标准适用于糯扎渡电厂故障录波装置的现场定期检修工作。
2规范性引用文件下列文件中的条款通过本标准的引用而成为本标准的条款。
凡是注日期的引用文件,其随后所有的修改单(不包括勘误的内容)或修订版均不适用于本标准。
凡是不注日期的引用文件,其最新版本适用于本标准。
《500kV继电保护定检作业指导书编制规范》《中国南方电网继电保护及二次回路验收规范》《中国南方电网继电保护反事故措施汇编》《ZH-3B嵌入式发电机变压器组态记录装置使用说明书》武汉中元《ZH-5嵌入式电力故障录波分析装置使用说明书》武汉中元《中元华电故障录波校验规程》GB 14598.301-2010《微机型发电机变压器故障录波装置技术要求》DL/T 873-2004《微机型发电机变压器组动态记录装置技术条件》DL/T 663-1999:《220~500KV电力系统故障动态记录装置检测要求》DL/T 995-2006《继电保护和安全自动装置检验规程》3术语和定义下列术语和定义适用于本标准。
电气二次设备检修作业指导书编号:JB005发变组故障录波器(WGL-800型)编写:陈真真审核:张江峰审定:焉海波批准:李茂忠国电怀安热电有限公司2015年3月3日目次1、作业准备 (1)2、风险分析/危害辨识 (1)3、人员组织分工 (2)4、备件和工具明细 (2)5、检修项目、工艺流程及相关记录 (3)6、检修质量验收 (6)7、设备检修不符合项目处理单 (9)8、检修记录 (10)故障录波器检修作业指导书1、作业准备1.1目的:保证故障录波器检修符合检修工艺质量要求、文明生产管理要求。
为所有参加本项目的工作人员,质检人员确定必须遵循的质量保证程序。
1.2适用范围:本作业指导书适用于适用于国电怀安热电有限公司发变组故障录波器装置检修工作.1.3检修前3天,班组技术员根据作业任务,分析设备现状,明确检修项目,编制检修作业施工安全措施,熟悉图纸资料及上次定检报告等资料。
1.4检修前2天,班长和材料员检查并落实检修所需仪器仪表、工器具、劳动防护用品、最新定值单、相关材料、相关图纸、上一次试验报告及本次需要改进的项目及相关技术资料等是否齐全合格。
1.5检修前2天,班长根据作业需要和人员精神状态确定作业负责人和作业班成员,并根据本次校验的项目,组织作业人员学习《电业安全工作规程》及作业指导书,使全体作业人员熟悉作业内容、进度要求、作业标准、安全注意事项。
1.6开工前1天,工作票签发人参照本标准的工作票内容签发工作票并送至作业许可部门,(MIS网传递)。
2、风险分析/危害辨识2.1危险点分析2.2安全措施3、人员组织分工4、备件和工具明细5、检修项目、工艺流程及相关记录5.1 修前准备□准备图纸、说明书。
□检查所需备品。
□准备各种检修工具及专用工具。
□办理工作票,确认安全措施完备。
5.2 装置检查(W点)故障录波器系统屏外部检查:□检查装置各部分应固定良好,螺丝紧固,无松动现象。
各部件外观完好无损。
各插件插接灵活,且接触可靠。
故障录波器YS-88A型故障录波测距装置调试检验说明(出厂适用)为了满足不同用户的需要,YS-88A型故障录波测距装臵(简称录波器)采用模块式结构、通过模块的增减,改变通道容量,模拟量24-72路,开关量64-128路。
每个模拟量前臵机可管理12路模拟量,可以接电流、电压或高频。
每个开关量前臵机可管理128路开关量,前臵机数量可根据用户对容量的不同要求而配臵,最多可配臵6个模拟量前臵机,1个开关量前臵机。
1检测用仪器、仪表试验仪表需经过国家二级计量单位检验合格,测量仪表精度应高于被测装臵。
a、高频信号发生器b、继电保护综合实验装臵c、微机工频电源及频率时间测量仪d、耐压测试仪e、1000V兆欧表f、500V兆欧表g、大电流压发生器h、万用表i、直流电压发生器j、测试线若干k、GPS卫星校时器l、高频干扰试验仪2调试检验工作程序2.1按用户定货容量要求,检查机架装配焊接正确无误,机械结构完整无损,将各机盘及打印机上架。
2.2录波器工作电源为交流220V、直流220V或直流110V(根据用户要求),开启电源开关,应正常供电。
2.3调试人员按调试项目规定要求全部调试完毕,确认各项调试项目均已符合要求后,在常温中连续加电作稳定试验,稳定试验时间为24h,再进行高温老练,录波器在40oC±2oC高温环境中连续加电老练不少于48h。
然后复测,复测自检合格后交质量科检验。
2.4录波器经检验合格后,在成品上挂合格证,锁闭机门。
2.5调试检验过程均应认真填写好《记录本》。
3调试检验项目3.1绝缘电阻及耐压注:录波器在下列情况下进行调测,检验,电源开关开启,空气开关全部合上,拔掉电源输入插头。
3.1.1绝缘电阻测试要求:a、全部交流回路对地,1000V摇表加压5s,绝缘电阻值≥10MΩ。
b、全部交流回路之间,各组交流回路与直流回路之间,1000V 摇表加压5s,绝缘电阻值≥10MΩ。
c、直流回路对地,500V摇表加压5s,绝缘电阻值≥10MΩ。
印度古德洛尔2X600MW__机组厂用电快切装置检修作业指导书作业项目:批准:审核:初审:编制:年月日1一、修前设备状态检查与诊断设备状态:检修建议:2二、检修程序1.概述本程序需经维修部、生产技术部审核,总工程师(或生产副总经理)批准后方可使用。
检修工作应严格按照本程序执行,确保修后各项指标符合程序的检修质量标准要求和检修工作的保质、保量、按时完成工作。
2.开工前的准备工作确认2.1安全预防措施☐在进行检验之前,工作(试验)人员应认真学习GB 14285-2006《继电保护和安全自动装置技术规程》、DL/T 995-2006《继电保护和电网安全自动装置检验规程》,理解和熟悉检验内容和要求。
☐办理工作许可单及继电保护安全措施票:所列安全、隔离措施应全面、准确、完善。
☐安措落实情况:工作负责人应核对对运行人员所做的安全措施是否符合要求,检查继电保护安全措施票“安全措施内容”“执行”栏部分已经全部实施到位后,方可开工。
2.2作业区工作现场照明充足、通风良好。
☐工作作业区区域围栏布置完备、标示牌悬挂规范。
☐了解工作地点一、二次设备运行情况,本工作与运行设备有无直接联系(如自投、联切等),与其他专业有无需要相互配合的工作,拟订工作重点项目及准备解决的缺陷和薄弱环节。
2.3工器具☐仪器、仪表配置及精度符合保护试验要求。
2.4资料、材料和备品备件准备☐工作人员明确分工并熟悉图纸与检验规程等有关资料,应具备与实际状况一致的图纸、上次检验的记录、最新整定通知单、检验规程,继电保护首检必须提供竣工图、设计修改通知单、运行缺陷记录。
☐备品备件、工具和连接导线等满足现场使用。
3.检修工序3.1 了解检修前主设备运行状态,检修过程中主设备的运行方式,以及从运行到检修的倒闸方式。
3.2 了解要检修的设备状态,即本保护装置的健康状态。
3.3 明确工作目的、内容、需要做的安全措施和现场其他工作面的安全措施,做好事故预想。
并对工作班成员做安全交待。
(企业经营管理)微机故障录波装置校验标准化作业指导书1范围本指导书适用于微机故障录波测距装置检验。
2引用文件下列标准及技术资料所包含的条文,通过在本作业指导书中的引用,而构成为本作业指导书的条文。
本作业指导书出版时,所有版本均为有效。
所有标准及技术资料都会被修订,使用本作业指导书的各方应探讨使用下列标准及技术资料最新版本的可能性。
国家电网安监[2005]83号国家电网公司电力安全工作规程(变电站和发电厂部分)DL/T663-1999《220~550KV电力系统故障动态装置检验规程》DL/T623—1997电力系统继电保护和安全自动装置运行评价规程JB/T9568—2000电力系统继电器保护及自动装置通用技术条件[急件](87)电生供字第254号继电保护和电网安全自动装置现场工作保安规定(87)水电电生字第108号继电保护及电网安全自动装置检验条例DL/T624—1997继电保护微机型试验装置技术条件GB/T7261—2000继电器及装置基本试验方法DL/T478—2001静态继电保护及安全自动装置通用技术条件DL/T527—2002静态继电保护装置逆变电源技术条件GB14285—1993继电保护和安全自动装置技术规程微机型故障录波测距装置使用说明书微机型故障录波测距装置操作说明书继电保护反事故技术措施汇编3修前准备3.1准备工作安排3.2人员要求3.3工器具3.4材料3.5危险点分析3.6安全措施4.微机故障录波装置检验流程图55.15.3 检验内容和工艺标准5.4状态检查5.5完工感谢阅读。
故障录波器检验规程1发变组故障录波装置检验规程整柜检查图纸资料检查检查设计图纸及其资料、检测记录是否齐全。
调试工具及调试设备的准备每个工程人员均配有调试工具包一套,包括:一字起、十字起、斜口钳、尖嘴钳、电烙铁、吸锡器、焊锡丝各一个。
万用表为公用工具。
产品配置是否齐全检查产品的型号、数量是否与设计图纸及配置清单一致;各种插件、模件的数量、位置是否与图纸一致;电源线、数据线及其它配件是否齐全。
产品外观检查屏柜外观无破损、划伤痕迹;柜体铭牌、标签框布置合理且准确;柜门开、关合宜;柜上空开布置合理且标签正确;端子排及扎线布置合理且无杂乱,端子排标签正确;简单查看配线是否与图纸一致;柜体接地是否良好。
装置外观无破损、划伤痕迹;机箱及面板符合要求,字符清晰;紧固件无缺损,安装牢固;插件标注准确无误;指示灯及面板或其它构件安装适度、匀称;面板按钮使用良好。
若配备了计算机,还应检查计算机的数量、型号是否与设计图纸及配置清单一致;整个计算机系统外观无破损、划伤痕迹,操作系统可正常开启、运行、关闭且符合要求。
软件版本检查检查各软件版本是否与设计资料一致。
绝缘、耐压试验1.1绝缘试验a)试验前确保试验体与外界绝缘,必须严格按要求接线,注意安全。
b)在正常试验大气条件下,装置的带电电路部分和外露非带电金属部分及外壳之间,以及电气上无任何联系的各电路之间,用兆欧表进行绝缘耐压试验。
具体如下:c)试验时间不小于5s,要求绝缘电阻值不低于要求绝缘电阻1.2工频耐压试验试验前确保试验体与外界绝缘,必须严格按要求接线,注意安全。
a)在正常大气条件下,装置应能承受频率为50Hz的工频耐压试验。
b)试验前应先进行绝缘试验。
c)试验电压从零开始,在5s内逐渐升到规定值并保持1min,随后迅速平滑地降到零值。
具体如下:d)要求试验期间应不发生击穿或闪络现象,以及泄漏电流明显增大或电压突然下降等现象,同时无元器件损坏现象。
备注:测试完毕断电后,必须用接地线对被试品进行安全放电。
WDGL型故障录波器装置
作业指导书(检验报告)
变电站_________录波器编号______装置型号_________额定电流_____A 检验日期_____年____月___日至_____年____月___日检验人_____________________审核人_______
1 清扫、紧固、外部检查
2 测量逆变电源的各级输出电压值
3 软件版本信息核对
4 交流采样检查
检验零漂
将保护装置电流回路断开、电压回路短接。
检查指标要求:在一段时间内(5分钟)零漂值稳定在或0.2V以内。
结论:
检验电流电压刻度
将所有电流通道相应的电流端子顺极性串联加稳定交流电流,将所有电压通道相应的电压端子同极性并联加稳定交流电压。
检验0.1、1、5倍的额定电流和0.1、0.5、1倍的额定电压下的测量精度,通道采样值误差≤5%,在电压1V和电流时,相角误差≤3°。
结论:
5 开关量输入检查(名称按现场实际填写)
6 开关量输出检查
7 整组功能及定值检验
8 将装置、回路恢复至开工前状态
9 本次检验发现问题及处理情况:
10 检验结论:装置经检验(合格、不合格)附:装置定值打印报告
WDGL型故障录波器装置
相量检查报告
1 一次运行方式说明
2 记录电压、电流值及其相位(以Ua为基准电压)
3 相序判别:
电流:;电压:;
4 结论:相量检查结果(合格、不合格)
附:打印采样报告。
目录1工程概况及工程量2编制依据3调试准备及作业条件4 调试方法及要求5本作业指导书执行的《工程建设标准强制性条文》条款6调试标准及要求7职业安全健康与环境保证措施及文明施工要求8附录附录一:施工危险因素辨识、评价及控制对策表附录二:施工环境因素辨识、评价及控制对策表附录三:作业指导书交底记录表附录四:作业指导书实施小结表1 工程概况及工程量1.1本作业指导书适合220kV变电站新建工程故障录波器装置校验。
2编制依据2.1《电力建设安全工作规程》2009版2.2制造厂说明书和技术文件。
2.3设计院设计图纸和技术要求。
2.4国家电网公司《防止电力生产事故的二十五项重点要求》2.5《继电保护和电网安全自动装置校验规程》DL/T995-20062.6《继电保护和安全自动装置技术规程》GB 14285—20062.7《电力系统继电保护及安全自动装置反事故措施要点》3试验作业准备和条件要求3.1保护柜安装就位后,配合安装人员检查所有附件是否齐全,厂家出厂技术文件收集齐全并检查所有产品是否符合技术协议要求。
3.2 现场已清理,无杂物放置。
3.3故障录波器显示器、键盘、鼠标安装完毕,屏柜接地检查良好。
3.4现场故障录波器屏直流电源,交流电源核实无误并送电。
3.5 调试现场具有220V交流试验电源,且试验电源可靠,容量充足。
3.6在进行故障录波器校验前,通知制造厂和监理公司代表到现场监督。
3.7以本作业指导书为准则对参加本次作业的人员进行安全技术交底。
3.8作业活动的职责、分工和权限在试验过程中,所有技术问题由技术员主要负责,技术员除了做好本职工作外,还应协助班长做好班组工作,合理分配劳动力,合理安排工作。
班长主要负责工作安排,调节劳力安排,工作安排(包括安全工作)。
作业组长及组员应认真完成班、组长交给的任务,且保质保量完成。
3.9试验所需的主要试验仪器:注:测试仪表要求:所有使用的测量仪表均经检验合格,并在检定周期内。
发变组故障录波器部分检验检修工序及质量标准1.1 试验过程中应注意的事项为防止设备损坏,应注意以下问题:1.1.1 断开直流电及交流电后才允许插拔插件。
1.1.2检验中发现问题应先找原因,不要轻易更换芯片。
必须更换时,应经厂家确认,用制造厂提供的芯片进行更换。
要用专用起拔器。
应注意芯片插入的方向,插入芯片后需经第二人检查无误后,方可通电检验或使用。
1.1.4 拔、插芯片必须有措施,防止因人身静电损坏集成电路芯片。
1.1.5 打印机在通电状态下不能强行转动走纸旋钮,走纸可通过打印机面板的按键进行操作,或关掉电源后进行。
1.2 检验方法1.2.1外观接线检查及清扫1.2.1.1检查装置型号应与设计相同,检查直流电压以及CT额定电流值、PT额定电压值应与现场情况匹配。
1.2.1.2检查装置各部件固定良好,无松动现象,装置外观应端正,无明显损坏。
1.2.1.3检查保护装置背板接线有无断线、短路等现象,各接线端子不允许有松动现象,屏上各器件标号清晰正确。
并检查抗干扰元件的焊接、连线和元器件外观是否良好。
1.2.1.4检查装置所有接地端子接地是否可靠,端子排的接地端子引至屏上的接地线应用铜螺丝钉压接,接触要牢靠,屏板应与变电所(或发电厂)的接地网相连。
1.2.1.5切换开关、压板、按钮、键盘操作灵活。
1.2.1.6检查打印机电源及通讯电缆接线是否正确。
1.2.1.7保护装置内部及外部浮灰清扫。
1.2.1.8核对保护定值单上所列设备一次参数、电压电流互感器变比是否与现场实际相符。
1.2.2绝缘电阻试验1.2.2.1准备工作试验前必须确认被保护设备的断路器、电流互感器全部停电,对于未停电回路,不得进行绝缘试验。
强调保护装置只能测量交流电压回路、交流电流回路、交直流电源回路绝缘,其他回路绝缘不能测量。
防止烧坏光耦元件和弱电回路。
1.2.2.2绝缘电阻测量在端子排处将所有电压、电流、直流控制回路的端子的外部接线拆开,将电流回路的接地点拆开,用1000V摇表测量回路的对地绝缘电阻,其绝缘电阻大于1兆欧。
编号:500kV微机故障录波器(IDM)装置定检作业指导书编写:年月日审核:年月日批准:年月日作业负责人:作业日期:年月日时至年月日时安徽省电力公司1范围本指导书适用于500kV微机故障录波器(武汉哈德威/IDM)检验2引用文件下列标准及技术资料所包含的条文,通过在本作业指导书中的引用,而构成为本作业指导书的条文。
本作业指导书出版时,所有版本均为有效。
所有标准及技术资料都会被修订,使用本作业指导书的各方应探讨使用下列标准及技术资料最新版本的可能性。
国家电网公司电力安全工作规程(发电厂和变电所电气部分)(试行)及修改说明DL/T 623—1997 电力系统继电保护和安全自动装置运行评价规程JB/T 9568—2000 电力系统继电器、保护及自动装置通用技术条件DL/T 5136—2001 火力发电厂、变电所二次接线设计技术规程[急件](87)电生供字第254号继电保护和电网安全自动装置现场工作保安规定(87)水电电生字第108号继电保护及电网安全自动装置检验条例DL/T 624—1997 继电保护微机型试验装置技术条件GB/T 7261—2000 继电器及装置基本试验方法DL/T 478—2001 静态继电保护及安全自动装置通用技术条件DL/T 527—2002 静态继电保护装置逆变电源技术条件GB/T 15145—2001 微机线路保护装置通用技术条件反措要求管理规定和文件(略)3作业前准备3.1校验项目3.2组织措施及工作安排3.2.13.2.2.13.2.2.2人员分工3.33.5工器具3.7危险点分析及安全措施3.7.1危险点分析及预控措施3.8安全措施4作业程序和作业标准(试验报告见附录A) 4.1开工4.2检修电源的使用4.3检修内容和工艺标准4.4竣工5验收记录6项目完成情况评估7作业指导书执行情况评估附录 A(规范性附录)XX变500kV线路微机型故障录波器全部校验试验报告A.1 所需仪器仪表A.2 故障录波器装置屏检查及清扫A.3 屏蔽接地检查A.4 绝缘测试记录卡A.4.1.1 拉合直流电源试验A.5 软件版本及面板检查A.6 故障录波器装置失电功能检查A.7 500kV线路故障录波器屏交流电流、电压零漂及精度校验A.7.1 500kV线路故障录波器屏故障录波器装置交流量精度测试A.7.1.1 500kV线路故障录波器(单位:A)A.7.1.2 500kV线路故障录波器(单位:V)A.8 故障录波器装置开入量检查A.9 500kV线路故障录波器屏定值校验1.外观检查:良好A.10 故障录波器装置定值核对A.11 状态检查A.12 终结。
220kV平吉堡变电站220kV录波器I、II、III屏拆除、安装标准化作业指导书(范本)编写:年月日审核:年月日批准:年月日作业负责人:作业日期:年月日时至年月日时单位:超高压变电检修部保护部保护一班第1页共13页1、工作概况工作班组:保护一班工作内容:220kV故障录波器I、II屏拆除、安装,220kV故障录波器III屏二次接线工作原因:综自改造项目、拓屏位工作范围: 220kV故障录波器I、II、III屏,220kV线路各间隔保护屏处,1#、2#、3#主变端子箱处存在缺陷:无2、工作前准备2.1 工作组织措施人员分工工作职责工作人员签名工作负责人a.负责本次工作作业指导书的编制。
b.负责检查所准备的检修安全工器具及相关材料是否齐备。
c.负责检查工作票所列措施是否正确完备。
d.检查运行人员所做安全措施是否正确完备。
e.工作前向工作班成员交待工作票所列的工作内容、工作地点、相临的运行设备、危险点、所做安全措施、工作时应注意的事项。
f.工作中监护工作班成员的安全行为。
g.负责作业现场全过程的生产、人身、设备安全和质量。
工作班成员a.依据工作计划和进度要求,正确、全面、及时地完成工作。
b.依据技术规范、校验规程、调试大纲和技术说明书,进行检验工作,及时向工作负责人汇报工作过程中存在的问题。
c.对工作质量和安全生产负有直接的责任。
d.工作中人员之间要相互关心安全,并对自己的行为负责.e.积极参与反违章活动,尤其是习惯性违章.人员变动情况2.2 检修安全工器具及相关材料类别序号名称型号数量确认(√)仪器仪表1 微机试验仪广州昂立1套2 多用电源插座(带有漏电保护器)1台3 钳型相位表1块4 500、1000V兆欧表各1块567安全工器具1 绝缘手套1副2 手套5副3 个人工具2套45消耗材料1 交流端子1盒2 直流端子1盒3 电流端子短接片1包4 单股线(2.5m㎡)1卷备品备件1 装置电源2块2 装置转插件2块图纸资料 1 图纸、保护装置说明书、调试大纲1套2 最新定值通知单、上次校验记录试验报告1套3、工作安全措施序号工作地点应采取的安全措施确认(√)检查人1 户内220kV故障录波I、II、III屏处检查工作票所做安全措施是否齐全2 户内:220kV各线路间隔保护屏处检查工作票所做安全措施是否齐全34、危险点分析及预控序号工作危险点分析预控措施确认签名1 误跳闸1)依据二次工作安全措施票和相关图纸将回路接线打开并在打开前将相邻端子用绝缘胶布粘贴,打开的线头用绝缘胶布包扎隔离。
故障录波器检修作业指导书1.目的为提高检修质量和运行可靠性,保证在电网异常、故障时提供准确的数据记录,特制定本指导书。
2.适用范围本指导书适用于大同电网内全部故障录波器现场检修工作。
3.职责3.1 调度所保护办负责故障录波器动作后的数据收集、计算、整理、上报工作。
3.2 保护自动化工区负责大同电网内全部故障录波器的维护、检验工作。
4.作业要求4.1 人员技能4.1.1 作业人员必须是本公司继电保护专业人员。
4.1.2 作业人员必须熟知《继电保护及安全自动装置检验条例》、《电业安全工作规程》和相关装置的检验规程,并经考试合格。
4.2仪器仪表工具4.2.1检验定值和采样精度时必须使用0.5级指针式仪表。
不得以微机校验仪作为计量标准。
4.2.2 使用电子仪器或电烙铁必须可靠接地。
4.3 现场作业要求4.3.1 故障录波器现场工作前,应具备全套生产厂资料、已校正的设计图、有效定值通知单、备用程序安装盘及备附件。
4.3.2 故障录波器屏的安装应稳固牢靠,屏体可靠焊接于基座上。
屏体垂直度良好、漆膜无大面积脱落。
4.3.3 装置的实际构成应与设计相符合,主辅设备、导线、端子排等质量合格,无缺损。
接地铜排与铜地网可靠连接。
4.3.4 进出故障录波器屏的全部电缆均应为屏蔽电缆,屏蔽层在两端可靠接地。
电缆安装应整洁美观、压接可靠、标志标号齐全正确,可靠固定于盘内。
电缆芯截面应满足:电流回路≥2.5mm2;电压回路≥1.5mm2;开关量、高频量回路≥1.0mm2。
4.3.5 用1000V摇表分别测试电流回路、电压回路、直流回路、•信号回路对地绝缘电阻,应≥10MΩ。
4.3.6检查各插件插接良好,电子器件完好,印制板无虚焊所有器件完好,参数指标合格。
4.3.7各录取量的接入应满足:电流量接于不饱合的仪用电流互感器二次回路,或取自保护的电流回路;电压量接于各段母线电压互感器二次回路,不经保护屏切换;高频量、开关量均应为不接地回路;开关量应接于无电位的瞬时重复动作接点;高频量应接入收发讯机线滤后经隔离检波的包络线信号。